Next Article in Journal
A Flight Route Design Method Considering Multi-Hop Communication Using Delivery UAVs
Previous Article in Journal
Cooperative Path-Following Control for Multi-UAVs Considering GNSS Denial
 
 
Font Type:
Arial Georgia Verdana
Font Size:
Aa Aa Aa
Line Spacing:
Column Width:
Background:
Article

Terminal Guidance Based on an Online Ground Track Predictor for Uncrewed Space Vehicles

School of Aerospace Engineering, Xiamen University, Xiamen 361102, China
*
Author to whom correspondence should be addressed.
Drones 2025, 9(11), 750; https://doi.org/10.3390/drones9110750
Submission received: 10 September 2025 / Revised: 15 October 2025 / Accepted: 28 October 2025 / Published: 29 October 2025

Highlights

What are the main findings?
  • A terminal guidance system using an online ground track predictor is developed to ensure continuous range-to-go updates, eliminating command discontinuities at subphase transitions.
  • A low-energy reference trajectory tracking strategy is introduced to improve robustness when the vehicle enters the TAEM phase with insufficient initial energy.
What are the implications of the main findings?
  • The proposed method ensures robust guidance performance and high terminal accuracy for uncrewed space vehicles under off-nominal conditions.
  • Flight test results validate the real-time feasibility and engineering reliability of the online ground track predictor framework for onboard implementation.

Abstract

This paper proposes a terminal area energy management (TAEM) guidance system using an online ground track predictor (GTP) for an uncrewed space vehicle (USV). Based on the current geometric range method for each separate phase, we establish a real-time range-to-go calculation method for generating reference commands online. The method ensures continuous range-to-go variation through status flags and an integrated range, thereby avoiding sudden command changes at subphase transitions, which may reduce longitudinal tracking stability. To enhance adaptability in an initial low-energy state, the system tracks the low-energy reference trajectory to provide an additional lift-to-drag margin, thus preventing an overly low terminal velocity. The results of numerical simulations with multiple uncertainties validate the proposed guidance strategy. Moreover, the flight test results confirm its ability to direct the USV to the target position with the desired energy state in real-world conditions.

1. Introduction

Uncrewed space vehicles (USVs) are reusable spacecraft capable of multiple missions, including rapid payload deployment, long-duration orbital operations, and safe return and landing [1,2]. The terminal area energy management (TAEM) phase serves as the transitional segment between the initial re-entry (IRE) phase and final approach and landing ( A & L ) phase. During this phase, the USV total energy must be properly regulated to ensure arrival at the desired approach and landing interface (ALI) under design constraints. As propulsion is unavailable during atmospheric glide and environmental disturbances cause considerable state variations, the initial conditions at TAEM entry often deviate from the nominal profile. Furthermore, as the USV is generally unpowered, it cannot perform another pull-up or go-around under abnormal conditions. Therefore, a reliable and robust TAEM guidance scheme is crucial for safely completing a flight mission.
The early TAEM guidance framework employed in the Space Shuttle program was primarily based on pre-computed reference trajectories, which limits its ability to adapt amid large uncertainties [3]. To address this issue, several efforts have been made to develop TAEM guidance strategies that better handle large state dispersions and uncertain conditions. For instance, Kluever [4] established a rapid trajectory planning algorithm to iterate the heading alignment circle (HAC) radius and location to produce a feasible path. A predictor–corrector scheme is used onboard to adjust the ground track, thus ensuring that the trajectory terminates at the desired down-track position. Moreover, Kluever [5] also developed a TAEM guidance scheme to deal with the bank magnitude limitations. By following the lower bound of dynamic pressure and widening the turn radius, the scheme bolsters the USV’s limited turning capability. Furthermore, Baek et al. [6] proposed that the optimum-path-to-go reference trajectory algorithm achieves sufficient energy dissipation by implementing two HACs. Referencing the energy-tube concept, De Ridder & Mooij [7,8] presented an onboard HAC planning algorithm that calculates the optimal HAC position. The algorithm is combined with a variable longitudinal strategy based on an energy estimator to ensure safe returns in off-nominal conditions. Morani et al. [9] proposed an onboard guidance strategy in which the long-term module plans the reference trajectory, while the short-term module derives the corresponding control actions to enhance adaptability under off-nominal conditions. Similarly, Jiang & Yang [10] presented a guidance scheme based on the energy-range ratio to cope with excessive-energy conditions and introduced an alternative lateral approach pattern. Furthermore, Lan et al. [11] proposed an online trajectory planner taking dynamic-pressure variation as the shaping parameter and introduced a redesigned ground track layout to dissipate surplus energy.
The aforementioned TAEM guidance strategies have increased the adaptability of the guidance system. Nevertheless, to further improve guidance precision and flexibility, many scholars have evaluated three-dimensional (3D) guidance methods that explicitly consider the interaction between longitudinal and lateral dynamics. For example, Morio et al. [12,13] proposed a guidance scheme based on flatness theory and nonlinear dynamic inversion. They designed an onboard 3D path planner and formulated a convex optimal control problem using the flatness approach. Likewise, Mu et al. [14] established a 3D trajectory generating approach coupled with a downrange correction process, where the HAC parameters are optimized through numerical propagation of the motion equations. In light of the above, in this study, Mu et al. [15] modified their previous approach and proposed an onboard guidance system. The system stores a dataset containing dynamic pressure data as a function of altitude. Based on the remaining range derived from the onboard ground track predictor (GTP), it selects reference longitudinal trajectories and generates guidance commands online. Additionally, Mu et al. [16] developed a robust 3D guidance framework for the TAEM phase that integrates trajectory generation based on sliding-mode principles with a shrinking-horizon adjustment process to enhance guidance precision and robustness. Lan et al. [17] proposed a TAEM guidance scheme, featuring online 3D profile reconstruction for bank-constrained scenarios. Similarly, Kluever [18] proposed a TAEM guidance approach that applies geometric analysis techniques to tune the HAC radius and estimate the wings-level glide distance corresponding to the current and target energy states, ensuring that the vehicle arrives at the ALI with an appropriate energy level. Mu et al. [19] developed a guidance approach built upon trajectory optimization, consisting of pseudospectral-based rapid trajectory planning and an onboard flatness-based tracking law.
Previous studies have shown that some optimization-based algorithms can yield trajectories that satisfy flight constraints and achieve high terminal accuracy. However, these algorithms are computationally intensive and time-consuming in real-time onboard applications. To balance computational efficiency and guidance performance, existing TAEM guidance approaches can be broadly classified into optimization-based and geometric predictor-based categories. While the former, such as those employing pseudospectral or flatness techniques [13,19], provide high accuracy, the latter [3,10,15,18,20,21] offer a more computationally efficient alternative by predicting the range-to-go and generating guidance commands through real-time interpolation. A key component of these geometric methods is the GTP, which estimates the remaining range to the ALI and uses it as an index for retrieving reference states via lookup tables. However, most existing geometric GTPs compute range-to-go as a piecewise sum of segmented ground tracks, leading to discontinuities at subphase transitions and resulting in abrupt command variations that degrade longitudinal tracking stability.
To overcome the limitations of purely geometric GTP methods and achieve smooth guidance command generation, this study develops a TAEM guidance system incorporating a continuously updated online GTP. Unlike the static piecewise approach, the proposed method integrates the USV’s current state and transition logic to maintain continuous range-to-go change across all subphases. The developed scheme considers flight constraints in designing the longitudinal profile and generates guidance commands through interpolation of the real-time range-to-go. Thus, the proposed system achieves smooth, reliable, and real-time guidance performance suitable for onboard implementation. Differently from previous studies, our study makes the following primary contributions.
  • A new real-time range-to-go computation algorithm is developed within the proposed GTP. Unlike previous piecewise geometric GTP methods, this algorithm integrates status flags and an integrated range to ensure continuous and smooth variation in the predicted range-to-go across all subphases. This design eliminates discontinuities at subphase transitions, preventing abrupt jumps in interpolated guidance commands and improving longitudinal command smoothness and tracking stability.
  • A low-energy reference trajectory tracking strategy is proposed for insufficient initial energy scenarios. While previous studies have focused on excessive-energy scenarios, the proposed method is devised to track a predetermined low-energy reference trajectory under low initial energy conditions, attempting to capitalize on the available control margin. This approach enables effective longitudinal tracking and ensures that the USV reaches the ALI with sufficient energy.
  • Flight validation under real conditions is conducted. The proposed guidance scheme was implemented onboard and successfully flight-tested in July 2024. The flight results confirm its engineering feasibility and robustness, validating the online GTP framework in practical flight environments.
The paper is structured as follows. Section 2 introduces the motion equations, describes the TAEM guidance constraints, and provides a brief summary of the proposed guidance system. In Section 3, an online GTP is proposed. Section 4 details the longitudinal trajectory design, employing a pseudospectral approach. Section 5 develops the longitudinal and lateral guidance laws. Section 6 presents the numerical simulation results under various scenarios. Section 7 reports the flight test results. Finally, Section 8 provides our conclusions.

2. Preliminaries

2.1. Equations of Motion

Assuming the USV to be a point mass and neglecting the effects of Earth’s rotation, while considering the Earth as flat, its motion in the TAEM phase is represented as follows [22]:
V ˙ = D m g sin γ
γ ˙ = L cos σ m V g cos γ V
χ ˙ = L sin σ m V cos γ
h ˙ = V sin γ
x ˙ = V cos γ cos χ
y ˙ = V cos γ sin χ
where V denotes the velocity magnitude; γ , χ , and σ represent the flight-path, heading, and bank angles, respectively; m denotes the mass; g is the constant gravitational acceleration; h denotes the altitude; x and y denote the down-track and cross-track positions with respect to the runway centerline, respectively.
The lift force L and drag force D are calculated as follows:
L = q ¯ S ref C L
D = q ¯ S ref C D
where the dynamic pressure is defined as q ¯ = 0.5 ρ V 2 , S ref is the reference area, and ρ is the atmospheric density set forth by the 1976 U.S. Standard Atmosphere. The coefficients of lift C L and drag C D are determined through a two-dimensional interpolation table, where the Mach number and angle of attack serve as the independent parameters. Additionally, when beginning the subsonic flight phase, the speedbrake δ sb is activated, which introduces an additional drag coefficient increment.

2.2. Problem Formulation

This paper reports on a specific flight test, emphasizing the TAEM phase. The experimental USV is shown in Figure 1. The main parameters and the L / D ratio of the USV are listed in Table 1 and Figure 2.
The flight mission in this phase aims to direct the USV from the end of the IRE phase to the ALI with the appropriate energy level, thus ensuring alignment with the extended centerline of the runway to ensure a safe landing. The nominal boundary conditions of this phase are given in Table 2. The USV glides from an initial altitude of 15.0 km at 413.1 m/s to a final altitude of 4.0 km at 180.1 m/s.
To ensure flight safety and a successful flight test, the guidance system should meet the following design requirements: First, the maximum normal load factor N y max the vehicle can withstand is 4 g, and the maximum dynamic pressure q ¯ max must be at most 50 kPa. Second, the terminal state at the TAEM termination point is required to meet the constraints defined at the ALI. Specifically, the altitude h f is 4000 m, the velocity V f falls within the range of 160 m/s to 200 m/s, the flight-path angle γ f is between 15 ° and 10 ° , the down-track position x f is within ± 200 m , the cross-track position y f is within ± 5 m , and the heading angle dispersion χ f is within ± 3 ° . All these constraints are listed in Table 3.
Based on the above constraints and the aim of guaranteeing a successful flight test, we propose the TAEM guidance system shown in Figure 3. The steps of the proposed TAEM guidance system are as follows.
  • Before the flight mission, a low-energy longitudinal reference trajectory is generated using the Radau pseudospectral method, based on the constraints and gliding capability of the USV.
  • In the actual flight, the flight phase management module identifies the flight subphase, and the online GTP computes the range-to-go ( S tg ) in real time. Moreover, the desired longitudinal guidance parameters ( α , h , V ) are ascertained by interpolating the reference longitudinal trajectory based on the predicted range-to-go. The desired lateral guidance parameters ( χ , d ) are assessed by the USV’s current position and heading.
  • The longitudinal guidance law computes the angle of attack and speedbrake commands ( α c , δ sbc ) to monitor the tracking trajectory. The lateral guidance law outputs bank-angle commands σ c to follow the ground track path.

3. Online Ground Track Predictor

The ground track path is depicted in Figure 4 and consists of four different parts: the S-turn phase, acquisition phase, heading alignment phase, and pre-final landing phase. An S-turn maneuver is unnecessary in the TAEM phase unless the vehicle possesses excess energy at the terminal entry point. In such cases, it performs an S-turn maneuver to alter course, increase flight range, and dissipate surplus energy. If the USV’s initial energy falls within the nominal low-energy range, it first adjusts its heading to coincide with the tangent of the planned HAC and then proceeds along a straight-line ground track. After reaching the point of tangency with the HAC, the heading alignment phase starts, where the USV performs banking maneuvers to track the HAC. Once the HAC turn is completed, the pre-final landing phase begins, during which the USV follows the extended centerline of the runway and alters its heading and lateral position to ensure alignment accuracy upon entering the ALI.
The online GTP computes the range-to-go S tg in real time based on the established ground track path and performs the following functions. First, at the initial point of the TAEM, the range-to-go and initial energy of the USV act as crucial indicators for determining whether to enter the S-turn phase. Second, during flight, the desired guidance commands are found by interpolating the reference trajectory based on the real-time range-to-go. Therefore, the predicted range-to-go must change continuously throughout the flight to avoid abrupt changes in the interpolated guidance commands. The range-to-go detailed calculations for the ground track path are described below for two cases: with and without the S-turn.

3.1. Ground Track Path Without S-Turn

If the USV begins with the acquisition phase in the TAEM, the total range-to-go S tg is deconstructed into three distinct trajectory segments, as illustrated in Figure 5:
S tg = S AT + S HAC + S PFL
where S AT , S HAC , and S PFL represent the predicted ground track ranges for acquisition, heading alignment, and pre-final landing phases, respectively.
Because the pre-final landing phase involves a straight-line flight path and its trajectory is predefined within the the A & L phase, the ground track range S PFL is known. The ALI position can therefore be determined from the runway geometry and the ground track distance associated with the A & L phase, which in turn enables the calculation of the tangency point C ( x c , y c ) . The HAC radius R HAC is set as a constant based on the nominal velocity at the beginning of the heading alignment phase. Therefore, the HAC center position O ( x HAC , y HAC ) can thus be obtained.
With the USV’s current position A and the HAC center position O, the straight-line flight range S AT can be obtained as follows:
OA = x x HAC 2 + y y HAC 2
S AT = O A 2 R HAC 2
where S AT consists of a small circular arc and a long straight-line, as depicted in Figure 5. Because of the USV’s high velocity and small bank angle in the acquisition phase, the turning radius of the circular arc is similarly large, enabling the circular arc to be approximated as a straight line. Thus, to simplify the calculations, we employ a straight-line ground track to approximate the actual circular-arc ground track.
An auxiliary line DN is then drawn through point A parallel to the x-axis. Based on the lengths of S AT , OA and DA , the angles AOT and DOA are first assessed, from which TOE is obtained as follows:
AOT = arcsin S AT OA
DOA = arcsin DA OA = arcsin x x HAC OA
TOE = π DOA AOT
Then, the HAC turn angle Δ ψ can be derived, and the HAC turn range-to-go S HAC is computed as follows:
Δ ψ = TOE
S HAC = R HAC Δ ψ

3.2. Ground Track Path with S-Turn

The ground track path with an S-turn is illustrated in Figure 6, and the total range-to-go S tg is the sum of four geometric segments:
S tg = S AB + S BT + S HAC + S PFL
where S AB and S BT are the predicted ground track ranges for the S-turn and acquisition phase, respectively.
During the S-turn phase, the USV keeps a constant bank angle σ s = 35 ° , producing a circular arc track. To calculate the arc length of the S-turn, one must determine the position of the arc’s center O s and the tangency point B. The radius of the S-turn arc is as follows:
R s = V 2 cos γ g tan σ s
An auxiliary line AN is then drawn through point A parallel to the x-axis. Defining NAO s as the angle between line segments AN and AO s , we can obtain the position of O s ( x s , y s ) as follows:
NAO s = χ π 2
x s = x + R s cos NAO s
y s = y + R s sin NAO s
According to the geometric relationship of O s OD , the magnitude of B O s O can be achieved as follows:
OD = R HAC + R s
O O s = x s x HAC 2 + y s y HAC 2
B O s O = O s OD = arccos OD O O s
By drawing line segment O s E through point O parallel to the x-axis, we can determine the angle E O s O . Afterward, E O s B is obtained as follows:
E O s O = arctan y s y HAC x s x HAC
E O s B = E O s O B O s O
Therefore, the position of the tangency point B ( x b , y b ) is calculated as follows:
x b = x s R s cos E O s B
y b = y s + R s sin E O s B
With the obtained position of the circle center O s and the tangency point B, we can obtain the arc length of the S-turn S AB as follows:
AB = x x b 2 + y y b 2
A O s B = 2 arcsin AB / 2 R s
S AB = R s A O s B
By drawing the line segment OF through point O parallel to the x-axis, and given that the magnitudes of O s O F and O s O D are known, we can determine the angle D O F .
O s OF = E O s O
DOF = O s OF O s OD
Then, the position of the tangency point T ( x t , y t ) can be achieved as follows:
x t = x HAC + R HAC cos DOF
y t = y HAC R HAC sin DOF
With tangency points B and T determined, the straight-line flight range S BT in the acquisition phase can be computed as follows:
S BT = x b x t 2 + y b y t 2
The ground track range for the HAC turn S HAC is calculated using the same geometric methods used previously.

3.3. Real-Time Range-to-Go Calculation

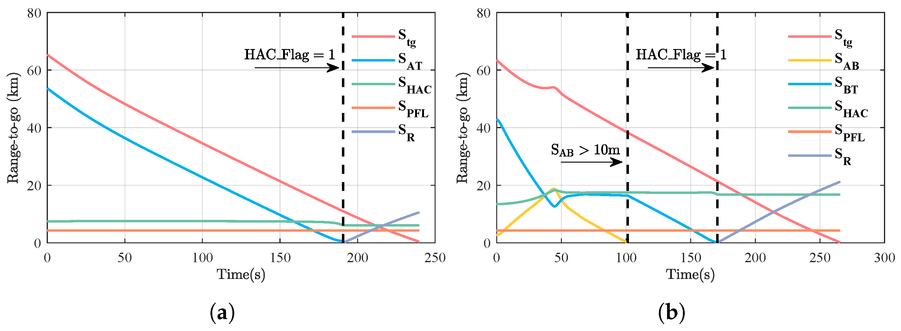
As shown in the previous two subsections, geometric calculation methods are used to assess the ground track range in each flight subphase. During flight, the real-time range-to-go is calculated by integrating the USV’s current position with the corresponding geometric calculation methods. This computational process is given in Algorithm 1.
Within this algorithm, the status flags represent the current flight subphase of the USV. Specifically, Sturn _ Flag = 1 denotes the initiation of the S-turn phase, and Sturn _ Flag = 0 denotes the beginning of the acquisition phase. Additionally, HAC _ Flag = 1 corresponds to the start of the HAC turn, and PFL _ Flag = 1 marks the entry into the pre-final landing phase. The ground track path ranges S AB , S BT , S AT , and S HAC are computed online using the USV’s present position.
Upon initialization, the integrated range S R and the status flags ( HAC _ Flag and PFL _ Flag ) are set to 0. Then, if the USV begins the S-turn phase, the flag Sturn _ Flag is set to 1, and the range-to-go is computed based on the USV’s current position A and the position of tangency points B and T. The total range-to-go has four parts: S AB , S BT , S HAC , and S PFL . If S AB < 10 m , the USV is considered to have reached tangency point B, representing the end of the S-turn phase and the transition into the acquisition phase. The straight-line flight range S BT transitions to the remaining flight range S AT , which is ascertained by the current positions A and the tangency point T.
If the USV directly begins the acquisition phase, then Sturn _ Flag = 0 , and the total range-to-go is the sum of S AT , S HAC , and S PFL . When HAC _ Flag = 1 , the USV passes the tangency point T, the heading alignment phase starts, and tangency point T ceases to update simultaneously. At this point, the computation of S R begins according to Equation (38). Correspondingly, the ground track path range S AT is reduced to zero, and S HAC becomes a constant value.
The range-to-go S tg is derived by subtracting the integrated range S R from the sum of S HAC and S PFL . Similarly, the pre-final landing phase uses the same range-to-go calculation method as the heading alignment phase. Moreover, as the integrated range increases, the range-to-go continuously decreases. Finally, when the USV meets the conditions for entering the A & L phase, the real-time range-to-go calculation algorithm terminates. It should be noted that S tg 0 is one of the criteria for entering the A & L phase.
Algorithm 1 Real-time calculation of the range-to-go.
Input: Status flags: Sturn _ Flag , HAC _ Flag , PFL _ Flag ,
ground track path ranges: S AB , S BT , S AT , S HAC , S PFL ,
integrated range S R .
Output: Range-to-go S tg .
Initialization.
S R = 0 , HAC _ Flag = 0 , PFL _ Flag = 0
if  Sturn _ Flag = = 1 then
    if  S AB > 10 m  then
         S tg = S AB + S BT + S HAC + S PFL
    else
         S tg = S AT + S HAC + S PFL
    end if
else if  Sturn _ Flag = = 0  then
     S tg = S AT + S HAC + S PFL
else if  HAC _ Flag = = 1  then
     S tg = S HAC + S PFL S R
else if  PFL _ Flag = = 1  then
     S tg = S HAC + S PFL S R
end if
return  S tg
Remark 1.
The integrated range S R is assessed by integrating the horizontal velocity V h provided by the navigation system. Let the USV’s velocity in the geographic coordinate system be V N = [ V Nx , V Ny , V Nz ] ; then, the horizontal velocity is given as follows:
V h = V Nx 2 + V Ny 2
The integrated range is then computed via the trapezoidal rule:
S R ( k ) = S R ( k 1 ) + Δ t 2 ( V h ( k ) + V h ( k 1 ) )
where Δ t is the integration time step, and k represents the current computation step.
The calculated result of the range-to-go and the ground track path ranges for each flight subphase are shown in Figure 7. Specifically, the calculation results for Sturn _ Flag = 0 and Sturn _ Flag = 1 are illustrated in Figure 7a,b. As depicted in Figure 7a, as S AT continually decreases, S HAC is simultaneously updated. When HAC _ Flag = 1 , S AT approaches zero and S HAC stops updating; then, S R starts to increase, while S tg continues to decrease. It also can be seen in Figure 7b that the ground track path ranges show similar variations, beyond the additional arc length S AB introduced by the S-turn. Moreover, the range-to-go increases because of the S-turn maneuver during the first 50 s. The ground track path ranges for each flight subphase are continuously updated in real time based on the changes in the status flags, as illustrated in Figure 7a,b. This continuous variation in the range-to-go throughout the computational process ensures the continuity of the longitudinal guidance commands.

4. Longitudinal Trajectory Planning

4.1. Trajectory Design Based on the Pseudospectral Method

Here, the TAEM trajectory optimization formulated as an optimal-control task is converted into a nonlinear programming problem through the Radau pseudospectral method (RPM). The RPM is an orthogonal collocation approach with collocation points defined at the Legendre–Gauss–Radau points [23,24]. A brief description of this method is provided below.
The longitudinal trajectory optimization problem is defined as follows. Given the boundary conditions, the goal is to find the optimal control history. This history must minimize the cost function while satisfying all path constraints. The angle of attack α is considered an input control variable. We can minimize the cost function as follows:
J = w 1 S f + w 2 t 0 t f γ ˙ 2 d t
Subject to the dynamic constraints in Equations (1)–(6), the boundary conditions are as follows:
h ( t 0 ) = h 0 , h ( t f ) = h f V ( t 0 ) = V 0 , V ( t f ) = V f γ ( t 0 ) = γ 0 , γ ( t f ) = γ f
where the variables ‘0’ and ‘ f ’ denote the initial and final conditions, and the path constraints are as follows:
q ¯ min q ¯ q ¯ max N y min N y N y max
α min α ( t ) α max α ˙ min α ˙ ( t ) α ˙ max
where w 1 and w 2 are the weight coefficients, determined through a combination of trajectory optimization experience and numerical tuning. The longitudinal trajectory range must be consistent with the nominal ground track range. Therefore, it is selected as a performance index. Additionally, to ensure the overall smoothness of the planned trajectory, we use the integral of the squared flight-path angle rate as another performance index. Therefore, the cost function is expressed as in Equation (39).
The values of boundary conditions and path constraints are defined as follows: during the TAEM phase, the USV descends from an initial altitude h 0 to a final altitude h f . The initial velocity V ( t 0 ) and flight-path angle γ ( t 0 ) are determined by the terminal states at the TEP, while the terminal velocity V ( t f ) and flight-path angle γ ( t f ) are dictated by the reference trajectory in the glide slope phase of the A & L phase, as given in Equation (40). For reliable flight, the dynamic pressure q ¯ and load factor N y serve as general constraints, as expressed in Equation (41). To guarantee control system stability as well as a smooth and flyable reference trajectory, we also constrain the angle of attack α ( t ) and the angular rate α ˙ ( t ) as defined in Equation (42).

4.2. Trajectory Planning Results

The trajectory planning results for two cases are shown in Figure 8 as curves of the state variables versus the range-to-go. Both cases share an initial altitude of 15 km but differ in initial velocity: the nominal trajectory starts at 400 m/s, while the low-energy trajectory starts at 330 m/s. This low-energy trajectory is designed to represent the lower boundary of the energy corridor (EL), providing a viable reference for low-energy scenarios. The range-to-go for both trajectories is 63.5 km, with a terminal altitude of 4 km, a terminal velocity of 171.5 m/s, a starting flight-path angle of 6 ° , and a final flight-path angle of 11 . 4 ° , as depicted in Figure 8b,d.
The primary criterion for selecting this low-energy trajectory is to ensure flyability and provide a sufficient control margin under low-energy conditions. As shown in Figure 8c, when the range-to-go is under 40 km, the angle-of-attack profile for the low-energy trajectory is also below 5 ° . In contrast, in the nominal case, the angle-of-attack variation exceeds 5 ° when the range-to-go is under 50 km.
The maximum lift-to-drag angle of attack of the USV is approximately 5 ° . Therefore, the low-energy trajectory is designed to operate near this efficient point. This design provides an additional control margin and enhanced robustness under off-nominal conditions compared to the nominal trajectory. Conversely, if the nominal trajectory were tracked under low-energy conditions, it would require higher angles of attack, leaving substantially less margin for correction. The increased angle of attack leads to a significant rise in drag, which compromises trajectory tracking and ultimately results in a failure to reach the target due to energy depletion. The effectiveness of tracking the low-energy trajectory under initial low-energy conditions will be verified in Section 6.

4.3. Energy Corridor

As previously mentioned, the flight phase management module decides whether to perform an S-turn maneuver based on the real-time energy state, necessitating an energy corridor composed of upper and lower boundaries to inform this decision. Specifically, the upper energy boundary (ES) determines whether to perform an S-turn, and the lower energy boundary (EL) determines when to terminate the S-turn.
The upper energy boundary is the maximum initial energy allowed when the USV flies without an S-turn and with full deployment of the speedbrake while still satisfying the required terminal conditions at the ALI. The lower energy boundary is the low-energy trajectory designed with the minimum energy state at the TEP as the initial condition under nominal conditions while ensuring that the terminal constraints are satisfied. The energy corridor created by these two boundaries is depicted in Figure 9, where E / W represents the energy-to-weight ratio, also referred to as energy height, and is defined by
E W = E m g = V 2 2 g + h = q ¯ ρ g + h

5. Guidance Law Design

5.1. Longitudinal Guidance Laws

In the longitudinal channel, the guidance strategy regulates energy by tracking the reference altitude and velocity profiles. Both the angle of attack α and speedbrake δ sb serve as control inputs for tracking the longitudinal reference profile. The total command of the angle of attack α c tracks the desired altitude and its rate-of-change trajectories as follows:
α c = α + K H ( h h ) + K HI ( h h ) + K HD ( h ˙ h ˙ )
where K H = 0.015 , K HI = 0.0005 , and K HD = 0.3 are the feedback gains; α is the desired angle of attack from the tracked longitudinal trajectory; and h and h ˙ denote the desired altitude and altitude rate, respectively.
When the USV’s Mach number M 0.8 , the speedbrake is initiated as an actuator to control speed, using the proportional-integral control law below:
δ sbc = δ ¯ sb + K V ( V V ) + K VI ( V V )
where K V = 0.5 and K VI = 0.05 are the feedback gains, V is the desired velocity, and δ ¯ sb is the angle at the speedbrake’s neutral position, which is set to ensure optimal adjustment capability upon initiation.

5.2. Lateral Guidance Laws

The bank-angle command is generated to follow the ground track path described in Section 3. As the TAEM is segmented into distinct flight subphases, bank-angle commands are designed separately for each phase.
In the S-turn phase, an open-loop fixed bank-angle control mode is adopted, and the corresponding bank-angle command is as follows:
σ c = 35 , Flag s = 1 σ c = 35 , Flag s = 0
where Flag s = 1 indicates that the USV begins to bank to increase the flight range and dissipate energy, while Flag s = 0 indicates that the USV needs to reverse its bank as its current energy is lower than the nominal energy level corresponding to the real-time range-to-go.
During the acquisition phase, the goal is to direct the USV to the predefined HAC and ensure tangency with it. Accordingly, a heading tracking control strategy is used, using a guidance law based on the heading angle error:
σ c = K χ ( χ χ )
where K χ = 1.5 and χ is the reference heading tangential to HAC (i.e., the angle NAT formed by line segments AT and DN in Figure 5). With the length of segment OA and the angle DOA known, the angles NAO and OAT can be calculated, and χ is then obtained by their difference, as follows:
OT = x t x HAC 2 + y t y HAC 2
OAT = arcsin OT OA
NAO = π DAO = π 2 + DOA
χ = NAT = NAO OAT
For the heading alignment phase, the USV executes a turn to align with the HAC, and the corresponding bank-angle commands are given by
σ c = arctan V 2 cos γ g R HAC + K R Δ R + K RD Δ R ˙
where K R = 0.03 and K RD = 0.004 denote the feedback gains, and Δ R represents the deviation between the USV’s distance from the HAC center and the HAC radius, while Δ R ˙ denotes the time derivative of Δ R .
In the pre-landing phase, the USV further refines its heading to precisely align with the runway centerline to prepare for landing. The bank-angle command is derived using a proportional–differential control law to correct the cross-track error Δ y :
σ c = K Y Δ y + K YD Δ y ˙
where K Y = 0.08 and K YD = 0.006 are the feedback gains.

6. Results and Discussion

This section presents three simulation cases conducted to assess the performance and adaptability of the TAEM guidance scheme. In the first two cases, we evaluated system performance under different initial energy conditions, while in the third case, we evaluated it under a variety of initial state dispersions and model deviations. In all three cases, we adopted the wind disturbance profile shown in Figure 8, which was the actual wind profile measured on the test day itself.

6.1. Trials with Initial Low Energy

If the USV starts the TAEM phase with an initial energy that diverges significantly from that of the reference trajectory, and considering aerodynamic deviations, the tracking performance is often reduced, leading to an insufficient terminal energy state or a failure to reach the ALI. To evaluate the effectiveness of the low-energy trajectory tracking guidance strategy under such initial conditions and aerodynamic uncertainties, we performed comparative simulations under identical initial conditions while tracking both the nominal and low-energy trajectories illustrated in Figure 8.
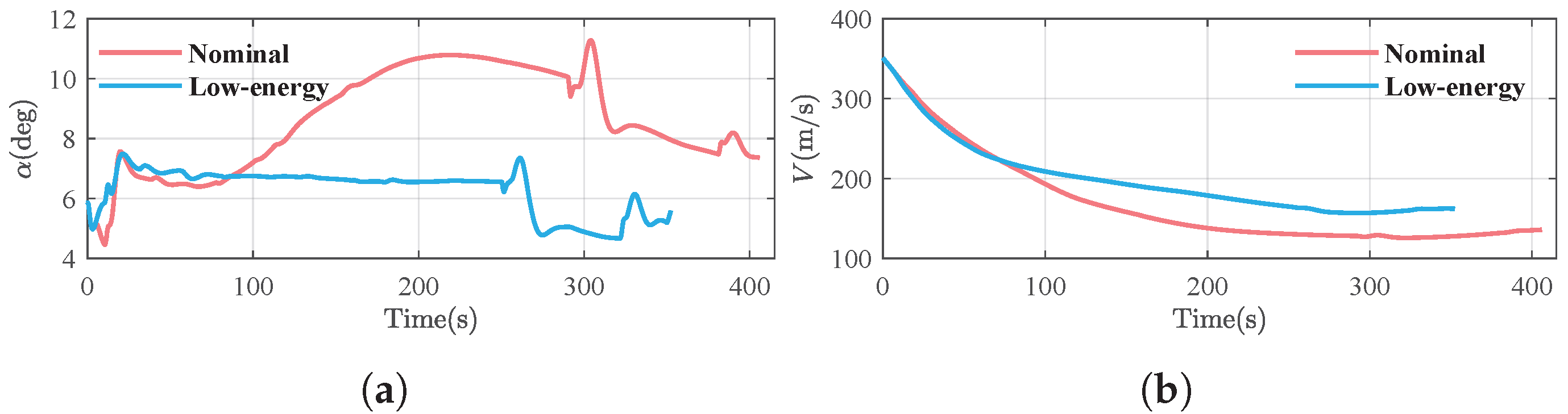
The TAEM phase starts in a low-energy state with h 0 = 15 km and V 0 = 330 m / s . During the simulation process, considering a + 10 % deviation in the axial force coefficient C A , a 10 % deviation in the normal force coefficient C N , and atmospheric dispersion in terms of wind direction and wind speed, the results are based on the data visualized in Figure 10.
When tracking the low-energy trajectory, the angle of attack remained around 7 ° . The altitude tracking error stayed within 100 m, and the final velocity reached 162.1 m/s, as depicted in Figure 11b and Figure 12. Conversely, in the simulation of tracking the nominal trajectory with higher initial energy, the angle of attack slowly increases and exceeds 10 ° after 192 s, as depicted in Figure 12a. At high angles of attack, the drag coefficient increases significantly. Attempting to maintain lift by further increasing the angle of attack only exacerbates the drag. This causes the USV to deviate from the reference trajectory. As illustrated in Figure 11a, the altitude tracking was poor, yielding a maximum error of 600 m and a terminal error of 297 m. The corresponding terminal velocity, shown in Figure 12b, was only 135.9 m/s and failed to satisfy the terminal constraint. Compared with the simulation of tracking the low-energy trajectory, the terminal velocity differs by 26.2 m/s.
The simulation results above demonstrate that, under conditions of low initial energy, a reduced lift-to-drag ratio, and headwind environment, tracking the low-energy reference trajectory effectively maintains smaller variations in the angle of attack, thereby preserving a sufficient L/D control margin. In contrast, when tracking the nominal trajectory, the guidance system commands an increase in the angle of attack to maintain the reference altitude profile. This, however, leads to a significant rise in drag, which further exacerbates energy dissipation and ultimately results in a failure to meet the terminal velocity constraints. This indicates that, under low-energy conditions, selecting a reference trajectory with a greater control margin is key to enhancing the robustness of the system.

6.2. Trials with Initial High Energy

If the USV begins the TAEM phase with high energy, it initiates an S-turn maneuver to dissipate energy by extending the flight range. Thus, we performed simulations with and without the S-turn under the same initial high-energy condition to compare the terminal energy states and validate the effectiveness of the S-turn strategy.
The TAEM phase starts in a high-energy state with h 0 = 15 km and V 0 = 454.6 m / s . During the simulation process, considering a 10 % deviation in the axial force coefficient C A , there is a 10 % deviation in the normal force coefficient C N , with the wind direction and wind speed referenced from the data shown in Figure 10.
The variation in energy height with respect to the range-to-go is illustrated in Figure 13b. The USV’s energy surpasses the upper energy boundary (ES) at the initial moment, thereby entering the S-turn phase. In contrast, in the comparison simulation, the USV directly enters the acquisition phase without an S-turn maneuver, as shown by the ground tracks in Figure 13a. As observed in Figure 14, the terminal velocities for the two simulations are 186.5 m/s and 218.4 m/s, with corresponding flight ranges of 72.8 km and 67.4 km, respectively. By employing the S-turn maneuver, the flight range is increased by 5.4 km, and the terminal velocity is reduced by 31.9 m/s. Furthermore, as shown in Figure 13b, in the simulation with the S-turn maneuver, the terminal energy state declines within the energy corridor. However, without the S-turn, the terminal energy state lies outside the energy corridor. The above results demonstrate that the S-turn guidance strategy effectively dissipates energy by extending the flight range, thereby adjusting the USV’s energy state within the energy corridor.
The bank-angle profiles in Figure 15b evidence that the USV makes an S-turn with a bank angle of 35 ° until the energy decreases below the lower energy boundary (EL); at this point, the bank angle gradually reverses to 35 ° . Once the heading has become tangential to the HAC, the bank angle gradually returns to zero, and the USV continues flying along a linear flight segment toward the HAC tangency point. Upon reaching this point, the USV banks to commence the HAC maneuver, eventually reaching the pre-final landing phase. The angle-of-attack-curve in Figure 15a varies between 2 . 9 ° and 9 . 5 ° , remaining within the acceptable limits of the USV. Noticeable variations in the angle of attack primarily result from corresponding changes in the bank angle.
By extending the flight range, the S-turn strategy successfully dissipates the surplus energy, which is critical for meeting the terminal state constraints. As a result, the terminal energy is corrected to lie within the energy corridor, enabling the vehicle to achieve both the target altitude and a safe terminal velocity of 186.5 m/s. Furthermore, although the angle of attack exhibits variations during the maneuver, its magnitude remains within a manageable range. This demonstrates that the system maintains effective control stability throughout the energy-management maneuver.

6.3. Trials with Initial State Dispersions and Model Deviations

Next, we conducted a 3000-run Monte Carlo simulation with dispersions in initial states, aerodynamic coefficients, atmospheric density, and vehicle mass, all following Gaussian distributions as given in Table 4. The wind disturbance was also considered, with the wind speed and direction referencing those in Figure 10.
The time-history curves of several important states in the Monte Carlo simulation tests are shown in Figure 16. The red curves represent the nominal simulation results, while the blue curves represent the Monte Carlo simulation results. From the ground track paths shown in Figure 16a, it can be observed that the USV begins the TAEM phase from distinct initial positions and heading angles, and that all end at the designated terminal location after the HAC turn. The altitude and velocity variations are depicted in Figure 16b,c. The time histories of the angle of attack, bank angle, and flight-path angle are presented in Figure 16d–f, with all parameters staying within a reasonable range. From Figure 16g, the speedbrake is activated when M 0.8 to adjust the USV’s velocity. As shown in Figure 16h,i, the dynamic pressure together with the load factor adheres to the prescribed structural constraints, with the dynamic pressure being at most 30 kPa and the normal load factor being below 3 g .
The terminal guidance performance is shown in Figure 17, and Table 5 summarizes the statistical results of the terminal states for the Monte Carlo simulation. The terminal deviations in down-track and cross-track positions are within 175.2 m and 4.5 m , respectively, as illustrated in Figure 17a. The terminal heading angle errors are shown in Figure 17b, with values ranging from 0 . 28 ° to 0 . 43 ° . As shown in Figure 17c, the terminal velocities range from 165 m / s to 195 m / s , with the terminal flight-path angle varying between 12 . 3 ° and 10 . 8 ° .
The results show that all simulation cases satisfy the predefined terminal and structural constraints, thereby verifying the robustness and reliability of the proposed guidance system under initial state dispersions, aerodynamic deviations, and atmospheric uncertainties. In particular, the distributions of the terminal position and heading errors indicate strong convergence capability of the proposed guidance law, while the variations in velocity and flight-path angle confirm the stable longitudinal performance achieved by the online ground track predictor.
To further validate the effectiveness of the proposed guidance system, we compared its performance with that of the method reported in [18] under identical dispersion settings. With an additional ± 15 % initial velocity perturbation, a Monte Carlo simulation with 1000 runs was carried out again. Based on the results in Table 6, it is clear that both the velocity and energy errors at the terminal point are significantly reduced. The velocity error range falls from [−14.21, 12.10] m/s to [−7.47, 2.86] m/s, while the energy error span narrows from [−223.57, 174.10] J/kg to [−127.80, 50.44] J/kg. Additionally, the standard deviations decrease by 58.8 % and 52.6 % , indicating a more concentrated distribution. These results indicate that the proposed guidance scheme achieves improved terminal energy precision.

7. Flight Test Results

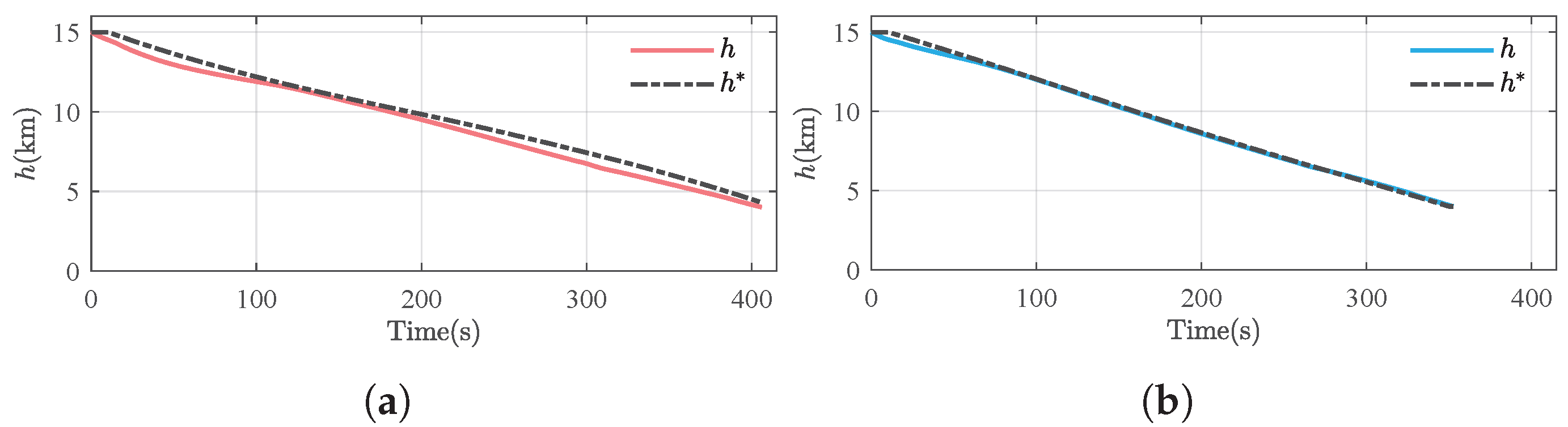
Beyond the simulations completed in the Section 6, a flight test was conducted in July 2024 to validate the proposed guidance system. The proposed online ground track predictor ensured that the computed range-to-go varied continuously throughout the flight. Correspondingly, as shown in Figure 18, both the desired altitude and angle-of-attack guidance commands maintain continuity, achieving favorable tracking performance.
After the flight test, a simulation reconstruction was conducted. The flight data and simulation outcomes are provided in Figure 19. From the comparison, it is clear that the measured flight data and the simulation outcomes exhibit overall consistency. Based on the deviation settings in the simulation, it is estimated that, during the supersonic flight phase, the axial force deviation is approximately + 5 % , and the normal force deviation is 5 % . In the subsonic phase, the axial force deviation rises to about + 20 % . Throughout the entire flight, the atmospheric density deviation is estimated to be around + 5 % .
As shown in Figure 19a,b, the USV starts with h 0 = 15 km and V 0 = 412.6 m / s , and ends at h f = 4 km and V f = 174.1 m / s . Figure 19d shows the bank angle gradually returning to zero, confirming a direct flight path to the HAC tangency point without an S-turn. Meanwhile, Figure 19c demonstrates that the angle-of-attack profile remained within a reasonable range.
As shown in Figure 19e,f, during the flight test, the maximum dynamic pressure reaches 17.2 kPa , and the maximum normal load factor is 1.7 g , with both remaining within safe limits. As depicted in Figure 20, the down-track and cross-track positions at the terminal point are 52 and 1.9 m, respectively, and the heading angle error is 0 . 52 ° .
As evidenced above, the flight test results are in good agreement with the simulation reconstruction: the trends of state parameters were consistent, and all terminal constraints were satisfied. This consistency demonstrates that the system’s performance is not coincidental but is representative of its stability and effectiveness within the simulated conditions. Although based on a single test, this outcome provides effective validation of the proposed guidance system and serves as final validation of our extensive pre-flight simulation work.

8. Conclusions

This paper has proposed a TAEM guidance scheme to meet the reliability and safety requirements for USV flight tests. The proposed system employs the GTP to achieve continuous range-to-go prediction, effectively eliminating discontinuities at subphase transitions and thereby enhancing longitudinal tracking stability. Longitudinal reference trajectories are generated offline using the pseudospectral method, considering boundary conditions and path constraints. During flight, the online GTP calculates the real-time range-to-go along the predefined ground track path, which is then used to interpolate longitudinal guidance commands from the reference trajectory via a lookup table. For lateral control, the guidance law is specifically designed according to the characteristics of different subphases to track the desired ground track.
Extensive Monte Carlo simulations that incorporate initial state dispersions, model deviations, and wind disturbances verify the system’s robustness and guidance accuracy. The results show that all terminal states consistently satisfy the predefined constraints with high precision. Furthermore, the successful flight test conducted in July 2024 validates the feasibility and effectiveness of the proposed guidance system under real-world conditions, establishing its suitability for onboard applications. However, to further improve robustness and tolerance to larger dispersions, future work could explore more advanced guidance algorithms, such as an onboard trajectory planner capable of real-time reference trajectory adjustment based on the vehicle’s current state, thereby reducing reliance on pre-computed profiles.

Author Contributions

Conceptualization, Z.W. and Y.Z.; methodology, Z.W.; software, Z.W. and Y.Z.; validation, Z.W. and Y.Z.; formal analysis, Z.W.; investigation, Z.W.; resources, L.W.; data curation, Y.Z.; writing—original draft preparation, Z.W.; writing—review and editing, L.W.; visualization, Y.Z.; supervision, L.W.; project administration, L.W.; funding acquisition, L.W. All authors have read and agreed to the published version of the manuscript.

Funding

This research received no external funding.

Data Availability Statement

The data that support the findings of this study are available from the corresponding author upon reasonable request.

Conflicts of Interest

The authors declare no conflicts of interest.

References

  1. Darwin, C.R.; Austin, G.; Varnado, L.; Eudy, G. A view toward future launch vehicles: A civil perspective. Acta Astronaut. 1991, 25, 165–175. [Google Scholar] [CrossRef]
  2. Tomatis, C.; Bouaziz, L.; Franck, T.; Kauffmann, J. RLV candidates for European future launchers preparatory programme. Acta Astronaut. 2009, 65, 40–46. [Google Scholar] [CrossRef]
  3. Moore, T.E. Space Shuttle Entry Terminal Area Energy Management; Technical report, NASA Technical Memorandum 104744; NASA: Washington, DC, USA, 1991. [Google Scholar]
  4. Kluever, C.; Horneman, K.; Schierman, J. Rapid terminal-trajectory planner for an unpowered reusable launch vehicle. In Proceedings of the AIAA Guidance, Navigation, and Control Conference, Chicago, IL, USA, 10–13 August 2009; p. 5766. [Google Scholar]
  5. Kluever, C. Terminal guidance for an unpowered reusable launch vehicle with bank constraints. J. Guid. Control Dyn. 2007, 30, 162–168. [Google Scholar] [CrossRef]
  6. Baek, J.H.; Lee, D.W.; Kim, J.H.; Cho, K.R.; Yang, J.S. Trajectory optimization and the control of a re-entry vehicle in TAEM phase. J. Mech. Sci. Technol. 2008, 22, 1099–1110. [Google Scholar] [CrossRef]
  7. De Ridder, S.; Mooij, E. Optimal longitudinal trajectories for reusable space vehicles in the terminal area. J. Spacecr. Rocket. 2011, 48, 642–653. [Google Scholar] [CrossRef]
  8. De Ridder, S.; Mooij, E. Terminal area trajectory planning using the energy-tube concept for reusable launch vehicles. Acta Astronaut. 2011, 68, 915–930. [Google Scholar] [CrossRef]
  9. Morani, G.; Cuciniello, G.; Corraro, F.; Di Vito, V. On-line guidance with trajectory constraints for terminal area energy management of re-entry vehicles. Proc. Inst. Mech. Eng. Part G J. Aerosp. Eng. 2011, 225, 631–643. [Google Scholar] [CrossRef]
  10. Jiang, W.; Yang, Z. Guidance Law Design for Terminal Area Energy Management of Reusable Launch Vehicle by Energy-to-Range Ratio. Math. Probl. Eng. 2014, 2014, 929731. [Google Scholar] [CrossRef]
  11. Lan, X.J.; Liu, L.; Wang, Y.J. Online trajectory planning and guidance for reusable launch vehicles in the terminal area. Acta Astronaut. 2016, 118, 237–245. [Google Scholar] [CrossRef]
  12. Morio, V.; Cazaurang, F.; Zolghadri, A.; Vernis, P. A new path planner based on flatness approach application to an atmospheric reentry mission. In Proceedings of the 2009 European Control Conference (ECC), Budapest, Hungary, 23–26 August 2009; pp. 3021–3026. [Google Scholar]
  13. Morio, V.; Cazaurang, F.; Falcoz, A.; Vernis, P. Robust terminal area energy management guidance using flatness approach. IET Control Theory Appl. 2010, 4, 472–486. [Google Scholar] [CrossRef]
  14. Mu, L.; Yu, X.; Zhang, Y.; Li, P.; Wang, X. Trajectory planning for terminal area energy management phase of reusable launch vehicles. IFAC-PapersOnLine 2016, 49, 462–467. [Google Scholar] [CrossRef]
  15. Mu, L.; Yu, X.; Zhang, Y.; Li, P.; Wang, X. Onboard guidance system design for reusable launch vehicles in the terminal area energy management phase. Acta Astronaut. 2018, 143, 62–75. [Google Scholar] [CrossRef]
  16. Mu, L.; Xie, G.; Yu, X.; Wang, B.; Zhang, Y. Robust guidance for a reusable launch vehicle in terminal phase. IEEE Trans. Aerosp. Electron. Syst. 2021, 58, 1996–2011. [Google Scholar] [CrossRef]
  17. Lan, X.; Xu, W.; Wang, Y. 3D profile reconstruction and guidance for the terminal area energy management phase of an unpowered RLV with aerosurface failure. J. Aerosp. Eng. 2020, 33, 04020003. [Google Scholar] [CrossRef]
  18. Kluever, C.A. Simple analytical terminal area guidance for an unpowered reusable launch vehicle. J. Guid. Control Dyn. 2022, 45, 740–747. [Google Scholar] [CrossRef]
  19. Mu, L.; Cao, S.; Wang, B.; Zhang, Y.; Feng, N.; Li, X. Pseudospectral-based rapid trajectory planning and feedforward linearization guidance. Drones 2024, 8, 371. [Google Scholar] [CrossRef]
  20. Li, X.; Shi, Y.; Li, R.; Cao, S. Energy management method for an unpowered landing. J. Ind. Manag. Optim. 2022, 18, 825–841. [Google Scholar] [CrossRef]
  21. Mao, X.; Yua, B.; Shi, Y.; Li, R. Real-time online trajectory planning and guidance for terminal area energy management of unmanned aerial vehicle. J. Ind. Manag. Optim. 2023, 19, 1945–1962. [Google Scholar] [CrossRef]
  22. Vinh, N.X.; Busemann, A.; Culp, R.D. Hypersonic and Planetary Entry Flight Mechanics; NASA Sti/Recon Technical Report A; University of Michigan Press: Ann Arbor, MI, USA, 1980; Volume 81, p. 16245. [Google Scholar]
  23. Garg, D.; Patterson, M.; Hager, W.W.; Rao, A.V.; Benson, D.A.; Huntington, G.T. A unified framework for the numerical solution of optimal control problems using pseudospectral methods. Automatica 2010, 46, 1843–1851. [Google Scholar] [CrossRef]
  24. Garg, D.; Hager, W.W.; Rao, A.V. Pseudospectral methods for solving infinite-horizon optimal control problems. Automatica 2011, 47, 829–837. [Google Scholar] [CrossRef]
Figure 1. The experimental USV.
Figure 1. The experimental USV.
Drones 09 00750 g001
Figure 2. L / D ratio of the studied USV.
Figure 2. L / D ratio of the studied USV.
Drones 09 00750 g002
Figure 3. The architecture of the proposed TAEM guidance system.
Figure 3. The architecture of the proposed TAEM guidance system.
Drones 09 00750 g003
Figure 4. Ground track path for the TAEM.
Figure 4. Ground track path for the TAEM.
Drones 09 00750 g004
Figure 5. Ground track path geometry without S-turn.
Figure 5. Ground track path geometry without S-turn.
Drones 09 00750 g005
Figure 6. Ground track path geometry with S-turn.
Figure 6. Ground track path geometry with S-turn.
Drones 09 00750 g006
Figure 7. The computed result of the range-to-go. (a) Sturn _ Flag = 0 , (b) Sturn _ Flag = 1 .
Figure 7. The computed result of the range-to-go. (a) Sturn _ Flag = 0 , (b) Sturn _ Flag = 1 .
Drones 09 00750 g007
Figure 8. Curves of state variables with range-to-go. (a) Altitude, (b) velocity, (c) angle of attack, and (d) flight-path angle.
Figure 8. Curves of state variables with range-to-go. (a) Altitude, (b) velocity, (c) angle of attack, and (d) flight-path angle.
Drones 09 00750 g008
Figure 9. Energy corridor.
Figure 9. Energy corridor.
Drones 09 00750 g009
Figure 10. Wind direction and wind speed distribution with altitude.
Figure 10. Wind direction and wind speed distribution with altitude.
Drones 09 00750 g010
Figure 11. Altitude profile with tracking a nominal or low-energy trajectory. (a) Nominal trajectory. (b) Low-energy trajectory.
Figure 11. Altitude profile with tracking a nominal or low-energy trajectory. (a) Nominal trajectory. (b) Low-energy trajectory.
Drones 09 00750 g011
Figure 12. Angle-of-attack and velocity profile with tracking a nominal or low-energy trajectory. (a) Angle of attack. (b) Velocity.
Figure 12. Angle-of-attack and velocity profile with tracking a nominal or low-energy trajectory. (a) Angle of attack. (b) Velocity.
Drones 09 00750 g012
Figure 13. Ground track paths and energy height profiles with and without S-turn. (a) Ground track paths. (b) Energy height.
Figure 13. Ground track paths and energy height profiles with and without S-turn. (a) Ground track paths. (b) Energy height.
Drones 09 00750 g013
Figure 14. Velocity and range profiles with and without S-turn. (a) Velocity. (b) Range.
Figure 14. Velocity and range profiles with and without S-turn. (a) Velocity. (b) Range.
Drones 09 00750 g014
Figure 15. Angle-of-attack and bank-angle profiles with and without S-turn. (a) Angle of attack. (b) Bank angle.
Figure 15. Angle-of-attack and bank-angle profiles with and without S-turn. (a) Angle of attack. (b) Bank angle.
Drones 09 00750 g015
Figure 16. Monte Carlo simulation results. (a) Ground track paths. (b) Altitude. (c) Velocity. (d) Angle of attack. (e) Bank angle. (f) Flight-path angle. (g) Speedbrake angle. (h) Dynamic pressure. (i) Normal load factor.
Figure 16. Monte Carlo simulation results. (a) Ground track paths. (b) Altitude. (c) Velocity. (d) Angle of attack. (e) Bank angle. (f) Flight-path angle. (g) Speedbrake angle. (h) Dynamic pressure. (i) Normal load factor.
Drones 09 00750 g016
Figure 17. Terminal state distribution for Monte Carlo simulation. (a) Position. (b) Altitude–heading angle error. (c) Velocity–flight-path angle.
Figure 17. Terminal state distribution for Monte Carlo simulation. (a) Position. (b) Altitude–heading angle error. (c) Velocity–flight-path angle.
Drones 09 00750 g017
Figure 18. Guidance command in flight test. (a) Range-to-go. (b) Altitude. (c) Angle of attack.
Figure 18. Guidance command in flight test. (a) Range-to-go. (b) Altitude. (c) Angle of attack.
Drones 09 00750 g018
Figure 19. Flight data and simulation reconstruction. (a) Altitude. (b) Velocity. (c) Angle of attack. (d) Bank angle. (e) Dynamic pressure. (f) Normal load factor.
Figure 19. Flight data and simulation reconstruction. (a) Altitude. (b) Velocity. (c) Angle of attack. (d) Bank angle. (e) Dynamic pressure. (f) Normal load factor.
Drones 09 00750 g019
Figure 20. Terminal position and heading error.
Figure 20. Terminal position and heading error.
Drones 09 00750 g020
Table 1. USV primary parameters.
Table 1. USV primary parameters.
FeatureValueUnit
Mass1850kg
Wing span3.5m
Reference length6.2m
Reference area6.0 m 2
Table 2. Nominal TAEM boundary conditions.
Table 2. Nominal TAEM boundary conditions.
BoundaryMh, kmV, m/s γ , deg
TAEM begins1.4015.0413.1−15.0
TAEM ends0.554.0180.1−11.6
Table 3. TAEM guidance constraints.
Table 3. TAEM guidance constraints.
VariablesConstraints
Structural constraintsLoad factor, g ± 4
Dynamic pressure, kPa<50
Terminal constraintsAltitude, m4000
Velocity, m/s[160, 200]
Flight-path angle, deg[−15, −10]
Down-track position, m ± 200
Cross-track position, m ± 5
Heading angle error, deg ± 3
Table 4. Dispersions used in Monte Carlo simulation.
Table 4. Dispersions used in Monte Carlo simulation.
DispersionParametersValue
V 0 , m/s[370, 520]
x 0 , km 35 ± 10
Initial states y 0 , km 47.5 ± 7.5
χ 0 , deg 130 ± 15
γ 0 , deg[−17, −2]
C A ± 15 % , ( M 1.2 )
Aerodynamic coefficient ± 10 % , ( 1.2 < M 2 )
C N ± 10 %
Atmospheric density ρ ± 5 %
StructuralMass, kg ± 5 %
Table 5. Statistics of terminal states for Monte Carlo simulation.
Table 5. Statistics of terminal states for Monte Carlo simulation.
StatesMeanMaximumMinimumStandard Deviation
V f , m/s180.06195.19166.645.22
Δ x f , m2.57163.90−175.2259.76
Δ y f , m1.874.500.560.62
Δ χ f , deg0.400.430.280.01
γ f , deg−11.62−10.82−12.250.27
Table 6. Velocity and energy error statistics for a Monte Carlo simulation.
Table 6. Velocity and energy error statistics for a Monte Carlo simulation.
Δ V f , m/s Δ E f , J/kg
Ours[18]GainOurs[18]Gain
Mean error−0.320.3611.1%−5.553.97−39.8%
Max error2.8612.1076.4%50.44174.1071.0%
Min error−7.47−14.2147.6%−127.80−223.5742.8%
Standard deviation2.125.1558.8%36.6677.2952.6%
Disclaimer/Publisher’s Note: The statements, opinions and data contained in all publications are solely those of the individual author(s) and contributor(s) and not of MDPI and/or the editor(s). MDPI and/or the editor(s) disclaim responsibility for any injury to people or property resulting from any ideas, methods, instructions or products referred to in the content.

Share and Cite

MDPI and ACS Style

Wen, Z.; Zhang, Y.; Wu, L. Terminal Guidance Based on an Online Ground Track Predictor for Uncrewed Space Vehicles. Drones 2025, 9, 750. https://doi.org/10.3390/drones9110750

AMA Style

Wen Z, Zhang Y, Wu L. Terminal Guidance Based on an Online Ground Track Predictor for Uncrewed Space Vehicles. Drones. 2025; 9(11):750. https://doi.org/10.3390/drones9110750

Chicago/Turabian Style

Wen, Zhengyou, Yu Zhang, and Liaoni Wu. 2025. "Terminal Guidance Based on an Online Ground Track Predictor for Uncrewed Space Vehicles" Drones 9, no. 11: 750. https://doi.org/10.3390/drones9110750

APA Style

Wen, Z., Zhang, Y., & Wu, L. (2025). Terminal Guidance Based on an Online Ground Track Predictor for Uncrewed Space Vehicles. Drones, 9(11), 750. https://doi.org/10.3390/drones9110750

Article Metrics

Back to TopTop