Selection of Take-Off and Landing Sites for Firefighter Drones in Urban Areas Using a GIS-Based Multi-Criteria Model
Abstract
1. Introduction
2. Background: A Rationale for Developing Our Methodology for the Selection of Take-Off and Landing Sites for Firefighter Drones in Urban Areas
3. Materials and Methods
3.1. Flight Plan of Firefighter Drones
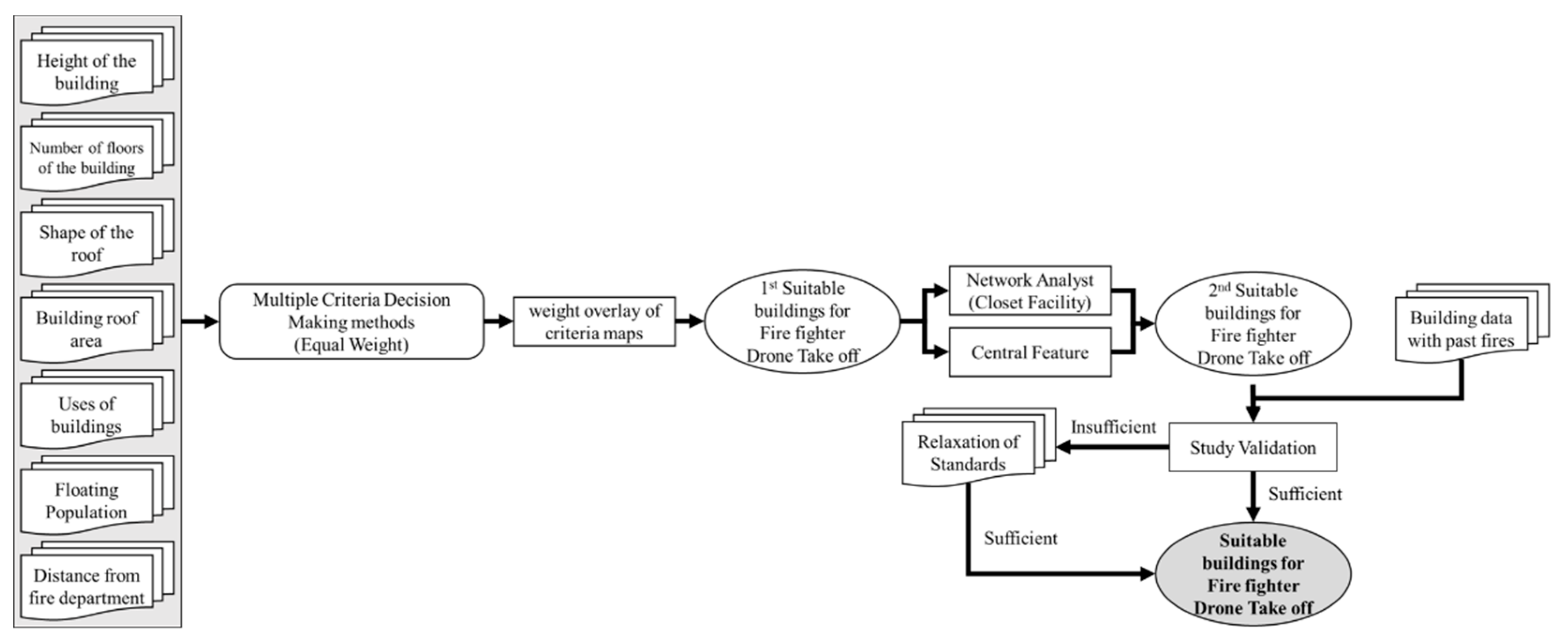
3.2. Flow Chart of Analysis
3.3. Multi-Criteria Selection
- Height of the building
- 2.
- Number of floors
- 3.
- Shape of the roof
- 4.
- Area of the roof
- 5.
- Uses of the building
- 6.
- Floating population
- 7.
- Distance from the fire department (within an administrative district)
4. Case Study and Results
4.1. Overview of Research Area
4.2. GIS-Based Multi-Criteria Model
- 8.
- Height of the building
- 9.
- Number of floors
- 10.
- Shape of the roof
- 11.
- Area of the roof
- 12.
- Uses of the building
- 13.
- Floating population
- 14.
- Distance from the fire department
4.3. Validation
5. Discussion and Conclusions
Author Contributions
Funding
Data Availability Statement
Conflicts of Interest
References
- Basso, M.; Zacarias, I.; Tussi Leite, C.E.; Wang, H.; Pignaton de Freitas, E. A Practical Deployment of a Communication Infrastructure to Support the Employment of Multiple Surveillance Drones Systems. Drones 2018, 2, 26. [Google Scholar] [CrossRef]
- Boutilier, J.J.; Brooks, S.C.; Janmohamed, A.; Byers, A.; Buick, J.E.; Zhan, C.; Schoellig, A.P.; Cheskes, S.; Morrison, L.J.; Chan, T.C. Optimizing a Drone Network to Deliver Automated External Defibrillators. Circulation 2017, 135, 2454–2465. [Google Scholar] [CrossRef]
- Claesson, A.; Fredman, D.; Svensson, L.; Ringh, M.; Hollenberg, J.; Nordberg, P.; Rosenqvist, M.; Djarv, T.; Österberg, S.; Lennartsson, J. Unmanned Aerial Vehicles (Drones) in Out-of-Hospital-Cardiac-Arrest. Scand. J. Trauma Resusc. Emerg. Med. 2016, 24, 124. [Google Scholar] [CrossRef]
- Claesson, A.; Bäckman, A.; Ringh, M.; Svensson, L.; Nordberg, P.; Djärv, T.; Hollenberg, J. Time to Delivery of an Automated External Defibrillator using a Drone for Simulated Out-of-Hospital Cardiac Arrests vs. Emergency Medical Services. JAMA 2017, 317, 2332–2334. [Google Scholar] [CrossRef]
- Ezequiel, C.A.F.; Cua, M.; Libatique, N.C.; Tangonan, G.L.; Alampay, R.; Labuguen, R.T.; Favila, C.M.; Honrado, J.L.E.; Canos, V.; Devaney, C. UAV Aerial Imaging Applications for Post-Disaster Assessment, Environmental Management and Infrastructure Development. In Proceedings of the 2014 International Conference on Unmanned Aircraft Systems (ICUAS), Orlando, FL, USA, 27 May 2014. [Google Scholar]
- Ling, G.; Draghic, N. Aerial Drones for Blood Delivery. Transfusion 2019, 59, 1608–1611. [Google Scholar] [CrossRef]
- Allauddin, M.S.; Kiran, G.S.; Kiran, G.R.; Srinivas, G.; Mouli, G.U.R.; Prasad, P.V. Development of a Surveillance System for Forest Fire Detection and Monitoring using Drones. In Proceedings of the IGARSS 2019—2019 IEEE International Geoscience and Remote Sensing Symposium, Yokohama, Japan, 28 July 2019. [Google Scholar]
- Mairaj, A.; Baba, A.I.; Javaid, A.Y. Application Specific Drone Simulators: Recent Advances and Challenges. Simul. Model. Pract. Theory 2019, 94, 100–117. [Google Scholar] [CrossRef]
- Kornatowski, P.M.; Bhaskaran, A.; Heitz, G.M.; Mintchev, S.; Floreano, D. Last-Centimeter Personal Drone Delivery: Field Deployment and User Interaction. IEEE Robot. Autom. Lett. 2018, 3, 3813–3820. [Google Scholar] [CrossRef]
- Rosser, J.C., Jr.; Vignesh, V.; Terwilliger, B.A.; Parker, B.C. Surgical and Medical Applications of Drones: A Comprehensive Review. JSLS: J. Soc. Laparoendosc. Surg. 2018, 22, e2018.00018. [Google Scholar] [CrossRef]
- Wang, X.; Poikonen, S.; Golden, B. The Vehicle Routing Problem with Drones: Several Worst-Case Results. Optim. Lett. 2017, 11, 679–697. [Google Scholar] [CrossRef]
- Wulfovich, S.; Rivas, H.; Matabuena, P. Drones in healthcare. In Digital Health; Rivas, H., Wac, K., Eds.; Springer: Cham, Switzeland, 2018; pp. 159–168. [Google Scholar]
- Martínez-Vásquez, A.; Rodriguez-Mata, A.; González-Hernández, I.; Salazar, S.; Montiel-Varela, A.; Lozano, R. Linear Observer for Estimating Wind Gust in UAV’S. In Proceedings of the 2015 12th International Conference on Electrical Engineering, Computing Science and Automatic Control (CCE), Mexico City, Mexico, 28 October 2015. [Google Scholar]
- Deng, L.; He, Y.; Liu, Q. Research on Application of Fire Uumanned Aerial Vehicles in Emergency Rescue. In Proceedings of the 2019 9th International Conference on Fire Science and Fire Protection Engineering (ICFSFPE), Chengdu, China, 18 October 2019. [Google Scholar]
- How Firefighters Are Using Drones to Save Lives. Available online: https://www.cnbc.com/2017/08/26/skyfire-consulting-trains-firefighters-to-use-drones-to-save-lives.html (accessed on 14 June 2022).
- Khan, M.N.H.; Neustaedter, C. An Exploratory Study of the use of Drones for Assisting Firefighters during Emergency Situations. In Proceedings of the 2019 CHI Conference on Human Factors in Computing Systems, Scotland, UK, 4 May 2019. [Google Scholar]
- Firefighter Drones—How Drones Are Being Used for Helping Fire Departments. Available online: https://dronenodes.com/firefighter-drones (accessed on 15 June 2022).
- Shin, Y.; Park, J. Analysis of the Effectiveness of Fire Drone Missions at Disaster Sites: An Empirical Approach. Fire Sci. Eng. 2020, 34, 112–119. [Google Scholar] [CrossRef]
- Kapoor, R.; Ramasamy, S.; Gardi, A.; Sabatini, R. UAV Navigation using Signals of Opportunity in Urban Environments: A Review. Energy Procedia 2017, 110, 377–383. [Google Scholar] [CrossRef]
- Lee, J.Y.; Chung, A.Y.; Shim, H.; Joe, C.; Park, S.; Kim, H. UAV Flight and Landing Guidance System for Emergency Situations. Sensors 2019, 19, 4468. [Google Scholar] [CrossRef]
- World Population Prospects 2022. Available online: https://population.un.org/wpp/Download/Standard/MostUsed (accessed on 14 June 2022).
- Heo, C.S. A Study on Securing Pre Take-Off Space for Efficient Fire Drone Operation in Disaster Sites. Master’s Thesis, University of Seoul, Seoul, Korea, 2020. [Google Scholar]
- Desaraju, V.R.; Michael, N.; Humenberger, M.; Brockers, R.; Weiss, S.; Nash, J.; Matthies, L. Vision-Based Landing Site Evaluation and Informed Optimal Trajectory Generation Toward Autonomous Rooftop Landing. Auton. Robot. 2015, 39, 445–463. [Google Scholar] [CrossRef]
- Castagno, J.; Ochoa, C.; Atkins, E. Comprehensive Risk-Based Planning for Small Unmanned Aircraft System Rooftop Landing. In Proceedings of the 2018 International Conference on Unmanned Aircraft Systems (ICUAS), Dallas, TX, USA, 12 June 2018. [Google Scholar]
- Duffy, J.P.; Cunliffe, A.M.; DeBell, L.; Sandbrook, C.; Wich, S.A.; Shutler, J.D.; Myers-Smith, I.H.; Varela, M.R.; Anderson, K. Location, Location, Location: Considerations when using Lightweight Drones in Challenging Environments. Remote Sens. Ecol. Conserv. 2018, 4, 7–19. [Google Scholar] [CrossRef]
- Lynskey, J.; Thar, K.; Oo, T.Z.; Hong, C.S. Facility Location Problem Approach for Distributed Drones. Symmetry 2019, 11, 118. [Google Scholar] [CrossRef]
- Ayhan, B.; Kwan, C.; Um, Y.; Budavari, B.; Larkin, J. Semi-Automated Emergency Landing Site Selection Approach for UAVs. IEEE Trans. Aerosp. Electron. Syst. 2018, 55, 1892–1906. [Google Scholar] [CrossRef]
- Faheem, R.M.; Aziz, S.; Khalid, A.; Bashir, M.; Yasin, A. Uav Emergency Landing Site Selection System using Machine Vision. J. Mach. Intell. 2015, 1, 13–20. [Google Scholar]
- Fitzgerald, D.L. Landing Site Selection for UAV Forced Landings Using Machine Vision. Ph.D. Thesis, Queensland University of Technology, Brisbane, Australia, 2007. [Google Scholar]
- Mejias, L.; Fitzgerald, D. A Multi-Layered Approach for Site Detection in UAS Emergency Landing Scenarios using Geometry-Based Image Segmentation. In Proceedings of the 2013 International Conference on Unmanned Aircraft Systems, Atlanta, GA, USA, 28 May 2013. [Google Scholar]
- Shavarani, S.M.; Nejad, M.G.; Rismanchian, F.; Izbirak, G. Application of Hierarchical Facility Location Problem for Optimization of a Drone Delivery System: A Case Study of Amazon Prime Air in the City of San Francisco. Int. J. Adv. Manuf. Technol. 2018, 95, 3141–3153. [Google Scholar] [CrossRef]
- Mokhtar, M.R.; Abdullah, M.P.; Hassan, M.Y.; Hussin, F. Combination of AHP-PROMETHEE and TOPSIS for Selecting the Best Demand Side Management (DSM) Options. In Proceedings of the 2015 IEEE Student Conference on Research and Development, Kuala Lumpur, Malaysia, 13 December 2015. [Google Scholar]
- Crompvoets, J.; Bregt, A.; Rajabifard, A.; Williamson, I. Assessing the Worldwide Developments of National Spatial Data Clearinghouses. Int. J. Geogr. Inf. Sci. 2004, 18, 665–689. [Google Scholar] [CrossRef]
- Fadhil, D.N. A GIS-Based Analysis for Selecting Ground Infrastructure Locations for Urban Air Mobility. Master’s Thesis, Technical University of Munich, Munich, Germany, 2018. [Google Scholar]
- Phua, M.; Minowa, M. A GIS-Based Multi-Criteria Decision Making Approach to Forest Conservation Planning at a Landscape Scale: A Case Study in the Kinabalu Area, Sabah, Malaysia. Landsc. Urban Plann. 2005, 71, 207–222. [Google Scholar] [CrossRef]
- Sumathi, V.R.; Natesan, U.; Sarkar, C. GIS-Based Approach for Optimized Siting of Municipal Solid Waste Landfill. Waste Manag. 2008, 28, 2146–2160. [Google Scholar] [CrossRef] [PubMed]
- Malczewski, J. On the use of Weighted Linear Combination Method in GIS: Common and Best Practice Approaches. Trans. GIS 2000, 4, 5–22. [Google Scholar]
- Villacreses, G.; Gaona, G.; Martínez-Gómez, J.; Jijón, D.J. Wind Farms Suitability Location using Geographical Information System (GIS), Based on Multi-Criteria Decision Making (MCDM) Methods: The Case of Continental Ecuador. Renew. Energy 2017, 109, 275–286. [Google Scholar] [CrossRef]
- Malczewski, J. GIS and Multicriteria Decision Analysis; John Wiley & Sons: Hoboken, NJ, USA, 1999. [Google Scholar]
- Dereli, M.A.; Tercan, E. Comparison of GIS-Based Surrogate Weighting Methods for Multi-Directional Landfill Site Selection in West Mediterranean Planning Region in Turkey. Environ. Dev. Sustain. 2021, 23, 3438–3457. [Google Scholar] [CrossRef]
- Halder, B.; Bandyopadhyay, J.; Banik, P. Assessment of Hospital Sites’ Suitability by Spatial Information Technologies using AHP and GIS-Based Multi-Criteria Approach of Rajpur–Sonarpur Municipality. Model. Earth Syst. Environ. 2020, 6, 2581–2596. [Google Scholar] [CrossRef]
- Vahidnia, M.H.; Alesheikh, A.A.; Alimohammadi, A. Hospital Site Selection using Fuzzy AHP and its Derivatives. J. Environ. Manag. 2009, 90, 3048–3056. [Google Scholar] [CrossRef]
- Cheng, C.; Thompson, R.G. Application of Boolean Logic and GIS for Determining Suitable Locations for Temporary Disaster Waste Management Sites. Int. J. Disaster Risk Reduct. 2016, 20, 78–92. [Google Scholar] [CrossRef]
- Wang, J.; Jing, Y.; Zhang, C.; Zhao, J. Review on Multi-Criteria Decision Analysis Aid in Sustainable Energy Decision-Making. Renew. Sustain. Energy Rev. 2009, 13, 2263–2278. [Google Scholar] [CrossRef]
- Yang, C.L.; Chuang, S.P.; Huang, R.H.; Tai, C.C. Location Selection Based on AHP/ANP Approach. In Proceedings of the 2008 IEEE International Conference on Industrial Engineering and Engineering Management, Singapore, 8 December 2008. [Google Scholar]
- Cłapa, I.; Cisek, M.; Tofiło, P.; Dziubiński, M. Firefighters Ascending and Evacuation Speeds during Counter Flow on Staircase. Saf. Sci. 2015, 78, 35–40. [Google Scholar] [CrossRef]
- Kim, D.; Youn, J.; Kim, T.; Kim, G. 3D Grid-Based Global Positioning System Satellite Signal Shadowing Range Modeling in Urban Area. Sens. Mater. 2019, 31, 3835–3848. [Google Scholar] [CrossRef]
- Lee, Y.; Park, B. Nonlinear Regression-Based GNSS Multipath Modelling in Deep Urban Area. Mathematics 2022, 10, 412. [Google Scholar] [CrossRef]
- Lee, Y.; Suh, Y.; Shibasaki, R. A Simulation System for GNSS Multipath Mitigation using Spatial Statistical Methods. Comput. Geosci. 2008, 34, 1597–1609. [Google Scholar] [CrossRef]
- Park, Y.R.; Kang, Y. Estimation of Flow Population of Seoul Walking Tour Courses using Telecommunications Data. J. Cadastre Land Inf. 2019, 49, 181–195. [Google Scholar]
- Jang, K.; Cho, S.; Cho, Y.; Son, S. Development of Fire Engine Travel Time Estimation Model for Securing Golden Time. J. Korea Inst. Intell. Transp. Syst. 2020, 19, 1–13. [Google Scholar]
- Seo, D.; Woo, H.; Kim, M.; Hong, W.; Kim, I.; Baek, S. Identification of Asbestos Slates in Buildings Based on Faster Region-Based Convolutional Neural Network (Faster R-CNN) and Drone-Based Aerial Imagery. Drones 2022, 6, 194. [Google Scholar] [CrossRef]
- Jeong, Y.; Jung, H.; Jang, H.; Yu, K. A Study on the Reference Building Based on the Building Design Trends for Non-Residential Buildings. J. Korean Sol. Energy Soc. 2014, 34, 1–11. [Google Scholar]
- Pulver, A.; Wei, R. Optimizing the Spatial Location of Medical Drones. Appl. Geogr. 2018, 90, 9–16. [Google Scholar] [CrossRef]
- Ragothaman, S.; Maaref, M.; Kassas, Z.M. Multipath-optimal UAV trajectory planning for urban UAV navigation with cellular signals. In Proceedings of the 2019 IEEE 90th Vehicular Technology Conference (VTC2019-Fall), Honolulu, HI, USA, 7 November 2019. [Google Scholar]
- Yang, Y.; Khalife, J.; Morales, J.J.; Kassas, Z.M. Uav waypoint opportunistic navigation in gnss-denied environments. IEEE Trans. Aerosp. Electron. Syst. 2021, 58, 663–678. [Google Scholar] [CrossRef]
- Wu, Y.; Low, K.H. An adaptive path replanning method for coordinated operations of drone in dynamic urban environments. IEEE Syst. J. 2020, 15, 4600–4611. [Google Scholar]
- Hendriks, P.H.; Dessers, E.; Van Hootegem, G. Reconsidering the Definition of a Spatial Data Infrastructure. Int. J. Geogr. Inf. Sci. 2012, 26, 1479–1494. [Google Scholar]
- Hjelmager, J.; Moellering, H.; Cooper, A.; Delgado, T.; Rajabifard, A.; Rapant, P.; Danko, D.; Huet, M.; Laurent, D.; Aalders, H. An Initial Formal Model for Spatial Data Infrastructures. Int. J. Geogr. Inf. Sci. 2008, 22, 1295–1309. [Google Scholar] [CrossRef]
- Rajabifard, A.; Binns, A.; Masser, I.; Williamson, I. The Role of Sub-national Government and the Private Sector in Future Spatial Data Infrastructures. Int. J. Geogr. Inf. Sci. 2006, 20, 727–741. [Google Scholar] [CrossRef]
- Makanga, P.; Smit, J. A Review of the Status of Spatial Data Infrastructure Implementation in Africa. S. Afr. Comput. J. 2010, 2010, 18–25. [Google Scholar] [CrossRef]
- Al-Naji, A.; Perera, A.G.; Mohammed, S.L.; Chahl, J. Life Signs Detector using a Drone in Disaster Zones. Remote Sens. 2019, 11, 2441. [Google Scholar] [CrossRef]
- Mohd Daud, S.M.S.; Mohd Yusof, M.Y.P.; Heo, C.C.; Khoo, L.S.; Singh, M.K.C.; Mahmood, M.S.; Nawawi, H. Applications of Drone in Disaster Management: A Scoping Review. Sci. Justice 2022, 62, 30–42. [Google Scholar] [CrossRef] [PubMed]










| Criteria | Value | |
|---|---|---|
| 1 | 0 | |
| Height of the building | ≤30 m | >30 m |
| Number of floors | 4 or 5 | Other number of floors |
| Shape of the roof | Flat roof | Other roof shapes (constraint criteria) |
| Area of the roof | ≥32 | <32 |
| Uses of the building | Residential buildings and fire vulnerable buildings are excluded (priority for government office buildings and public institution buildings) | Residential buildings (detached houses, multi-family housing) Fire vulnerable buildings (warehouse, factory, etc.; constraint criteria) |
| Floating population | Lower 90% of total floating population | Upper 10% of total floating population |
| Distance from the fire department (within an administrative district) | ≤1.33 km | >1.33 km |
| Category | Area (Unit: km2) | Number of Buildings per Unit Area (km2) | Total Number of Buildings | Number of Building Floors | Number of Fire Incidence | ||
|---|---|---|---|---|---|---|---|
| 1st–5th | 6th–15th | ≥15th | |||||
| Jung-gu | 7.06 | 2064.45 | 14,575 | 14,229 | 287 | 59 | 257 |
| Dong-gu | 182.14 | 201.04 | 36,618 | 35,889 | 598 | 131 | 504 |
| Seo-gu | 17.33 | 1781.88 | 30,880 | 30,683 | 169 | 28 | 462 |
| Nam-gu | 17.43 | 1322.38 | 23,049 | 22,804 | 210 | 35 | 258 |
| Buk-gu | 93.99 | 393.90 | 37,023 | 35,910 | 760 | 353 | 641 |
| Suseong-gu | 76.54 | 423.49 | 32,414 | 31,289 | 677 | 448 | 470 |
| Dalseo-gu | 62.34 | 513.70 | 32,024 | 30,594 | 772 | 658 | 767 |
| Dalseong-gun | 426.68 | 68.87 | 29,386 | 28,990 | 204 | 192 | 524 |
| Candidate | Distance/Time from the Fire Department (Unit: m/min, Based on 39.76 km/h) | PNU Class | Near Fire Department |
|---|---|---|---|
| 1 | 693.38 m/1 min 2 s | 10200 | Seobu 119 Rescue Squad |
| 2 | 827.01 m/1 min 14 s | 10300 | Seobu 119 Rescue Squad |
| 3 | 1.13 m/1 s | 10600 | Ihyeon 119 Safety Center |
| 4 | 1051.62 m/1 min 35 s | 10300 | Ihyeon 119 Safety Center |
| 5 | 937.78 m/1 min 25 s | 10300 | Naedang 119 Safety Center |
| 6 | 694.15 m/1 min 3 s | 10300 | Bisan 119 Safety Center |
| 7 | 1229.12 m/1 min 51 s | 10800 | Bisan 119 Safety Center |
| 8 | 1059.56 m/1 min 36 s | 10700 | Bisan 119 Safety Center |
| 9 | 935.54 m/1 min 25 s | 10200 | Bisan 119 Safety Center |
| 10 | 632.82 m/57 s | 10900 | Bisan 119 Safety Center |
| 11 | 1125.11 m/1 min 41 s | 10100 | Ihyeon 119 Safety Center |
| 12 | 466.32 m/42 s | 10100 | Naedang 119 Safety Center |
Publisher’s Note: MDPI stays neutral with regard to jurisdictional claims in published maps and institutional affiliations. |
© 2022 by the authors. Licensee MDPI, Basel, Switzerland. This article is an open access article distributed under the terms and conditions of the Creative Commons Attribution (CC BY) license (https://creativecommons.org/licenses/by/4.0/).
Share and Cite
Kim, M.-S.; Hong, W.-H.; Lee, Y.-H.; Baek, S.-C. Selection of Take-Off and Landing Sites for Firefighter Drones in Urban Areas Using a GIS-Based Multi-Criteria Model. Drones 2022, 6, 412. https://doi.org/10.3390/drones6120412
Kim M-S, Hong W-H, Lee Y-H, Baek S-C. Selection of Take-Off and Landing Sites for Firefighter Drones in Urban Areas Using a GIS-Based Multi-Criteria Model. Drones. 2022; 6(12):412. https://doi.org/10.3390/drones6120412
Chicago/Turabian StyleKim, Min-Seok, Won-Hwa Hong, Yoon-Ha Lee, and Seung-Chan Baek. 2022. "Selection of Take-Off and Landing Sites for Firefighter Drones in Urban Areas Using a GIS-Based Multi-Criteria Model" Drones 6, no. 12: 412. https://doi.org/10.3390/drones6120412
APA StyleKim, M.-S., Hong, W.-H., Lee, Y.-H., & Baek, S.-C. (2022). Selection of Take-Off and Landing Sites for Firefighter Drones in Urban Areas Using a GIS-Based Multi-Criteria Model. Drones, 6(12), 412. https://doi.org/10.3390/drones6120412

