Enhanced Optimum PTFOIDN Speed Controller for Battery-Powered Brushless Direct Current Motor-Based Electromobility Applications
Abstract
1. Introduction
1.1. Overview
1.2. Problem Statement
1.3. Paper Contribution
- An enhanced noninteger controller is proposed in this paper by hybridizing three popular fractional-order controllers. The new proposed controller is a hybrid structure based on a proportional-tilt-fractional order integrator-derivative (PTFOID) controller.
- The proposed PTFOIDN controller inherently incorporates the merits of FOPI, TID, and FOPID control structures and branches within a single, hybridized structure. Additionally, the proposed PTFOID controller features seven tunable parameters, allowing for more flexible design possibilities.
- In this study, we present a new application of the recently developed MPA optimizer to simultaneously identify the optimal control settings.
2. Power Stage Modeling and Control Description
2.1. Lithium-Ion Battery Modeling
2.2. BLDC Motor Model
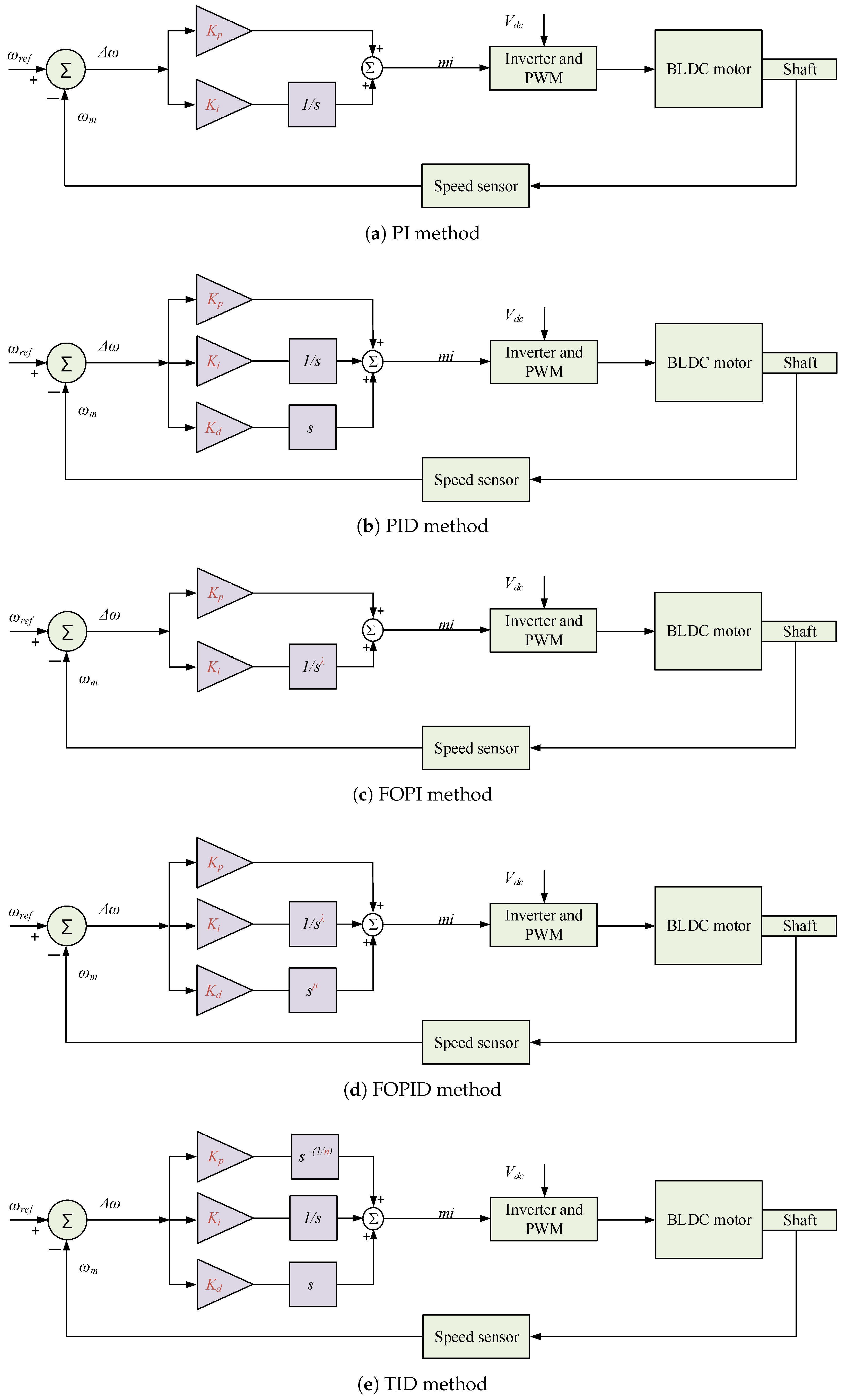
2.3. BLDC Motor Control
3. Proposed PTFOID Control Method
- Including the proportional term decreases the system’s rise time, improving its responsiveness to tracking errors. However, higher proportional term values decrease the system’s stability margin and increase the overshoot values. Furthermore, it cannot guarantee zero steady-state error.
- Using the FO integrator improves the system’s steady state and helps minimize steady-state errors. The use of the FO integrator rather than the IO one adds more flexibility to control design procedures.
- Using the FO tilt term adds more flexibility to the controller through one more design parameter. The FO tilt increases the system’s disturbance rejection capabilities and enhances the robustness of the controller to various parametric uncertainties.
- Including the FO derivative term helps in reducing the high overshoot values and hence improving the system’s transient response and balancing the effects of proportional term design. Additionally, being a FO derivative adds one more design parameter to the control system design. Using a filtering term eliminates the expected high-frequency disturbances in the system and addresses the commonly known realizability problems associated with derivative terms.
- The inclusion of FO terms in integration and derivative terms provides better flexibility in designing the controller compared to IO terms in traditional PID controllers. Two more parameters are available for tuning due to the replacement of IO terms with FO ones.
4. Proposed Control Parameter Design
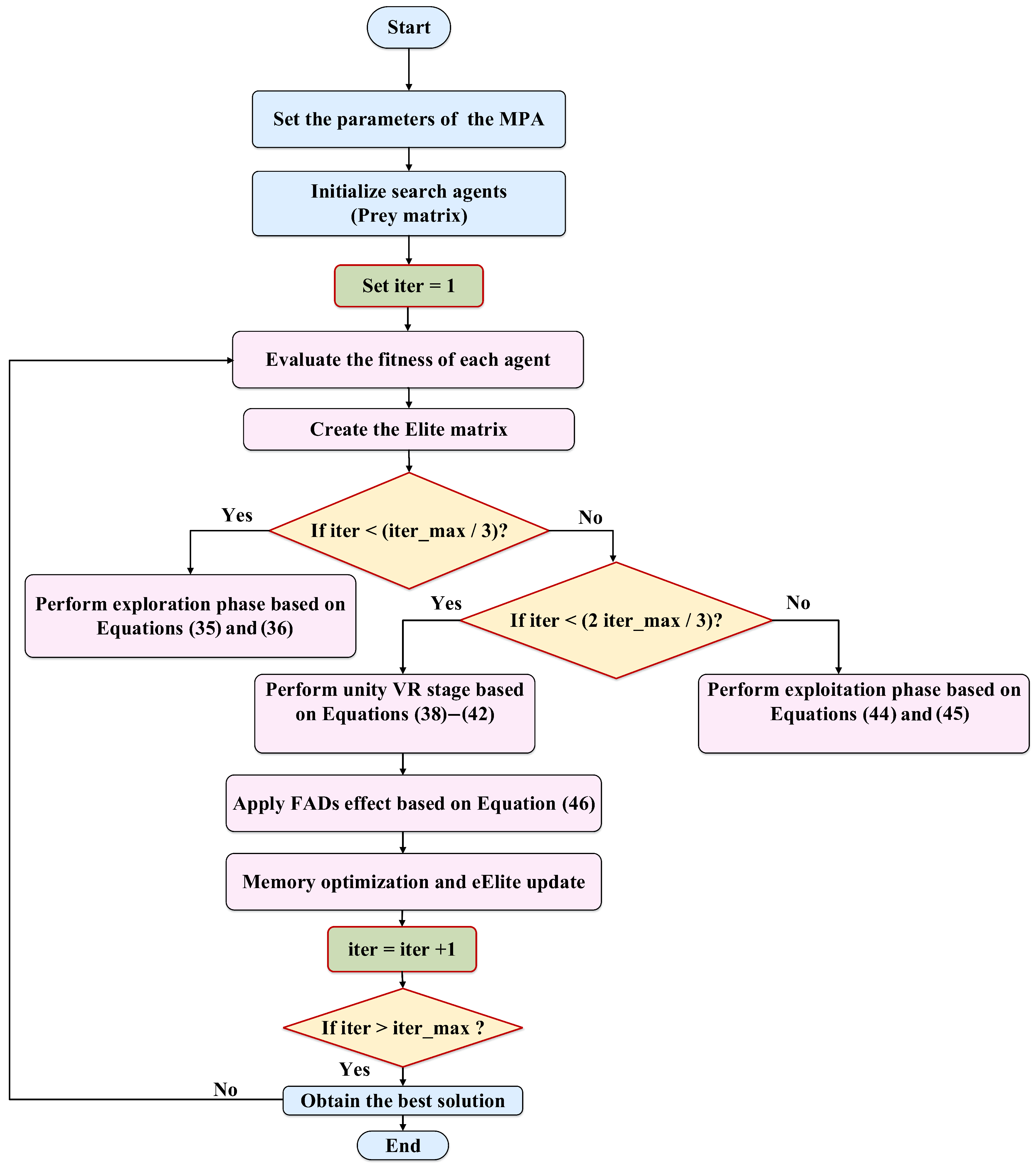
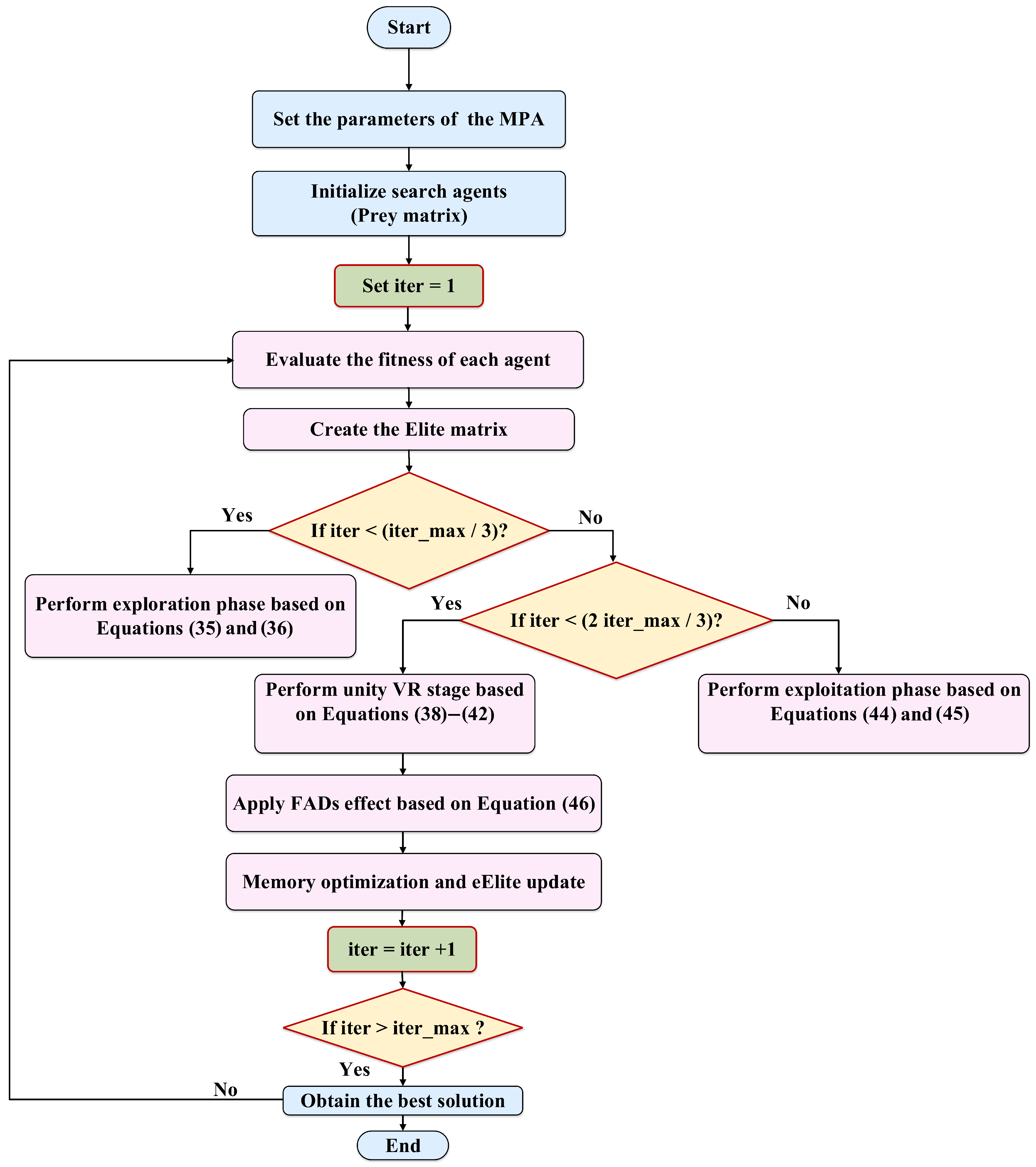
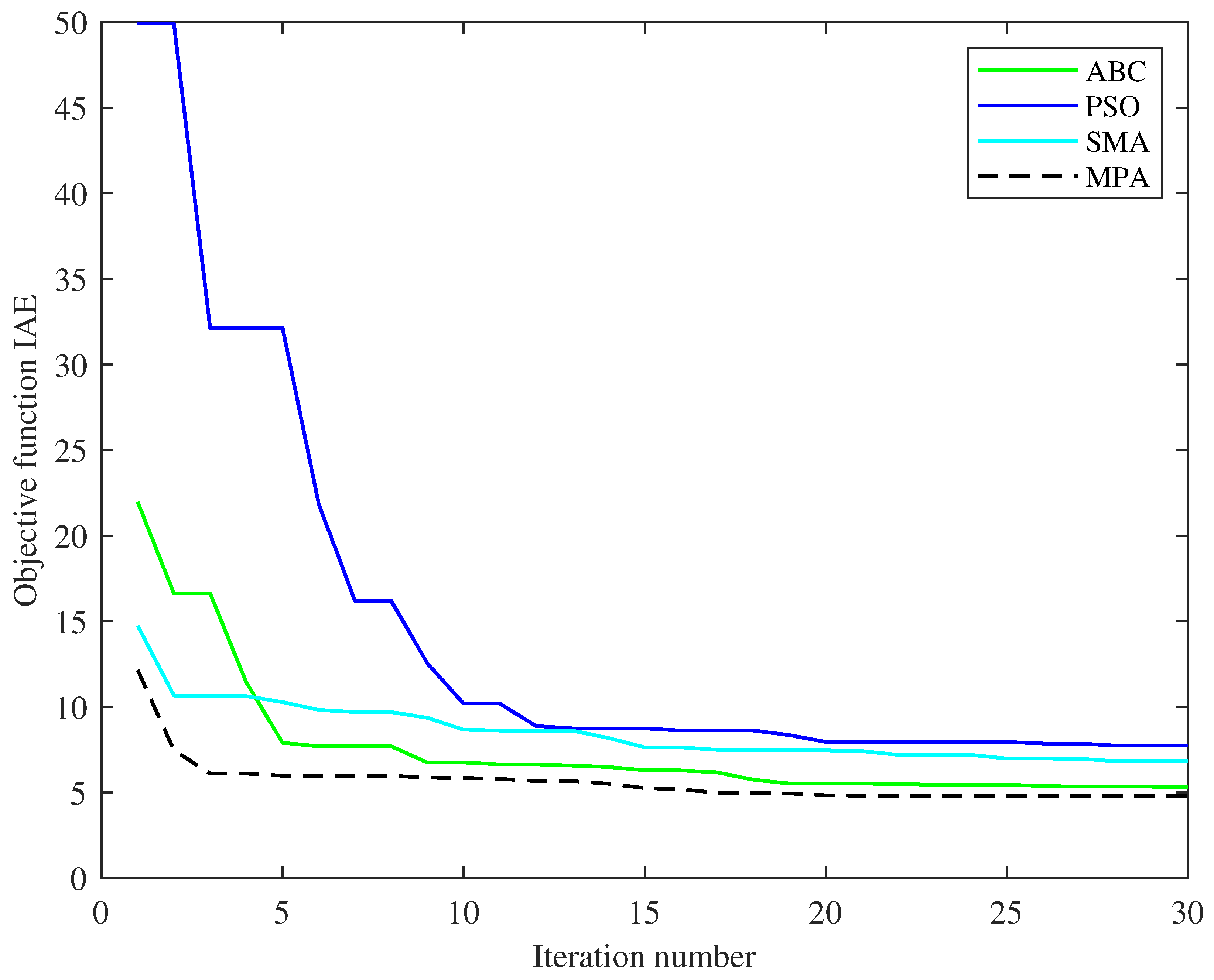
4.1. Marine Predators Algorithm
4.1.1. Initialization
4.1.2. Elite and Prey Matrix Development
4.2. Overall Optimization Scheme
5. Results and Comparisons
5.1. Speed Tracking Profile
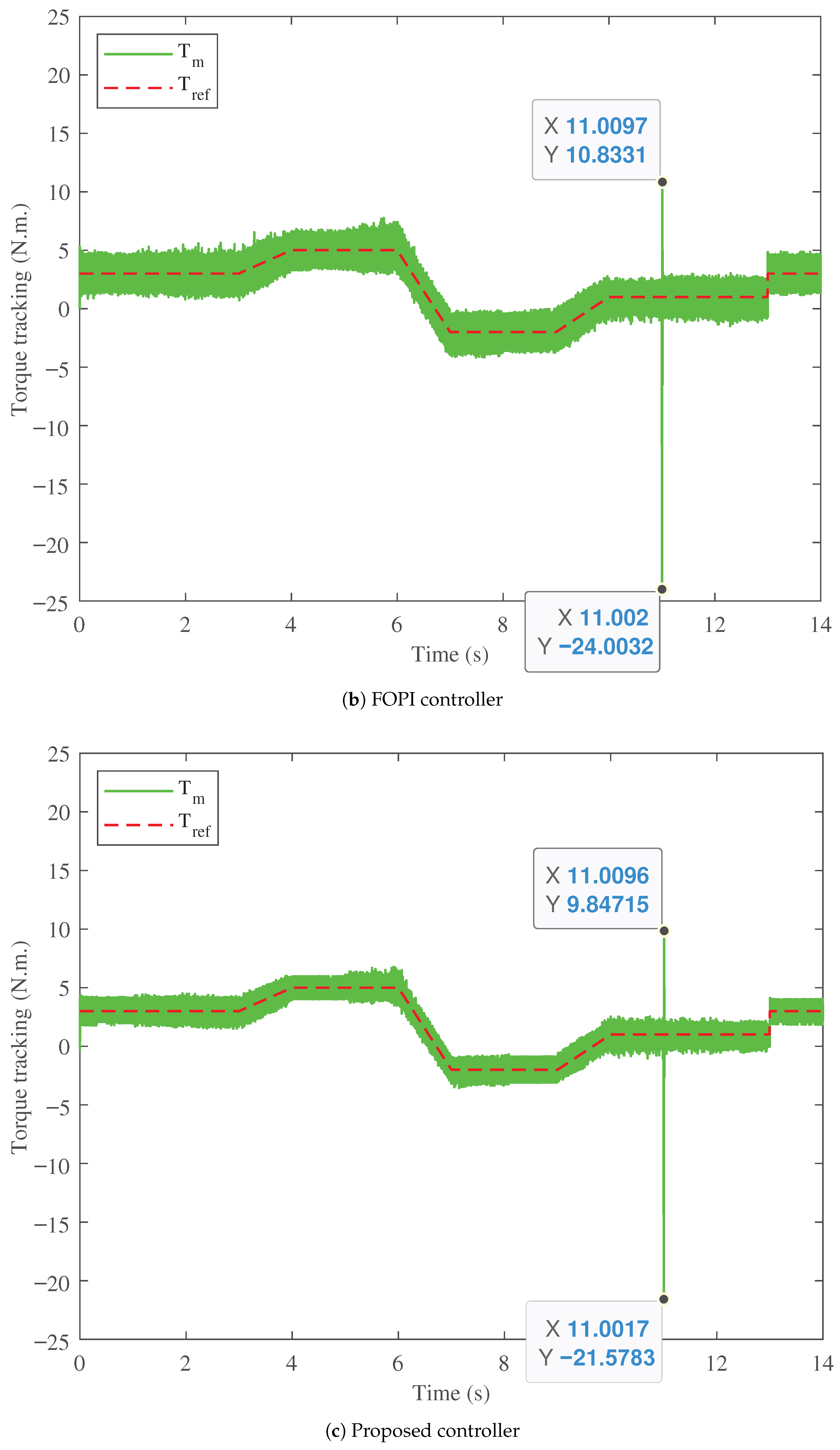
5.2. Torque Tracking Profile
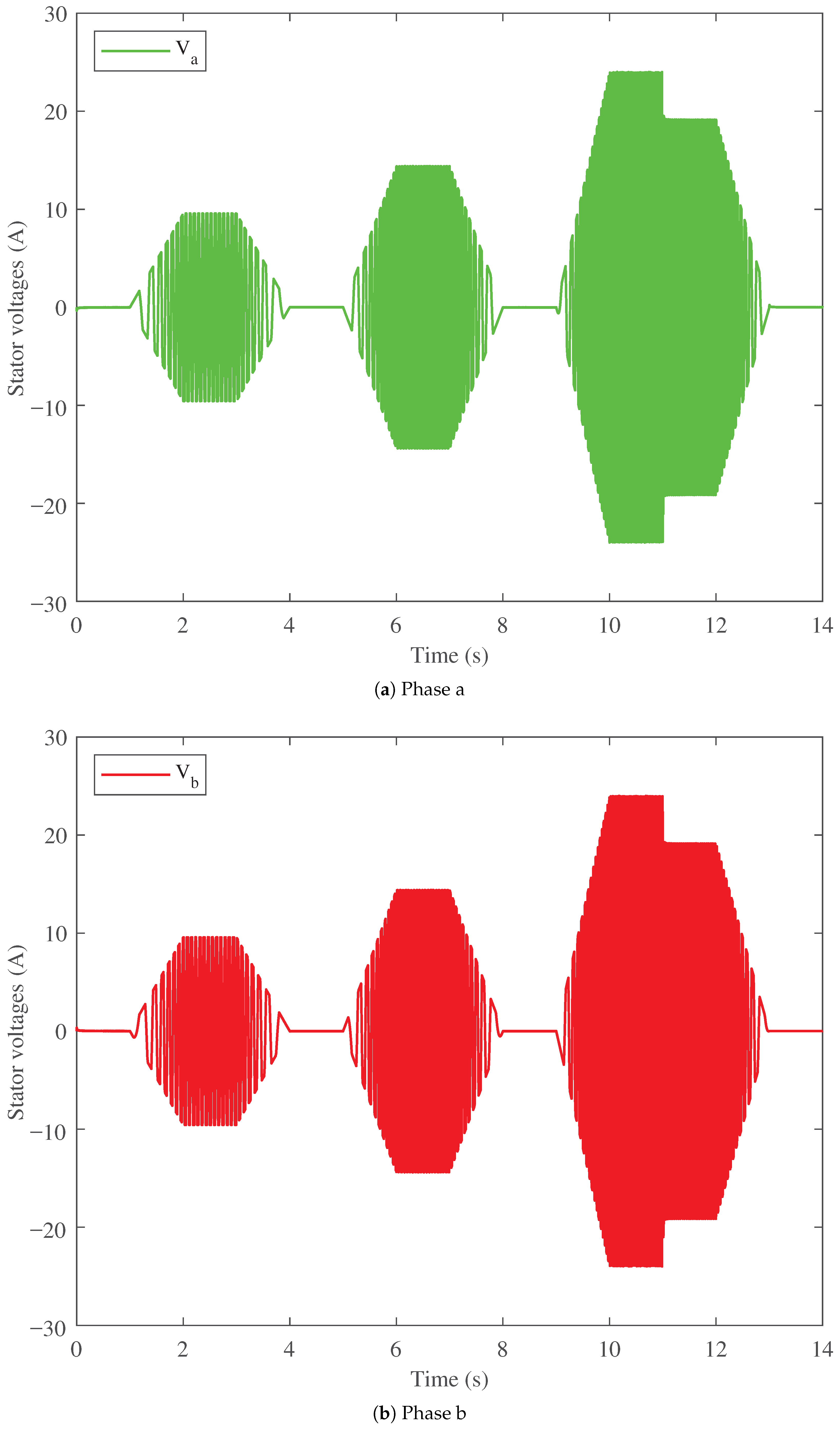
5.3. Stator Current and Voltage Profiles
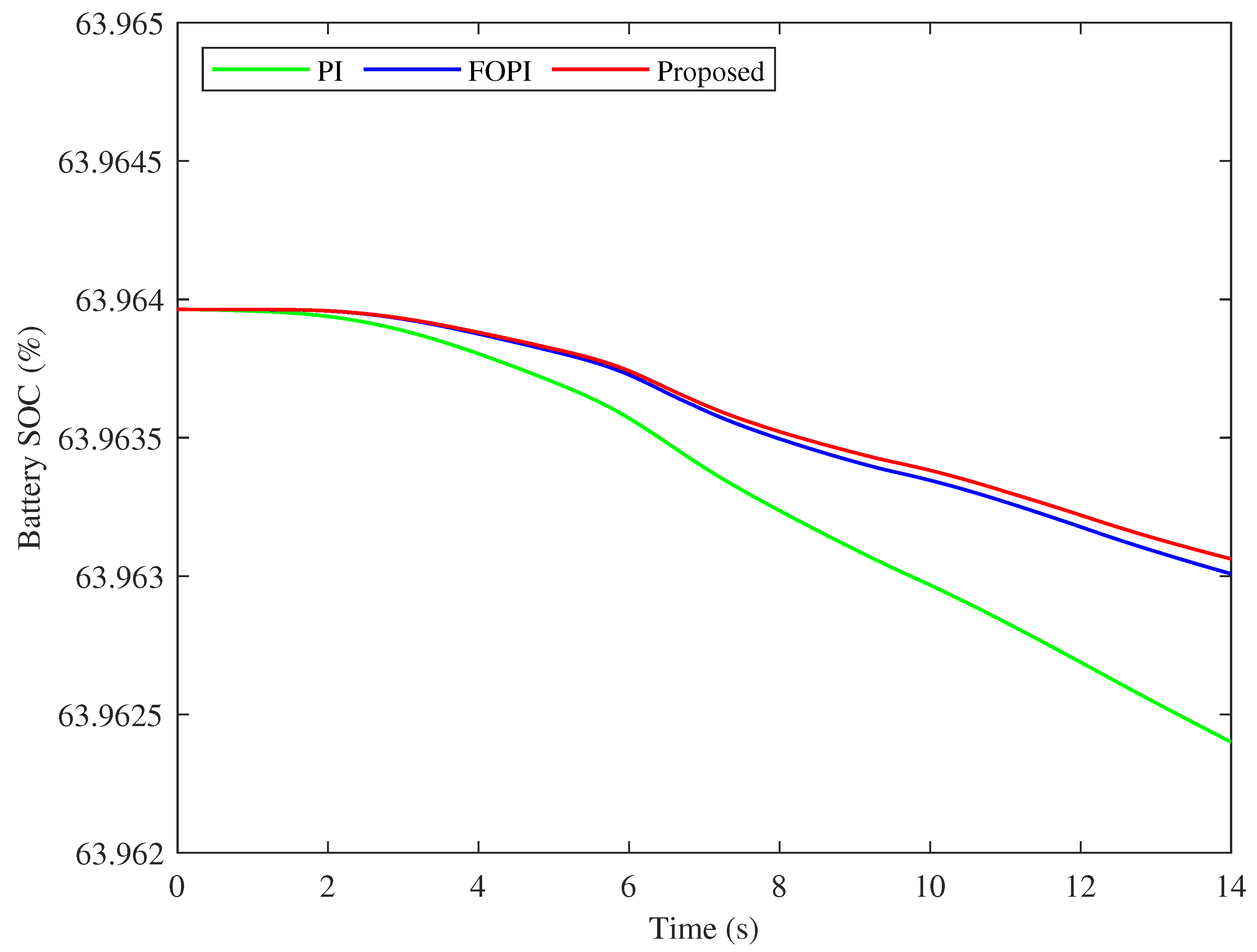
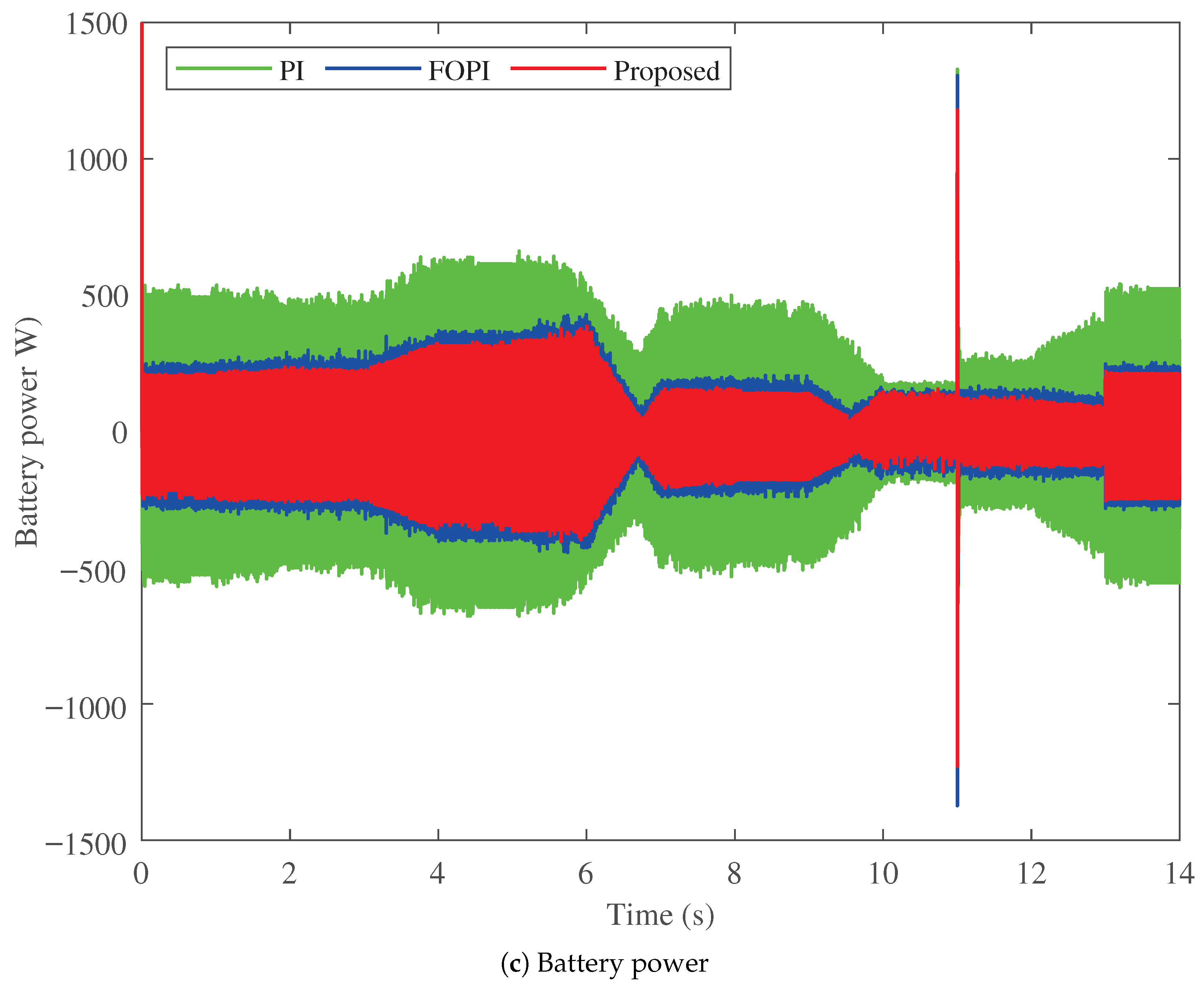
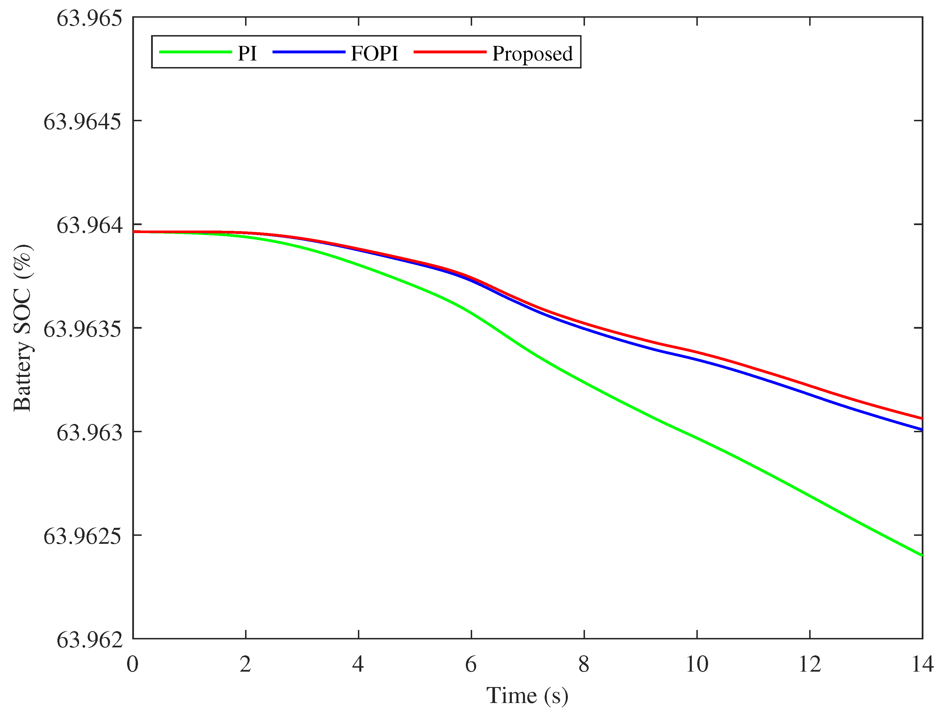
5.4. Battery Side Performance
5.5. Summarized Comparison and Discussion
6. Conclusions
Author Contributions
Funding
Data Availability Statement
Conflicts of Interest
References
- Si, C.; Chau, K.; Liu, W.; Hou, Y. Optimal scheduling for electric vehicle charging: A review of methods, technologies, and uncertainty management. J. Energy Storage 2025, 131, 117500. [Google Scholar] [CrossRef]
- Kumaresan, N.; Rammohan, A. Adaptive neuro fuzzy inference system based optimized energy management strategy for the power integration of battery and supercapacitor in electric vehicle. J. Energy Storage 2025, 126, 117073. [Google Scholar] [CrossRef]
- Tiwari, H.; Ghosh, A.; Sain, C.; Ahmad, F.; Al-Fagih, L. Modified direct torque control algorithm for regeneration capability of IM driven electric vehicle by using hybrid energy storage system. Renew. Energy Focus 2024, 48, 100534. [Google Scholar] [CrossRef]
- Abhin, A.; Chandrakala, K.V. Hybrid Energy Storage System For an Electric Vehicle Powered by Brushless DC Motor. In Proceedings of the 2018 International Conference on Control, Power, Communication and Computing Technologies (ICCPCCT), Kannur, India, 23–24 March 2018; pp. 497–501. [Google Scholar] [CrossRef]
- Gull, M.S.; Ahmed, I.; Khalid, M.; Arshad, N. Design and optimization of electric vehicle battery swapping stations with integrated storage for enhanced efficiency. J. Energy Storage 2025, 129, 117211. [Google Scholar] [CrossRef]
- Chen, Z.; Chen, J.; Zhu, Z.; Chen, J.; Lv, T.; Qiao, D.; Zheng, Y. Cloud-based estimation of lithium-ion battery life for electric vehicles using equivalent circuit model and recurrent neural network. J. Energy Storage 2025, 114, 115718. [Google Scholar] [CrossRef]
- Ammari, O.; Majdoub, K.E.; Giri, F. Modeling and control of a half electric vehicle including an inverter, an in-wheel BLDC motor and Pacejka’s tire model. IFAC-PapersOnLine 2022, 55, 604–609. [Google Scholar] [CrossRef]
- Lu, L.; Han, X.; Li, J.; Hua, J.; Ouyang, M. A review on the key issues for lithium-ion battery management in electric vehicles. J. Power Sources 2013, 226, 272–288. [Google Scholar] [CrossRef]
- Subbarao, M.; Dasari, K.; Duvvuri, S.S.; Prasad, K.; Narendra, B.; Murali Krishna, V. Design, control and performance comparison of PI and ANFIS controllers for BLDC motor driven electric vehicles. Meas. Sens. 2024, 31, 101001. [Google Scholar] [CrossRef]
- Anshory, I.; Jamaaluddin, J.; Wisaksono, A.; Sulistiyowati, I.; Hindarto; Rintyarna, B.S.; Fudholi, A.; Rahman, Y.A.; Sopian, K. Optimization DC-DC boost converter of BLDC motor drive by solar panel using PID and firefly algorithm. Results Eng. 2024, 21, 101727. [Google Scholar] [CrossRef]
- Zhang, R.; Gao, L. The Brushless DC motor control system Based on neural network fuzzy PID control of power electronics technology. Optik 2022, 271, 169879. [Google Scholar] [CrossRef]
- Sayed, K.; El-Zohri, H.H.; Ahmed, A.; Khamies, M. Application of Tilt Integral Derivative for Efficient Speed Control and Operation of BLDC Motor Drive for Electric Vehicles. Fractal Fract. 2024, 8, 61. [Google Scholar] [CrossRef]
- Kommula, B.N.; Kota, V.R. Direct instantaneous torque control of Brushless DC motor using firefly Algorithm based fractional order PID controller. J. King Saud Univ.-Eng. Sci. 2020, 32, 133–140. [Google Scholar] [CrossRef]
- Vanchinathan, K.; Selvaganesan, N. Adaptive fractional order PID controller tuning for brushless DC motor using Artificial Bee Colony algorithm. Results Control Optim. 2021, 4, 100032. [Google Scholar] [CrossRef]
- Vanchinathan, K.; Valluvan, K.R.; Gnanavel, C.; Gokul, C. Design methodology and experimental verification of intelligent speed controllers for sensorless permanent magnet Brushless DC motor: Intelligent speed controllers for electric motor. Int. Trans. Electr. Energy Syst. 2021, 31, e12991. [Google Scholar] [CrossRef]
- Karaboga, D.; Gorkemli, B.; Ozturk, C.; Karaboga, N. A comprehensive survey: Artificial bee colony (ABC) algorithm and applications. Artif. Intell. Rev. 2012, 42, 21–57. [Google Scholar] [CrossRef]
- Rajasekhar, A.; Kumar Jatoth, R.; Abraham, A. Design of intelligent PID/PIλDμ speed controller for chopper fed DC motor drive using opposition based artificial bee colony algorithm. Eng. Appl. Artif. Intell. 2014, 29, 13–32. [Google Scholar] [CrossRef]
- Ibrahim, H.; Hassan, F.; Shomer, A.O. Optimal PID control of a brushless DC motor using PSO and BF techniques. Ain Shams Eng. J. 2014, 5, 391–398. [Google Scholar] [CrossRef]
- Premkumar, K.; Manikandan, B. Speed control of Brushless DC motor using bat algorithm optimized Adaptive Neuro-Fuzzy Inference System. Appl. Soft Comput. 2015, 32, 403–419. [Google Scholar] [CrossRef]
- Mohamed, A.A.A.; Mohamed, Y.S.; El-Gaafary, A.A.; Hemeida, A.M. Optimal power flow using moth swarm algorithm. Electr. Power Syst. Res. 2017, 142, 190–206. [Google Scholar] [CrossRef]
- Issa, M. Enhanced Arithmetic Optimization Algorithm for Parameter Estimation of PID Controller. Arab. J. Sci. Eng. 2022, 48, 2191–2205. [Google Scholar] [CrossRef]
- Hemeida, M.; Osheba, D.; Alkhalaf, S.; Fawzy, A.; Ahmed, M.; Roshdy, M. Optimized PID controller using Archimedes optimization algorithm for transient stability enhancement. Ain Shams Eng. J. 2023, 14, 102174. [Google Scholar] [CrossRef]
- Potnuru, D.; Alice Mary, K.; Sai Babu, C. Experimental implementation of Flower Pollination Algorithm for speed controller of a BLDC motor. Ain Shams Eng. J. 2019, 10, 287–295. [Google Scholar] [CrossRef]
- Angel, L.; Viola, J. Design and statistical robustness analysis of FOPID, IOPID and SIMC PID controllers applied to a motor-generator system. IEEE Lat. Am. Trans. 2015, 13, 3724–3734. [Google Scholar] [CrossRef]
- Viola, J.; Angel, L.; Sebastian, J.M. Design and robust performance evaluation of a fractional order PID controller applied to a DC motor. IEEE/CAA J. Autom. Sin. 2017, 4, 304–314. [Google Scholar] [CrossRef]
- De Keyser, R.; Muresan, C.I.; Ionescu, C.M. A novel auto-tuning method for fractional order PI/PD controllers. ISA Trans. 2016, 62, 268–275. [Google Scholar] [CrossRef]
- Fergani, N.; Charef, A. Process step response based fractional PImuDλ controller parameters tuning for desired closed loop response. Int. J. Syst. Sci. 2014, 47, 521–532. [Google Scholar] [CrossRef]
- Kesarkar, A.A.; Selvaganesan, N. Tuning of optimal fractional-orderPIDcontroller using an artificial bee colony algorithm. Syst. Sci. Control Eng. 2014, 3, 99–105. [Google Scholar] [CrossRef]
- Yang, J.; Huang, W.; Xia, B.; Mi, C. The improved open-circuit voltage characterization test using active polarization voltage reduction method. Appl. Energy 2019, 237, 682–694. [Google Scholar] [CrossRef]
- Yang, J.; Cai, Y.; Pan, C.; Mi, C. A novel resistor-inductor network-based equivalent circuit model of lithium-ion batteries under constant-voltage charging condition. Appl. Energy 2019, 254, 113726. [Google Scholar] [CrossRef]
- Zhang, S.; Guo, X.; Dou, X.; Zhang, X. A data-driven coulomb counting method for state of charge calibration and estimation of lithium-ion battery. Sustain. Energy Technol. Assess. 2020, 40, 100752. [Google Scholar] [CrossRef]
- Arun Kumar, B.; Marutheswar, G.V. Multi Quadrant Operation of Brushless Direct Current Motor Drive with PI and Fuzzy Logic Controllers. Int. J. Inf. Eng. Electron. Bus. 2019, 11, 25–32. [Google Scholar] [CrossRef]
- Al-Fiky, H.T.; Asfoor, M.S.; Yacoub, M.I.; Sharaf, A.H. Speed Control Modeling for In-Wheel Permanent Magnet Brushless DC Motors for Electric Vehicles. In Proceedings of the 2019 24th International Conference on Methods and Models in Automation and Robotics (MMAR), Miedzyzdroje, Poland, 26–29 August 2019; pp. 438–443. [Google Scholar] [CrossRef]
- Faramarzi, A.; Heidarinejad, M.; Mirjalili, S.; Gandomi, A.H. Marine Predators Algorithm: A nature-inspired metaheuristic. Expert Syst. Appl. 2020, 152, 113377. [Google Scholar] [CrossRef]
- Aly, M.; Ahmed, E.M.; Rezk, H.; Mohamed, E.A. Marine Predators Algorithm Optimized Reduced Sensor Fuzzy-Logic Based Maximum Power Point Tracking of Fuel Cell-Battery Standalone Applications. IEEE Access 2021, 9, 27987–28000. [Google Scholar] [CrossRef]
- Mugemanyi, S.; Qu, Z.; Rugema, F.X.; Dong, Y.; Wang, L.; Bananeza, C.; Nshimiyimana, A.; Mutabazi, E. Marine predators algorithm: A comprehensive review. Mach. Learn. Appl. 2023, 12, 100471. [Google Scholar] [CrossRef]
- Abdel-Basset, M.; Mohamed, R.; Elhoseny, M.; Bashir, A.K.; Jolfaei, A.; Kumar, N. Energy-Aware Marine Predators Algorithm for Task Scheduling in IoT-Based Fog Computing Applications. IEEE Trans. Ind. Inform. 2021, 17, 5068–5076. [Google Scholar] [CrossRef]
- Li, S.; Chen, H.; Wang, M.; Heidari, A.A.; Mirjalili, S. Slime mould algorithm: A new method for stochastic optimization. Future Gener. Comput. Syst. 2020, 111, 300–323. [Google Scholar] [CrossRef]
- Karaboga, D.; Basturk, B. A powerful and efficient algorithm for numerical function optimization: Artificial bee colony (ABC) algorithm. J. Glob. Optim. 2007, 39, 459–471. [Google Scholar] [CrossRef]
- Kennedy, J.; Eberhart, R. Particle swarm optimization. In Proceedings of the ICNN’95—International Conference on Neural Networks, Perth, Australia, 27 November–1 December 1995; Volume 4, pp. 1942–1948. [Google Scholar] [CrossRef]


















| Metric | PI | FOPI | Proposed PTFOIDN | |
|---|---|---|---|---|
| Speed Tracking | Steady State | High | Low | Low |
| Transient | 227.943 rpm | 234.484 rpm | 260.175 rpm | |
| Torque Tracking | Ripple | Highest | Moderate | Lowest |
| Transient down | −23.8638 N.m. | −24.0032 N.m. | −21.5783 N.m. | |
| Transient up | 10.275 N.m. | 10.8331 N.m. | 9.84715 N.m. | |
| Current Tracking | Steady State | High | Moderate | Moderate |
| Transient (abs) | 25.2579 A | 25.3009 A | 22.6228 A | |
| Battery side | Voltage ripple | High | Low | Lowest |
| Current ripple | Very High | Lower | Lowest | |
| Absorbed power | Very High | Lower | Lowest | |
| SoC | Very Low | High | Highest | |
| Battery Lifetime | Short | Long | Longest |
Disclaimer/Publisher’s Note: The statements, opinions and data contained in all publications are solely those of the individual author(s) and contributor(s) and not of MDPI and/or the editor(s). MDPI and/or the editor(s) disclaim responsibility for any injury to people or property resulting from any ideas, methods, instructions or products referred to in the content. |
© 2025 by the authors. Licensee MDPI, Basel, Switzerland. This article is an open access article distributed under the terms and conditions of the Creative Commons Attribution (CC BY) license (https://creativecommons.org/licenses/by/4.0/).
Share and Cite
Aly, M.; Nagem, N.A.; Said, S.M.; Hafez, W.A. Enhanced Optimum PTFOIDN Speed Controller for Battery-Powered Brushless Direct Current Motor-Based Electromobility Applications. Fractal Fract. 2025, 9, 763. https://doi.org/10.3390/fractalfract9120763
Aly M, Nagem NA, Said SM, Hafez WA. Enhanced Optimum PTFOIDN Speed Controller for Battery-Powered Brushless Direct Current Motor-Based Electromobility Applications. Fractal and Fractional. 2025; 9(12):763. https://doi.org/10.3390/fractalfract9120763
Chicago/Turabian StyleAly, Mokhtar, Nadia A. Nagem, Sayed M. Said, and Wessam A. Hafez. 2025. "Enhanced Optimum PTFOIDN Speed Controller for Battery-Powered Brushless Direct Current Motor-Based Electromobility Applications" Fractal and Fractional 9, no. 12: 763. https://doi.org/10.3390/fractalfract9120763
APA StyleAly, M., Nagem, N. A., Said, S. M., & Hafez, W. A. (2025). Enhanced Optimum PTFOIDN Speed Controller for Battery-Powered Brushless Direct Current Motor-Based Electromobility Applications. Fractal and Fractional, 9(12), 763. https://doi.org/10.3390/fractalfract9120763

