Complex-Valued Suprametric Spaces, Related Fixed Point Results, and Their Applications to Barnsley Fern Fractal Generation and Mixed Volterra–Fredholm Integral Equations
Abstract
1. Introduction
Creating a Connection between Fractals, Fixed-Point, and Complex-Valued Functions
2. Complex-Valued Suprametric Spaces and Related Fixed Point Results
- and ;
- and ;
- and ;
- and .
- Non-negativity: For any , is a non-negative real number if and only if .
- Identity of Indiscernible: For any , if and only if .
- Conjugate Symmetry: For any , if and only if and .
- Supratriangle Inequality: For any and some constant , we haveif and only if and .
Similarity Assessment of Linguistic Terms Using Complex-Valued Suprametric Approach
- Non-negativity: For any , is a non-negative real number if and only if .
- Identity of Indiscernibles: For any , if and only if .
- Conjugate Symmetry: For any , if and only if and .
- Supratriangle Inequality: For any and some constant , we haveif and only if and .
- Non-negativity:
- •
- , which means ;
- •
- , which means ;
- •
- All other values are also non-negative, indicating the non-negativity property.
- Identity of Indiscernibles:
- •
- , indicating ;
- •
- , indicating ;
- •
- , indicating .
- Conjugate Symmetry:
- •
- and , indicating and ;
- •
- and , indicating and ;
- •
- and , indicating and .
- Supratriangle Inequality:
- •
- For , , and :Since is a positive constant, satisfies the supratriangle inequality.
- For fuzzy sets and :
- For fuzzy sets and :
- For fuzzy sets and :
- •
- n fuzzy sets , each represented by a complex-valued feature vector in ;
- •
- k initial cluster centers , where each is also a complex-valued feature vector in .
- •
- and denote the i-th elements of vectors and , respectively;
- •
- and represent the Euclidean norms of vectors and , respectively.
- Step 1: Initialization
- Step 2: Assigning
- For :
- For :
- For :
- Step 3: Update
- Step 4: Convergence
- •
- Cluster 1: ;
- •
- Cluster 2: .
| Algorithm 1 Fuzzy Clustering Using Complex-Valued Suprametric Similarity |
|
3. Generating the Barnsley Fern Fractal Using a Sequence of Affine Transformations through -Space
- Transformation 1:
- Transformation 2:
- Transformation 3:
- Transformation 4:
| Algorithm 2 Generation of Barnsley Fern Fractal | |
| Require: : number of iterations | |
| Ensure: X: list of x-coordinates, Y: list of y-coordinates | |
| 1: | ▹ Initialize list for x-coordinates with starting point (0, 0) |
| 2: | ▹ Initialize list for y-coordinates with starting point (0, 0) |
| 3: for to do | |
| 4: | ▹ Generate a random probability value between 0 and 1 |
| 5: if then | |
| 6: | |
| 7: | |
| 8: else if then | |
| 9: | |
| 10: | |
| 11: else if then | |
| 12: | |
| 13: | |
| 14: else | |
| 15: | |
| 16: | |
| 17: end if | |
| 18: | ▹ Adding of x-coordinate to data |
| 19: | ▹ Adding of y-coordinate to data |
| 20: end for return | |
4. Solving Complex Nonlinear Integral Equations through Contractive Mappings
- (H1).
- are continuous with Lipschitz constants ; in other words,
- (H2).
- are continuous and such that and are finite numbers, where
- (H3).
- , where and are complex numbers.
Numerical Illustrations
| Exact Solution | Approximate Solution | Absolute Error | Approximate Solution | |
| 1 | 1.48560 × 10−2 | |||
| 2 | 1.49940 × 10−2 | |||
| 3 | 1.49405 × 10−2 | |||
| 4 | 1.50540 × 10−2 | |||
| 5 | 1.47810 × 10−2 | |||
| 6 | 1.48560 × 10−2 |
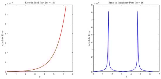
- •
- For , the approximate solution deviates more from the exact solution, leading to higher absolute errors;
- •
- For , the approximate solution is very close to the exact solution, resulting in much smaller absolute errors;
- •
- This demonstrates the improved accuracy of the numerical method with increased iterations, showing the convergence of the method.
5. Discussion and Comparisons
- •
- The authors of [2] presented complex valued metric spaces and obtained adequate criteria for the existence of a pair of mappings’ common fixed points that meet contractive type requirements. Furthermore, M. Berzig [3] presented the idea of suprametric space and examined some fundamental aspects of its topology quite recently. He then demonstrated the existence of a unique fixed point for specific contraction maps in suprametric spaces. He then used the findings to look into the possibility of finding solutions to specific matrix and nonlinear integral problems.
- −
- Compared to the above, in this paper, we combined suprametric space and complex-valued metric space to introduce complex-valued suprametric space and presented two non-regular applications, i.e., the Barnsley Fern fractal generation and the solution of mixed Volterra–Fredholm integral equations in the complex plane by using our obtained results in complex-valued suprametric spaces.
- •
- The authors of [15] investigated an extension of the fixed point theorem for the Kannan contraction on a controlled metric space. This study employed the Kannan contraction on controlled metric spaces to create a novel form of iterated function system, known as CK-IFS. In essence, a controlled metric space was used to construct an iterated function system of Kannan contractions, resulting in the generation of controlled Kannan fractals.
- −
- Compared to the above, our study delves into the generation of fractals, exemplified by the Barnsley Fern fractal, utilizing sequences of affine transformations within complex-valued suprametric spaces. Furthermore, we present an algorithm for iteratively generating points converging to the Barnsley Fern fractal pattern.
- •
- A solution to the nonlinear mixed Volterra–integral equations in the complex plane was provided by the authors in [22] using the contraction principle in metric space.
- −
- Compared to the above, we provided a solution to the nonlinear mixed Volterra–integral equations in the complex plane by using our obtained result in complex-valued suprametric space.
- •
- Fixed points are useful because many mathematical issues may be expressed in terms of their existence, and it is often faster to establish that they exist and approximate them numerically than to find them explicitly. However, why is our approach important?
- −
- We utilized a fixed-point approach. This approach has several advantages that make it a preferred choice in many situations:
- ∗
- Our approach is guaranteed to converge to the unique fixed point, whereas other approaches may oscillate or diverge;
- ∗
- The fixed point approach is stable, meaning that small errors in the initial guess or iterations do not propagate and amplify;
- ∗
- The fixed point approach ensures the uniqueness of the solution, whereas other approaches may produce multiple solutions or none at all;
- ∗
- The fixed point approach can be more efficient than other approaches, especially when the contraction factor ℘ is small, as it requires fewer iterations to achieve the desired accuracy.
6. Conclusion and Associated Future Works
Author Contributions
Funding
Data Availability Statement
Conflicts of Interest
References
- Vass, J. On intersecting IFS fractals with lines. Fractals 2014, 22, 1450014. [Google Scholar] [CrossRef]
- Azam, A.; Fisher, B.; Khan, M. Common Fixed Point Theorems in Complex Valued Metric Spaces. Numer. Funct. Anal. Optim. 2011, 32, 243–253. [Google Scholar] [CrossRef]
- Berzig, M. First Results in Suprametric Spaces with Applications. Mediterr. J. Math. 2022, 19, 226. [Google Scholar] [CrossRef]
- Panda, S.K.; Agarwal, R.P.; Karapınar, E. Extended suprametric spaces and Stone-type theorem. Ext. Suprametric Spaces -Stone-Type Theorem Aims Math. 2023, 8, 23183–23199. [Google Scholar] [CrossRef]
- Panda, S.K.; Abdeljawad, T.; Ravichandran, C. A complex valued approach to the solutions of Riemann-Liouville integral, Atangana-Baleanu integral operator and non-linear Telegraph equation via fixed point method. Chaos Solitons Fractals 2020, 130, 109439. [Google Scholar] [CrossRef]
- Rao, K.; Swamy, P.; Prasad, J. A Common fixed point theorem in complex valued b-metric spaces. Bull. Math. Stat. Res. 2013, 1. [Google Scholar]
- Panda, S.K.; Velusamy, V.; Khan, I.; Niazai, S. Computation and convergence of fixed-point with an RLC-electric circuit model in an extended b-suprametric space. Sci. Rep. 2024, 14, 9479. [Google Scholar] [CrossRef] [PubMed]
- Panda, S.K.; Abdeljawad, T.; Jarad, F. Chaotic attractors and fixed point methods in piecewise fractional derivatives and multi-term fractional delay differential equations. Results Phys. 2023, 46, 106313. [Google Scholar] [CrossRef]
- Rasham, T.; Qadir, R.; Hasan, F.; Agarwal, R.P.; Shatanawi, W. Novel results for separate families of fuzzy-dominated mappings satisfying advanced locally contractions in b-multiplicative metric spaces with applications. J. Inequalities Appl. 2024, 2024, 57. [Google Scholar] [CrossRef]
- Rasham, T.; Asif, A.; Aydi, H.; Sen, M.D.L. On pairs of fuzzy dominated mappings and applications. Adv. Differ. Equ. 2021, 2021, 417. [Google Scholar] [CrossRef]
- Manochehr, K.; Deep, A.; Nieto, J. An existence result with numerical solution of nonlinear fractional integral equations. Math. Methods Appl. Sci. 2023, 46, 10384–10399. [Google Scholar]
- Hammad, H.A.; Aydi, H.; Kattan, D.A. Further investigation of stochastic nonlinear Hilfer-fractional integro-differential inclusions using almost sectorial operators. J. Pseudo-Differ. Oper. Appl. 2024, 15, 5. [Google Scholar] [CrossRef]
- Shagari, M.S.; Alotaibi, T.; Aydi, H.; Aloqaily, A.; Mlaiki, N. New L-fuzzy fixed point techniques for studying integral inclusions. J. Inequalities Appl. 2024, 2024, 83. [Google Scholar] [CrossRef]
- Panda, S.K.; Vijayakumar, V.; Nagy, A.M. Complex-valued neural networks with time delays in the Lp sense: Numerical simulations and finite time stability. Chaos Solitons Fractals 2023, 177, 114263. [Google Scholar] [CrossRef]
- Thangaraj, C.; Easwaramoorthy, D.; Selmi, B.; Chamola, B.P. Generation of fractals via iterated function system of Kannan contractions in controlled metric space. Math. Comput. Simul. 2024, 222, 188–198. [Google Scholar] [CrossRef]
- Dastjerdi, H.L.; Ghaini, F.M. Numerical solution of Volterra–Fredholm integral equations by moving least square method and Chebyshev polynomials. Appl. Math. Model. 2012, 36, 3283–3288. [Google Scholar] [CrossRef]
- Micula, S. On Some Iterative Numerical Methods for Mixed Volterra–Fredholm Integral Equations. Symmetry 2019, 11, 1200. [Google Scholar] [CrossRef]
- Al-Miah, J.T.A.; Taie, A.H.S. A new Method for Solutions Volterra-Fredholm Integral Equation of the Second Kind. J. Phys. Conf. Ser. 2019, 1294, 032026. [Google Scholar] [CrossRef]
- Mashayekhi, S.; Razzaghi, M.; Tripak, O. Solution of the Nonlinear Mixed Volterra-Fredholm Integral Equations by Hybrid of Block-Pulse Functions and Bernoulli Polynomials. Sci. World J. 2014, 2014, 413623. [Google Scholar] [CrossRef]
- Maleknejad, K.; Hadizadeh, M. A new computational method for Volterra-Fredholm integral equations. Comput. Math. Appl. 1999, 37, 1–8. [Google Scholar] [CrossRef]
- Chen, H. Complex Harmonic Splines, Periodic Quasi-Wavelets, Theory and Applications; Kluwer Academic Publishers, 1999. [Google Scholar]
- Beiglo, H.; Gachpazan, M. Numerical solution of nonlinear mixed Volterra-Fredholm integral equations in complex plane via PQWs. Appl. Math. Comput. 2020, 369, 124828. [Google Scholar] [CrossRef]
- Syam, M.M.; Cabrera-Calderon, S.; Vijayan, K.A.; Balaji, V.; Phelan, P.E.; Villalobos, J.R. Mini Containers to Improve the Cold Chain Energy Efficiency and Carbon Footprint. Climate 2022, 10, 76. [Google Scholar] [CrossRef]
- Omari, S.A.; Ghazal, A.M.; Syam, M.; Sayed, H.E.; Najjar, R.A.; Selim, M.Y. An invistigation on the thermal degredation performance of crude glycerol and date seeds blends using thermogravimetric analysis (TGA). In Proceedings of the 2018 5th International Conference on Renewable Energy: Generation and Applications (ICREGA), Al Ain, United Arab Emirates, 25–28 February 2018; pp. 102–106. [Google Scholar] [CrossRef]
- Mourad, A.I.; Ghazal, A.M.; Syam, M.M.; Al Qadi, O.D.; Al Jassmi, H. Utilization of Additive Manufacturing in Evaluating the Performance of Internally Defected Materials. Iop Conf. Ser. Mater. Sci. Eng. 2018, 362, 012026. [Google Scholar] [CrossRef]










| m = 2 | m = 4 | m = 8 | m = 16 | |
|---|---|---|---|---|
| 1 | ||||
| 2 | ||||
| 3 | ||||
| 4 | ||||
| 5 | ||||
| 6 |
Disclaimer/Publisher’s Note: The statements, opinions and data contained in all publications are solely those of the individual author(s) and contributor(s) and not of MDPI and/or the editor(s). MDPI and/or the editor(s) disclaim responsibility for any injury to people or property resulting from any ideas, methods, instructions or products referred to in the content. |
© 2024 by the authors. Licensee MDPI, Basel, Switzerland. This article is an open access article distributed under the terms and conditions of the Creative Commons Attribution (CC BY) license (https://creativecommons.org/licenses/by/4.0/).
Share and Cite
Panda, S.K.; Vijayakumar, V.; Agarwal, R.P. Complex-Valued Suprametric Spaces, Related Fixed Point Results, and Their Applications to Barnsley Fern Fractal Generation and Mixed Volterra–Fredholm Integral Equations. Fractal Fract. 2024, 8, 410. https://doi.org/10.3390/fractalfract8070410
Panda SK, Vijayakumar V, Agarwal RP. Complex-Valued Suprametric Spaces, Related Fixed Point Results, and Their Applications to Barnsley Fern Fractal Generation and Mixed Volterra–Fredholm Integral Equations. Fractal and Fractional. 2024; 8(7):410. https://doi.org/10.3390/fractalfract8070410
Chicago/Turabian StylePanda, Sumati Kumari, Velusamy Vijayakumar, and Ravi P. Agarwal. 2024. "Complex-Valued Suprametric Spaces, Related Fixed Point Results, and Their Applications to Barnsley Fern Fractal Generation and Mixed Volterra–Fredholm Integral Equations" Fractal and Fractional 8, no. 7: 410. https://doi.org/10.3390/fractalfract8070410
APA StylePanda, S. K., Vijayakumar, V., & Agarwal, R. P. (2024). Complex-Valued Suprametric Spaces, Related Fixed Point Results, and Their Applications to Barnsley Fern Fractal Generation and Mixed Volterra–Fredholm Integral Equations. Fractal and Fractional, 8(7), 410. https://doi.org/10.3390/fractalfract8070410
