Abstract
Artificial intelligence (AI) affects many aspects of modern life, and most predictions are that the impact of AI on business and society will only increase. In the marketing function of today’s leading businesses, two main types of AI can be discerned. Traditional AI centres on supervised learning algorithms to support and enable the application of data rules, predictive functionality and other AI-based features. Generative AI, on the other hand, uses large language model (LLM) data sets and user prompts to generate new content. While AI-generated applications and content can boost efficiency, they also present challenges regarding transparency and authenticity, and the question of bias is central to these concerns. This article adopts a qualitative inductive approach to research this issue in the context of the marketing function of a global software supplier. Based on a systematic literature review and in-depth interviews with company marketeers, the perceived bias issues in coding, prompting and deployment of AI in digital marketing are identified. Then, based on a provisional conceptual framework derived from the extant literature, an analytical framework for revealing and mitigating bias in digital marketing is put forward, incorporating the perspectives of industry-based practitioners. The framework can be used as a checklist of marketing activities in which bias may exist in either traditional or generative AI across different stages of the customer journey. The article thus contributes to the development of theory and practice regarding the management of bias in AI-generated content and will be of interest to researchers and practitioners as an operational guide and point of departure for subsequent studies.
1. Introduction
Artificial Intelligence (AI) is conceptualised by some authors as the Intelligence Revolution: “AI draws strength from the Internet, finally starting a major revolution comparable to the previous technological revolutions” [1] (p. 12). The Intelligence Revolution will completely change our society in many regards, but it is at risk, like any new technology, of being misused if not correctly regulated. Within businesses, marketeers are being encouraged to use AI for marketing strategy execution and optimisation, from dynamic content creation to data profiling, but with little implementation guidance [2].
Bias exists in everything we do, and bias propagation is already well documented as being perpetuated in marketing through the marketeer [3]; however, AI usage can compound already existent bias propagation. Currently, there is no global governance to regulate AI usage in business, resulting in a lack of governance for employees using it within their companies [4]. Nevertheless, a 2023 Gartner survey revealed that 63% of marketing leaders planned to invest and adopt AI in their marketing practices within the next 24 months [5] and that this adoption was estimated to produce an increase in productivity of more than 40% in the next five years [6]. Whilst it is generally accepted that bias is evident in most marketing-related activities, there is a dearth of research literature on how to identify and mitigate bias in AI-driven marketing. Existing studies lack specificity in this regard, and this article addresses this gap in the literature by providing a framework from which a strategy and action plan can be developed to identify and manage bias in marketing activities. In this context, this research aims to engender the implementation of improved ethical marketing practices when using AI and, more specifically, addresses two research questions (RQs):
RQ1. What are the current and perceived bias issues in coding, prompting and deploying AI in digital marketing?
RQ2. What framework can be developed to provide guidance for practitioners to reveal and mitigate bias in AI deployment in digital marketing?
Following this introduction, the article comprises five further sections. In Section 2, the relevant literature is reviewed, and a provisional conceptual framework for the study is developed as a basis for the primary research. In Section 3, the selection of the research method is discussed. Section 4 then sets out the research results and addresses the research questions. Section 5 is a discussion section that examines a number of emergent themes that do not directly address the RQs but are still of relevance to the overall aim of the research. The concluding Section 6 summarises the contribution of the research, outlines its limitations and points out possible future areas for research in this field.
2. Literature Review
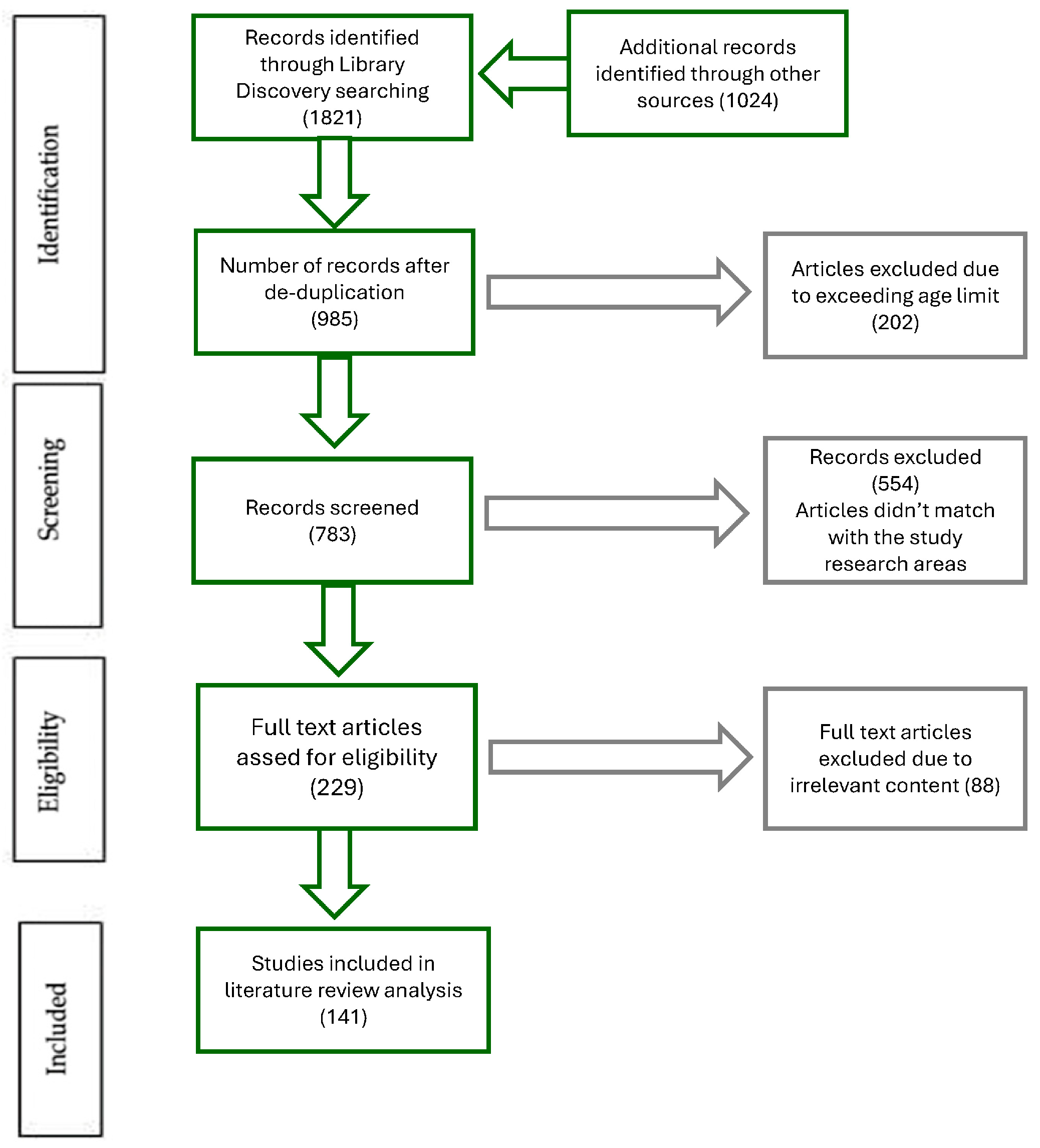
This systematic literature review uses a PRISMA (Preferred Reporting Items for Systematic Review or Meta-Analysis) flow to locate and determine the relevance of the literature to the overall research aim and research questions [7] (Figure 1). A comprehensive search was used on various research databases between February and July 2024, using the keywords “artificial intelligence”, “marketing”, “bias”, “marketing technology” and “marketing customer journey”. The initial search delivered 1845 results, and after removing duplication, 985 sources remained. To ensure relevance and applicability, these articles were screened with two filters: the first to ensure relevance to the research area and the second to restrict publication dates between January 2016 and July 2024. Broad search terms were deliberately used to gain a holistic picture of the literature for AI, bias and digital marketing; however, each piece of literature had to focus on at least two of these three core areas to be eligible. Once the publication period had been applied and a meticulous screening of relevant literature had been conducted, the final count of core sources for the research project was 141. The analysis of these sources provided some initial findings as regards RQ1, which are extended and developed in light of the primary research results reported in Section 4. This literature synthesis allowed a categorisation of findings and development of the provisional conceptual framework, which was then used for questionnaire and interview design.
Figure 1.
PRISMA flow diagram for the systematic literature review.
2.1. Artificial Intelligence and Bias in Marketing
There are two main aspects of AI of relevance to digital marketing. First, supervised learning algorithms (a category of machine learning) are used in combination with other technologies within the marketing technology stack (Martech Stack), supporting and enabling the application of data rules, predictive functionality and other AI-based features [2,8]. This is often seen as “Traditional AI” or “Weak AI”, and is limited to programmed rules and inputs, making it more accurately described as “augmented intelligence” requiring human oversight [9,10]. The second is generative AI, which uses large learning model data sets and user prompts to generate new content [1].
The Martech Stack is a collection of integrated software made up of customer relationship management (CRM) systems, social media, analytics, and websites that may use real-time AI algorithms to optimise usage [11]. AI improves these systems by modelling predictive outcomes, algorithmic clusters and enabling personalisation at scale; however, it risks introducing biases from incomplete or skewed datasets, potentially suppressing genuine buyers and misrepresenting consumer behaviour. Continuous human oversight is critical to maintain ethical marketing funnels and prevent automated biases from influencing decision-making [2,12,13].
Generative AI enhances efficiency by automating text, image, audio, and video content creation, which is crucial for reaching diverse audiences. For instance, AI-driven tools streamline tasks like blog writing, social media updates, and email newsletters, allowing marketers more time for strategic innovation [14,15]. Content production constitutes 26% of marketing budgets, with 4% spent on localisation [16,17]. Generative AI can save marketers 25–74% of their time [18]. However, marketing personas, based on job titles, demographics, and industries, risk excluding or discriminating against outliers—continuing to perpetuate biases in communication strategies. AI algorithms excel in recognising patterns and sentiments, offering cost-effective, scalable visual content personalisation [19].
Despite time savings, unmoderated content can expose companies to reputational risks. Tools like DALL-E source data from platforms like Google Images, and these platforms can introduce biases. Research by Sun et al. [20] shows gender imbalances in occupational image searches, underrepresenting women in male-dominated fields and overrepresenting men in female-dominated ones. Additionally, a Eurocentric aesthetic bias persists, excluding diverse cultural representations [21]. These biases extend to AI-generated image captions, crucial for accessibility but often prone to gender misclassification, requiring human review until algorithms improve [22].
Audio and video AI systems also perpetuate biases. Tatman [23] found YouTube’s voice recognition 13% less accurate for women, with linguistic minorities and regional accents facing lower accuracy than standard American or Received Pronunciation accents. Koenecke et al. [24] expanded on this, revealing that automatic speech recognition (ASR) systems misidentified 35% of words from Black speakers compared to 19% from White speakers, reflecting a systemic bias in speech technologies. Marketeers use these platforms to create content or host their content to customers and not all will know the partiality and bias that is already well researched and identified within them. Bias permeates all marketing touchpoints due to human involvement. Marketing thrives on consumer biases, predicting purchasing habits to engage prospects at optimal moments [25]. However, the lack of a standardised framework for addressing bias in AI-driven marketing complicates ethical considerations. Bias is often inherent and difficult to categorise, allowing it to manifest in various forms when marketers use AI tools [26].
The influence of major tech companies on AI development introduces further complications. These large international corporations may prioritise efficiency and profit over data integrity, leading to biased outcomes [4,27]. Machine learning heuristics—quick, approximate solutions—drive AI speed and scalability, but often at the expense of accuracy and fairness [28]. Transparency and accountability are limited due to the proprietary nature of these algorithms, raising ethical concerns [29]. Martech stacks, built on big tech platforms, inherit these biases, embedding flawed decision-making processes into business software, including marketing software. By 2023, the U.S. led AI development with 61 machine-learning models, followed by Europe (19) and China (7). However, rapid innovation in Silicon Valley focuses more on boosting stock prices than ensuring ethical AI development [30].
Gender disparity in AI development further exacerbates bias. Only 8–10% of software developers are female, and this imbalance can encode biases into algorithms, often unintentionally [31,32]. Assumptions made by predominantly male developers can lead to unfair outcomes, particularly in culturally sensitive applications where debiasing efforts remain insufficient [20]. The European Union’s AI Act mandates debiasing, but loopholes allow companies to circumvent regulations based on production location, perpetuating inequalities and sustaining market dominance by former colonial powers [33].
Marketers themselves can unintentionally corrupt AI models through adversarial attacks, altering input data, such as text or images, to mislead algorithms. These subtle manipulations compromise machine-learning models for all users [34]. Consequently, rigorous human oversight and ethical guidelines are essential to mitigate biases and ensure the responsible use of AI in marketing.
2.2. Relevant Methods, Models, and Frameworks
To understand the rigour around ethical marketing usage of AI, relevant models and frameworks were reviewed to identify current research gaps. Huang and Rust’s [35] framework was one of the first research studies to investigate where AI can be used within marketing. It structures strategic marketing planning across the broad AI landscape, covering marketing research, strategy (segmentation, targeting, and positioning), and operational actions. This three-stage framework leverages AI to enhance strategic marketing, divided into three types of AI: “mechanical AI” for automating repetitive marketing tasks, “thinking AI” for processing data to generate insights and support decision-making, and “feeling AI” for analysing human emotions and social-economic interactions. However, this framework is one dimensional, with general AI terminology mapped to the three areas and there is no focus on application. Similarly, research from Buch and Thakkar [36] and Yu [37] scope the possibilities of marketing use of AI, but do not define the use cases for it.
Nesterenko and Olefirenko [38] critique Huang and Rust’s [35] framework in that there are no use cases in their research, which only focuses on the overall abilities of AI. However, building on Huang and Rust’s [35] framework, Haleem et al. [14] built a comprehensive table overview identifying 23 diverse ways marketeers can apply ChatGPT generative AI in marketing activities. These include audience targeting, creating scripts for advertising, and improving customer service. While both these models applied AI usage in marketing, no investigation of bias propagation was undertaken by them.
The literature resources on how new technology, including AI, is successfully integrated into companies were also reviewed. Any new deployment of technology within a company requires organisational changes for its successful integration, usually referred to as organisational complements [39]. Jarrahi et al. [40] argue the successful implementation of AI for all operational requirements (not just marketing) lies in the infrastructure of its adoption, not the technology itself. They propose three complements of people, infrastructure, and process to underpin successful integration of AI for all business applications. This has some parallels with Huang and Rust’s [35] mechanical, thinking and feeling AI framework. Other researchers [41] have examined the broader social and technological responsibilities of companies using AI within the context of corporate digital responsibility.
More specifically, Buczek et al. [6] at Forrester Research suggest the “3Es” of AI in marketing are (1) effectiveness, for improving business outcomes, (2) efficiency, for cost savings and improved productivity, and (3) effort, for improving customer experiences. A further output that corroborates this is Dwivedi et al.’s [42] research specifically on generative AI bias. They proposed that three areas would help mitigate bias through AI usage: (1) knowledge, transparency, and ethics; (2) digital transformation of organisations and societies; and (3) teaching, learning, and scholarly research. Dwivedi et al.’s [42] research, while focused on bias in generative AI, does not apply directly to marketing use cases. While frameworks are available for using AI in marketing, no one provides a framework for mitigating the propagation of bias by marketeers using AI.
Within the literature, the mitigation of bias in AI is often referenced in a cross-industry context [43,44], but many of the available use cases apply to the healthcare industry [45]. The issues of diversity bias and gender bias are well documented within AI models that are used for multiple industries [43,44,45]. A lack of diversity in both data, developers and programmer bias is noted, aligning with the literature explored within the marketing industry [43]. The focus is on instilling fairness within the data used from the beginning and reducing bias within the algorithms themselves [44]. However, in common with the literature available on AI in marketing, bias mitigation when prompting AI within other industry functions and sectors is scarcely covered in the research literature. There are some guidelines in the grey literature and online blogs, but these tend to be general in nature and largely untested [46,47].
The marketing customer journey is a prominent focus in much of the relevant literature. From 1960 onwards, the customer journey has often been viewed as comprising four stages—need recognition; pre-purchase; purchase; and post-purchase—when marketing began to focus on customer decision making when buying products [48]. It has been the core of planning and executing a marketing campaign for decades. Due to the evolution of digital marketing, there are now more marketing channels than a decade ago [49]. In line with this, the customer journey lifecycle has now evolved into further stages, with companies using multiple-stage journey maps for their marketing efforts [50]. This research uses the eight-stage marketing customer lifecycle map (Table 1). This eight-stage journey shows content and marketing tactics mapped to granular decision-making stages, split by pre-sale and post-sale and draws upon the evolved B2B marketing customer journey proposed by Purmonen et al. [51].
Table 1.
Business-to-business marketing customer lifecycle journey map.
Comparison of the “original” four-stage marketing customer journey [50] and Table 1 suggests a correlation between the two models: need recognition is equal to awareness; pre-purchase is equal to acquisition and consideration; purchase is equal to select; and post-purchase is equal to adopt, usage, retain and expand. The evolved customer journey in Table 1 shows that there is content and channel differentiation when a customer is in the two stages of acquisition and consideration that were not in the original customer journey. The post-sale evolution also shows there is distinct differentiation to the stages a customer goes through post-purchase. The customer journey is a pivotal go-to market for a company and a vehicle for AI outputs to interact with customers.
The company studied in this research, given the alias “CSC”, sells B2B (business to business), and a B2B buyer has a longer decision-making process with an average of 27 interactions with the company [52]. A B2B buyer’s preferred engagement is 67% digital and 33% human-to-human interaction. These buyers are seeking interactive, immersive and omnichannel engagement. Buczek et al. [6] state that by 2028, G200 firms (the largest global companies) will utilise data and AI to automate 38% of actions in the buyer journey. The Martech Stack also uses the evolved customer journey to optimise new technology integrations and enhance audience interaction [11,53].
2.3. Provisional Conceptual Framework
The provisional conceptual framework (PCF) is drawn from the literature analysis and represents an initial view of the key concepts that will underpin the development of the analytical framework for revealing and mitigating bias, supporting the ethical usage of AI in digital marketing. Jabareen [54] argues that a PCF is best placed to support theoretical research in complex social phenomena, as “usually, these multidisciplinary phenomena do not even have a skeletal framework” (p. 50). While there are research frameworks that map AI use in marketing [13,35], bias within the marketing customer journey [55] and bias within AI [42], these are related to specific functions, activities or technologies with no one framework bringing them together. Here, the PCF aims to achieve this as a basis for subsequent development and validation within the primary research phase.
The PCF (Figure 2) sets out the relationships between the core concepts and related elements that emerged from the literature review. For AI, two types are identified: generative AI and traditional AI [2]. The customer journey emerges as a central theme, and here the eight-stage conceptualisation discussed above is included: awareness, acquisition, consideration, selection, adoption, use, retention and expansion [6]. The core concept of the Martech Stack has seven technologies: search engine optimisation, social media, website, multi-channel nurture, DAM, CRM and analytics [11]. The routes to market within the Martech Stack are SEO, social media, website and multi-channel nurture. DAM, CRM and analytics are internal software used to measure ROI and structure content and customer data. The PCF structure clearly details the cascade of bias within the types of AI and the Martech Stack. This research, therefore, has 17 elements within its core concepts, giving 112 interactions to explore between them–2 AI types x 7 Martech Stack technologies x 8 Customer Journey stages.
Figure 2.
Provisional conceptual framework.
People, processes, and infrastructure were also identified within the literature review as appropriate categories for a top-line classification of the management of AI within a company [40]. In this context, the Martech Stack can be viewed as the infrastructure element, the marketing customer journey is the process element, and the exploration of people (marketeers) is part of the analysis of the primary research. It requires the appropriate combination and interaction of people, process and infrastructure elements within companies to reveal and mitigate bias perpetuation.
3. Research Method
This section consists of two main sections. First, the main elements of the research methodology are briefly outlined and discussed in Section 3.1. Then, in Section 3.2, the data analysis and validation techniques are discussed.
3.1. The Case Study Approach, Data Collection and Research Philosophy
The research reported here adopts an interpretivist philosophy, focusing on the complex interplay between human subjectivity, interpretive frameworks, and a contextual understanding of the social world [56]. The research is qualitative rather than quantitative. Flick et al. [57] have pointed out that qualitative research allows the researchers to be much closer to the subject under study compared with numerical and standardised quantitative inquiries, which is central to the method adopted here. A study of bias in an organisation involves a complex and highly contextual process, for which a qualitative research approach is well suited [58]. The research design was aligned with the overall interpretivist philosophical standpoint, and an inductive approach to concept development was adopted. Thomas [59] (p. 238) notes that the inductive approach “is a systematic procedure for analysing qualitative data in which the analysis is likely to be guided by specific evaluation objectives”. Saunders et al. [60] classify the purpose of a research project as exploratory, descriptive, explanatory, or evaluative, but a combination of research purposes over time is possible. Here, the research is largely exploratory in that it explores perspectives on bias in AI as evidenced in digital marketing activities and systems, but it is also descriptive in that it aims to establish a model that sets out relationships between the different concepts involved.
The analysis of pertinent literature, discussed above, provides a foundation for the primary research and can be viewed as a component of the research method. The primary data were collected through a mono-method qualitative case study of an international software vendor (referred to anonymously as CSC). Mono-method research ensures methodological consistency by employing one approach throughout the research [61]. The data collection method is one-to-one semi-structured interviews with 6 marketing professionals from CSC. To qualify, interviewees had to meet certain criteria—they had to either use AI within their job or have been on a project team that had implemented AI within CSC marketing. A profile overview of each respondent is given in Table 2. These respondents represent a fair cross section with a range of experience years and career levels (manager and lead). AI adoption trends vary among professionals, making it essential to capture perspectives from different stages of AI adoption at different career levels.
Table 2.
Interviewee profiles.
Prior to these interviews, respondents were sent (1) a Participant Information Sheet that included the PCF for them to become familiar with it, (2) a consent form, and (3) a preliminary questionnaire of 40 questions. These were analysed to ensure the interviews were customized and focused accordingly to provide the maximum opportunities for appropriate data capture [61]. The core concepts of the PCF were used as focus areas within the questionnaires and interviews. This approach ensured an in-depth understanding of how marketing professionals at CSC engage with AI and contribute to the development of a robust, actionable framework for ethical usage.
Although there were only six interviewees drawn from the marketing department of one company, the authors felt that the depth, variety and relevance of experience of these senior marketing professionals would provide valuable insights that would address the RQs and help progress the PCF into an analytical framework. As pointed out by Islam and Aldaihani [62], qualitative research does not normally include a large sample of a population because the collected data are not quantifiable. Another perspective is provided by Guest et al. [63] (p. 59), who found that, in the context of qualitative interview-based research, “saturation occurred within the first twelve interviews”, but that “basic elements for metathemes were present as early as six interviews”. This was “purposive sampling”, albeit on a limited scale and from just one company. The interviewees were selected because of their “particular features or characteristics which will enable detailed exploration and understanding of the central themes and puzzles which the researcher wishes to study” [64] (p. 78). The use of semi-structured interviews provided the opportunity for interviewees to provide their own perspectives on bias, possibly uncovering the less obvious aspects, giving them a “voice” in the study [65]. In an emotive field such as bias, which is dependent on personal perceptions and attitudes amongst the participants, there are unavoidable interpretive ambiguities in their engagement with the topic. This often results from perceived power [8], and emotional communities [66]. The authors believe that an initial small-scale sample is justified as a way of exploring these multiple interpretations.
3.2. Data Analysis and Validation
Interview data were thematically analysed from the transcripts. The analysis procedure was based on Terry et al.’s [67] six-phase thematic analysis framework: 1. familiarisation, 2. coding, 3. developing themes, 4. reviewing themes, 5. defining and naming themes and 6. producing the report. This was done using spreadsheets with a degree of manual sifting and reorganization of emergent themes. Indeed, Webb [68] recommends using a manual data analysis when conducting small qualitative studies, as this allows a degree of intuition that is not found in software analysis. This view is supported by Mason [69], who argues that manual review of data is preferable as it enables the researcher to explore the data to capture nuances and understand the tone of interviewees. Following the thematic analysis of data to define the core themes, a cross-tabulation was created that was then compared with the cross-tabulation created for the PCF.
This comparison uncovered gaps and suggested new elements that could be incorporated within the PCF, thereby providing a renewed basis for the analytical framework. Using cross-tabulation as a framework analysis tool offers a clear process for conducting qualitative research [70]. The cross-tabulation mapping of literature, researcher experience and interview data to the frameworks gives transparent and trustworthy insights into the validation of the final analytical framework [71].
4. Results
This section addresses the two research questions, drawing on the literature review presented in Section 3, the primary interview material and researcher observations. The interviewees have been assigned interviewee codes for their direct quotes.
4.1. RQ1. What Are the Current and Perceived Bias Issues in Coding, Prompting and Deployment of AI in Digital Marketing?
The bias issues for AI coding are reasonably well documented in the existing literature [2,3,4,14,22,23]. However, bias issues within the prompting and deployment of AI are less researched, and these are a focus area within the primary research in this study (Table 3). From the questionnaire returns, five out of six respondents agreed that marketeers bring their own biases into marketing campaigns. This was explored further in the interviews and generative AI was perceived to be riskier for bias propagation over traditional AI. R01 stated: “I talk to ChatGPT on a daily basis, now it understands my preference and current work…sometimes it works faster than my own brain”. R03 agreed and noted that “every time you prompt (open AI) and the memory is updated you’re training the model on something”. Traditional AI was perceived as less at risk for bias prompting as there are review processes within IT at CSC for any traditional AI projects. There was an assumption by respondents that IT will have followed due diligence in selecting the appropriate people and process. R05 noted that when marketeers use traditional AI, “industry standard tools take on the due diligence”. The only concern that emerged for traditional AI was hyper-personalisation in the Martech Stack. R03 noted that “hyper-personalisation based on anonymised customer IDs and behaviour patterns…we’re definitely missing a good monitoring system”.
Table 3.
Bias issues for coding, prompting and deployment of AI in digital marketing.
In exploring types of bias with respondents, cultural bias was especially noted and the Eurocentricity of marketing was explored, which was also considered in the literature review [21,33]. When localising centrally created content, R04 noted, “there’s so much, not just languages, but you have to think about dialects. You have to think about the culture”. Essentially, literarily translated content may not land well in a local language, and reviewers should understand that culture, as well as being able to speak the language, to ensure correct wording, known as transcreation. R02 noted the bias within buyer personas as Eurocentric: “for research profiles, we survey 600ish people. But it still usually skews heavily into one market, making up a lot of the responses for the survey…that adds a bias into findings, even though we’re using the data as opposed to just opinion”. An example of bias was given where social media banners were produced using generative AI to produce the images. In a team review, it was noted that the imagery was not culturally diverse or gender diverse—this was a manual review and edited before the content was used externally—but a clear use case for the ease with which bias can propagate.
The literature gives insight into the lack of effective failsafes and laws regarding AI [4,27], and all respondents noted that, to their knowledge, no failsafes are in place in CSC for generative AI output. All participants stated that further training and education on how to use AI were required and that current training was hard to apply to their day-to-day jobs. R03 notes that “we’re trusting people to use their own critical thinking which isn’t enough”. R02 stated that they are using their own “moral compass” to use AI ethically and check their own bias when using it.
The current literature suggests there is little difference between the pre- and post-sale customer journey as regards the use of AI—content is produced in the same manner and the channels to market are the same. However, interview feedback suggests an alternative perspective. The AI capabilities using customer data are different before purchase and after purchase. R03 noted that marketing has changed significantly in recent years and all respondents agreed that the eight-stage customer journey (Table 1) was appropriate for assessing AI and bias. R04 noted the customer journey was “crucial” to modern marketing, stating: “traditionally, we’ve always used a single customer journey for a single customer—that does not really work anymore… it has to be a slight customisation for each customer journey”. R01 provided a more analytical observation, noting: “concern [is] for the pre-sale, in terms of the output because if we use the AI for content generation…the AI can only train itself based on the historical data”. The issue here is that personal historical data could be inaccurate. R01 added that “if we let the AI create pre-sales content, it might generate the content that’s more skewed towards men”. In this context, R03 observed: “the white man in business is everywhere”. However, that view was not taken for post-sale AI usage. R01, for example, asserted that “for the post sales, it’s not as skewed as the pre-sales”. This is because AI is using more immediate real-life data from customers who have just purchased—you have their age, gender, country they work in, and job title—giving more control to outputs of AI and fewer instances for historical data assumptions or bias to perpetuate.
Respondents suggested that using AI for post-sale marketing could be easier than within the pre-sale marketing stages, where there could be scalability challenges. R02 emphasised that the volume of content and advertising in pre-sale marketing activities can be problematic, whereas “post purchase is where it [the customers journey] scatters into very different directions, so there would be much less overlap [than pre-sale]”. R02 added that “AI would be really helpful in terms of creating efficiency and scale for what that would look like after the purchase”. Similarly, R04 noted that “especially at post sales, we don’t really have to spend more money or energy on creating awareness”, but also observed that “if we use AI, we have so much more input to give to create perfect prompts to create the perfect customer journey”.
4.2. RQ2. What Framework Can Be Developed to Provide Guidance for Practitioners, for Revealing and Mitigating Bias in AI Deployment in Digital Marketing?
4.2.1. PCF Review
During the interviews, respondents were asked to review the PCF (Figure 2). The pre-interview questionnaire structure and interview script was entirely consistent with the PCF focus areas: AI, Customer Journey, MarTech Stack, People, Process, Infrastructure and Bias. All respondents agreed that the customer journey was of particular value and relevance within the framework—it was understandable to them and its placement within the PCF was acceptable. People and process were also viewed as pertinent umbrella concepts. R02 noted, for example, that “People” would align better to “Content Generation” and “Process” aligned better to “Algorithmic Rules” in the PCF with people generating the content, and tradition rule-based AI being aligned with an established process. R06 noted that “[it’s required to have the] right processes and reviews and governance in place”. All respondents agreed that multiple human reviews of AI output in marketing should take place and that there should be a set process.
It was confirmed by all interviewees that the Martech Stack (Infrastructure) is of great relevance when using AI in digital marketing—it is the conduit through which the AI is used—and must be part of the final framework. R05 noted the Martech Stack “ensures quality of marketing output”. However, there were some conflicting perceptions on how the PCF structured it as a hierarchy. R04 observed that, “[when you] put it in a pyramid, people immediately think of level of importance…this is a hierarchy”. R02 agreed and stated: “a pyramid structure implies a foundation or a level of importance, or a volume implication”. However, none of the other respondents viewed it as hierarchical. R02 also noted their view of the bias cascade as follows: “[when you] start at the analytics and then because there’s something that’s set up with a bias there, it cascades into the next level, which would be then like the SEO and then further to the social media and then on to the web itself”. The Martech Stack is a core component of the framework, but interview feedback suggests the presentation of these technologies in a pyramid and the AI cascade warrant review. The Martech Stack is not a hierarchy; multiple technologies within it interact with each other, and any bias within it can be imputed at multiple stages. R04 stressed the importance of an “organised Martech Stack”, whereby companies using this PCF should make sure their Martech Stack technologies interact with each other correctly, and pass information coherently to each other to maintain data integrity.
Project management surfaced as a theme in several of the interviews and there were differing respondent viewpoints on this. R01 was in favour of adding Project Management within the Martech Stack, whereas R02, R03 and R04 saw Project Management sitting under the Process umbrella within the PCF. As regards social media, R02 suggested “social media” be renamed “organic and integrated social media”), to delineate a paid and non-paid approach to social media, which was accepted for the research. Also, as regards the Martech Stack in the PCF, Analytics was seen by R03 and R04 as too broad a term—the data just exist within CRM and then specific analytical activities are performed on that data. R03 suggested labelling it as “algorithmic analytics and data modelling”. These proposals were incorporated into the amended framework.
The interview feedback, along with relevant references from the literature, were then mapped to the PCF core concepts (2 AI types x 7 Martech Stack technologies x 8 Customer Journey stages, as outlined in Section 2.3). This was a form of framework analysis [54], in which the two main types of AI were mapped against, first, the customer journey stages, and then against the Martech technologies. These interactions are depicted in tabular format in Appendix A as Table A1 and Table A2. In addition, the cell data was classified as people, process and/or infrastructure (PPI) themes via colour coding to provide a top-line picture of their relative significance. The definition of people, process and infrastructure follow Jarrahi et al.’s [38] classifications. For “people”, a human will have to be part of the interaction (such as training, complex understanding or prompting); for “process” it is workflows and cross-team collaboration; and “infrastructure” indicates the tools and software used for data and interpretation. Within the tables, sections are merged where there is no differentiation of the core concepts.
4.2.2. Towards an Analytical Framework for Revealing and Mitigating Bias
Based on the interviewee feedback discussed above, and the cross-tabulation of interview data and literature perspectives (see Table A1 and Table A2 in Appendix A), a new framework for revealing and mitigating bias in AI deployment in marketing was developed (Figure 3).
Figure 3.
A new framework for revealing and mitigating bias in marketing.
This framework is a progression from the PCF, incorporating the interview feedback. It distinguishes between traditional and generative AI, and pinpoints the main marketing activities in which AI may be deployed (within the blue arrows to the left and right of the framework). These main marketing activities are directly linked to people and processes that influence them. Bias is centred within the framework, and it accommodates the differentiation between coding, prompting and deployment of AI, and the different nature of issues relating to each activity (Table 3). The framework has the Martech technologies underpinning the eight stages of the customer journey at its core—this suggests that impacts will vary significantly from stage to stage. It also emphasises the influence of AI across the Martech technologies, and acknowledges the two key management issues emerging from the interviews—the value of prompting education and the need for proactive management, which were highlighted as being of particular significance for the development and deployment of AI in today’s marketing technology environment.
The framework can act as a checklist and guide for the development of procedures for identifying where bias may occur. A number of steps can be identified. First, review the marketing activities listed in the two blue arrow areas in the framework and highlight those that are of particular importance in the organisation. Second, identify the stage or stages of the customer journey where each of these identified activities has the most impact. Third, scrutinise the activity/process stage interaction and assess: (a) is AI involved in supporting this activity and (b), if yes, explore its operation for possible evidence of bias. This “seat of the pants” approach can be used even by small companies to develop and then formalise and document procedures for revealing and mitigating bias. This constitutes a pragmatic bottom-up approach to addressing an evolving concern, which is likely to be increasingly encompassed in wider top-down governance-related legislation in future years.
5. Discussion
The above results and the interview feedback raised a number of other issues worthy of further discussion. Firstly, all respondents noted the vital importance of correct prompting of generative AI. R06 called it “the art of prompting”. Individually, all respondents discussed the value of learning how to prompt an AI. R04 noted that “one of the main challenges is that we all use AI differently, so I could use a prompt in a different way [to others]…because we all have different experiences, languages and so on”. The differing cultural experiences of marketeers could lead to Eurocentric aesthetic biases in prompts that exclude diverse cultural representations [21,22,33]. This is problematic because it can alienate and marginalise non-European cultures, communities, and customers when they are exposed to biased AI-generated content.
R04 pointed out that “in the end the outputs also change” but that for his/her company “in terms of branding, in terms of messaging, we want to it to be more consistent. The risk is that ……the AI output won’t be the same”. R06 agreed, stating: “I don’t think there is a whole standard yet, everybody’s using it…but how do I even prompt AI to get out what I need”. R02 noted that “[currently employees are] learning through errors of how to appropriately craft a prompt”.
R02 noted their current unease with the lack of prompting education and training: “I would feel a lot more confident about what I could and couldn’t put into a prompt [with training]. R02 also observed that these concerns “holds them back from using AI for anything other than administrative tasks”. R06 agreed, saying it was not a question of “one-off training”, but rather “it’s really the art of how I do that [prompt]”, adding that “I personally don’t feel comfortable yet”. Of note, all respondents strongly agreed that the current training to use AI at CSC was inadequate, and all agreed that training is needed to use AI responsibly. R05 stated that while marketeers are encouraged to use generative AI, “we get guidelines but no risk management”. This illustrates and emphasises the risk of not having global regulatory rules for AI [4,27].
An educational program on how to prompt an AI for digital marketing uses was a key issue for all respondents. R03 recommended that a training model could be used by employees to test their prompting skills in a training scenario based on their job role and interests. They noted that companies should define the bias parameters themselves and a list of acceptable promptings for marketing use cases should be provided. R02 noted that publishing prompting “guidelines on how to do so” would be beneficial. There was also unease, as noted above, on the AI learning from marketeers and the risk of unintentionally corrupted AI models through adversarial attacks [34]. This could be problematic in several ways, as it might perpetuate biases, limit innovation, or result in ineffective campaigns. R04 and R06 noted that companies should be limiting AI’s learning from employees (especially in large companies that want to maintain the same brand integrity) and offer generic prompts for marketeers to use—similar to Microsoft Co-Pilot that offers standard prompts to all users. R05 explored the idea of “using an AI guidebook” where roles and responsibilities were clearly defined and AI ambassadors from the general workforce are on hand to offer guidance to peers. This will require initiatives across the people, process and infrastructure field if it is to be successfully implemented.
Secondly, it was noted by R02 that companies usually are “reactive to new technology”—rather than embracing a proactive approach to technology usage and implementation. In this context, R03 drew a parallel with the evolution of the Internet: “if you go back to the early days of the Internet—people didn’t really use the Internet very much because the operating system was really, really terrible. It wasn’t until they fixed the operating system that the adoption of it became really interesting”. The respondents’ viewpoints were consistent in that rather than allowing users to explore AI and allowing something “bad” to happen, companies should provide proactive guidance, education and adoption assistance in advance. R02 noted that more control around new technology provides comfort for cautious users, and therefore, proactive management is in employees’ best interests to encourage more usage.
R01 suggested that those resistant to using AI and incorporating it into their work are “legacy thinkers and laggard adopters” and noted “incremental adoption [of new technology] requires support”. All respondents rated themselves as data-driven marketeers, and all use AI in their jobs, marking themselves as “early adopters” within CSC (R01). The average score of where they saw AI usage to be at CSC by their peers was 2 out of 5 (one being not used and five being used prolifically). R04 noted that while this score is low, CSC is, nevertheless, ahead of the current industry standard and rate of adoption.
Thirdly, some of the current literature [5,6] maintains that increased ROI and employee output are to be expected from increased AI deployment. This was generally supported by interview feedback. When asked to rank the perceived value of using AI against 10 criteria, “work on higher value activities” and “increased output” were ranked first and second overall (Table 4). This points to the value of supporting the workforce when the potential of new technology in increasing productivity is understood, and staff are engaged in applying new technology to enhance their own performance and output.
Table 4.
Results from respondents’ pre-interview question on their perceived value of using AI in Digital Marketing.
Indeed, empowering employees to use new technology fosters a culture of innovation and efficiency, this being rather similar to when software developers are encouraged to create AI at speed [28]. The encouraged speed comes at a cost, with the time to market winning over the time to create fair and diversified datasets. This pressure for innovation could be felt by marketeers using AI wantonly, before truly learning its limitations and how to use it. When employees identify tools that enhance their productivity, it is often based on a first-hand understanding of their tasks and pain points. Supporting such initiatives demonstrates trust, boosts morale, and encourages ownership of work outcomes. It positions the company as adaptable, leveraging modern tools to maintain a competitive edge. Ignoring these requests risks disengagement and inefficiencies, while embracing them can drive better collaboration, streamlined workflows, and higher job satisfaction. Ultimately, actively supporting employees in their use of new technologies creates a win-win for workforce motivation and organisational performance. This underscores the value of a proactive approach to supporting users through an adoption transition, in which the analytical framework discussed above may act as a useful action checklist.
6. Conclusions
This article has explored the current and perceived bias issues in coding, prompting and deployment of AI in digital marketing through a review of the current literature and primary data from interviews with industry marketeers. It put forward a provisional conceptual framework from which an outline analytical framework was developed to provide guidance for practitioners for revealing and mitigating bias in AI deployment in digital marketing. The core concepts are taken from leading marketing theories on successful technology adoption [38] and the modern digital marketing landscape (Martech Stack [11] and Customer Journey Map—Table 1).
The research clearly has its limitations. It is based on an analysis of secondary sources and just six in-depth interviews in one major software vendor, which clearly limits the scope for generalisation from these findings, as noted by Gray [72] and Yin [73]. However, Flyvbjerg [74] (p. 223) has suggested that cases should focus on the generation of a deep understanding of the complexity of the case, producing “concrete, context-dependent knowledge”. The authors thus believe the PCF and analytical framework will be of interest to researchers and businesses involved in the deployment of AI in marketing, and that this research is best viewed as exploratory in a new and largely uncharted research field.
The methodological approach of a pre-interview questionnaire with a follow-up interview maximised the value of the data attained. All respondents used AI in their job roles and claimed to be data-driven in their general approach. They covered four separate marketing departments, five countries and five languages to get diverse data. The analytical framework provides a baseline for future research in this field that could be tested and adapted in other business environments. The current framework is designed for large and medium-sized companies that want their marketing departments to use AI for marketing activities. The framework could also be customised for use in small company projects, in which redundant elements could be omitted or modified. It could also be evaluated and developed through wider quantitative studies involving a survey of marketeers across a range of companies. Such quantitative studies could, for example, be based on testing hypotheses related to the core concepts of the operational framework, but also regarding the relationships and causes of bias in coding, prompting and deployment. Such studies could enhance the framework presented here and will be of most use to marketing leadership and decision makers who plan and implement AI technologies and associated processes in their organisations.
Future research will be conducted with other interviewees to validate and develop this framework further, and other research teams could usefully extend this to different business settings, in more countries and more languages, to broaden the applicability of the framework. This would support subsequent generalisation, which, at this stage, must be treated with caution. In addition, it will be essential to regularly review and update the framework with the latest AI advances and digital marketing technologies. AI is a nascent area, and those using it are early adopters. This framework will evolve as users become more comfortable using AI in their jobs and as more AI models are created and implemented for marketeers to use.
Author Contributions
Conceptualization, C.R., M.W. and R.B.; methodology, C.R., M.W. and R.B.; software, C.R.; formal analysis, C.R. and M.W.; investigation, C.R.; data curation, C.R.; writing—original draft preparation, C.R. and M.W.; writing—review and editing, C.R., M.W. and R.B.; visualization, C.R., M.W. and R.B.; supervision, M.W. and R.B.; project administration, C.R., M.W. and R.B. All authors have read and agreed to the published version of the manuscript.
Funding
This research received no external funding.
Institutional Review Board Statement
This study qualified for institution IRB waiver. Ethical issues were reviewed in accordance with institutional rules, and it was determined that a mandatory referral to an ethics committee was not necessary at the time of this research.
Informed Consent Statement
Informed consent was obtained from all subjects involved in the study.
Data Availability Statement
The data presented in the article are derived from confidential interview transcripts and observation notes. Further inquiries can be directed to the corresponding author.
Conflicts of Interest
The authors declare no conflicts of interest.
Appendix A
Table A1.
Type of AI & customer journey interactions.
Table A1.
Type of AI & customer journey interactions.
| Awareness | Acquisition | Consideration | Select | Adopt | Usage | Retain | Expand | |
|---|---|---|---|---|---|---|---|---|
| Gen AI | Content produced for advertising: images, videos, text and audio [14,18,38]![]() R04 “internal CSC AI”. R05 “Gen-AI CSC internal tool” ![]() R05 “Translation of copy through AI, usage of AI service to generate voice-over in language for video localization” ![]() | Content produced for acquisition stage: whitepapers, eBooks, etc. [14,18,38] ![]() Online events (i.e., webinars)—full content production, tailoring content [6] ![]() R04 “internal CSC AI”. R05 “Gen-AI CSC internal tool” ![]() | Content produced for consideration stage: whitepapers, eBooks, etc. ![]() AI Chatbots—text, audio [14] ![]() R04 “internal CSC AI”. R05 “Gen-AI CSC internal tool” ![]() R05 “Translation of copy through AI, usage of AI service to generate voice-over in language for video localization” ![]() | Content produced for Select stage: Guided experiences and free trials [14,18,38]![]() Inbound qualification services: contact us and chatbots [75,76] ![]() Marketplace to buy software [77] ![]() R04 “internal CSC AI”. R05 “Gen-AI CSC internal tool” ![]() | Personalised generated content at scale. Content produced for usage, retain and expand stage: emails, how-to guides, webinars, etc. [14,18,38]![]() A/B testing on email and content wording and structure [15] ![]() R04 “internal CSC AI”. R05 “Gen-AI CSC internal tool” ![]() R05 “Translation of copy through AI, usage of AI service to generate voice-over in language for video localization” ![]() | |||
| Trd AI | Using Target Account Lists to target certain companies and personas [11,78,79]![]() R02 “Persona rules”. ![]() R03 “hyper-personalization tools, advanced A/B testing methodologies, customer journey analysis”. ![]() | R01 “CSC leverages AI and machine learning to deliver personalized customer experiences” Using Target Account Lists to target certain companies [11,78,79] ![]() Webinars—segmenting event audiences, geofencing [6] ![]() | AI Chatbots—routing rules/suppression rules [76]![]() Using Target Account Lists to target certain companies [11,78,79] ![]() R05 “use industry-standard tools” (embedded AI) ![]() | Contact us and inbound qualification services [75]![]() R05 “use industry-standard tools” (embedded AI) ![]() | R01 “CSC leverages AI and machine learning to deliver personalized customer experiences” Using Target Account Lists to target upselling and cross-selling software to specific companies and personas [11,78,79] ![]() Nurture emails and webcast routing rules [2,80] ![]() R02 “using Marketo for marketing nurture automation”. ![]() R05 “use industry-standard tools” (embedded AI) ![]() R03 “hyper-personalization tools, advanced A/B testing methodologies, customer journey analysis”. ![]() | |||
(indicating where the literature and primary data suggest AI is relevant to the customer journey).
Table A2.
Type of AI and Martech Stack interactions.
Table A2.
Type of AI and Martech Stack interactions.
| Search Engine Optimisation | Social Media | Website | Multi-Channel Nurture Tools | Digital Asset Management (DAM) | Customer Relationship Management (CRM) | Analytics | |
|---|---|---|---|---|---|---|---|
| Gen AI | R03 “content optimization for SEO” ![]() Content generation with SEO keywords (optimised organic ranking) [14,18,38] ![]() R04 “internal CSC AI”. R05 “Gen-AI CSC internal tool” ![]() | R02 “Generative AI creates a breadth of banners to be used in social channels” R04 “Creating social posts for customer references for some events”. ![]() R03 “Social for awareness and content distribution” ![]() Paid social personalised generated content [14,18,38] ![]() Social media content generated from social listening [81] ![]() R04 “internal CSC AI”. R05 “Gen-AI CSC internal tool” ![]() | R03 “website management for lead generation”![]() Personalised generated content [14,18,38] ![]() Software reviews—automate and analyse customer feedback [82] ![]() R05 “investment to use Adobe Experience Manager (embedded AI)” ![]() R04 “internal CSC AI”. R05 “Gen-AI CSC internal tool” ![]() | R03 “channel nurture tools for email nurture and omni channel strategy”![]() Personalised generated content [14,18,38] ![]() A/B testing on email and content wording and structure [15] ![]() R04 “internal CSC AI”. R05 “Gen-AI CSC internal tool” ![]() | Personalised generated content [14,18,38]![]() R02 “Generative AI supports the content localization process.” Localisation of content [14] ![]() Generating descriptions for accessible content [22] ![]() R05 “investment to use Opal (embedded AI)” ![]() R03 “DAM for content management” R05 “Translation of copy through AI, usage of AI service to generate voice-over in language for video localization” ![]() | Generate predictive analytics—customer behaviour [83,84]![]() R03 “CRM for lead management” ![]() | Generate forecasts [85,86,87]![]() R03 “Analytics for reporting” |
| Trd AI | Targeting rules. A/B testing on keywords. Metadata matching rules. [75] ![]() R01 “CSC leverages AI and machine learning to deliver personalized customer experiences” | Social listening targeting rules [81].![]() R05 “use industry-standard tools” (embedded AI—Sprinklr social media software) ![]() | Personalisation rules and A/B testing on website. [11,78] ![]() R02 “Persona rules”. ![]() R03 “hyper-personalization tools, advanced A/B testing methodologies, customer journey analysis” ![]() R01 “CSC leverages AI and machine learning to deliver personalized customer experiences” ![]() | R02 “using Marketo for marketing nurture automation”.![]() Nurture & promotional emails—data profiling, segmentation, rules, scoring. (i.e., by product based on interaction) [2,80] ![]() R03 “channel nurture tools for email nurture and omni channel strategy” ![]() | Automating tagging and categorising content [14] ![]() R06 “using AI as part of content audits to identify content gaps”. ![]() R01 “our marketing department leverages AI to translate content and deliver content to the right personas” ![]() R05 “internal CSC Machine translation” | R01 “our marketing department leverages AI to identify target accounts”![]() Contact suppression rules. Data modelling algorithms. Contact routing rules. Contact scoring rules. [2,80] ![]() R05 “internal CSC Machine translation” R03 “CRM for lead management” ![]() | R01 “CSC leverages AI and machine learning to optimize campaign performance”![]() R02 “Persona rules”. ![]() R03 “hyper-personalization tools, advanced A/B testing methodologies, customer journey analysis”. ![]() Analysis of customer data [78] Dependent on data maturity—large database required [86] ![]() First-party & third-party data targeting [87] ![]() R01 “our marketing department leverages AI to identify target accounts and optimize campaign programs effectively” ![]() R05 “internal CSC Machine translation” |
(indicating where the literature and primary data suggest AI is relevant to the Martech Stack). Colour Key: Purple = People, Blue = Process, Orange = Infrastructure.
References
- Li, R. Artificial Intelligence Revolution: How AI Will Change Our Society, Economy, and Culture; Skyhorse: New York, NY, USA, 2020. [Google Scholar]
- Roetzer, P.; Kaput, M. Marketing Artificial Intelligence: AI, Marketing, and the Future of Business; BenBella Books: Dallas, TX, USA, 2022. [Google Scholar]
- Gerhard, T. Bias: Considerations for research practice. Am. J. Health-Syst. Pharm. 2008, 65, 2159–2168. [Google Scholar] [CrossRef] [PubMed]
- Schwartz, R.; Vassilev, A.; Greene, K.; Perine, L.; Burt, A.; Hall, P. Towards a Standard for Identifying and Managing Bias in Artificial Intelligence; NIST Special Publication 1270; US Department of Commerce, National Institute of Standards and Technology: Gaithersburg, MD, USA, 2022.
- Stamford, C. Gartner Survey Finds 63% of Marketing Leaders Plan to Invest in Generative AI in the Next 24 Months. 2023. Available online: https://www.gartner.com/en/newsroom/press-releases/2023-08-23-gartner-survey-finds-63-percent-of-marketing-leaders-plan-to-invest-in-generative-ai-in-the-next-24-months (accessed on 23 March 2024).
- Buczek, L.; Holder-Browne, A.; Maddox, M.; Kurtzman, W.; Jimenez, D.; Rajagopal, S.; Lall, R.; White, S.; Wallace, D. IDC FutureScape: Worldwide Chief Marketing Officer 2024 Predictions. October 2023. IDC FutureScape. Available online: https://www.idc.com/getdoc.jsp?containerId=US50107023 (accessed on 12 October 2024).
- Rethlefsen, M.L.; Page, M.J. PRISMA 2020 and PRISMA-S: Common questions on tracking records and the flow diagram. J. Med. Libr. Assoc. 2022, 110, 253. [Google Scholar] [CrossRef]
- Mousavi, Z.; Varahram, S.; Ettefagh, M.; Sadeghi, M.; Feng, W.; Bayat, M. A digital twin-based framework for damage detection of a floating wind turbine structure under various loading conditions based on deep learning approach. Ocean Eng. 2024, 292, 116563. [Google Scholar] [CrossRef]
- Crockett, L. “All AI’s Are Psychopaths”? Reckoning and Judgment in the Quest for Genuine AI; Augsburg University: Minneapolis, MN, USA, 2020. [Google Scholar]
- Heimo, O.I.; Kimppa, K.K. No Worries-the AI Is Dumb (for Now). Tethics 2019, 5, 1–8. [Google Scholar]
- Earley, S. Using the customer journey to optimise the marketing technology stack. Appl. Mark. Anal. 2021, 6, 190–210. [Google Scholar] [CrossRef]
- Buolamwini, J.; Gebru, T. Gender shades: Intersectional accuracy disparities in commercial gender classification. In Proceedings of the Conference on Fairness, Accountability and Transparency, New York, NY, USA, 23–24 February 2018; pp. 77–91. [Google Scholar]
- Ziakis, C.; Vlachopoulou, M. Artificial Intelligence in Digital Marketing: Insights from a Comprehensive Review. Information 2023, 14, 664. [Google Scholar] [CrossRef]
- Haleem, A.; Javaid, M.; Qadri, M.A.; Singh, R.P.; Suman, R. Artificial intelligence (AI) applications for marketing: A literature-based study. Int. J. Intell. Netw. 2022, 3, 119–132. [Google Scholar] [CrossRef]
- Nair, K.; Gupta, R. Application of AI technology in modern digital marketing environment. World J. Entrep. Manag. Sustain. Dev. 2021, 17, 318–328. [Google Scholar] [CrossRef]
- Brenner, M. The Ultimate Guide to a Content Marketing Strategy That Delivers ROI. Marketing Insider Group. 2023. Available online: https://marketinginsidergroup.com/content-marketing/content-marketing-strategy-roi-ultimate-guide/ (accessed on 5 January 2024).
- Kotzsch, R. Reduce Marketing Costs by Reducing Your Translation Costs. Smart Brief. 2023. Available online: https://www.smartbrief.com/original/reduce-marketing-costs-by-reducing-your-translation-costs (accessed on 7 November 2023).
- Rudan, N. 6 Ways Marketers Are Using Generative AI: Is It Really Saving Time? Databox. 2023. Available online: https://databox.com/how-are-marketers-using-gen-ai (accessed on 8 February 2024).
- Scott, D.M. The New Rules of Marketing and PR: How to Use Content Marketing, Podcasting, Social Media, AI, Live Video, and Newsjacking to Reach Buyers Directly; John Wiley & Sons: London, UK, 2022. [Google Scholar]
- Sun, L.; Wei, M.; Sun, Y.; Suh, Y.J.; Shen, L.; Yang, S. Smiling women pitching down: Auditing representational and presentational gender biases in image-generative AI. J. Comput.-Mediat. Commun. 2024, 29, 45–53. [Google Scholar] [CrossRef]
- Henning, T.M. Don’t Just “Google It”: Argumentation and Racist Search Engines. Fem. Philos. Q. 2022, 8, 2. [Google Scholar] [CrossRef]
- Tang, R.; Du, M.; Li, Y.; Liu, Z.; Zou, N.; Hu, X. Mitigating Gender Bias in Captioning Systems. In Proceedings of the IW3C2 Proceedings from International World Wide Web Conference Committee, New York, NY, USA, 3 June 2021. [Google Scholar]
- Tatman, R. Gender and Dialect Bias in YouTube’s Automatic Captions. In Proceedings of the First ACL Workshop on Ethics in Natural Language Processing. Association for Computational Linguistics, Valencia, Spain, 18 April 2017. [Google Scholar]
- Koenecke, A.; Nam, A.; Lake, W.; Goel, S. Racial disparities in automated speech recognition. In Proceedings of the National Academy of Sciences, Washington, DC, USA, 23 March 2020. [Google Scholar]
- Conick, H. Read This Story to Learn How Behavioral Economics Can Improve Marketing. AMA. 2023. Available online: https://www.ama.org/publications/MarketingNews/Pages/read-story-learn-how-behavioral-economics-can-improve-marketing.aspx. (accessed on 6 November 2023).
- Smith, M.; Conrad, S. Algorithmic Bias: A Threat to Digital Marketing Ethical Practices. J. Bus. Ethics 2020, 163, 623–634. [Google Scholar]
- Diakopoulos, N. Accountability in algorithmic decision making. Commun. ACM 2016, 59, 56–62. [Google Scholar] [CrossRef]
- Karimi-Mamaghan, M.; Mohammadi, M.; Meyer, P.; Mohammad, A.; Karimi-Mamaghan, A.; Talbi, E. Machine learning at the service of meta-heuristics for solving combinatorial optimization problems: A state-of-the-art. Eur. J. Oper. Res. 2022, 296, 393–422. [Google Scholar] [CrossRef]
- Lipton, Z. The mythos of model interpretability. Acmqueue 2016, 5, 1–27. [Google Scholar]
- Metz, C.; Thompson, S. What to Know About Tech Companies Using A.I. to Teach Their Own A.I. 2024. Available online: https://www.nytimes.com/2024/04/06/technology/ai-data-tech-companies.html (accessed on 10 February 2024).
- Kaminski, N. Women in Tech: Why Are Only 10% of Software Developers Female? 2023. Available online: https://jetrockets.com/blog/women-in-tech-why-are-only-10-of-software-developers-female (accessed on 6 February 2024).
- Vailshery, L. Software Developers: Distribution by Gender 2022. 2022. Available online: https://www.statista.com/statistics/1126823/worldwide-developer-gender/ (accessed on 2 March 2024).
- Yalkin, C.; Özbilgin, M. Neo-colonial hierarchies of knowledge in marketing: Toxic field and illusion. Mark. Theory 2022, 22, 191–209. [Google Scholar] [CrossRef]
- Palmer, L. Traditional AI vs GenAI: Amplified Risks and Challenges in Governance Explained. 2023. Available online: https://www.drlisa.ai/post/traditional-ai-vs-genai-amplified-risks-and-challenges-in-ai-governance-explained (accessed on 10 November 2023).
- Huang, M.H.; Rust, R.T. A strategic framework for artificial intelligence in marketing. J. Acad. Mark. Sci. 2021, 49, 30–50. [Google Scholar] [CrossRef]
- Buch, I.; Thakkar, M. AI in Advertising. 2023. Available online: https://www.researchgate.net/publication/357268694_AI_in_Advertising (accessed on 8 February 2024).
- Yu, Y. The Role and Influence of Artificial Intelligence on Advertising Industry. Adv. Soc. Sci. Educ. Humanit. Res. 2021, 631, 190–194. [Google Scholar]
- Nesterenko, V.; Olefirenko, O. The impact of AI development on the development of marketing communications. Mark. Menedžment Innovacij 2023, 14, 169–181. [Google Scholar] [CrossRef]
- Brynjolfsson, E.; Rock, D.; Syverson, C. Artificial intelligence and the modern productivity paradox. Econ. Artif. Intell. Agenda 2019, 23, 23–57. [Google Scholar]
- Jarrahi, M.; Askay, D.; Eshraghi, A.; Smith, P. Artificial intelligence and knowledge management: A partnership between human and AI. Bus. Horiz. 2023, 66, 87–99. [Google Scholar] [CrossRef]
- Jones, P.; Wynn, M. Artificial Intelligence and Corporate Digital Responsibility. J. Artif. Intell. Mach. Learn. Data Sci. 2023, 1, 50–58. [Google Scholar] [CrossRef] [PubMed]
- Dwivedi, Y.K.; Kshetri, N.; Hughes, L.; Slade, E.L.; Jeyaraj, A.; Kar, A.K.; Baabdullah, A.M.; Koohang, A.; Raghavan, V.; Ahuja, M.; et al. “So what if ChatGPT wrote it?” Multidisciplinary perspectives on opportunities, challenges and implications of generative conversational AI for research, practice and policy. Int. J. Inf. Manag. 2023, 71, 102642. [Google Scholar] [CrossRef]
- Nadeem, A.; Abedin, B.; Marjanovic, O. Gender bias in AI: A review of contributing factors and mitigating strategies. In Proceedings of the Australasian Conference on Information Systems, Wellington, New Zealand, 1 December 2020. [Google Scholar]
- Varona, D.; Suárez, J.L. Discrimination, Bias, Fairness, and Trustworthy AI. Appl. Sci. 2022, 12, 5826. [Google Scholar] [CrossRef]
- Shachar, C.; Gerke, S. Prevention of bias and discrimination in clinical practice algorithms. JAMA 2023, 4, 283–284. [Google Scholar] [CrossRef]
- Dinesh, C. Mitigating AI Bias: Strategies for Ethical and Fair Algorithms. 21 November 2023. Linked-In. Available online: https://www.linkedin.com/pulse/mitigating-ai-bias-strategies-ethical-fair-algorithms-dinesh-c-qeg2c/ (accessed on 12 January 2024).
- Kaur, A. Mitigating Bias in AI and Ensuring Responsible AI. No Date. Leena AI. Available online: https://leena.ai/blog/mitigating-bias-in-ai/#:~:text=Strategies%20for%20Identifying%20and%20Addressing%20Bias%20in%20AI%20Systems&text=One%20crucial%20approach%20is%20diverse,more%20equitable%20and%20unbiased%20decisions (accessed on 14 January 2025).
- Lemon, K.N.; Verhoef, P.C. Understanding customer experience throughout the customer journey. J. Mark. 2016, 80, 69–96. [Google Scholar] [CrossRef]
- Moorman, C.; Soli, J.; Seals, M. How the Pandemic Changed Marketing Channels. Harvard Business Review. 2023. Available online: https://hbr.org/2023/08/how-the-pandemic-changed-marketing-channels (accessed on 10 February 2024).
- Micheaux, A.; Bosio, B. Customer Journey Mapping as a New Way to Teach Data-Driven Marketing as a Service. J. Mark. Educ. 2019, 41, 127–140. [Google Scholar] [CrossRef]
- Purmonen, A.; Jaakkola, E.; Terho, H. B2B customer journeys: Conceptualization and an integrative framework. Ind. Mark. Manag. 2023, 113, 74–87. [Google Scholar] [CrossRef]
- Strong, F. B2B Sales Cycles Require 27 Interactions both Digital and Human [Study]. 2022. Available online: https://www.swordandthescript.com/2022/05/b2b-sales-interactions/ (accessed on 14 February 2024).
- Santosh, M. Artificial Intelligence and Digital Marketing: An Overview. Int. J. Eng. Sci. Humanit. 2024, 14, 118–122. [Google Scholar] [CrossRef]
- Jabareen, Y. Building a conceptual framework: Philosophy, definitions, and procedure. Int. J. Qual. Methods 2009, 8, 49–62. [Google Scholar] [CrossRef]
- Dowling, K.; Guhl, D.; Klapper, D.; Spann, M.; Stich, L.; Yegoryan, N. Behavioral biases in marketing. J. Acad. Mark. Sci. 2020, 48, 449–477. [Google Scholar] [CrossRef]
- Schwandt, T. Constructivist, interpretivist approaches to human inquiry. Handb. Qual. Res. 1994, 1, 118–137. [Google Scholar]
- Flick, U.; von Kardorff, E.; Steinke, I. Qualitative Forschung. Ein Handbuch; Qualitative Research. A Handbook; Rowohlt Taschenbuch: Hamburg, Germany, 2013. [Google Scholar]
- Holliday, A. Doing & Writing (3e)-Qualitative Research; SAGE Publications: London, UK, 2006. [Google Scholar]
- Thomas, D.R. A General Inductive Approach for Analyzing Qualitative Evaluation Data. Am. J. Eval. 2006, 27, 237–246. [Google Scholar] [CrossRef]
- Saunders, M.; Lewis, P.; Thornhill, A. Research Methods for Business Students, 3rd ed.; Pearson Education Limited: London, UK, 2023. [Google Scholar]
- Creswell, J.W.; Creswell, J.D. Research Design: Qualitative, Quantitative, and Mixed Methods Approaches; Sage: London, UK, 2018. [Google Scholar]
- Islam, M.; Aldaihani, F. Justification for Adopting Qualitative Research Method, Research Approaches, Sampling Strategy, Sample Size, Interview Method, Saturation, and Data Analysis. J. Int. Bus. Manag. 2022, 5, 1–11. [Google Scholar]
- Guest, G.; Bunce, A.; Johnson, L. How Many Interviews Are Enough? An Experiment with Data Saturation and Variability. Field Methods 2006, 18, 59–82. [Google Scholar] [CrossRef]
- Ritchie, J.; Lewis, J.; Elam, G. Designing and selecting samples. In Qualitative Research Practice: A Guide for Social Science Students and Researchers; Ritchie, J., Lewis, J., Eds.; Sage Publications Ltd.: London, UK, 2003; pp. 77–108. [Google Scholar]
- Lee, N.; Lings, I. Doing Business Research: A Guide to Theory and Practice; Sage Publications Ltd.: London, UK, 2008. [Google Scholar]
- Cauteruccio, F. Investigating the emotional experiences in eSports spectatorship: The case of League of Legends. Inf. Process. Manag. 2023, 60, 103516. [Google Scholar] [CrossRef]
- Terry, G.; Hayfield, N.; Clarke, V.; Braun, V. Thematic analysis. SAGE Handb. Qual. Res. Psychol. 2017, 2, 17–37. [Google Scholar]
- Webb, C. Analysing qualitative data: Computerized and other approaches. J. Adv. Nurs. 2001, 29, 323–330. [Google Scholar] [CrossRef]
- Mason, J. ‘Re-using’ qualitative data: On the merits of an investigative epistemology. Sociol. Res. Online 2007, 12, 39–42. [Google Scholar] [CrossRef]
- Smith, J.; Firth, J. Qualitative data analysis: The framework approach. Nurse Res. 2011, 18, 42–48. [Google Scholar] [CrossRef]
- Onwuegbuzie, A.J.; Leech, N.L.; Collins, K.M. Qualitative analysis techniques for the review of the literature. Qual. Rep. 2012, 17, 17–28. [Google Scholar] [CrossRef]
- Gray, D. Doing Research in the Business World; Sage Publications Ltd.: London, UK, 2019; pp. 1–896. [Google Scholar]
- Yin, R.K. Case Study Research and Applications: Design and Methods, 6th ed.; Sage Publications Ltd.: London, UK, 2018. [Google Scholar]
- Flyvbjerg, B. Five misunderstandings about case-study research. Qual. Inq. 2006, 12, 219–245. [Google Scholar] [CrossRef]
- Arsenijevic, U.; Jovic, M. Artificial intelligence marketing: Chatbots. In Proceedings of the 2019 International Conference on Artificial Intelligence: Applications and Innovations, Hersonissos, Greece, 24–26 May 2019; pp. 19–193. [Google Scholar]
- Rakib, S.; Rabbi, S.N. Ai in Digital Marketing. Bachelor’s Thesis, Seinajoki University, Seinäjoki, Finland, 2024. [Google Scholar]
- Permana, B. The Strategy for Developing a Marketplace Promotion Model Based on Artificial Intelligence (AI) to Improve Online Marketing in Indonesia. Int. J. Soc. Sci. Bus. 2024, 8, 190–197. [Google Scholar]
- Flavin, S.; Heller, J. A Technology Blueprint for Personalization at Scale; McKinsey: New York, NY, USA, 2019. [Google Scholar]
- Meda, K. Biased Advertising: Identifying & Addressing the Problem. 2023. Available online: https://kortx.io/news/biased-advertising/ (accessed on 7 February 2024).
- Nygård, R. AI-Assisted Lead Scoring. Master’s Thesis, Åbo Akademi University, Turku, Finland, 2019. [Google Scholar]
- Hayes, J.L.; Britt, B.C.; Evans, W.; Rush, S.W.; Towery, N.A.; Adamson, A.C. Can Social Media Listening Platforms’ Artificial Intelligence Be Trusted? Examining the Accuracy of Crimson Hexagon’s AI-Driven Analyses. J. Advert. 2020, 50, 81–91. [Google Scholar] [CrossRef]
- Limoa. What Is the Role of AI in Customer Feedback Analysis? 2024. Available online: https://www.lumoa.me/blog/artificial-intelligence-customer-feedback-analysis/ (accessed on 6 March 2024).
- Ghadage, A.; Yi, D.; Coghill, G.; Pang, W. Multi-stage bias mitigation for individual fairness in algorithmic decisions. In IAPR Workshop on Artificial Neural Networks in Pattern Recognition; Springer International Publishing: New York, NY, USA, 2022. [Google Scholar]
- Zhang, W.; Weiss, J.C. Fairness with censorship and group constraints. Knowl. Inf. Syst. 2023, 65, 2571–2594. [Google Scholar] [CrossRef]
- Welsch, A. Humans and AI: Designing Collaboration for A Better Future. 2024. Available online: https://intelligencebriefing.substack.com/p/human-ai-collaboration-for-adaptive-processes?utm_source=publication-search (accessed on 22 February 2024).
- Lee, E. The Data Maturity Model: Master Your Data in 5 Easy Stages. 2024. Available online: https://kortxprod.wpenginepowered.com/news/data-maturity-model/ (accessed on 6 February 2024).
- Wilson, R. A Guide to Take Your Third-Party Data to the Next Level. 2024. Available online: https://kortxprod.wpenginepowered.com/news/third-party-data/ (accessed on 6 February 2024).
Disclaimer/Publisher’s Note: The statements, opinions and data contained in all publications are solely those of the individual author(s) and contributor(s) and not of MDPI and/or the editor(s). MDPI and/or the editor(s) disclaim responsibility for any injury to people or property resulting from any ideas, methods, instructions or products referred to in the content. |
© 2025 by the authors. Licensee MDPI, Basel, Switzerland. This article is an open access article distributed under the terms and conditions of the Creative Commons Attribution (CC BY) license (https://creativecommons.org/licenses/by/4.0/).






