Exploring Public Preferences, Priorities, and Policy Perspectives for Controlling Invasive Mosquito Species in Greece
Abstract
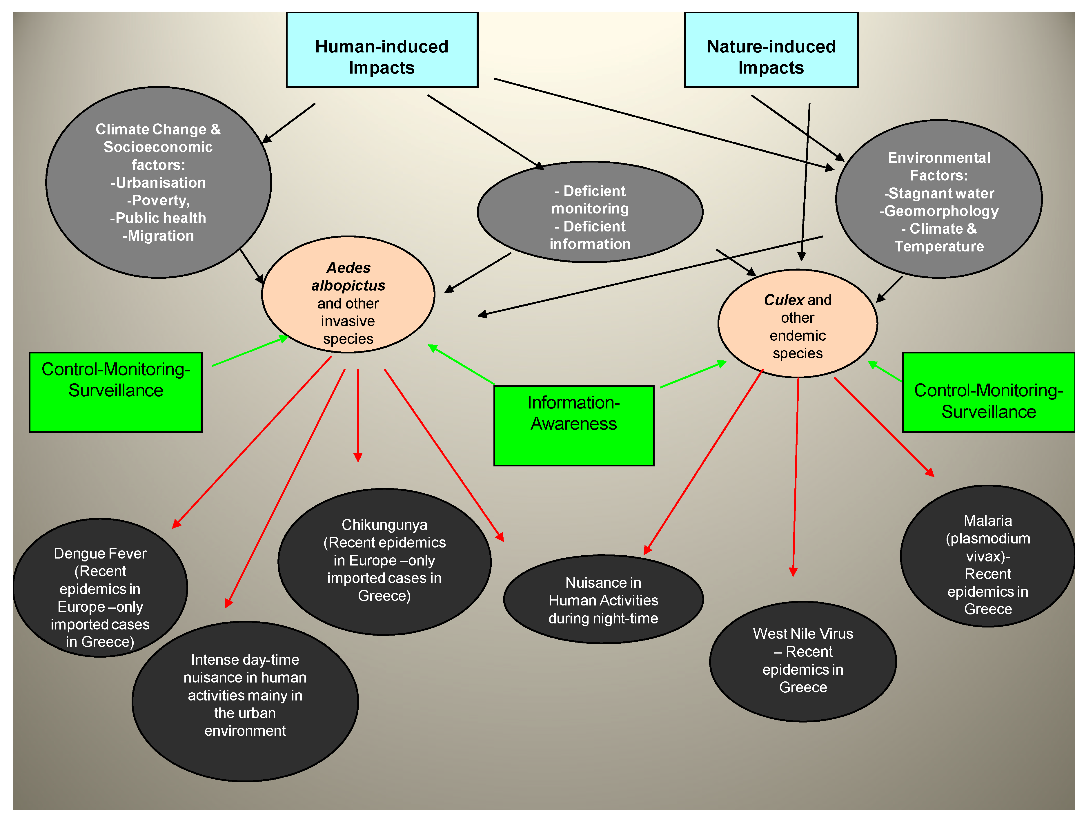
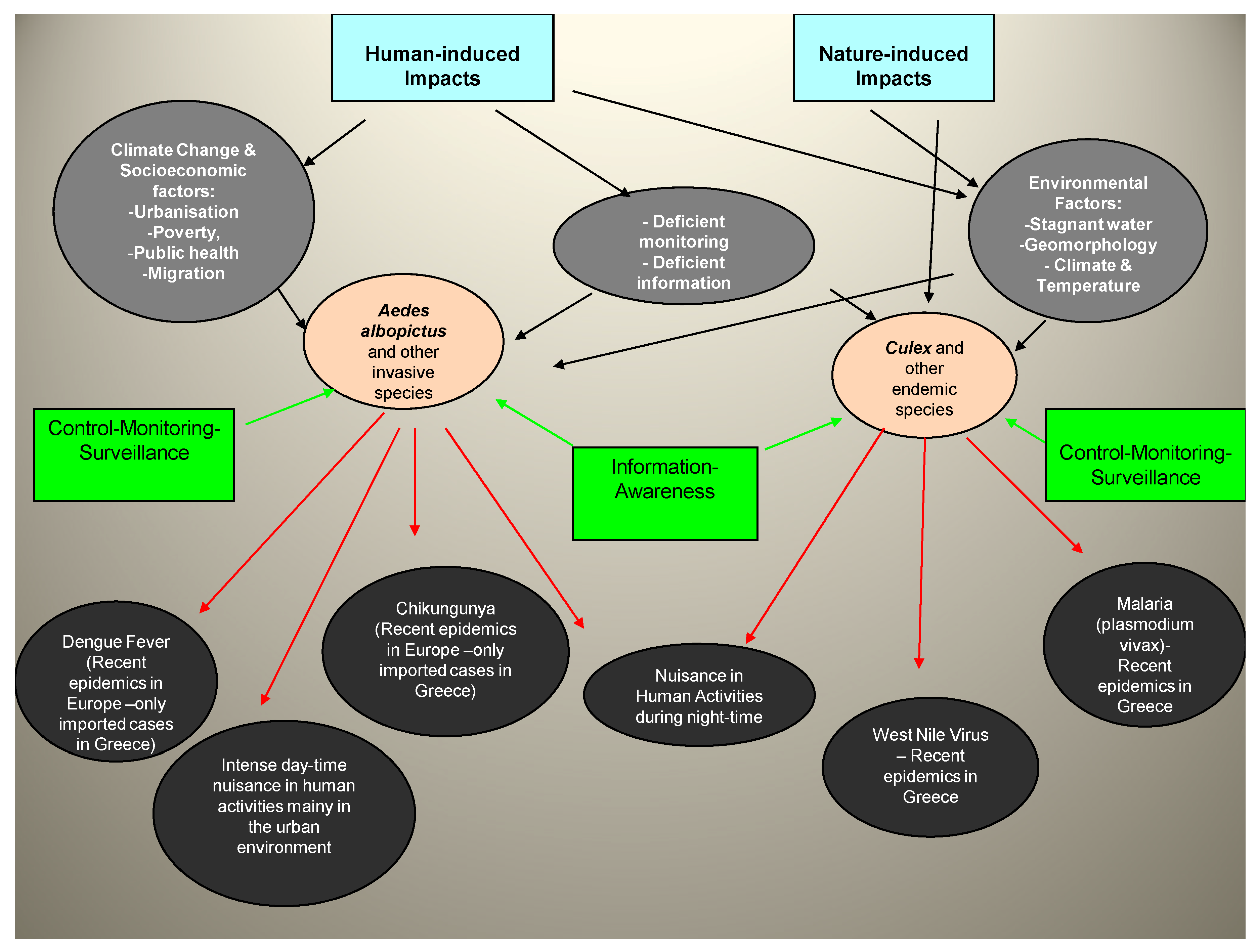
:1. Introduction
2. Materials and Methods
2.1. Implementation of a Web Survey
2.2. Production of National Maps on the Distribution of Aedes albopictus Distribution in Greece
3. Results
3.1. Result of the Web Survey at A National Level
3.2. Result of the Web Survey at a Metropolitan Level (Athens)
3.3. Results on the Distribution of Aedes albopictus in Greece
4. Discussion
Author Contributions
Funding
Conflicts of Interest
References
- World Health Organization. Global Vector Control Response; World Health Organization: Geneva, Switzerland, 2017. [Google Scholar]
- ECDC 2019a. Aedes Albopictus-Factsheet for Experts; ECDC: Solna, Sweden, 2019.
- ECDC 2019b. Aedes Aegypti- Factsheet for Experts; ECDC: Solna, Sweden, 2019.
- Samanidou-Voyadjoglou, A.; Patsoula, E.; Spanakos, G.; Vakalis, N.C. Confirmation of Aedes albopictus (Skuse)(Diptera: Culicidae) in Greece. Eur. Mosq. Bull. 2005, 19, 10–12. [Google Scholar]
- Giatropoulos, A.; Michaelakis, A.; Koliopoulos, G.; Pontikakos, C.M. Records of Aedes albopictus and Aedes cretinus (Diptera: Culicidae) in Greece from 2009 to 2011. Hell. Plant Prot. J. 2012, 5, 49–56. [Google Scholar]
- Galanaki, E.; Kotroni, V.; Lagouvardos, K.; Argiriou, A. A ten-year analysis of lightning activity over the Eastern Mediterranean. Atmos. Res. 2015, 166, 213–222. [Google Scholar] [CrossRef]
- Kotroni, V.; Lagouvardos, K.; Lalas, D. The effect of Crete island on the Etesian winds over the Aegean Sea. Q. J. R. Meteorol. Soc. 2001, 127, 1917–1938. [Google Scholar] [CrossRef]
- John, K.H.; Walsh, R.G.; Moore, C.G. Comparison of alternative nonmarket valuation methods for an economic assessment of a public program. Ecol. Econ. 1992, 5, 179–196. [Google Scholar] [CrossRef]
- von Hirsch, H.; Becker, B. Cost-benefit analysis of mosquito control operations based on microbial control agents in the upper Rhine valley (Germany). J. Eur. Mosq. Control Assoc. 2009, 27, 47–55. [Google Scholar]
- Dickinson, K.; Paskewitz, S. Willingness to pay for mosquito control: How important is West Nile virus risk compared to the nuisance of mosquitoes? Vector-Borne Zoonotic Dis. 2012, 12, 886–892. [Google Scholar] [CrossRef] [PubMed]
- Halasa, Y.A.; Shepard, D.S.; Fonseca, D.M.; Farajollahi, A.; Healy, S.; Gaugler, R.; Bartlett-Healy, K.; Strickman, D.A.; Clark, G.G. Quantifying the impact of mosquitoes on quality of life and enjoyment of yard and porch activities in New Jersey. PLoS ONE 2014, 9, e89221. [Google Scholar] [CrossRef] [PubMed]
- Brown, Z.S.; Dickinson, K.L.; Paskewitz, S. A Generalized Latent Class Logit Model of Discontinuous Preferences in Repeated Discrete Choice Data: An Application to Mosquito Control in Madison, Wisconsin. In Proceedings of the 2015 AAEA & WAEA Joint Annual Meeting, San Francisco, CA, USA, 26–28 July 2015. [Google Scholar]
- Bellini, R.; Calzolari, M.; Mattivi, A.; Tamba, M.; Angelini, P.; Bonilauri, P.; Albieri, A.; Cagarelli, R.; Carrieri, M.; Dottori, M.; et al. The experience of West Nile virus integrated surveillance system in the Emilia-Romagna region: Five years of implementation, Italy, 2009 to 2013. Eurosurveillance 2014, 19, 20953. [Google Scholar] [CrossRef] [PubMed]
- Kolimenakis, A.; Bithas, K.; Richardson, C.; Latinopoulos, D.; Baka, A.; Vakali, A.; Hadjichristodoulou, C.; Mourelatos, S.; Kalaitzopoulou, S.; Gewehr, S.; et al. Economic appraisal of the public control and prevention strategy against the 2010 West Nile virus outbreak in Central Macedonia, Greece. Public Health 2016, 131, 63–70. [Google Scholar] [CrossRef] [PubMed]
- Bithas, K.; Latinopoulos, D.; Kolimenakis, A.; Richardson, C. Social benefits from controlling invasive Asian tiger and native mosquitoes: A stated preference study in Athens, Greece. Ecol. Econ. 2018, 145, 46–56. [Google Scholar] [CrossRef]
- Bithas, K.; Latinopoulos, D.; Kolimenakis, A.; Richardson, C.; Lagouvardos, K.; Michaelakis, A. Exploring public preferences and priorities for controlling invasive mosquito species: The implementation of a web survey in Greek households for the case of the Asian tiger mosquito. In Proceedings of the 14th International Conference on Protection and Restoration of the Environment, Thessaloniki, Greece, 3–6 July 2018; pp. 341–349. [Google Scholar]
- Eysenbach, G. Improving the quality of Web surveys: The Checklist for Reporting Results of Internet E-Surveys (CHERRIES). J. Med. Int. Res. 2004, 6, e34. [Google Scholar] [CrossRef] [PubMed]
- National Population Census in Greece; Hellenic Statistical Authority: Pireas, Greece, 2011.
- Boone, H.N.; Boone, D.A. Analyzing likert data. J. Ext. 2012, 50, 1–5. [Google Scholar]
- Sotiropoulou, R.E.P.; Tagaris, E.; Sotiropoulos, A.; Spanos, I.; Milonas, P.; Michaelakis, A. Regional Estimates of Global Climate Change: A Dynamical Downscaling Approach to Southeast Europe. In Energy, Transportation and Global Warming; Springer: Berlin, Germany, 2016. [Google Scholar]
- Tagaris, E.; Sotiropoulou, R.E.P.; Sotiropoulos, A.; Spanos, I.; Milonas, P.; Michaelakis, A. Climate change impact on the establishment of the invasive mosquito species (IMS). In Perspectives on Atmospheric Sciences; Springer: Berlin, Germany, 2017; pp. 689–694. [Google Scholar]
- Badieritakis, E.; Papachristos, D.; Latinopoulos, D.; Stefopoulou, A.; Kolimenakis, A.; Bithas, K.; Patsoula, E.; Beleri, S.; Maselou, D.; Balatsos, G.; et al. Aedes albopictus (Skuse, 1895)(Diptera: Culicidae) in Greece: 13 years of living with the Asian tiger mosquito. Parasitol. Res. 2018, 117, 453–460. [Google Scholar] [CrossRef] [PubMed]
- LIFE CONOPS Project Development and Demonstration of Management Plans against—The Climate Change Enhanced—invasive mosquitoes in S. Europe^ (LIFE12 ENV/GR/000466). Available online: https://www.conops.gr (accessed on 17 April 2019).
- Pervanidou, D.; Patsoula, E.; Vakali, A.; Baka, A.; Michaelakis, A.; Balatsos, G.; Beleri, S.; Koliopoulos, G.; Stavrou, T.; Georgakopoulou, T.; et al. Implementation of urgent preventive and response public health measures for diseases transmitted by Aedes albopictus in Greece. In Proceedings of the IXth EMCA Conference “Mosquito control without borders”, La Rochelle, France, 10–14 March 2019. [Google Scholar]
- Tsiodras, S.; Pervanidou, D.; Papadopoulou, E.; Kavatha, D.; Baka, A.; Koliopoulos, G.; Badieritakis, E.; Michaelakis, A.; Gavana, E.; Patsoula, E.; et al. Imported chikungunya fever in Greece in June 2014 and public health response. Pathog. Glob. Health 2016, 110, 68–73. [Google Scholar] [CrossRef] [PubMed]
- Stefopoulou, A.; Balatsos, G.; Petraki, A.; LaDeau, S.L.; Papachristos, D.; Michaelakis, A. Reducing Aedes albopictus breeding sites through education: A study in urban area. PLoS ONE 2018, 13, e0202451. [Google Scholar] [CrossRef] [PubMed]
- Attaway, D.F.; Waters, N.M.; Geraghty, E.M.; Jacobsen, K.H. Zika virus: Endemic and epidemic ranges of Aedes mosquito transmission. J. Infect. Public Health 2017, 10, 120–123. [Google Scholar] [CrossRef] [PubMed]
- Ingebrigtsen, S.; Jakobsen, O. Utopias and realism in ecological economics—Knowledge, understanding and improvisation. Ecol. Econ 2012, 84, 84–90. [Google Scholar] [CrossRef]
- Semenza, J.C. Strategies to intervene on social determinants of infectious diseases. Eurosurveillance 2010, 15, 19611. [Google Scholar] [CrossRef] [PubMed]
- ECDC. Health Inequalities, the Financial Crisis, and Infectious Disease in Europe; ECDC: Solna, Sweden, 2013.
- Riccardo, F.; Suk, J.; Espinosa, L.; Bella, A.; Giambi, C.; Del Manso, M.; Napoli, C.; Dente, M.; Nacca, G.; Declich, S. Key Dimensions for the Prevention and Control of Communicable Diseases in Institutional Settings: A Scoping Review to Guide the Development of a Tool to Strengthen Preparedness at Migrant Holding Centres in the EU/EEA. Int. J. Environ. Res. Public Health 2018, 15, 1120. [Google Scholar] [CrossRef] [PubMed]
- Repetto, R.; Baliga, S.S. Pesticides and the Immune System: The Public Health Risks; World Resources Institute: Washington, DC, USA, 1996. [Google Scholar]
- Chowdhury, P.D.; Haque, C.E. Why is an Integrated Social-Ecological Systems (ISES) Lens Needed to Explain Causes and Determinants of Disease? A Case Study of Dengue in Dhaka, Bangladesh. In Ecological Health: Society, Ecology and Health; Maya, K.G., Ed.; Emerald Group Publishing Limited: Bingley, UK, 2014; pp. 217–239. [Google Scholar]








| Sample Frequency Percent | Population 1 Residents Percent | |||
|---|---|---|---|---|
| Attica | 664 | 55.1% | 3,827,624 | 35.39% |
| Central Greece | 43 | 3.6% | 547,390 | 5.06% |
| Central Macedonia | 131 | 10.9% | 1,881,869 | 17.40% |
| Crete | 57 | 4.7% | 623,065 | 5.76% |
| Eastern Macedonia and Thrace | 49 | 4.1% | 608,182 | 5.62% |
| Epirus | 35 | 2.9% | 336,856 | 3.11% |
| Ionian Islands | 33 | 2.7% | 207,855 | 1.92% |
| North Aegean | 12 | 1.0% | 199,231 | 1.84% |
| Peloponnese | 49 | 4.1% | 577,903 | 5.34% |
| South Aegean | 26 | 2.2% | 308,975 | 2.86% |
| Thessaly | 60 | 5.0% | 732,762 | 6.78% |
| Western Greece | 38 | 3.1% | 679,796 | 6.29% |
| Western Macedonia | 7 | 0.6% | 283,689 | 2.62% |
| Reduction of Mosquito-Borne Disease Risks | Reduction of Nuisance | Cost to Households | |||
|---|---|---|---|---|---|
| From Native Species 1 | From Invasive Species 2 | From Native Species 3 | From Invasive Species 4 | From Future Control Programs | |
| Highly important | 73.2% | 76.7% | 47.1% | 39.5% | 26.8% |
| Important | 19.1% | 15.9% | 32.3% | 25.3% | 17.8% |
| Neutral | 5.4% | 5.6% | 15.7% | 20.2% | 26.5% |
| Less important | 1.6% | 1.2% | 4.0% | 10.3% | 17.4% |
| Non important | 0.7% | 0.6% | 0.9% | 4.7% | 11.6% |
| a. National level | ||
| Day Nuisance | Night Nuisance | |
| Prevention costs | 0.209 | 0.222 |
| Day Nuisance | 0.466 | |
| b. Athens’ metropolitan area (spatial correlation) | ||
| Day Nuisance | Night Nuisance | |
| Prevention costs | 0.279 | 0.305 |
| Day Nuisance | 0.505 | |
© 2019 by the authors. Licensee MDPI, Basel, Switzerland. This article is an open access article distributed under the terms and conditions of the Creative Commons Attribution (CC BY) license (http://creativecommons.org/licenses/by/4.0/).
Share and Cite
Kolimenakis, A.; Latinopoulos, D.; Bithas, K.; Richardson, C.; Lagouvardos, K.; Stefopoulou, A.; Papachristos, D.; Michaelakis, A. Exploring Public Preferences, Priorities, and Policy Perspectives for Controlling Invasive Mosquito Species in Greece. Trop. Med. Infect. Dis. 2019, 4, 83. https://doi.org/10.3390/tropicalmed4020083
Kolimenakis A, Latinopoulos D, Bithas K, Richardson C, Lagouvardos K, Stefopoulou A, Papachristos D, Michaelakis A. Exploring Public Preferences, Priorities, and Policy Perspectives for Controlling Invasive Mosquito Species in Greece. Tropical Medicine and Infectious Disease. 2019; 4(2):83. https://doi.org/10.3390/tropicalmed4020083
Chicago/Turabian StyleKolimenakis, Antonios, Dionysios Latinopoulos, Kostas Bithas, Clive Richardson, Konstantinos Lagouvardos, Angeliki Stefopoulou, Dimitrios Papachristos, and Antonios Michaelakis. 2019. "Exploring Public Preferences, Priorities, and Policy Perspectives for Controlling Invasive Mosquito Species in Greece" Tropical Medicine and Infectious Disease 4, no. 2: 83. https://doi.org/10.3390/tropicalmed4020083
APA StyleKolimenakis, A., Latinopoulos, D., Bithas, K., Richardson, C., Lagouvardos, K., Stefopoulou, A., Papachristos, D., & Michaelakis, A. (2019). Exploring Public Preferences, Priorities, and Policy Perspectives for Controlling Invasive Mosquito Species in Greece. Tropical Medicine and Infectious Disease, 4(2), 83. https://doi.org/10.3390/tropicalmed4020083

