Modeling “Stag and Hare Hunting” Behaviors Using Interaction Data from an mCSCL Application for Grade 5 Mathematics
Abstract
1. Contribution to the Literature
2. Introduction
3. Literature Review and Research Questions
3.1. CSCL and Academic Achievement
3.2. Types of CSCL Interactions and Personality
3.3. Lag Sequential Analysis and Usage Behaviors
4. Methodology
4.1. Software Utilized
4.2. Research Design, Data Gathering Procedure and Participants
4.3. Data Collection, Pre-Processing, Preparation, Feature Selection, and Data Analysis
5. Results
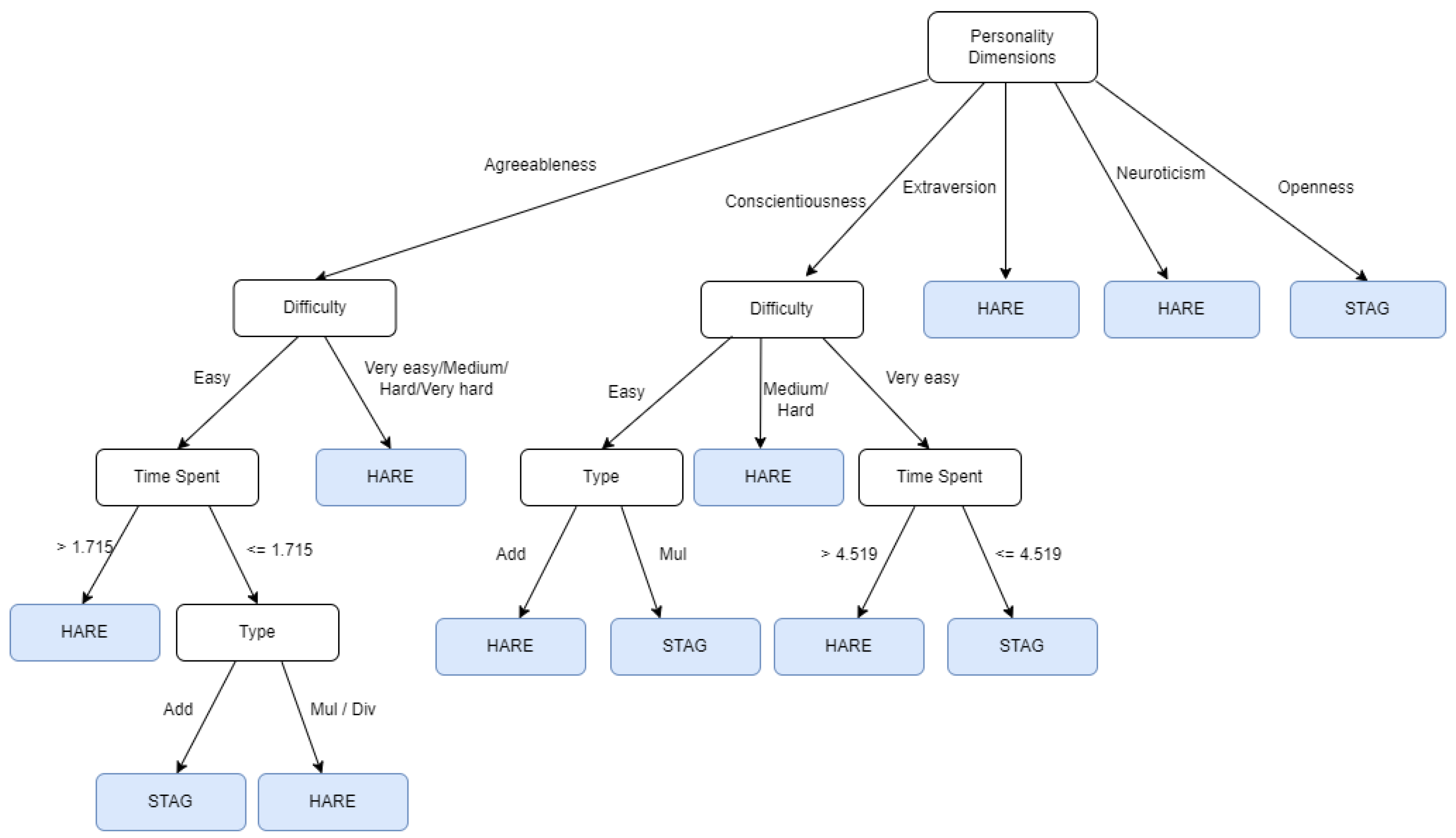
6. RQ2: What Features Describe the Stag and Hunting Behaviors of the Students?
7. RQ3: What Is the Usage Behavior of Students in Terms of the Level of Difficulty and Types of a Problem Solved?
8. Discussion
9. Conclusions, Recommendations, and Implications
Author Contributions
Funding
Institutional Review Board Statement
Informed Consent Statement
Data Availability Statement
Acknowledgments
Conflicts of Interest
Abbreviations
| ADD | Addition |
| CSCL | Computer-Supported Collaborative Learning |
| DIV | Division |
| EA | Easy |
| g | Learning gain |
| HA | Hard |
| ICT | Information and Communication Technology |
| ID | Identification |
| k-NN | k-nearest neighbor |
| LSA | Lag Sequential Analysis |
| M | Mean |
| Max | Maximum |
| MD | Medium |
| Min | Minimum |
| MUL | Multiplication |
| RQ | Research Question |
| SNA | Social Network Analysis |
| STEM | science, technology, engineering, and mathematics education |
| WISE | Withdrawn, Impulsive, Strategic, and Enthusiastic |
| OCEAN | Openness (or Openness to experience), Conscientiousness, Extraversion, Agreeableness, and Neuroticism |
| OKC | Online Knowledge Communities |
| SD | Standard Deviation |
| SUB | Subtraction |
| VE | Very easy |
| VH | Very hard |
References
- Ludvigsen, S.; Mørch, A. Computer-supported collaborative learning: Basic concepts, multiple perspectives, and emerging trends. In The International Encyclopedia of Education; McGaw, B., Peterson, P., Baker, E., Eds.; Elsevier: Amsterdam, The Netherlands, 2010; Volume 5, pp. 290–296. [Google Scholar]
- Udvari-Solner, A. Collaborative learning. In Encyclopedia of the Sciences of Learning; Seel, N.M., Ed.; Springer: Boston, MA, USA, 2012; pp. 631–634. [Google Scholar] [CrossRef]
- UNESCO. Information and Communication Technologies. 2017. Available online: https://learningportal.iiep.unesco.org/en/glossary/information-and-communication-technologies-ict (accessed on 10 January 2023).
- Bringula, R.P.; Atienza, F.A.L. Mobile computer-supported collaborative learning for mathematics: A scoping review. Educ. Inf. Technol. 2022, 1–26. [Google Scholar] [CrossRef] [PubMed]
- Gillies, R.M. Cooperative learning: Review of research and practice. Aust. J. Teach. Educ. 2016, 41, 39–54. [Google Scholar] [CrossRef]
- Gokhale, A.A. Collaborative learning enhances critical thinking. J. Technol. Educ. 1995, 7, 22–30. [Google Scholar] [CrossRef]
- Chen, Z.; Lin, T. Automatic personality identification using writing behaviours: An exploratory study. Behav. Inf. Technol. 2017, 36, 839–845. [Google Scholar] [CrossRef]
- Shea, J.H. Problems with collaborative learning. J. Geol. Educ. 1995, 43, 306–308. [Google Scholar] [CrossRef]
- Collett, D.; Kanuka, H.; Blanchette, J.; Goodale, C. Learning Technologies in Distance Education; University of Alberta: Edmonton, AB, Canada, 1999. [Google Scholar]
- Kanuka, H.; Garrison, D.R. Cognitive presence in online learning. J. Comput. High. Educ. 2004, 15, 21–39. [Google Scholar] [CrossRef]
- Osman, G.; Duffy, T.M.; Chang, J.Y.; Lee, J. Learning through collaboration: Student perspectives. Asia Pac. Educ. Rev. 2011, 12, 547–558. [Google Scholar] [CrossRef]
- Williams, K.D.; Karau, S.J. Social loafing and social compensation: The effects of expectations of co-worker performance. J. Personal. Soc. Psychol. 1991, 61, 570. [Google Scholar] [CrossRef]
- Chidambaram, L.; Tung, L.L. Is out of sight, out of mind? An empirical study of social loafing in technology-supported groups. Inf. Syst. Res. 2005, 16, 149–168. [Google Scholar] [CrossRef]
- Piezon, S.L.; Donaldson, R.L. Online groups and social loafing: Understanding student-group interactions. Online J. Distance Learn. Adm. 2005, 8, 1–11. [Google Scholar]
- Shiue, Y.C.; Chiu, C.M.; Chang, C.C. Exploring and mitigating social loafing in online communities. Comput. Hum. Behav. 2010, 26, 768–777. [Google Scholar] [CrossRef]
- Bringula, R.; Rodrigo, M.M.T. Can “Stag-and-Hare Hunt” Behavior be Modeled using Interaction Data from a Mobile-Supported Collaborative Learning Application? In Proceedings of the 27th International Conference on Computers in Education, Taoyuan County, Taiwan, 2–6 December 2019; Volume 2, pp. 763–766. [Google Scholar]
- Uz Bilgin, C.; Gul, A. Investigating the effectiveness of gamification on group cohesion, attitude, and academic achievement in collaborative learning environments. TechTrends 2020, 64, 124–136. [Google Scholar] [CrossRef]
- Bringula, R.P.; Fosgate, I.C.O., Jr.; Garcia, N.P.R.; Yorobe, J.L.M. Effects of pedagogical agents on students’ mathematics performance: A comparison between two versions. J. Educ. Comput. Res. 2018, 56, 701–722. [Google Scholar] [CrossRef]
- Rousseau, J.-J. Discourse on the Origin of Inequality; Hackett Publishing Co.: Indianapolis, Indiana, 1992. [Google Scholar]
- Skyrms, B. The stag hunt. Proc. Address Am. Philos. Assoc. 2001, 75, 31–41. [Google Scholar] [CrossRef]
- Skyrms, B. The Stag Hunt and the Evolution of Social Structure; Cambridge University Press: Cambridge, UK, 2004. [Google Scholar]
- Lipponen, L.; Rahikainen, M.; Lallimo, J.; Hakkarainen, K. Patterns of participation and discourse in elementary students’ computer-supported collaborative learning. Learn. Instr. 2003, 13, 487–509. [Google Scholar] [CrossRef]
- Kim, M.K.; Ketenci, T. Learner participation profiles in an asynchronous online collaboration context. Internet High. Educ. 2019, 41, 62–76. [Google Scholar] [CrossRef]
- Noroozi, O.; Biemans, H.J.; Busstra, M.C.; Mulder, M.; Chizari, M. Differences in learning processes between successful and less successful students in computer-supported collaborative learning in the field of human nutrition and health. Comput. Hum. Behav. 2011, 27, 309–318. [Google Scholar] [CrossRef]
- Siqin, T.; Van Aalst, J.; Chu, S.K.W. Fixed group and opportunistic collaboration in a CSCL environment. Int. J. Comput. Support. Collab. Learn. 2015, 10, 161–181. [Google Scholar] [CrossRef]
- Tirado-Morueta, R.; Maraver-López, P.; Hernando-Gómez, Á. Patterns of participation and social connections in online discussion forums. Small Group Res. 2017, 48, 639–664. [Google Scholar] [CrossRef]
- Kapur, M.; Kinzer, C.K. Examining the effect of problem type in a synchronous computer-supported collaborative learning (CSCL) environment. Educ. Technol. Res. Dev. 2007, 55, 439–459. [Google Scholar] [CrossRef]
- Fields, D.; Giang, M.; Kafai, Y. Understanding Collaborative Practices in the Scratch Online Community: Patterns of Participation among Youth Designers. CSCL Proceedings Volume 1 (pp. 200–207). 2013. Available online: https://repository.isls.org/handle/1/1810 (accessed on 10 January 2023).
- Piki, A. Learner Engagement in Computer-Supported Collaborative Learning Activities: Natural or Nurtured? In International Conference on Learning and Collaboration Technologies; Springer: Cham, Switzerland, 2014; pp. 107–118. [Google Scholar]
- Marcos-García, J.A.; Martínez-Monés, A.; Dimitriadis, Y. DESPRO: A method based on roles to provide collaboration analysis support adapted to the participants in CSCL situations. Comput. Educ. 2015, 82, 335–353. [Google Scholar] [CrossRef]
- John, O.P.; Srivastava, S. The Big-Five trait taxonomy: History, measurement, and theoretical perspectives. In Handbook of Personality: Theory and Research, 2nd ed.; Pervin, L.A., John, O.P., Eds.; Guilford Press: New York, NY, USA, 1999; pp. 102–138. [Google Scholar]
- Costa, P.T.; McCrae, R.R. Neo Personality Inventory-Revised (NEO PI-R); Psychological Assessment Resources: Lutz, FL, USA, 1992. [Google Scholar]
- Goldberg, L.R. The development of markers for the Big-Five factor structure. Psychol. Assess. 1992, 4, 26–42. [Google Scholar] [CrossRef]
- McCrae, R.R.; John, O.P. An introduction to the five-factor model and its applications. J. Personal. 1992, 60, 175–215. [Google Scholar] [CrossRef]
- Müller, J.; Schwieren, C. Big five personality factors in the trust game. J. Bus. Econ. 2020, 90, 37–55. [Google Scholar] [CrossRef]
- Sánchez Hórreo, V.; Carro, R.M. Studying the impact of personality and group formation on learner performance. In International Conference on Collaboration and Technology; Springer: Berlin/Heidelberg, Germany, 2007; pp. 287–294. [Google Scholar]
- Baer, M.; Oldham, G.R.; Jacobsohn, G.C.; Hollingshead, A.B. The personality composition of teams and creativity: The moderating role of team creative confidence. J. Creat. Behav. 2008, 42, 255–282. [Google Scholar] [CrossRef]
- Curşeu, P.L.; Ilies, R.; Vîrgă, D.; Maricuţoiu, L.; Sava, F.A. Personality characteristics that are valued in teams: Not always “more is better”? Int. J. Psychol. 2019, 54, 638–649. [Google Scholar] [CrossRef]
- Kucukozer-Cavdar, S.; Taskaya-Temizel, T. Analyzing the effects of the personality traits on the success of online collaborative groups. Procedia-Soc. Behav. Sci. 2016, 228, 383–389. [Google Scholar] [CrossRef]
- Barrick, M.R.; Stewart, G.L.; Neubert, M.J.; Mount, M.K. Relating member ability and personality to work-team processes and team effectiveness. J. Appl. Psychol. 1998, 83, 377. [Google Scholar] [CrossRef]
- Richardson, M.; Abraham, C. Conscientiousness and achievement motivation predict performance. Eur. J. Personal. 2009, 23, 589–605. [Google Scholar] [CrossRef]
- Peeters, M.A.; Van Tuijl, H.F.; Rutte, C.G.; Reymen, I.M. Personality and team performance: A meta-analysis. Eur. J. Personal. 2006, 20, 377–396. [Google Scholar] [CrossRef]
- Carter, N.T.; Dalal, D.K.; Boyce, A.S.; O’Connell, M.S.; Kung, M.C.; Delgado, K.M. Uncovering curvilinear relationships between conscientiousness and job performance: How theoretically appropriate measurement makes an empirical difference. J. Appl. Psychol. 2014, 99, 564–586. [Google Scholar] [CrossRef]
- Carver, C.S.; Scheier, M.F. Perspectives on Personality; Pearson Education: London, UK, 2008. [Google Scholar]
- LePine, J.A.; Buckman, B.R.; Crawford, E.R.; Methot, J.R. A review of research on personality in teams: Accounting for pathways spanning levels of theory and analysis. Hum. Resour. Manag. Rev. 2011, 21, 311–330. [Google Scholar] [CrossRef]
- Shukor, N.B.A.; Tasir, Z.; van der Meijden, H.A.T.; Harun, J. Exploring students’ knowledge construction strategies in computer-supported collaborative learning discussions using sequential analysis. J. Educ. Technol. Soc. 2014, 17, 216–228. [Google Scholar]
- Yang, X.; Song, S.; Zhao, X.; Yu, S. Understanding user behavioral patterns in open knowledge communities. Interact. Learn. Environ. 2018, 26, 245–255. [Google Scholar] [CrossRef]
- Wu, S.Y.; Chen, S.Y.; Hou, H.T. Exploring the interactive patterns of concept map-based online discussion: A sequential analysis of users’ operations, cognitive processing, and knowledge construction. Interact. Learn. Environ. 2016, 24, 1778–1794. [Google Scholar] [CrossRef]
- Leavy, P. Research Design: Quantitative, Qualitative, Mixed Methods, Arts-Based, and Community-Based Participatory Research Approaches; The Guilford Press: New York, NY, USA, 2017. [Google Scholar]
- Cheong, Y.F.; Pajares, F.; Oberman, P.S. Motivation and academic help-seeking in high school computer science. Comput. Sci. Educ. 2004, 14, 3–19. [Google Scholar] [CrossRef]
- Lambert, L. A framework for shared leadership. Educ. Leadersh. 2002, 59, 37–40. [Google Scholar]
- Reeve, J. Teachers as facilitators: What autonomy-supportive teachers do and why their students benefit. Elem. Sch. J. 2006, 106, 225–236. [Google Scholar] [CrossRef]
- Rodrigo, M.M.T.; Ocumpaugh, J.; Diy, W.D.; Moreno, M.; De Santos, M.; Cargo, N.; Lacson, J.; Santos, D.; Aduna, D.; Beraquit, J.I.; et al. Ibigkas!: The Iterative Development of a Mobile Collaborative Game for Building Phonemic Awareness and Vocabular. Comput. Based Learn. Context 2019, 1, 28–42. [Google Scholar]
- Hake, R.R. Socratic pedagogy in the introductory physics laboratory. Phys. Teach. 1992, 30, 546–552. [Google Scholar] [CrossRef]
- Nissen, J.M.; Talbot, R.M.; Thompson, A.N.; Van Dusen, B. Comparison of normalized gain and Cohen’s d for analyzing gains on concept inventories. Phys. Rev. Phys. Educ. Res. 2018, 14, 010115. [Google Scholar] [CrossRef]
- Nachar, N. The Mann-Whitney U: A test for assessing whether two independent samples come from the same distribution. Tutor. Quant. Methods Psychol. 2008, 4, 13–20. [Google Scholar] [CrossRef]
- Bakeman, R.; Gottman, J.M. Observing Interaction: An Introduction to Sequential Analysis; Cambridge University Press: Cambridge, UK, 1997. [Google Scholar]






| Demographics | Frequency | Percentage |
|---|---|---|
| Age M = 10.5 years old | - | - |
| Gender | ||
| Male | 25 | 68 |
| Female | 12 | 32 |
| Math Ability | ||
| Low | 8 | 22 |
| Average | 13 | 35 |
| High | 16 | 43 |
| Personality | ||
| Agreeableness | 13 | 35 |
| Conscientiousness | 4 | 11 |
| Extraversion | 3 | 8 |
| Neuroticism | 6 | 16 |
| Openness | 11 | 30 |
| Total | 37 | 100 |
| Mathematics Performance | Stag | Hare | ||
|---|---|---|---|---|
| M | SD | M | SD | |
| Pretest (n = 12) | 10.8 | 0.9 | 9.2 | 2.0 |
| Posttest (n = 12) | 10.2 | 1.3 | 9.4 | 1.8 |
| Learning Gain | −50.0 | 99.7 | 7.1 | 146.4 |
| Hare | Stag | |||||
|---|---|---|---|---|---|---|
| Game Modes | Frequency | Percentage | Frequency | Percentage | Total | Percentage |
| Level of Difficulty | ||||||
| Very easy | 377 | 21.6 | 237 | 13.6 | 614 | 35.2 |
| Easy | 389 | 22.3 | 382 | 21.9 | 771 | 44.2 |
| Medium | 165 | 9.5 | 159 | 9.1 | 324 | 18.6 |
| Hard | 4 | 0.2 | 0 | 0.0 | 4 | 0.2 |
| Very hard | 5 | 0.3 | 27 | 1.5 | 32 | 1.8 |
| Speed | ||||||
| Very slow | 66 | 3.8 | 35 | 2.0 | 101 | 5.8 |
| Slow | 112 | 6.4 | 43 | 2.5 | 155 | 8.9 |
| Medium | 673 | 38.6 | 147 | 8.4 | 820 | 47.0 |
| Fast | 27 | 1.5 | 128 | 7.3 | 155 | 8.9 |
| Very fast | 62 | 3.6 | 452 | 25.9 | 514 | 29.5 |
| Types of Problem | ||||||
| Addition | 898 | 51.4 | 788 | 45.2 | 1686 | 96.6 |
| Subtraction | 23 | 1.31 | 5 | 0.3 | 28 | 1.6 |
| Multiplication | 14 | 0.81 | 12 | 0.7 | 26 | 1.5 |
| Division | 5 | 0.28 | 0 | 0 | 5 | 0.29 |
| Total | 940 | 53.8 | 805 | 46.2 | 1745 | 100% |
| Hare (n = 25) | Stag (n = 12) | |||||||||
|---|---|---|---|---|---|---|---|---|---|---|
| Game Modes | M | SD | Min | Max | z-Score | M | SD | Min | Max | z-Score |
| Level of Difficulty | ||||||||||
| Very easy | 41 | 54 | 0 | 159 | −0.09 | 53 | 42 | 0 | 108 | 0.19 |
| Easy | 28 | 66 | 0 | 334 | −0.25 | 106 | 136 | 0 | 334 | 0.52 |
| Medium | 19 | 19 | 0 | 52 | −0.07 | 26 | 48 | 0 | 127 | 0.14 |
| Hard | 0.48 | 1.33 | 0 | 4 | 0.12 | 0 | 0 | 0 | 0 | − |
| Very hard | 3 | 7 | 0 | 27 | −0.01 | 3 | 8 | 0 | 27 | 0.01 |
| Speed | ||||||||||
| Very slow | 3 | 6 | 0 | 24 | −0.01 | 3 | 8 | 0 | 29 | 0.03 |
| Slow | 4 | 9 | 0 | 30 | 0.04 | 4 | 7 | 0 | 21 | −0.07 |
| Medium | 27 | 54 | 0 | 276 | 0.11 | 12 | 16 | 0 | 40 | −0.22 |
| Fast | 1 | 4 | 0 | 13 | −0.33 | 11 | 13 | 0 | 40 | 0.69 |
| Very fast | 2 | 10 | 0 | 50 | −0.33 | 37 | 52 | 0 | 170 | 0.70 |
| Types of Problem | ||||||||||
| Addition | 88 | 75 | 7 | 366 | −0.30 | 188 | 137 | 61 | 371 | 0.63 |
| Subtraction | 2 | 6 | 0 | 21 | 0.01 | 2 | 6 | 0 | 20 | −0.03 |
| Multiplication | 2 | 4 | 0 | 12 | 0.06 | 1 | 3 | 0 | 12 | −0.13 |
| Division | 0.4 | 1 | 0 | 5 | −0.004 | 0 | 0 | 0 | 0 | − |
| Game Behavior | ||||||||||
|---|---|---|---|---|---|---|---|---|---|---|
| Learners’ Game Interaction Data | Hare (n = 25) | Stag (n = 12) | ||||||||
| M | SD | z-Score | Min | Max | M | SD | z-Score | Min | Max | |
| Number of Problems Solved (NPS) | 125.5 | 90.7 | −0.15 | 51 | 316 | 173.3 | 127.3 | 0.31 | 63 | 371 |
| Time Spent Answering a Problem (s) | 1.6 | 0.5 | 0.29 | 0.6 | 2.84 | 1.2 | 0.5 | −0.61 | 0.61 | 1.88 |
| Number of Attempts | 182.4 | 420.3 | −0.21 | 11 | 1857 | 535.7 | 712.5 | 0.44 | 15 | 2033 |
| Number of Correct Attempts (NCA) | 30.4 | 36.0 | −0.27 | 1 | 177 | 68.7 | 54.3 | 0.56 | 13 | 181 |
| Accuracy (NCA/NPS) | 25.3 | 12.6 | −0.23 | 0.95 | 56 | 46.9 | 49.2 | 0.47 | 21 | 201 |
| Number of Problems Solved—Very Easy | 40.9 | 54.2 | −0.09 | 0 | 159 | 54.9 | 42.3 | 0.19 | 0 | 108 |
| Number of Problems Solved—Easy | 28.8 | 65.7 | −0.25 | 0 | 334 | 105.6 | 136.5 | 0.52 | 0 | 334 |
| Number of Problems Solved—Medium | 19.9 | 19.5 | −0.07 | 0 | 52 | 26.3 | 48.5 | 0.14 | 0 | 127 |
| Number of Problems Solved—Hard | 0.5 | 1.3 | 0.14 | 0 | 4 | − | 0 | − | 0 | 0 |
| Problems Solved—Very Hard | 2.6 | 7.5 | −0.01 | 0 | 27 | 2.7 | 7.8 | 0.01 | 0 | 27 |
| Number of Problems Solved—Addition | 87.7 | 75.2 | −0.30 | 7 | 366 | 188.3 | 137.4 | 0.63 | 61 | 371 |
| Number of Problems Solved—Subtraction | 2.3 | 5.8 | 0.01 | 0 | 21 | 2.1 | 5.8 | −0.03 | 0 | 20 |
| Number of Problems Solved—Multiplication | 2.1 | 4.1 | 0.06 | 0 | 12 | 1.3 | 3.5 | −0.13 | 0 | 12 |
| Number of Problems Solved—Division | 0.4 | 1.4 | −0.004 | 0 | 5 | 0.4 | 1.4 | 0.01 | 0 | 5 |
| Learners’ Game Setting Data | Mann-Whitney U | p-Value |
|---|---|---|
| Number of Problems Solved | 98.5 | 0.094 |
| Time Spent Answering a Problem (in seconds) | 76.0 | 0.016 * |
| Number of Attempts | 86.5 | 0.039 * |
| Number of Correct Attempts | 64.0 | 0.005 ** |
| Accuracy | 75.0 | 0.015 * |
| Number of Problems Solved—Very Easy | 120.0 | 0.315 |
| Number of Problems Solved—Easy | 130.0 | 0.514 |
| Number of Problems Solved—Medium | 117.0 | 0.267 |
| Number of Problems Solved—Hard | 132.0 | 0.217 |
| Number of Problems Solved—Very Hard | 149.0 | 0.960 |
| Number of Problems Solved—Addition | 57.0 | 0.002 ** |
| Number of Problems Solved—Subtraction | 135.0 | 0.518 |
| Number of Problems Solved—Multiplication | 138.5 | 0.643 |
| Number of Problems Solved—Division | 149.5 | 0.973 |
| Learners’ Game Interaction Data | Learning Gain | |||
|---|---|---|---|---|
| Hare (n = 25) | Stag (n = 12) | |||
| R | p-Value | r | p-Value | |
| Number of Problems Solved | 0.18 | 0.381 | −0.56 | 0.061 |
| Time Spent Answering a Problem (in seconds) | −0.08 | 0.707 | 0.06 | 0.859 |
| Number of Attempts | 0.18 | 0.376 | −0.54 | 0.068 * |
| Number of Correct Attempts | 0.27 | 0.197 | −0.77 | 0.004 ** |
| Accuracy | 0.165 | 0.431 | −0.61 | 0.036 * |
| Number of Problems Solved—Very Easy | 0.16 | 0.438 | 0.272 | 0.393 |
| Number of Problems Solved—Easy | 0.475 | 0.016 * | −0.279 | 0.379 |
| Number of Problems Solved—Medium | −0.074 | 0.725 | −0.415 | 0.179 |
| Number of Problems Solved—Hard | 0.112 | 0.595 | − | − |
| Number of Problems Solved—Very Hard | 0.257 | 0.215 | 0.083 | 0.798 |
| Number of Problems Solved—Addition | 0.195 | 0.351 | −0.60 | 0.040 * |
| Number of Problems Solved—Subtraction | 0.288 | 0.163 | 0.265 | 0.405 |
| Number of Problems Solved—Multiplication | 0.031 | 0.884 | 0.523 | 0.081 |
| Number of Problems Solved—Division | 0.319 | 0.120 | −0.090 | 0.782 |
| Labels Returned by the Classifier | |||
|---|---|---|---|
| Stag | Hare | ||
| True labels | Stag | 350 | 135 |
| Hare | 70 | 304 | |
| Accuracy = 76.1% | |||
| Precision(Stag) = 83.3% | |||
| Recall(Stag) = 72.2% | |||
| Precision(Hare) = 69.3% | |||
| Recall(Hare) = 81.3% | |||
Disclaimer/Publisher’s Note: The statements, opinions and data contained in all publications are solely those of the individual author(s) and contributor(s) and not of MDPI and/or the editor(s). MDPI and/or the editor(s) disclaim responsibility for any injury to people or property resulting from any ideas, methods, instructions or products referred to in the content. |
© 2023 by the authors. Licensee MDPI, Basel, Switzerland. This article is an open access article distributed under the terms and conditions of the Creative Commons Attribution (CC BY) license (https://creativecommons.org/licenses/by/4.0/).
Share and Cite
Bringula, R.P.; Enverzo, A.J.D.; Gonzales, M.G.G.; Rodrigo, M.M.T. Modeling “Stag and Hare Hunting” Behaviors Using Interaction Data from an mCSCL Application for Grade 5 Mathematics. Multimodal Technol. Interact. 2023, 7, 34. https://doi.org/10.3390/mti7040034
Bringula RP, Enverzo AJD, Gonzales MGG, Rodrigo MMT. Modeling “Stag and Hare Hunting” Behaviors Using Interaction Data from an mCSCL Application for Grade 5 Mathematics. Multimodal Technologies and Interaction. 2023; 7(4):34. https://doi.org/10.3390/mti7040034
Chicago/Turabian StyleBringula, Rex P., Ann Joizelle D. Enverzo, Ma. Gracia G. Gonzales, and Maria Mercedes T. Rodrigo. 2023. "Modeling “Stag and Hare Hunting” Behaviors Using Interaction Data from an mCSCL Application for Grade 5 Mathematics" Multimodal Technologies and Interaction 7, no. 4: 34. https://doi.org/10.3390/mti7040034
APA StyleBringula, R. P., Enverzo, A. J. D., Gonzales, M. G. G., & Rodrigo, M. M. T. (2023). Modeling “Stag and Hare Hunting” Behaviors Using Interaction Data from an mCSCL Application for Grade 5 Mathematics. Multimodal Technologies and Interaction, 7(4), 34. https://doi.org/10.3390/mti7040034

