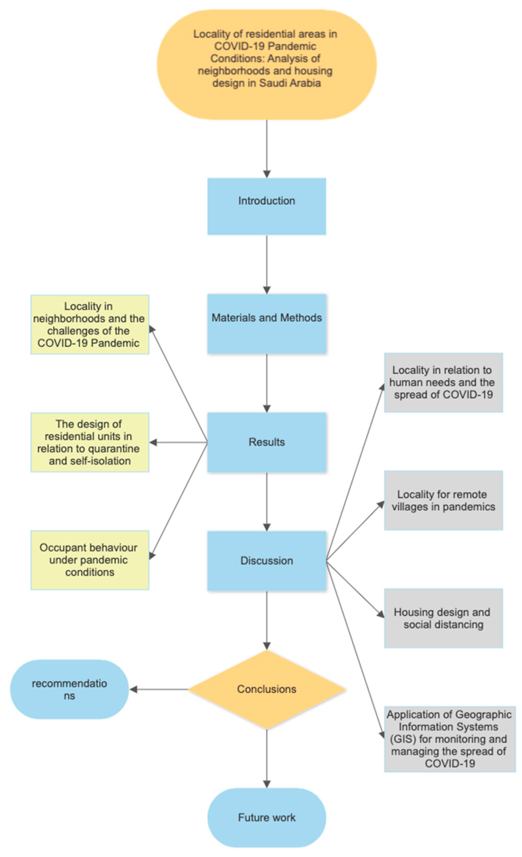
Locality of Residential Areas in COVID-19 Pandemic Conditions: Analysis of Neighborhoods and Housing Design in Saudi Arabia
Abstract
1. Introduction
2. Materials and Methods
- RQ1: What is the current readiness of Saudi housing to accommodate curfew and self-quarantine?
- RQ2: What is the current readiness of Saudi neighborhoods for the implementation of partial curfew and self-quarantine, in particular in relation to local services and facilities?
- RQ3: What are the challenges faced by the family members during self-isolation, when they are confined to their homes and locality within neighborhoods?
- RQ4: What do neighborhoods require in order to achieve full locality, and which is the best unit design the meet the needs of social distancing, as well as safely accommodating family members infected with COVID-19?
3. Results
3.1. Locality in Neighborhoods and the Challenges of the COVID-19 Pandemic
- Type of neighborhoods
- Local services and social distance evaluation
3.2. The Design of Residential Units in Relation to Quarantine and Self-Isolation
3.3. Occupant Behaviour under Pandemic Conditions
- Occupant behaviors
- Home design
- Ability of practicing social distance and self-isolation
4. Discussion
- Influence of Covid-19 pandemic worldwide
- Locality in relation to human needs and the spread of COVID-19
- Locality for remote villages in pandemics
- Housing design and social distancing
- Application of Geographic Information Systems (GIS) for monitoring and managing the spread of COVID-19
- Public mobility system and its impact in Covid-19 dispersal
5. Conclusions
- The design of housing units should consider the need for sufficient rooms to enable self-isolation, based on the number of occupants.
- The design of future neighborhoods should include all of the main facilities required to ensure a locality is self-sufficient, in order to minimize any unnecessary need for inhabitants to travel outside the area, particularly in the event of COVID-19 infections.
- GIS should be employed to analyze the capacity of each facility within all neighborhoods, in both urban and rural areas.
- Isolated areas should be managed by employing GIS to monitor the spread of COVID-19 across neighborhoods.
- The infrastructure of remote villages should be supported to avoid urban sprawl to cities and immigrants from villages, so as to alleviate issues of population density in relation to social distancing.
- Raise public awareness of the importance of practicing the safety procedures and ensuring the ability for individuals to social distance in all public facilities.
6. Future Work
Author Contributions
Funding
Data Availability Statement
Conflicts of Interest
References
- Weiss, C.C.; Purciel, M.; Bader, M.; Quinn, J.W.; Lovasi, G.; Neckerman, K.M.; Rundle, A.G. Reconsidering access: Park facilities and neighborhood disamenities in New York City. J. Urban Health 2011, 88, 297–310. [Google Scholar] [CrossRef] [PubMed]
- Hou, F. Keep up with the Joneses or keep on as their neighbours: Life satisfaction and income in Canadian urban neighbourhoods. J. Happiness Stud. 2014, 15, 1085–1107. [Google Scholar] [CrossRef]
- Barakat, A.; Ayad, H.; El-Sayed, Z. Urban design in favor of human thermal comfort for hot arid climate using advanced simulation methods. Alex. Eng. J. 2017, 56, 533–543. [Google Scholar] [CrossRef]
- Burton, A.L. Journaling the COVID-19 pandemic: Locality, scale and spatialised bodies. Geogr. Res. 2021, 59, 217–227. [Google Scholar] [CrossRef]
- Miao, J.; Zeng, D.; Shi, Z. Can neighborhoods protect residents from mental distress during the COVID-19 pandemic? Evidence from Wuhan. Chin. Sociol. Rev. 2021, 53, 1–26. [Google Scholar] [CrossRef]
- Zamir, M.; Abdeljawad, T.; Nadeem, F.; Wahid, A.; Yousef, A. An optimal control analysis of a COVID-19 model. Alex. Eng. J. 2021, 60, 2875–2884. [Google Scholar] [CrossRef]
- Giwa, A.; Desai, A. Novel coronavirus COVID-19: An overview for emergency clinicians. Emerg. Med. Pr. 2020, 22, 1–2. [Google Scholar]
- Quine, L. Workplace bullying in NHS community trust: Staff questionnaire survey. Bmj 1999, 318, 228–232. [Google Scholar] [CrossRef]
- Law, E.L.C.; Roto, V.; Hassenzahl, M.; Vermeeren, A.P.; Kort, J. Understanding, scoping and defining user experience: A survey approach. In Proceedings of the SIGCHI Conference On Human Factors in Computing Systems, Boston, MA, USA, 4–9 April 2009. [Google Scholar]
- Balram, S.; Dragićević, S. Attitudes toward urban green spaces: Integrating questionnaire survey and collaborative GIS techniques to improve attitude measurements. Landsc. Urban Plan. 2005, 71, 147–162. [Google Scholar] [CrossRef]
- Goodman, R.; Meltzer, H.; Bailey, V. The Strengths and Difficulties Questionnaire: A pilot study on the validity of the self-report version. Eur. Child Adolesc. Psychiatry 1998, 7, 125–130. [Google Scholar] [CrossRef]
- Chaudhuri, K.R.; Martinez-Martin, P.; Schapira, A.H.; Stocchi, F.; Sethi, K.; Odin, P.; Brown, R.G.; Koller, W.; Barone, P.; Olanow, C.W.; et al. International multicenter pilot study of the first comprehensive self-completed nonmotor symptoms questionnaire for Parkinson’s disease: The NMSQuest study. Mov. Disord. Off. J. Mov. Disord. Soc. 2006, 21, 916–923. [Google Scholar] [CrossRef] [PubMed]
- Lefly, D.L.; Pennington, B.F. Reliability and validity of the adult reading history questionnaire. J. Learn. Disabil. 2000, 33, 286–296. [Google Scholar] [CrossRef] [PubMed]
- Taherdoost, H. Validity and reliability of the research instrument; How to test the validation of a questionnaire/survey in a research (10 August 2016). Available online: https://papers.ssrn.com/sol3/papers.cfm?abstract_id=3205040 (accessed on 22 January 2022).
- Regmi, P.R.; Waithaka, E.; Paudyal, A.; Simkhada, P.; van Teijlingen, E. Guide to the design and application of online questionnaire surveys. Nepal J. Epidemiol. 2016, 6, 640. [Google Scholar] [CrossRef] [PubMed]
- Johnson, T.P. Snowball Sampling: Introduction Wiley. In StatsRef: Statistics Reference Online; Wiley: New York, NY, USA, 2014. [Google Scholar]
- Wright, R.; Stein, M. Snowball Sampling. In Encyclopedia of Biostatistics; Wiley: New York, NY, USA, 2005. [Google Scholar]
- Baltar, F.; Brunet, I. Social research 2.0: Virtual snowball sampling method using Facebook. Internet Res. 2012, 22, 57–74. [Google Scholar] [CrossRef]
- Miller, R. Sampling, snowball: Accessing hidden and hard-to-reach populations. AZ Soc. Res. A Dict. Key Soc. Sci. Res. Concepts 2003, 274. [Google Scholar]
- Etikan, I.; Alkassim, R.; Abubakar, S. Comparision of snowball sampling and sequential sampling technique. Biom. Biostat. Int. J. 2016, 3, 55. [Google Scholar] [CrossRef]
- Dragan, I.-M.; Isaic-Maniu, A. Snowball sampling completion. J. Stud. Soc. Sci. 2013, 5. [Google Scholar]
- Monroe, M.C.; Adams, D.C. Increasing response rates to web-based surveys. J. Ext. 2012, 50, 6–7. [Google Scholar]
- Saleh, M.A.E. The evolution of planning & urban theory from the perspective of vernacular design: MOMRA initiatives in improving Saudi Arabian neighbourhoods. Land Use Policy 2001, 18, 179–190. [Google Scholar]
- Saleh, M.A.E. Privacy and communal socialization: The role of space in the security of traditional and contemporary neighborhoods in Saudi Arabia. Habitat Int. 1997, 21, 167–184. [Google Scholar] [CrossRef]
- Dempsey, N. Quality of the built environment in urban neighbourhoods. Plan. Pract. Res. 2008, 23, 249–264. [Google Scholar] [CrossRef]
- Yinger, J. Hedonic markets and sorting equilibria: Bid-function envelopes for public services and neighborhood amenities. J. Urban Econ. 2015, 86, 9–25. [Google Scholar] [CrossRef]
- Sharifi, A. From Garden City to Eco-urbanism: The quest for sustainable neighborhood development. Sustain. Cities Soc. 2016, 20, 1–16. [Google Scholar] [CrossRef]
- Mahmoudi, M.R.; Heydari, M.H.; Qasem, S.N.; Mosavi, A.; Band, S.S. Principal component analysis to study the relations between the spread rates of COVID-19 in high risks countries. Alex. Eng. J. 2021, 60, 457–464. [Google Scholar] [CrossRef]
- Yang, Y.; Rosenfeld, V.R. Some spectral invariants of the neighborhood corona of graphs. Discret. Appl. Math. 2018, 247, 300–308. [Google Scholar] [CrossRef]
- Cao, J.; Liu, J.-B.; Wang, S. Resistance distances in corona and neighborhood corona networks based on Laplacian generalized inverse approach. J. Algebra Its. Appl. 2019, 18, 1950053. [Google Scholar] [CrossRef]
- Ren, X. Pandemic and lockdown: A territorial approach to COVID-19 in China, Italy and the United States. Eurasian Geogr. Econ. 2020, 61, 423–434. [Google Scholar] [CrossRef]
- Hipp, J.R. Micro-structure in micro-neighborhoods: A new social distance measure, and its effect on individual and aggregated perceptions of crime and disorder. Soc. Netw. 2010, 32, 148–159. [Google Scholar] [CrossRef]
- Terziyan, V. Social Distance metric: From coordinates to neighborhoods. Int. J. Geogr. Inf. Sci. 2017, 31, 2401–2426. [Google Scholar] [CrossRef]
- Yung, E.H.; Conejos, S.; Chan, E.H. Social needs of the elderly and active aging in public open spaces in urban renewal. Cities 2016, 52, 114–122. [Google Scholar] [CrossRef]
- Pfeiffer, D.; Cloutier, S. Planning for happy neighborhoods. J. Am. Plan. Assoc. 2016, 82, 267–279. [Google Scholar] [CrossRef]
- Salisu, S.; Mustafa, M.W.; Olatomiwa, L.; Mohammed, O.O. Assessment of technical and economic feasibility for a hybrid PV-wind-diesel-battery energy system in a remote community of north central Nigeria. Alex. Eng. J. 2019, 58, 1103–1118. [Google Scholar] [CrossRef]
- Baveja, A.; Kapoor, A.; Melamed, B. Stopping Covid-19: A pandemic-management service value chain approach. Ann. Oper. Res. 2020, 289, 1. [Google Scholar] [CrossRef] [PubMed]
- Huang, Z.; Zhao, S.; Li, Z.; Chen, W.; Zhao, L.; Deng, L.; Song, B. The battle against coronavirus disease 2019 (COVID-19): Emergency management and infection control in a radiology department. J. Am. Coll. Radiol. 2020, 17, 710–716. [Google Scholar] [CrossRef] [PubMed]
- Asif, M.; Dehwah, A.H.A.; Ashraf, F.; Khan, H.S.; Shaukat, M.M.; Hassan, M.T. Life cycle assessment of a three-bedroom house in Saudi Arabia. Environments 2017, 4, 52. [Google Scholar] [CrossRef]
- Hofman, E.; Halman, J.I.; Ion, R.A. Variation in housing design: Identifying customer preferences. Hous. Stud. 2006, 21, 929–943. [Google Scholar] [CrossRef]
- Viggers, H.; Keall, M.; Wickens, K.; Howden-Chapman, P. Increased house size can cancel out the effect of improved insulation on overall heating energy requirements. Energy Policy 2017, 107, 248–257. [Google Scholar] [CrossRef]
- Alshahrani, J.; Boait, P. Reducing high energy demand associated with air-conditioning needs in Saudi Arabia. Energies 2019, 12, 87. [Google Scholar] [CrossRef]
- Ashwan, M.S.A.; Salam, A.A.; Mouselhy, M.A. Population growth, structure and distribution in Saudi Arabia. Humanit. Soc. Sci. Rev. 2012, 1, 33–46. [Google Scholar]
- Marzouk, M.; Othman, A. Planning utility infrastructure requirements for smart cities using the integration between BIM and GIS. Sustain. Cities Soc. 2020, 57, 102120. [Google Scholar] [CrossRef]
- Lee, J.; Jeong, Y.; Oh, Y.S.; Lee, J.C.; Ahn, N.; Lee, J.; Yoon, S.H. An integrated approach to intelligent urban facilities management for real-time emergency response. Autom. Constr. 2013, 30, 256–264. [Google Scholar] [CrossRef]
- Wu, J.; Xu, J.; Yue, W. VIS model for cities that are experiencing rapid urbanization and development. In Proceedings of the 2005 IEEE International Geoscience and Remote Sensing Symposium, Seoul, Republic of Korea, 29 July 2005. [Google Scholar]
- Saadallah, D.M. Utilizing participatory mapping and PPGIS to examine the activities of local communities. Alex. Eng. J. 2020, 59, 263–274. [Google Scholar] [CrossRef]
- Berke, P.R.; Song, Y.; Stevens, M. Integrating hazard mitigation into new urban and conventional developments. J. Plan. Educ. Res. 2009, 28, 441–455. [Google Scholar] [CrossRef]
- Tao, W. Interdisciplinary urban GIS for smart cities: Advancements and opportunities. Geo-Spat. Inf. Sci. 2013, 16, 25–34. [Google Scholar] [CrossRef]
- Naidu, D.S. GIS Applications to Smart Cities. Int. J. Adv. Multidiscip. Sci. Res. (IJAMSR) 2018, 1, 2. [Google Scholar]
- Kamel Boulos, M.N.; Geraghty, E.M. Geographical tracking and mapping of coronavirus disease COVID-19/severe acute respiratory syndrome coronavirus 2 (SARS-CoV-2) epidemic and associated events around the world: How 21st century GIS technologies are supporting the global fight against outbreaks and epidemics. Int. J. Health Geogr. 2020, 19, 1–12. [Google Scholar]
- Lindkvist, C.M.; Temeljotov Salaj, A.; Collins, D.; Bjørberg, S.; Haugen, T. Urban Facilities Management in Smart Cities; CIB (International Council for Research and Innovation in Building and Construction): Ottawa, ON, Canada, 2019. [Google Scholar]
- Lü, G.; Batty, M.; Strobl, J.; Lin, H.; Zhu, A.X.; Chen, M. Reflections and speculations on the progress in Geographic Information Systems (GIS): A geographic perspective. Int. J. Geogr. Inf. Sci. 2019, 33, 346–367. [Google Scholar] [CrossRef]
- Aboushal, E. Applying GIS Technology for optimum selection of Photovoltaic Panels “Spatially at Defined Urban Area in Alexandria, Egypt”. Alex. Eng. J. 2018, 57, 4167–4176. [Google Scholar] [CrossRef]
- Bugs, G.; Granell, C.; Fonts, O.; Huerta, J.; Painho, M. An assessment of Public Participation GIS and Web 2.0 technologies in urban planning practice in Canela, Brazil. Cities 2010, 27, 172–181. [Google Scholar] [CrossRef]
- Arefiev, N.; Terleev, V.; Badenko, V. GIS-based fuzzy method for urban planning. Procedia Eng. 2015, 117, 39–44. [Google Scholar] [CrossRef][Green Version]
- Bolouri, S.; Vafeainejad, A.; Alesheikh, A.; Aghamohammadi, H. Environmental sustainable development optimizing the location of urban facilities using vector assignment ordered median problem-integrated GIS. Int. J. Environ. Sci. Technol. 2020, 17, 3033–3054. [Google Scholar] [CrossRef]














| Age | Percentage | Gender | Percentage | Education Level | Percentage |
|---|---|---|---|---|---|
| 12–17 | 0.97% | Male | 74.33% | High school or less | 15.98% |
| 18–24 | 10.41% | ||||
| 25–34 | 18.89% | Bachelor’s degree | 40.19% | ||
| 35–44 | 34.38% | Female | 25.67% | ||
| 45–54 | 22.28% | Master’s degree | 15.74% | ||
| 55–64 | 11.38% | ||||
| 65 and more | 1.69% | PhD | 28.09% |
| Description | Poor | Fair | Good | Very Good | Excellent | |
|---|---|---|---|---|---|---|
| 1 | Availability and appropriateness of public parks (for physical spacing) and afforestation within the neighborhood. | 30.64 | 24.23 | 20.89 | 14.76 | 9.47 |
| 2 | Availability and appropriateness of the width and suitability of pathways for physical spacing within the neighborhood. | 35.93 | 24.51 | 18.38 | 14.21 | 6.96 |
| 3 | Availability and appropriateness of bicycle pathways in the neighborhood. | 62.12 | 16.99 | 10.86 | 5.29 | 4.74 |
| 4 | Availability of infrastructure services, including electricity, sanitation, and sewerage system within the neighborhood. | 11.98 | 22.28 | 26.18 | 20.61 | 18.94 |
| 5 | Availability and suitability of waste management services within the neighborhood. | 11.7 | 23.68 | 24.23 | 25.91 | 14.48 |
| 6 | Availability and suitability of mosques within the neighborhood. | 3.62 | 14.76 | 25.35 | 27.86 | 28.41 |
| 7 | The availability and suitability of marketplaces within the neighborhood. | 16.16 | 26.18 | 27.86 | 18.66 | 11.14 |
| 8 | The availability and suitability of healthcare facilities within the neighborhood. | 24.23 | 32.03 | 22.28 | 13.65 | 7.8 |
| Description | Very Poor | Poor | Acceptable | Good | Very Good | |
|---|---|---|---|---|---|---|
| 1 | Quality of exterior yards and gardens. | 14.2 | 23.37 | 32.54 | 16.86 | 13.02 |
| 2 | Satisfaction with shade distribution around the building. | 10.06 | 17.16 | 40.83 | 21.89 | 10.06 |
| 3 | Satisfaction with acoustical insulation and acoustic privacy at home. | 11.54 | 17.75 | 31.95 | 25.44 | 13.31 |
| 4 | Satisfaction with the electricity consumption under the practice of complete quarantine. | 8.88 | 16.57 | 37.57 | 22.78 | 14.2 |
| 5 | Quality of exploitation of natural lighting. | 9.47 | 12.72 | 31.95 | 26.92 | 18.93 |
| 6 | Satisfaction with the possibility of arranging rooms in the residential unit to facilitate quarantine for each individual independently. | 5.92 | 15.38 | 32.25 | 23.37 | 23.08 |
| 7 | Satisfaction with the temperature and humidity inside the residential unit. | 3.25 | 10.65 | 36.69 | 32.25 | 17.16 |
| 8 | Satisfaction with the home design to practice a quarantine for the family | 5.92 | 10.95 | 31.66 | 28.11 | 23.36 |
| 9 | Quality of architectural design and spaces distribution and exploiting spaces in the residential unit | 4.14 | 8.28 | 36.09 | 27.81 | 23.67 |
| 10 | Quality of plumbing installation in the building. | 4.44 | 12.13 | 26.04 | 28.7 | 28.6 |
| 11 | Quality of lighting distribution and electrical installation in the residential unit. | 3.25 | 8.88 | 31.95 | 28.4 | 27.51 |
| 12 | Quality of natural ventilation and distribution of windows for the residential unit. | 4.14 | 7.99 | 28.99 | 28.99 | 29.88 |
| 13 | Satisfaction with spaces and area within the residential unit. | 3.25 | 4.73 | 31.07 | 28.99 | 31.95 |
| 14 | Satisfaction with the social and visual privacy within the residential unit. | 2.37 | 6.51 | 28.11 | 31.07 | 31.94 |
Disclaimer/Publisher’s Note: The statements, opinions and data contained in all publications are solely those of the individual author(s) and contributor(s) and not of MDPI and/or the editor(s). MDPI and/or the editor(s) disclaim responsibility for any injury to people or property resulting from any ideas, methods, instructions or products referred to in the content. |
© 2023 by the authors. Licensee MDPI, Basel, Switzerland. This article is an open access article distributed under the terms and conditions of the Creative Commons Attribution (CC BY) license (https://creativecommons.org/licenses/by/4.0/).
Share and Cite
Aldossary, N.A.; AlQahtany, A.M.; Alyami, S.H. Locality of Residential Areas in COVID-19 Pandemic Conditions: Analysis of Neighborhoods and Housing Design in Saudi Arabia. Infrastructures 2023, 8, 9. https://doi.org/10.3390/infrastructures8010009
Aldossary NA, AlQahtany AM, Alyami SH. Locality of Residential Areas in COVID-19 Pandemic Conditions: Analysis of Neighborhoods and Housing Design in Saudi Arabia. Infrastructures. 2023; 8(1):9. https://doi.org/10.3390/infrastructures8010009
Chicago/Turabian StyleAldossary, Naief A., Ali M. AlQahtany, and Saleh H. Alyami. 2023. "Locality of Residential Areas in COVID-19 Pandemic Conditions: Analysis of Neighborhoods and Housing Design in Saudi Arabia" Infrastructures 8, no. 1: 9. https://doi.org/10.3390/infrastructures8010009
APA StyleAldossary, N. A., AlQahtany, A. M., & Alyami, S. H. (2023). Locality of Residential Areas in COVID-19 Pandemic Conditions: Analysis of Neighborhoods and Housing Design in Saudi Arabia. Infrastructures, 8(1), 9. https://doi.org/10.3390/infrastructures8010009

