Adoption and Use of Customized Wheelchairs Manufactured for Persons Living with Disability: Modified UTUAT-2 Perspective
Abstract
1. Introduction
2. Theoretical Framework
3. Theoretical Review and Hypotheses Development
3.1. Performance Expectancy on Behavioral Intention
3.2. Effort Expectancy (EE) on Behavioral Intention
3.3. Habit on Behavioral Intention
3.4. Social Influence on Behavioral Intention
3.5. Price Value on Behavioral Intention
3.6. Perceived Infrastructure on Behavioral Intention
3.7. Facilitating Conditions on Behavioral Intention
3.8. Behavioral Intention on Actual Usage
3.9. The Moderating Role of Aesthetic Design on PE and BI
3.10. The Moderating Role of Aesthetic Design on EE and BI
3.11. The Moderating Role of Aesthetic Design on Habit and BI
3.12. The Moderating Role of Aesthetic Design on Social Influence and BI
3.13. The Moderating Role of Aesthetic Design on Price Value and BI
3.14. The Moderating Role of Aesthetic Design on Perceived Infrastructure and BI
3.15. The Moderating Role of Aesthetic Design on Facilitating Conditions and BI
4. Data and Methodology
4.1. Study Participants
4.2. Study Design
4.3. Instruments/Measurement
4.4. Data Collection Procedure
4.5. Data Analysis
5. Results
5.1. Descriptive and Correlation Analysis
5.2. Survey Bias and Common Method Variance (CMV)
5.3. CFA, Reliability, Validity, and Collinearity
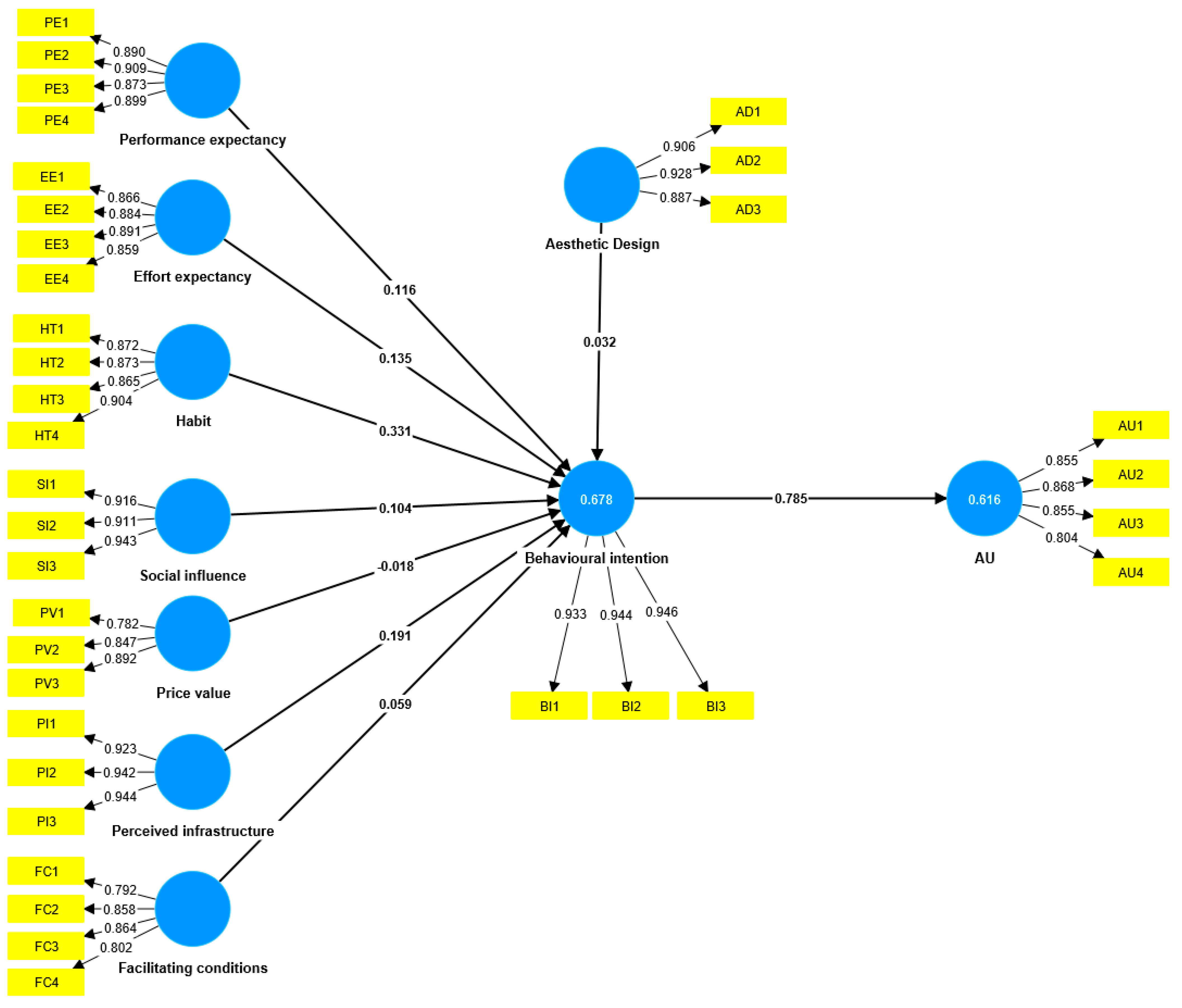
5.4. Hypothesis Testing
6. Discussion and Implications
7. Theoretical Contributions
8. Practical Contributions
9. Limitations and Recommendations for Future Studies
Author Contributions
Funding
Data Availability Statement
Conflicts of Interest
References
- Rosenbloom, S. Transportation patterns and problems of people with disabilities. In The Future of Disability in America; National Academies Press: Washington, DC, USA, 2007. Available online: https://www.ncbi.nlm.nih.gov/books/NBK11420/ (accessed on 3 October 2024).
- World Health Organization. Regional consultation on the draft WHO global report on disability inclusion in the health sector. East. Mediterr. Health J. 2023, 29, 224–225. [Google Scholar] [CrossRef] [PubMed]
- Statistics South Africa. Profiling the Socio-Economic Status and Living Arrangements of Persons with Disabilities in South Africa, 2011–2022. Report 03-01-37. 2024. Available online: www.statssa.gov.za (accessed on 3 October 2024).
- StatsSA. General Household Survey; Statistics South Africa: Pretoria, South Africa, 2019. Available online: http://www.statssa.gov.za/publications/P0318/P03182016.pdf (accessed on 19 April 2024).
- Mendis, K.; Thayaparan, M.; Kaluarachchi, Y.; Pathirage, C. Challenges Faced by Marginalized Communities in a Post-Disaster Context: A Systematic Review of the Literature. Sustainability 2023, 15, 10754. [Google Scholar] [CrossRef]
- Lankhorst, K.; Oerbekke, M.; van den Berg-Emons, R.; Takken, T.; de Groot, J. Instruments Measuring Physical Activity in Individuals Who Use a Wheelchair: A Systematic Review of Measurement Properties. Arch. Phys. Med. Rehabil. 2020, 101, 535–552. [Google Scholar] [CrossRef]
- Berardi, A.; Galeoto, G.; Lucibello, L.; Panuccio, F.; Valente, D.; Tofani, M. Athletes with disability’ satisfaction with sport wheelchairs: An Italian cross sectional study. Disabil. Rehabil. Assist. Technol. 2021, 16, 420–424. [Google Scholar] [CrossRef] [PubMed]
- Dzogbewu, T.C.; De Beer, D.J. The role of PGMs in decarbonizing the atmosphere: Additive manufacturing in perspective. Manuf. Rev. 2024, 11, 16. [Google Scholar] [CrossRef]
- Dzogbewu, T.C.; Jnr, S.A.; Amoah, N.; Koranteng-Fianko, S.; Imdaadulah, A.; de Beer, D.J. Supply Chain Disruptions and Resilience in Manufacturing Industry During COVID-19: Additive Manufacturing Intervention in Perspective. J. Ind. Eng. Manag. 2023, 16, 509–520. [Google Scholar] [CrossRef]
- Dzogbewu, T.C. Additive manufacturing of TiAl-based alloys. Manuf. Rev. 2020, 7, 35. [Google Scholar] [CrossRef]
- Dzogbewu, T.C.; Jnr, S.A.; Amoah, N.; Fianko, S.K.; de Beer, D. Additive Manufacturing Interventions during the COVID-19 Pandemic: South Africa. Appl. Sci. 2021, 12, 295. [Google Scholar] [CrossRef]
- IAU. Innovation for African Universities Programme Supports Young South African Entrepreneurs to Design for Disability|British Council. Available online: https://www.britishcouncil.org.za/programmes/education/internationalising-higher-education/design-for-disability (accessed on 3 October 2024).
- Auton. Aston University Product Design Experts Give Children in Low-Income Countries a Sporting Advantage with New Rugby Wheelchair Design|Aston University. Available online: https://www.aston.ac.uk/latest-news/aston-university-product-design-experts-give-children-low-income-countries-sporting (accessed on 3 October 2024).
- CUT. CUT|CUT Collaborates with UK Universities to Improve Wheelchair Design and Manufacture in Africa. Available online: https://www.cut.ac.za/news/cut-collaborates-with-uk-universities-to-impr (accessed on 3 October 2024).
- Aston. Aston University Product Design Experts to Help Improve Wheelchair Design and Manufacture in Africa. 2022. Available online: https://www.aston.ac.uk/latest-news/aston-university-product-design-experts-help-improve-wheelchair-design-and-manufacture (accessed on 3 October 2024).
- Fredericks, J.P.; Visagie, S.; van Niekerk, L. A qualitative exploration of community mobility experiences of wheelchair users. Afr. J. Disabil. 2024, 13, 1253. [Google Scholar] [CrossRef]
- Dzogbewu, T.C.; de Beer, D.J. Additive manufacturing of selected ecofriendly energy devices. Virtual Phys. Prototyp. 2023, 18, e2276245. [Google Scholar] [CrossRef]
- Kwarteng, A.A.C.; Iyer-Raniga, U.; Guillermo, A.M. Transport and accessibility challenges facing the rural people living along feeder roads in ghana. Civ. Eng. Archit. 2018, 6, 257–267. [Google Scholar] [CrossRef]
- Khalili, M.; Kryt, G.; Van Der Loos, H.F.M.; Borisoff, J.F. A Comparison between Conventional and Terrain-Specific Adaptive Pushrim-Activated Power-Assisted Wheelchairs. IEEE Trans. Neural Syst. Rehabil. Eng. 2021, 29, 2550–2558. [Google Scholar] [CrossRef]
- Trafford, Z.; van der Westhuizen, E.; McDonald, S.; Linegar, M.; Swartz, L. More than just assistive devices: How a south african social enterprise supports an environment of inclusion. Int. J. Environ. Res. Public Health 2021, 18, 2655. [Google Scholar] [CrossRef]
- Venkataramanan, V.; Lopez, D.; McCuskey, D.J.; Kiefus, D.; McDonald, R.I.; Miller, W.M.; Packman, A.I.; Young, S.L. Knowledge, attitudes, intentions, and behavior related to green infrastructure for flood management: A systematic literature review. Sci. Total Environ. 2020, 720, 137606. [Google Scholar] [CrossRef] [PubMed]
- Afrifa, S.; Fianko, S.K.; Amoah, N.; Dzogbewu, T.C. The Effect of Organizational Culture on Employee Work Engagement in a Higher Education Institution. Organ. Cult. 2022, 22, 89–104. [Google Scholar] [CrossRef]
- Kizgin, H.; Jamal, A.; Dey, B.L.; Rana, N.P. The Impact of Social Media on Consumers’ Acculturation and Purchase Intentions. Inf. Syst. Front. 2018, 20, 503–514. [Google Scholar] [CrossRef]
- Hossain, M.U.; Ng, S.T. Critical consideration of buildings’ environmental impact assessment towards adoption of circular economy: An analytical review. J. Clean. Prod. 2018, 205, 763–780. [Google Scholar] [CrossRef]
- Weerakkody, V.; Irani, Z.; Kapoor, K.; Sivarajah, U.; Dwivedi, Y.K. Open data and its usability: An empirical view from the Citizen’s perspective. Inf. Syst. Front. 2017, 19, 285–300. [Google Scholar] [CrossRef]
- Lawson-Body, A.; Willoughby, L.; Lawson-Body, L.; Tamandja, E.M. Students’ acceptance of E-books: An application of UTAUT. J. Comput. Inf. Syst. 2020, 60, 256–267. [Google Scholar] [CrossRef]
- Snyder, H. Literature review as a research methodology: An overview and guidelines. J. Bus. Res. 2019, 104, 333–339. [Google Scholar] [CrossRef]
- Kováříková, L.; Grosová, S.; Baran, D. Critical factors impacting the adoption of foresight by companies. Foresight 2017, 19, 541–558. [Google Scholar] [CrossRef]
- Kazemi, H.; Miller, D.; Mohan, A.; Griffith, Z.; Jin, Y.; Kwiatkowski, J.; Tran, L.; Crawford, M. 350mW G-band medium power amplifier fabricated through a new method of 3D-copper additive manufacturing. In Proceedings of the 2015 IEEE MTT-S International Microwave Symposium, IMS 2015, Phoenix, AZ, USA, 17–22 May 2015; Volume 36, pp. 157–178. [Google Scholar] [CrossRef]
- Kumtepe, E.D.; Çorbacıoğlu, E.; Başoğlu, A.N.; Daim, T.U.; Shaygan, A. Design based exploration of medical system adoption: Case of wheelchair ramps. Technol. Soc. 2021, 66, 101620. [Google Scholar] [CrossRef]
- Hosseini, M.; Saugstad, M.; Miranda, F.; Sevtsuk, A.; Silva, C.T.; Froehlich, J.E. Towards Global-Scale Crowd+ AI Techniques to Map and Assess Sidewalks for People with Disabilities. arXiv 2022, arXiv:2206.13677. [Google Scholar]
- Abbad, M.M.M. Using the UTAUT model to understand students’ usage of e-learning systems in developing countries. Educ. Inf. Technol. 2021, 26, 7205–7224. [Google Scholar] [CrossRef]
- Sewandono, R.E.; Thoyib, A.; Hadiwidjojo, D.; Rofiq, A. Performance expectancy of E-learning on higher institutions of education under uncertain conditions: Indonesia context. Educ. Inf. Technol. 2023, 28, 4041–4068. [Google Scholar] [CrossRef] [PubMed]
- Chaisomboon, M.; Jomnonkwao, S.; Ratanavaraha, V. Elderly users’ satisfaction with public transport in thailand using different importance performance analysis approaches. Sustainability 2020, 12, 9066. [Google Scholar] [CrossRef]
- Hermanto, A.H.; Windasari, N.A.; Purwanegara, M.S. Taxpayers’ adoption of online tax return reporting: Extended meta-UTAUT model perspective. Cogent Bus. Manag. 2022, 9, 2110724. [Google Scholar] [CrossRef]
- Visagie, S.; Mlambo, T.; Van der Veen, J.; Nhunzv, C.; Tigere, D.; Scheffler, E. Impact of structured wheelchair services on satisfaction and function of wheelchair users in Zimbabwe. Afr. J. Disabil. 2016, 5, 222. [Google Scholar] [CrossRef] [PubMed]
- Goher, K.M. A reconfigurable wheelchair for mobility and rehabilitation: Design and development. Cogent Eng. 2016, 3, 1261502. [Google Scholar] [CrossRef]
- Smith, E.M.; Sakakibara, B.M.; Miller, W.C. A review of factors influencing participation in social and community activities for wheelchair users. Disabil. Rehabil. Assist. Technol. 2016, 11, 361–374. [Google Scholar] [CrossRef] [PubMed]
- Domingues, I.; Pinheiro, J.; Silveira, J.; Francisco, P.; Jutai, J.; Martins, A.C. Psychosocial Impact of Powered Wheelchair, Users’ Satisfaction and Their Relation to Social Participation. Technologies 2019, 7, 73. [Google Scholar] [CrossRef]
- Nikolopoulou, K.; Gialamas, V.; Lavidas, K. Habit, hedonic motivation, performance expectancy and technological pedagogical knowledge affect teachers’ intention to use mobile internet. Comput. Educ. Open 2021, 2, 100041. [Google Scholar] [CrossRef]
- Alharbi, H.M.; Jalil, H.A.B.; Omar, M.K.; Puad, M.H.M. Acceptance of the Madrasati (M) Lms Among Public School Teachers As Affected By Behavioral Intention in Riyadh. J. Theor. Appl. Inf. Technol. 2022, 100, 6490–6502. [Google Scholar]
- Chao, C.M. Factors determining the behavioral intention to use mobile learning: An application and extension of the UTAUT model. Front. Psychol. 2019, 10, 1652. [Google Scholar] [CrossRef] [PubMed]
- Rahi, S.; Mansour, M.M.O.; Alghizzawi, M.; Alnaser, F.M. Integration of UTAUT model in internet banking adoption context: The mediating role of performance expectancy and effort expectancy. J. Res. Interact. Mark. 2019, 13, 411–435. [Google Scholar] [CrossRef]
- Borkamo, H.L. User Acceptance and Mental Models-Exploring Citizens Perceptions of Autonomous Buses in the Arctic Region. Master’s Thesis, Nord Universitet, Bodø, Norway, 2022. [Google Scholar]
- Xena, P.; Rahadi, R.A. Adoption of E-Payment to Support Small Medium Enterprise Payment System: A Conceptualised Model. Int. J. Account. Financ. Bus. 2019, 4, 32–41. [Google Scholar]
- Cho, J.; Lee, H.E. Post-adoption beliefs and continuance intention of smart device use among people with physical disabilities. Disabil. Health J. 2020, 13, 100878. [Google Scholar] [CrossRef]
- Medola, F.O.; Gama, S.; Elui, V.; Paschoarellia, L.C.; Fortulan, C.A. Users’ Perceptions on Mobility, Comfort and Usability of Manual Wheelchairs. In Advances in Ergonomics in Design, Usability & Special Populations: Part III; AHFE Open Access: New York, NY, USA, 2022; Volume 20. [Google Scholar] [CrossRef]
- Sahoo, S.K.; Choudhury, B.B. Voice-activated wheelchair: An affordable solution for individuals with physical disabilities. Manag. Sci. Lett. 2023, 13, 175–192. [Google Scholar] [CrossRef]
- Fianko, S.K.; Amoah, N.; Jnr, S.A.; Dzogbewu, T.C. Green Supply Chain Management and Environmental Performance: The moderating role of Firm Size. Int. J. Ind. Eng. Manag. 2021, 12, 163–173. [Google Scholar] [CrossRef]
- Niinomi, M. Recent research and development in titanium alloys for biomedical applications and healthcare goods. Sci. Technol. Adv. Mater. 2003, 4, 445–454. [Google Scholar] [CrossRef]
- Sobti, N. Impact of demonetization on diffusion of mobile payment service in India: Antecedents of behavioral intention and adoption using extended UTAUT model. J. Adv. Manag. Res. 2019, 16, 472–497. [Google Scholar] [CrossRef]
- Gupta, A.; Yousaf, A.; Mishra, A. How pre-adoption expectancies shape post-adoption continuance intentions: An extended expectation-confirmation model. Int. J. Inf. Manag. 2020, 52, 102094. [Google Scholar] [CrossRef]
- Muangmee, C.; Kot, S.; Meekaewkunchorn, N.; Kassakorn, N.; Khalid, B. Factors determining the behavioral intention of using food delivery apps during COVID-19 pandemics. J. Theor. Appl. Electron. Commer. Res. 2021, 16, 1297–1310. [Google Scholar] [CrossRef]
- Hung, D.N.; Tham, J.; Azam, S.M.F.; Khatibi, A.A. An Empirical Analysis of Perceived Transaction Convenience, Performance Expectancy, Effort Expectancy and Behavior Intention to Mobile Payment of Cambodian Users. Int. J. Mark. Stud. 2019, 11, 77. [Google Scholar] [CrossRef]
- Lee, H.W.; Cho, H.; Newell, E.M.; Kwon, W. How multiple identities shape behavioral intention: Place and team identification on spectator attendance. Int. J. Sports Mark. Spons. 2020, 21, 719–734. [Google Scholar] [CrossRef]
- Alhusen, J.L.; Bloom, T.; Laughon, K.; Behan, L.; Hughes, R.B. Perceptions of barriers to effective family planning services among women with disabilities. Disabil. Health J. 2021, 14, 101055. [Google Scholar] [CrossRef] [PubMed]
- Hostetter, H. The Evacuation Simulation of Wheelchair Users in a Building Fire: An Initial Dynamic Characterization of Structural Egress Components; Clemson University Graduate School: Clemson, SC, USA, 2022; pp. 1–189. Available online: https://open.clemson.edu/all_theses/3854/ (accessed on 3 October 2024).
- Azhar, M.; Husain, R.; Hamid, S.; Rahman, M.N. Effect of social media marketing on online travel purchase behavior post - COVID-19: Mediating role of brand trust and brand loyalty. Future Bus. J. 2023, 9, 13. [Google Scholar] [CrossRef]
- Kumar, M.; Dwivedi, S. Impact of Coronavirus Imposed Lockdown on Indian Population and their Habits. Int. J. Sci. Healthc. Res. 2020, 5, 97. [Google Scholar]
- Kumar, R.; Sachan, A.; Dutta, T. Examining the Impact of e-Retailing Convenience Dimensions on Behavioral Intention: The Mediating Role of Satisfaction. J. Internet Commer. 2020, 19, 466–494. [Google Scholar] [CrossRef]
- Gupta, A.; Arora, N. Consumer adoption of m-banking: A behavioral reasoning theory perspective. Int. J. Bank Mark. 2017, 35, 733–747. [Google Scholar] [CrossRef]
- Andrianto, A. Faktor Yang Mempengaruhi Behavior Intention Untuk Penggunaan Aplikasi Dompet Digital Menggunakan Model Utaut2. J. Ilm. Sosio-Ekon. Bisnis 2020, 25, 111–122. [Google Scholar] [CrossRef]
- Panchea, A.M.; Nguepnang, N.T.; Kairy, D.; Ferland, F. Usability Evaluation of the SmartWheeler through Qualitative and Quantitative Studies. Sensors 2022, 22, 5627. [Google Scholar] [CrossRef]
- Aston. Aston University Product Design Experts to Help Improve Wheelchair Design and Manufacture in Africa. 2022. Available online: https://www.designweek.co.uk/issues/22-28-august-2022/aston-university-design-low-cost-rugby-wheelchair/ (accessed on 8 June 2023).
- Zhang, B.; Barbareschi, G.; Herrera, R.R.; Carlson, T.; Holloway, C. Understanding Interactions for Smart Wheelchair Navigation in Crowds. In Proceedings of the 2022 CHI Conference on Human Factors in Computing Systems, New Orleans, LA, USA, 30 April–5 May 2022. [Google Scholar] [CrossRef]
- Hwang, J. A factor analysis for identifying people with disabilities’ mobility issues in built environments. Transp. Res. Part F Traffic Psychol. Behav. 2022, 88, 122–131. [Google Scholar] [CrossRef]
- Hidayat, A.M.; Choocharukul, K. Passengers’ Intentions to Use Public Transport during the COVID-19 Pandemic: A Case Study of Bangkok and Jakarta. Sustainability 2023, 15, 5273. [Google Scholar] [CrossRef]
- Ong, A.K.S.; Prasetyo, Y.T.; Robas, K.P.E.; Persada, S.F.; Nadlifatin, R.; Matillano, J.S.A.; Macababbad, D.C.B.; Pabustan, J.R.; Taningco, K.A.C. Determination of Factors Influencing the Behavioral Intention to Play ‘Mobile Legends: Bang-Bang’ during the COVID-19 Pandemic: Integrating UTAUT2 and System Usability Scale for a Sustainable E-Sport Business. Sustainability 2023, 15, 3170. [Google Scholar] [CrossRef]
- Bayih, B.E.; Singh, A. Modeling domestic tourism: Motivations, satisfaction and tourist behavioral intentions. Heliyon 2020, 6, e04839. [Google Scholar] [CrossRef]
- Alhumaid, M.M.; Said, M.A. Increased physical activity, higher educational attainment, and the use of mobility aid are associated with self-esteem in people with physical disabilities. Front. Psychol. 2023, 14, 1072709. [Google Scholar] [CrossRef]
- Alvarado-Karste, D.; Guzmán, F. The effect of brand identity-cognitive style fit and social influence on consumer-based brand equity. J. Prod. Brand Manag. 2020, 29, 971–984. [Google Scholar] [CrossRef]
- Schukat, S.; Heise, H. Towards an understanding of the behavioral intentions and actual use of smart products among german farmers. Sustainability 2021, 13, 6666. [Google Scholar] [CrossRef]
- Wilson, P.E.; Mukherjee, S. Mobility guidelines for the care of people with spina bifida. J. Pediatr. Rehabil. Med. 2020, 13, 621–627. [Google Scholar] [CrossRef] [PubMed]
- Holla, J.F.M.; Akker, L.E.v.D.; Dadema, T.; de Groot, S.; Tieland, M.; Weijs, P.J.M.; Deutekom, M.; WHEELS-Study Group. Determinants of dietary behaviour in wheelchair users with spinal cord injury or lower limb amputation: Perspectives of rehabilitation professionals and wheelchair users. PLoS ONE 2020, 15, e0228465. [Google Scholar] [CrossRef] [PubMed]
- Yousef, C.C.; Salgado, T.M.; Farooq, A.; Burnett, K.; McClelland, L.E.; Abu Esba, L.C.; Alhamdan, H.S.; Khoshhal, S.; Aldossary, I.F.; Alyas, O.A.; et al. Health care providers’ acceptance of a personal health record: Cross-sectional study. J. Med. Internet Res. 2021, 23, e31582. [Google Scholar] [CrossRef] [PubMed]
- Mehta, A.; Morris, N.P.; Swinnerton, B.; Homer, M. The Influence of Values on E-learning Adoption. Comput. Educ. 2019, 141, 103617. [Google Scholar] [CrossRef]
- Ramkumar, B.; Liang, Y. How do smartwatch price and brand awareness drive consumer perceptions and purchase intention? A perceived value approach. Int. J. Technol. Mark. 2020, 14, 199–225. [Google Scholar] [CrossRef]
- Toh, S.Y.; Ng, S.A.; Phoon, S.T. Accentuating technology acceptance among academicians: A conservation of resource perspective in the Malaysian context. Educ. Inf. Technol. 2023, 28, 2529–2545. [Google Scholar] [CrossRef]
- Senyo, P.K.; Osabutey, E.L.C. Unearthing antecedents to financial inclusion through FinTech innovations. Technovation 2020, 98, 102155. [Google Scholar] [CrossRef]
- Chang, E.C.; Tseng, Y.F. Research note: E-store image, perceived value and perceived risk. J. Bus. Res. 2013, 66, 864–870. [Google Scholar] [CrossRef]
- Gerling, K.; Ray, M.; Abeele, V.V.; Evans, A. Critical Reflections on Technology to Support Physical Activity among Older Adults: An Exploration of Leading HCI Venues. ACM Trans. Access. Comput. 2020, 13, 1–23. [Google Scholar] [CrossRef]
- Kanwal, S.; Rasheed, M.I.; Pitafi, A.H.; Pitafi, A.; Ren, M. Road and transport infrastructure development and community support for tourism: The role of perceived benefits, and community satisfaction. Tour Manag. 2020, 77, 104014. [Google Scholar] [CrossRef]
- Singh, D.; Dixit, K. Measuring Perceived Service Quality in Healthcare Setting in Developing Countries: A Review for Enhancing Managerial Decision-making. J. Health Manag. 2020, 22, 472–489. [Google Scholar] [CrossRef]
- Winter, S.; Musyimi, C.; Mutiso, V.; Ndetei, D. Depressive symptoms and associated social and environmental factors among women living in informal settlements in Nairobi, Kenya. Glob. Public Health 2023, 18, 2200499. [Google Scholar] [CrossRef] [PubMed]
- Souki, G.Q.; Antonialli, L.M.; Barbosa, A.A.D.S.; Oliveira, A.S. Impacts of the perceived quality by consumers’ of à la carte restaurants on their attitudes and behavioural intentions. Asia Pac. J. Mark. Logist. 2020, 32, 301–321. [Google Scholar] [CrossRef]
- Soleymani, H.; Jeng, B.; Abdelmessih, B.; Cowan, R.; Motl, R.W. Accuracy and Precision of Actigraphy and SMARTwheels for Measuring Push Counts Across a Series of Wheelchair Propulsion Trials in Non-disabled Young Adults. Int. J. Med. Stud. 2023, 11, 29–37. [Google Scholar] [CrossRef]
- Sulistiyawan, B.B.; Susmartini, S.; Herdiman, L. A framework of stand up motorized wheelchair as universal design product to help mobility of the motoric disabled people. AIP Conf. Proc. 2020, 2217, 30026. [Google Scholar]
- Sofokleous, R.; Stylianou, S. Effects of Exposure to Medical Model and Social Model Online Constructions of Disability on Attitudes Toward Wheelchair Users: Results from an Online Experiment. J. Creat. Commun. 2023, 18, 61–78. [Google Scholar] [CrossRef]
- Patel, R.K.; Etminani-Ghasrodashti, R.; Kermanshachi, S.; Rosenberger, J.M.; Foss, A. Exploring willingness to use shared autonomous vehicles. Int. J. Transp. Sci. Technol. 2023, 12, 765–778. [Google Scholar] [CrossRef]
- Ong, A.K.S.; Prasetyo, Y.T.; Bagon, G.M.; Dadulo, C.H.S.; Hortillosa, N.O.; Mercado, M.A.; Chuenyindee, T.; Nadlifatin, R.; Persada, S.F. Investigating Factors Affecting Behavioral Intention among Gym-Goers to Visit Fitness Centers during the COVID-19 Pandemic: Integrating Physical Activity Maintenance Theory and Social Cognitive Theory. Sustainability 2022, 14, 12020. [Google Scholar] [CrossRef]
- Dzogbewu, T.C.; Amoah, N.; Fianko, S.K.; Afrifa, S.; De Beer, D. Additive manufacturing towards product production: A bibliometric analysis. Manuf. Rev. 2022, 9, 1. [Google Scholar] [CrossRef]
- Nordhoff, S.; Malmsten, V.; van Arem, B.; Liu, P.; Happee, R. A structural equation modeling approach for the acceptance of driverless automated shuttles based on constructs from the Unified Theory of Acceptance and Use of Technology and the Diffusion of Innovation Theory. Transp. Res. Part F Traffic Psychol. Behav. 2021, 78, 58–73. [Google Scholar] [CrossRef]
- Sahoo, S.K.; Choudhury, B.B. Wheelchair Accessibility: Bridging the Gap to Equality and Inclusion. Decis. Mak. Adv. 2023, 1, 63–85. [Google Scholar] [CrossRef]
- Baobeid, A.; Koç, M.; Al-Ghamdi, S.G. Walkability and Its Relationships With Health, Sustainability, and Livability: Elements of Physical Environment and Evaluation Frameworks. Front. Built Environ. 2021, 7, 721218. [Google Scholar] [CrossRef]
- König, A.; Grippenkoven, J. The actual demand behind demand-responsive transport: Assessing behavioral intention to use DRT systems in two rural areas in Germany. Case Stud. Transp. Policy 2020, 8, 954–962. [Google Scholar] [CrossRef]
- Ho, J.C.; Wu, C.G.; Lee, C.S.; Pham, T.T.T. Factors affecting the behavioral intention to adopt mobile banking: An international comparison. Technol. Soc. 2020, 63, 101360. [Google Scholar] [CrossRef]
- Maziriri, E.T.; Mapuranga, M.; Mushwana, J.; Madinga, N.W. Antecedents that influence the intention to use the uber mobile application: Customer perspectives in South Africa. Int. J. Interact. Mob. Technol. 2020, 14, 76–96. [Google Scholar] [CrossRef]
- Raza, S.A.; Qazi, W.; Khan, K.A.; Salam, J. Social Isolation and Acceptance of the Learning Management System (LMS) in the time of COVID-19 Pandemic: An Expansion of the UTAUT Model. J. Educ. Comput. Res. 2021, 59, 183–208. [Google Scholar] [CrossRef]
- Yakubu, M.N.; Dasuki, S.I. Factors affecting the adoption of e-learning technologies among higher education students in Nigeria: A structural equation modelling approach. Inf. Dev. 2019, 35, 492–502. [Google Scholar] [CrossRef]
- Bervell, B.; Arkorful, V. LMS-enabled blended learning utilization in distance tertiary education: Establishing the relationships among facilitating conditions, voluntariness of use and use behaviour. Int. J. Educ. Technol. High. Educ. 2020, 17, 6. [Google Scholar] [CrossRef]
- Risman, A.; Ali, A.J.; Soelton, M.; Siswanti, I. The behavioral finance of MSMEs in the advancement of financial inclusion and financial technology (fintech). Indones. Account. Rev. 2023, 13, 91. [Google Scholar] [CrossRef]
- Grevet, E.; Forge, K.; Tadiello, S.; Izac, M.; Amadieu, F.; Brunel, L.; Pillette, L.; Py, J.; Gasq, D.; Jeunet-Kelway, C. Modeling the acceptability of BCIs for motor rehabilitation after stroke: A large scale study on the general public. Front. Neuroergonomics 2023, 3, 1082901. [Google Scholar] [CrossRef] [PubMed]
- Luu, T.T. Activating job crafting in public services: The roles of discretionary human resource practices and employee use of normative public values. Public Manag. Rev. 2021, 23, 1184–1216. [Google Scholar] [CrossRef]
- Cai, H.; Dong, H.; Li, X.; Wong, L.-H. Does Teachers’ Intention Translate to Actual Usage? Investigating the Predictors of K-12 Teachers’ Usage of Open Educational Resources in China. Sustainability 2023, 15, 1027. [Google Scholar] [CrossRef]
- Eusébio, C.; Vieira, A.L.; Lima, S. Place attachment, host–tourist interactions, and residents’ attitudes towards tourism development: The case of Boa Vista Island in Cape Verde. J. Sustain. Tour. 2018, 26, 890–909. [Google Scholar] [CrossRef]
- Chaouali, W.; Lunardo, R.; Yahia, I.B.; Cyr, D.; Triki, A. Design aesthetics as drivers of value in mobile banking: Does customer happiness matter? Int. J. Bank Mark. 2020, 38, 219–241. [Google Scholar] [CrossRef]
- Ramírez-Correa, P.E.; Rondán-Cataluña, F.J.; Arenas-Gaitán, J. Student information system satisfaction in higher education: The role of visual aesthetics. Kybernetes 2018, 47, 1604–1622. [Google Scholar] [CrossRef]
- Brown, G. Mapping landscape values and development preferences: A method for tourism and residential development planning. Tourism 2006, 113, 101–113. [Google Scholar] [CrossRef]
- Cook, D.; Biscaia, R.; Papadas, K.; Simkin, L.; Carter, L. The creation of shared value in the major sport event ecosystem: Understanding the role of sponsors and hosts. Eur. Sport Manag. Q. 2021, 23, 811–832. [Google Scholar] [CrossRef]
- Talay, M.B.; Akdeniz, M.B.; Obal, M.; Townsend, J.D. Stock Market Reactions to New Product Launches in International Markets: The Moderating Role of Culture. J. Int. Mark. 2019, 27, 81–98. [Google Scholar] [CrossRef]
- Shi, A.; Huo, F.; Hou, G. Effects of Design Aesthetics on the Perceived Value of a Product. Front. Psychol. 2021, 12, 670800. [Google Scholar] [CrossRef]
- Gilal, F.G.; Zhang, J.; Gilal, N.G.; Gilal, R.G. Integrating self-determined needs into the relationship among product design, willingness-to-pay a premium, and word-of-mouth: A cross-cultural gender-specific study. Psychol. Res. Behav. Manag. 2018, 11, 227–241. [Google Scholar] [CrossRef] [PubMed]
- Guo, J.; Zhang, W.; Xia, T. Impact of Shopping Website Design on Customer Satisfaction and Loyalty: The Mediating Role of Usability and the Moderating Role of Trust. Sustainability 2023, 15, 6347. [Google Scholar] [CrossRef]
- Gobster, P.H.; Kruger, L.E.; Schultz, C.L.; Henderson, J.R. Key Characteristics of Forest Therapy Trails: A Guided, Integrative Approach. Forests 2023, 14, 186. [Google Scholar] [CrossRef]
- Jung, T.; Dieck, M.C.T.; Lee, H.; Chung, N. Moderating Role of Long-Term Orientation on Augmented Reality Adoption. Int. J. Hum.-Comput. Interact. 2020, 36, 239–250. [Google Scholar] [CrossRef]
- Rushan, M.R.I.; Huda, S.S.M.S. Demystifying the Effect of Flow Experience for Mobile App-Based E-Services: A Moderated Mediation Study. Int. J. E-Serv. Mob. Appl. 2022, 14, 1–26. [Google Scholar] [CrossRef]
- Mcnicholl, A. Assistive Technology Outcomes and Impacts Among Students with Disabilities in Higher Education. Ph.D. Thesis, Dublin City University, Dublin, Ireland, 2022. [Google Scholar]
- Fedorko, I.; Bacik, R.; Gavurova, B. Effort expectancy and social influence factors as main determinants of performance expectancy using electronic banking. Banks Bank Syst. 2021, 16, 27–37. [Google Scholar] [CrossRef]
- Sharma, S.; Sharma, R.; Kaur, J. Mobile financial services: Behavioral intention adoption (A Meta analysis approach). J. Asia Entrep. Sustain. 2022, 18, 58–101. [Google Scholar]
- Kumar, A.; Gupta, P.K.; Srivastava, A. A review of modern technologies for tackling COVID-19 pandemic. Diabetes Metab. Syndr. Clin. Res. Rev. 2020, 14, 569–573. [Google Scholar] [CrossRef]
- Gupta, K.; Arora, N. Investigating consumer intention to accept mobile payment systems through unified theory of acceptance model: An Indian perspective. South Asian J. Bus. Stud. 2020, 9, 88–114. [Google Scholar] [CrossRef]
- Dhir, A.; Koshta, N.; Goyal, R.K.; Sakashita, M.; Almotairi, M. Behavioral reasoning theory (BRT) perspectives on E-waste recycling and management. J. Clean. Prod. 2021, 280, 124269. [Google Scholar] [CrossRef]
- Kaur, A. Wheelchair control for disabled patients using EMG/EOG based human machine interface: A review. J. Med. Eng. Technol. 2021, 45, 61–74. [Google Scholar] [CrossRef] [PubMed]
- Prémont, M.É.; Vincent, C.; Mostafavi, M.A. Geospatial assistive technologies: Potential usability criteria identified from manual wheelchair users. Disabil. Rehabil. Assist. Technol. 2020, 15, 844–855. [Google Scholar] [CrossRef] [PubMed]
- Wang, J.; Butkouskaya, V. Sustainable marketing activities, event image, perceived value and tourists’ behavioral intentions in the sports tourism. J. Econ. Financ. Adm. Sci. 2023, 28, 60–78. [Google Scholar] [CrossRef]
- Pratisto, E.H.; Thompson, N.; Potdar, V. Virtual Reality at a Prehistoric Museum: Exploring the Influence of System Quality and Personality on User Intentions. ACM J. Comput. Cult. Herit. 2023, 16, 1–19. [Google Scholar] [CrossRef]
- Bjørnshagen, V.; Ugreninov, E. Disability Disadvantage: Experimental Evidence of Hiring Discrimination against Wheelchair Users. Eur. Sociol. Rev. 2021, 37, 818–833. [Google Scholar] [CrossRef]
- Ren, M.; Ma, Y.; Fan, W.; Li, M.; Feng, Y. An Empirical Study on the Behavioral Intention of College Students’ Online Ideological and Political Learning. Int. J. Digit. Multimed. Broadcast. 2022, 2022, 6349343. [Google Scholar] [CrossRef]
- Feng, H.; Hwang, J.; Hou, L. Understanding Physical Activity and Exercise Behavior in China University Students: An Application of Theories of the Flow and Planned Behavior. J. Environ. Public Health 2022, 2022, 7469508. [Google Scholar] [CrossRef]
- Bragg, E.; Pritchard-Wiart, L. Wheelchair Physical Activities and Sports for Children and Adolescents: A Scoping Review. Phys. Occup. Ther. Pediatr. 2019, 39, 567–579. [Google Scholar] [CrossRef] [PubMed]
- Ashraf, N.; Faisal, C.M.N.; Jabbar, S.; Habib, M.A. The Role of Website Design Artifacts on Consumer Attitude and Behavioral Intentions in Online Shopping. Tech. J. Univ. Eng. Technol. Taxila Pak. 2019, 24, 50–60. [Google Scholar]
- Bozovic, T.; Hinckson, E.; Stewart, T.; Smith, M. How to improve the walking realm in a car-oriented city? (Dis)agreements between professionals. Transp. Res. Part F Traffic Psychol. Behav. 2021, 81, 490–507. [Google Scholar] [CrossRef]
- Boffi, M.; Piga, B.E.A.; Mussone, L.; Caruso, G. Investigating objective and perceived safety in road mobility. Transp. Res. Procedia 2022, 60, 600–607. [Google Scholar] [CrossRef]
- Ramirez-Correa, P.; Rondán-Cataluña, F.J.; Arenas-Gaitán, J.; Mello, T.M. Is your smartphone ugly? Importance of aesthetics in young people’s intention to continue using smartphones. Behav. Inf. Technol. 2020, 41, 72–84. [Google Scholar] [CrossRef]
- Zamir, S.; Allman, F.; Hennessy, C.H.; Taylor, A.H.; Jones, R.B. Aesthetically Designing Video-Call Technology With Care Home Residents: A Focus Group Study. Front. Psychol. 2021, 12, 540048. [Google Scholar] [CrossRef] [PubMed]
- Jin, D.; Halvari, H.; Maehle, N.; Olafsen, A.H. Self-tracking behaviour in physical activity: A systematic review of drivers and outcomes of fitness tracking. Behav. Inf. Technol. 2022, 41, 242–261. [Google Scholar] [CrossRef]
- Gu, M.; Yang, L.; Huo, B. The impact of information technology usage on supply chain resilience and performance: An ambidexterous view. Int. J. Prod. Econ. 2021, 232, 107956. [Google Scholar] [CrossRef] [PubMed]
- Tetteh, F.K.; Kwateng, K.O.; Tani, W. Humanitarian supply chain resilience: Does organizational flexibility matter? Benchmarking, 2024; ahead-of-print. [Google Scholar] [CrossRef]
- Armstrong, J.S.; Overton, T.S. Estimating Nonresponse Bias in Mail Surveys. J. Mark. Res. 1997, 14, 396–402. [Google Scholar] [CrossRef]
- Henseler, J.; Hubona, G.; Ray, P.A. Using PLS path modeling in new technology research: Updated guidelines. Ind. Manag. Data Syst. 2016, 116, 2–20. [Google Scholar] [CrossRef]
- Pangaribuan, C.; Wulandar, Y. A Crowdfunding Platform User Acceptance: An Empirical Examination of Performance Expectancy, Effort Expectancy, Social Factors, Facilitating Condition, Attitude, And Behavioral Intention. In Proceedings of the SU-AFBE 2018: Proceedings of the 1st Sampoerna University-AFBE International Conference, SU-AFBE 2018, Jakarta, Indonesia, 6–7 December 2018; European Alliance for Innovation: Bratislava, Slovakia, 2019; pp. 1–7. [Google Scholar] [CrossRef]
- Bervell, B.; Nyagorme, P.; Arkorful, V. Lms-enabled blended learning use intentions among distance education tutors: Examining the mediation role of attitude based on technology-related stimulus-response theoretical framework. Contemp. Educ. Technol. 2020, 12, ep273. [Google Scholar] [CrossRef]
- Machado, E.D.; Cole, M.H.; Miller, L.; McGuckian, T.B.; Wilson, P.H. The efficacy of dance interventions for the activity and participation of individuals with cerebral palsy–a systematic review and meta-analysis. Disabil. Rehabil. 2024, 46, 1485–1501. [Google Scholar] [CrossRef] [PubMed]
- Chawla, D.; Joshi, H. Consumer attitude and intention to adopt mobile wallet in India—An empirical study. Int. J. Bank Mark. 2019, 37, 1590–1618. [Google Scholar] [CrossRef]



| Variable | Categories | Frequency | Percent |
|---|---|---|---|
| Age | 31–35 years | 56 | 19 |
| 36–40 years | 22 | 7.5 | |
| 41–45 years | 39 | 13.2 | |
| More than 45 years | 19 | 6.4 | |
| Under 30 years | 159 | 53.9 | |
| Gender | Female | 104 | 35.3 |
| Male | 191 | 64.7 | |
| Highest level of qualification | Bachelor’s Degree/Advanced Diploma | 51 | 17.3 |
| Doctor’s Degree | 19 | 6.4 | |
| Master’s Degree/Postgraduate Diploma | 17 | 5.8 | |
| National Diploma/Advanced Certificate | 143 | 48.5 | |
| Other | 65 | 22 | |
| Ethnic origin | Black South African | 186 | 63.1 |
| Colored | 17 | 5.8 | |
| Indian/Asian | 17 | 5.8 | |
| Other | 17 | 5.8 | |
| Other Black African | 19 | 6.4 | |
| White South African | 39 | 13.2 | |
| Years involved in the manufacturing or using of the wheelchairs | (11–15) | 17 | 5.8 |
| (16–20) | 39 | 13.2 | |
| (Below 5) | 179 | 60.7 | |
| (Over 20) | 60 | 20.3 | |
| Total | 295 | 100 |
| Constructs | Mean | SD | 1 | 2 | 3 | 4 | 5 | 6 | 7 | 8 | 9 | 10 |
|---|---|---|---|---|---|---|---|---|---|---|---|---|
| Use behavior | 2.87 | 1.261 | 1.000 | |||||||||
| Aesthetic Design | 3.52 | 1.109 | 0.549 | 1.000 | ||||||||
| Behavioral intention | 2.87 | 1.283 | 0.785 | 0.551 | 1.000 | |||||||
| Effort expectancy | 2.96 | 1.339 | 0.677 | 0.516 | 0.692 | 1.000 | ||||||
| Facilitating conditions | 2.93 | 1.318 | 0.682 | 0.527 | 0.664 | 0.780 | 1.000 | |||||
| Habit | 2.45 | 1.212 | 0.762 | 0.604 | 0.757 | 0.659 | 0.679 | 1.000 | ||||
| Perceived infrastructure | 2.69 | 1.276 | 0.711 | 0.598 | 0.728 | 0.717 | 0.679 | 0.734 | 1.000 | |||
| Performance expectancy | 2.73 | 1.278 | 0.714 | 0.545 | 0.703 | 0.739 | 0.653 | 0.706 | 0.726 | 1.000 | ||
| Price value | 2.12 | 1.263 | 0.477 | 0.465 | 0.456 | 0.448 | 0.503 | 0.528 | 0.506 | 0.467 | 1.000 | |
| Social influence | 2.82 | 1.241 | 0.591 | 0.469 | 0.623 | 0.595 | 0.594 | 0.624 | 0.603 | 0.643 | 0.416 | 1.000 |
| Constructs | Items | Loadings | CA | CR | AVE | VIF |
|---|---|---|---|---|---|---|
| Aesthetic Design | AD1 | 0.906 | 0.892 | 0.892 | 0.823 | 2.840 |
| AD2 | 0.928 | 1.309 | ||||
| AD3 | 0.887 | 2.279 | ||||
| Use behavior | AU1 | 0.855 | 0.868 | 0.874 | 0.715 | 2.154 |
| AU2 | 0.868 | 2.234 | ||||
| AU3 | 0.855 | 2.178 | ||||
| AU4 | 0.804 | 1.880 | ||||
| Behavioral intention | BI1 | 0.933 | 0.935 | 0.935 | 0.885 | 2.616 |
| BI2 | 0.944 | 1.242 | ||||
| BI3 | 0.946 | 1.268 | ||||
| Effort expectancy | EE1 | 0.866 | 0.898 | 0.899 | 0.766 | 2.425 |
| EE2 | 0.884 | 2.635 | ||||
| EE3 | 0.891 | 2.817 | ||||
| EE4 | 0.859 | 2.240 | ||||
| Facilitating conditions | FC1 | 0.792 | 0.848 | 0.853 | 0.688 | 1.703 |
| FC2 | 0.858 | 2.107 | ||||
| FC3 | 0.864 | 2.240 | ||||
| FC4 | 0.802 | 1.754 | ||||
| Habit | HT1 | 0.872 | 0.902 | 0.905 | 0.772 | 2.650 |
| HT2 | 0.873 | 2.654 | ||||
| HT3 | 0.865 | 2.326 | ||||
| HT4 | 0.904 | 1.030 | ||||
| Performance expectancy | PE1 | 0.890 | 0.930 | 0.930 | 0.877 | 2.897 |
| PE2 | 0.909 | 1.417 | ||||
| PE3 | 0.873 | 2.568 | ||||
| PE4 | 0.899 | 1.081 | ||||
| Perceived infrastructure | PI1 | 0.923 | 0.915 | 0.915 | 0.797 | 2.237 |
| PI2 | 0.942 | 1.082 | ||||
| PI3 | 0.944 | 1.223 | ||||
| Price value | PV1 | 0.782 | 0.797 | 0.842 | 0.708 | 1.566 |
| PV2 | 0.847 | 1.801 | ||||
| PV3 | 0.892 | 1.790 | ||||
| Social influence | SI1 | 0.916 | 0.914 | 0.915 | 0.853 | 2.921 |
| SI2 | 0.911 | 1.079 | ||||
| SI3 | 0.943 | 1.174 |
| Constructs | 1 | 2 | 3 | 4 | 5 | 6 | 7 | 8 | 9 | 10 |
|---|---|---|---|---|---|---|---|---|---|---|
| AU | 0.846 | |||||||||
| Aesthetic Design | 0.549 | 0.907 | ||||||||
| Behavioral intention | 0.785 | 0.551 | 0.941 | |||||||
| Effort expectancy | 0.677 | 0.516 | 0.692 | 0.875 | ||||||
| Facilitating conditions | 0.682 | 0.527 | 0.664 | 0.78 | 0.829 | |||||
| Habit | 0.762 | 0.604 | 0.757 | 0.659 | 0.679 | 0.879 | ||||
| Perceived infrastructure | 0.711 | 0.598 | 0.728 | 0.717 | 0.679 | 0.734 | 0.936 | |||
| Performance expectancy | 0.714 | 0.545 | 0.703 | 0.739 | 0.653 | 0.706 | 0.726 | 0.893 | ||
| Price value | 0.477 | 0.465 | 0.456 | 0.448 | 0.503 | 0.528 | 0.506 | 0.467 | 0.841 | |
| Social influence | 0.591 | 0.469 | 0.623 | 0.595 | 0.594 | 0.624 | 0.603 | 0.643 | 0.416 | 0.923 |
| Constructs | 1 | 2 | 3 | 4 | 5 | 6 | 7 | 8 | 9 | 10 |
|---|---|---|---|---|---|---|---|---|---|---|
| Use Behavior | ||||||||||
| Aesthetic Design | 0.622 | |||||||||
| Behavioral intention | 0.866 | 0.603 | ||||||||
| Effort expectancy | 0.760 | 0.576 | 0.755 | |||||||
| Facilitating conditions | 0.786 | 0.608 | 0.744 | 0.891 | ||||||
| Habit | 0.858 | 0.673 | 0.821 | 0.730 | 0.775 | |||||
| Perceived infrastructure | 0.785 | 0.656 | 0.781 | 0.784 | 0.765 | 0.801 | ||||
| Performance expectancy | 0.797 | 0.604 | 0.760 | 0.814 | 0.742 | 0.776 | 0.787 | |||
| Price value | 0.551 | 0.538 | 0.513 | 0.508 | 0.595 | 0.604 | 0.568 | 0.527 | ||
| Social influence | 0.659 | 0.517 | 0.673 | 0.655 | 0.675 | 0.684 | 0.653 | 0.703 | 0.464 |
| Hypotheses | Path | StD | T Value | p Values | Results |
|---|---|---|---|---|---|
| Performance expectancy -> Behavioral intention | 0.121 | 0.036 | 3.377 | 0.001 | Supported |
| Effort expectancy -> Behavioral intention | 0.121 | 0.038 | 3.217 | 0.001 | Supported |
| Habit -> Behavioral intention | 0.332 | 0.036 | 9.353 | <0.001 | Supported |
| Social influence -> Behavioral intention | 0.103 | 0.029 | 3.591 | <0.001 | Supported |
| Price value -> Behavioral intention | −0.018 | 0.026 | 0.684 | 0.494 | Not Supported |
| Perceived infrastructure -> Behavioral intention | 0.195 | 0.036 | 5.472 | <0.001 | Supported |
| Facilitating conditions -> Behavioral intention | 0.054 | 0.035 | 1.554 | 0.120 | Not Supported |
| Behavioral intention -> AU | 0.785 | 0.014 | 55.614 | <0.001 | Supported |
| Aesthetic Design x Performance expectancy -> Behavioral intention | 0.061 | 0.035 | 1.722 | 0.085 | Not Supported |
| Aesthetic Design x Effort expectancy -> Behavioral intention | 0.135 | 0.039 | 3.463 | 0.001 | Supported |
| Aesthetic Design x Habit -> Behavioral intention | 0.105 | 0.029 | 3.657 | <0.001 | Supported |
| Aesthetic Design x Social influence -> Behavioral intention | 0.338 | 0.034 | 10.085 | <0.001 | Supported |
| Aesthetic Design x Price value -> Behavioral intention | 0.199 | 0.034 | 5.814 | <0.001 | Supported |
| Aesthetic Design x Perceived infrastructure -> Behavioral intention | 0.119 | 0.035 | 3.375 | 0.001 | Supported |
| Aesthetic Design x Facilitating conditions -> Behavioral intention | −0.013 | 0.024 | 0.555 | 0.579 | Not Supported |
Disclaimer/Publisher’s Note: The statements, opinions and data contained in all publications are solely those of the individual author(s) and contributor(s) and not of MDPI and/or the editor(s). MDPI and/or the editor(s) disclaim responsibility for any injury to people or property resulting from any ideas, methods, instructions or products referred to in the content. |
© 2024 by the authors. Licensee MDPI, Basel, Switzerland. This article is an open access article distributed under the terms and conditions of the Creative Commons Attribution (CC BY) license (https://creativecommons.org/licenses/by/4.0/).
Share and Cite
Dzogbewu, T.C.; Whitehead, T.; de Beer, D.J.; Torrens, G. Adoption and Use of Customized Wheelchairs Manufactured for Persons Living with Disability: Modified UTUAT-2 Perspective. Designs 2025, 9, 3. https://doi.org/10.3390/designs9010003
Dzogbewu TC, Whitehead T, de Beer DJ, Torrens G. Adoption and Use of Customized Wheelchairs Manufactured for Persons Living with Disability: Modified UTUAT-2 Perspective. Designs. 2025; 9(1):3. https://doi.org/10.3390/designs9010003
Chicago/Turabian StyleDzogbewu, Thywill Cephas, Timothy Whitehead, Deon Johan de Beer, and George Torrens. 2025. "Adoption and Use of Customized Wheelchairs Manufactured for Persons Living with Disability: Modified UTUAT-2 Perspective" Designs 9, no. 1: 3. https://doi.org/10.3390/designs9010003
APA StyleDzogbewu, T. C., Whitehead, T., de Beer, D. J., & Torrens, G. (2025). Adoption and Use of Customized Wheelchairs Manufactured for Persons Living with Disability: Modified UTUAT-2 Perspective. Designs, 9(1), 3. https://doi.org/10.3390/designs9010003

