Improving the Electricity Quality by Means of a Single-Phase Solid-State Transformer
Abstract
1. Introduction
2. Scientific Significance of the Issue with a Brief Literature Review
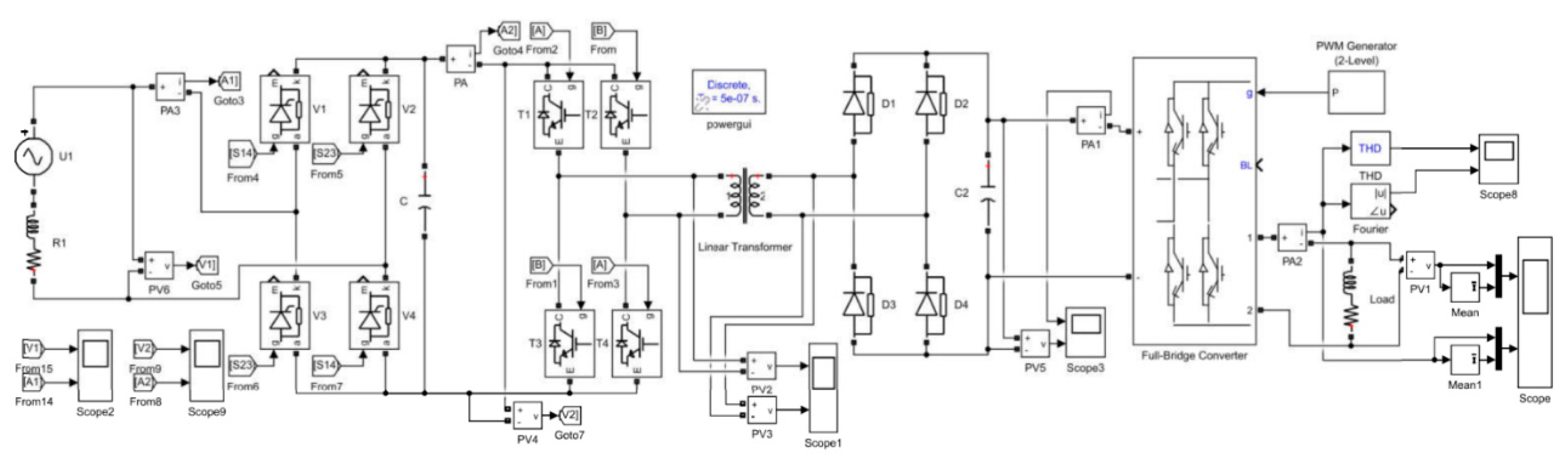
3. SST Architecture
4. Results
- (1)
- Total harmonic distortion (THD, %);
- (2)
- Voltage deviation index (TVD, %);
- (3)
- The range of voltage change (∆VLR, %);
- (4)
- Amount of voltage ripples (ψ, %);
- (5)
- Voltage non-sinusoidality coefficient (kU, %);
- (6)
- Coefficient of the n-th harmonic component of the voltage of odd (even) order (kU(n), %);
- (7)
- Negative sequence voltage ratio (k2U, %);
- (8)
- Zero sequence voltage ratio (k0U, %);
- (9)
- Duration of the power failure (ACF, s);
- (10)
- Impulse voltage (Uimp, kV);
- (11)
- Frequency deviation (Δf, Hz);
4.1. Modeling a Circuit on a Classic Transformer
- Nominal frequency 50 Hz;
- Turns ratio 10/11;
- Active resistance of primary winding 4 Ω;
- Inductance of primary winding 63 mH;
- Active resistance of secondary winding 4.5 Ω;
- Inductance of secondary winding 72 mH;
- Magnetization resistance 100 kΩ;
- Magnetization inductance 3 H.
4.2. Modeling of the Circuit with a Single-Phase SST
- Capacitance for the first stage 10 mF;
- Nominal output frequency 50 Hz;
- Turns ratio 10/17;
- HF transformer frequency 1 kHz;
- Active resistance of primary winding 0.1 Ω;
- Inductance of primary winding 4 mH;
- Active resistance of secondary winding 0.15 Ω;
- Inductance of secondary winding 7 mH;
- Capacitance for the second stage 0.1 mF.
5. Conclusions
Author Contributions
Funding
Conflicts of Interest
References
- Almaguer, J.; Cardenas, V.; Espinoza, J.R.; Aganza-Torres, A.; González, M. Performance and Control Strategy of Real-Time Simulation of a Three-Phase Solid-State Transformer. Appl. Sci. 2019, 9, 789. [Google Scholar] [CrossRef]
- Chernyi, S.G.; Sergei, C. Techniques for selecting topology and implementing the distributed control system network for maritime platforms. AKCE Int. J. Graphs Comb. 2018, 15, 219–223. [Google Scholar] [CrossRef]
- Bignucolo, F.; Bertoluzzo, M. Application of Solid-State Transformers in a Novel Architecture of Hybrid AC/DC House Power Systems. Energies 2020, 13, 3432. [Google Scholar] [CrossRef]
- Shamshuddin, M.A.; Rojas, F.; Cárdenas, R.; Pereda, J.; Diaz, M.; Kennel, R. Solid State Transformers: Concepts, Classification, and Control. Energies 2020, 13, 2319. [Google Scholar] [CrossRef]
- Vaca-Urbano, F.; Alvarez-Alvarado, M. Power quality with solid state transformer integrated smart-grids. In Proceedings of the 2017 IEEE PES Innovative Smart Grid Technologies Conference—Latin America (ISGT Latin America), Quito, Ecuador, 20–22 September 2017; pp. 1–6. [Google Scholar] [CrossRef]
- Hannan, M.A.; Ker, P.J.; Lipu, M.S.H.; Choi, Z.H.; Rahman, M.S.A.; Muttaqi, K.M.; Blaabjerg, F. State of the Art of Solid-State Transformers: Advanced Topologies, Implementation Issues, Recent Progress and Improvements. IEEE Access 2020, 8, 19113–19132. [Google Scholar] [CrossRef]
- Zhang, X.; Xu, Y.; Long, Y.; Xu, S.; Siddique, A. Hybrid-Frequency Cascaded Full-Bridge Solid-State Transformer. IEEE Access 2019, 7, 22118–22132. [Google Scholar] [CrossRef]
- Avdeev, B.; Dema, R.; Chernyi, S.G. Study and Modeling of the Magnetic Field Distribution in the Fricker Hydrocyclone Cylindrical Part. Computation 2020, 8, 42. [Google Scholar] [CrossRef]
- Li, Z.; Wang, P.; Chu, Z.; Zhu, H.; Sun, Z.; Li, Y. A three-phase 10 kVAC-750 VDC power electronic transformer for smart distribution grid. In Proceedings of the 2013 15th European Conference on Power Electronics and Applications (EPE), Lille, France, 2–6 September 2013; pp. 1–9. [Google Scholar] [CrossRef]
- Sandhu, M.; Thakur, T. Issues, Challenges, Causes, Impacts and Utilization of Renewable Energy Sources Grid Integration. Int. J. Eng. Res. Appl. 2014, 4, 636–643. [Google Scholar]
- Verma, N.; Singh, N.; Yadav, S. Solid State Transformer for Electrical System: Challenges and Solution. In Proceedings of the 2018 2nd International Conference on Electronics, Materials Engineering & Nano-Technology (IEMENTech), Kolkata, India, 4–5 May 2018; pp. 1–5. [Google Scholar] [CrossRef]
- Vyngra, A.V.; Avdeev, B.A. Modeling the Operation of an Uninsulated DC-DC Converter as a Part of a Propeller Drive of Autonomous Underwater Vehicles. In Proceedings of the 2020 IEEE Conference of Russian Young Researchers in Electrical and Electronic Engineering (EIConRus), St. Petersburg and Moscow, Russia, 27–30 January 2020; pp. 2431–2434. [Google Scholar] [CrossRef]
- Sokolov, S.; A Zhilenkov, A.; Chernyi, S.; Nyrkov, A.; Glebov, N. Hybrid neural networks in cyber physical system interface control systems. Bull. Electr. Eng. Inform. 2020, 9, 1268–1275. [Google Scholar] [CrossRef][Green Version]
- Zahedi, B.; Norum, L.E. Modeling and Simulation of All-Electric Ships with Low-Voltage DC Hybrid Power Systems. IEEE Trans. Power Electron. 2012, 28, 4525–4537. [Google Scholar] [CrossRef]
- Feng, J.; Chu, W.Q.; Zhang, Z.; Zhu, Z.Q. Power Electronic Transformer-Based Railway Traction Systems: Challenges and Opportunities. IEEE J. Emerg. Sel. Top. Power Electron. 2017, 5, 1237–1253. [Google Scholar] [CrossRef]
- Kehler, L.B.; Kaminski, A.M.; Pinheiro, J.R.; Rech, C.; Marchesan, T.B.; Emmel, R.R. Auxiliary power supply for solid state transformers. In Proceedings of the 2016 IEEE International Conference on Electronics, Circuits and Systems (ICECS), Monte Carlo, Monaco, 11–14 December 2016; pp. 193–196. [Google Scholar] [CrossRef]
- Bignucolo, F.; Bertoluzzo, M.; Fontana, C. Applications of the solid state transformer concept in the electrical power system. In Proceedings of the 2015 AEIT International Annual Conference (AEIT), Naples, Italy, 14–16 October 2015; pp. 1–6. [Google Scholar] [CrossRef]
- Farnesi, S.; Marchesoni, M.; Passalacqua, M.; Vaccaro, L. Solid-State Transformers in Locomotives Fed through AC Lines: A Review and Future Developments. Energies 2019, 12, 4711. [Google Scholar] [CrossRef]
- Krishnamoorthy, H.S.; Enjeti, P.; Sandoval, J.J. Solid-State Transformer for Grid Interface of High-Power Multipulse Rectifiers. IEEE Trans. Ind. Appl. 2017, 54, 5504–5511. [Google Scholar] [CrossRef]
- Sabahi, M.; Goharrizi, A.Y.; Hosseini, S.H.; Sharifian, M.B.B.; Gharehpetian, G.B. Flexible Power Electronic Transformer. IEEE Trans. Power Electron. 2010, 25, 2159–2169. [Google Scholar] [CrossRef]
- Abu-Siada, A.; Budiri, J.; Abdou, A.F. Solid State Transformers Topologies, Controllers, and Applications: State-of-the-Art Literature Review. Electronics 2018, 7, 298. [Google Scholar] [CrossRef]
- Chen, H.; Prasai, A.; Divan, D. Dyna-C: A Minimal Topology for Bidirectional Solid-State Transformers. IEEE Trans. Power Electron. 2016, 32, 995–1005. [Google Scholar] [CrossRef]
- Sahoo, A.K.; Mohan, N. Modulation and control of a single-stage HVDC/AC solid state transformer using modular multilevel converter. In Proceedings of the 2017 IEEE Applied Power Electronics Conference and Exposition (APEC), Tampa, FL, USA, 26–30 March 2017; IEEE: Hoboken, NJ, USA, 2017; pp. 1857–1864. [Google Scholar]
- Sabahi, M.; Hosseini, S.H.; Sharifian, M.; Goharrizi, A.; Gharehpetian, G.B. Zero-voltage switching bi-directional power electronic transformer. IET Power Electron. 2010, 3, 818. [Google Scholar] [CrossRef]
- Huber, J.E.; Rothmund, D.; Kolar, J.W. Comparative evaluation of isolated front end and isolated back end multi-cell SSTs. In Proceedings of the 2016 IEEE 8th International Power Electronics and Motion Control Conference (IPEMC-ECCE Asia), Hefei, China, 22–26 May 2016; pp. 3536–3545. [Google Scholar]
- Qin, H.; Kimball, J.W. Solid-State Transformer Architecture Using AC-AC Dual-Active-Bridge Converter. IEEE Trans. Ind. Electron. 2013, 60, 3720–3730. [Google Scholar] [CrossRef]
- Saeed, M.; Cuartas, J.M.; Rodriguez, A.; Arias, M.; Briz, F.; Gerges, M.S.H. Energization and Start-Up of CHB-Based Modular Three-Stage Solid-State Transformers. IEEE Trans. Ind. Appl. 2018, 54, 5483–5492. [Google Scholar] [CrossRef]
- Shojaei, A.; Joós, G. A topology for three-stage Solid State Transformer. In Proceedings of the 2013 IEEE Power & Energy Society General Meeting, Vancouver, BC, Canada, 21–25 July 2013; IEEE: Hoboken, NJ, USA, 2013; pp. 1–5. [Google Scholar] [CrossRef]
- Sanduleac, M.; Toma, L.; Eremia, M.; Ciornei, I.; Bulac, C.; Triștiu, I.; Iantoc, A.; Martins, J.F.; Pires, V.F. On the Electrostatic Inertia in Microgrids with Inverter-Based Generation Only—An Analysis on Dynamic Stability. Energies 2019, 12, 3274. [Google Scholar] [CrossRef]
- Li, Y.; Han, J.; Cao, Y.; Li, Y.; Xiong, J.; Sidorov, D.; Panasetsky, D.A. A modular multilevel converter type solid state transformer with internal model control method. Int. J. Electr. Power Energy Syst. 2017, 85, 153–163. [Google Scholar] [CrossRef]








© 2020 by the authors. Licensee MDPI, Basel, Switzerland. This article is an open access article distributed under the terms and conditions of the Creative Commons Attribution (CC BY) license (http://creativecommons.org/licenses/by/4.0/).
Share and Cite
Avdeev, B.; Vyngra, A.; Chernyi, S. Improving the Electricity Quality by Means of a Single-Phase Solid-State Transformer. Designs 2020, 4, 35. https://doi.org/10.3390/designs4030035
Avdeev B, Vyngra A, Chernyi S. Improving the Electricity Quality by Means of a Single-Phase Solid-State Transformer. Designs. 2020; 4(3):35. https://doi.org/10.3390/designs4030035
Chicago/Turabian StyleAvdeev, Boris, Aleksei Vyngra, and Sergei Chernyi. 2020. "Improving the Electricity Quality by Means of a Single-Phase Solid-State Transformer" Designs 4, no. 3: 35. https://doi.org/10.3390/designs4030035
APA StyleAvdeev, B., Vyngra, A., & Chernyi, S. (2020). Improving the Electricity Quality by Means of a Single-Phase Solid-State Transformer. Designs, 4(3), 35. https://doi.org/10.3390/designs4030035

