Abstract
The categorization of cell culture chiefly includes two aspects; one is the dimensionality and another regards the dynamicity. Referring to knowledge of “engineering system evolution”, 2D toward 3D cell culture follows the direction of evolution in dimensionality, and 3D scaffolds with 3DP as its popular fabrication tools has played a role in 3D cell culture applications. Dynamic methods of cell culturing, compared with traditional static means, generally follow the evolution line “static to motional or dynamic”, and vibration has been selected frequently as the suitable tool to achieve the dynamicity of cell culture. Although such a scaffold plus vibration approach has benefited cell culture, there exist significant defects. To mitigate some existing gaps, as well as following further evolutionary trends, the concept of the 3D printed vibratory scaffold (3DPVS) used in cell culture applications is firstly brought out in this study. With 3DPVS, a 3D scaffold in traditional scaffold engineering could potentially evolve into a novel vibratory scaffold which will play significant role in future bioengineering and scaffold engineering. Since 3DPVS’s development remains blank, designers firstly need to propose a high-quality conceptual design; the process of identifying design methodology is challenging since there has been no formal methodology applied for scaffold design. To address these issues, a new design approach is proposed in this paper, which includes an integral development process and focuses on the 3DPVS conceptual stage. The possible methodology and tools to achieve the established conceptual design in following step will be also be discussed.
1. Introduction
In present section, three basic aspects will be illustrated, the first regards the background and limitations of cell culture, scaffold and vibration mechanisms, the second focuses on the future trend of cell culture scaffold engineering, and the third introduces the possible future 3D printed vibratory scaffold (3DPVS).
1.1. Background and Limitation of Cell Culture and Scaffolding
To propose the novel concept 3DPVS, it is necessary to understand the background and limitation of cell culture and scaffolding. First of all, 3D cell culture has developed from 2D cell culture in recent decades, for creating suitable 3D surrounding environments utilized for better cell growth, differentiation and function [1,2]. The limitation of cell culture in terms of dimensionality, for example the flat-monolayer-structure of cells that resulted by 2D culture, was preliminarily addressed by 3D culture. 3D scaffolding has been utilized as the means for optimal 3D cell culture, showing tremendous benefits over early 2D cell culture or 3D non-scaffolding methods, in terms of mimicking 3D cell environment in vitro, increasing cell proliferation and differentiation rate [2,3,4], as well as helping researchers to explore knowledge of 3D cell culture and tissue growth in general. However, despite the development from 2D tools into 3D scaffolding, which is universally considered as revolutionary, 3D scaffolds in current biomedical or culture cell worlds still remain static or passive, the same as traditional 2D cell culture plates or platforms. This property in 3D scaffolding could contribute to the gap between current and future scaffold engineering. In connection with this, dynamicity is another vital aspect in cell culture. Since dynamicity cannot be enabled by current scaffolding; researchers have to use external means to address the dynamic cell culture purpose. Vibration mechanisms, which can be connected with scaffolding or culturing platforms, have been most widely applied for achieving dynamicity, due to its proven effectiveness and easy applicability. Vibration stimulation helps provide a dynamic environment similar to in vivo conditions, where cells tend to grow in a better and natural way with increased cell adhesion and better differentiation rate etc., [5,6]. However, two chief limitations exist in such previously applied vibration mechanisms.
First, current vibration and dynamicity can only be achieved by outer mechanical stimulations. Bio-reactors, mechanical stimulators and vibrators etc., are popular ways to generate vibrations in vitro. In many cases, cells have to be limited in receiving vibrations through such mechanisms [5,7]. Three “layers” exist regarding the whole cell culture unit, namely external vibrators, cell culture scaffolding, and the cells cultured inside. In contrast, inside the real tissue the dynamic organism is spontaneous and all-in-one, which ensures cells are cultured in an exact and thorough way required by the organism. In this connection, cells could be negatively affected by these intermediate “layers” utilizing externally applied vibratory mechanism. For example, vibrations usually have to pass through the vibrators first, then the platform holding the vibrators, the scaffold inside the platform, the inner environment of the scaffold, and then they can finally reach the cells. Therefore, how to shorten the energy path and make vibration from the scaffold within, not without, can be an interesting question. A vibratory scaffold product, therefore, has the potential value to be studied and developed. Second, another limitation in current vibration mechanisms is that vibratory effects have to be “evenly-distributed” or identical among different areas inside the scaffold. That is, when external vibration works, all parts of the culturing scaffold have to be vibrated and react passively together. This negatively affects some differentiation and proliferation of cells into 3D tissues when different groups of cells might need a tailored and variable dynamic sub-environment [8,9,10]. For instance, some tissues in vivo, like bones, can be divided into different sub tissue groups where stems cells develop in distinctive ways. Distinct parts, therefore, may require different or specific vibratory stimulus or dynamic properties [9,11,12,13,14]. This gives a good indication that a future scaffold may need to provide localized and tailored vibrations among different sub-areas of the scaffold itself, in order to help cells grow or develop into specific tissues. Such functionality could be also one objective of the proposed 3D vibratory scaffold.
1.2. Future Trend in Cell Culture and Scaffold Engineering
Dynamicity has been one vital aspect of the study of cell culture systems, as discussed, parallel with the issues of dimensionality in cell culture. To make it specific, cell culture related to both dimensionality and dimensionality can be divided into four categories, 2D static, 3D dynamic, 3D static and 3D dynamic. In connection with this, cell culture scaffolding, can also be divided into four types accordingly. Figure 1 briefly concludes the categorization of cell cultures and possible classification of scaffold engineering, as well as providing a general insight into the system evolution trends, namely from 2D into 3D, and from static into dynamic.
Figure 1.
A graphic illustration regarding (a) four main stages in cell culture development; and (b) development aspects in terms of scaffold engineering for cell culture applications.
Analyzing the diagrams illustrated in Figure 1, we know that current biological scientists have focused on all four aspects of cell culture, and 3D dynamic cell culture (3DDCC) has been the chief focus in modern cell researches. For scaffold development in (b), it started from 2DSS and currently stays at 3DSS. Due to the much higher value of 3D methods than 2D, 2DVS is less likely to be developed as a product. It can be considered as one layer of the 3DVS. Thus, it is reasonable to say that 3DVS can be the following product in scaffold engineering. In brief, it is logical to predict that 3D dynamic cell culture (3DDCC) will continuously be the chief focus for current and future cell culture, and 3D Vibratory Scaffold (3DVS) will be most likely developed to firstly play general roles cooperating with 3DDCC, and secondly mitigating the two gaps and limitations previously discussed.
1.3. 3D Printed Vibratory Scaffold (3DPVS) in Future
The concept of the future vibration-integrated scaffold product, as discussed, which would play significant role in 3DDCC, might be named “3D Vibratory Scaffold”. There are several indications why 3D static or passive scaffolding, in the next stage of scaffold engineering, would most likely evolve into 3D vibratory scaffolding. Laws for general system evolution [15,16,17,18], in first place, indicate the direction; for example separate elements of multiple systems generally evolve into the single integrated system with multiple functions. Detailed knowledge will be discussed in the following section. Besides this, the urgency and necessity to address current limitations or gaps as discussed make it of significant value to develop better integrated vibration mechanisms. Also, since vibration has been studied, it might be easier to integrate it with scaffolding than with other factors existing in dynamic cell culture. Other reasons will be discussed in the concept justification section.
In connection with the 3D vibratory scaffold, designers logically need to consider the fabrication tools or means for achieving such a novel product. After a systematic study, 3DP (3D printing), containing a range of additive manufacturing methods, would be considered as the best fabricating approach. Several reasons could be provided here. Put briefly, since 3DP techniques are further fine-tailored [19,20] and more bio-functional materials become available [21,22,23,24,25], it has been used for achieving both traditional scaffolds and advanced 3D static ones. Design of the 3D vibratory scaffold could be partly attributed to how to make the best 3DP characteristics inside the scaffold itself, namely geometric control and material composition. Studying 3DP techniques and 3DP dynamic materials may contribute to some design solutions which enable scaffold generating tailored vibrations. In addition, since 2DVS can be considered as one layer of 3DVS, as illustrated, designing 2DVS first then fabricating it in layer-by-layer way to constitute 3DVS would be a highly useful approach. 3DP technologies have an exact layer-based CAD (computer-aided design) approach and make this probably the optimal tool for achieving 3DVS. In brief, the potential future 3D scaffold product, being both “3D vibratory” and “3D printable”, can be of high potential, and this combination might probably contribute to a new term in the future scaffold engineering world, namely the “3D printed vibratory scaffold” (3DPVS). Predictably, 3DPVS will make best of the positive effects in triple worlds, that is, advanced 3DP, vibration and 3D scaffold. Separate mechanisms of vibration and scaffolding would turn into a unified functioning system with some required vibratory functions attributed inside the scaffold itself. Localized vibration and tailored frequency/dynamicity control could be enabled to reach higher cell culture efficiency and usefulness.
2. Laws of System Evolution and Concept Justification for 3DPVS
In the previous section the background knowledge and limitations of current 3D scaffold, vibrations and cell culture unity have been discussed. The novel concept 3DPVS was brought out from a technical vision to address several limitations, to make best use of some common benefits of scaffolding and vibration, as well as to remain within the future scaffolding trend. However, to scientifically bring out a novel concept and prove it as practical and rooted, this reasoning is considered as insufficient. A thorough systematic analysis which can give more evidence is necessary. In this connection, we will further justify and solidify the concept feasibility of 3DPVS using Laws of System Evolution (LSE), which have been validated for a significant amount of product innovation by scientists, engineers and designers in previous decades. It is interesting that, while using LSE to study and justify 3DPVS concepts, some design inspiration or possible direction might also be generated. This indeed helps the future conceptual design process.
2.1. Basic Evolution Line
Based on LSE, which is one vital category of TRIZ (Inventive Problem Solving Theory), we can summarize the line of product innovation and evolution as follows. The evolution of any product or system generally is from static to dynamic, from separated to integrated, from 2D structure to 3D, from single-material to multiple-material, single-structure to complex-structure. Advanced 3D scaffolds follow this direction. Regarding the vibration mechanism, vibrating control develops from single, fixed vibration to flexible, multi-dimensional vibration; newly developed vibration mechanisms will allow different and multiple parts of an object vibrating or dynamically functioning in non-identical ways. A further understanding of vibration derives from LSE and modern quantum science, which point out that all substances in universe consist of “vibrations and matter” or of “matter in a state of vibration”, or of “vibrating matter”. This might be hard to perceive by current engineering, but it gives an indication of the significant value of vibration from a new aspect. In connection with this, the 3D static scaffold can also be considered as vibratory scaffold working in extremely low vibrating state; and vibratory scaffold with relatively higher vibrating state therefore can be logically proposed as the future direction. In addition to vibration, fabrication technology tends to develop from traditional subjective manufacturing to novel addictive manufacturing, which makes process more rapid, effective and customer-tailored. 3DP technologies have been predicted to “fabricating the future”. Therefore, the product of the 3D vibratory scaffold fabricated by 3DP technologies could have great potential to develop, since it follows the basic evolution line.
2.2. Generic Laws of System Evolution (LSE)
In this section, three groups of laws will be illustrated in detail to help understand the evolution principles in general engineering system. Different aspects of potential 3DPVS will be analysed and justified.
2.2.1. First Group of Laws Supporting 3DPVS Development Concept
This set of Laws specifies the conditionings at the start of system life. Though only one law is applicable to 3DPVS, it is of great significance.
The law of shortening the path of energy flow through a system states that shortening the passage of energy through the system (from engine to working units) is the direction in scaffold evolution. The transmission of vibration from outside vibrators to the scaffold then to inside cells can be improved from the scaffold directly to cells. Although self-vibratory scaffolds also have “layers”, such as a liquid medium that might affect some vibratory functions between the scaffold and cells, they are in a higher evolutionary position compared with scaffold mechanisms with externally applied vibration. In brief, this evolution law concerns the first limitation discussed previously, and has been used as the motivation force for developing integrated scaffold product which shortens energy flow path.
2.2.2. Second Group of Laws Supporting 3DPVS Development Concept
This group of laws specifies the conditions of scaffold system development independent of technological and physical factors. The 3DPVS concept fulfil three generic laws in this category.
The law of increasing degree of ideality can be a vital evolution trend of a scaffold engineering system. A scaffold tends to become more reliable, effective and perfect in terms of the following aspects:
- ▪
- Increasing the amount of functions;
- ▪
- Transferring functions to the sub-system (working units);
- ▪
- Transferring functions to the super-system;
- ▪
- Using both external and internal resources already available to the system;
For a scaffold, 3D scaffolding create more functions than 2D scaffolding or a culturing plate; the 3D active scaffold will provide more functions than the 3D passive scaffold. For vibration, the traditional mechanism needs scaffold and outside vibrators, while the novel 3D vibratory scaffold can generate vibration by itself. Thus, the number of components is decreased.
Ideally, the future scaffold will potentially include but not be limited to 5 aspects, as shown below. The 3DPVS concept strongly fulfils the 3, 4 and 5, while maintain 1, 2 at reasonable level compared with traditional 3D static scaffold. Note that symbol “->” indicates the developing trend.
- less energy to produce and operate (energy);
- less cost of product in its life cycle (cost);
- less space occupation (space), such as:
- ▪
- Field-based scaffold might finally replace physical scaffolds as it occupies zero physical space;
- ▪
- Field-based vibration to replace mechanical vibrator;
- less time from concept to market (time), such as:
- ▪
- traditional fabrication- > rapid prototyping- > advanced 3DP;
- increased functionality (performance), such as:
- ▪
- static functionality- > dynamic scaffold;
- ▪
- fixed, uncontrollable vibration frequency->controllable vibration.
The law of no-uniform evolution of sub-systems (system components), in addition to the Law of increasing ideality, this indicates that three major functions of scaffold, namely geometrical control, mechanical stimulation and biological control, will probably be developed as non-uniform components of scaffolding, to fulfil the different cell cultivation requirements. In terms of vibration, this is among aspects of dynamicity and could possibly develop at an earlier rate than other dynamic aspects in cell culture. If designers want to address all dynamic issues simultaneous then nothing could probably be achieved at a satisfactory level. Also, the research weight on material composition and geometrical control could be different. For example, tailored materials for vibration might be studied firstly, then coming to the analysis of proper structures for specific vibrations. This suits the law as well.
The law of transitioning to a super-system, illustrates that a scaffolding system tends to evolve in two directions. The first direction is that a “future scaffold system evolves into a combination of different existing systems”. Using the modern phone as example, it contains video camera, telephone, TV and photo camera into one unit; an aircraft carrier, similarly, is the integration of airplane and ship. Combining different system into one unit has witnessed vast applications through technological breakthroughs. This is one reason why combining a vibration mechanism with a 3D scaffold can be a promising future tendency for scaffold engineering. 3D scaffold system and vibration system have the potential to be integrated together, both fulfilling some beneficial or useful purposes for cell culture. 3DPVS is therefore reasonable concept.
Another direction inside this law is that the “scaffold evolves from mono-system to bi- or poly-system”. Future scaffolds will most likely contain several sub-systems, compared with traditional passive scaffolds that only have one mono-system. Sub-systems of the scaffold will work individually, to non-uniformly affect cells seeded inside the scaffold. Future scaffolds also could make different parts of the scaffold vibrate in a tailored way so different parts act as a poly-vibrating system. Different parts of the scaffold, for instance, will potentially vibrate at different frequencies or amplitude. These are examples of how mono scaffold system develops into poly. The localized functionality proposed for 3DPVS fulfils this direction. On other hand, in the evolution of geometries or geometric dimensions of an engineering system, point structures evolve into linear structures, and further evolution leads to a construction on a surface and the development of three-dimensional, volumetric structures. Scaffolding from 2D to 3D, or from 3D into potential higher dimension in future, follows this law. 3DPVS is inevitably the valuable concept at the current 3D stage.
2.2.3. Third Group of Laws Supporting 3DPVS Concept Development
In this group, two laws for system evolution under the influence of technological and physical factors indicate the future development of the scaffold system as well as justify the 3DPVS concept.
Law of transitioning to the micro level. A scaffold system will develop in the direction of fragmentation of its components (working units). The transition from macro- to micro-states of elements inside the scaffold helps the guidance and control of scaffold parameters become more effective and flexible. Two aspects can be considered, the scaffold’s substance and architecture. In terms of substance, in other word the scaffold material, its trend of evolution contains 10 steps: from monolith, to granules, power, dust, to gel, paste, emulsion, to liquid, to foam, to aerosol, to gas, to plasma, to photons, to field in the end. In terms of the evolution of architecture in the scaffold system, space segmentation is one of the major evolution concepts that allow us to utilize space resources to increase efficiency in the scaffold system. The starting point of this evolutionary trend is a monolithic scaffold, followed by the scaffold with a single cavity. The next step is a scaffold with multiple cavities, after which is a capillary or porous scaffold system. The last phase of the trend is a scaffold system with active capillaries, meaning that the scaffold itself can actively produce or generate some stimulations, movements or dynamic functions that help definite ell culture process or mimic dynamic in vivo environment. Such properties tend to be unachievable by a traditional scaffold which is static or passive. In brief, a current 3D passive or static scaffold is a capillary or porous system, and in future it will possibly evolve into a system with active capillaries providing active functionality. Thus the idea to develop a 3D vibratory scaffold is supported by this evolution trend. To conclude, in the trend of transitioning to the micro-level, the scaffold system performing the same functions will become smaller and more ideal by applying the transition from macro- to micro-state of substances and architecture. Fabrication tools for the novel scaffold will also develop from macro- to micro-level. 3DPVS is indeed micro-level scaffold product, and the vibration mechanism from traditional external vibrator into potentially integrated vibration mechanism could also be transitioning into a micro-level. Thus 3DPSV is useful and promising.
Law of increasing controllability/flexibility of a system (Law of Dynamism). In this law, we know that evolution of a scaffold system is directly towards increasing controllability, from rigid to flexible structures and from rigid to flexible parameters. For instance, smart materials might be applied in a 3D vibratory scaffold to achieve a flexible structure. The rigid vibration mechanism into flexible vibration mechanism can be a future direction. Traditional scaffolds having rigid elements are less adaptable to changing operating (vibration) conditions. The rigid material, structure of the scaffold system will become more flexible and dynamic. Implementation of the elements in the scaffold system develops toward molecular and field levels, in order to provide maximum flexibility for the system. The traditional vibration mechanism lacks controllability and flexibility, and this is the gap that 3DPVS can potentially fill. Higher controllability and flexibility in aspects, such as the frequency and amplitude of vibration, as well as vibration control in operational time, vibrating time and pausing time, will be proposed as the potential goal for 3DPVS. In brief, the 3DPVS concept fulfils the developing line set by the Law of Dynamism, and the law in turn solidifies some valuable goals that future 3DPVS might need to fulfil.
3. Conceptual Design Approach for 3DPVS
After utilizing the LSE to justify the 3DPVS concept, this part will introduce the conceptual design process for 3DPVS. This design approach is considered as novel for several reasons. First, previous 3D scaffold designs were largely based on an experimental approach; for example, it is often the case that biological engineers use a “trial and error” method to modify previously established scaffold model or product to achieve the new one required by a definite research scenario. This is applicable for scaffold design where only quantitative changes are made. Other design approaches lie in establishing 3D models by CAD tools to make suitable geometries or mechanical properties. For both of the two ways previously used, these could not be effective for the conceptual design of 3DPVS, chiefly due to the fact 3DPVS is a totally new concept different from a traditional 3D static or passive scaffold.
Considering the aforementioned issues, authors in this research attempt to introduce the engineering design process (EDP) into the scaffold design, as well as adapting the design process for tailored 3DPVS conceptual development. In the following sections, the general EDP will be introduced firstly, then the conceptual design process of 3DPVS. This 3DPVS conceptual design is proposed to contain three stages, namely design initiation, concept generation and concept evaluation.
3.1. Introducing the Engineering Design Process (EDP) into 3DPVS Development
The engineering design process (EDP) is to describe a process to generate the desired result of a product design or complex engineered system design. It has been widely used in engineering designs for mechanical, industrial and electronic realms. EDP has been proven as effective and useful for general design, and different tools can be flexibly embedded inside the design process to make the EDP tailored for specific design purposes. In connection with this, for biological products like a novel 3D scaffold or 3DPVS, we consider EDP as applicable and practical.
3.1.1. Traditional EDP
Traditional engineering design processes generally contain four stages, but generally follow the same 4-step principles, that is, analysis of problem as initiation, concept design, embodiment design and product validation. To be specific, Initiation is to define the problem, analyze the task restraints and needs, and develop the requirement lists under design specification. Conceptual design is the most vital design phase in EDP. This phase generates the design concepts and validates it. Embodiment design is to develop specifications of function, strength, geometrics, physical compatibility and financial availability. Detailed design is to further identify and establish the properties of all components inside the product. Simple logic is shown in Figure 2a follows:
Figure 2.
(a) traditional four-stage engineering design process (EDP); (b) a typical three-phase 8-step EDP process; and (c) recently used two-stage EDP with higher clarity and usability.
In addition to the typical four-stage process, some researchers have suggested the design initiation to be integrated inside conceptual design, thus making the whole process contain three phases. They believe that initiating the conceptual design would literally cover tasks in design initiation regarding defining problem and gathering information. Conceptual design, therefore can integrate the design initial stage [26]. Figure 2b shows a typical three-stage EDP process with eight sub-steps.
Besides the above three-stage EDP process, there exists another definition of categorizing the design phase. It proposes that embodiment and detail design could be integrated together [27]. The unified part would be named detailed design, to make a distinction with conceptual design which includes the full stages before it. In this way, the design for engineering product will include only two major stages: conceptual design, which integrates the traditional design initiation and conceptual design, and detailed design, which includes both the traditional embodiment design and detailed design, seen in Figure 2c. Two-stage EDP defines design process in crystal clear way, and is easier to understand. For the development of 3DPVS, this EDP will be utilized.
3.1.2. Engineering Design Process for the Full Stage 3DPVS
After introducing the basic knowledge of the engineering design process (EDP), the question arises as how to utilize EDP into the design of novel 3DPVS. Since the conceptual design will be the predominant focus for 3DPVS, a three-phase EDP will be established with the illustration as follows. It utilizes the two-stage EDP as introduced previously, and adds the “manufacture and working prototype” phase based on the significant role of 3DP occupying in the innovation and realization of 3DPVS.
Stage 1: Conceptual Design
Requirements of the designed 3D scaffolds can be obtained using investigation method and literature review. For example, the requirements of potential 3DPVS are obtainable through surveying biological companies and research institutions. These requirements then will be analyzed to outline specific design tasks at a conceptual stage. Based on requirements and objectives, conceptual solutions will be generated following a definite methodology, which will be a core part of the conceptual design. Among a set of conceptual solutions for the requirements identified in the previous phase, a final concept of 3DPVS will be created. For example, design here can include fundamental material choosing, dynamic material selecting, porous structure construction as well as geometries modelling. A final concept of the proposed 3DPVS is established so as to shorten the energy pass, create localized, on-demand vibrating functionality, and improves the controllability for dynamicity. 3DPVS could vibrate with different frequencies under tailored outer environments, and different part of the scaffolds can vibrate non-uniformly to mimic the dynamic cell growth environment in vivo or fulfil external cell culture needs from researchers. How to select the optimal solution will be partly based on criteria; for example, the conceptual details need to be achievable by current 3DP methods and the design cost is reasonable. 3DP prototyping or computer simulation may be used to validate the generated concepts, to incorporate them with the theoretical concept selecting process.
Stage 2: Detailed Design
After the conceptual design, the detailed parameters such as geometrical parameters, mechanical properties and chemical control of the conceptual 3DPVS can be achieved and evaluated by computer simulation methods. In short, the established conceptual model will be tested and detailed parameters will come into play. The embodiment design requires an understanding of the separate functions that the designed scaffold needs to perform, and then identifies the assemblies or modules necessary to perform those functions. In the 3DPVS context, these functions chiefly refer to the vibratory functions of different sections of the scaffold, and how each section of the scaffold responds to the vibration mechanism applied. Further analysis and modelling are possibly needed to demonstrate if the arrangement of the product assemblies works desirably. In addition, manufacture and the working prototype will be utilized inside detailed design. The design of 3DPVS will be finalized here and the product will be printed out by 3D printing technologies. Since 3DP is one vital element as well as the fabrication tool of 3DPVS, the relationships between scaffold and 3DP will be practically analyzed and assessed in this phase. A straight application fulfilling end-users’ requirements in dynamic cell culture will be the aim of this phase. 3DPVS will be applicable for required cell culture applications. As with other tasks in detailed design, it will be the future research task after 3DPVS conceptual development.
3.2. Introducing Process of Traditional Conceptual Design
The traditional conceptual design phase usually includes concept generation and concept evaluation [28]. Concept generation identifies the system functions and finds possible conceptual solutions, and evaluation compares the possible solutions by criteria then determines the principles. Seven sub-steps illustration can be as shown in Figure 3.
Figure 3.
Traditional conceptual design process, adapted from [26,29].
The first five steps belong to the generation stage and the last two belong to the concept selection stage. The first step concerns identifying the essential problems generated from the requirement list whose output is a set of functions that should be satisfied by the product. Structure models of these functions are then established and each of these models is decomposed into sub-functions, each of which needs possible principles for its realization, and searching these is an innovative process that requires creative thinking. These working principles are combined to generate alternative solutions for the conceptual design, and preliminary combinations are selected while unsuitable ones are eliminated. Following this, models of evaluation variants of solutions are established and the solution evaluation is available in this stage. Final solutions are evaluated and validated using a set of criteria identified according to the design requirements. The output of this step after the entire conceptual design is the principle and desired conceptual solution for the product.
3.3. Establishing Conceptual Design Process for 3DPVS
A complete design process of 3DPVS includes three main stages as discussed; the first practice logically follows as the conceptual design. For a novel product like 3DPVS, this part tends to be the most innovative, as well as providing great value to designers to optimize the potentiality of product.
Based on traditional conceptual design processes studied in previous section, here we propose a tailored conceptual design process for the 3DPVS development. The input for the conceptual design is a set of requirements such as cell culture, scaffold and dynamicity requirements from customers, researchers or companies. This phase is proposed as the design initiation for conceptual design; fundamental requirements and speculations of the 3DPVS will be acquired here, which will help generate the alternative solutions or concepts for the 3DPVS required. The concept-generating stage is the second stage for the conceptual design process of 3DPVS. The third stage will be concept evaluation, where optimum conceptual solutions will be selected from these generated alternative solutions and a process of concept validation follows thereafter. During the evaluation stage, the concepts or solutions that fail to satisfy the initial requirements will need to go through the concept generation phase again to generate other alternatives solutions or concepts.
Since the prioritized work at the present stage is focusing on the conceptual stage of 3DPVS, concept evaluation will be based on a philosophical evaluation process which mainly contains criterion selecting and concept weighting. A phase of computer-aided evaluation as well as 3DP prototyping testing will be utilized afterwards to further validate the eligibility of the concepts generated for the required 3DPVS.
3.3.1. Three-Stage 3DPVS Conceptual Design
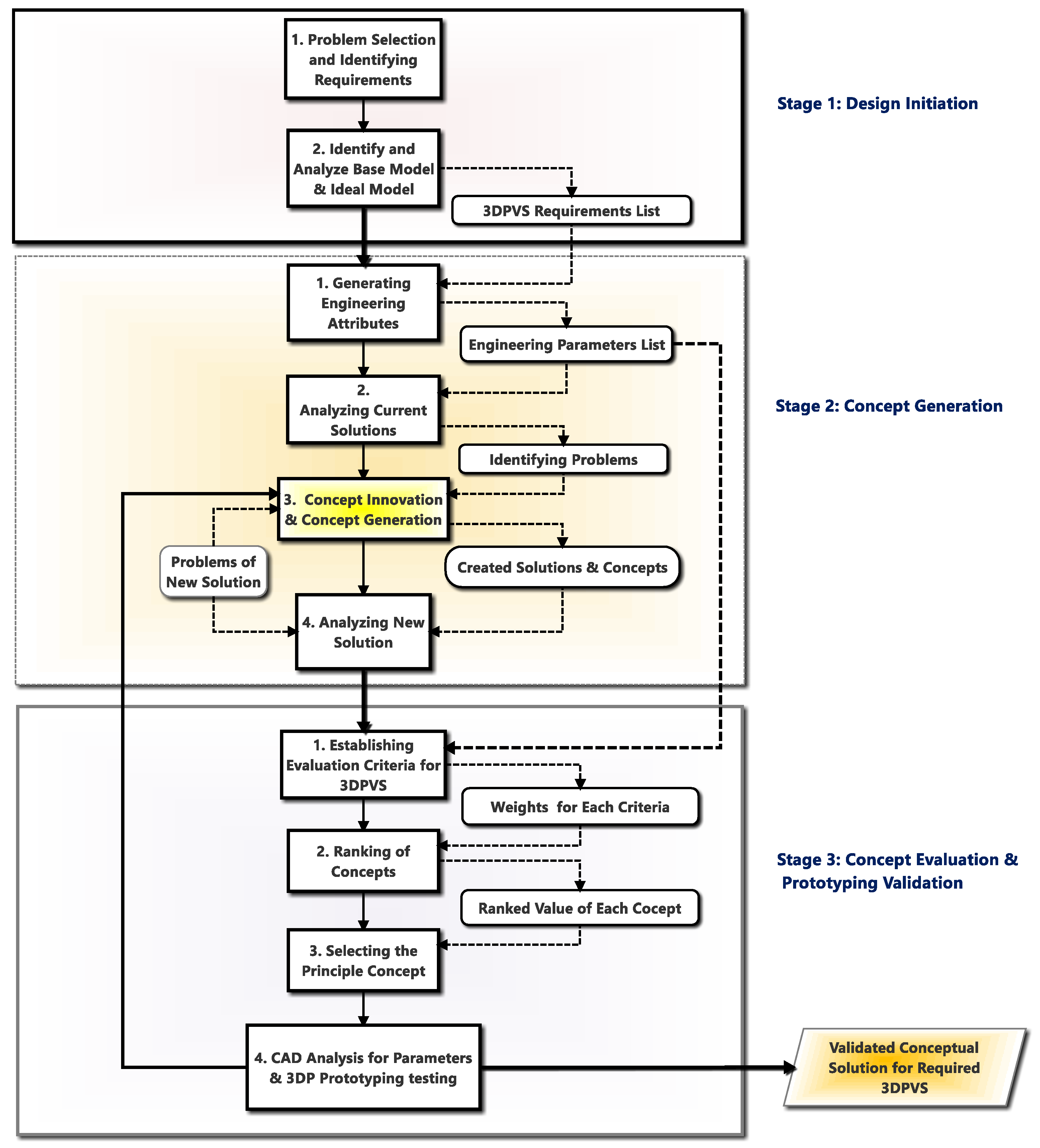
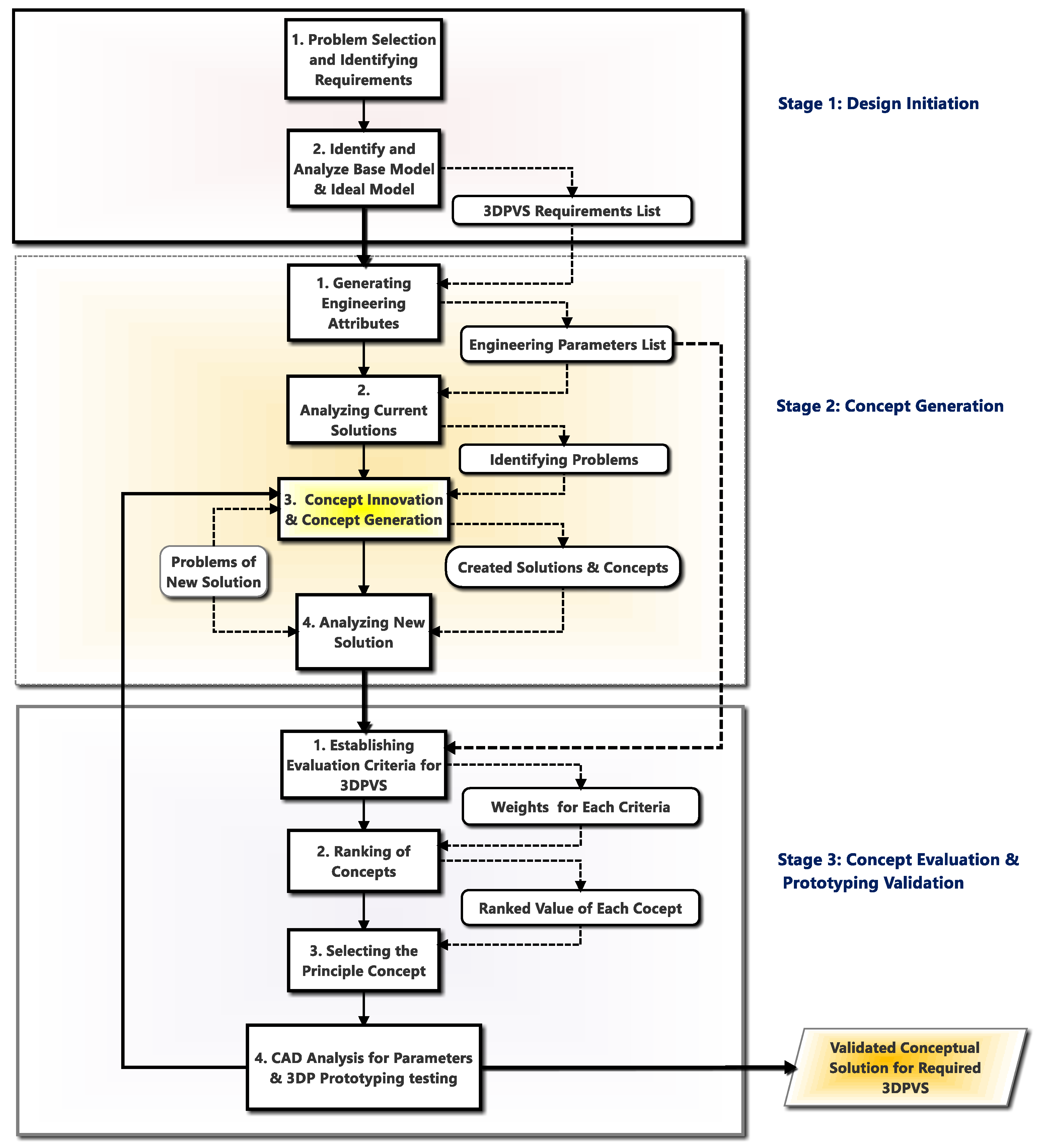
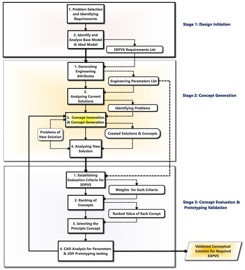
Figure 4 displays the detailed process created for the conceptual design of the 3DPVS. The process could have seven steps, that is, the first five steps belong to the concept-generation stage and the last two constitute the concept-evaluation. In the Figure 4 the steps of design process are represented by rectangles, and the outputs of each step by rounded rectangles.
Figure 4.
Illustration of the conceptual stage for 3DPVS system design.
We propose to divide the conceptual design into three main parts: initiation, concepts generation and concepts evaluation. The main task of the generation phase is to generate possible solutions to realize all the designed functions of the 3D vibratory scaffold. The evaluation phase is to judge whether the designed scaffold has fully satisfied these functions or not, and whether the concept is applicable to 3DP technologies. These three parts are discussed in detail in following paragraphs.
The core part for the conceptual design is the design with innovation methodology, which could be a set of tools for the conceptual stage of 3DPVS system design. For example, it could be useful and effective to integrate TRIZ-based technologies, other development and design methods like Failure Mode and Effect Analysis (FMEA) and trimming, as well as computer simulation and CAD methods and so forth, in to the design process.
3.3.2. Design Initiation
Design initiation aims at problem selection and requirement identification. This phase is mainly developed to collect requirements and speculations for the 3DPVS design, and the acquired information can be used as the input for the concept design in the next phase. Requirement specification is documented to provide a detailed description of the 3DPVS project, and the requirements identified to make it achievable.
Figure 5 illustrates the basic requirements specification list for the 3DPVS conceptual design. There requirements need to be addressed in sequence. Some requirements can be easily understood while others need to be explained to help better perception. For instance, the main aim of 3DPVS is to be set up in first place, for external cell culture studies or tissue-engineering purposes. Design objectives tend to have a hierarchy so basic and secondary function of 3DPVS may vary from one case scenario to another. Base models refer to a set of 3D static scaffolds that can be possibly used as the starting point for 3DPVS development. Then it comes to the requirements of newly introduced vibration mechanism, the difference between traditional vibration mechanisms and the proposed vibration-scaffold integration mechanism. Furthermore, the potential specifications of 3DPVS will include four major aspects, namely geometrical control, mechanical properties, biochemical control and dynamic functions. For biochemical control, the basic requirements of 3D static cell culture regard the viability, proliferation, morphology and differentiation of cells cultured are concluded at this stage. The previous works on 3DP fabrication techniques, scaffold architectures, materials, biochemical functions and mechanical properties for 3D scaffolds fabrication are to be reviewed and prepared. The final requirement is about the innovation roadmap, which could refer to the design methodology tailored for the 3DPVS.
Figure 5.
14 Elements list for design initiation of the 3DPVS project.
3.3.3. Concept Generation and Innovation
This stage is the second stage in the conceptual design, and it plays the most significant role for the entire 3DPVS development. Generating a set of alternative concepts for 3DPVS is its purpose, and the 3DPVS innovation roadmap, methodology or algorithm will be utilized in this stage. The requirements and specifications output from the initiation stage are the input of this stage. Four steps could be involved in concept generation.
Step 1: Model of Problem Creation, to Identify the Attributes and Parameters of 3DPVS
The first step is to establish the 3DPVS ideal model according to the requirements list. This list is the result of obtaining requirements from customer demands, and current and future needs of dynamic cell culture studies. The attributes are the objectives to be realized by the 3DPVS conceptual solutions. In brief, these attributes chiefly include the perspectives of dynamic and static functioning of the 3DPVS:
- ▪
- Scaffold’s vibratory functionality;
- ▪
- Vibration and frequency cycle performance;
- ▪
- Scaffold’s geometric and architectural characteristics;
- ▪
- Biomedical control factors;
- ▪
- Material composition and biocompatibility;
- ▪
- Fabrication availability.
Relationships between these attributes need to be analyzed. The weight of each attribute can be determined according to the comparative importance of each requirement. The output of this step is a set of attributes of 3DPVS to be used in both the next step as well as the first step of concept evaluation.
Step 2: Analyzing Current or Existing Solutions
A novel 3DPVS might be achieved by different types of systems that apply a different vibration mechanism, scaffold design and fabrication technology. Therefore, one main task of concept generation is to identify the appropriate scaffold base model, vibration and fabrication strategies to create new solutions or improve the current 3D scaffold solutions. The basic conceptual solution is a new scaffold model that has dynamic vibratory functions and generates frequencies with flexibility, which is the gap in traditional 3D cell culture scaffolds with vibrations. For example, in this model, the designed scaffold can vibrate via different non-mechanical vibrations, such as vibrations via acoustic waves or phonic waves. Basic solutions chiefly include:
- ▪
- Existing vibration mechanisms for 3D or 2D dynamic cell culture;
- ▪
- Possible base model of 3D scaffold that could be started in the conceptual design;
- ▪
- Smart materials that can generate vibratory functions;
- ▪
- Tailored characteristics of the scaffold in geometry, mechanical and surface control;
- ▪
- 3DP fabrication methods available for such characteristics.
Step 3: Design Innovation and Concept Generation to Create New Solutions
Step 3 is the most important Step for innovating the 3DPVS, the process of which is illustrated in Section 3.4. This step will generate ideas to solve the problems identified in step 2. These problems are normally related to the limitations and gaps of creating the 3DPVS in the current solution and new ideas need to be introduced to solve them. In the 3DPVS design, this step can be the most innovative part as previously existing ideas by researchers cannot realize the proposed functions of the 3DPVS. When new ideas are put up, we can improve the basic solution and generate new concepts to realize the 3DPVS design. These solutions will be the alternative conceptual solutions to be judged in the concept evaluation after being further analyzed and improved in the next step. Two tasks of this step include:
- ▪
- Conceptual structures as an intermediate between base and ideal model will be further established;
- ▪
- Innovation methodology and tools will be used to create new ideas.
Some possible solutions for the 3DPVS could be generated. Here, we can make some suppositions. Regarding the scaffold’s materials, it is logical to predict that 3DPVS will utilize dynamic or vibratory or dynamically stimulating materials that need to be both 3DP fabricable and biocompatible. At the current stage, there is no need for 3DPVS to be bio-absorbable since it is a distant goal for future tissue-implanting based scenarios. Transforming from traditional mechanical vibration to an advanced vibration form, such as scaffold plus external fields, could be one approach. For example, using electro-stimulating material under tailored electric field, or using shape-changing material under variable temperature which enables the scaffold to shift shape-forms, and so forth, could all be considered as part of the conceptual solutions. Specific magnetic materials under an electromagnetic field could also be an interesting approach. Though ideas or guess-work seem easy to include, a systematic approach using a methodology to reach the goal in scientific and persuasive way, can be quite challenging. This also shows the importance of utilizing a proper conceptual design process and methodology for 3DPVS.
Step 4: Analyzing the Newly Generated Solutions
New solutions and strategies having been developed in previous step, still need to be improved to ensure the usefulness, practicability and efficiency of the conceptual model. As always, new problems will appear when solving the old ones, so designers need to return the new problems to previous step and create updated ideas to mitigate, correct or transform them. Several other alternative solutions logically will be generated. Hence, innovation in 3DPVS design is a circular process following the steps of analyzing the solutions, identifying old problems, solving them and analyzing new solutions, identifying new problems and solving them, until that the new solution of design model is sufficient enough to meet the designer’s requirements specification set for objectives. The final set of solutions by this innovation process will enter into the second phase which is concept evaluation.
3.3.4. Concept Evaluation and Solution Validation
Comparing concepts to one another needs (unchanging) criteria for evaluation. Concept evaluation is the third stage of the conceptual design, and the main objective is to evaluate the alternative conceptual solutions and select the best one as the principle solution. Hence, alternative solutions are the input of this stage and the principle solution is the output [30]. For the 3DPVS design, this stage could include five steps. In this phase, it might also be useful to introduce concept evaluation with means such as computer simulation, CAD virtual prototyping and sample product validation by 3DP testing. The scaffold concept needs to fulfil both the requirements of computer simulation and be feasible by 3DP; otherwise the concept is not practical and needs to be re-generated. In brief, three key elements could constitute concept evaluation:
- Concept evaluation through a criterion-based analytic evaluation system, for example quality function deployment (QFD);
- Evaluation with computational simulation methods for virtual testing or prototyping;
- Evaluation pf 3DPVS primary samples or parts through 3DP fabrication methods in reality.
Step 1: Establishing an Evaluation Criteria System for 3DPVS Alternative Solutions
The principles of criteria selection state that the criteria should comprehensively reflect the design requirements and be estimated in the conceptual design phase. These identified criteria should have the capacity to reflect customer requirements of the designed 3DPVS; so they can be selected from the attributes of the conceptual product generated in the first step of the concept generation stage. These attributes should have three characteristics. These criteria should thoroughly reflect the requirements in initiation phase. Also, they should be condensed and evaluable for alternative solutions in the conceptual design phase. Hence there cannot be too many criteria and the criteria cannot be too detailed as well. Finally, one or two criteria normally need to be selected from a set of attributes that reflects the same requirement, which could ensure the accuracy of the evaluation. For the 3DPVS concept evaluation, 15 criteria are introduced here:
- ▪
- Design feasibility from base models;
- ▪
- Functionality of being self-vibratory, partly or largely;
- ▪
- Applicability of new vibration mechanism compared with traditional mechanism vibration;
- ▪
- Controllability and flexibility of vibration, for example vibrating frequencies;
- ▪
- Time-tailored dynamicity for cell culture;
- ▪
- Affordability and usability by cell studies especially for bones;
- ▪
- Safety for cells and researchers;
- ▪
- Quality of geometric characterization, especially for pores;
- ▪
- Pore interconnectivity;
- ▪
- Mechanical load-bearing capacity;
- ▪
- Efficiency of cell penetration;
- ▪
- Permeability of culture medium;
- ▪
- Maintenance of 3D cell phenotypes (template for 3D morphology);
- ▪
- Adequacy of mechanical properties;
- ▪
- Desirable biocompatibility or biodegradability;
- ▪
- Availability of existing smart materials or dynamic materials;
- ▪
- Fabricability by 3DP methods.
After this, a criteria system is established to evaluate the conceptual solutions. Note the difference in criteria selection between conceptual and detailed design. For 3DPVS, since it focuses on the conceptual stage and scaffold innovation, the evaluation system containing criteria that can be too specific or detailed and that will not be used. These specific criteria will generally be based on judging sub-system components, which can be introduced only in the later conceptual stage.
Step 2: Ranking Concepts by Criterion
This phase traditionally includes two steps, determining the weights of each criterion and calculating scores. For the nature of 3DPVS design, this part would be rather subjective, as it is generally difficult to define which characterization of the scaffold is superior over another. This is because in most cases when one single factor fails to function, then the whole functionality of scaffold could probably be ruined instantly. In this connection, after the subjective weighting criterion and obtaining a subjectively calculated score, further objective methods for evaluation are required.
Step 3: Determining the Weight, Significance and Priority of Each Criterion
The weights are determined by the relationship by the criteria and related requirements. The importance of each criterion should be in accordance with the prioritized requirement for 3DPVS design. From the perspective of this study, vibratory functionality is considered as the chief or fundamental priority and this would potentially occupy half of the total weight of a concept. Another half can be for the normal effect on culturing cells, which could be similar to a traditional 3D passive scaffold working with external mechanism vibrations. Detailed weight will be accessible only when the weighting system is generated following specific methodology.
Step 4: Calculating the Score of Each Criterion and Ranking Concepts
This step will be a preparatory phase to estimate the scores of the alternative solution against each criterion and neglect inappropriate ones. As detailed information or value for each criterion in each cell culture application is difficult for designers to obtain in the conceptual design phase, each solution in the criteria is essentially judged by the knowledge, information and experience of cell cultivation and 3DP fabrication from companies and academia, and compared subjectively. That is, a criterion will be objectively listed there as a constant “yardstick” for comparison, but how to compare will be relatively subjective. The results output of this will be used in the next step.
Step 5: Selecting the Principal (Optimal) Concept
When the overall scores or occupied significance of each solution are calculated, the one with the highest potential worth is selected as the optimal conceptual solution. The overall worth of an alternative solution is calculated according to the weights of the criteria and the score of the solution for each criterion. In this stage, the word ‘best’ is also a term of relativity, that is, the selected concept is best only in that given context from researchers’ perceptual filters and reasoning. There is every possibility that the selected one is not suitable for practical use. So the following step, validating the concept via computer simulation, will help the design become more solid and reliable.
Future Step: Further Validation and Bridging Detailed Design
This step involves validating concepts using computer simulation and 3DP prototyping. While the optimal solution is relatively the best among the alternative solutions, it may still have defects that contradict the design requirements. For example, the optimal solution might have difficulty being transformed into CAD language, limiting 3DP fabrication technologies to fulfil real prototyping of the designed 3DPVS. Therefore, a further solid evaluation process is needed after step 3. In this process, the generated conceptual model of 3DPVS, containing a combination of different parameters, will be evaluated through tools such as CAD first. Computer simulation might be used here to chiefly evaluate whether the required characteristics for the designed 3DPVS in a given context, have been fully satisfied through the concepts generated in the previous stage. One evident advantage of using a CAD tool, such as Solidwork, to construct and simulate the model of 3DPVS, is to efficiently test the function of each parameter, especially those for geometric control and mechanical properties. Otherwise the concepts merely selected through a philosophical criterion-weight system could be insufficient and impractical. CAD or simulation also helps judge whether the designed scaffold is technically feasible for 3DP technologies. Regarding software, Solidworks or Comsol Multiphysics could be used. After the CAD simulation, one or more 3DP technologies can be chosen as the technically optimized methods to fabricate some specified part or the entire body of 3DPVS. The experimental data of the prototype through 3DP could further validate the functionality of the designed 3DPVS in down-to-earth way. Last not least, this step selects the optimal 3DP method. It is worth noting that if designed 3DPVS can be simultaneously fabricable through multiple 3DP technologies, such as extrusion-based 3DP or baser-based 3DP, then the optimal fabrication methods would be determined with the analysis of elements such as cost and fabrication efficiency in product management. In brief, several aims are projected in this step:
- ▪
- The required model and parameters of 3DPVS need to be transformable into STL format.
- ▪
- Simulation effects of 3DPVS need to fulfil the requirements in design initiation as well as the fabricability requirements of 3DP.
- ▪
- Output after the computer simulation can be used for detailed design in future research.
- ▪
- CAD simulation and 3DP prototyping validation, will be used chiefly to evaluate the vibratory function of the designed 3DPVS.
3.4. Potential Methodology and Tools Supporting 3DPVS Conceptual Design
Through the steps discussed in the previous section, a 3DPVS conceptual design can be undertaken. After illustrating the innovation and design aspects of 3DPVS, the conceptual design of 3DPVS can be separated into three stages, each containing a chief task. Design initiation is for generating system analysis and problem statement, and the chief task considers how to analyze the problems in existing or previous design solutions as well as prepare materials for the conceptual design. Stage two is about concept generation and problem solving, the core task of which is concept innovation, and appropriate concepts for the required 3DPVS will be generated. Stage three regards concept evaluation, whose task is to evaluate and validate the generated concepts of 3DPVS in the previous stage as well as finalizing concept scenario creation. Since the previous scaffold design does not use formal methodologies, how to choose proper ones and apply them in a 3DPVS context could possibly be considered as novel and inspirational.
3.4.1. Methodology and Tools for Research and Design Initiation
In the initial phase of the conceptual design, two methodologies could be applied.
Methodology of Literature Review. The literature review has played and will continuously play significant role in design and innovation. The chief aim of literature reviews is to collect data, identify current limitations and propose practical objectives. Regarding potential data collection for conceptual 3DPVS, they could include general forms, like interviews, data extraction, questionnaires and surveys, hypothetical attribute sets, and so forth.
Quality Function Deployment (QFD). For generating design requirements from literature reviews, customers, end-users or designers, a methodology to identify, compare, analyse these requirements, will be used in initiation phase of 3DPVS as well. These income requirements, a super-system level, will be compared and analysed with system-level requirements, called design attributes, which will be further compared and analysed with sub-system requirements, called design components. This whole process of comparing and analysing will be conducted through the methodology, namely quality function deployment (QFD). Based on previous research [31,32,33], QFD can also be used in concept evaluation, which can be considered as the chief methodology for phase 3.
3.4.2. Methodology and Tools for Concept Generation and Design Innovation
As discussed in previous sections, stage two is the most important stage at current stage and innovation process is the core part of concept design. Methodology and tools here chiefly involve the generation of innovative concepts and ideas to solve design problems, which is also the chief task in step 3 of stage 2, as illustrated in Section 3.3.1. Among the three tasks corresponding with the three stages in 3DPVS conceptual design, the second solves the problems identified in the first stage and generates concepts for the third stage. After the design initiation, designers can have a general understanding of the design direction, aim as well as product requirements of 3DPVS; however, it can be impossible to have direct knowledge and resourcefulness regarding what innovation concepts could be accessible and how to generate them in a methodological way in order to fulfil the directed aims. Considering this gap, an effective methodology is therefore necessary to help designers generate novel concepts and solutions in an adequate and effective way. The methodology for this stage therefore occupies great weight, and essential work about 3DPVS innovation and creation will take place through this methodology, which could help achieve the 3DPVS conceptual design.
Theory of Innovative Problem-Solving (TRIZ) as Potential Methodology: A TRIZ-based methodology will be utilized for conceptual generation of 3DPVS. There are several reasons why TRIZ will be used as a methodology here and what makes it the most valuable tool in this design context.
Firstly, TRIZ has been utilized worldwide as a relatively mature tool for product innovation and concept design, which is also the focus inside the current 3DPVS stage. Secondly, TRIZ could be used combined with other proven useful and effective design methods, to ensure the higher quality of the design compared with simply applying one single tool. The eligibility of TRIZ to integrate several other design methods in the recent engineering world gives it the advantage to be applied here as the methodology for 3DPVS conceptual innovation. Third, 3DPVS innovation will be the innovation process for cross-domain science and engineering, regarding cell culture, vibration, scaffold engineering and 3DP technologies; therefore, the innovation process will be different than that of a product from one domain or realm. TRIZ and its related tools have been utilized for cross-domain design and this contributes another reason why it would be beneficial to utilize TRIZ-based methodology in this stage. The fourth reason is that the nature of the TRIZ-based process is to solve contradictions [15,16,33,34]. The more sophisticated the contradictions a definite design scenario could throw up, the more beneficial it could be to apply TRIZ-based methods. As might be the potential case, the conceptual design of 3DPVS will be divided into contradiction-solving for geometric, mechanical, biological and dynamic conflicts and contradictions, which may result in a rather complex and challenging contradiction level. Therefore, TRIZ-based methodology and tools would be rather appropriate for the 3DPVS design here.
3.4.3. Methodology and Tools for Concept Evaluation and Solution Selection
Here we discuss the potential methodology and tools for 3DPVS concept evaluation and solutions. The chief task for concept evaluation is to evaluate the generated concepts in a theoretical and philosophical way, such as using the concept-ranking and solution-weighting tool. QFD can help to establish a weight-criteria system for evaluating conceptual solutions produced via the TRIZ methodology, comparing different criteria based on the design attributes or characteristics of 3DPVS, as well as selecting the optimized solution and providing feedback for the design in the next stage. Additionally, mathematic means like the Paugh Matrix might also be available for conceptual evaluation and selection, weighting concepts via criteria in a quantitative way. If necessary, computer simulation tools like Solidworks and Cosmol Multiphysics will be used, one for simulating geometric and mechanical properties, another for testing the possible vibration properties. In brief, the conceptual design of 3DPVS can, therefore, be seen as a novel, integrated process of three stages corresponding to three tasks respectively. Since there has been no formal methodology proposed for scaffold design, in our study, several methods and tools have been recommended which could conduct and improve the design efficiency of these tasks. Table 1 briefly summarizes these potential tools.
Table 1.
Possible methodologies and tools for the conceptual stage of 3DPVS.
4. Conclusions and Future Direction
This paper has introduced the evolution trend of the cell culture scaffold and brought up the novel scaffold concept of 3DPVS, which has high potential to be a scaffolding product in near-future scaffold engineering. To support this concept, firstly the limitations of traditional mechanisms regarding cell culture, scaffolding and vibration have been addressed, with 3DPVS indicated as the product to mitigate the existing research gap. Connecting this, a further detailed justification has been conducted in another dimension, utilizing general system evolution laws and principles in stage developments. Since these laws and principles have been validated and proven by previous engineers, researchers and designers, the justified concept of 3DPVS has high practicability and feasibility to be developed in the engineering realm by recent or future practitioners.
After the thorough justification of the 3DPVS concept, this study has also preliminarily established the conceptual design, via investigating and integrating a traditional engineering design process (EDP) and traditional conceptual design, into the context of potential 3DPVS conceptual design. Different stages, with detailed steps inside the stages, have been illustrated, each step being studied and built up via scientific thinking and expertise in engineering design. Among the three stages of conceptual design, proposed by this study, namely design initiation, concept generation and concept evaluation, concept generation can be considered as the most vital one, due to its innovative nature and functionality. Incorporated with the conceptual development of 3DPVS, in this study we have also proposed several methodologies for each stage. As discussed, since there has not yet been a formal design methodology or theory for scaffold design, the approach of selecting, identifying and adapting EDP process on scaffold application can be regarded as innovative and interesting.
A literature review (on scaffolding, 3DP, cell culture, and vibration), as the methodology for design initiation, could help designers gain a clear picture of what 3DPVS will be and what the foundation is built, as well as knowing the tailored 3DPVS requirements in different case scenarios. Following this, QFD and TRIZ might be considered as promising methods that can be applicable for 3DPVS innovation and conceptual development. Future research, continuing the direction established in this study, could possibly use these methods to initiate the design, generate concepts of 3DPVS and evaluate potential solutions. A mathematical method can also be used for conceptual evaluation and ranking or comparing concepts, by weighting them quantitatively via tailored criteria which can be generated by 3DPVS design attributes. Though these tools have been utilized for previous designs in multiple realms, they have yet to be introduced for design in scaffold engineering. Therefore, the process of introducing TRIZ, QFD and other tools and integrating them inside EDP, can potentially be considered as novel and invigorating.
In terms of future work, two aspects could be necessary. This study has basically justified the 3DPVS concept, established a conceptual design process and proposed potential design methodologies. Future research might first need to emphasize the methodology establishment in 3DPVS conceptual development, especially concept generation. How to establish a proper methodology based on TRIZ, to deal with possible tasks in concept generation, becomes a key question. For design initiation regarding requirements and attributes, as well as criteria weighting in concept evaluation, how to use QFD, or other quantitative method to calculate, evaluate and judge become the work future designers need to consider and follow. If the proposed conceptual approach could be further developed and tailored, then it might potentially contribute to a novel but practical avenue for future scaffold innovation. Regarding technical parts, how to select the optimal vibration mechanism to incorporate into a vibratory scaffold is also challenging. In brief, this study has indicated the way, and basically focused on the first part of conceptual development, as in the structure of a building. Since it is preliminary work, loops might exist, which means steps or tools in the approach could still be improved for better efficiency. Further substantiating work and filling it in with solid materials would possibly be the necessary jobs for future researchers who may have interest in, awareness of or attention in 3DPVS design.
Author Contributions
H.Y. did the research under the supervision of K.X. and H.-Y.H. All authors discussed the concept justification, conceptual development process and possible detailed steps. H.Y. prepared the original draft, and all authors contributed to the writing and editing of the manuscript.
Funding
This research received no external funding.
Acknowledgments
This research was supported by funds provided through the Australia Research Training Program (RTP). H.Y. wants to thank K.X. as his supervisor and H.-Y.H. as co-supervisor, for their professional knowledge in conceptual design and methodology experience, as well as helping organize the paper. R.C. is acknowledged for help in Word documenting, and S.L. is appreciated for her emotional support during this work.
Conflicts of Interest
The authors declare no conflict of interest.
References
- Santos, E.; Hernández, R.M.; Pedraz, J.L.; Orive, G. Novel advances in the design of three-dimensional bio-scaffolds to control cell fate: Translation from 2D to 3D. Trends Biotechnol. 2012, 30, 331–341. [Google Scholar] [CrossRef] [PubMed]
- Greiner, A.M.; Richter, B.; Bastmeyer, M. Micro-engineered 3D scaffolds for cell culture studies. Macromol. Biosci. 2012, 12, 1301–1314. [Google Scholar] [CrossRef] [PubMed]
- Vijayavenkataraman, S.; Shuo, Z.; Fuh, J.Y.H.; Lu, W.F. Design of three-dimensional scaffolds with tunable matrix stiffness for directing stem cell lineage specification: An in silico study. Bioengineering (Basel) 2017, 4, 66. [Google Scholar] [CrossRef] [PubMed]
- Sun, J.; Vijayavenkataraman, S.; Liu, H. An overview of scaffold design and fabrication technology for engineered knee meniscus. Materials (Basel) 2017, 10, 29. [Google Scholar] [CrossRef] [PubMed]
- Farran, A.J.; Teller, S.S.; Jia, F.; Clifton, R.J.; Duncan, R.L.; Jia, X. Design and characterization of a dynamic vibrational culture system. J. Tissue Eng. Regen Med. 2013, 7, 213–225. [Google Scholar] [CrossRef] [PubMed]
- Rajapakse, C.S.; Leonard, M.B.; Kobe, E.A.; Slinger, M.A.; Borges, K.A.; Billig, E.; Rubin, C.T.; Wehrli, F.W. The efficacy of low-intensity vibration to improve bone health in patients with end-stage renal disease is highly dependent on compliance and muscle response. Acad. Radiol. 2017, 24, 1332–1342. [Google Scholar] [CrossRef] [PubMed]
- Zhang, C.; Li, J.; Zhang, L.; Zhou, Y.; Hou, W.; Quan, H.; Li, X.; Chen, Y.; Yu, H. Effects of mechanical vibration on proliferation and osteogenic differentiation of human periodontal ligament stem cells. Arch. Oral Biol. 2012, 57, 1395–1407. [Google Scholar] [CrossRef] [PubMed]
- Pampaloni, F.; Reynaud, E.G.; Stelzer, E.H.K. The third dimension bridges the gap between cell culture and live tissue. Nat. Rev. Mol. Cell. Biol. 2007, 8, 839–845. [Google Scholar] [CrossRef] [PubMed]
- Langeberg, L.K.; Scott, J.D. Signalling scaffolds and local organization of cellular behaviour. Nat. Rev. Mol. Cell. Biol. 2015, 16, 232–244. [Google Scholar] [CrossRef] [PubMed]
- Fejerskov, B.; Jensen, N.B.; Teo, B.M.; Stadler, B.; Zelikin, A.N. Biocatalytic polymer coatings: On-demand drug synthesis and localized therapeutic effect under dynamic cell culture conditions. Small 2014, 10, 1314–1324. [Google Scholar] [CrossRef] [PubMed]
- Agrawal, A.; Adetiba, O.; Kim, H.; Chen, H.; Jacot, J.G.; Verduzco, R. Stimuli-responsive liquid crystal elastomers for dynamic cell culture. J. Mater. Res. 2015, 30, 453–462. [Google Scholar] [CrossRef]
- Tong, Z.; Zerdoum, A.B.; Duncan, R.L.; Jia, X. Dynamic vibration cooperates with connective tissue growth factor to modulate stem cell behaviors. Tissue Eng. Part A 2014, 20, 1922–1934. [Google Scholar] [CrossRef] [PubMed]
- Pongkitwitoon, S.; Weinheimer-Haus, E.M.; Koh, T.J.; Judex, S. Low-intensity vibrations accelerate proliferation and alter macrophage phenotype in vitro. J. Biomech. 2016, 49, 793–796. [Google Scholar] [CrossRef] [PubMed]
- Huang, Y.; Luan, H.; Sun, L.; Bi, J.; Wang, Y.; Fan, Y. Local vibration enhanced the efficacy of passive exercise on mitigating bone loss in hindlimb unloading rats. Acta Astron. 2017, 137, 373–381. [Google Scholar] [CrossRef]
- Bukhman, I. Triz Technology for Innovation; Cubic Creativity Company: Taipei, Taiwan, 2012. [Google Scholar]
- Sun, J.; Tan, R. Technology assessment: Triz technology system evolution theory; World Scientific Book Chapters; World Scientific: Singapore, 2017. [Google Scholar]
- Cavallucci, D.; Rousselot, F.; Zanni, C. Linking contradictions and laws of engineering system evolution within the triz framework. Creat. Innov. Manag. 2009, 18, 71–80. [Google Scholar] [CrossRef]
- Cavallucci, D.; Rousselot, F. Evolution hypothesis as a means for linking system parameters and laws of engineering system evolution. Procedia Eng. 2011, 9, 484–499. [Google Scholar] [CrossRef]
- Colaco, M.; Igel, D.A.; Atala, A. The potential of 3D printing in urological research and patient care. Nat. Rev. Urol. 2018, 15, 213–221. [Google Scholar] [CrossRef] [PubMed]
- Graham, A.D.; Olof, S.N.; Burke, M.J.; Armstrong, J.P.K.; Mikhailova, E.A.; Nicholson, J.G.; Box, S.J.; Szele, F.G.; Perriman, A.W.; Bayley, H. High-resolution patterned cellular constructs by droplet-based 3D printing. Sci. Rep. 2017, 7, 7004. [Google Scholar] [CrossRef] [PubMed]
- Wallin, T.J.; Pikul, J.; Shepherd, R.F. 3D printing of soft robotic systems. Nat. Rev. Mater. 2018, 3, 84–100. [Google Scholar] [CrossRef]
- Kim, F.; Kwon, B.; Eom, Y.; Lee, J.E.; Park, S.; Jo, S.; Park, S.H.; Kim, B.-S.; Im, H.J.; Lee, M.H.; et al. 3D printing of shape-conformable thermoelectric materials using all-inorganic bi2te3-based inks. Nat. Energy 2018, 3, 301–309. [Google Scholar] [CrossRef]
- Vovrosh, J.; Voulazeris, G.; Petrov, P.G.; Zou, J.; Gaber, Y.; Benn, L.; Woolger, D.; Attallah, M.M.; Boyer, V.; Bongs, K.; et al. Additive manufacturing of magnetic shielding and ultra-high vacuum flange for cold atom sensors. Sci. Rep. 2018, 8, 2023. [Google Scholar] [CrossRef] [PubMed]
- Crippa, F.; Moore, T.L.; Mortato, M.; Geers, C.; Haeni, L.; Hirt, A.M.; Rothen-Rutishauser, B.; Petri-Fink, A. Dynamic and biocompatible thermo-responsive magnetic hydrogels that respond to an alternating magnetic field. J. Magn. Magn. Mater. 2017, 427, 212–219. [Google Scholar] [CrossRef]
- Hendrikson, W.J.; Rouwkema, J.; Clementi, F.; van Blitterswijk, C.A.; Fare, S.; Moroni, L. Towards 4D printed scaffolds for tissue engineering: Exploiting 3D shape memory polymers to deliver time-controlled stimulus on cultured cells. Biofabrication 2017, 9, 031001. [Google Scholar] [CrossRef] [PubMed]
- Dieter, G.E.; Schmidt, L.C. Engineering Design, 4th ed.; McGraw-Hill Higher Education: Boston, MA, USA, 2009. [Google Scholar]
- Matthews, C. Section 3: Engineering design–process and principles; Engineers’ Data Book; Wiley: Hoboken, NJ, USA, 2012. [Google Scholar]
- Taura, T. Chapter 10—Basic principles of conceptual design. In Creative Design Engineering; Academic Press: New York, NY, USA, 2016; pp. 119–129. [Google Scholar]
- Pahl, G.; Wallace, K.; Blessing, L.N.; Blessing, L.N. Engineering Design: A Systematic Approach, 3rd ed.; Springer: London, UK, 2007. [Google Scholar]
- Liu, Z.; Huang, L.; Liu, L.; Luo, B.; Liang, M.; Sun, Z.; Zhu, S.; Quan, X.; Yang, Y.; Ma, T.; et al. Activation of schwann cells in vitro by magnetic nanocomposites via applied magnetic field. Int J. Nanomed. 2015, 10, 43–61. [Google Scholar] [CrossRef] [PubMed]
- Blogg, K.A.; Alcock, J.R. T-7 quality function deployment for the design of bone tissue scaffolds. J. Biomech. 2010, 43, S62. [Google Scholar] [CrossRef]
- Yang, L.; Xing, K. A Concept Innovation Model for Product Service Systems Development and Application. In Proceedings of the 2014 11th International Conference on Service Systems and Service Management (ICSSSM), Beijing, China, 25–27 June 2014. [Google Scholar]
- Yang, L.; Xing, K.; Ness, D. A triz-based multi-route model for product-service system design innovation. J. Des. Res. 2016, 14, 326. [Google Scholar] [CrossRef]
- Goddard, C.; Gadd, K. Triz for Engineers Enabling Inventive Problem Solving; Wiley: Chichester, UK; Hoboken, NJ, USA, 2011. [Google Scholar]
© 2018 by the authors. Licensee MDPI, Basel, Switzerland. This article is an open access article distributed under the terms and conditions of the Creative Commons Attribution (CC BY) license (http://creativecommons.org/licenses/by/4.0/).




