Optimized Wavelet Transform for the Development of an Algorithm Designed for the Analysis of Digital Substation Electrical Equipment Parameters
Abstract
1. Introduction
- The purpose of this study is to develop an algorithm for processing DS data using OWT. To achieve this goal, the following tasks are defined:
- The analysis of existing methods for the diagnostics of the substation electrical equipment state and operating parameters in order to identify key trends.
- The selection of a mathematical apparatus for time-series analysis and review of existing methods.
- The creation of a transformer mathematical model for simulating different faults.
- The analysis, transformation, and selection of the most informative parameters.
- The optimization of the wavelet transform (WT) application based on [7].
- A novel method for determining the operating parameters of substation electrical equipment is developed;
- The use of wavelet transform is substantiated, and optimal parameters for time-series analysis are determined, which lead to optimized wavelet transform use;
- Generalized algorithms for analyzing the operating parameters of substation electrical equipment in real time are proposed.
2. Literature Review
| Ref. | Research Object | Problem | Non-Destructive Method Used |
|---|---|---|---|
| [10] | autotransformer | identifying the main resonant frequency spectra in operating mode | based on analyzing the electromagnetic field |
| [11] | autotransformer | prediction of the residual life | based on analyzing the electromagnetic field |
| [12] | autotransformer | faults characteristic classification | based on analyzing the electromagnetic field |
| [13] | TLs | recognizing transient overvoltages and further insulation condition assessment | based on measuring the capacitance |
| [14] | SF6 circuit breaker | a sample of signals from normally operating and faulty equipment of the same type was formed and processed | based on analyzing vibration characteristics |
| [16] | HV insulator | determining the most informative frequency in electromagnetic and acoustic spectra | based on registration of electromagnetic disturbances to determine the parameters of PD |
| [17] | HV electrical equipment | eliminating noise in on-site PD signals | based on registration of electromagnetic disturbances to determine the parameters of PD |
| [18] | power transformer | localizing the sources of acoustic emission | acoustic monitoring |
| [19] | DS | acoustic monitoring of the noise environment of a substation | acoustic monitoring |
| [20] | electromagnetic drive power and commutation mechanisms | irradiating eddy currents in the microwave range using analytical calculations | based on the analysis of the obtained parameters of eddy currents in electromagnetic mechanisms |
| [21] | electrical equipment | processing the obtained images in the IR spectrum using a segmentation algorithm for images obtained from thermal imaging devices | optical diagnostics |
| [22] | electrical equipment | processing the obtained images in the IR spectrum using a segmentation algorithm for images obtained from thermal imaging devices | optical diagnostics in combination with robotic systems |
| [23] | TLs | analyzing the ultraviolet spectrum emitted by corona discharges of TLs | using UAVs |
| [24] | electrical equipment | implementation of a cascade model of deep learning to analyze images and video data | robotic systems |
3. Methods and Materials
3.1. DS Technology
- (1)
- Devices that record a particular physical or chemical parameter will require significant revision and complication to comply with the digital model of IEC-61850;
- (2)
- The structure of the facility’s local area network (LAN) will require significant complication;
- (3)
- Compliance with the requirements for electromagnetic compatibility will significantly complicate the design and increase the cost of sensor production.
- (1)
- Development of digital twins of substation equipment [26];
- (2)
- Processing of time-dependent currents and voltages from the process bus, which are highly discretized measurements of instantaneous values;
- (3)
- Application of statistical methods, machine-learning (ML) algorithms, and neural networks for information analysis [27].
3.2. DS Description
- (1)
- The ICD (IED Capability Description);
- (2)
- The IID (Instantiated IED Description);
- (3)
- The System Specification Description (SSD);
- (4)
- The Substation Configuration Description (SCD);
- (5)
- The Configuration Description (CID);
- (6)
- The SED (System Exchange Description).
- (1)
- SV (Sampled Values);
- (2)
- GOOSE (Generic Object-Oriented Substation Event);
- (3)
- MMS (manufacturing message specification);
3.3. Applied Methods of Time-Series Analysis
- Reliable determination and localization of disturbances in the signal, characteristic of the detected and analyzed phenomenon;
- Noise removal, determination of the signal informative component;
- Identification of correlations and dependencies between the nature of the signal and changes in the system parameters for issuing a control action or further use in processing algorithms.
3.4. Wavelet Transform
- Functions that perform discrete or continuous wavelet transformation;
- Functions that have an orthogonal, semi-orthogonal, or biorthogonal basis;
- Functions that have the properties of symmetry, asymmetry, or non-symmetry;
- Functions that are defined analytically or iteratively.
- Boundedness—the square of the norm of the function used for the transformation must be finite:
- 2.
- Localization—the wavelet function must be localized in the time domain:
- 3.
- Zero mean—the function must be alternating, have at least one transition through the zero point, and have zero area:
- 4.
- Self-similarity—wavelets of different levels of decomposition are obtained by transforming the mother wavelet using a scaling and shifting coefficient.
- Continuous (integral);
- Discrete;
- Batch.
3.5. Selecting the Type of WT for Analyzing Time Series from the DSP Process Bus
3.6. Definition of a Substation Equipment Group and Conditions for Developing an Algorithm
- (1)
- Rapidly developing and manifesting faults, usually of an electrical nature of occurrence (various types of breakdowns and short circuits);
- (2)
- Faults, the development and manifestation of which is stretched out over time.
3.7. Development of an Algorithm for Determining TTTSC
3.7.1. Creation of a Mathematical Model for TTTSC Simulation
- (1)
- A source with superimposed noise and a spontaneously changing frequency in the range from 49.5 to 51 Hz;
- (2)
- A spontaneously changing load in the range from 40 to 200 percent of the rated power of the transformer;
- (3)
- Functional blocks of an autotransformer with a split secondary winding, for simulating a short circuit of an arbitrary number of turns within 10% of the total number;
- (4)
- A block simulating the spontaneous occurrence of a TTTSC;
- (5)
- A block for measuring current and voltage on the LV and HV sides;
- (6)
- A block in which the calculation of zero sequences of current and voltage is carried out.
3.7.2. Development of the Algorithm for Determining the TTTSC
3.7.3. Development of the Mathematical Model for Determining the TTTSC Based on the Algorithm
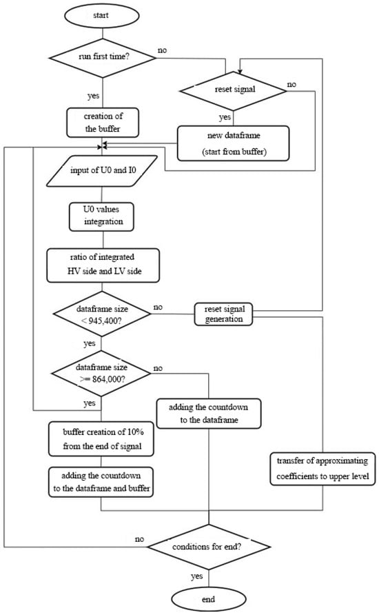
3.7.4. Development of the Algorithm for Receiving and Transmitting a Signal for Analyzing Internal Transformer Faults
4. Results
4.1. Results of the Developed Algorithm
4.2. The Role of WT in the Developed Algorithm
5. Discussion
- The implementation and verification of the algorithm, for conditions close to real-time systems, at the initial stage has to be carried out in software based on an open-source programming language such as Python, using the Numpy and Pywt libraries.
- Comparison of the proposed method with commonly used current methods such as the Maximal Overlap Discrete Wavelet Transform (MODWT), singular value decomposition (SVD), Enhanced Phase Locked Loop (EPLL), etc., and even the fast Fourier transform (FFT).
- The implementation of the algorithm for different important electrical equipment in DS such as SF6 CBs.
- The development of analysis algorithms based on modern mathematical methods with the subsequent prospect of using big data analysis technologies, AI, ML, etc., [30], for the problem of monitoring parameters of electrical equipment operation, followed by testing and improving the developed algorithms on data from real DSs that take into account various defects of electrical equipment.
6. Conclusions
Author Contributions
Funding
Data Availability Statement
Conflicts of Interest
Nomenclature
| PCS | – | process control systems |
| FWT | – | fast wavelet transform |
| WT | – | wavelet transform |
| IED | – | intelligent electronic device |
| MSA | – | multiple-scale analysis |
| BC | – | bay controller |
| LAN | – | local area network |
| TTTSC | – | turn-to-turn short circuit |
| IEC | – | International Electrotechnical Commission |
| LV | – | low voltage |
| HV | – | high voltage |
| STFT | – | short time Fourier transform |
| ASC | – | analog signal converter |
| DSC | – | discrete signal converter |
| RPC | – | relay protection and controls |
| VT | – | voltage transformer |
| CT | – | current transformer |
| FGC UES | – | Federal Grid Company of Unified Energy System |
| DS | – | digital substation |
| DVT | – | digital voltage transformer |
| DCT | – | digital current transformer |
| GOOSE | – | generic object-oriented substation event |
| MMS | – | manufacturing message specification |
| SV | – | sampled values |
| RES | – | renewable energy sources |
| TL | – | transmission lines |
| ML | – | machine learning |
| AI | – | artificial intelligence |
| DSS | – | decision support system |
Appendix A



References
- Khalyasmaa, A.I.; Dmitriev, S.A.; Glushkov, D.A.; Baltin, D.A.; Babushkina, N.A. Electrical equipment life cycle monitoring. Adv. Mater. Res. 2014, 1008–1009, 536–539. [Google Scholar] [CrossRef]
- Kumar, S.; Abu-Siada, A.; Das, N.; Islam, S. Review of the Legacy and Future of IEC 61850 Protocols Encompassing Substation Automation System. Electronics 2023, 12, 3345. [Google Scholar] [CrossRef]
- Adamiak, M.; Baigent, D.; Mackiewicz, R. IEC61850. Communication Networks and Systems in Substations. Available online: https://www.gevernova.com/grid-solutions/multilin/journals/issues/spring09/iec61850.pdf (accessed on 7 August 2024).
- Sleiti, A.K.; Kapat, J.S.; Vesely, L. Digital twin in energy industry: Proposed robust digital twin for power plant and other complex capital-intensive large engineering systems. Energy Rep. 2022, 8, 3704–3726. [Google Scholar] [CrossRef]
- Gvozdev, D.; Ukolov, V.; Khizhkin, D.; Selezenev, E.; Kartushin, A.; Kirilenkov, V. Digital Networks Construction in ROSSETI Group. Special issue ELECTRIC POWER. In Proceedings of the Transmission and Distribution for the 47th CIGRE Session, Paris, France, 26–31 August 2018; pp. 24–29. [Google Scholar]
- Huang, Q.; Jing, S.; Li, J.; Cai, D.; Wu, J.; Zhen, W. Smart Substation: State of the Art and Future Development. IEEE Trans. Power Deliv. 2017, 32, 1098–1105. [Google Scholar] [CrossRef]
- Khalyasmaa, A.I.; Matrenin, P.V.; Eroshenko, S.A.; Manusov, V.Z.; Bramm, A.M.; Romanov, A.M. Data Mining Applied to Decision Support Systems for Power Transformers’ Health Diagnostics. Mathematics 2022, 10, 2486. [Google Scholar] [CrossRef]
- Tronin, A.; Eroshenko, S.; Efimov, A. Application of Optimized Wavelet Transformation for Analysis of Digital Substation Electrical Equipment Operating Modes. In Proceedings of the 2023 Belarusian-Ural-Siberian Smart Energy Conference (BUSSEC), Ekaterinburg, Russian Federation, 25–29 September 2023; pp. 79–83. [Google Scholar] [CrossRef]
- Kabeyi, M.J.B.; Olanrewaju, O.A. Smart grid technologies and application in the sustainable energy transition: A review. Int. J. Sustain. Energy 2023, 42, 685–758. [Google Scholar] [CrossRef]
- Silin, N.V.; Ignatiev, N.I.; Korovkin, N.V.; Filimonov, I.V. High-voltage equipment electromagnetic control. In Proceedings of the 2013 International Symposium on Electromagnetic Compatibility, Brugge, Belgium, 2–6 September 2013; pp. 850–853. [Google Scholar]
- Silin, N.V.; Korovkin, N.V.; Hayakawa, M. High-voltage equipment electromagnetic spectrum study for estimation of its technical state and prediction of the residual life. In Proceedings of the 2013 International Symposium on Electromagnetic Theory, Hiroshima, Japan, 20–24 May 2013; pp. 522–524. [Google Scholar]
- Silin, N.V.; Ignatiev, N.I.; Kalmykov, D.V. Advanced electromagnetic control method of transformer equipment. In Proceedings of the 2017 International Conference on Industrial Engineering, Applications and Manufacturing (ICIEAM), St. Petersburg, Russia, 16–19 May 2017; pp. 1–6. [Google Scholar] [CrossRef]
- Zhang, D.; Wang, L.; Hu, X.; Zhang, Z.; Jia, H.; Chen, S. Detection of Transient Overvoltage and Analysis of Insulation State of Power Equipment. In Proceedings of the 2022 International Conference on Computation, Big-Data and Engineering (ICCBE), Yunlin, Taiwan, 27–29 May 2022; pp. 256–260. [Google Scholar] [CrossRef]
- Zhang, J.; Xu, H.; Wang, X.; Ding, Y.; Dai, X.; Hao, J. Mechanical Defect Field Detection for Operational GIS Equipment Based on Vibration Signal Analysis. In Proceedings of the 2021 6th Asia Conference on Power and Electrical Engineering (ACPEE), Chongqing, China, 8–11 April 2021; pp. 1244–1248. [Google Scholar] [CrossRef]
- Popovtsev, V.V.; Khalyasmaa, A.I.; Patrakov, Y.V. Fluid Dynamics Calculation in SF6 Circuit Breaker during Breaking as a Prerequisite for the Digital Twin Creation. Axioms 2023, 12, 623. [Google Scholar] [CrossRef]
- Ivanov, D.A.; Sadykov, M.F.; Yaroslavsky, D.A.; Golenishchev-Kutuzov, A.V.; Galieva, T.G. Non-Contact Methods for High-Voltage Insulation Equipment Diagnosis during Operation. Energies 2021, 14, 5670. [Google Scholar] [CrossRef]
- Lei, Z.; Wang, F.; Li, C. A Denoising Method of Partial Discharge Signal Based on Improved SVD-VMD. IEEE Trans. Dielectr. Electr. Insul. 2023, 30, 2107–2116. [Google Scholar] [CrossRef]
- Li, J. Transformer Noise Monitoring System. In Proceedings of the 2020 IEEE 4th Information Technology, Networking, Electronic and Automation Control Conference (ITNEC), Chongqing, China, 12–14 June 2020; pp. 1350–1353. [Google Scholar] [CrossRef]
- Yu, J.; Yang, Q.; Cheng, Q.; Yuan, L. Research on Noise Monitoring System of Intelligent Substation. In Proceedings of the 2021 International Conference on Artificial Intelligence, Big Data, Computing and Data Communication Systems (icABCD), Durban, South Africa, 5–6 August 2021; pp. 1–7. [Google Scholar] [CrossRef]
- Bochkarev, I.V.; Bryakin, I.V. Development of a new method of diagnostics electromagnetic drive power and commutation mechanisms. Power Eng. Res. Equip. Technol. 2020, 22, 68–77. [Google Scholar] [CrossRef]
- Li, H. Thermal Fault Detection and Diagnosis of Electrical Equipment Based on the Infrared Image Segmentation Algorithm. Adv. Multimed. 2021, 2021, 9295771. [Google Scholar] [CrossRef]
- Zhao, Z.; Feng, S.; Zhai, Y.; Zhao, W.; Li, G. Infrared Thermal Image Instance Segmentation Method for Power Substation Equipment Based on Visual Feature Reasoning. IEEE Trans. Instrum. Meas. 2023, 72, 1–13. [Google Scholar] [CrossRef]
- Bian, J.; Hui, X.; Zhao, X.; Tan, M. A Novel Monocular-Based Navigation Approach for UAV Autonomous Transmission-Line Inspection. In Proceedings of the 2018 IEEE/RSJ International Conference on Intelligent Robots and Systems (IROS), Madrid, Spain, 1–5 October 2018; pp. 1–7. [Google Scholar] [CrossRef]
- Wang, J.; Zhang, Q. Visual Defect Detection for Substation Equipment Based on Joint Inspection Data of Camera and Robot. In Proceedings of the 2020 IEEE 5th Information Technology and Mechatronics Engineering Conference (ITOEC), Chongqing, China, 12–14 June 2020; pp. 491–495. [Google Scholar] [CrossRef]
- Khlebtsov, A.P.; Zainutdinova, L.K.; Shilin, A.N. Development of methods and devices for diagnostics of power electrical equipment of transformer substations. Electr. Data Process. Facil. Syst. 2020, 3, 14–27. (In Russian) [Google Scholar]
- Khalyasmaa, A.I.; Eroshenko, S.A.; Shatunova, D.V.; Larionova, A.A.; Egorov, A.O. Digital twin technology as an instrument for increasing electrical equipment reliability. IOP Conf. Ser. Mater. Sci. Eng. 2020, 836, 012005. [Google Scholar] [CrossRef]
- Eroshenko, S.A.; Romanov, A.M. Decision support system for science-technical solutions efficiency assessment based on hybrid neural networks. In Proceedings of the 2016 XIX IEEE International Conference on Soft Computing and Measurements (SCM), St. Petersburg, Russia, 25–27 May 2016; pp. 462–465. [Google Scholar] [CrossRef]
- Jackson, K.; MacNamara, R. Advanced IEC 61850 monitoring and fault finding of railway traction power & substation automation systems. In Proceedings of the 16th International Conference on Developments in Power System Protection (DPSP 2022), Newcastle, UK, 7–10 March 2022; pp. 385–392. [Google Scholar] [CrossRef]
- Zhmatov, D.V. Technical Condition Monitoring of Electric Equipment in the Digital Substation. In Proceedings of the 2020 2nd International Conference on Control Systems, Mathematical Modeling, Automation and Energy Efficiency (SUMMA), Lipetsk, Russia, 11–13 November 2020; pp. 983–986. [Google Scholar] [CrossRef]
- Huang, L.; Liang, Y.; Huang, H.; Zhou, J. Digital Twin Modeling and Operating State Assessment of Substation Equipment. In Proceedings of the 2021 4th International Conference on Energy, Electrical and Power Engineering (CEEPE), Chongqing, China, 23–25 April 2021; pp. 159–163. [Google Scholar] [CrossRef]
- Lak, P.Y.; Key, S.; Yoon, S.-M.; Nam, S.-R. Digital Twin Application for the Evaluation of Protection Performance in IEC-61850-Based Digital Substations. In Proceedings of the 2023 IEEE International Conference on Advanced Power System Automation and Protection (APAP), Xuchang, China, 8–12 October 2023; pp. 68–72. [Google Scholar] [CrossRef]
- Xue, G.; He, B.; Li, X.; Xiaokaiti, M.; Ma, W. Research on the Digital Model of Substation Inspection System Based on Digital Twin Technology. In Proceedings of the 2023 International Conference on Ambient Intelligence, Knowledge Informatics and Industrial Electronics (AIKIIE), Ballari, India, 2–3 November 2023; pp. 1–6. [Google Scholar] [CrossRef]
- Hughes, T.A. Measurement and Control Basics, 5th ed.; International Society of Automation (ISA): Pittsburgh, PA, USA, 2014; p. 409. [Google Scholar]
- Stone, J.V. Information Theory: A Tutorial Introduction. 2019. Available online: https://arxiv.org/abs/1802.05968 (accessed on 10 August 2024).
- Zhu, N.; Li, J.; Shao, L.; Liu, H.; Ren, L.; Zhu, L. Analysis of Interturn Faults on Transformer Based on Electromagnetic-Mechanical Coupling. Energies 2023, 16, 512. [Google Scholar] [CrossRef]
- Ushakov, V.Y.; Mytnikov, A.V.; Lavrinovich, V.A.; Lavrinovich, A.V. Transformer Condition Control; Power Systems Book Series; Springer: Cham, Switzerland, 2022; p. 250. [Google Scholar] [CrossRef]















| Functions | Architecture I | Architecture II | Architecture III |
|---|---|---|---|
| Using the MMS protocol | yes | yes | yes |
| Using the GOOSE protocol | no | yes | yes |
| Using the Sampled Values protocol | no | no | yes |
| Application of IEC 61850-enabled equipment at the substation level | no | yes | yes |
| Application of IEC 61850-enabled equipment at the connection level | yes | yes | yes |
| Field-level application of IEC 61850-enabled equipment | yes | yes | yes |
| Using the DSC | no | yes | yes |
| Using the ASC | no | no | yes |
| Using DCT, DVT, working on the SV protocol | no | no | yes |
Disclaimer/Publisher’s Note: The statements, opinions and data contained in all publications are solely those of the individual author(s) and contributor(s) and not of MDPI and/or the editor(s). MDPI and/or the editor(s) disclaim responsibility for any injury to people or property resulting from any ideas, methods, instructions or products referred to in the content. |
© 2024 by the authors. Licensee MDPI, Basel, Switzerland. This article is an open access article distributed under the terms and conditions of the Creative Commons Attribution (CC BY) license (https://creativecommons.org/licenses/by/4.0/).
Share and Cite
Efimov, A.S.; Eroshenko, S.A.; Matrenin, P.V.; Popovtsev, V.V. Optimized Wavelet Transform for the Development of an Algorithm Designed for the Analysis of Digital Substation Electrical Equipment Parameters. Inventions 2024, 9, 108. https://doi.org/10.3390/inventions9050108
Efimov AS, Eroshenko SA, Matrenin PV, Popovtsev VV. Optimized Wavelet Transform for the Development of an Algorithm Designed for the Analysis of Digital Substation Electrical Equipment Parameters. Inventions. 2024; 9(5):108. https://doi.org/10.3390/inventions9050108
Chicago/Turabian StyleEfimov, Alexander S., Stanislav A. Eroshenko, Pavel V. Matrenin, and Vladislav V. Popovtsev. 2024. "Optimized Wavelet Transform for the Development of an Algorithm Designed for the Analysis of Digital Substation Electrical Equipment Parameters" Inventions 9, no. 5: 108. https://doi.org/10.3390/inventions9050108
APA StyleEfimov, A. S., Eroshenko, S. A., Matrenin, P. V., & Popovtsev, V. V. (2024). Optimized Wavelet Transform for the Development of an Algorithm Designed for the Analysis of Digital Substation Electrical Equipment Parameters. Inventions, 9(5), 108. https://doi.org/10.3390/inventions9050108

