Improving the Time Resolution of Large-Area LaBr3:Ce Detectors with SiPM Array Readout
Abstract
:1. Introduction
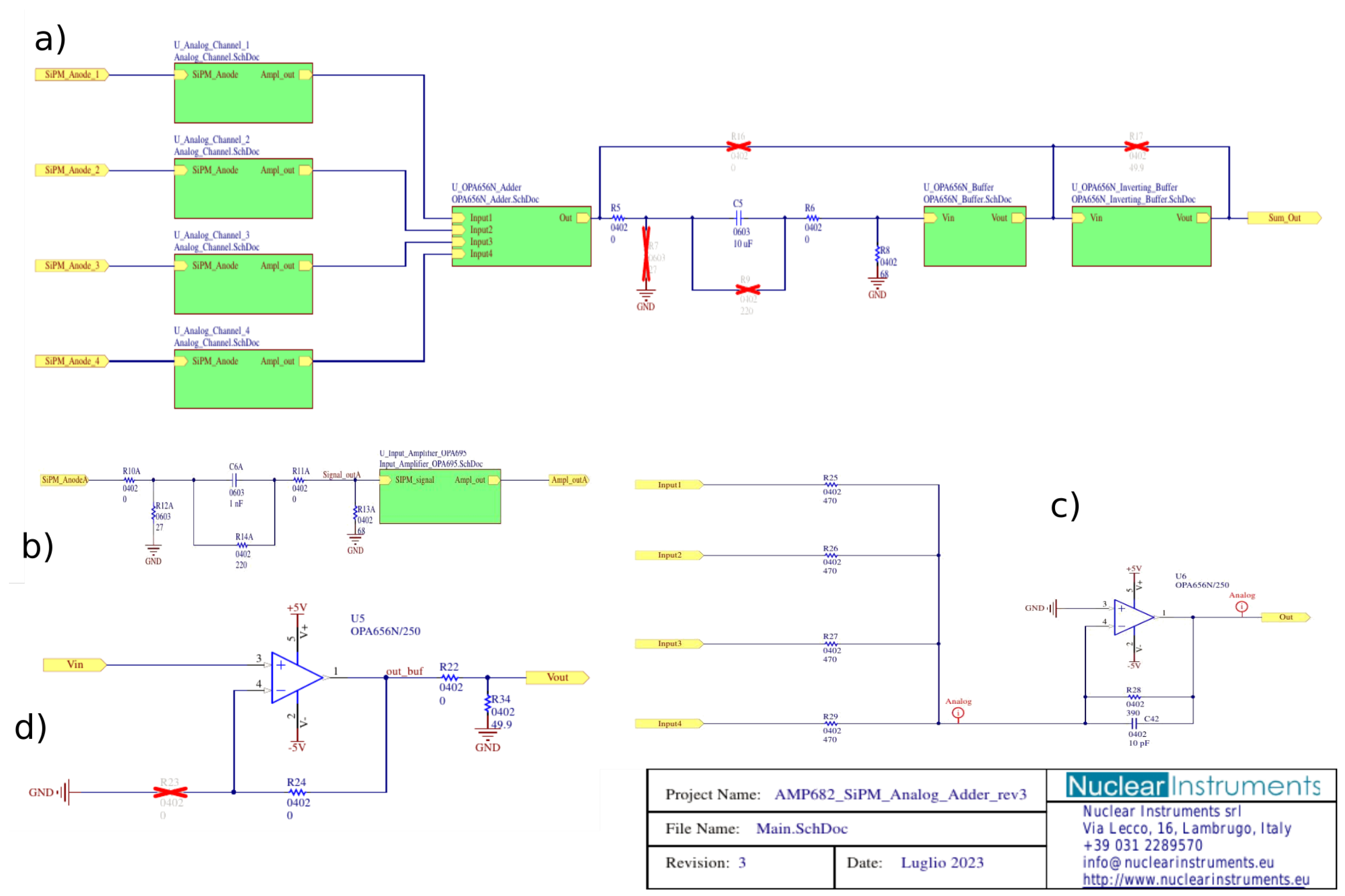
2. Detectors’ Development
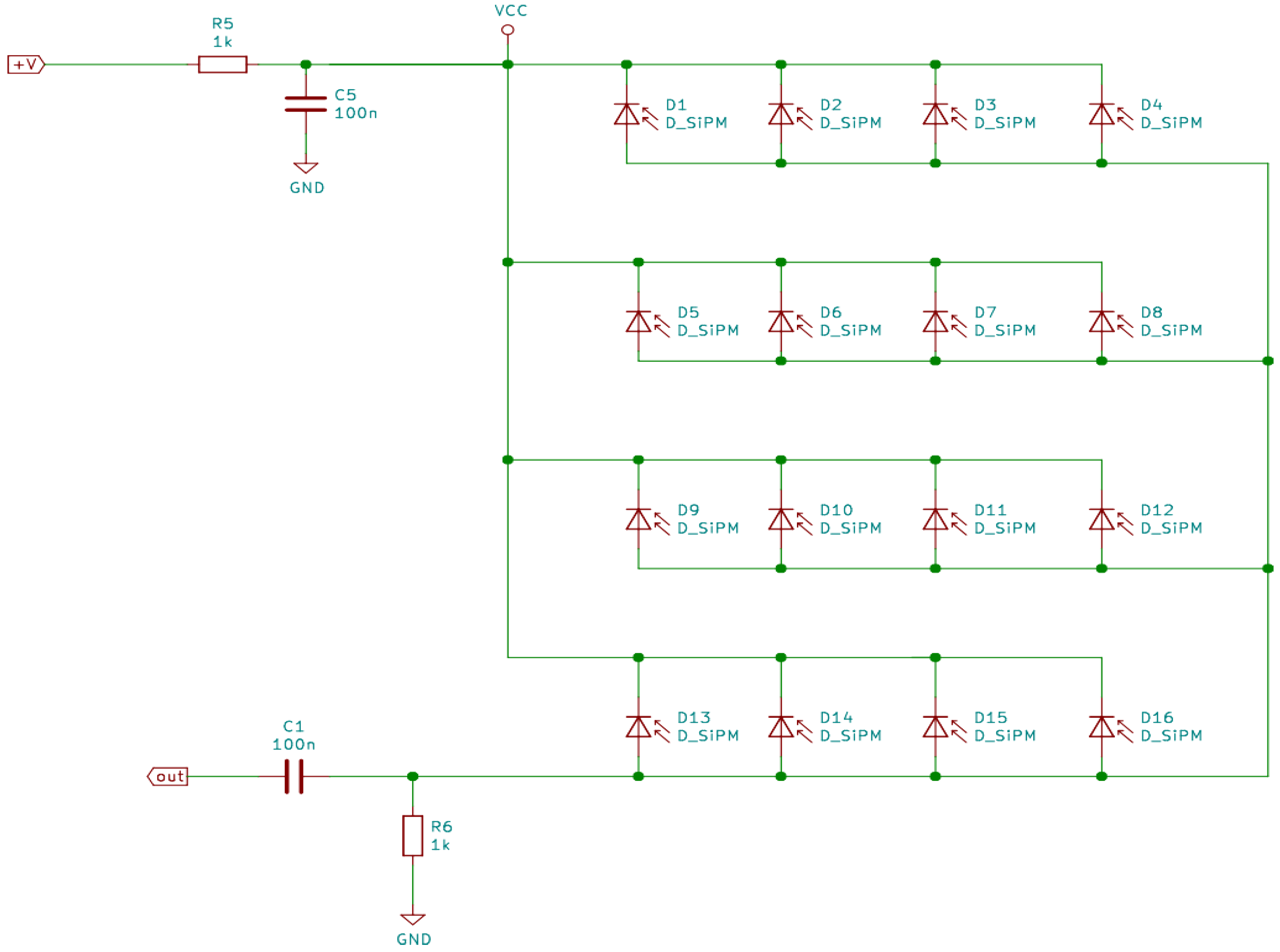
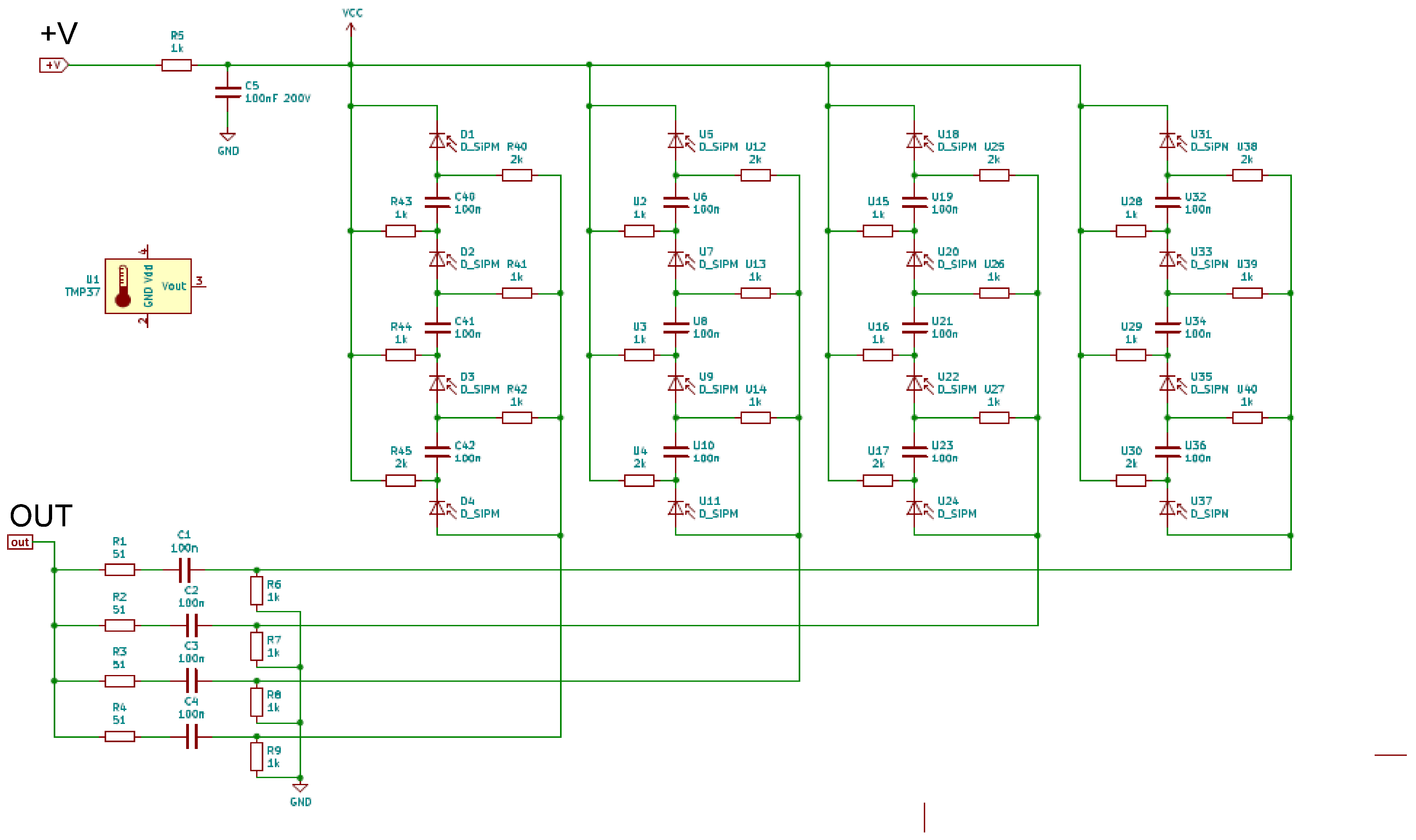
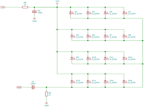
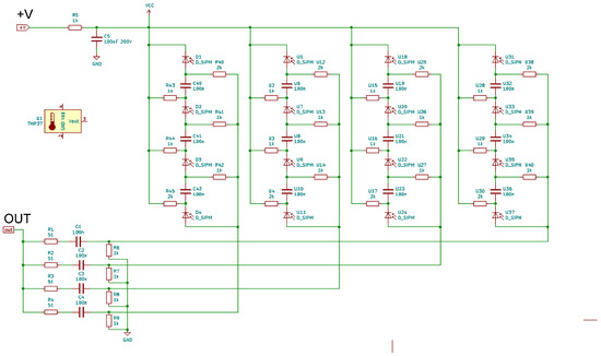
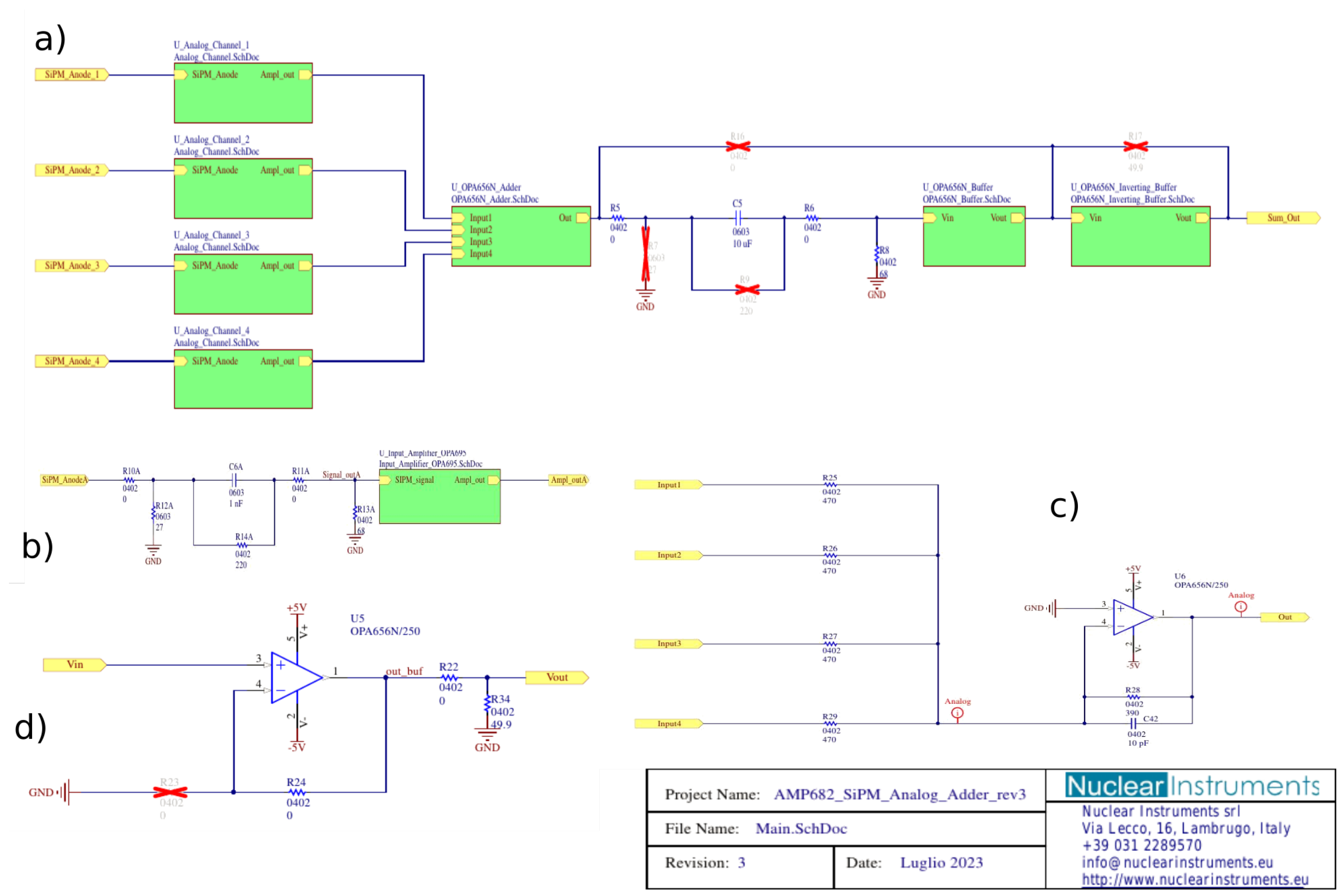
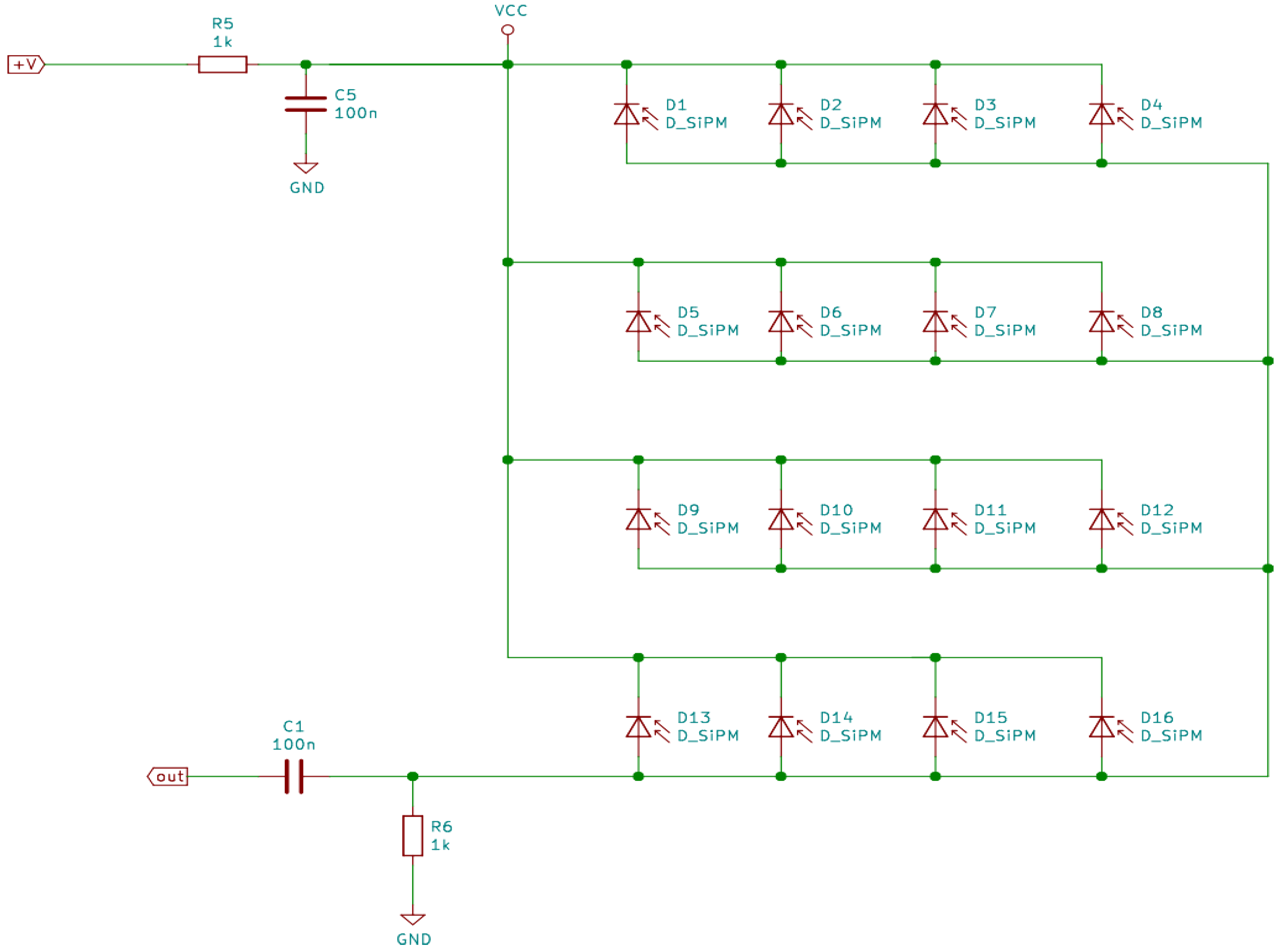
Ganging of SiPM in One SiPM Array
- Time constant: Series ∼ Hybrid < Parallel
- Pulse height: Series ∼ Hybrid > Parallel
3. Results
3.1. Performances for a Typical Detector
3.2. Results for the Whole Sample of Detectors Equipped with NI 4-1 PCB
4. Discussion
5. Conclusions
Author Contributions
Funding
Data Availability Statement
Acknowledgments
Conflicts of Interest
References
- Moses, W.W.; Shah, K.S. Potential of RbGd2Br7:Ce, LaBr3:Ce and LuI3:Ce in nuclear medical imaging. Nucl. Instrum. Methods Phys. Res. Sect. A 2005, 537, 317. [Google Scholar] [CrossRef]
- Kato, T.; Kataoka, J.; Nakamori, T.; Miura, T.; Matsuda, H.; Sato, K.; Ishikawa, Y.; Yamamura, K.; Kawabata, N.; Ikeda, H.; et al. Development of a large-area monolithic 4x4 MPPC array for a future PET scanner employing pixelized Ce:LYSO and Pr:LuAg crystals. Nucl. Instrum. Methods Phys. Res. Sect. A 2011, A638, 83. [Google Scholar] [CrossRef]
- Zentai, G. X-ray imaging for homeland security. In Proceedings of the IEEE International Workshop on Imaging Systems and Techniques, Chania, Greece, 10–12 September 2008; pp. 1–6. [Google Scholar] [CrossRef]
- Omer, M.; Ohgaki, H.; Negm, H.; Daito, I.; Hori, T.; Kii, T.; Zen, H.; Hajima, R.; Hayakawa, T.; Shizuma, T.; et al. Performance of a LaBr3(Ce) array detector system for Non-destructive inspection of Nuclear Material by using Nuclear Resonance Fluorescence. In Proceedings of the 2013 IEEE International Conference on Technologies for Homeland Security, Waltham, MA, USA, 12–14 November 2013; pp. 671–676. [Google Scholar]
- Gostojić, A.; Tatischeff, V.; Kiener, J.; Hamadache, C.; Peyré, J.; Karkour, N.; Linget, D.; Gibelin, L.; Lafay, X.; Grave, X.; et al. Characterization of LaBr3:Ce and CeBr3 calorimeter modules for 3D imaging in gamma-ray astronomy. Nucl. Instrum. Methods Phys. Res. Sect. A 2016, A832, 24. [Google Scholar] [CrossRef]
- Bissaldi, E.; Fiorini, C.; Ullyanov, A. Photodetectors for Gamma-Ray Astronomy. In Handbook of X-ray and Gamma-ray Astrophysics; Bambi, C., Santangelo, A., Eds.; Springer: Berlin/Heidelberg, Germany, 29 November 2022; online. [Google Scholar]
- Di Vita, D.; Buonanno, L.; Canclini, F.; Ticchi, G.; Camera, F.; Carminati, M.; Fiorini, C. A 144-SiPM 3″ LaBr3 readout module for PMT’s replacement in Gamma spectroscopy. Nucl. Instrum. Methods Phys. Res. Sect. A 2022, A1040, 167179. [Google Scholar] [CrossRef]
- Poleshchuk, O.; Swartz, J.A.; Arokiaraj, A.; Ceruti, S.; De Witte, H.; Grinyer, G.F.; Laffoley, A.T.; Marchi, T.; Raabe, R.; Renaud, M.; et al. Performance tests of a LaBr3:Ce detector coupled to a SiPM array and the GET electronics for γ-ray spectroscopy in a strong magnetic field. Nucl. Instrum. Methods Phys. Res. Sect. A 2022, A987, 164863. [Google Scholar] [CrossRef]
- Schaart, D.R.; Seifert, S.; Vinke, R.; van Dam, H.T.; Dendooven, P.; Löhner, H.; Beekman, F.J. LaBr3:Ce and SiPMs for time-of-flight PET: Achieving 100 ps coincidence resolving time. Phys. Med. Biol. 2010, 55, N179. [Google Scholar] [CrossRef]
- Pani, R.; Cinti, M.N.; Scafe, R.; Bennati, P.; Pellegrini, R.; Vittorini, F.; Ridolfi, S.; Meo, S.L.; Mattioli, M.; Baldazzi, G.; et al. Gamma-ray spectroscopy with LaBr3:Ce scintillation crystal coupled to an ultra high quantum efficiency PMT. In Proceedings of the 2008 IEEE Nuclear Science Symposium Conference Record, Dresden, Germany, 19–25 October 2008; pp. 2462–2466. [Google Scholar] [CrossRef]
- Gandolfo, E.M.; Oliveira, J.R.B.; Campajola, L.; Pierroutsakou, D.; Boiano, A.; Agodi, C.; Cappuzzello, F.; Carbone, D.; Cavallaro, M.; Ciraldo, I.; et al. Response of the G-NUMEN LaBr3(Ce) Detectors to High Counting Rates. Instruments 2023, 7, 28. [Google Scholar] [CrossRef]
- Bonesini, M.; Bertoni, R.; Benocci, R.; Clemenza, M.; Mazza, R.; Debari, A.; Menegolli, A.; Prata, M.; Rossella, M. Detection of low-energy X-rays with 1/2 and 1 inch LaBr3:Ce crystals read by SiPM arrays. In Proceedings of the EPS HEP 2021, PoS (EPS-HEP 2021) 770, Hamburg, Germany, 20–31 July 2021. [Google Scholar]
- Vacchi, A.; Andrzej, A.; Benjamin, A. Measuring the size of the proton. SPIE Newsroom 2012. [Google Scholar] [CrossRef]
- Pizzolotto, C.; Adamczak, A.; Bakalov, D.; Baldazzi, G.; Baruzzo, M.; Benocci, R.; Bertoni, R.; Bonesini, M.; Bonvicini, V.; Cabrera, H.; et al. The FAMU experiment: Muonic hydrogen high precision spectroscopy studies. Eur. Phys. J. A 2020, 7, 185. [Google Scholar] [CrossRef]
- Bonesini, M. The FAMU experiment at RIKEN RAL for a precise measurement of the proton radius. In Proceedings of the EPS–HEP 2019, PoS EPS-HEP2019 (2019) 132, Ghent, Belgium, 10–17 July 2019. [Google Scholar]
- Matsuzaki, T.; Ishida, K.; Nagamine, K.; Watanabe, I.; Eaton, G.H.; Williams, W.G. The RIKEN RAL pulsed muon facility. Nucl. Instrum. Methods Phys. Res. Sect. A 2001, A465, 365. [Google Scholar] [CrossRef]
- Zemach, A.C. Proton Structure and the Hyperfine Shift in Hydrogen. Phys. Rev. 1956, 104, 1771. [Google Scholar] [CrossRef]
- Amaro, P.; Adamczak, A.; Ahmed, M.A.; Affolter, L.; Amaro, F.D.; Carvalho, P.; Chen, T.-L.; Fernandes, L.M.P.; Ferro, M.; Goeldi, D.; et al. Laser excitation of the 1s-hyperfine transition in muonic hydrogen. SciPost Phys. 2022, 13, 020. [Google Scholar] [CrossRef]
- Kanda, S.; Ishida, K.; Iwasaki, M.; Ma, Y.; Okada, S.; Takamine, A.; Ueno, H.; Midorikawa, K.; Saito, N.; Wada, S.; et al. Measurement of the proton Zemach radius from the hyperfine splitting in muonic hydrogen atom. J. Phys. Conf. Ser. 2018, 1138, 012009. [Google Scholar] [CrossRef]
- Pohl, R.; Antognini, A.; Nez, F.; Amaro, F.D.; Biraben, F.; Cardoso, J.M.R.; Covita, D.S.; Dax, A.; Dhawan, S.; Fernandes, L.M.P.; et al. The size of the proton. Nature 2010, 466, 413. [Google Scholar] [CrossRef]
- Antognini, A.; Nez, F.; Schuhmann, K.; Amaro, F.D.; Biraben, F.; Cardoso, J.M.; Covita, D.S.; Dax, A.; Dhawan, S.; Diepold, M.; et al. Proton Structure from the Measurement of 2S-2P Transition Frequencies of Muonic Hydrogen. Science 2013, 339, 417–420. [Google Scholar] [CrossRef]
- Karr, J.P.; Marchand, D. Progress on the proton radius puzzle. Nature 2019, 575, 61. [Google Scholar] [CrossRef] [PubMed]
- Xiong, W.; Gasparian, A.; Gao, H.; Dutta, D.; Khandaker, M.; Liyanage, N.; Pasyuk, E.; Peng, C.; Bai, X.; Ye, L.; et al. A small proton charge radius from an electron-proton scattering experiment. Nature 2019, 575, 147. [Google Scholar] [CrossRef]
- Adamczak, A.; Bakalov, D.; Stoychev, L.; Vacchi, A. Hyperfine spectroscopy of muonic hydrogen and the PSI Lamb shift experiment. Nucl. Instrum. Methods Phys. Res. Sect. A 2012, A281, 72. [Google Scholar] [CrossRef]
- Bakalov, D.; Adamczak, A.; Stoilov, M.; Vacchi, A. Theoretical and computational study of energy dependence of the muon transfer rate from hydrogen to higher-Z gases. Phys. Lett. 2015, A379, 151. [Google Scholar] [CrossRef]
- Bonesini, M.; Bertoni, R.; Cervi, T.; Clemenza, M.; de Bari, A.; Mazza, R.; Menegolli, A.; Prata, M.C.; Rossella, M. Systematic study of innovative hygroscopic and non-hygroscopic crystals with SiPM array readout. In Proceedings of the European Physical Society Conference on High Energy Physics, PoS EPS-HEP2017 (2017) 777, Venice, Italy, 5–12 July 2017. [Google Scholar]
- Bonesini, M.; Bertoni, R.; Cervi, T.; Clemenza, M.; de Bari, A.; Mazza, R.; Menegolli, A.; Nastasi, M.; Rossella, M. Laboratory Tests for X-rays Crystal Detectors with SiPM array readout. In Proceedings of the IEEE Nuclear Science Symposium, 2016, Strasbourg, France, 29 October–6 November 2016; pp. 1–5. [Google Scholar]
- Bonesini, M.; Benocci, R.; Bertoni, R.; Clemenza, M.; Ghittori, D.; Mazza, R.; Vallazza, E.; de Bari, A.; Menegolli, A.; Prata, M.; et al. Ce:LaBr3 crystals with SiPM array readout and temperature control for the FAMU experiment at RAL. J. Instrum. 2020, 15, C05065. [Google Scholar] [CrossRef]
- Handbook of Chemistry and Physics, 67th ed.; CRC Press: Boca Raton, FL, USA, 1986. Available online: https://www.nist.gov/pml/x-ray-mass-attenuation-coefficients (accessed on 15 October 2023).
- Carter, L.; Cashwell, E.D.; Everett, C.J.; Forest, C.A.; Schrandt, R.G.; Tayor, W.M.; Thompson, W.L.; Turner, G.D. Monte Carlo Development in Los Alamos. LA-5903-MS. 1995. Available online: https://mcnp.lanl.gov/pdf_files/TechReport_1975_LANL_LA-5903-MS_CarterCashwellEtAl.pdf (accessed on 10 October 2023).
- Dinu, N.; Bazin, C.; Chaumat, V.; Cheikali, C.; Para, A.; Puill, V.; Sylvia, C.; Vagnucci, J.F. Temperature and bias voltage dependence of the MPPC detectors. In Proceedings of the IEEE NSS-MIC Symposium, Knoxville, TN, USA, 30 October–6 November 2010. [Google Scholar]
- Bonesini, M.; Bertoni, R.; Prata, M.; Rossella, M. Online control of the gain drift with temperature of SiPM arrays used for the readout of LaBr3:Ce crystals. J. Instrum. 2022, 17, C10004. [Google Scholar] [CrossRef]
- Bonesini, M.; Benocci, R.; Bertoni, R.; Menegolli, A.; Prata, M.; Rossella, M.; Rossini, R. Large area LaBr3:Ce crystals read by SiPM arrays with improved timing and temperature gain drift control. Nucl. Instrum. Methods Phys. Res. Sect. A 2023, A1046, 167677. [Google Scholar] [CrossRef]
- Eigen, G. Gain Stabilization of SiPMs and Aferpulsing. J. Phys. Conf. Ser. 2019, 1162, 012013. [Google Scholar] [CrossRef]
- Licciulli, F.; Indiveri, I.; Marzocca, C. A Novel Technique for the Stabilization of SiPM Gain Against Temperature Variations. IEEE Trans. Nucl. Sci. 2013, 60, 11022. [Google Scholar] [CrossRef]
- Ogawa, M. MEG II Collaboration. Master’s Thesis, University of Tokio, Tokyo, Japan, 2016. [Google Scholar]
- Hara, N. Front-end electronics for MPPC for the KOTO CsI calorimeter upgrade. JPD Conf. Proc. 2019, 27, 012012. [Google Scholar]
- Ieki, K.; Iwamoto, T.; Kaneko, D.; Kobayashi, S.; Matsuzawa, N.; Mori, T.; Ogawa, S.; Onda, R.; Ootani, W.; Sawada, R.; et al. Large area MPPC with enhanced VUV sensitivity for liquid xenon scintillation detector. Nucl. Instrum. Methods Phys. Res. Sect. A 2019, A925, 148. [Google Scholar] [CrossRef]
- Soldani, M.; Ballerini, G.; Bonesini, M.; Fuschino, F.; Hillier, A.; Ishida, K.; Mocchiutti, E.; Oliva, P.; Rignanese, L.; Tortora, L.; et al. High performance DAQ for muon spectroscopy experiments. Nucl. Instrum. Methods Phys. Res. Sect. A 2019, A936, 327. [Google Scholar] [CrossRef]
- PAW User’s Guide, CERN Program Library Entry Q121; CERN: Geneva, Switzerland, 1992.
- Brun, R.; Rademachers, F. ROOT- An Object Oriented Data Analysis Framework. Nucl. Instrum. Methods Phys. Res. Sect. A 1997, A389, 81. [Google Scholar] [CrossRef]
- Adamczak, A.; Baccolo, G.; Bakalov, D.; Baldazzi, G.; Bertoni, R.; Bonesini, M.; Bonvicini, V.; Campana, R.; Carbone, R.; Cervi, T.; et al. Steps towards the hyperfine splitting measurement of the muonic hydrogen ground state: Pulsed muon beam and detection system characterization. J. Instrum. 2016, 11, P05007. [Google Scholar] [CrossRef]













| V (V) | Risetime (ns) | Falltime (ns) | Resolution % | Resolution % | |
|---|---|---|---|---|---|
| parallel | 40.82 | 68.9 ± 7.8 | 293.3 ± 43.4 | 7.78 | 2.96 |
| hybrid | 41.82 | 16.1 ± 2.4 | 176.8 ± 29.0 | 9.58 | 6.08 |
| 0-pole: 2nF | 43.02 | 58.2 ± 15.6 | 123.4 ± 21.7 | - | 2.99 |
| NI 4-1 circuit | 40.82 | 28.4 ± 4.5 | 140.6 ± 21.7 | 7.89 | 2.98 |
| Risetime (ns) | Falltime (ns) | Resolution % | Resolution % | |
|---|---|---|---|---|
| 1/2″ detectors | 42.8 ± 4.7 | 372.4 ± 17.4 | 3.27 ± 0.11 | 8.44 ± 0.63 |
| 1 detectors | 29.3 ± 1.5 | 147.1 ± 12.8 | 3.01 ± 0.16 | 7.93 ± 0.38 |
Disclaimer/Publisher’s Note: The statements, opinions and data contained in all publications are solely those of the individual author(s) and contributor(s) and not of MDPI and/or the editor(s). MDPI and/or the editor(s) disclaim responsibility for any injury to people or property resulting from any ideas, methods, instructions or products referred to in the content. |
© 2023 by the authors. Licensee MDPI, Basel, Switzerland. This article is an open access article distributed under the terms and conditions of the Creative Commons Attribution (CC BY) license (https://creativecommons.org/licenses/by/4.0/).
Share and Cite
Bonesini, M.; Bertoni, R.; Abba, A.; Caponio, F.; Prata, M.; Rossella, M. Improving the Time Resolution of Large-Area LaBr3:Ce Detectors with SiPM Array Readout. Condens. Matter 2023, 8, 99. https://doi.org/10.3390/condmat8040099
Bonesini M, Bertoni R, Abba A, Caponio F, Prata M, Rossella M. Improving the Time Resolution of Large-Area LaBr3:Ce Detectors with SiPM Array Readout. Condensed Matter. 2023; 8(4):99. https://doi.org/10.3390/condmat8040099
Chicago/Turabian StyleBonesini, Maurizio, Roberto Bertoni, Andrea Abba, Francesco Caponio, Marco Prata, and Massimo Rossella. 2023. "Improving the Time Resolution of Large-Area LaBr3:Ce Detectors with SiPM Array Readout" Condensed Matter 8, no. 4: 99. https://doi.org/10.3390/condmat8040099
APA StyleBonesini, M., Bertoni, R., Abba, A., Caponio, F., Prata, M., & Rossella, M. (2023). Improving the Time Resolution of Large-Area LaBr3:Ce Detectors with SiPM Array Readout. Condensed Matter, 8(4), 99. https://doi.org/10.3390/condmat8040099

