Salmon Skin Acid-Soluble Collagen Produced by A Simplified Recovery Process: Yield, Compositions, and Molecular Characteristics
Abstract
1. Introduction
2. Materials and Methods
2.1. Chemicals
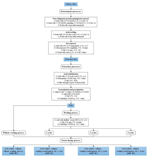
2.2. Preparation of Salmon Skin
2.3. Collagen Extraction and Precipitation
2.4. Study on Washing/Centrifugation Cycles on Recovery of ASC
2.5. Analyses
2.5.1. Sodium Chloride Content
2.5.2. Hydroxyproline Content
2.5.3. Protein Pattern
2.5.4. Fourier Transform Infrared (FTIR) Spectroscopy
2.5.5. Characterization of the Selected ASC
Extraction Yield
Proximate Compositions
Color
Differential Scanning Calorimetry (DSC)
ζ-Potential
Amino Acid Composition
2.6. Statistical Analysis
3. Results and Discussion
3.1. Sodium Chloride Content
3.2. Hydroxyproline Content
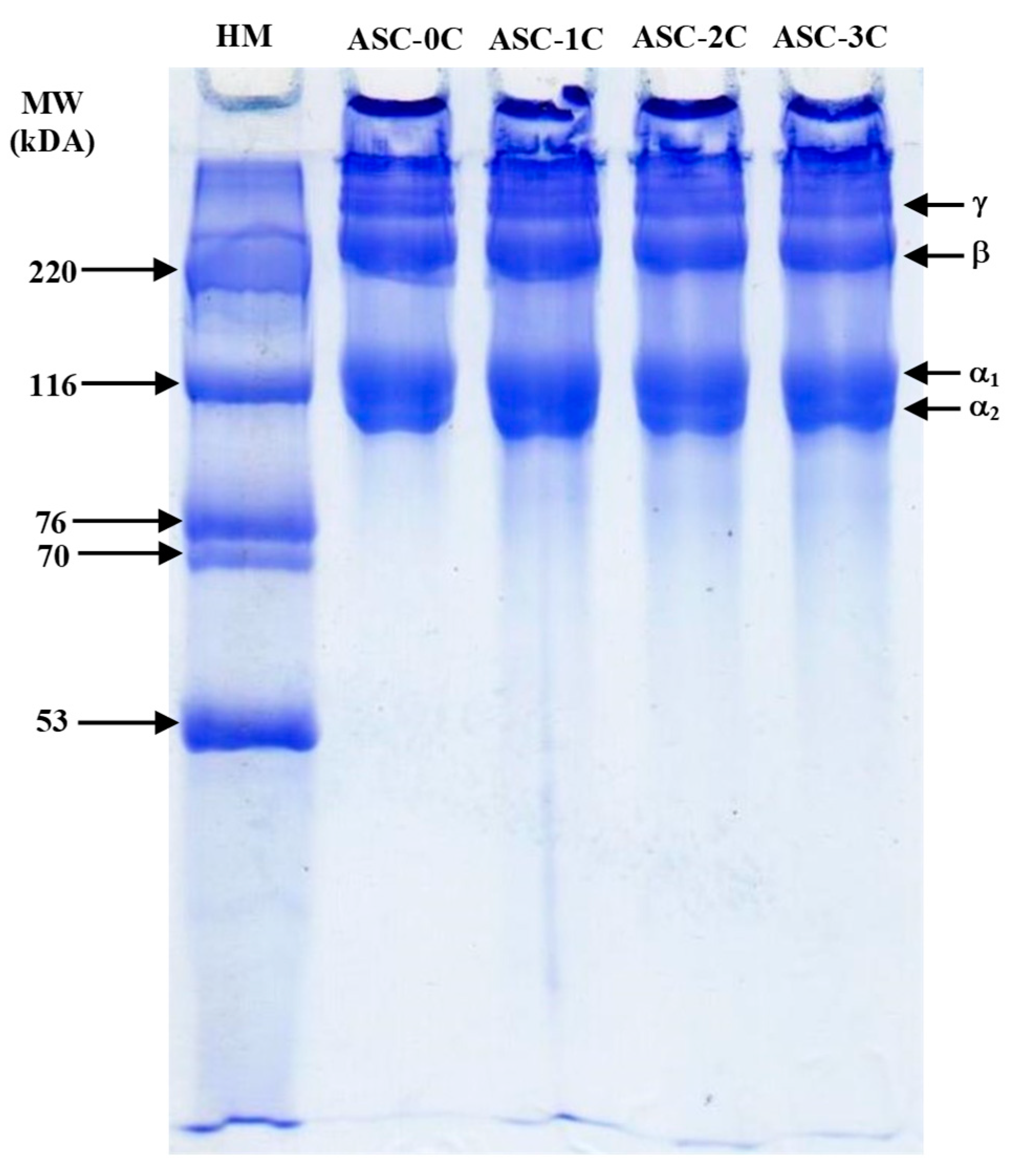
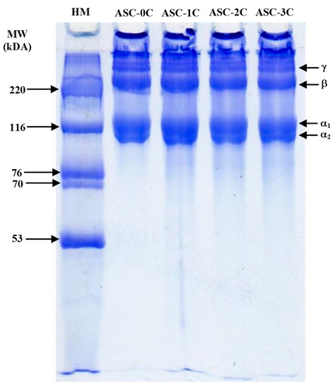
3.3. Protein Pattern
3.4. Fourier Transform Infrared (FTIR) Spectra
3.5. Yield and Characteristics of the Selected ASC
3.5.1. Extraction Yield
3.5.2. Proximate Analysis
3.5.3. Color
3.5.4. Differential Scanning Calorimetry (DSC)
3.5.5. ζ-Potential
3.5.6. Amino Acid Composition
4. Conclusions
Author Contributions
Funding
Institutional Review Board Statement
Data Availability Statement
Acknowledgments
Conflicts of Interest
References
- Aryee, A.N.A.; Simpson, B.K.; Phillip, L.E.; Cue, R.I. Effect of temperature and time on the stability of salmon skin oil during storage. J. Am. Oil Chem. Soc. 2012, 89, 287–292. [Google Scholar] [CrossRef]
- Chotphruethipong, C.; Hutamekalin, P.; Nilsuwan, K.; Sukketsiri, W.; Aluko, R.E.; Abdul, N.A.; Benjakul, S. Combined effects of defatted hydrolyzed collagen from salmon skin and vitamin c on proliferation and migration of human fibroblast cell. Fishes 2022, 7, 265. [Google Scholar] [CrossRef]
- Hou, C.-Y.; Hazeena, S.H.; Shih, M.-K.; Hsieh, S.-L.; Hsieh, C.-W.; Liu, T.T.; Chen, M.-H.; Huang, Y.-W. Structural characteristics of collagen from cuttlefish skin waste extracted at optimized conditions. Int. J. Food Prop. 2022, 25, 2211–2222. [Google Scholar] [CrossRef]
- McCormick, R.J. Collagen. In Applied Muscle Biology and Meat Science; Du, M., McCormick, R.J., Eds.; CRC Press: Boca Raton, FL, USA, 2009; pp. 130–148. [Google Scholar]
- Henriksen, K.; Karsdal, M.A. Chapter 1—Type I Collagen. In Biochemistry of Collagens, Laminins and Elastin; Karsdal, M.A., Ed.; Academic Press: Cambridge, MA, USA, 2016; pp. 1–11. [Google Scholar]
- Jafari, H.; Lista, A.; Siekapen, M.M.; Ghaffari-Bohlouli, P.; Nie, L.; Alimoradi, H.; Shavandi, A. Fish collagen: Extraction, characterization, and applications for biomaterials engineering. Polymers 2020, 12, 2230. [Google Scholar] [CrossRef] [PubMed]
- Regenstein, J.M.; Zhou, P. 13—Collagen and gelatin from marine by-products. In Maximising the Value of Marine By-Products; Shahidi, F., Ed.; Woodhead Publishing: Cambridge, UK, 2007; pp. 279–303. [Google Scholar]
- Benjakul, S.; Sae-leaw, T.; Simpson, B.K. Byproducts from fish harvesting and processing. In Byproducts from Agriculture and Fisheries; Simpson, K.B., Aryee, N.A.A., Toldrá, F., Eds.; John Wiley & Sons Inc.: Hoboken, NJ, USA, 2019; pp. 179–217. [Google Scholar]
- Benjakul, S.; Nalinanon, S.; Shahidi, F. Fish Collagen. In Food Biochemistry and Food Processing; John Wiley & Sons Inc.: Hoboken, NJ, USA, 2012; pp. 36–387. [Google Scholar]
- Petcharat, T.; Benjakul, S.; Karnjanapratum, S.; Nalinanon, S. Ultrasound-assisted extraction of collagen from clown featherback (Chitala ornata) skin: Yield and molecular characteristics. J. Sci. Food Agric. 2021, 101, 648–658. [Google Scholar] [CrossRef]
- Benjakul, S.; Thiansilakul, Y.; Visessanguan, W.; Roytrakul, S.; Kishimura, H.; Prodpran, T.; Meesane, J. Extraction and characterisation of pepsin-solubilised collagens from the skin of bigeye snapper (Priacanthus tayenus and Priacanthus macracanthus). J. Sci. Food Agric. 2010, 90, 132–138. [Google Scholar] [CrossRef]
- Jongjareonrak, A.; Benjakul, S.; Visessanguan, W.; Tanaka, M. Isolation and characterization of collagen from bigeye snapper (Priacanthus macracanthus) skin. J. Sci. Food Agric. 2005, 85, 1203–1210. [Google Scholar] [CrossRef]
- Ali, A.M.M.; Benjakul, S.; Prodpran, T.; Kishimura, H. Extraction and characterisation of collagen from the skin of golden carp (Probarbus jullieni), a processing by-product. Waste Biomass Valorization 2018, 9, 783–791. [Google Scholar] [CrossRef]
- Nilsuwan, K.; Fusang, K.; Pripatnanont, P.; Benjakul, S. Properties and characteristics of acid-soluble collagen from salmon skin defatted with the aid of ultrasonication. Fishes 2022, 7, 51. [Google Scholar] [CrossRef]
- Tylingo, R.; Mania, S.; Panek, A.; Piątek, R.; Pawłowicz, R. Isolation and characterization of acid soluble collagen from the skin of African catfish (Clarias gariepinus), salmon (Salmo salar) and baltic cod (Gadus morhua). J. Biotechnol. Biomater. 2016, 6, 2. [Google Scholar] [CrossRef]
- Nilsuwan, K.; Chantakun, K.; Chotphruethipong, L.; Benjakul, S. Development of hydrolysis and defatting processes for production of lowered fishy odor hydrolyzed collagen from fatty skin of sockeye salmon (Oncorhynchus nerka). Foods 2021, 10, 2257. [Google Scholar] [CrossRef]
- Pongsetkul, J.; Benjakul, S.; Sampavapol, P.; Osako, K.; Faithong, N. Chemical composition and physical properties of salted shrimp paste (Kapi) produced in Thailand. Int. Aquat. Res. 2014, 6, 155–166. [Google Scholar] [CrossRef]
- Bergman, I.; Loxley, R. Two improved and simplified methods for the spectrophotometric determination of hydroxyproline. Anal. Chem. 1963, 35, 1961–1965. [Google Scholar] [CrossRef]
- Laemmli, U.K. Cleavage of structural proteins during the assembly of the head of bacteriophage T4. Nature 1970, 227, 680–685. [Google Scholar] [CrossRef]
- Sinthusamran, S.; Benjakul, S.; Kishimura, H. Comparative study on molecular characteristics of acid soluble collagens from skin and swim bladder of seabass (Lates calcarifer). Food Chem. 2013, 138, 2435–2441. [Google Scholar] [CrossRef]
- AOAC. Official Methods of Analysis; Association of Official Analytical Chemists: Washington, DC, USA, 2002. [Google Scholar]
- Benjakul, S.; Karnjanapratum, S.; Visessanguan, W. Hydrolysed collagen from Lates calcarifer skin: Its acute toxicity and impact on cell proliferation and collagen production of fibroblasts. Int. J. Food Sci. Technol. 2018, 53, 1871–1879. [Google Scholar] [CrossRef]
- Ali, A.M.M.; Benjakul, S.; Kishimura, H. Molecular characteristics of acid and pepsin soluble collagens from the scales of golden carp (Probarbus jullieni). Emir. J. Food Agric. 2017, 29, 450–457. [Google Scholar] [CrossRef]
- Ahmed, R.; Haq, M.; Chun, B.-S. Characterization of marine derived collagen extracted from the by-products of bigeye tuna (Thunnus obesus). Int. J. Biol. Macromol. 2019, 135, 668–676. [Google Scholar] [CrossRef]
- Singh, P.; Benjakul, S.; Maqsood, S.; Kishimura, H. Isolation and characterisation of collagen extracted from the skin of striped catfish (Pangasianodon hypophthalmus). Food Chem. 2011, 124, 97–105. [Google Scholar] [CrossRef]
- Liu, D.; Liang, L.; Regenstein, J.M.; Zhou, P. Extraction and characterisation of pepsin-solubilised collagen from fins, scales, skins, bones and swim bladders of bighead carp (Hypophthalmichthys nobilis). Food Chem. 2012, 133, 1441–1448. [Google Scholar] [CrossRef]
- Kittiphattanabawon, P.; Sriket, C.; Kishimura, H.; Benjakul, S. Characteristics of acid and pepsin solubilized collagens from Nile tilapia (Oreochromis niloticus) scale. Emir. J. Food Agric. 2019, 31, 95–101. [Google Scholar] [CrossRef]
- Chuang, L.; Panyoyai, N.; Shanks, R.; Kasapis, S. Effect of sodium chloride on the glass transition of condensed starch systems. Food Chem. 2015, 184, 65–71. [Google Scholar] [CrossRef] [PubMed]
- Kittiphattanabawon, P.; Benjakul, S.; Sinthusamran, S.; Kishimura, H. Characteristics of collagen from the skin of clown featherback (Chitala ornata). Int. J. Food Sci. Technol. 2015, 50, 1972–1978. [Google Scholar] [CrossRef]
- Kim, H.K.; Kim, Y.H.; Park, H.J.; Lee, N.H. Application of ultrasonic treatment to extraction of collagen from the skins of sea bass Lateolabrax japonicus. Fish. Sci. 2013, 79, 849–856. [Google Scholar] [CrossRef]
- Hema, G.S.; Shyni, K.; Mathew, S.; Anandan, R.; Ninan, G.; Lakshmanan, P.T. A simple method for isolation of fish skin collagen-biochemical characterization of skin collagen extracted from albacore tuna (Thunnus alalunga), dog shark (Scoliodon sorrakowah) and rohu (Labeo rohita). Ann. Biol. Res. 2013, 4, 271–278. [Google Scholar]
- Costa, F.T.; Oliveira, T.P.; Droval, A.A.; Marques, L.L.M.; Fuchs, R.H.B.; Cardoso, F.A.R. Evaluation of physicochemical properties of Nile tilapia skin collagen extracted in acid médium. Braz. J. Biol. 2022, 84, e255440. [Google Scholar] [CrossRef]
- Tongnuanchan, P.; Benjakul, S.; Prodpran, T.; Pisuchpen, S.; Osako, K. Mechanical, thermal and heat sealing properties of fish skin gelatin film containing palm oil and basil essential oil with different surfactants. Food Hydrocoll. 2016, 56, 93–107. [Google Scholar] [CrossRef]
- Zanaboni, G.; Rossi, A.; Onana, A.M.T.; Tenni, R. Stability and networks of hydrogen bonds of the collagen triple helical structure: Influence of pH and chaotropic nature of three anions. Matrix Biol. 2000, 19, 511–520. [Google Scholar] [CrossRef]
- Ciarlo, A.S.; Paredi, M.E.; Fraga, A.N. Isolation of soluble collagen from hake skin (Merluccius hubbsi). J. Aquat. Food Prod. Technol. 1997, 6, 65–77. [Google Scholar] [CrossRef]
- Wang, L.; An, X.; Xin, Z.; Zhao, L.; Hu, Q. Isolation and characterization of collagen from the skin of deep-sea redfish (Sebastes mentella). J. Food Sci. 2007, 72, E450–E455. [Google Scholar] [CrossRef]
- Zhang, X.; Adachi, S.; Ura, K.; Takagi, Y. Properties of collagen extracted from Amur sturgeon Acipenser schrenckii and assessment of collagen fibrils in vitro. Int. J. Biol. Macromol. 2019, 137, 809–820. [Google Scholar] [CrossRef]
- Foegeding, E.A. Characteristics of edible muscle tissues. In Food Chemistry; Marcel Dekker, Inc.: New York, NY, USA, 1996. [Google Scholar]
- Ali, A.M.M.; Kishimura, H.; Benjakul, S. Extraction efficiency and characteristics of acid and pepsin soluble collagens from the skin of golden carp (Probarbus jullieni) as affected by ultrasonication. Process Biochem. 2018, 66, 237–244. [Google Scholar] [CrossRef]





| Parameters | ASC-3C |
|---|---|
| Yield (%, dry weight basis) | 36.73 ± 3.22 |
| Protein content (%, dry weight basis) | 97.80 ± 0.31 |
| Fat content (%, dry weight basis) | 1.45 ± 0.27 |
| Ash content (%, dry weight basis) | 0.75 ± 0.04 |
| L* | 82.25 ± 0.75 |
| a* | 0.70 ± 0.10 |
| b* | 3.20 ± 0.71 |
| ΔE* | 11.02 ± 0.68 |
| Tonset (°C) | 32.91 ± 1.34 |
| Tmax (°C) | 37.00 ± 0.76 |
| Tendset (°C) | 41.44 ± 0.92 |
| ΔH (J/g) | 0.36 ± 0.01 |
| Amino Acids | Content (Residues/1000 Residues) |
|---|---|
| Alanine | 106 |
| Arginine | 57 |
| Aspartic acid/asparagine | 60 |
| Cystine | 0 |
| Glutamic acid/Glutamine | 71 |
| Glycine | 302 |
| Histidine | 1 |
| Hydroxylysine | 9 |
| Hydroxyproline (Hyp) | 57 |
| Isoleucine | 10 |
| Leucine | 20 |
| Lysine | 38 |
| Methionine | 15 |
| Phenylalanine | 17 |
| Proline (Pro) | 134 |
| Serine | 53 |
| Threonine | 26 |
| Tryptophan | 0 |
| Tyrosine | 4 |
| Valine | 19 |
| Total | 1000 |
| Imino acids (Hyp + Pro) | 191 |
Publisher’s Note: MDPI stays neutral with regard to jurisdictional claims in published maps and institutional affiliations. |
© 2022 by the authors. Licensee MDPI, Basel, Switzerland. This article is an open access article distributed under the terms and conditions of the Creative Commons Attribution (CC BY) license (https://creativecommons.org/licenses/by/4.0/).
Share and Cite
Nilsuwan, K.; Patil, U.; Tu, C.; Zhang, B.; Benjakul, S. Salmon Skin Acid-Soluble Collagen Produced by A Simplified Recovery Process: Yield, Compositions, and Molecular Characteristics. Fishes 2022, 7, 330. https://doi.org/10.3390/fishes7060330
Nilsuwan K, Patil U, Tu C, Zhang B, Benjakul S. Salmon Skin Acid-Soluble Collagen Produced by A Simplified Recovery Process: Yield, Compositions, and Molecular Characteristics. Fishes. 2022; 7(6):330. https://doi.org/10.3390/fishes7060330
Chicago/Turabian StyleNilsuwan, Krisana, Umesh Patil, Chuanhai Tu, Bin Zhang, and Soottawat Benjakul. 2022. "Salmon Skin Acid-Soluble Collagen Produced by A Simplified Recovery Process: Yield, Compositions, and Molecular Characteristics" Fishes 7, no. 6: 330. https://doi.org/10.3390/fishes7060330
APA StyleNilsuwan, K., Patil, U., Tu, C., Zhang, B., & Benjakul, S. (2022). Salmon Skin Acid-Soluble Collagen Produced by A Simplified Recovery Process: Yield, Compositions, and Molecular Characteristics. Fishes, 7(6), 330. https://doi.org/10.3390/fishes7060330

