The Role of Megalobrama amblycephala bcl2l13 Gene in Apoptosis and Autophagy
Abstract
1. Introduction
2. Materials and Methods
2.1. Cell Culture
2.2. Construction of bcl2l13 Mutants with the Deleting of Different Domains
2.3. CoCl2 Treatment and ROS Detection
2.4. Hypoxia Treatment of M. amblycephala
2.5. Real-Time PCR
2.6. Ultrastructural Observation
2.7. Western Blot
2.8. Hoechst 33258 Staining
2.9. Annexin V FITC/PI Assay
2.10. Calcein AM-CoCl2 Staining
2.11. Statistical Analysis
3. Results
3.1. Effect of bcl2l13 Overexpression on ROS Levels After Hypoxic Stimulation
3.2. Effect of bcl2l13 Overexpression on Autophagy-Related Gene Expression and Cell Ultrastructure
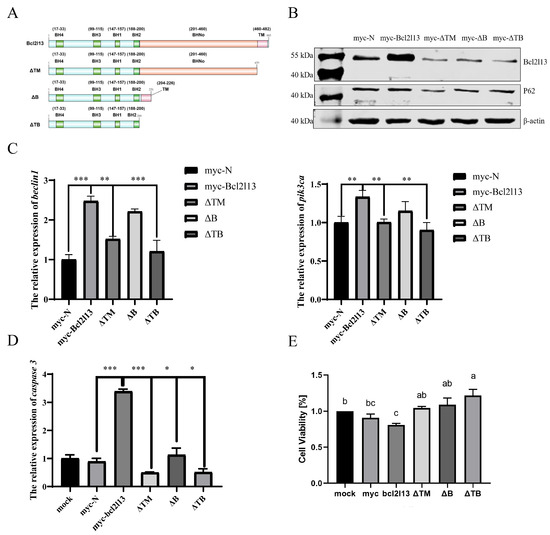
3.3. Roles of Different Domains of Bcl2l13 in Autophagy and Apoptosis
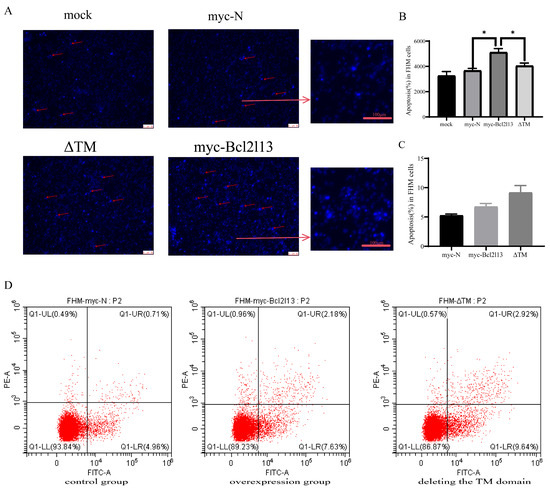
3.4. The TM Domain of Bcl2l13 Was Critical to Apoptosis
3.5. Bcl2l13 Mediated Apoptosis Through the Endogenous Mitochondrial Apoptotic Pathway
3.6. Effect of Hypoxia on Bcl2l13 Expression and Tissue Ultrastructure at the Individual Level
4. Discussion
5. Conclusions
Supplementary Materials
Author Contributions
Funding
Institutional Review Board Statement
Informed Consent Statement
Data Availability Statement
Conflicts of Interest
Abbreviations
| BH | BCL-2 homology domain |
| BHNo | Bcl-2 homology no domain |
| TM | Transmembrane domain |
| ROS | Reactive oxygen species |
| mPTP | Mitochondrial permeability transition pore |
| BH3-only | Bcl-2 homology domain 3-only |
| ANT | Adenine nucleotide translocator |
| VDAC | Voltage-dependent anion-selective channel protein |
| CERS6 | Ceramidase 6 |
| GBM | Glioblastoma multiforme |
| Nrf2 | Nuclear factor erythroid 2-related factor 2 |
| NF-κB | Nuclear factor kappa-B |
| PC3 | Prostate cancer cells |
| A549 | Adenocarcinoma cells |
| SF767 | Brain tumor cells |
| mitophagy | Mitochondrial autophagy |
| KHEB | Ras homolog enriched in brain |
| FBS | Fetal bovine serum |
| DCFH-CA | 2,7-Dichlorofuorescin Diacetate |
| ETC | Electron transport chain |
| LIR | LC3-interacting region |
| MOMP | Mitochondrial outer membrane permeabilization |
References
- Wang, J.; Chen, A.; Xue, Z.; Liu, J.; He, Y.; Liu, G.; Zhao, Z.; Li, W.; Zhang, Q.; Chen, A.; et al. BCL2L13 promotes mitophagy through DNM1L-mediated mitochondrial fission in glioblastoma. Cell Death Dis. 2023, 14, 585. [Google Scholar] [CrossRef] [PubMed]
- Mizushima, N.; Komatsu, M. Autophagy: Renovation of cells and tissues. Cell 2011, 147, 728–741. [Google Scholar] [CrossRef] [PubMed]
- Kuma, A.; Mizushima, N. Physiological role of autophagy as an intracellular recycling system: With an emphasis on nutrient metabolism. Semin. Cell Dev. Biol. 2010, 21, 683–690. [Google Scholar] [CrossRef] [PubMed]
- Miller, D.R.; Thorburn, A. Autophagy and organelle homeostasis in cancer. Dev. Cell 2021, 56, 906–918. [Google Scholar] [CrossRef]
- Kim, J.; Lee, Y.; Jeon, T.; Kim, M.S.; Kang, C. All cells are created equal in the sight of autophagy: Selective autophagy maintains homeostasis in senescent cells. Autophagy 2021, 17, 3260–3261. [Google Scholar] [CrossRef]
- Deretic, V.; Kroemer, G. Autophagy in metabolism and quality control: Opposing, complementary or interlinked functions? Autophagy 2022, 18, 283–292. [Google Scholar] [CrossRef]
- Galluzzi, L.; Baehrecke, E.H.; Ballabio, A.; Boya, P.; Pedro, J.M.B.; Cecconi, F.; Choi, A.M.; Chu, C.T.; Codogno, P.; Colombo, M.I.; et al. Molecular definitions of autophagy and related processes. EMBO J. 2017, 36, 1811–1836. [Google Scholar] [CrossRef]
- Pickles, S.; Vigié, P.; Youle, R.J. Mitophagy and Quality Control Mechanisms in Mitochondrial Maintenance. Curr. Biol. 2018, 28, R170–R185. [Google Scholar] [CrossRef]
- Wu, H.; Chen, Q. Hypoxia activation of mitophagy and its role in disease pathogenesis. Antioxid. Redox Signal. 2015, 22, 1032–1046. [Google Scholar] [CrossRef]
- Chen, Y.; Gibson, S.B. Is mitochondrial generation of reactive oxygen species a trigger for autophagy? Autophagy 2008, 4, 246–248. [Google Scholar] [CrossRef]
- Komatsu, M.; Kurokawa, H.; Waguri, S.; Taguchi, K.; Kobayashi, A.; Ichimura, Y.; Sou, Y.S.; Ueno, I.; Sakamoto, A.; Tong, K.I.; et al. The selective autophagy substrate p62 activates the stress responsive transcription factor Nrf2 through inactivation of Keap1. Nat. Cell Biol. 2010, 12, 213–223. [Google Scholar] [CrossRef] [PubMed]
- Djavaheri-Mergny, M.; Maiuri, M.C.; Kroemer, G. Cross talk between apoptosis and autophagy by caspase-mediated cleavage of Beclin 1. Oncogene 2010, 29, 1717–1719. [Google Scholar] [CrossRef] [PubMed]
- Elmore, S. Apoptosis: A review of programmed cell death. Toxicol. Pathol. 2007, 35, 495–516. [Google Scholar] [CrossRef] [PubMed]
- Igney, F.H.; Krammer, P.H. Death and anti-death: Tumour resistance to apoptosis. Nat. Rev. Cancer 2002, 2, 277–288. [Google Scholar] [CrossRef]
- Thornberry, N.A.; Lazebnik, Y. Caspases: Enemies within. Science 1998, 281, 1312–1316. [Google Scholar] [CrossRef]
- Desagher, S. Mitochondrial as the central control point of apoptosis. Trends Cell Biol. 2000, 10, 369–377. [Google Scholar] [CrossRef]
- Levine, B.; Sinha, S.; Kroemer, G. Bcl-2 family members: Dual regulators of apoptosis and autophagy. Autophagy 2008, 4, 600–606. [Google Scholar] [CrossRef]
- Xu, H.-D.; Qin, Z.-H. Beclin 1, Bcl-2 and Autophagy. Adv. Exp. Med. Biol. 2019, 1206, 109–126. [Google Scholar]
- Kataoka, T.; Holler, N.; Micheau, O.; Martinon, F.; Tinel, A.; Hofmann, K.; Tschopp, J. Bcl-rambo, a novel Bcl-2 homologue that induces apoptosis via its unique C-terminal extension. J. Biol. Chem. 2001, 276, 19548–19554. [Google Scholar] [CrossRef]
- Kim, J.-Y.; So, K.-J.; Lee, S.; Park, J.-H. Bcl-rambo induces apoptosis via interaction with the adenine nucleotide translocator. FEBS Lett. 2012, 586, 3142–3149. [Google Scholar] [CrossRef]
- Matsubara, H.; Tanaka, R.; Tateishi, T.; Yoshida, H.; Yamaguchi, M.; Kataoka, T. Corrigendum to: The human Bcl-2 family member Bcl-rambo and voltage-dependent anion channels manifest a genetic interaction in Drosophila and cooperatively promote the activation of effector caspases in human cultured cells. Exp. Cell Res. 2019, 405, 112711. [Google Scholar] [CrossRef] [PubMed]
- Jensen, S.A.; Calvert, A.E.; Volpert, G.; Kouri, F.M.; Hurley, L.A.; Luciano, J.P.; Wu, Y.; Chalastanis, A.; Futerman, A.H.; Stegh, A.H. Bcl2L13 is a ceramide synthase inhibitor in glioblastoma. Proc. Natl. Acad. Sci. USA 2014, 111, 5682–5687. [Google Scholar] [CrossRef] [PubMed]
- Murakawa, T.; Yamaguchi, O.; Hashimoto, A.; Hikoso, S.; Takeda, T.; Oka, T.; Yasui, H.; Ueda, H.; Akazawa, Y.; Nakayama, H.; et al. Bcl-2-like protein 13 is a mammalian Atg32 homologue that mediates mitophagy and mitochondrial fragmentation. Nat. Commun. 2015, 6, 7527. [Google Scholar] [CrossRef] [PubMed]
- Negrete, B., Jr.; Ackerly, K.L.; Esbaugh, A.J. Hypoxia-acclimation adjusts skeletal muscle anaerobic metabolism and burst swim performance in a marine fish. Comp. Biochem. Physiol. A Mol. Integr. Physiol. 2024, 297, 111734. [Google Scholar] [CrossRef]
- Wang, Z.; Pu, D.; Zheng, J.; Li, P.; Lü, H.; Wei, X.; Li, M.; Li, D.; Gao, L. Hypoxia-induced physiological responses in fish: From organism to tissue to molecular levels. Ecotoxicol. Environ. Saf. 2023, 267, 115609. [Google Scholar] [CrossRef]
- Azad, M.B.; Gibson, S.B. Role of BNIP3 in proliferation and hypoxia-induced autophagy: Implications for personalized cancer therapies. Ann. N. Y. Acad. Sci. 2010, 1210, 8–16. [Google Scholar] [CrossRef]
- Sridharan, S.; Jain, K.; Basu, A. Regulation of autophagy by kinases. Cancers 2011, 3, 2630–2654. [Google Scholar] [CrossRef]
- Li, Y.; Wang, Y.; Kim, E.; Beemiller, P.; Wang, C.-Y.; Swanson, J.; You, M.; Guan, K.-L. Bnip3 mediates the hypoxia-induced inhibition on mammalian target of rapamycin by interacting with Rheb. J. Biol. Chem. 2007, 282, 35803–35813. [Google Scholar] [CrossRef]
- Gu, Y.; Sun, J.L.; Yao, F.C.; Jiang, T.; Jin, C.X.; Shi, L.P.; Sun, S.K.; Song, F.B.; Luo, J. Long-term hypoxia and reoxygenation induced oxidative stress lead to immunosuppression and apoptosis in golden pompano (Trachinotus blochii). Front. Mar. Sci. 2023, 10, 1212571. [Google Scholar] [CrossRef]
- Zhang, A.; Guo, X.; Bao, K.; Wu, D.; Liu, H.; Gao, Z.; Wang, H. Molecular Characterization and Expression Changes of the bcl2l13 Gene in Response to Hypoxia in Megalobrama amblycephala. Curr. Issues Mol. Biol. 2024, 6, 1136–1149. [Google Scholar] [CrossRef]
- Gravell, M.; Malsberger, R.G. A permanent cell line from the fathead minnow (Pimephales promelas). Ann. N. Y. Acad. Sci. 1965, 126, 555–565. [Google Scholar] [CrossRef] [PubMed]
- Livak, K.J.; Schmittgen, T.D. Analysis of relative gene expression data using real-time quantitative PCR and the 2−∆∆Ct Method. Methods 2001, 25, 402–408. [Google Scholar] [CrossRef] [PubMed]
- Scherz, S.R.; Elazar, Z. Regulation of autophagy by ROS: Physiology and pathology. Trends Biochem. Sci. 2011, 36, 30–38. [Google Scholar] [CrossRef] [PubMed]
- Susnow, N.; Zeng, L.; Margineantu, D.; Hockenbery, D.M. Bcl-2 family proteins as regulators of oxidative stress. Semin. Cancer Biol. 2009, 19, 42–49. [Google Scholar] [CrossRef]
- Luo, Z.; Xu, X.; Sho, T.; Zhang, J.; Xu, W.; Yao, J.; Xu, J. ROS-induced autophagy regulates porcine trophectoderm cell apoptosis, proliferation, and differentiation. Am. J. Physiol. Cell Physiol. 2019, 316, C198–C209. [Google Scholar] [CrossRef]
- Zhang, Y.; Xu, S.; Li, K.; Li, X.; Yin, H.; Li, S.; Gao, X.-J. TBBPA induced ROS overproduction promotes apoptosis and inflammation by inhibiting autophagy in mice lung. Ecotoxicol. Environ. Saf. 2023, 252, 114607. [Google Scholar] [CrossRef]
- Li, L.; Tan, J.; Miao, Y.; Lei, P.; Zhang, Q. ROS and Autophagy: Interactions and Molecular Regulatory Mechanisms. Cell Mol. Neurobiol. 2015, 35, 615–621. [Google Scholar] [CrossRef]
- Dai, H.; Deng, Y.; Zhang, J.; Han, H.; Zhao, M.; Li, Y.; Zhang, C.; Tian, J.; Bing, G.; Zhao, L. PINK1/Parkin-mediated mitophagy alleviates chlorpyrifos-induced apoptosis in SH-SY5Y cells. Toxicology 2015, 334, 72–80. [Google Scholar] [CrossRef]
- Yoshii, S.R.; Mizushima, N. Autophagy machinery in the context of mammalian mitophagy. Biochim. Biophys. Acta 2015, 1853, 2797–2801. [Google Scholar] [CrossRef]
- Lu, Y.; Li, Z.; Zhang, S.; Zhang, T.; Liu, Y.; Zhang, L. Cellular mitophagy: Mechanism, roles in diseases and small molecule pharmacological regulation. Theranostics 2023, 13, 736–766. [Google Scholar] [CrossRef]
- Li, M.; Jia, J.; Zhang, X.; Dai, H. Selective binding of mitophagy receptor protein Bcl-rambo to LC3/GABARAP family proteins. Biochem. Bioph. Res. Commun. 2020, 530, 292–300. [Google Scholar] [CrossRef] [PubMed]
- Pattingre, S.; Tassa, A.; Qu, X.; Garuti, R.; Liang, X.H.; Mizushima, N.; Packer, M.; Schneider, M.D.; Levine, B. Bcl-2 antiapoptotic proteins inhibit Beclin 1-dependent autophagy. Cell. 2005, 122, 927–939. [Google Scholar] [CrossRef] [PubMed]
- Qu, L.; Li, G.; Xia, D.; Hongdu, B.; Xu, C.; Lin, X.; Chen, Y. PRKCI negatively regulates autophagy via PIK3CA/AKT-MTOR signaling. Biochem. Biophys. Res. Commun. 2016, 470, 306–312. [Google Scholar] [CrossRef] [PubMed]






| Gene ID | Name of Primers | Sequences of Primers (5′-3′) | Purpose |
|---|---|---|---|
| 125254699 | Ma-bcl2l13-F | GCCCGAATTCGGTCGACAATGGCTGCCTCTGGCTCCTCCA | Construction of fusion expression vectors of bcl2l13 and its deletion domains |
| Ma-bcl2l13-R | ATAAGAATGCGGCCGCCTACTTCTTCCTGTAGGCCA | ||
| Bcl2l13-ΔTM and ΔBHNO-F | GCCCGAATTCGGTCGACAATGGCTGCCTCTGGCTCCTCCA | ||
| Bcl2l13-ΔTM and ΔBHNO-R | ATAAGAATGCGGCCGCCTAGCTGAACACAGTGCCCCATCCT | ||
| Bcl2l13-ΔTM-F | GCCCGAATTCGGTCGACAATGGCTGCCTCTGGCTCCTCCA | ||
| Bcl2l13-ΔTM-R | ATAAGAATGCGGCCGCCTAAGGGAGGTCAGTGGACTCGGG | ||
| Bcl2l13-ΔBHNO-R1 | GCTGTATAGCAGCACGCTGAACACAGTGCCCCATCCT | ||
| Bcl2l13-ΔBHNO-F1 | ATGGGGCACTGTGTTCAGCGTGCTGCTATACAGCGGT | ||
| LOC120462979 | qp-caspase3-F | ATGGAGACGAGGGGGTGTTTT | Real-time PCR for FHM cells |
| qp-caspase3-R | ATCCTCACTGGACCATCTG | ||
| 120467705 | qp-fas-F | CGCTTTAGGGTTGACGGGA | Real-time PCR for FHM cells |
| qp-fas-R | ACCCTGGGGACAGTAATAG | ||
| 120460888 | qp-grp78-F | TTGACCCTGGGCATTGAGA | |
| qp-grp78-R | GGTCGGCTGGTTGTCGGAA | ||
| 120480983 | qp-cyt c-F | GGCGAGAGAGCAGACCTTA | |
| qp-cyt c-R | GTTCAGACACCTCATTGCG | ||
| 120487858 | qp-bcl2l13-F | GCTGTCCGAGAAGAGGCGT | |
| qp-bcl2l13-R | GCTGCTCTTGCTCTACCGA | ||
| 120463602 | qp-pink1-F | CTGACCGCTCATCCCAACG | |
| qp-pink1-R | CCGCAGAGTGTATGGGTAA | ||
| 120468908 | qp-lc3-F | CGAACCACGGTGACCTGATT | |
| qp-lc3-R | TTTGAGGTCCTGAAGGTAGC | ||
| 120464333 | qp-p62-F | TGTCGGTCTCGGGACTGCG | |
| qp-p62-R | GAACCCAGGGAACCCGTGA | ||
| 120463340 | qp-β-actin-F | GGTATCGTGATGGACTCTG | |
| qp-β-actin-R | TGTCACGGACGATTTCTCT | ||
| 120488782 | qp-beclin1-F | TCGAATAACAGCGAGGGCAG | |
| qp-beclin1-R | GTCACCTTAAGCCTGCGACT | ||
| 120480566 | qp-pik3ca-F | CTCAGTAGAGCTGCGGGATG | |
| qp-pik3ca-R | GGTCCAGAGGGATTTGGTGG | ||
| 120473593 | qp-ndufa2-F | GGGATCGGCTCGAATCTGTC | |
| qp-ndufa2-R | GCACTCTCGGATCAGGATGG | ||
| 120466706 | qp-cox17-F | CTCTGAAACCATGCTGTGCG | |
| qp-cox17-R | TCATGCACTCCTTGTGTGCT | ||
| 120483610 | qp-sdha-F | CAAACTCTTCCCCACTCGCT | |
| qp-sdha-R | CCGAAGGCACGCTGATAGAT | ||
| 125274312 | Ma-ndufs1-F | ACGTGATTGACTTGTGCCCT | Real-time PCR for M. amblycephala |
| Ma-ndufs1-R | GAGGTAATTGGAGCGCAGGT | ||
| 125248834 | Ma-sdhdb-F | CCAGTGACCTTGGATTGGCT | |
| Ma-sdhdb-R | TCGACAGAATGAAGAGGCCG | ||
| 5912300 | Ma-cytb-F | GCACTAGTTGACCTCCCCAC | |
| Ma-cytb-R | AAGGACGTAGCCAACGAAGG | ||
| 5912298 | Ma-cox1-F | GAGCCGAACTAAGCCAACCT | |
| Ma-cox1-R | TTAGCGGCACGAGTCAGTTT | ||
| 125253430 | Ma-atp5fa1-F | CTCGTGTGTATGGGCTGAGG | |
| Ma-atp5fa1-R | CCGACAGGAACATCCACGAT |
Disclaimer/Publisher’s Note: The statements, opinions and data contained in all publications are solely those of the individual author(s) and contributor(s) and not of MDPI and/or the editor(s). MDPI and/or the editor(s) disclaim responsibility for any injury to people or property resulting from any ideas, methods, instructions or products referred to in the content. |
© 2025 by the authors. Licensee MDPI, Basel, Switzerland. This article is an open access article distributed under the terms and conditions of the Creative Commons Attribution (CC BY) license (https://creativecommons.org/licenses/by/4.0/).
Share and Cite
Wang, S.; Li, X.; Wu, D.; Gao, Z.; Liu, H.; Wang, H. The Role of Megalobrama amblycephala bcl2l13 Gene in Apoptosis and Autophagy. Fishes 2025, 10, 247. https://doi.org/10.3390/fishes10060247
Wang S, Li X, Wu D, Gao Z, Liu H, Wang H. The Role of Megalobrama amblycephala bcl2l13 Gene in Apoptosis and Autophagy. Fishes. 2025; 10(6):247. https://doi.org/10.3390/fishes10060247
Chicago/Turabian StyleWang, Suzhen, Xuanhui Li, Danyang Wu, Zexia Gao, Hong Liu, and Huanling Wang. 2025. "The Role of Megalobrama amblycephala bcl2l13 Gene in Apoptosis and Autophagy" Fishes 10, no. 6: 247. https://doi.org/10.3390/fishes10060247
APA StyleWang, S., Li, X., Wu, D., Gao, Z., Liu, H., & Wang, H. (2025). The Role of Megalobrama amblycephala bcl2l13 Gene in Apoptosis and Autophagy. Fishes, 10(6), 247. https://doi.org/10.3390/fishes10060247

