Validity and Reliability According to the Type of Examiners in the Process of Calibrating Dental Caries Experience Using the DMFT Index
Abstract
1. Introduction
2. Materials and Methods
3. Ethical Consideration
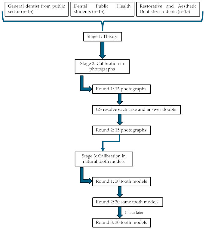
4. Procedure
5. Analyses and Statistics
6. Results
7. Discussion
8. Conclusions
Author Contributions
Funding
Institutional Review Board Statement
Informed Consent Statement
Data Availability Statement
Conflicts of Interest
Appendix A

References
- Uribe, S.E.; Innes, N.; Maldupa, I. The global prevalence of early childhood caries: A systematic review with meta-analysis using the WHO diagnostic criteria. Int. J. Paediatr. Dent. 2021, 31, 817–830. [Google Scholar] [CrossRef] [PubMed]
- Markovic, D.; Vukovic, A.; Soldatovic, I.; Peric, T.; Kilibarda, B.; Rosianu, R.S.; Campus, G. Multilevel calibration procedure for the oral health national multicenter survey in primary teeth. Int. J. Paediatr. Dent. 2023, 33, 585–594. [Google Scholar] [CrossRef] [PubMed]
- Taqi, M.; Razak, I.A.; Ab-Murat, N. Comparing dental caries status using Modified International Caries Detection and Assessment System (ICDAS) and World Health Organization (WHO) indices among school children of Bhakkar, Pakistan. J. Pak. Med. Assoc. 2019, 69, 950–954. [Google Scholar] [PubMed]
- WHO. The Global Health Observatory. Mean Number of Decayed, Missing, and Filled Permanent Teeth (Mean DMFT) among the 12-Year-Old Age Group. Available online: https://www.who.int/data/gho/indicator-metadata-registry/imr-details/3812 (accessed on 12 April 2024).
- Nabarrette, M.; Santos, P.R.D.; Assaf, A.V.; Ambrosano, G.M.B.; Meneghim, M.C.; Vedovello, S.A.S.; Cortellazzi, K.L. Longitudinal study for dental caries calibration of dentists unexperienced in epidemiological surveys. Braz. Oral Res. 2023, 37, e023. [Google Scholar] [CrossRef] [PubMed]
- Rechmann, P.; Jue, B.; Santo, W.; Rechmann, B.M.T.; Featherstone, J.D.B. Calibration of dentists for Caries Management by Risk Assessment Research in a Practice Based Research Network—CAMBRA PBRN. BMC Oral Health 2018, 18, 2. [Google Scholar] [CrossRef] [PubMed]
- Petersen, P.E.; Baez, R.J. Reliability and validity of data. In Book Oral Health Surveys: Basic Methods, 5th ed.; World Health Organization: Paris, France, 2013; pp. 25–28. [Google Scholar]
- Pramono, L.A. We Need Epidemiological Study from Our Own Population. Acta Med. Indones 2023, 55, 133–135. [Google Scholar] [PubMed]
- Ortiz-León, F.A. Perfil epidemiológico de salud bucal en niños atendidos en el Seguro Social del Perú. Odontol. Pediatr. 2014, 13, 94–103. [Google Scholar]
- McHugh, M.L. Interrater reliability: The kappa statistic. Biochem. Med. 2012, 22, 276–282. [Google Scholar] [CrossRef]
- Assaf, A.V.; de Castro Meneghim, M.; Zanin, L.; Tengan, C.; Pereira, A.C. Effect of different diagnostic thresholds on dental caries calibration: A 12-month evaluation. Community Dent. Oral Epidemiol. 2006, 34, 213–219. [Google Scholar] [CrossRef] [PubMed]
- Araya, C.; Ulloa, C.; Luengo, L.; Rodriguez, M.; Contrera, S. Grado de concordancia de los índices más utilizados en estudios epidemiológicos de la enfermedad periodontal. Rev. Clin. Periodoncia Implantol. Rehabil. Oral. 2014, 7, 175–179. [Google Scholar] [CrossRef]
- Kumar, J.V.; Swango, P.A.; Opima, P.N.; Green, E.L. Dean’s fluorosis index: An assessment of examiner reliability. J. Public Health Dent. 2000, 60, 57–59. [Google Scholar] [CrossRef] [PubMed]
- Gugnani, N.; Pandit, I.K.; Srivastava, N.; Gupta, M.; Sharma, M. International Caries Detection and Assessment System (ICDAS): A New Concept. Int. J. Clin. Pediatr. Dent. 2011, 4, 93–100. [Google Scholar] [CrossRef] [PubMed]
- Christian, B.; Amezdroz, E.; Calache, H.; Gussy, M.; Sore, R.; Waters, E. Examiner calibration in caries detection for populations and settings where in vivo calibration is not practical. Community Dent. Health 2017, 34, 248–253. [Google Scholar] [CrossRef] [PubMed]
| Examiners | N | Photographs | Teeth | ||||||||||||||||||
|---|---|---|---|---|---|---|---|---|---|---|---|---|---|---|---|---|---|---|---|---|---|
| Inter-Examiner | Inter-Examiner | Intra-Examiner | |||||||||||||||||||
| Validity 1 | Validity 2 | Validity 1 | Validity 2 | Reliability | |||||||||||||||||
| Mean | SD | Min | Max | Mean | SD | Min | Max | Mean | SD | Min | Max | Mean | SD | Min | Max | Mean | SD | Min | Max | ||
| GD | 15 | 0.54 a | 0.24 | 0.05 | 0.82 | 0.59 a | 0.26 | 0.03 | 1.00 | 0.52 | 0.18 | 0.20 | 0.73 | 0.63 | 0.19 | 0.21 | 0.88 | 0.83 | 0.12 | 0.64 | 0.94 |
| DPH | 15 | 0.13 ab | 0.07 | 0.04 | 0.22 | 0.24 ab | 0.25 | 0.02 | 1.00 | 0.56 | 0.17 | 0.20 | 0.81 | 0.74 | 0.19 | 0.21 | 0.88 | 0.78 | 0.13 | 0.39 | 0.94 |
| RAD | 15 | 0.57 b | 0.11 | 0.38 | 0.74 | 0.62 b | 0.09 | 0.48 | 0.81 | 0.60 | 0.13 | 0.34 | 0.86 | 0.69 | 0.10 | 0.50 | 0.83 | 0.76 | 0.16 | 0.51 | 0.94 |
| Total | 45 | 0.41 | 0.26 | 0.04 | 0.82 | 0.48 | 0.27 | 0.02 | 1.00 | 0.56 | 0.16 | 0.20 | 0.86 | 0.69 | 0.17 | 0.21 | 0.88 | 0.79 | 0.14 | 0.39 | 0.94 |
| p | <0.001 * | <0.001 * | 0.437 * | 0.211 * | 0.369 ** | ||||||||||||||||
| Examiners | N | Photographs | Teeth | |||||||||
|---|---|---|---|---|---|---|---|---|---|---|---|---|
| Inter-Examiner | Inter-Examiner | Intra-Examiner | ||||||||||
| Validity 1 | Validity 2 | Validity 1 | Validity 2 | Reliability | ||||||||
| n | % | n | % | n | % | n | % | n | % | |||
| General dentist | ||||||||||||
| Poor agreement (<0.20) | 15 | 2 | 13.33 | 1 | 6.67 | 2 | 13.33 | 0 | 0.00 | 0 | 0.00 | |
| Fair agreement (0.21–0.40) | 1 | 6.67 | 1 | 6.67 | 2 | 13.33 | 2 | 13.33 | 0 | 0.00 | ||
| Moderate agreement (0.41–0.60) | 5 | 33.33 | 6 | 40.00 | 4 | 26.67 | 4 | 26.67 | 0 | 0.00 | ||
| Substantial agreement (0.61–0.80) | 4 | 26.67 | 3 | 20.00 | 7 | 46.67 | 6 | 40.00 | 2 | 22.22 | ||
| Almost perfect agreement (0.81–1.00) | 3 | 20.00 | 4 | 26.67 | 0 | 0.00 | 3 | 20.00 | 7 | 77.78 | ||
| Dental Public Health | ||||||||||||
| Poor agreement (<0.20) | 15 | 10 | 66.67 | 9 | 60.00 | 1 | 6.67 | 0 | 0.00 | 0 | 0.00 | |
| Fair agreement (0.21–0.40) | 5 | 33.33 | 4 | 26.67 | 1 | 6.67 | 2 | 13.33 | 1 | 7.69 | ||
| Moderate agreement (0.41–0.60) | 0 | 0.00 | 1 | 6.67 | 7 | 46.67 | 0 | 0.00 | 0 | 0.00 | ||
| Substantial agreement (0.61–0.80) | 0 | 0.00 | 0 | 0.00 | 5 | 33.33 | 3 | 20.00 | 6 | 46.15 | ||
| Almost perfect agreement (0.81–1.00) | 0 | 0.00 | 1 | 6.67 | 1 | 6.67 | 10 | 66.67 | 6 | 46.15 | ||
| Restorative and Aesthetic Dentistry. | ||||||||||||
| Poor agreement (<0.20) | 15 | 0 | 0.00 | 0 | 0.00 | 0 | 0.00 | 0 | 0.00 | 0 | 0.00 | |
| Fair agreement (0.21–0.40) | 3 | 20.00 | 0 | 0.00 | 1 | 6.67 | 0 | 0.00 | 0 | 0.00 | ||
| Moderate agreement (0.41–0.60) | 5 | 33.33 | 6 | 40.00 | 7 | 46.67 | 3 | 20.00 | 3 | 25.00 | ||
| Substantial agreement (0.61–0.80) | 7 | 46.67 | 8 | 53.33 | 6 | 40.00 | 10 | 66.67 | 4 | 33.33 | ||
| Almost perfect agreement (0.81–1.00) | 0 | 0.00 | 1 | 6.67 | 1 | 6.67 | 2 | 13.33 | 5 | 41.67 | ||
| Total | ||||||||||||
| Poor agreement (<0.20) | 45 | 12 | 26.67 | 10 | 22.22 | 3 | 6.67 | 0 | 0.00 | 0 | 0.00 | |
| Fair agreement (0.21–0.40) | 9 | 20.00 | 5 | 11.11 | 4 | 8.89 | 4 | 8.89 | 1 | 2.94 | ||
| Moderate agreement (0.41–0.60) | 10 | 22.22 | 13 | 28.89 | 18 | 40.00 | 7 | 15.56 | 3 | 8.82 | ||
| Substantial agreement (0.61–0.80) | 11 | 24.44 | 11 | 24.44 | 18 | 40.00 | 19 | 42.22 | 12 | 35.29 | ||
| Almost perfect agreement (0.81–1.00) | 3 | 6.67 | 6 | 13.33 | 2 | 4.44 | 15 | 33.33 | 18 | 52.94 | ||
| p | 0.888 * | 0.786 * | 0.243 * | 0.432 * | 0.083 * | |||||||
Disclaimer/Publisher’s Note: The statements, opinions and data contained in all publications are solely those of the individual author(s) and contributor(s) and not of MDPI and/or the editor(s). MDPI and/or the editor(s) disclaim responsibility for any injury to people or property resulting from any ideas, methods, instructions or products referred to in the content. |
© 2024 by the authors. Licensee MDPI, Basel, Switzerland. This article is an open access article distributed under the terms and conditions of the Creative Commons Attribution (CC BY) license (https://creativecommons.org/licenses/by/4.0/).
Share and Cite
Fernández-Coll, A.P.; Garcés-Elías, M.C.; Beltrán, J.A.; León-Manco, R.A.; Mas-López, J. Validity and Reliability According to the Type of Examiners in the Process of Calibrating Dental Caries Experience Using the DMFT Index. Methods Protoc. 2024, 7, 83. https://doi.org/10.3390/mps7050083
Fernández-Coll AP, Garcés-Elías MC, Beltrán JA, León-Manco RA, Mas-López J. Validity and Reliability According to the Type of Examiners in the Process of Calibrating Dental Caries Experience Using the DMFT Index. Methods and Protocols. 2024; 7(5):83. https://doi.org/10.3390/mps7050083
Chicago/Turabian StyleFernández-Coll, Anna Paola, María Claudia Garcés-Elías, Jorge A. Beltrán, Roberto A. León-Manco, and Janett Mas-López. 2024. "Validity and Reliability According to the Type of Examiners in the Process of Calibrating Dental Caries Experience Using the DMFT Index" Methods and Protocols 7, no. 5: 83. https://doi.org/10.3390/mps7050083
APA StyleFernández-Coll, A. P., Garcés-Elías, M. C., Beltrán, J. A., León-Manco, R. A., & Mas-López, J. (2024). Validity and Reliability According to the Type of Examiners in the Process of Calibrating Dental Caries Experience Using the DMFT Index. Methods and Protocols, 7(5), 83. https://doi.org/10.3390/mps7050083

