High-Efficiency Transformation and Expression of Genomic Libraries in Yeast
Abstract
1. Introduction
2. Experimental Design
2.1. Materials
2.1.1. Preparation of Plasmid DNA
- Nucleospin plasmid mini-prep kit (Takara Bio USA Inc., San Jose, CA, USA, catalogue number 740588.50);
- Next Generation Sequencing (NGS) clean-up and size selection magnetic beads (Takara Bio USA Inc., San Jose, CA, USA, catalogue number 744970.5).
2.1.2. Preparation of Electrocompetent Cells
- Pre-sterile barrier tips, 1000 µL (Neptune, San Diego, CA, USA, catalogue number BT100.96);
- Saccharomyces cerevisiae Meyen ex E.C. Hansen, EBY100 strain (ATCC, catalogue number MYA-4941);
- Yeast extract (Bio Basic, Markham, ON, Canada, catalogue number G0961);
- Peptone (Bioshop Canada Inc., Burlington, ON, Canada, catalogue number PEP403.500);
- Dextrose anhydrous (Fisher Scientific, Hampton, NH, USA, catalogue number D16-500);
- D-Sorbitol (Bio Basic, Markham, ON, Canada, catalogue number SB0491.SIZE.500g);
- Calcium chloride (Fisher Scientific, Hampton, NH, USA, Acros Organics, catalogue number 349610025);
- Lithium acetate (Fisher Scientific, Hampton, NH, USA, Acros Organics, catalogue number AC297111000);
- Dithiothreitol (Bio Basic, Markham, ON, Canada, catalogue number DB0058.SIZE.5g).
2.1.3. Transformation of Electrocompetent Cells
- 10.
- Pre-sterile barrier tips, 1000 µL (Neptune, San Diego, CA, USA, catalogue number BT100.96);
- 11.
- Pre-sterile barrier tips, 200 µL (Neptune, San Diego, CA, USA, catalogue number BT200);
- 12.
- Pre-sterile barrier tips, 10 µL (Neptune, San Diego, CA, USA, catalogue number BT10);
- 13.
- pYD1 vector (Addgene, catalogue number 73447);
- 14.
- Agar A (Bio Basic, Markham, ON, Canada, catalogue number FB0010);
- 15.
- Cuvettes plus 2 mm gap (Fisher Scientific, Hampton, NH, USA, catalog number FB102);
- 16.
- Semi-micro cuvette, PS (Sigma-Aldrich, catalogue number BR759015-100EA);
- 17.
- Falcon 50 mL Conical Centrifuge Tubes (Fisher Scientific, Hampton, NH, USA, catalogue number 14-432-22);
- 18.
- Tissue Culture-Treated Dishes, 100 mm × 20 mm (Ultident Scientific, Saint-Laurent, QC, Canada, catalogue number 229621).
2.1.4. Freezing Transformed Cells
- Glycerol (Fisher Scientific, catalogue number BP229-1);
- Microcentrifuge tubes, 2 mL, with screw caps (Fisher Scientific, catalogue number 02-682-558).
2.1.5. Induction of YSD
- Yeast nitrogen base w/o AAs, w/o ammonium sulphate (Bioshop Canada Inc., catalogue number YNB404.250);
- DO supplement -trp (Takara Bio USA Inc., catalogue number 630413);
- Ammonium sulphate (Fisher Scientific, catalogue number A702-500);
- D-(+)-raffinose pentahydrate (Fisher Scientific, catalogue number R000225G);
- D-Galactose (Fisher Scientific, catalogue number BP656500).
2.2. Equipment
- Bunsen burner (Fisher Scientific, catalogue number M-650713-2463);
- AB15 Accumet® basic pH meter (Fisher Scientific, catalogue number 11376202);
- Avanti® J-E BioSafe High Performance Centrifuge (Beckman Coulter, catalogue number A20699);
- Stackable incubator shaker (New Brunswick™, catalogue number M1282-0012);
- Visible spectrophotometer V1-200 (VWR, catalogue number 634-6000);
- Gene Pulser Xcell Microbial System (Bio-Rad, catalogue number 1652662);
- Vortex mixer (Fisher Scientific, catalogue number 02215365);
- Freezer −80 °C (New Brunswick™, Edison, NJ, USA catalogue number U9430-0001).
3. Procedure
- DAY ONE
- (A)
- Calculate the number of required library transfections:
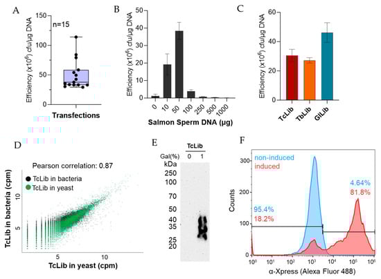
- Calculate the number of required transfections based on the required number of transformants, i.e., colony forming units (cfu), to obtain 10 to 100-fold the library size. If the library size is 106 clones, then 107 (10-fold) to 108 (100-fold) yeast transformants are required. In our experience, aiming for 10-fold, or more, for the library size increases the library representation in yeast (See Figure 2, and Expected Results). Use the formula below to calculate the number of electroporations required to generate the number of required yeast transformants.
- (B)
- Prepare solutions (see topic 5, Reagents Setup) and S. cerevisiease EBY100 strain culture.
- Prepare and sterilise all solutions.
CRITICAL STEP The 0.1 M LiAc/10 mM DTT filter sterilized solution should be made fresh on the day of electroporation;
- Prepare at least 4 SD/-trp dex agar plates per library transfection.
- Take 1 colony (~2 mm) of S. cerevisiease EBY100 strain from working stock plate (see notes 2 and 3) and inoculate into 5 mL of sterile YPD. Allow to grow for approximately 7 h in an incubator shaker at 30 °C whilst shaking at 225 rpm.
- Add the 5 mL culture to 95 mL fresh YPD to reach an OD600 of 0.02–0.07 and allow to grow overnight (16 h) at 30 °C whilst shaking at 225 rpm (see note 4).
- 2.
- DAY TWO
- (A)
- Preparation of electrocompetent cells:
- Prepare 100 mL EBY100 culture in YPD per 4 electroporation reactions. Measure the OD600 of the overnight culture, the optimal OD600 range is between 1.6 and 1.8 after 16 h in a 30 °C incubator whilst shaking at 225 rpm. This will depend on the doubling time of your yeast (see note 5).
- Collect EBY100 cells by centrifugation at 2000× g for 4 min, at 4 °C and remove the media.
- Ressuspend by vortexing the cell pellet in 50 mL sterile ice-cold ddH2O per 100 mL of culture. Centrifuge at 2000× g for 4 min at 4 °C. Repeat this step once.
- Ressuspend by vortexing the cell pellet once in 50 mL ice-cold electroporation buffer per 100 mL of culture. Centrifuge at 2000× g for 4 min at 4 °C.
- Resuspend by vortexing the cell pellet in 20 mL of fresh, 0.1 M LiAc/10 mM DTT (pre-warmed to 30 degrees) per 100 mL of culture. Transfer the cell suspension to a covered Erlenmeyer flask and condition the yeast by shaking at 225 rpm for 20 min at 30 °C (see note 6).
- Collect cells by centrifugation at 2000× g for 4 min at 4 °C.
- Ressuspend by vortexing the cell pellet in 50 mL ice-cold electroporation buffer per 100 mL of culture. Centrifuge at 2000× g for 4 min at 4 °C.
- Resuspend by vortexing the cell pellet in ice-cold electroporation buffer to achieve a final volume of 1.4 mL per 100 mL of culture. Keep the cells on ice until electroporation. There should be approximately 1.5 × 109 cells, which is sufficient for 4 electroporation reactions of 200 µL each (2.1 × 108 cells per reaction).
- (B)
- Transformation of electrocompetent cells with genomic library:
- Prepare 5 mL of 1:1 Sorbitol:YPD per electroporation and store on ice.
- For each electroporation prepare 0.1 µg of genomic library DNA, 25 µg of Salmon Sperm DNA and 200 µL of electrocompetent cells. Mix gently by pipetting and transfer to a pre-chilled 2 mm cuvette. Prepare a separate negative transformation control using 0.1 µg of pYD1 plasmid per 200 µL electrocompetent cells (see note 7).
- Incubate the cells on ice for 5 min.
- Electroporate cells at 2.5 kV, 25 µF, 200 Ω with a Gene Pulser Xcell Microbial System. The time constant ranges should be between 3.1 and 4.2 ms.
- Immediately add 1 mL of pre-chilled Sorbitol:YPD to the cuvette. Transfer the cells to a 50 mL centrifuge tube containing 3 mL of Sorbitol:YPD. An additional flush of the cuvette with another 1 mL of sorbitol:YPD will help recover cells from the cuvette. Adjust the final volume to 5 mL Sorbitol:YPD solution.
CRITICAL STEP Keep the cells on ice until all the electroporations are finished and cells are resuspended in Sorbitol:YPD.
- Allow transformed cells to recover for 1 h by placing the tubes in an incubator shaker at 30 °C whilst shaking at 225 rpm.
- Harvest cells by centrifugation at 2000× g for 4 min, at 4 °C.
- Resuspend by vortexing the cell pellet in 10 mL ddH2O to eliminate any trace of YPD. Centrifuge at 2000× g for 4 min at 4 °C. Repeat this step twice.
- Resuspend by vortexing cells in 4 mL SD/-trp dex.
- OPTIONAL STEP: Prepare serial dilutions of two samples of each library transfection in SD/-trp dex and plate 100 µL of 1:50 and 1:100 dilutions on SD/-trp dex agar plates for calculation of transformation efficiency. Invert plates and place them in 30 °C incubator for 3–5 days, until colonies are visible.
- The cultures transformed with the same genomic library can be pooled together and resuspended in a 1:30 dilution of SD/-trp dex media to an OD600 approximately 0.1–0.2. A volume of roughly 150 mL is typically used as a 1:30 dilution that reaches the expected OD600.
- Allow the culture to expand for 48 h by incubating on a platform shaker at 30 °C whilst shaking at 225 rpm.
- Check the OD600 of the culture to ensure the culture has expanded (see note 8). The OD600 is expected to be approximately 1.5–1.8. At this point, transformed cells can be frozen or surface protein expression can be induced.
- (C)
- Freezing transformed yeast cells.
- Harvest cells by centrifugation at 2000× g for 4 min at 4 °C.
- Resuspend by vortexing pellet in 1 mL of SD/-trp dex with 25% glycerol per 10 mL of culture. The glycerol causes the cells to freeze slowly reducing damage caused by the formation of ice crystals.
- Freeze cells in a −80 °C freezer.
- 3.
- DAY FIVE
- (A)
- Calculate the transformation efficiency and genome coverage of the YSD library:
- Check the SD/-trp dex agar plates for visible colonies and count the total number of colonies on the plates. Count plates from dilutions resulting in 30 to 300 colonies.
- Calculate the transformation efficiency using the following formula [9]:
- Typical transformation efficiencies range between 107 to 108.
- (B)
- Thawing transformed yeast cells:
- 1.
- Thaw each vial of transformed yeast in 37 °C water bath for 30 s.
- 2.
- Take 200 µL of cells, ~6 × 106 cells and recover in 5 mL YPD at 30 °C and 225 rpm for 2 h or until an OD600 of 1.
- 3.
- Harvest cells by centrifugation at 2000× g for 4 min at 4 °C.
- 4.
- Ressuspend by vortexing cells in 10 mL ddH2O and centrifuge at 2000× g for 4 min at 4 °C to remove any trace of YPD. Repeat this step twice.
- 5.
- Resuspend by vortexing cells in 20 mL selective media (SD/-trp dex) to an OD600 of 0.4 and allow the culture to grow for 4 h or until an OD600 of ~1 in an incubator shaker at 30 °C shaking at 225 rpm.
- (C)
- Induction of YSD:
- 1.
- Harvest cells by centrifugation at 2000× g for 4 min at 4 °C.
- 2.
- Ressuspend by vortexing cells in 10 mL ddH2O and centrifuge at 2000× g for 4 min at 4 °C. Repeat this step once.
- 3.
- Resuspend by vortexing the cell pellet in 20 mL SD/-trp/raffinose (raf) media. Grow at 225 rpm, 30 °C for 2 h to adapt cells to raf.
- 4.
- Harvest cells by centrifugation at 2000× g for 4 min at 4 °C.
- 5.
- Resuspend by vortexing pellet in 20 mL of SD/-trp/raf/3% galactose. Incubate for at least 16 h at 225 rpm 30 °C to induce the expression of the library (see note 9).
- 6.
Notes
- The quality of the DNA used can greatly affect transformation efficiencies; thus, cleaning up the DNA with magnetic beads is highly recommended.
- All steps manipulating the yeast should be carried out in sterile conditions, such as in the vicinity of a flame.
- Always use an EBY100 colony from a fresh (<4 weeks old) working stock plate. Avoid selecting too small or too large colonies. If a fresh plate is unavailable, streak a new one from freezer stock EBY100 and not from a previous working stock plate.
- Yeast will grow faster with better aeration. It is recommended to shake them at 220–270 rpm whilst growing.
- We strongly recommend performing a growth curve of your EBY100 to establish the doubling time of EBY100 in the conditions specific to the user’s laboratory.
- We have found that conditioning the cells in LiAc/DTT for longer than 30 min significantly decreases transformation efficiency.
- Changing the amount of DNA in electroporation can affect transformation efficiency.
- At this transformation efficiency, approximately 99.5% of the cells die, which typically shows as clumps of black debris in the culture. It does not affect the procedure.
- Yeast galactose induction requires media with no glucose. In this example, the Aga1p-Aga2p display system using pYD1 and EBY100 yeast strain uses a GAL1-activated promoter, which is repressed by the presence of glucose and induced by galactose. A 2% raf is used as an alternative carbon source in the SD/-trp dex media to avoid affecting GAL1 induction.
- To avoid diluting the media by adding galactose prepared in water, consider preparing 30% galactose stock in SD/-trp dex media. D-galactose solubility in water is 32%.

4. Expected Results
5. Reagents Setup
- YPD
- a.
- Dissolve 10 g yeast extract and 20 g peptone in 850 mL MilliQ H2O.
- b.
- Adjust pH to 6.5 with 1 M HCl or 1 M NaOH.
- c.
- Add MillQ H2O to final volume of 900 mL.
- d.
- Autoclave for 20 min at 121 °C.
- e.
- Wait to cool, then add 100 mL of sterile 20% dextrose under sterile conditions (e.g., under a flame) and store at 4 °C.
- SD/-trp dex
- a.
- Dissolve 1.7 g yeast nitrogen base, 5 g ammonium sulphate, 0.74 g -trp drop out supplement in 850 mL MillQ H2O.
- b.
- Adjust pH to 5.8.
- c.
- Add MillQ H2O to final volume of 900 mL.
- d.
- Autoclave for 20 min at 121 °C.
- e.
- Wait to cool, then add 100 mL of sterile 20% dextrose under sterile conditions and store at 4 °C.
- SD/-trp dex agar
- a.
- Dissolve 1.7 g yeast nitrogen base, 5 g ammonium sulphate, 0.74 g -trp drop out supplement in 850 mL MillQ H2O.
- b.
- Adjust pH to 5.8.
- c.
- Add 20 g agar.
- d.
- Add MillQ H2O to final volume of 1 L.
- e.
- Autoclave for 20 min at 121 °C and store at room temperature.
- f.
- Wait to cool, then add 100 mL of sterile 20% dextrose under sterile conditions and store at 4 °C.
- SD/-trp/raf
- a.
- Dissolve 1.7 g yeast nitrogen base, 5 g ammonium sulphate, 0.74 g -trp drop out supplement in 850 mL MillQ H2O.
- b.
- Adjust pH to 5.8.
- c.
- Add MillQ H2O to final volume of 900 mL.
- d.
- Autoclave for 20 min at 121 °C.
- e.
- Wait to cool, then add 100 mL of sterile 20% raffinose under sterile conditions (e.g., under a flame) and store at 4 °C.
- 20% Dextrose
- a.
- Dissolve 200 g dextrose in 900 mL MillQ H2O. Add NaOH drop by drop if necessary to dissolve all the sugar.
- b.
- Adjust to pH 6.5.
- c.
- Add MillQ H2O to final volume of 1 L and filter sterilize. Store at 4 °C.
- 20% Galactose (see note 10)
- a.
- Dissolve 200 g galactose in 900 mL MillQ H2O. Add NaOH drop by drop if necessary to dissolve all the sugar.
- b.
- Adjust to pH 5.8.
- c.
- Add MillQ H2O to final volume of 1 L and filter sterilize. Store at room temperature.
- 20% Raffinose
- a.
- Dissolve 200 g raffinose in 900 mL MillQ H2O. Add NaOH drop by drop if necessary to dissolve all the sugar.
- b.
- Adjust to pH 5.8
- c.
- Add MillQ H2O to final volume of 1 L and filter sterilize. Store at room temperature.
- Electroporation buffer
- a.
- 1 M sorbitol
- b.
- 1 mM CaCl2
- c.
- Autoclave for 20 min at 121 °C or filter sterilize and store at 4 °C.
- Conditioning buffer
- a.
- M Lithium Acetate
- b.
- 10 mM DTT
- c.
- Make fresh on the morning of electroporation. 1 M stock solutions of each LiAc and DTT can be made in advance, filter sterilized, and used to make the conditioning buffer when necessary.
Author Contributions
Funding
Institutional Review Board Statement
Informed Consent Statement
Data Availability Statement
Acknowledgments
Conflicts of Interest
References
- Boder, E.T.; Wittrup, K.D. Yeast surface display for screening combinatorial polypeptide libraries. Nat. Biotechnol. 1997, 15, 553–557. [Google Scholar] [CrossRef] [PubMed]
- Kawai, S.; Hashimoto, W.; Murata, K. Transformation of Saccharomyces cerevisiae and other fungi: Methods and possible underlying mechanism. Bioeng. Bugs 2010, 1, 395–403. [Google Scholar] [CrossRef] [PubMed]
- Benatuil, L.; Perez, J.M.; Belk, J.; Hsieh, C.M. An improved yeast transformation method for the generation of very large human antibody libraries. Protein Eng. Des. Sel. 2010, 23, 155–159. [Google Scholar] [CrossRef] [PubMed]
- Sternlieb, T.; Loock, M.; Gao, M.; Cestari, I. Efficient Generation of Genome-wide Libraries for Protein–ligand Screens Using Gibson Assembly. Bio-Protocol. 2022, 12, e4558. [Google Scholar] [CrossRef] [PubMed]
- Bidlingmaier, S.; Liu, B. Interrogating Yeast Surface-displayed Human Proteome to Identify Small Molecule-binding Proteins. Mol. Cell. Proteom. 2007, 6, 2012–2020. [Google Scholar] [CrossRef] [PubMed]
- Yero, D.; Pajón, R.; Caballero, E.; González, S.; Cobas, K.; Fariñas, M.; Lopez, Y.; Acosta, A. A novel method to screen genomic libraries that combines genomic immunization with the prime-boost strategy. FEMS Immunol. Med. Microbiol. 2007, 50, 430–433. [Google Scholar] [CrossRef] [PubMed]
- Procko, E. Deep mutagenesis in the study of COVID-19: A technical overview for the proteomics community. Expert Rev. Proteom. 2020, 17, 633–638. [Google Scholar] [CrossRef] [PubMed]
- Cherf, G.M.; Cochran, J.R. Applications of Yeast Surface Display for Protein Engineering. Methods Mol. Biol. 2015, 1319, 155–175. [Google Scholar] [CrossRef]
- Gietz, R.D.; Woods, R.A. Genetic transformation of yeast. Biotechniques 2001, 30, 816–820, 822–816, 828 passim. [Google Scholar] [CrossRef] [PubMed]
- Clontech. Yeast Protocols Handbook. Yeast 2009, 1, 1–64. [Google Scholar]
- Cestari, I. Identification of Inositol Phosphate or Phosphoinositide Interacting Proteins by Affinity Chromatography Coupled to Western Blot or Mass Spectrometry. J. Vis. Exp. 2019. [CrossRef]
- Heslop, R.; Gao, M.; Brito Lira, A.; Sternlieb, T.; Loock, M.; Sanghi, S.R.; Cestari, I. Genome-Wide Libraries for Protozoan Pathogen Drug Target Screening Using Yeast Surface Display. ACS Infect. Dis. 2023, 9, 1078–1091. [Google Scholar] [CrossRef] [PubMed]
- Gietz, R.D.; Schiestl, R.H. High-efficiency yeast transformation using the LiAc/SS carrier DNA/PEG method. Nat. Protocols 2007, 2, 31–34. [Google Scholar] [CrossRef] [PubMed]

| Experimental Condition | Expected Outcome |
|---|---|
| Yeast plated on YPD agar | Growth |
| Yeast plated on SD/-trp dex agar | No growth |
| pYD1 plated on SD/-trp dex agar | Growth |
| pYD1 + genomic library plated on SD/-trp dex agar | Growth |
Disclaimer/Publisher’s Note: The statements, opinions and data contained in all publications are solely those of the individual author(s) and contributor(s) and not of MDPI and/or the editor(s). MDPI and/or the editor(s) disclaim responsibility for any injury to people or property resulting from any ideas, methods, instructions or products referred to in the content. |
© 2023 by the authors. Licensee MDPI, Basel, Switzerland. This article is an open access article distributed under the terms and conditions of the Creative Commons Attribution (CC BY) license (https://creativecommons.org/licenses/by/4.0/).
Share and Cite
Loock, M.; Antunes, L.B.; Heslop, R.T.; De Lauri, A.A.; Brito Lira, A.; Cestari, I. High-Efficiency Transformation and Expression of Genomic Libraries in Yeast. Methods Protoc. 2023, 6, 89. https://doi.org/10.3390/mps6050089
Loock M, Antunes LB, Heslop RT, De Lauri AA, Brito Lira A, Cestari I. High-Efficiency Transformation and Expression of Genomic Libraries in Yeast. Methods and Protocols. 2023; 6(5):89. https://doi.org/10.3390/mps6050089
Chicago/Turabian StyleLoock, Mira, Luiza Berenguer Antunes, Rhiannon T Heslop, Antonio Alfonso De Lauri, Andressa Brito Lira, and Igor Cestari. 2023. "High-Efficiency Transformation and Expression of Genomic Libraries in Yeast" Methods and Protocols 6, no. 5: 89. https://doi.org/10.3390/mps6050089
APA StyleLoock, M., Antunes, L. B., Heslop, R. T., De Lauri, A. A., Brito Lira, A., & Cestari, I. (2023). High-Efficiency Transformation and Expression of Genomic Libraries in Yeast. Methods and Protocols, 6(5), 89. https://doi.org/10.3390/mps6050089


