The Network of Early Modern Printers and Its Impact on the Evolution of Scientific Knowledge: Automatic Detection of Awareness Relationships
Abstract
1. Introduction
2. Materials
2.1. Text-Parts as Knowledge Atoms
2.2. Printing and Business
2.2.1. Sequential New Editions
2.2.2. Copying and Tauschhandel
3. Method
3.1. Awareness and Its Formal Expression
- r-t. s,Ch r.lu caar (C) 1531 (R)
3.1.1. Metrics of Similarity among Fingerprints and Validation
- BookID 1925: aqta m.um ece- leli (C) 1490 (R)
- BookID 1926: aqta m.n- ece- asua (C) 1491 (R)
- respectively from (Sacrobosco et al. 1490) and (Sacrobosco et al. 1491) and where ‘BookID’ refers to the entry of the database of The Sphere project (Sphere Project 2022).
- BookID 2105: t.s? **eu s.am inqu (3) 1560 (A)
- BookID 2148: t.s? o*eu s.am inqu (3) 1560 (R)
- respectively from (Sacrobosco and Beyer 1560a, 1560b).
3.1.2. Metric Comparison and Choice
3.2. Clusters of Awareness Relationships
4. Results
4.1. Validation of Social Clusters
4.1.1. Six Small Clusters
4.1.2. London, Paris, and International Connections to Venice
4.1.3. A Venetian Cluster
4.1.4. The Jesuits’ Cluster
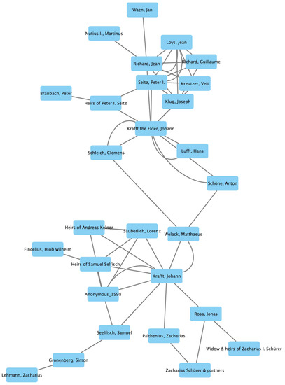
4.1.5. Wittenberg and Northern Europe
4.2. Historical Interpretation of the Imitation Phenomenon and Its Temporality
4.2.1. Temporality of Imitation: Chains
4.2.2. Temporality of Imitation: The Whole Corpus
5. Discussion
Supplementary Materials
Author Contributions
Funding
Data Availability Statement
Acknowledgments
Conflicts of Interest
References
- Beyer, Victoria. 2019. How to Generate a Fingerprint. Berlin: Max Planck Institute for the History of Science, Volume Preprint 499. Available online: https://www.mpiwg-berlin.mpg.de/sites/default/files/P499_online.pdf (accessed on 1 November 2022).
- Blebel, Thomas. 1598. De Sphaera et primis astronomiae rudimentis libellus, ad usum Scholarum maximè accommodatus: Accurata methodo & breuitate conscriptus, ac denuò editus A M. Thoma Blebelio Budissino. Available online: https://hdl.handle.net/21.11103/sphaera.100451 (accessed on 1 November 2022).
- Braubach, Peter. 2022. Peter Braubach’s Role in the Sphaera Corpus. Available online: https://hdl.handle.net/21.11103/sphaera.100343 (accessed on 1 November 2022).
- Büttner, Jochen, Julius Martinetz, Hassan El-Hajj, and Matteo Valleriani. 2022. CorDeep and the sacrobosco dataset: Detection of visual elements in historical documents. Journal of Imaging 8: 285. [Google Scholar] [CrossRef] [PubMed]
- CERL Thesaurus. 2022. Cerl Thesaurus. Available online: https://data.cerl.org/thesaurus (accessed on 1 November 2022).
- Cortés, Martin. 1551. Breve compendio de la sphera y de la arte de navegar, con nuevos instrumentos y reglas, exemplificado con muy subtiles demonstraciones: Compuesto por Martin Cortes natural de burjalaroz en el reyno de Aragon y de presente vezino de la ciudad de Cadiz: Dirigido al invictissimo Monarcha Carlo Quinto Rey de las Hespañas etc. Señor Nuestro. Seville: António Alvares. Available online: https://hdl.handle.net/21.11103/sphaera.101044 (accessed on 1 November 2022).
- Cortés, Martin. 1556. Breve compendio de la sphera y de la arte de navegar, con nueuos instrumentos y reglas, exemplificado con muy subtiles demonstraciones: Compuesto por Martin Cortes natural de burjalaros en el reyno de Aragon y de presente vezino de la ciudad de Cadiz: Dirigido al invictissimo Monarcha Carlo Quinto Rey de las Hespanas etc. Senor Nuestro. Seville: António Alvares. Available online: https://hdl.handle.net/21.11103/sphaera.101394 (accessed on 1 November 2022).
- Cortés, Martin. 1561. The Arte of Navigation, Conteynyng a Compendious Description of the Sphere, with the makyng of Certen Instrumentes and Rules for Navigations: And Exemplified by Manye Demonstrations. Wrytten in the Spanyshe tongue by Martin Curtes, and directed to the Emperour Charles the fyfte. Translated out of Spanyshe into Englyshe by Richard Eden. London: Richard Jugge. Available online: https://hdl.handle.net/21.11103/sphaera.101096 (accessed on 1 November 2022).
- Cortés, Martin. 1572. The Arte of Navigation, Conteyning a Compendious Description of the Sphere, with the Makyng of Certayne Instrumentes and Rules for Navigations: And Exemplified by Many Demonstrations. Written in the Spanishe tongue by Martin Curtes, and Directed to the Emperour Charles the fyft. Translated out of Spanyshe into Englyshe by Richarde Eden, and Now Newly Corrected and Amended in Dyuers Places. London: Richard Jugge. Available online: https://hdl.handle.net/21.11103/sphaera.101085 (accessed on 1 November 2022).
- Cortés, Martin. 1579. The Arte of Navigation, Conteynyng a Compendious Description of the Sphere, with the Making of Certayne Instrumentes and Rules for Navigations, and Exemplified by Many Demonstrations. Written by Martin Curtes, Spaniarde. Englished out of Spanyshe by Richarde Eden, and Now Newly Corrected and Amended in Divers Places. Whereunto May Be Added at the Wyl of the Byer, Another Very Fruitefull and Necessary Booke of Navigation, Translated out of Latine by the Sayde Eden. London: Richard Jugge and Joan Jugge. Available online: https://hdl.handle.net/21.11103/sphaera.101093 (accessed on 1 November 2022).
- Cortés, Martin. 1584. The Arte of Navigation, Conteining a Compendious Description of the Spere, with the Making of Certayne Instrumentes and Rules for Navigations, and Exemplified by Many Demonstrations. Written by Martin Cortes, Spaniarde. Englished out of Spanishe by Richarde Eden, and Now Newly Corrected and Amended in Divers Places. Whereunto May Be Added at the Wyll of the Byer, Another Very Fruitefull and Necessary Booke of Navigation, Translated out of Latine by the Sayd Eden. London: Widow of Richard Jugge (Joan Jugge). Available online: https://hdl.handle.net/21.11103/sphaera.100675 (accessed on 1 November 2022).
- Cortés, Martin. 1589. The Arte of Navigation. Conteyning a Compendious Description of the Sphere, with the Making of Certayne Instruments and Rules for Navigations, and Exemplifyed by Many Demonstrations. Written by Martin Cortes Spanyarde. Englished out of Spanishe by Richard Eden, and Now Newly Corrected and Amended in Divers Places. London: Abel Jeffes for Richard Watkins. Available online: https://hdl.handle.net/21.11103/sphaera.101016 (accessed on 1 November 2022).
- Cortés, Martin, and John Tapp. 1596. The Arte of Navigation. Contayning a Breife Description of the Spheare, with the Partes and Circles of the Same: As Also the Making and Use of Certaine Instruments. Very Necessarie for All Sortes of Sea-Men to Unterstand. First Written in Spanish by Martin Curtis, and Translated into English by Richard Eden: And Lastly Corrected and Augmented, with a Regiment or Table of Declination, and Divers Other Necessary Tables and Rules of Common Navigation. Calculated (This Yeare 1596. Being Leap Yeare) by I. T. London: Edward Alle for Hugh Astley and Richard Watkins. Available online: https://hdl.handle.net/21.11103/sphaera.100456 (accessed on 1 November 2022).
- Cortés, Martin, and John Tapp. 1609. The Arte of Navigation. First Written in the Spanish Tongue by That Excellent Mariner and Mathematician of These Times, Martine Curtis. From Thence Translated into English by Richard Eden: And Now Newly Corrected and Inlarged, with Many Necessarie Tables, Rules, and Instructions, for the More Easie Attaining to the Knowledge of Navigation: By John Tapp. London: John Windet for John Tapp. Available online: https://hdl.handle.net/21.11103/sphaera.100461 (accessed on 1 November 2022).
- Cortés, Martin, and John Tapp. 1615. The Arte of Navigation. First, Written in the Spanish Tongue by that Excellent Mariner and Mathematician of These Times, Martine Curtis. From Thence Translated into English by Richard Eden: And Now Newly Corrected and Inlarged, with Many Necessarie Tables, Rules, and Instructions, for the Mere Easie Attaining to the Knowledge of Navigation. By Iohn Tapp. London: William Stansby for John Tapp. Available online: https://hdl.handle.net/21.11103/sphaera.100469 (accessed on 1 November 2022).
- Cortés, Martin, and John Tapp. 1630. The Art of Navigation. First, Written in the Spanish Tongue by That Excellent Marriner and Mathematician of These Times, Martine Curtis. From Thence Translated into English by Richard Eden: And Now Newly Corrected and Inlarged with Many Necessary Tables, Rules, and Instructions, for the More Easie Attaining to the Knowledge of Navigation. By Iohn Tap. London: Bernard Alsop and Thomas Fawcett for John Tapp. Available online: https://hdl.handle.net/21.11103/sphaera.100470 (accessed on 1 November 2022).
- Crowther, Kathleen M. 2020. Sacrobosco’s «sphaera» in spain and portugal. In «De Sphaera» of Johannes de Sacrobosco in the Early Modern Period: The Authors of the Commentaries. Edited by Matteo Valleriani. Cham: Springer Nature, pp. 161–84. [Google Scholar] [CrossRef]
- De Domenico, Manlio. 2022. Multilayer Networks: Analysis and Visualization. Introduction to muxViz with R. Cham: Springer. [Google Scholar] [CrossRef]
- De Domenico, Manlio, Mason A. Porter, and Alex Arenas. 2015. Multilayer analysis and visualization of networks. Journal of Complex Networks 3: 159–76. [Google Scholar] [CrossRef]
- Desgraves, Luis. 1977. Elie Vinet. Humaniste de Bordeaux (1509–1587). Vie, Bibliographie, Correspondance, Bibliothèque. Geneve: Librairie Droz. [Google Scholar]
- Eberle, Oliver, Jochen Büttner, Florian Kräutli, Klaus-Robert Müller, Matteo Valleriani, and Grégoire Montavon. 2020. Building and interpreting deep similarity models. IEEE Transactions on Pattern Analysis and Machine Intelligence 44: 1149–61. [Google Scholar] [CrossRef] [PubMed]
- EDIT16. 2022. Censimento nazionale delle edizioni italiane del sedicesimo secolo (edit16). Available online: https://edit16.iccu.sbn.it/web/edit-16 (accessed on 1 November 2022).
- El-Hajj, Hassan, and Matteo Valleriani. 2021. Cidoc2vec: Extracting information from atomized cidoc-crm humanities knowledge graphs. Information 12: 503. [Google Scholar] [CrossRef]
- El-Hajj, Hassan, Maryam Zamani, Jochen Büttner, Julius Martinetz, Oliver Eberle, Noga Shlomi, Anna Siebold, Grégoire Montavon, Klaus-Robert Müller, Holger Kantz, and et al. 2022. An ever-expanding humanities knowledge graph: The sphaera corpus at the intersection of humanities, data management, and machine learning. Datenbank-Spektrum: Zeitschrift für Datenbanktechnologien und Information Retrieval 22: 153–62. [Google Scholar] [CrossRef]
- Fangerau, Heiner. 2013. Evolution of knowledge from a network perspective: Recognition as a selective factor in the history of science. In Classification and Evolution in Biology, Linguistics and the History of Science. Concepts, Methods, Visualizations. Edited by Heiner Fangerau, Hans Geisler, Thorsten Halling and William Martin. Stuttgart: Franz Steiner Verlag, pp. 11–32. [Google Scholar]
- Feely, Catherine, and John Hiinks. 2015. Historical Networks in the Book Trade. Abingdon: Routledge. [Google Scholar]
- Gehl, Paul F. 2013. Advertising or fama? local markets for schoolbooks in sixteenth-century italy. In Print Culture and Peripheries in Early Modern Europe. A Contribution to the History of Printing and the Book Trade in Small European and Spanish Cities. Edited by Benito Rial Costas. Leiden: Brill, pp. 69–100. [Google Scholar]
- Grafton, Anthony T. 2013. Commentary. In The Classical Tradition. Edited by Anthony Grafton, Glenn W. Most and Salvatore Settis. Harvard: The Harvard University Press, pp. 225–33. [Google Scholar]
- Grendler, Paul F. 2022. The «sphaera» in the jesuit education. In Publishing Sacrobosco’s «De Sphaera» in Early Modern Europe. Modes of Material and Scientific Exchange. Edited by Matteo Valleriani and Andrea Ottone. Cham: Springer, pp. 369–407. [Google Scholar] [CrossRef]
- Hamel, Jürgen. 2004. Johannes de sacroboscos handbuch der astronomie. kommentierte bibliographie der drucke der sphaera, 1472 bis 165. In Wege der Erkenntnis: Festschrift für Dieter B. Herrmann zum 65. Geburtstag. Edited by Dietmar Fürst and Eckehard Rothenberg. Deutsch: Acta historica astronomiae Frankfurt am Main, pp. 115–70. [Google Scholar]
- Hamel, Jürgen. 2006. Johannes de sacroboscos sphaera: Text- und frühe druckgeschichte eines astronomischen bestsellers. Gutenberg-Jahrbuch 81: 113–36. [Google Scholar]
- Hamel, Jürgen. 2014. Studien zur “Sphaera” des Johannes de Sacrobosco. Acta Historica Astronomiae. Leipzig: AVA, Akademische Verlagsanstalt. [Google Scholar]
- He, Kaiming, Xiangyu Zhang, Shaoqing Ren, and Jian Sun. 2016. Deep residual learning for image recognition. Paper presented at the IEEE Conference on Computer Vision and Pattern Recognition (CVPR), Las Vegas, NV, USA, June 27–30; pp. 770–78. [Google Scholar] [CrossRef]
- Hotson, Howard, and Thomas Wallnig. 2019. Reassembling the Republic of Letters in the Digital Age. Standards, System Scholarship. Göttingen: Göttingen University Press. [Google Scholar] [CrossRef]
- Johnson, Francis R. 1953. Astronomical textbooks in the sixteenth century. In Science, Medicine, and History: Essays on the Evolution of Scientific Thought and Medical Practice Written in Honour of Charles Singer. Edited by Edgar Ashworth Underwood. Oxford: Oxford University Press, vol. 1, pp. 285–302. [Google Scholar]
- Kikuchi, Catherine. 2017. Venise et le monde du livre. 1469–1530. Paris: Universié Paris-Sorbonne Paris IV. Histoire. [Google Scholar]
- Kikuchi, Catherine. 2018a. L’imprimerie en réseau: La construction de l’édition comme marché économique et culturel (venise, 1469–1500). Temporalités. Revue de Sciences Sociales et Humaines 27. [Google Scholar] [CrossRef]
- Kikuchi, Catherine. 2018b. L’imprimeur allemand dans les premiers temps des presses européennes: Modèle et contre-modèle. Source(s) 13: 9–22. [Google Scholar] [CrossRef]
- Krafft the Elder, Johann. 2022. Johann Krafft’s (the Elder) Role in the Sphaera Corpus. Available online: https://hdl.handle.net/21.11103/sphaera.100955 (accessed on 1 November 2022).
- Kremer, Richard L. 2022. Printing sacrobosco in leipzig, 1488–ca. 1521: Local markets and university publishing. In Publishing Sacrobosco’s De Sphaera in Early Modern Europe. Modes of Material and Scientific Exchange. Edited by Matteo Valleriani and Andrea Ottone. Cham: Springer, pp. 409–57. [Google Scholar] [CrossRef]
- Kräutli, Florian, Esther Chen, and Matteo Valleriani. 2021. Linked data strategies for conserving digital research outputs. In Information and Knowledge Organisation in Digital Humanities. Edited by Koraljka Golub and Ying-Hsang Liu. London: Routledge, pp. 206–24. [Google Scholar] [CrossRef]
- Kräutli, Florian, and Matteo Valleriani. 2018. Corpustracer: A cidoc database for tracing knowledge networks. Digital Scholarship in the Humanities 33: 336–46. [Google Scholar] [CrossRef]
- Lalla, Sebastian. 2003. Über den nutzen der astrologie: Melanchthons vorwort zum „liber de sphaera“. In Gedenken und Rezeption: 100 Jahre Melanchthonhaus. Edited by Günter Frank. Heidelberg: Verlag Regionalkultur, pp. 147–60. [Google Scholar]
- Leitão, Henrique. 2013. Um mundo novo e uma nova ciência. In 360º · Ciência Descoberta, Catálogo da Exposição. Edited by Henrique Leitão. Lisboa: Fundação Calouste Gulbenkian, pp. 16–39. [Google Scholar]
- Lombardi, Francesco, and Simone Marinai. 2020. Deep learning for historical document analysis and recognition—A survey. Journal of Imaging 6: 110. [Google Scholar] [CrossRef] [PubMed]
- Maclean, Ian. 2009. Learning and the Market Place: Essays in the History of the Early Modern Book. Leiden: Brill. [Google Scholar]
- Maclean, Ian. 2021. Episodes in the Life of the Early Modern Learned Book. Leiden: Brill. [Google Scholar]
- Maclean, Ian. 2022. Sacrobosco at the book fairs, 1576–1624: The pedagogical marketplace. In Publishing Sacrobosco’s «De Sphaera» in Early Modern Europe. Modes of Material and Scientific Exchange. Edited by Matteo Valleriani and Andrea Ottone. Cham: Springer, pp. 187–224. [Google Scholar] [CrossRef]
- Malpangotto, Michela. 2021. «Theoricae novae planetarum Georgii Peurbachii.» Dans l’histoire de l’astronomie. Paris: CNRS Edition. [Google Scholar]
- Melanchthon, Philipp. 2022a. Philipp Melanchthon’s Letter to S. Grynaeus in the Sphaera Corpus. Available online: https://hdl.handle.net/21.11103/sphaera.100077 (accessed on 1 November 2022).
- Melanchthon, Philipp. 2022b. Philipp Melanchthon’s Role in the Sphaera Corpus. Available online: https://hdl.handle.net/21.11103/sphaera.101002 (accessed on 1 November 2022).
- Nuovo, Angela. 2013. The Book Trade in the Italian Renaissance. Leiden: Brill. [Google Scholar]
- Pantin, Isabelle. 1987. La lettre de melanchthon à simon grynaeus: Avatars d’une défense de l’astrologie. In Divination et controverse religieuse en France au XVIe siècle. Volume 4 of Cahiers V. L. Saulnier, Collection de l’Ecole Normale Supérieure de Jeunes Filles. Paris: Ecole Normale Supérieure de Jeunes Filles, pp. 85–101. [Google Scholar]
- Pantin, Isabelle. 1998. Les problèmes de l’édition des livres scientifiques: L’exemple de guillaume cavellat. In Le livre dans l’Europe de la Renaissance: Actes du XXVIIIe Colloque international d’Etudes humanistes de Tours. Edited by Bibliotheque Nationale. Paris: Promodis, Editions du Cercle de la Librairie, pp. 240–52. [Google Scholar]
- Pantin, Isabelle. 2020. Borrowers and innovators in the printing history of sacrobosco: The case of the “in-octavo” tradition. In De Sphaera of Johannes de Sacrobosco in the Early Modern Period: The Authors of the Commentaries. Edited by Matteo Valleriani. Cham: Springer Nature, pp. 265–312. [Google Scholar] [CrossRef]
- Pantin, Isabelle. 2022. Mathematical books in paris (1531–1563): The development of editorial policies in a competitive international market. In Publishing Sacrobosco’s «De Sphaera» in Early Modern Europe. Modes of Material and Scientific Exchange. Edited by Matteo Valleriani and Andrea Ottone. Cham: Springer, pp. 289–335. [Google Scholar] [CrossRef]
- Pantin, Isabelle, and Philippe Renouard. 1986. Imprimeurs et libraires parisiens du XVIe siècle: Cavellat—Marnef et Cavellat. Paris: Bibliothèque Nationale. [Google Scholar]
- Papadopoulos, Christos, Stefan Pletschacher, Christian Clausner, and Apostolos Antonacopoulos. 2013. The impact dataset of historical document images. In Proceedings of the 2nd International Workshop on Historical Document Imaging and Processing. New York: Association for Computing Machinery, pp. 123–130. [Google Scholar] [CrossRef]
- Peurbach, Georg von. 2022. Georg von Peurbach’s Role in the Sphaera Corpus. Available online: https://hdl.handle.net/21.11103/sphaera.100965. (accessed on 1 November 2022).
- Reich, Karin, and Eberhard Knobloch. 2004. Melanchthons vorreden zu sacroboscos «spahera» (1531) und zum «computus ecclesiasticus». Beiträge zur Astronomiegeschichte 7: 13–44. [Google Scholar]
- Rideau-Kikuchi, Catherine. 2022. Erhard ratdolt’s edition of sacrobosco’s «tractatus de sphaera:» a new editorial model in venice? In Publishing Sacrobosco’s «De Sphaera» in Early Modern Europe. Modes of Material and Scientific Exchange. Edited by Matteo Valleriani and Andrea Ottone. Cham: Springer, pp. 61–98. [Google Scholar] [CrossRef]
- Sacrobosco, Johannes de. 1619. La sphere de Iean de Sacrobosco, augmentee de nouveaux Commentaires, & Figures, servant grandemend pour l’intelligence d’icelle. Le tout mis de Latin en Francois par Guillaume des Bordes Gentil homme Bordelois, Licentié és Droicts, Professeur és Mathematiques, lequel a adiousté plusieurs bonnes Sentences & Arguments à une Preface qui est au commencement du Livre, pour prouver que l’ Astrologie est tres - utile & necessaire au genre humain: & qu’elle ne doit estre mesprisée de l’homme Chrestien. Paris: Jacques Quesnel. Available online: https://hdl.handle.net/21.11103/sphaera.101181 (accessed on 1 November 2022).
- Sacrobosco, Johannes de, and Christoph Clavius. 1570. Christophori Clavii Bambergensis, ex Societate Iesu, in Sphaeram Ioannis de Sacro Bosco commentarius. Rome: Vittorio Eliano. Available online: https://hdl.handle.net/21.11103/sphaera.100365 (accessed on 1 November 2022).
- Sacrobosco, Johannes de, and Christoph Clavius. 1581. Christophori Clavii Bambergensis ex Societate Iesu in Sphaeram Ioannis de Sacro Bosco commentarius Nunc iterum ab ipso Auctore recognitus, & multis ac varijs locis locupletatus. Rome: Domenico Basa and Francesco Zanetti. Available online: https://hdl.handle.net/21.11103/sphaera.101117 (accessed on 1 November 2022).
- Sacrobosco, Johannes de, and Christoph Clavius. 1585. Christophori Clavii Bambergensis ex Societate Iesu in Sphaeram Ioannis de Sacro Bosco commentarius Nunc tertio ab ipso Auctore recognitus, & plerisque in locis locupletatus. Permissu superiorem. Rome: Domenico Basa. Available online: https://hdl.handle.net/21.11103/sphaera.101120 (accessed on 1 November 2022).
- Sacrobosco, Johannes de, and Christoph Clavius. 1591. Christophori Clavii Bambergensis ex Societate Iesu In Sphaeram Ioannis de Sacro Bosco commentarius, Nunc tertio ab ipso Auctore recognitus, & plerisque in locis locupletatus. Permissu Superiorum. Venice: Giovanni Battista Ciotti. Available online: https://hdl.handle.net/21.11103/sphaera.100360 (accessed on 1 November 2022).
- Sacrobosco, Johannes de, and Christoph Clavius. 1596. Christophori Clavii Bambergensis ex Societate Iesu in sphæram Ioannis de Sacro Bosco commentarius. Nunc tertio ab ipso Auctore recognitus, & plerisque in locis locupletatus. Maiori item cura correctus. Permissu superiorum. Venice: Bernardo Basa. Available online: https://hdl.handle.net/21.11103/sphaera.100367 (accessed on 1 November 2022).
- Sacrobosco, Johannes de, and Christoph Clavius. 1603. Christophori Clavii Bambergensis ex Societate Iesu, In Sphaeram Ioannis de Sacro Bosco Commentarius. Nunc septimò ab ipso Auctore recognitus, & plerisque in locis locupletatus. Maiori item cura correctus. Permissu superiorum. Venice: Giovanni Battista Ciotti. Available online: https://hdl.handle.net/21.11103/sphaera.100370 (accessed on 1 November 2022).
- Sacrobosco, Johannes de, and Christoph Clavius. 1611. Christophori Clavii Bambergensis e Societate Iesu Operum Mathematicorum Tomus Tertius Complectens Commentarium in Sphaeram Ioannis de Sacro Bosco, & Astrolabium. Mainz: Reinhard Eltz for Anton I Heirat. Available online: https://hdl.handle.net/21.11103/sphaera.100383 (accessed on 1 November 2022).
- Sacrobosco, Johannes de, and Christoph Clavius. 1618. Christophori Clavii Bamberg. ex Societate Iesu, In Sphaeram Ioannis de Sacro Bosco, Commentarius. Editio postrema, ab auctore recognita, plerisque in locis locupletata. Accessit Geometrica, atque Uberrima de Crepusculis Tractatio. Lyon: Pierre Rigaud. Available online: https://hdl.handle.net/21.11103/sphaera.100382 (accessed on 1 November 2022).
- Sacrobosco, Johannes de, and Hartmann Beyer. 1560a. Quaestiones in libellum de sphaera Ioannis de Sacro Busto, in gratiam studiosae iuventutis olim in Academia Vitebergensi collectae, per Hartmannum Beyer, nunc emendatae & auctae. Frankfurt am Main: Peter Braubach. Available online: https://hdl.handle.net/21.11103/sphaera.100154 (accessed on 1 November 2022).
- Sacrobosco, Johannes de, and Hartmann Beyer. 1560b. Quaestiones in libellum de Sphaera Ioannis de Sacro busto, in gratiam studiosae iuventutis olim in Academia, Vuitebergensi collectae, per Hartmannum Beyer, nunc emendatae & auctae. Frankfurt am Main: Peter Braubach. Available online: https://hdl.handle.net/21.11103/sphaera.101062 (accessed on 1 November 2022).
- Sacrobosco, Johannes de, Francesco Giuntini, Albertus Hero, and Élie Vinet. 1582a. Sphaera Ioannis de Sacro Bosco, emendata. In eandem Francisci Iunctini Florentini, Eliae Vineti Santonis, & Alberti Heronis Scholia. Antwerp: Pierre Bellère. Available online: https://hdl.handle.net/21.11103/sphaera.100898 (accessed on 1 November 2022).
- Sacrobosco, Johannes de, Francesco Giuntini, Albertus Hero, and Élie Vinet. 1582b. Sphaera Ioannis de Sacro Bosco, emendata. In eandem Francisci Iunctini Florentini, Eliae Vineti Santonis, & Alberti Heronis Scholia. Caetera pagina sequens indicabit. Antwerp: Jean Bellère. Available online: https://hdl.handle.net/21.11103/sphaera.101411 (accessed on 1 November 2022).
- Sacrobosco, Johannes de, Jacques Martin, Élie Vinet, Pierio Valeriano, and Pedro Nunes. 1619. Sphaera Ioannis de Sacrobosco emendata. Eliae Vineti Santonis Scholia in eandem Sphaeram, ab ipso auctore restituta, et Annotationibus Iacobi Martini Pedemontani aucta. Petri Nonij Salaciensis Annotatio in caput de climatibus, eodem Vineto interprete. Compendium in Sphæram per Pierium Valerianum Belunensem. Post omnes omnium editiones, auctior & locupletior. Paris: Jacques Quesnel. Available online: https://hdl.handle.net/21.11103/sphaera.101104 (accessed on 1 November 2022).
- Sacrobosco, Johannes de, and Philipp Melanchthon. 1531. Liber Iohannis de Sacro Busto, de Sphaera. Addita est praefatio in eundem librum Philippi Melanchthonis ad Simonem Gryneum. Wittenberg: Joseph Klug. Available online: https://hdl.handle.net/21.11103/sphaera.100138 (accessed on 1 November 2022).
- Sacrobosco, Johannes de, Johannes Regiomontanus, and Georg Peuerbach. 1519. Sphaera Mundi. Spherae mundi compendium foeliciter inchoat. Novitiis a adolescentibus: Ad astronomicam rempublicam capessendam additum impetrantibus: Per brevi rectoque tramite a vulgari vestigio semoto: Ioannis de sacro busto sphericum opusculum una cum additionibus nonnullis littera A sparsim ubi interserte sint signatis Contraque Cremonensia in planetarum theoricas deliramenta Ioannis de monte regio disputationes tam acuratis. quam utilis: Nec non Georgii purbachii: In eorundem motus planetarum accuratis. theorice: Dicatum opus utili serie contextum: Fausto sidere inchoat. Venice: Giacomo Penzio for Melchiorre I Sessa. Available online: https://hdl.handle.net/21.11103/sphaera.100992 (accessed on 1 November 2022).
- Sacrobosco, Johannes de, Joannes Regiomontanus, and Georg von Peurbach. 1490. Spaerae mundi compendium foeliciter inchoat. Noviciis adolescentibus: Ad astronomicam rem publicam capessendam aditum impetrantibus: Pro brevi rectoque tramite a vulgari vestigio semoto: Ioannis de Sacro busto sphaericum opusculum una cum additionibus nonnullis littera A sparsim ubi intersertae sint signatis: Contraque cremonensia in planetarum theoricas delyramenta Ioannis de monte regio disputationes tam acuratiss. atque utills. Nec non Georgii purbachii in erundem motus planetarum acuratiss. theoricae: Dicatum opus: Utili serie contextum: Fausto sidere inchoat. Venice: Ottaviano Scoto I. Available online: https://hdl.handle.net/21.11103/sphaera.100885 (accessed on 1 November 2022).
- Sacrobosco, Johannes de, Joannes Regiomontanus, and Georg von Peurbach. 1491. Sphaera mundi. Sphaerae mondi compedium faeliciter inchoat. Noviciis adoloscentibus: Ad astronomicam remp. capessendam aditum impetrantibus: Pro brevi rectoque tramite a vulgari vestigio semoto: Ioannis de Sacro busto sphaericum opusculum una cum additionibus nonnullis littera A sparsim ubi intersertae sint signatis: Contraque cremonensia in planetarum theoricas delyramenta Ioannis de monteregio disputationes tam acuratiss. quem utilis: Nec non Georgii purbachii: In eorundem motus planetarum accuratis. theoricae: Dicatum opus: Utili serie contextum: Fausto sidere inchoat. Venice: Guglielmo da Trino. Available online: https://hdl.handle.net/21.11103/sphaera.100824 (accessed on 1 November 2022).
- Sacrobosco, Johannes de, Konrad Tockler, and Thā ibn Qurra. 1503. Textus Spere materialis Joannis de Sacrobusto cum lectura Magistri Conradi Norici in florentissmo Lipsensi gymnasio: Nuper exarata. Verba Thebit acutissimi Astronomi de imagine tocius mundi atque corporis sperici compositione: Introducendis ipsis incrementum magnum prebentia: Per eundem: Addita. Leipzig: Martin Landsberg. Available online: https://hdl.handle.net/21.11103/sphaera.100931 (accessed on 1 November 2022).
- Sacrobosco, Johannes de, Konrad Tockler, and Thābit ibn Qurra. 1509. Textus Spere materialis Joannis de Sacrobusto cum lectura Magistri Conradi Norici in florentissimo Lipsensi gymnasio nuper exarata. Verba Thebit acutissimi Astronomi de imagine totius mundi atque corporis sperici compositione: Introducendis ipsis incrementum magnum prebentia: Per eundem ! addita. Ordinatio spere materialis: Et decem circulis ! huic operi inseriuens: Per Magistrum Conradum Noricum novitem addita et diligenter revisa. Leipzig: Martin Landsberg. Available online: https://hdl.handle.net/21.11103/sphaera.101042 (accessed on 1 November 2022).
- Sacrobosco, Johannes de, Élie Vinet, Pierio Valeriano, and Pedro Nunes. 1562. Sphaera Ioannis de Sacro Bosco emendata. Eliae Vineti santonis scholia in eandem Sphaeram, ab ipso authore restituta. Adiunximus huic libro compendium in Sphaeram, per Pierium Valerianum Bellunensem: Et Petri Nonii Salaciensis demonstrationem eorum, quae in extremo capite de climatibus Sacroboscius scribit de inaequali climatum latitudine: Eodem Vineto interprete. Ex postrema impressione Lutetiae. Venice: Girolamo Scoto. Available online: https://hdl.handle.net/21.11103/sphaera.101094 (accessed on 1 November 2022).
- Sacrobosco, Johannes de, Élie Vinet, Pierio Valeriano, and Pedro Nunes. 1569. Sphaera Ioannis de Sacro Bosco, emendata. Eliae Vineti Santonis scholia in eandem Sphaeram, ab ipso Authore restituta. Adiunximus huic Libro compendium in Sphaeram, per Pierium Valerianum Bellunensem, & Petri Nonij Salaciensis demonstrationem eorum: Quae in extremo capite de climatibus Sacroboscius scribit de inaequali Climatum latitudine: Eodem Vineto interprete. Ex postrema Impressione Lutetiae. Venice: Girolamo Scoto. Available online: https://hdl.handle.net/21.11103/sphaera.101040 (accessed on 1 November 2022).
- Sacrobosco, Johannes de, Élie Vinet, Pierio Valeriano, and Pedro Nunes. 1584. Sphaera Ioannis de Sacrobosco, emendata. Eliae Vineti Santonis scholia in eandem Sphaeram, ab ipso auctore restituta. Adiunximus huic libro compendium in Sphaeram, per Pierium Valerianum Bellunensem. Et Petri Nonii Salaciensis demonstrationem eorum, quae in extremo capite de climatibus Sacroboscius scribit de inaequali climatum latitudine, eodem Vineto interprete. Post omnes omnium editiones, auctior et locupletior. Paris: Widow of Guillaume Cavellat and Jérôme de Marnef. Available online: https://hdl.handle.net/21.11103/sphaera.100324 (accessed on 1 November 2022).
- Scott, John. 2000. Social Network Analysis. London: Sage. [Google Scholar]
- Siebold, Anna, and Matteo Valleriani. 2022. Digital perspectives in history. Histories 2: 170–77. [Google Scholar] [CrossRef]
- Simonyan, Karen, and Andrew Zisserman. 2014. Very deep convolutional networks for large-scale image recognition. arXiv arXiv:1409.1556. [Google Scholar]
- Sphere Project. 2022. The Sphere. Knowledge System Evolution and the Shared Scientific Identity of Europe. Available online: https://sphaera.mpiwg-berlin.mpg.de (accessed on 1 November 2022).
- Thorndike, Lynn. 1949. The Sphere of Sacrobosco and its Commentators. Chicago: The University of Chicago Press. [Google Scholar]
- Thābit, ibn Qurra. 2022. Thābit Ibn Qurra’s Role in the Sphaera Corpus. Available online: https://hdl.handle.net/21.11103/sphaera.100293 (accessed on 1 November 2022).
- Tockler, Konrad. 2022. Konrad Tockler’s Ordinatio Spere Materialis in the Sphaera Corpus. Available online: https://hdl.handle.net/21.11103/sphaera.100031 (accessed on 1 November 2022).
- Ulla Lorenzo, Alejandra. 2022. The iberian and new world circulation of sacrobosco’s «sphaera» in the early modern period. In Publishing Sacrobosco’s «De Sphaera» in Early Modern Europe. Modes of Material and Scientific Exchange. Edited by Matteo Valleriani and Andrea Ottone. Cham: Springer, pp. 225–54. [Google Scholar] [CrossRef]
- Valeriano, Pierio. 2022. Pierio Valeriano’s Role in the Sphaera Corpus. Available online: https://hdl.handle.net/21.11103/sphaera.100963 (accessed on 1 November 2022).
- Valleriani, Matteo. 2017. The tracts on the sphere. knowledge restructured over a network. In Structures of Practical Knowledge. Edited by Matteo Valleriani. Dordrecht: Springer, pp. 421–73. [Google Scholar]
- Valleriani, Matteo. 2020a. De Sphaera of Johannes de Sacrobosco in the Early Modern Period: The Authors of the Commentaries. Cham: Springer Nature. [Google Scholar] [CrossRef]
- Valleriani, Matteo. 2020b. Prolegomena to the study of early modern commentators on johannes de sacrobosco’s tractatus de sphaera. In De Sphaera of Johannes de Sacrobosco in the Early Modern Period: The Authors of the Commentaries. Edited by Matteo Valleriani. Cham: Springer Nature, pp. 1–23. [Google Scholar] [CrossRef]
- Valleriani, Matteo, and Nana Citron. 2020. Conrad tockler’s research agenda. In De Sphaera of Johannes de Sacrobosco in the Early Modern Period: The Authors of the Commentaries. Edited by Matteo Valleriani. Cham: Sringer Nature, pp. 111–36. [Google Scholar] [CrossRef]
- Valleriani, Matteo, Beate Federau, and Olga Nicolaeva. 2022. The hidden praeceptor: How georg rheticus taught geocentric cosmology to europe. Perspectives in Science 30: 407–36. [Google Scholar] [CrossRef]
- Valleriani, Matteo, and Florian Kräutli. 2022. The necessity of linked data alias thinking big in computational history. In Person und Wissen. Bilanz und Perspektive. Edited by Kaspar Gubler, Christian Hesse and Rainer C. Schwinges. Zürich: Vdf Hochschulverlag AG, pp. 171–91. [Google Scholar] [CrossRef]
- Valleriani, Matteo, Florian Kräutli, Maryam Zamani, Alejandro Tejedor, Christoph Sander, Malte Vogl, Sabine Bertram, Gesa Funke, and Holger Kantz. 2019. The emergence of epistemic communities in the sphaera corpus: Mechanisms of knowledge evolution. Journal of Historical Network Research 3: 50–91. [Google Scholar] [CrossRef]
- Valleriani, Matteo, and Andrea Ottone. 2022a. Printers, publishers, and sellers: Actors in the process of consolidation of epistemic communities in the early modern academic world. In Publishing Sacrobosco’s «De Sphaera» in Early Modern Europe. Modes of Material and Scientific Exchange. Cham: Springer Nature, pp. 1–24. [Google Scholar] [CrossRef]
- Valleriani, Matteo, and Andrea Ottone. 2022b. Publishing Sacrobosco’s «De Sphaera» in Early Modern Europe. Modes of Material and Scientific Exchange. Cham: Springer. [Google Scholar] [CrossRef]
- Valleriani, Matteo, and Christoph Sander. 2022. Paratexts, printers, and publishers: Book production in social context. In Publishing Sacrobosco’s «De Sphaera» in Early Modern Europe. Modes of Material and Scientific Exchange. Edited by Matteo Valleriani and Andrea Ottone. Cham: Springer, pp. 337–67. [Google Scholar] [CrossRef]
- van den Heuvel, Charles. 2015. Mapping knowledge exchange in early modern europe intellectual and technological geographies and network representations. International Journal of Humanities and Arts Computing 9: 95–114. [Google Scholar] [CrossRef]
- Vierthaler, Paul. 2016. Analyzing printing trends in late imperial china using large bibliometric datasets. Harvard Journal of Asiatic Studies 76: 87–133. [Google Scholar] [CrossRef]
- Villalta, Donato. 2022. Donato Villalta’s Carmen in the Sphaera Corpus. Available online: https://hdl.handle.net/21.11103/sphaera.100827 (accessed on 1 November 2022).
- Vinet, Élie. 2022a. Élie Vinet’s Commentary of 1551 in the Sphaera Corpus. Available online: https://hdl.handle.net/21.11103/sphaera.100197 (accessed on 1 November 2022).
- Vinet, Élie. 2022b. Élie Vinet’s Commentary of 1556 in the Sphaera Corpus. Available online: https://hdl.handle.net/21.11103/sphaera.101428 (accessed on 1 November 2022).
- Vinet, Élie. 2022c. Élie Vinet’s Commentary of 1558 in the Sphaera Corpus. Available online: https://hdl.handle.net/21.11103/sphaera.101429 (accessed on 1 November 2022).
- Vinet, Élie. 2022d. Élie Vinet’s Commentary of 1569 in the Sphaera Corpus. Available online: https://hdl.handle.net/21.11103/sphaera.101430 (accessed on 1 November 2022).
- Vinet, Élie. 2022e. Élie Vinet’s Commentary of 1584 in the Sphaera Corpus. Available online: https://hdl.handle.net/21.11103/sphaera.101431 (accessed on 1 November 2022).
- Vugt, Ingeborg van. 2017. Using multi-layered networks to disclose books in the republic of letters. Journal of Historical Network Research 1: 25–51. [Google Scholar]
- Werner, Sarah. 2019. Studying Early Printed Books. 1450–1800. A Practical Guide. Hoboken: Wiley Blackwell. [Google Scholar]
- Zamani, Maryam, Alejandro Tejedor, Malte Vogl, Florian Kräutli, Matteo Valleriani, and Holger Kantz. 2020. Evolution and transformation of early modern cosmological knowledge: A network study. Scientific Reports—Nature 10: 19822. [Google Scholar] [CrossRef] [PubMed]
















| Name | Birth | Death | Active From | Active Until | Role | City |
|---|---|---|---|---|---|---|
| Grosse, Henning II. | 1582 | 1622 | Publisher | Leipzig | ||
| Hermann, Johann | 1611 | 1622 | Printer | Leipzig | ||
| Jansonius, Justus | 1613 | 1638 | Printer | Leipzig | ||
| Kachelofen, Konrad | 1450 | 1528 | Publisher | Leipzig | ||
| Landsberg, Martin | 1523 | 1485 | 1523 | Publisher | Leipzig | |
| Stöckel, Wolfgang | 1473 | 1539 | 1494 | 1539 | Publisher | Leipzig |
| Giovanni Varisco and company | 1558 | 1590 | Publisher | Venice | ||
| Varisco, Giovanni and Paganini, Paganino | 1550 | 1600 | 1584 | 1589 | Printer | Venice |
| Heir of Giovanni Varisco (Giorgio) | 1598 | 1610 | Printer | Venice | ||
| Guyot, Claude | 1588 | 1628 | Publisher | Dijon | ||
| Spirinx, Nicolas | 1606 | 1643 | Printer | Dijon | ||
| Béraud, Symphorien | 1571 | 1586 | Publisher | Lyon | ||
| Tinghi, Philippe | 1580 | 1573 | 1583 | Publisher | Lyon | |
| Chaudière, Regnault | 1509 | 1554 | Publisher | Paris | ||
| Vidoue, Pierre | 1490 | 1543 | 1517 | 1543 | Printer | Paris |
| Name | Birth | Death | Active From | Active Until | Role | City |
|---|---|---|---|---|---|---|
| Windet, John | 1584 | 1611 | Printer | London | ||
| Tapp, John | 1575 | 1631 | 1596 | 1630 | Author/Publisher | London |
| Stansby, William | 1572 | 1638 | 1597 | 1638 | Printer | London |
| Alsop, Bernard | 1615 | 1652 | Printer | London | ||
| Fawcett, Thomas | 1625 | 1655 | Printer | London | ||
| Marnef, Jérôme de | 1515 | 1595 | 1547 | 1608 | Printer | Paris |
| Cavellat, Guillaume | 1500 | 1576 | Publisher/Printer | Paris | ||
| Widow of Guillaume Cavellat (Denise de Marnef) | 1567 | 1616 | Publisher | Paris | ||
| Quesnel, Jacques | 1590 | 1661 | 1618 | 1661 | Publisher | Paris |
| Scoto, Girolamo | 1505 | 1572 | 1539 | 1572 | Publisher | Venice |
| Name | Birth | Death | Active From | Active Until | Role | City |
|---|---|---|---|---|---|---|
| Scoto I., Ottaviano | 1479 | 1498 | Publisher | Venice | ||
| Trino, Guglielmo da | 1485 | 1499 | Publisher | Venice | ||
| Penzio, Giacomo | 1450 | 1527 | 1486 | 1527 | Publisher | Venice |
| Sessa I., Giovanni Battista | 1489 | 1509 | Publisher | Venice | ||
| Nicolini da Sabbio, Pietro | 1490 | 1550 | 1512 | 1555 | Printer | Venice |
| Nicolini da Sabbio, Giovanni Antonio | 1512 | 1550 | Printer | Venice | ||
| Giovanni Antonio Nicolini da Sabbio and brothers | 1512 | 1550 | Printer | Venice | ||
| Bindoni I., Francesco | 1523 | 1557 | Publisher | Venice | ||
| Pasini, Maffeo | 1551 | 1524 | 1551 | Publisher | Venice | |
| Rampazetto, Francesco | 1540 | 1576 | Publisher | Venice | ||
| Nicolini da Sabbio, Cornelio | 1560 | 1542 | 1560 | Printer | Venice | |
| Heirs of Giovanni Padovani | 1553 | 1558 | Printer | Venice | ||
| Sessa I., Melchiorre | 1505 | 1565 | Publisher | Venice | ||
| Heirs of Melchiorre Sessa I. | 1561 | 1601 | Printer | Venice |
| Name | Birth | Death | Active From | Active Until | Role | City |
|---|---|---|---|---|---|---|
| Zanetti, Francesco | 1530 | 1591 | 1563 | 1591 | Publisher | Rome |
| Basa, Bernardo | 1582 | 1599 | Publisher | Venice | ||
| Basa, Domenico | 1500 | 1596 | 1575 | 1596 | Publisher | Rome |
| Ciotti, Giovanni Battista | 1564 | 1635 | Publisher | Venice | ||
| Brothers Gabiano | 1581 | 1618 | Publisher | Lyon | ||
| Julliéron, Guichard | 1574 | 1614 | Printer | Lyon | ||
| Basa, Isabetta | 1600 | 1601 | Publisher | Venice | ||
| Gabiano, Jean de | 1567 | 1618 | Printer | Lyon | ||
| Crispin, Samuel | 1599 | 1648 | Printer | Geneva | ||
| Zanetti, Luigi | 1560 | 1611 | 1587 | 1611 | Printer | Rome |
| Gelli, Giovanni Paolo | 1606 | 1629 | Publisher | Rome | ||
| Jacques du Creux a.k.a. Molliard | 1607 | 1652 | Printer | Lyon | ||
| Rigaud, Pierre | 1631 | 1594 | 1630 | Publisher | Lyon | |
| Polère, Amédée | 1611 | 1621 | Printer | Lyon |
| Name | Birth | Death | Active From | Active Until | Role | City |
|---|---|---|---|---|---|---|
| Klug, Joseph | 1490 | 1552 | Publisher/Printer | Wittenberg | ||
| Seitz, Peter I. | 1534 | 1574 | Publisher/Printer | Wittenberg | ||
| Loys, Jean | 1547 | 1535 | 1547 | Publisher/Printer | Paris | |
| Kreutzer, Veit | 1538 | 1563 | Publisher/Printer | Wittenberg | ||
| Nutius I., Martinus | 1515 | 1558 | 1540 | 1558 | Printer | Antwerp |
| Richard, Guillaume | 1545 | 1540 | 1545 | Publisher | Paris | |
| Richard, Jean | 1516 | 1573 | 1540 | 1573 | Publisher and Printer | Antwerp |
| Waen, Jan | 1520 | 1570 | 1545 | 1562 | Publisher/Printer | Leuven |
| Heirs of Peter I. Seitz | 1548 | 1578 | Publisher/Printer | Wittenberg | ||
| Braubach, Peter | 1500 | 1567 | Publisher/Printer | Frankfurt am Main | ||
| Krafft the Elder, Johann | 1510 | 1578 | Publisher | Wittenberg | ||
| Lufft, Hans | 1495 | 1584 | 1523 | 1584 | Printer | Wittenberg |
| Schleich, Clemens | 1588 | 1569 | 1589 | Printer | Wittenberg | |
| Schöne, Anton | 1585 | 1569 | 1585 | Printer | Wittenberg | |
| Gronenberg, Simon | 1572 | 1602 | Printer | Wittenberg | ||
| Welack, Matthaeus | 1540 | 1593 | 1576 | 1593 | Publisher/Printer | Wittenberg |
| Lehmann, Zacharias | 1581 | 1603 | Printer | Wittenberg | ||
| Anonymous_1598 | 1588 | 1608 | Publisher/Printer | [Wittenberg] | ||
| Krafft, Johann | 1589 | 1614 | Printer | Wittenberg | ||
| Heirs of Andreas Kelner | 1591 | 1616 | Printer | Szczecin | ||
| Palthenius, Zacharias | 1570 | 1614 | 1594 | 1615 | Publisher/Author | Frankfurt am Main |
| Säuberlich, Lorenz | 1597 | 1613 | Printer | Wittenberg | ||
| Rosa, Jonas | 1598 | 1620 | Printer | Frankfurt am Main | ||
| Zacharias Schürer and partners | 1570 | 1626 | 1600 | 1626 | Publisher | Wittenberg |
| Seelfisch, Samuel | 1529 | 1615 | Publisher | Wittenberg | ||
| Heirs of Samuel Selfisch | 1615 | 1663 | Publisher | Wittenberg | ||
| Fincelius, Hiob Wilhelm | 1621 | 1666 | Printer | Wittenberg | ||
| Widow and heirs of Zacharias I. Schürer | 1626 | 1640 | Publisher | Wittenberg |
Publisher’s Note: MDPI stays neutral with regard to jurisdictional claims in published maps and institutional affiliations. |
© 2022 by the authors. Licensee MDPI, Basel, Switzerland. This article is an open access article distributed under the terms and conditions of the Creative Commons Attribution (CC BY) license (https://creativecommons.org/licenses/by/4.0/).
Share and Cite
Valleriani, M.; Vogl, M.; el-Hajj, H.; Pham, K. The Network of Early Modern Printers and Its Impact on the Evolution of Scientific Knowledge: Automatic Detection of Awareness Relationships. Histories 2022, 2, 466-503. https://doi.org/10.3390/histories2040033
Valleriani M, Vogl M, el-Hajj H, Pham K. The Network of Early Modern Printers and Its Impact on the Evolution of Scientific Knowledge: Automatic Detection of Awareness Relationships. Histories. 2022; 2(4):466-503. https://doi.org/10.3390/histories2040033
Chicago/Turabian StyleValleriani, Matteo, Malte Vogl, Hassan el-Hajj, and Kim Pham. 2022. "The Network of Early Modern Printers and Its Impact on the Evolution of Scientific Knowledge: Automatic Detection of Awareness Relationships" Histories 2, no. 4: 466-503. https://doi.org/10.3390/histories2040033
APA StyleValleriani, M., Vogl, M., el-Hajj, H., & Pham, K. (2022). The Network of Early Modern Printers and Its Impact on the Evolution of Scientific Knowledge: Automatic Detection of Awareness Relationships. Histories, 2(4), 466-503. https://doi.org/10.3390/histories2040033

