AMBWO: An Augmented Multi-Strategy Beluga Whale Optimization for Numerical Optimization Problems
Abstract
1. Introduction
2. Mathematical Model of BWO
2.1. Initialization Phase
2.2. Exploration Phase
2.3. Exploitation Phase
2.4. Whale Fall Phase
3. The Proposed AMBWO
3.1. Adaptive Population Learning Strategy
3.2. Roulette Equilibrium Selection Strategy
3.3. Adaptive Avoidance Strategy
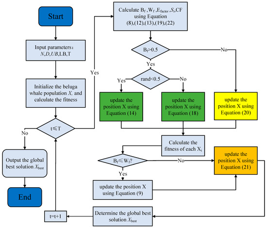
3.4. Procedure of AMBWO
| Algorithm 1 CBBWO algorithm |
| Initialize the size of search agents (the population of the beluga whales) , and the position of each beluga whale , set the initial iteration parameter , and the max iteration times . |
| While |
| Calculate , , , , using Equations (8), (12), (13), (19) and (22) |
| For |
| If //Adaptive population learning strategy (APLS) |
| If |
| Update the position X using Equation (18)// |
| Else |
| Update the position X using Equation (14)// |
| End if |
| Else//Roulette equilibrium selection strategy (RESS) |
| Update the position X using Equation (20)// |
| End if |
| If |
| Update the position X using Equation (9)// |
| End if |
| Update the position X using Equation (21)// |
| End for |
| End while |
| Output the optimal solution . |
3.5. Time Complexity Analysis
4. Experimental Evaluation
4.1. Experiment Setting
4.1.1. Benchmark Suite Descriptions
4.1.2. Comparative Algorithms and Parameter Settings
4.2. Effectiveness Analysis of the Strategy
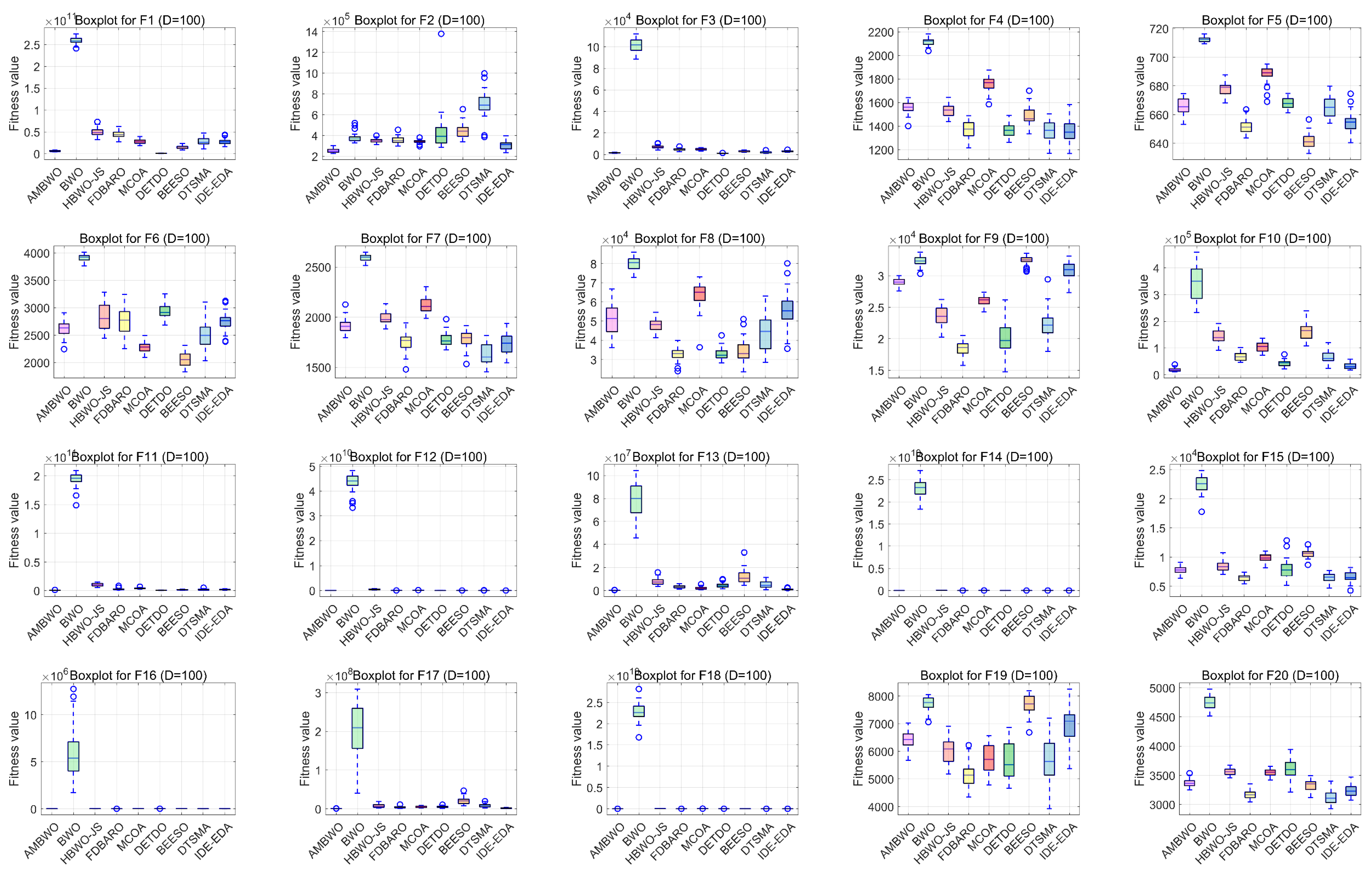
4.3. Results and Analysis for CEC2017 Test Suite
4.4. Results and Analysis for CEC2022 Test Suite
4.5. Results and Analysis of Engineering Problems
4.5.1. Tension/Compression Spring Design Problem
4.5.2. Pressure Vessel Design Problem
4.5.3. Three-Bar Truss Design Problem
5. Conclusions
Author Contributions
Funding
Data Availability Statement
Conflicts of Interest
Appendix A
| Function No. | Index | AMBWO | BWO | HBWO-JS | FDBARO | MCOA | DETDO | BEESO | DTSMA | IDE-EDA |
|---|---|---|---|---|---|---|---|---|---|---|
| F1 | Mean | 1.0012E+02 | 8.1054E+09 | 1.2061E+04 | 3.0022E+03 | 8.6869E+03 | 5.3130E+03 | 5.7985E+03 | 6.5307E+03 | 1.0931E+02 |
| Std | 3.5878E-01 | 2.4360E+09 | 1.2727E+04 | 4.0306E+03 | 5.7169E+03 | 3.5992E+03 | 6.3478E+03 | 4.0277E+03 | 1.9888E+01 | |
| F2 | Mean | 3.0000E+02 | 9.4717E+03 | 6.5374E+02 | 3.2566E+02 | 3.0127E+02 | 3.0077E+02 | 2.0193E+03 | 3.0607E+02 | 3.0000E+02 |
| Std | 3.3482E-08 | 2.0152E+03 | 3.2875E+02 | 4.9234E+01 | 2.8242E+00 | 1.5989E+00 | 1.5051E+03 | 1.8320E+01 | 1.3219E-03 | |
| F3 | Mean | 4.0000E+02 | 7.6902E+02 | 4.0822E+02 | 4.0413E+02 | 4.0233E+02 | 4.1366E+02 | 4.0438E+02 | 4.1121E+02 | 4.0134E+02 |
| Std | 5.3822E-03 | 1.4381E+02 | 1.2097E+01 | 1.9624E+00 | 1.1220E+00 | 2.2753E+01 | 1.8150E+00 | 1.8612E+01 | 1.1937E+00 | |
| F4 | Mean | 5.0877E+02 | 5.8727E+02 | 5.1937E+02 | 5.1573E+02 | 5.1634E+02 | 5.3260E+02 | 5.1065E+02 | 5.1893E+02 | 5.0941E+02 |
| Std | 2.6376E+00 | 1.2949E+01 | 4.6552E+00 | 6.3737E+00 | 5.9801E+00 | 1.3442E+01 | 4.1784E+00 | 7.5137E+00 | 5.3323E+00 | |
| F5 | Mean | 6.0001E+02 | 6.4614E+02 | 6.0007E+02 | 6.0003E+02 | 6.0051E+02 | 6.0995E+02 | 6.0006E+02 | 6.0046E+02 | 6.0001E+02 |
| Std | 2.6382E-02 | 6.2357E+00 | 6.0021E-02 | 4.2322E-02 | 2.3716E-01 | 8.1629E+00 | 5.9777E-02 | 1.3164E+00 | 2.6105E-02 | |
| F6 | Mean | 7.1987E+02 | 8.0241E+02 | 7.3517E+02 | 7.2854E+02 | 7.3229E+02 | 7.5823E+02 | 7.3337E+02 | 7.2696E+02 | 7.2473E+02 |
| Std | 3.3112E+00 | 8.4810E+00 | 6.4956E+00 | 8.3755E+00 | 5.3838E+00 | 1.6505E+01 | 9.9743E+00 | 6.7194E+00 | 7.2373E+00 | |
| F7 | Mean | 8.0814E+02 | 8.5388E+02 | 8.1687E+02 | 8.1788E+02 | 8.1902E+02 | 8.2404E+02 | 8.1340E+02 | 8.1589E+02 | 8.0999E+02 |
| Std | 2.5209E+00 | 6.0131E+00 | 4.3050E+00 | 6.1631E+00 | 6.9735E+00 | 7.9520E+00 | 5.3419E+00 | 6.4195E+00 | 5.6307E+00 | |
| F8 | Mean | 9.0002E+02 | 1.5005E+03 | 9.0033E+02 | 9.0337E+02 | 9.0009E+02 | 1.0041E+03 | 9.0006E+02 | 9.0082E+02 | 9.0041E+02 |
| Std | 8.2948E-02 | 1.4008E+02 | 3.7444E-01 | 1.0325E+01 | 1.4831E-01 | 1.7143E+02 | 1.8875E-01 | 2.0293E+00 | 5.5036E-01 | |
| F9 | Mean | 1.5042E+03 | 2.5867E+03 | 1.5078E+03 | 1.4875E+03 | 1.3990E+03 | 1.9673E+03 | 1.4500E+03 | 1.5175E+03 | 1.7209E+03 |
| Std | 1.3741E+02 | 1.4987E+02 | 1.7289E+02 | 1.7391E+02 | 2.0596E+02 | 2.8551E+02 | 2.7031E+02 | 1.7333E+02 | 3.5235E+02 | |
| F10 | Mean | 1.1025E+03 | 2.3743E+03 | 1.1112E+03 | 1.1087E+03 | 1.1075E+03 | 1.1306E+03 | 1.1075E+03 | 1.1173E+03 | 1.1057E+03 |
| Std | 1.3624E+00 | 7.6077E+02 | 5.0537E+00 | 5.3358E+00 | 1.5372E+00 | 1.8908E+01 | 3.7779E+00 | 3.3923E+01 | 5.0932E+00 | |
| F11 | Mean | 1.3585E+03 | 6.7411E+07 | 2.0613E+05 | 1.3549E+04 | 2.3419E+03 | 7.8953E+05 | 2.6517E+04 | 3.7194E+04 | 2.4101E+03 |
| Std | 1.2044E+02 | 4.6841E+07 | 2.5496E+05 | 1.3282E+04 | 4.6919E+02 | 7.8064E+05 | 2.5225E+04 | 4.2188E+04 | 1.2732E+03 | |
| F12 | Mean | 1.3097E+03 | 2.2503E+06 | 5.8822E+03 | 1.6132E+03 | 1.3397E+03 | 1.3708E+04 | 7.3670E+03 | 1.2911E+04 | 1.3159E+03 |
| Std | 2.8644E+00 | 2.7763E+06 | 3.4793E+03 | 1.3456E+03 | 1.6304E+01 | 9.9179E+03 | 6.9953E+03 | 1.2147E+04 | 1.3243E+01 | |
| F13 | Mean | 1.4135E+03 | 1.7292E+03 | 1.4987E+03 | 1.4125E+03 | 1.4298E+03 | 2.8967E+03 | 1.5743E+03 | 2.6131E+03 | 1.4143E+03 |
| Std | 6.4963E+00 | 1.5536E+02 | 1.0697E+02 | 2.1271E+01 | 3.0731E+00 | 2.1833E+03 | 2.8448E+02 | 2.1211E+03 | 1.0633E+01 | |
| F14 | Mean | 1.5012E+03 | 8.4273E+03 | 2.2914E+03 | 1.5040E+03 | 1.5122E+03 | 3.9388E+03 | 2.3850E+03 | 3.1852E+03 | 1.5047E+03 |
| Std | 6.2453E-01 | 2.9203E+03 | 8.4272E+02 | 2.4511E+00 | 3.3720E+00 | 2.6504E+03 | 5.8727E+02 | 2.6715E+03 | 8.0974E+00 | |
| F15 | Mean | 1.6046E+03 | 2.0263E+03 | 1.7187E+03 | 1.7536E+03 | 1.7078E+03 | 1.7990E+03 | 1.6517E+03 | 1.6723E+03 | 1.6327E+03 |
| Std | 2.5736E+00 | 1.0404E+02 | 1.0223E+02 | 1.2401E+02 | 1.3736E+02 | 1.4938E+02 | 5.0701E+01 | 7.7196E+01 | 5.4069E+01 | |
| F16 | Mean | 1.7311E+03 | 1.8293E+03 | 1.7370E+03 | 1.7196E+03 | 1.7341E+03 | 1.7845E+03 | 1.7396E+03 | 1.7407E+03 | 1.7342E+03 |
| Std | 4.8607E+00 | 2.5447E+01 | 1.1069E+01 | 2.1851E+01 | 9.6599E+00 | 5.2505E+01 | 2.5417E+01 | 2.8077E+01 | 1.1737E+01 | |
| F17 | Mean | 1.8069E+03 | 7.5029E+06 | 6.1979E+03 | 1.8166E+03 | 1.8341E+03 | 2.5822E+04 | 1.5723E+04 | 2.8829E+04 | 1.8208E+03 |
| Std | 7.2559E+00 | 6.3447E+06 | 3.2339E+03 | 3.5692E+01 | 8.1653E+00 | 2.1201E+04 | 7.8876E+03 | 1.5023E+04 | 1.8020E+01 | |
| F18 | Mean | 1.9018E+03 | 8.0277E+04 | 3.3113E+03 | 2.9422E+03 | 1.9061E+03 | 8.1248E+03 | 3.7667E+03 | 6.1700E+03 | 1.9028E+03 |
| Std | 8.2732E-01 | 5.7868E+04 | 1.5594E+03 | 4.5717E+03 | 2.3377E+00 | 7.7515E+03 | 3.9534E+03 | 6.1531E+03 | 3.6583E+00 | |
| F19 | Mean | 2.0238E+03 | 2.2383E+03 | 2.0389E+03 | 2.0143E+03 | 2.0234E+03 | 2.0735E+03 | 2.0305E+03 | 2.0221E+03 | 2.0203E+03 |
| Std | 6.0987E+00 | 4.9683E+01 | 1.5017E+01 | 2.5596E+01 | 2.3117E+01 | 4.4098E+01 | 2.4834E+01 | 1.3217E+01 | 9.8362E+00 | |
| F20 | Mean | 2.2407E+03 | 2.2817E+03 | 2.2284E+03 | 2.2751E+03 | 2.2691E+03 | 2.3158E+03 | 2.3087E+03 | 2.2581E+03 | 2.2922E+03 |
| Std | 5.3899E+01 | 3.4498E+01 | 4.7238E+01 | 5.7609E+01 | 5.7341E+01 | 5.3738E+01 | 2.8065E+01 | 6.0953E+01 | 4.1918E+01 | |
| F21 | Mean | 2.2883E+03 | 2.7137E+03 | 2.2904E+03 | 2.2996E+03 | 2.2970E+03 | 2.3630E+03 | 2.2997E+03 | 2.2978E+03 | 2.3006E+03 |
| Std | 3.2639E+01 | 2.4935E+02 | 3.3052E+01 | 1.3327E+01 | 2.6747E+01 | 2.2975E+02 | 1.6754E+01 | 2.0014E+01 | 4.2948E-01 | |
| F22 | Mean | 2.6105E+03 | 2.6959E+03 | 2.6151E+03 | 2.6178E+03 | 2.6150E+03 | 2.6583E+03 | 2.6164E+03 | 2.6171E+03 | 2.6111E+03 |
| Std | 3.3732E+00 | 1.5393E+01 | 4.2284E+00 | 6.7057E+00 | 4.4416E+00 | 1.3779E+01 | 5.4818E+00 | 5.5577E+00 | 5.1712E+00 | |
| F23 | Mean | 2.7230E+03 | 2.7983E+03 | 2.6471E+03 | 2.6804E+03 | 2.6441E+03 | 2.7812E+03 | 2.7502E+03 | 2.7409E+03 | 2.7384E+03 |
| Std | 6.0715E+01 | 6.6531E+01 | 1.2099E+02 | 1.1082E+02 | 1.1964E+02 | 8.0185E+01 | 7.6385E+00 | 4.5797E+01 | 3.8978E+00 | |
| F24 | Mean | 2.9149E+03 | 3.2503E+03 | 2.9256E+03 | 2.9240E+03 | 2.9088E+03 | 2.9308E+03 | 2.9264E+03 | 2.9312E+03 | 2.9242E+03 |
| Std | 2.2601E+01 | 7.6966E+01 | 2.2905E+01 | 2.4284E+01 | 1.9703E+01 | 2.7451E+01 | 2.3100E+01 | 3.4958E+01 | 2.2959E+01 | |
| F25 | Mean | 2.9655E+03 | 3.7738E+03 | 2.8802E+03 | 2.9013E+03 | 2.8872E+03 | 3.1110E+03 | 3.0090E+03 | 3.0551E+03 | 2.9376E+03 |
| Std | 2.3667E+02 | 2.8586E+02 | 8.9494E+01 | 3.4937E+01 | 3.3666E+01 | 2.8714E+02 | 3.2170E+02 | 2.8064E+02 | 1.8195E+02 | |
| F26 | Mean | 3.0893E+03 | 3.1497E+03 | 3.0956E+03 | 3.0961E+03 | 3.0944E+03 | 3.1533E+03 | 3.0943E+03 | 3.0921E+03 | 3.0946E+03 |
| Std | 6.0517E-01 | 1.5477E+01 | 2.0652E+00 | 3.6166E+00 | 2.1048E+00 | 5.8275E+01 | 3.3279E+00 | 2.6369E+00 | 4.0518E+00 | |
| F27 | Mean | 3.2812E+03 | 3.6291E+03 | 3.2259E+03 | 3.2008E+03 | 3.1764E+03 | 3.2909E+03 | 3.3182E+03 | 3.2920E+03 | 3.2642E+03 |
| Std | 1.4238E+02 | 1.0760E+02 | 9.2354E+01 | 1.3364E+02 | 1.5346E+02 | 1.2671E+01 | 1.1083E+02 | 1.2289E+02 | 1.4294E+02 | |
| F28 | Mean | 3.1582E+03 | 3.4019E+03 | 3.2022E+03 | 3.1801E+03 | 3.1706E+03 | 3.2762E+03 | 3.1962E+03 | 3.1749E+03 | 3.1683E+03 |
| Std | 1.5721E+01 | 6.8204E+01 | 1.9508E+01 | 4.4766E+01 | 2.0967E+01 | 6.8906E+01 | 3.3655E+01 | 3.8608E+01 | 2.3804E+01 | |
| F29 | Mean | 1.2684E+05 | 4.3603E+06 | 2.3803E+05 | 1.1060E+05 | 4.5187E+03 | 1.3660E+04 | 1.7717E+05 | 3.6222E+05 | 1.6710E+05 |
| Std | 3.2733E+05 | 3.0166E+06 | 3.3003E+05 | 3.1008E+05 | 1.6901E+03 | 3.2150E+04 | 3.3522E+05 | 5.0826E+05 | 3.3233E+05 |
| Function No. | Index | AMBWO | BWO | HBWO-JS | FDBARO | MCOA | DETDO | BEESO | DTSMA | IDE-EDA |
|---|---|---|---|---|---|---|---|---|---|---|
| F1 | Mean | 8.8336E+05 | 5.2691E+10 | 1.9299E+08 | 1.4126E+07 | 8.4307E+07 | 8.3133E+05 | 8.8395E+06 | 7.2400E+06 | 4.7152E+06 |
| Std | 4.8613E+05 | 3.4239E+09 | 1.2528E+08 | 6.4590E+06 | 3.0705E+07 | 4.9314E+05 | 5.1253E+06 | 1.8604E+07 | 5.0445E+06 | |
| F2 | Mean | 8.2216E+03 | 8.0307E+04 | 6.3197E+04 | 5.1203E+04 | 4.3285E+04 | 2.3883E+04 | 7.7623E+04 | 5.5366E+04 | 2.5058E+04 |
| Std | 3.4363E+03 | 4.7212E+03 | 8.5211E+03 | 9.3052E+03 | 8.2750E+03 | 6.0426E+03 | 1.0878E+04 | 1.7915E+04 | 6.9818E+03 | |
| F3 | Mean | 4.9761E+02 | 1.2841E+04 | 6.1777E+02 | 5.3149E+02 | 5.5806E+02 | 4.8716E+02 | 5.2953E+02 | 5.2032E+02 | 5.0670E+02 |
| Std | 2.3500E+01 | 1.6206E+03 | 5.0968E+01 | 4.0940E+01 | 2.1870E+01 | 2.0077E+01 | 2.0883E+01 | 3.5402E+01 | 4.6372E+01 | |
| F4 | Mean | 6.3424E+02 | 9.3769E+02 | 7.0306E+02 | 6.1102E+02 | 6.9974E+02 | 6.9983E+02 | 6.2312E+02 | 6.1053E+02 | 6.0641E+02 |
| Std | 2.1198E+01 | 1.8174E+01 | 2.9973E+01 | 2.7373E+01 | 2.5620E+01 | 4.0504E+01 | 3.5778E+01 | 2.9089E+01 | 3.2535E+01 | |
| F5 | Mean | 6.1005E+02 | 6.9296E+02 | 6.3247E+02 | 6.1092E+02 | 6.2796E+02 | 6.5013E+02 | 6.0354E+02 | 6.1386E+02 | 6.0985E+02 |
| Std | 3.7657E+00 | 4.2741E+00 | 1.5057E+01 | 6.3865E+00 | 1.1342E+01 | 9.7149E+00 | 1.8171E+00 | 5.2131E+00 | 3.8177E+00 | |
| F6 | Mean | 9.3385E+02 | 1.3958E+03 | 9.8626E+02 | 9.2032E+02 | 9.6765E+02 | 1.0571E+03 | 9.3079E+02 | 8.8468E+02 | 9.1093E+02 |
| Std | 3.2566E+01 | 4.4109E+01 | 4.7633E+01 | 5.8043E+01 | 2.1432E+01 | 9.1748E+01 | 3.6571E+01 | 3.8042E+01 | 4.7911E+01 | |
| F7 | Mean | 9.1539E+02 | 1.1443E+03 | 9.5242E+02 | 9.0265E+02 | 9.7649E+02 | 9.4529E+02 | 9.1396E+02 | 9.2001E+02 | 9.0025E+02 |
| Std | 1.7426E+01 | 1.8531E+01 | 2.3103E+01 | 2.6319E+01 | 2.0179E+01 | 2.5802E+01 | 3.9981E+01 | 2.3627E+01 | 2.4298E+01 | |
| F8 | Mean | 1.8328E+03 | 1.1332E+04 | 5.2740E+03 | 2.5801E+03 | 4.3930E+03 | 4.8964E+03 | 1.5029E+03 | 3.8044E+03 | 2.6754E+03 |
| Std | 5.1037E+02 | 8.5040E+02 | 1.2500E+03 | 6.7613E+02 | 2.3030E+03 | 1.0294E+03 | 5.3067E+02 | 1.5689E+03 | 1.0880E+03 | |
| F9 | Mean | 6.5327E+03 | 8.7734E+03 | 5.4231E+03 | 4.0967E+03 | 5.9987E+03 | 4.9235E+03 | 8.1256E+03 | 5.0907E+03 | 7.7680E+03 |
| Std | 3.1648E+02 | 3.8044E+02 | 5.5703E+02 | 7.0095E+02 | 6.1878E+02 | 7.3792E+02 | 8.7850E+02 | 8.3030E+02 | 6.8689E+02 | |
| F10 | Mean | 1.2251E+03 | 8.1354E+03 | 1.4556E+03 | 1.2666E+03 | 1.2969E+03 | 1.2424E+03 | 1.5461E+03 | 1.3486E+03 | 1.2274E+03 |
| Std | 4.1769E+01 | 1.2557E+03 | 1.7634E+02 | 6.4411E+01 | 2.4359E+01 | 4.1102E+01 | 1.3095E+02 | 5.2356E+01 | 4.7851E+01 | |
| F11 | Mean | 2.2907E+05 | 1.1553E+10 | 7.4455E+06 | 1.8087E+06 | 1.0270E+07 | 1.4430E+07 | 3.1656E+06 | 3.4937E+06 | 6.3557E+05 |
| Std | 4.8448E+05 | 2.3468E+09 | 3.9168E+06 | 1.2467E+06 | 4.5826E+06 | 9.1147E+06 | 1.7121E+06 | 2.3837E+06 | 6.9445E+05 | |
| F12 | Mean | 4.4152E+03 | 6.3210E+09 | 9.9207E+04 | 1.8668E+04 | 8.4971E+04 | 3.5706E+05 | 5.3740E+04 | 3.0331E+04 | 1.2757E+04 |
| Std | 1.1481E+03 | 2.0084E+09 | 9.7203E+04 | 1.6949E+04 | 3.7025E+04 | 2.6284E+05 | 4.3209E+04 | 2.4899E+04 | 9.8466E+03 | |
| F13 | Mean | 1.4912E+03 | 3.5607E+06 | 1.7796E+05 | 1.9064E+04 | 1.5782E+03 | 1.1903E+05 | 7.7716E+04 | 1.1756E+05 | 1.5478E+03 |
| Std | 1.6018E+01 | 2.1416E+06 | 1.5004E+05 | 3.0373E+04 | 2.2389E+01 | 9.5763E+04 | 7.8589E+04 | 6.6258E+04 | 3.7729E+01 | |
| F14 | Mean | 1.7404E+03 | 3.8304E+08 | 6.7216E+03 | 6.7757E+03 | 3.1003E+03 | 6.4870E+04 | 2.3249E+04 | 1.7685E+04 | 2.1783E+03 |
| Std | 7.3243E+01 | 1.7603E+08 | 9.3464E+03 | 5.3179E+03 | 6.9898E+02 | 4.6737E+04 | 1.5695E+04 | 1.4606E+04 | 4.4330E+02 | |
| F15 | Mean | 2.6400E+03 | 5.7183E+03 | 2.9120E+03 | 2.5805E+03 | 2.7935E+03 | 2.8869E+03 | 3.0223E+03 | 2.5149E+03 | 2.6980E+03 |
| Std | 1.9470E+02 | 4.2066E+02 | 2.1913E+02 | 2.3445E+02 | 2.6042E+02 | 3.4557E+02 | 4.5739E+02 | 3.6956E+02 | 3.9899E+02 | |
| F16 | Mean | 1.9960E+03 | 4.1221E+03 | 2.0609E+03 | 2.1430E+03 | 1.9529E+03 | 2.4306E+03 | 2.0994E+03 | 2.2498E+03 | 2.0069E+03 |
| Std | 9.9731E+01 | 6.9358E+02 | 1.6135E+02 | 1.9867E+02 | 8.6418E+01 | 2.4508E+02 | 2.1612E+02 | 2.3116E+02 | 1.6569E+02 | |
| F17 | Mean | 2.1619E+03 | 4.8999E+07 | 9.1343E+05 | 3.7393E+05 | 5.3031E+04 | 1.7202E+06 | 1.6612E+06 | 1.0963E+06 | 5.3431E+04 |
| Std | 1.4662E+02 | 2.2131E+07 | 6.3727E+05 | 4.2955E+05 | 3.1923E+04 | 1.4746E+06 | 1.3883E+06 | 1.3089E+06 | 6.3402E+04 | |
| F18 | Mean | 1.9810E+03 | 4.6237E+08 | 1.0840E+04 | 7.9839E+03 | 3.6838E+03 | 1.2639E+05 | 1.9488E+04 | 2.0988E+04 | 2.2645E+03 |
| Std | 3.2536E+01 | 1.9935E+08 | 1.6080E+04 | 6.2622E+03 | 1.1376E+03 | 1.2746E+05 | 1.9183E+04 | 1.8005E+04 | 4.5466E+02 | |
| F19 | Mean | 2.4108E+03 | 3.0503E+03 | 2.4315E+03 | 2.4228E+03 | 2.3153E+03 | 2.6949E+03 | 2.4655E+03 | 2.4782E+03 | 2.3647E+03 |
| Std | 9.6138E+01 | 1.1700E+02 | 1.1524E+02 | 1.5271E+02 | 1.2659E+02 | 2.3423E+02 | 2.2869E+02 | 1.9515E+02 | 1.2554E+02 | |
| F20 | Mean | 2.4186E+03 | 2.7441E+03 | 2.4599E+03 | 2.3937E+03 | 2.4825E+03 | 2.4762E+03 | 2.4255E+03 | 2.4054E+03 | 2.4033E+03 |
| Std | 2.2343E+01 | 3.0286E+01 | 5.0465E+01 | 2.3800E+01 | 1.7485E+01 | 3.5582E+01 | 3.4680E+01 | 2.6647E+01 | 3.5017E+01 | |
| F21 | Mean | 2.3151E+03 | 8.7511E+03 | 2.3830E+03 | 2.3225E+03 | 2.3497E+03 | 5.9919E+03 | 5.6818E+03 | 5.9713E+03 | 2.9507E+03 |
| Std | 4.4989E+00 | 4.5302E+02 | 2.6705E+01 | 4.0520E+00 | 8.6606E+00 | 1.7849E+03 | 3.6644E+03 | 1.3156E+03 | 1.9093E+03 | |
| F22 | Mean | 2.7789E+03 | 3.3347E+03 | 2.8379E+03 | 2.7838E+03 | 2.8809E+03 | 2.9811E+03 | 2.7870E+03 | 2.7469E+03 | 2.7543E+03 |
| Std | 2.1628E+01 | 5.7297E+01 | 2.8556E+01 | 4.2029E+01 | 2.5685E+01 | 7.6333E+01 | 3.4573E+01 | 2.8310E+01 | 3.2952E+01 | |
| F23 | Mean | 2.9332E+03 | 3.6139E+03 | 3.0239E+03 | 2.9535E+03 | 3.0373E+03 | 3.1853E+03 | 3.0217E+03 | 2.9192E+03 | 2.9242E+03 |
| Std | 2.0394E+01 | 6.8666E+01 | 2.5484E+01 | 3.3418E+01 | 2.8476E+01 | 7.2735E+01 | 3.3198E+01 | 2.7065E+01 | 3.6642E+01 | |
| F24 | Mean | 2.8920E+03 | 4.5320E+03 | 3.0107E+03 | 2.9261E+03 | 2.9194E+03 | 2.9017E+03 | 2.9204E+03 | 2.9165E+03 | 2.9193E+03 |
| Std | 7.3073E+00 | 1.9992E+02 | 2.6710E+01 | 2.3311E+01 | 1.4611E+01 | 1.8749E+01 | 1.9888E+01 | 1.9527E+01 | 2.8156E+01 | |
| F25 | Mean | 4.9497E+03 | 1.0766E+04 | 4.8908E+03 | 4.4687E+03 | 4.5373E+03 | 5.8179E+03 | 4.9403E+03 | 4.9278E+03 | 4.8463E+03 |
| Std | 2.0883E+02 | 6.9747E+02 | 1.2853E+03 | 1.0834E+03 | 1.3469E+03 | 1.5055E+03 | 3.6175E+02 | 2.9453E+02 | 4.9652E+02 | |
| F26 | Mean | 3.2163E+03 | 4.0402E+03 | 3.2019E+03 | 3.2553E+03 | 3.2935E+03 | 3.2000E+03 | 3.2260E+03 | 3.2285E+03 | 3.2334E+03 |
| Std | 1.3634E+01 | 1.4942E+02 | 1.0142E+01 | 1.8488E+01 | 2.3378E+01 | 2.7369E-04 | 1.0176E+01 | 1.4798E+01 | 2.3500E+01 | |
| F27 | Mean | 3.2327E+03 | 6.5104E+03 | 3.3640E+03 | 3.2855E+03 | 3.2872E+03 | 3.2983E+03 | 3.3209E+03 | 3.2966E+03 | 3.2658E+03 |
| Std | 1.8858E+01 | 2.8257E+02 | 5.9363E+01 | 2.9751E+01 | 2.8043E+01 | 3.9827E+00 | 4.2667E+01 | 5.5261E+01 | 3.4792E+01 | |
| F28 | Mean | 3.8706E+03 | 7.3612E+03 | 3.9872E+03 | 3.8560E+03 | 4.0502E+03 | 3.8922E+03 | 3.8258E+03 | 3.9143E+03 | 3.7879E+03 |
| Std | 1.3397E+02 | 7.1598E+02 | 1.8252E+02 | 1.9965E+02 | 1.9511E+02 | 2.7834E+02 | 1.9617E+02 | 2.1309E+02 | 1.7999E+02 | |
| F29 | Mean | 1.6128E+04 | 1.2045E+09 | 1.3584E+05 | 2.7234E+04 | 4.1441E+05 | 9.3769E+04 | 1.2126E+05 | 2.8545E+04 | 1.9738E+04 |
| Std | 5.9102E+03 | 5.3722E+08 | 9.8972E+04 | 1.4355E+04 | 1.9945E+05 | 7.6330E+04 | 1.3887E+05 | 2.5723E+04 | 8.9179E+03 |
| Function No. | Index | AMBWO | BWO | HBWO-JS | FDBARO | MCOA | DETDO | BEESO | DTSMA | IDE-EDA |
|---|---|---|---|---|---|---|---|---|---|---|
| F1 | Mean | 1.6177E+08 | 1.0760E+11 | 2.9517E+09 | 1.6816E+09 | 1.5388E+09 | 2.6261E+07 | 4.7900E+08 | 1.3164E+09 | 8.3553E+08 |
| Std | 7.4677E+07 | 4.8606E+09 | 8.1012E+08 | 9.6952E+08 | 5.2671E+08 | 1.2635E+07 | 2.3685E+08 | 1.6102E+09 | 5.0491E+08 | |
| F2 | Mean | 5.7588E+04 | 2.2827E+05 | 1.9016E+05 | 1.4594E+05 | 1.8495E+05 | 1.6247E+05 | 1.9110E+05 | 1.9676E+05 | 1.0453E+05 |
| Std | 1.3755E+04 | 2.7743E+04 | 2.4160E+04 | 1.5557E+04 | 2.2025E+04 | 5.9107E+04 | 2.0729E+04 | 5.0661E+04 | 2.0000E+04 | |
| F3 | Mean | 6.2367E+02 | 3.4748E+04 | 1.2663E+03 | 8.6348E+02 | 9.9537E+02 | 6.2512E+02 | 8.0700E+02 | 6.6342E+02 | 7.7330E+02 |
| Std | 5.4058E+01 | 3.1006E+03 | 2.3599E+02 | 1.5979E+02 | 1.2145E+02 | 5.5387E+01 | 8.8976E+01 | 7.4195E+01 | 9.5921E+01 | |
| F4 | Mean | 8.4093E+02 | 1.1988E+03 | 8.7151E+02 | 7.7372E+02 | 9.5992E+02 | 8.3067E+02 | 8.4064E+02 | 7.9253E+02 | 7.8071E+02 |
| Std | 3.8107E+01 | 1.7290E+01 | 3.5286E+01 | 3.3800E+01 | 2.8508E+01 | 3.3509E+01 | 5.8250E+01 | 5.9389E+01 | 5.2267E+01 | |
| F5 | Mean | 6.3008E+02 | 7.0291E+02 | 6.5517E+02 | 6.2763E+02 | 6.6552E+02 | 6.6008E+02 | 6.1371E+02 | 6.3308E+02 | 6.3136E+02 |
| Std | 6.4688E+00 | 2.4266E+00 | 1.1448E+01 | 7.5583E+00 | 1.4839E+01 | 6.1693E+00 | 4.2562E+00 | 9.1477E+00 | 9.5219E+00 | |
| F6 | Mean | 1.3082E+03 | 1.9951E+03 | 1.3930E+03 | 1.2604E+03 | 1.2614E+03 | 1.4215E+03 | 1.1643E+03 | 1.1686E+03 | 1.2692E+03 |
| Std | 5.8485E+01 | 4.5939E+01 | 1.2583E+02 | 1.0279E+02 | 4.2440E+01 | 1.1250E+02 | 6.0647E+01 | 6.2580E+01 | 9.2439E+01 | |
| F7 | Mean | 1.1403E+03 | 1.5060E+03 | 1.1863E+03 | 1.0675E+03 | 1.2562E+03 | 1.1438E+03 | 1.1129E+03 | 1.0835E+03 | 1.0934E+03 |
| Std | 3.3575E+01 | 2.9210E+01 | 2.5855E+01 | 3.5197E+01 | 4.2764E+01 | 4.0126E+01 | 5.2071E+01 | 4.7052E+01 | 6.9187E+01 | |
| F8 | Mean | 1.0599E+04 | 3.8617E+04 | 1.9361E+04 | 9.5912E+03 | 2.0699E+04 | 1.4922E+04 | 5.6864E+03 | 1.5392E+04 | 1.3563E+04 |
| Std | 2.9619E+03 | 2.4705E+03 | 2.4153E+03 | 1.8695E+03 | 7.1856E+03 | 2.1471E+03 | 2.0764E+03 | 6.7622E+03 | 5.7953E+03 | |
| F9 | Mean | 1.2555E+04 | 1.5115E+04 | 9.4833E+03 | 7.3283E+03 | 1.0513E+04 | 8.7680E+03 | 1.4861E+04 | 9.5096E+03 | 1.4083E+04 |
| Std | 3.9158E+02 | 4.8307E+02 | 8.9218E+02 | 9.2528E+02 | 9.3410E+02 | 9.6809E+02 | 6.1048E+02 | 1.3620E+03 | 8.7858E+02 | |
| F10 | Mean | 1.4997E+03 | 2.2519E+04 | 3.3529E+03 | 1.8196E+03 | 1.8408E+03 | 1.5020E+03 | 5.5297E+03 | 1.8572E+03 | 1.6359E+03 |
| Std | 6.8123E+01 | 2.1468E+03 | 1.0078E+03 | 2.4716E+02 | 2.4231E+02 | 9.0952E+01 | 2.2712E+03 | 5.8645E+02 | 2.0093E+02 | |
| F11 | Mean | 1.1695E+07 | 6.6373E+10 | 3.7295E+08 | 5.5198E+07 | 2.0650E+08 | 1.1191E+08 | 6.7770E+07 | 4.2407E+07 | 1.9331E+07 |
| Std | 5.2150E+06 | 1.0474E+10 | 1.9680E+08 | 3.4255E+07 | 5.6261E+07 | 6.6869E+07 | 2.3871E+07 | 3.3308E+07 | 1.3734E+07 | |
| F12 | Mean | 7.3722E+04 | 3.4316E+10 | 2.6454E+07 | 4.6328E+04 | 6.4933E+06 | 9.1836E+05 | 4.1782E+05 | 4.6595E+04 | 1.9159E+04 |
| Std | 4.3094E+04 | 7.8416E+09 | 1.6199E+07 | 2.1829E+04 | 5.3351E+06 | 5.1227E+05 | 3.7001E+05 | 1.9569E+04 | 8.5970E+03 | |
| F13 | Mean | 1.7146E+03 | 5.7697E+07 | 1.4870E+06 | 2.0445E+05 | 3.0832E+04 | 1.2209E+06 | 7.2006E+05 | 4.8895E+05 | 3.1716E+04 |
| Std | 6.1457E+01 | 2.8216E+07 | 1.2974E+06 | 1.6441E+05 | 4.5138E+04 | 7.2064E+05 | 5.4096E+05 | 3.4568E+05 | 5.0880E+04 | |
| F14 | Mean | 5.9219E+03 | 5.6450E+09 | 2.8240E+05 | 1.1854E+04 | 1.5710E+05 | 2.3579E+05 | 4.8408E+04 | 2.1630E+04 | 9.5454E+03 |
| Std | 4.6169E+03 | 1.5262E+09 | 3.8682E+05 | 6.5447E+03 | 7.0100E+04 | 1.3584E+05 | 2.3248E+04 | 1.0693E+04 | 5.0306E+03 | |
| F15 | Mean | 3.6117E+03 | 9.0639E+03 | 3.7700E+03 | 3.2711E+03 | 4.0011E+03 | 3.8705E+03 | 4.7001E+03 | 3.5595E+03 | 3.4157E+03 |
| Std | 2.9495E+02 | 6.3153E+02 | 5.3721E+02 | 4.6400E+02 | 3.7846E+02 | 6.2476E+02 | 6.4720E+02 | 4.3529E+02 | 6.3546E+02 | |
| F16 | Mean | 3.1473E+03 | 7.6406E+03 | 3.1467E+03 | 3.0490E+03 | 3.1176E+03 | 3.4021E+03 | 3.8158E+03 | 3.2405E+03 | 3.0439E+03 |
| Std | 1.9096E+02 | 1.7281E+03 | 3.5286E+02 | 3.6160E+02 | 2.8572E+02 | 3.3467E+02 | 4.5774E+02 | 2.6238E+02 | 4.1517E+02 | |
| F17 | Mean | 3.8616E+04 | 1.3309E+08 | 5.4849E+06 | 1.9573E+06 | 9.2870E+05 | 2.6297E+06 | 8.1545E+06 | 5.3958E+06 | 3.3450E+05 |
| Std | 3.0426E+04 | 5.5830E+07 | 3.4092E+06 | 1.3600E+06 | 9.1938E+05 | 1.4542E+06 | 5.6879E+06 | 3.8273E+06 | 3.2748E+05 | |
| F18 | Mean | 5.4080E+03 | 3.1818E+09 | 4.1769E+04 | 1.7136E+04 | 1.4939E+05 | 4.1891E+05 | 4.2105E+04 | 2.1521E+04 | 1.4402E+04 |
| Std | 5.4730E+03 | 9.5366E+08 | 2.3176E+04 | 9.1551E+03 | 6.9901E+04 | 3.0523E+05 | 2.7273E+04 | 1.7566E+04 | 1.0452E+04 | |
| F19 | Mean | 3.3105E+03 | 4.1511E+03 | 3.1351E+03 | 3.0863E+03 | 2.9179E+03 | 3.4296E+03 | 4.0253E+03 | 3.2624E+03 | 3.5070E+03 |
| Std | 1.9807E+02 | 2.1340E+02 | 2.3355E+02 | 3.0402E+02 | 2.4607E+02 | 3.6759E+02 | 2.5594E+02 | 3.2848E+02 | 4.1377E+02 | |
| F20 | Mean | 2.6299E+03 | 3.2013E+03 | 2.7017E+03 | 2.5403E+03 | 2.7159E+03 | 2.6917E+03 | 2.6438E+03 | 2.5514E+03 | 2.5558E+03 |
| Std | 2.7338E+01 | 4.9204E+01 | 4.7554E+01 | 3.7724E+01 | 2.8666E+01 | 6.5409E+01 | 6.0701E+01 | 5.1553E+01 | 5.0595E+01 | |
| F21 | Mean | 1.3199E+04 | 1.6811E+04 | 1.1758E+04 | 9.3144E+03 | 1.2016E+04 | 1.0311E+04 | 1.6462E+04 | 1.1165E+04 | 1.3912E+04 |
| Std | 2.8422E+03 | 4.6443E+02 | 1.5998E+03 | 8.0402E+02 | 3.0329E+03 | 1.1822E+03 | 7.6533E+02 | 1.1438E+03 | 4.1851E+03 | |
| F22 | Mean | 3.0791E+03 | 4.1201E+03 | 3.2112E+03 | 3.0494E+03 | 3.2852E+03 | 3.2470E+03 | 3.0966E+03 | 2.9921E+03 | 3.0709E+03 |
| Std | 4.2448E+01 | 6.3472E+01 | 3.9096E+01 | 8.3388E+01 | 5.5070E+01 | 1.8318E+02 | 5.7080E+01 | 4.5665E+01 | 7.9006E+01 | |
| F23 | Mean | 3.2268E+03 | 4.5592E+03 | 3.4728E+03 | 3.2475E+03 | 3.4313E+03 | 3.6425E+03 | 3.3168E+03 | 3.0900E+03 | 3.1850E+03 |
| Std | 4.2632E+01 | 1.2392E+02 | 6.8758E+01 | 6.3737E+01 | 4.6522E+01 | 1.1193E+02 | 5.8209E+01 | 4.7077E+01 | 6.4620E+01 | |
| F24 | Mean | 3.1306E+03 | 1.4112E+04 | 3.7631E+03 | 3.3951E+03 | 3.3555E+03 | 3.0887E+03 | 3.3228E+03 | 3.1986E+03 | 3.2351E+03 |
| Std | 2.8178E+01 | 8.5999E+02 | 2.1692E+02 | 1.2734E+02 | 7.2920E+01 | 3.0208E+01 | 1.1656E+02 | 8.6187E+01 | 6.3615E+01 | |
| F25 | Mean | 7.3345E+03 | 1.6771E+04 | 8.7742E+03 | 7.2200E+03 | 5.3423E+03 | 8.4077E+03 | 7.2269E+03 | 6.8288E+03 | 7.5698E+03 |
| Std | 4.4692E+02 | 3.9821E+02 | 2.2651E+03 | 1.9993E+03 | 1.7419E+03 | 1.9886E+03 | 6.0464E+02 | 9.5545E+02 | 1.2071E+03 | |
| F26 | Mean | 3.4013E+03 | 6.1491E+03 | 3.2000E+03 | 3.7051E+03 | 3.9379E+03 | 3.2000E+03 | 3.5011E+03 | 3.4775E+03 | 3.5901E+03 |
| Std | 7.0138E+01 | 3.7875E+02 | 8.6614E-05 | 1.1161E+02 | 1.2020E+02 | 2.8754E-04 | 8.8877E+01 | 8.9360E+01 | 1.3634E+02 | |
| F27 | Mean | 3.4299E+03 | 1.2498E+04 | 3.9664E+03 | 3.9885E+03 | 3.8706E+03 | 3.2994E+03 | 4.2404E+03 | 4.4824E+03 | 3.6008E+03 |
| Std | 5.5086E+01 | 4.2700E+02 | 5.8126E+02 | 2.7237E+02 | 1.2990E+02 | 3.3483E+00 | 4.8816E+02 | 8.9043E+02 | 1.1441E+02 | |
| F28 | Mean | 4.7937E+03 | 3.3087E+04 | 4.9600E+03 | 4.5856E+03 | 5.4516E+03 | 5.0600E+03 | 4.6215E+03 | 4.9041E+03 | 4.6974E+03 |
| Std | 2.7612E+02 | 2.1076E+04 | 4.1172E+02 | 3.8632E+02 | 3.0194E+02 | 6.9456E+02 | 3.7549E+02 | 3.5197E+02 | 2.8974E+02 | |
| F29 | Mean | 3.7310E+06 | 4.8982E+09 | 1.4888E+07 | 5.9970E+06 | 3.7123E+07 | 6.9682E+05 | 7.2956E+06 | 8.7295E+06 | 2.5546E+06 |
| Std | 1.3221E+06 | 1.1280E+09 | 4.4237E+06 | 1.7791E+06 | 7.2652E+06 | 5.2275E+05 | 2.4016E+06 | 2.7972E+06 | 1.0421E+06 |
| Function No. | Index | AMBWO | BWO | HBWO-JS | FDBARO | MCOA | DETDO | BEESO | DTSMA | IDE-EDA |
|---|---|---|---|---|---|---|---|---|---|---|
| F1 | Mean | 6.3327E+09 | 2.5926E+11 | 4.9244E+10 | 4.4785E+10 | 2.7936E+10 | 1.0467E+09 | 1.4836E+10 | 2.7712E+10 | 2.7645E+10 |
| Std | 1.1356E+09 | 7.2466E+09 | 9.0983E+09 | 8.2328E+09 | 4.7376E+09 | 3.5405E+08 | 3.5703E+09 | 8.6767E+09 | 6.9256E+09 | |
| F2 | Mean | 2.5257E+05 | 3.7849E+05 | 3.5090E+05 | 3.5433E+05 | 3.4010E+05 | 4.3695E+05 | 4.4236E+05 | 7.0106E+05 | 3.0626E+05 |
| Std | 1.7978E+04 | 4.4897E+04 | 1.9282E+04 | 3.3709E+04 | 1.6480E+04 | 1.9794E+05 | 6.7381E+04 | 1.3100E+05 | 3.9361E+04 | |
| F3 | Mean | 1.5880E+03 | 1.0172E+05 | 7.2331E+03 | 4.6713E+03 | 4.9113E+03 | 1.1687E+03 | 3.0840E+03 | 1.9418E+03 | 3.1085E+03 |
| Std | 2.2730E+02 | 6.4109E+03 | 1.4923E+03 | 1.0160E+03 | 7.9313E+02 | 1.4057E+02 | 6.6112E+02 | 6.7023E+02 | 5.1438E+02 | |
| F4 | Mean | 1.5561E+03 | 2.1141E+03 | 1.5307E+03 | 1.3684E+03 | 1.7588E+03 | 1.3641E+03 | 1.4894E+03 | 1.3561E+03 | 1.3516E+03 |
| Std | 5.2707E+01 | 3.2626E+01 | 5.0044E+01 | 7.1562E+01 | 5.9529E+01 | 5.8005E+01 | 7.7147E+01 | 9.3367E+01 | 1.0443E+02 | |
| F5 | Mean | 6.6588E+02 | 7.1235E+02 | 6.7735E+02 | 6.5194E+02 | 6.8787E+02 | 6.6772E+02 | 6.4138E+02 | 6.6545E+02 | 6.5435E+02 |
| Std | 5.7624E+00 | 1.6383E+00 | 4.6773E+00 | 5.0996E+00 | 5.9330E+00 | 3.6585E+00 | 5.4966E+00 | 7.3358E+00 | 7.5030E+00 | |
| F6 | Mean | 2.6163E+03 | 3.9120E+03 | 2.8383E+03 | 2.7591E+03 | 2.2701E+03 | 2.9529E+03 | 2.0610E+03 | 2.4960E+03 | 2.7570E+03 |
| Std | 1.6346E+02 | 5.4178E+01 | 2.4286E+02 | 2.4695E+02 | 8.7502E+01 | 1.3350E+02 | 1.2603E+02 | 2.4716E+02 | 1.6972E+02 | |
| F7 | Mean | 1.9110E+03 | 2.5934E+03 | 1.9847E+03 | 1.7533E+03 | 2.1223E+03 | 1.7769E+03 | 1.7794E+03 | 1.6244E+03 | 1.7334E+03 |
| Std | 7.1723E+01 | 3.3347E+01 | 5.6610E+01 | 1.0261E+02 | 7.8386E+01 | 6.9099E+01 | 8.2214E+01 | 1.0076E+02 | 1.0491E+02 | |
| F8 | Mean | 5.1121E+04 | 8.0281E+04 | 4.7895E+04 | 3.2889E+04 | 6.3466E+04 | 3.2937E+04 | 3.4264E+04 | 4.4446E+04 | 5.5757E+04 |
| Std | 7.9911E+03 | 3.4937E+03 | 3.1292E+03 | 3.5637E+03 | 6.8037E+03 | 3.1702E+03 | 6.3130E+03 | 9.0145E+03 | 1.0271E+04 | |
| F9 | Mean | 2.8997E+04 | 3.2258E+04 | 2.3415E+04 | 1.8451E+04 | 2.6070E+04 | 2.0080E+04 | 3.2374E+04 | 2.2292E+04 | 3.0853E+04 |
| Std | 5.6950E+02 | 7.3069E+02 | 1.5705E+03 | 1.1254E+03 | 8.1972E+02 | 2.4561E+03 | 7.5655E+02 | 2.3584E+03 | 1.4009E+03 | |
| F10 | Mean | 1.9367E+04 | 3.4062E+05 | 1.4374E+05 | 6.9795E+04 | 1.0483E+05 | 4.3490E+04 | 1.6118E+05 | 6.6263E+04 | 3.2803E+04 |
| Std | 6.3882E+03 | 6.4165E+04 | 2.5931E+04 | 1.7342E+04 | 1.7394E+04 | 1.2275E+04 | 2.9049E+04 | 2.3384E+04 | 1.0781E+04 | |
| F11 | Mean | 6.2009E+08 | 1.9353E+11 | 1.0288E+10 | 2.5792E+09 | 3.9879E+09 | 5.8193E+08 | 1.5037E+09 | 1.6170E+09 | 1.7304E+09 |
| Std | 2.2162E+08 | 1.2375E+10 | 2.6214E+09 | 1.4128E+09 | 9.4985E+08 | 2.2422E+08 | 5.1882E+08 | 1.1105E+09 | 6.5737E+08 | |
| F12 | Mean | 1.1467E+06 | 4.3460E+10 | 4.4952E+08 | 1.0417E+07 | 6.6581E+07 | 1.8567E+06 | 5.9174E+06 | 8.6696E+06 | 1.4303E+06 |
| Std | 3.9660E+05 | 3.7334E+09 | 1.5320E+08 | 6.4708E+06 | 2.5560E+07 | 1.0007E+06 | 3.9914E+06 | 2.6737E+07 | 1.6823E+06 | |
| F13 | Mean | 1.2152E+05 | 7.8303E+07 | 7.8633E+06 | 3.2679E+06 | 2.0741E+06 | 4.4920E+06 | 1.2018E+07 | 5.2424E+06 | 9.7535E+05 |
| Std | 1.1935E+05 | 1.5824E+07 | 2.9861E+06 | 1.3877E+06 | 1.1120E+06 | 2.0658E+06 | 6.1598E+06 | 3.0808E+06 | 5.6479E+05 | |
| F14 | Mean | 7.1743E+04 | 2.2967E+10 | 3.3914E+07 | 1.2722E+05 | 5.9969E+06 | 5.9253E+05 | 6.5153E+05 | 3.6391E+05 | 2.4561E+04 |
| Std | 2.3637E+04 | 2.1414E+09 | 1.7579E+07 | 9.8502E+04 | 3.5919E+06 | 4.4061E+05 | 5.2700E+05 | 9.3021E+05 | 1.0708E+04 | |
| F15 | Mean | 7.8300E+03 | 2.2494E+04 | 8.5095E+03 | 6.4568E+03 | 9.8405E+03 | 7.8922E+03 | 1.0534E+04 | 6.5250E+03 | 6.5317E+03 |
| Std | 5.8755E+02 | 1.4697E+03 | 9.5668E+02 | 5.5044E+02 | 6.8658E+02 | 1.7390E+03 | 6.7568E+02 | 8.1905E+02 | 8.9249E+02 | |
| F16 | Mean | 5.7370E+03 | 5.9719E+06 | 6.8009E+03 | 5.1231E+03 | 6.9173E+03 | 7.0233E+03 | 7.9085E+03 | 5.5822E+03 | 5.4236E+03 |
| Std | 3.6520E+02 | 2.8089E+06 | 9.8134E+02 | 6.5173E+02 | 3.5522E+02 | 1.2241E+03 | 6.1974E+02 | 5.7220E+02 | 7.5629E+02 | |
| F17 | Mean | 2.8315E+05 | 2.0096E+08 | 7.5536E+06 | 3.9970E+06 | 4.9590E+06 | 5.0398E+06 | 2.0504E+07 | 8.8411E+06 | 1.5446E+06 |
| Std | 2.0068E+05 | 7.0034E+07 | 4.3819E+06 | 2.0264E+06 | 1.7880E+06 | 2.1489E+06 | 9.2447E+06 | 4.3493E+06 | 8.6524E+05 | |
| F18 | Mean | 3.8216E+05 | 2.2847E+10 | 2.8581E+07 | 2.7303E+05 | 9.6529E+06 | 2.5249E+06 | 2.1873E+06 | 2.3225E+05 | 1.2665E+05 |
| Std | 2.4870E+05 | 2.2995E+09 | 1.4715E+07 | 1.6187E+05 | 5.8221E+06 | 1.4053E+06 | 1.3997E+06 | 3.5170E+05 | 1.1102E+05 | |
| F19 | Mean | 6.4336E+03 | 7.7368E+03 | 6.0375E+03 | 5.1266E+03 | 5.7250E+03 | 5.6644E+03 | 7.7105E+03 | 5.6861E+03 | 6.9669E+03 |
| Std | 3.1321E+02 | 2.4946E+02 | 4.2161E+02 | 4.4334E+02 | 5.1512E+02 | 6.4658E+02 | 3.3415E+02 | 7.7533E+02 | 6.5034E+02 | |
| F20 | Mean | 3.3693E+03 | 4.7484E+03 | 3.5623E+03 | 3.1717E+03 | 3.5454E+03 | 3.6061E+03 | 3.3349E+03 | 3.1158E+03 | 3.2377E+03 |
| Std | 6.8968E+01 | 1.1330E+02 | 6.2267E+01 | 8.3532E+01 | 6.1305E+01 | 1.8625E+02 | 9.5172E+01 | 1.0769E+02 | 1.0807E+02 | |
| F21 | Mean | 3.0973E+04 | 3.4747E+04 | 2.5624E+04 | 2.1151E+04 | 2.9268E+04 | 2.3037E+04 | 3.4230E+04 | 2.4199E+04 | 3.3349E+04 |
| Std | 9.2048E+02 | 7.6641E+02 | 1.6519E+03 | 1.6634E+03 | 7.6761E+02 | 2.2410E+03 | 1.2764E+03 | 2.3606E+03 | 1.3509E+03 | |
| F22 | Mean | 3.8392E+03 | 6.1139E+03 | 4.0702E+03 | 3.7710E+03 | 4.3857E+03 | 4.3432E+03 | 3.7391E+03 | 3.5016E+03 | 3.8067E+03 |
| Std | 5.3012E+01 | 1.8866E+02 | 1.3416E+02 | 1.1043E+02 | 1.1924E+02 | 2.2078E+02 | 1.1123E+02 | 1.0747E+02 | 1.2681E+02 | |
| F23 | Mean | 4.3569E+03 | 9.4826E+03 | 5.0811E+03 | 4.7017E+03 | 5.3333E+03 | 5.7881E+03 | 4.3518E+03 | 4.0519E+03 | 4.5790E+03 |
| Std | 8.7103E+01 | 3.6218E+02 | 5.2632E+02 | 1.6129E+02 | 1.4098E+02 | 3.6789E+02 | 1.2108E+02 | 1.2156E+02 | 2.0146E+02 | |
| F24 | Mean | 4.3911E+03 | 2.7535E+04 | 7.1272E+03 | 5.9784E+03 | 5.8641E+03 | 3.6838E+03 | 5.6917E+03 | 5.6049E+03 | 5.4381E+03 |
| Std | 1.9849E+02 | 8.8758E+02 | 6.6305E+02 | 5.4514E+02 | 3.6980E+02 | 8.5012E+01 | 5.2894E+02 | 8.9054E+02 | 4.4048E+02 | |
| F25 | Mean | 1.7327E+04 | 5.1414E+04 | 2.6261E+04 | 2.2808E+04 | 2.2219E+04 | 2.6701E+04 | 1.7080E+04 | 1.3560E+04 | 2.1236E+04 |
| Std | 1.1449E+03 | 1.0817E+03 | 1.8265E+03 | 2.6503E+03 | 3.7300E+03 | 5.3811E+03 | 1.0454E+03 | 1.0609E+03 | 2.3239E+03 | |
| F26 | Mean | 3.7074E+03 | 1.2295E+04 | 3.3341E+03 | 4.3778E+03 | 4.9654E+03 | 3.2000E+03 | 3.8511E+03 | 3.6845E+03 | 4.0579E+03 |
| Std | 7.5296E+01 | 1.0021E+03 | 4.2263E+02 | 2.2342E+02 | 1.8447E+02 | 3.8615E-04 | 9.0906E+01 | 8.2485E+01 | 1.5842E+02 | |
| F27 | Mean | 4.7174E+03 | 2.7478E+04 | 7.1334E+03 | 8.5727E+03 | 7.4906E+03 | 3.3000E+03 | 9.4512E+03 | 1.0350E+04 | 7.2199E+03 |
| Std | 3.7315E+02 | 8.6948E+02 | 2.8265E+03 | 9.3891E+02 | 7.6148E+02 | 4.9078E-04 | 1.4735E+03 | 3.9258E+03 | 9.5199E+02 | |
| F28 | Mean | 9.2436E+03 | 4.8654E+05 | 9.5049E+03 | 8.3109E+03 | 1.0773E+04 | 7.6051E+03 | 8.9554E+03 | 8.2648E+03 | 8.4408E+03 |
| Std | 5.7266E+02 | 1.8296E+05 | 8.2922E+02 | 4.7535E+02 | 5.2875E+02 | 1.2104E+03 | 8.1304E+02 | 6.3833E+02 | 6.6451E+02 | |
| F29 | Mean | 7.5322E+06 | 4.1109E+10 | 4.5189E+08 | 2.1622E+07 | 1.0137E+08 | 9.8133E+06 | 2.1242E+07 | 1.6374E+07 | 5.8524E+06 |
| Std | 2.9995E+06 | 3.5337E+09 | 2.2039E+08 | 1.0640E+07 | 3.0759E+07 | 5.3139E+06 | 1.2474E+07 | 9.1441E+06 | 3.6718E+06 |
| Function No. | Index | AMBWO | BWO | HBWO-JS | FDBARO | MCOA | DETDO | BEESO | DTSMA | IDE-EDA |
|---|---|---|---|---|---|---|---|---|---|---|
| F1 | Mean | 3.0000E+02 | 8.2345E+03 | 1.9302E+03 | 3.1321E+02 | 3.0111E+02 | 3.0016E+02 | 1.8067E+03 | 3.0066E+02 | 3.0000E+02 |
| Std | 2.8964E-08 | 2.4800E+03 | 7.1165E+02 | 2.2166E+01 | 1.3370E+00 | 3.2187E-01 | 7.9442E+02 | 1.5675E+00 | 5.1148E-05 | |
| F2 | Mean | 4.0477E+02 | 8.3004E+02 | 4.0463E+02 | 4.0519E+02 | 4.0121E+02 | 4.1982E+02 | 4.0551E+02 | 4.0775E+02 | 4.0647E+02 |
| Std | 2.8729E+00 | 1.4031E+02 | 8.7906E+00 | 1.2342E+01 | 1.9688E+00 | 3.1292E+01 | 2.7405E+00 | 1.9668E+00 | 1.2537E+01 | |
| F3 | Mean | 6.0001E+02 | 6.4763E+02 | 6.0007E+02 | 6.0003E+02 | 6.0054E+02 | 6.1310E+02 | 6.0004E+02 | 6.0022E+02 | 6.0001E+02 |
| Std | 9.2085E-03 | 6.3169E+00 | 8.1402E-02 | 3.0351E-02 | 2.7111E-01 | 8.5960E+00 | 2.2902E-02 | 2.5970E-01 | 7.5071E-03 | |
| F4 | Mean | 8.0828E+02 | 8.4843E+02 | 8.1463E+02 | 8.1701E+02 | 8.2007E+02 | 8.2607E+02 | 8.2281E+02 | 8.2026E+02 | 8.1011E+02 |
| Std | 2.3490E+00 | 8.4294E+00 | 5.6584E+00 | 8.8698E+00 | 6.1276E+00 | 9.1911E+00 | 9.9810E+00 | 8.3000E+00 | 5.0185E+00 | |
| F5 | Mean | 9.0002E+02 | 1.4917E+03 | 9.0245E+02 | 9.0806E+02 | 9.0006E+02 | 1.0795E+03 | 9.0010E+02 | 9.0261E+02 | 9.0049E+02 |
| Std | 8.2948E-02 | 1.0561E+02 | 8.0498E+00 | 2.4549E+01 | 5.4274E-02 | 2.3145E+02 | 1.4856E-01 | 5.3963E+00 | 1.9866E+00 | |
| F6 | Mean | 1.8009E+03 | 2.5657E+06 | 2.3392E+03 | 2.0771E+03 | 1.8345E+03 | 2.3185E+04 | 4.7974E+03 | 4.8874E+03 | 1.8120E+03 |
| Std | 7.4999E-01 | 1.7517E+06 | 5.7908E+02 | 9.2144E+02 | 2.1696E+01 | 8.6179E+04 | 2.2146E+03 | 2.0271E+03 | 1.4851E+01 | |
| F7 | Mean | 2.0174E+03 | 2.1032E+03 | 2.0220E+03 | 2.0121E+03 | 2.0170E+03 | 2.0394E+03 | 2.0179E+03 | 2.0204E+03 | 2.0174E+03 |
| Std | 6.1575E+00 | 1.7682E+01 | 7.6467E+00 | 1.1079E+01 | 7.1006E+00 | 2.1840E+01 | 8.9349E+00 | 5.2069E+00 | 9.5456E+00 | |
| F8 | Mean | 2.2156E+03 | 2.2438E+03 | 2.2209E+03 | 2.2192E+03 | 2.2176E+03 | 2.2248E+03 | 2.2235E+03 | 2.2211E+03 | 2.2181E+03 |
| Std | 5.8494E+00 | 5.8792E+00 | 4.5694E+00 | 3.8065E+00 | 6.5922E+00 | 3.7003E+00 | 4.8648E+00 | 4.8393E+00 | 9.7142E+00 | |
| F9 | Mean | 2.5293E+03 | 2.7036E+03 | 2.5312E+03 | 2.5293E+03 | 2.5293E+03 | 2.4997E+03 | 2.5293E+03 | 2.5293E+03 | 2.5293E+03 |
| Std | 5.9285E-09 | 2.1851E+01 | 7.3821E+00 | 2.7215E-03 | 2.3254E-02 | 5.1468E+01 | 8.0652E-07 | 3.2031E-06 | 1.2723E-12 | |
| F10 | Mean | 2.5111E+03 | 2.5659E+03 | 2.5152E+03 | 2.5120E+03 | 2.5379E+03 | 2.5769E+03 | 2.5045E+03 | 2.5047E+03 | 2.5302E+03 |
| Std | 3.2798E+01 | 6.1119E+01 | 3.8153E+01 | 3.5179E+01 | 5.3824E+01 | 1.1207E+02 | 4.7705E+01 | 2.3283E+01 | 5.0352E+01 | |
| F11 | Mean | 2.6100E+03 | 3.3170E+03 | 2.6567E+03 | 2.6551E+03 | 2.6010E+03 | 2.8160E+03 | 2.8471E+03 | 2.6853E+03 | 2.9014E+03 |
| Std | 3.8169E+01 | 2.2062E+02 | 1.0849E+02 | 1.0777E+02 | 3.8523E-01 | 1.3525E+02 | 1.0452E+02 | 1.2286E+02 | 4.1723E+00 | |
| F12 | Mean | 2.8617E+03 | 2.9079E+03 | 2.8634E+03 | 2.8656E+03 | 2.8642E+03 | 2.8949E+03 | 2.8641E+03 | 2.8634E+03 | 2.8646E+03 |
| Std | 1.6732E+00 | 1.9255E+01 | 1.8405E+00 | 1.5455E+00 | 9.6806E-01 | 1.5698E+01 | 1.5934E+00 | 1.7575E+00 | 2.0918E+00 |
| Function No. | Index | AMBWO | BWO | HBWO-JS | FDBARO | MCOA | DETDO | BEESO | DTSMA | IDE-EDA |
|---|---|---|---|---|---|---|---|---|---|---|
| F1 | Mean | 4.0907E+02 | 7.0632E+04 | 2.8140E+04 | 9.8391E+03 | 1.3059E+04 | 3.5938E+03 | 2.4220E+04 | 3.0638E+03 | 2.5299E+03 |
| Std | 1.7718E+02 | 1.8536E+04 | 6.9360E+03 | 4.7757E+03 | 4.9409E+03 | 2.5189E+03 | 6.8823E+03 | 2.2493E+03 | 1.7396E+03 | |
| F2 | Mean | 4.4602E+02 | 2.2467E+03 | 5.0352E+02 | 4.6463E+02 | 4.5756E+02 | 4.4140E+02 | 4.5381E+02 | 4.5925E+02 | 4.5990E+02 |
| Std | 1.2096E+01 | 2.5482E+02 | 4.2123E+01 | 3.3154E+01 | 1.3794E+01 | 2.7964E+01 | 1.6484E+01 | 2.4050E+01 | 1.4090E+01 | |
| F3 | Mean | 6.0362E+02 | 6.8116E+02 | 6.0844E+02 | 6.0277E+02 | 6.0931E+02 | 6.4148E+02 | 6.0065E+02 | 6.0431E+02 | 6.0185E+02 |
| Std | 2.1475E+00 | 6.3361E+00 | 1.0923E+01 | 2.2075E+00 | 3.7856E+00 | 9.0678E+00 | 3.2717E-01 | 3.9264E+00 | 1.4637E+00 | |
| F4 | Mean | 8.4627E+02 | 9.7480E+02 | 8.7369E+02 | 8.5863E+02 | 8.7735E+02 | 8.7649E+02 | 9.0766E+02 | 8.6086E+02 | 8.4294E+02 |
| Std | 1.0797E+01 | 9.8259E+00 | 1.2983E+01 | 1.6713E+01 | 1.2462E+01 | 1.6419E+01 | 1.7087E+01 | 2.0391E+01 | 1.5814E+01 | |
| F5 | Mean | 1.0586E+03 | 3.6688E+03 | 2.2967E+03 | 1.2891E+03 | 1.5493E+03 | 2.0356E+03 | 9.6588E+02 | 1.4996E+03 | 9.9463E+02 |
| Std | 1.3500E+02 | 3.3149E+02 | 4.5557E+02 | 3.2922E+02 | 7.3568E+02 | 2.8448E+02 | 8.1460E+01 | 5.2069E+02 | 1.2544E+02 | |
| F6 | Mean | 1.8983E+03 | 1.3510E+09 | 6.2753E+03 | 5.8359E+03 | 3.8298E+04 | 8.0378E+03 | 2.5159E+04 | 1.5327E+04 | 2.8913E+03 |
| Std | 3.8364E+01 | 4.1459E+08 | 4.6883E+03 | 4.4316E+03 | 2.0394E+04 | 8.1090E+03 | 2.2453E+04 | 8.2851E+03 | 1.8068E+03 | |
| F7 | Mean | 2.0618E+03 | 2.2258E+03 | 2.0935E+03 | 2.0654E+03 | 2.0586E+03 | 2.1372E+03 | 2.0594E+03 | 2.0611E+03 | 2.0538E+03 |
| Std | 1.2769E+01 | 2.7864E+01 | 1.8739E+01 | 3.8658E+01 | 1.2172E+01 | 5.3982E+01 | 1.7507E+01 | 3.2929E+01 | 1.8091E+01 | |
| F8 | Mean | 2.2312E+03 | 2.2912E+03 | 2.2292E+03 | 2.2360E+03 | 2.2305E+03 | 2.2895E+03 | 2.2384E+03 | 2.2330E+03 | 2.2381E+03 |
| Std | 2.4371E+00 | 3.3269E+01 | 1.5032E+00 | 3.5739E+01 | 1.6661E+00 | 6.2135E+01 | 7.6860E+00 | 9.5043E+00 | 3.1479E+01 | |
| F9 | Mean | 2.4808E+03 | 3.0736E+03 | 2.4919E+03 | 2.4832E+03 | 2.4843E+03 | 2.4763E+03 | 2.4809E+03 | 2.4811E+03 | 2.4808E+03 |
| Std | 1.6572E-03 | 1.2985E+02 | 6.4394E+00 | 1.9646E+00 | 9.6462E-01 | 4.2778E+01 | 9.4089E-02 | 2.8362E-01 | 9.5116E-03 | |
| F10 | Mean | 2.6919E+03 | 3.8578E+03 | 2.6199E+03 | 2.5429E+03 | 2.6885E+03 | 3.6863E+03 | 2.8209E+03 | 2.9975E+03 | 2.8643E+03 |
| Std | 4.7647E+02 | 1.1255E+03 | 2.3667E+02 | 1.0396E+02 | 4.2647E+02 | 6.4397E+02 | 2.6158E+02 | 7.3053E+02 | 9.0434E+02 | |
| F11 | Mean | 2.9061E+03 | 8.1868E+03 | 3.1310E+03 | 3.0580E+03 | 3.0685E+03 | 2.9137E+03 | 3.0398E+03 | 2.9532E+03 | 2.9175E+03 |
| Std | 6.3646E+01 | 5.6602E+02 | 1.2630E+02 | 4.6555E+02 | 1.7719E+02 | 2.3790E+01 | 4.0621E+01 | 1.4085E+02 | 2.1295E+01 | |
| F12 | Mean | 2.9436E+03 | 3.3375E+03 | 2.9000E+03 | 2.9733E+03 | 2.9797E+03 | 2.9000E+03 | 2.9589E+03 | 2.9467E+03 | 2.9606E+03 |
| Std | 8.7301E+00 | 9.5945E+01 | 6.5282E-05 | 1.9194E+01 | 1.0990E+01 | 2.2096E-04 | 1.8517E+01 | 6.7168E+00 | 1.9451E+01 |
Appendix B












References
- Ezugwu, A.E.; Adeleke, O.J.; Akinyelu, A.A.; Viriri, S. A conceptual comparison of several metaheuristic algorithms on continuous optimisation problems. Neural Comput. Appl. 2020, 32, 6207–6251. [Google Scholar] [CrossRef]
- Jin, B.; Cruz, L.; Goncalves, N. Deep Facial Diagnosis: Deep Transfer Learning from Face Recognition to Facial Diagnosis. IEEE Access 2020, 8, 123649–123661. [Google Scholar] [CrossRef]
- Jin, B.; Gonçalves, N.; Cruz, L.; Medvedev, I.; Yu, Y.; Wang, J. Simulated multimodal deep facial diagnosis. Expert Syst. Appl. 2024, 252, 123881. [Google Scholar] [CrossRef]
- Sharma, P.; Raju, S. Metaheuristic optimization algorithms: A comprehensive overview and classification of benchmark test functions. Soft Comput. 2024, 28, 3123–3186. [Google Scholar] [CrossRef]
- Arcos-García, Á.; Álvarez-García, J.A.; Soria-Morillo, L.M. Deep neural network for traffic sign recognition systems: An analysis of spatial transformers and stochastic optimisation methods. Neural Netw. 2018, 99, 158–165. [Google Scholar] [CrossRef] [PubMed]
- Li, B.; Zhang, M.; Rong, Y.; Han, Z. Transceiver Optimization for Wireless Powered Time-Division Duplex MU-MIMO Systems: Non-Robust and Robust Designs. IEEE Trans. Wirel. Commun. 2022, 21, 4594–4607. [Google Scholar] [CrossRef]
- Sadeghian, Z.; Akbari, E.; Nematzadeh, H.; Motameni, H. A review of feature selection methods based on meta-heuristic algorithms. J. Exp. Theor. Artif. Intell. 2023, 1–51. [Google Scholar] [CrossRef]
- Tang, A.D.; Han, T.; Zhou, H.; Xie, L. An improved equilibrium optimizer with application in unmanned aerial vehicle path planning. Sensors 2021, 21, 1814. [Google Scholar] [CrossRef]
- Deng, L.; Liu, S. A multi-strategy improved slime mould algorithm for global optimization and engineering design problems. Comput. Methods Appl. Mech. Eng. 2023, 404, 115764. [Google Scholar] [CrossRef]
- Hu, G.; Huang, F.; Seyyedabbasi, A.; Wei, G. Enhanced multi-strategy bottlenose dolphin optimizer for UAVs path planning. Appl. Math. Model. 2024, 130, 243–271. [Google Scholar] [CrossRef]
- Wei, Y.; Zhou, Y.; Luo, Q.; Bi, J. Using Simplified Slime Mould Algorithm for Wireless Sensor Network Coverage Problem. In Lecture Notes in Computer Science; Including Subseries Lecture Notes in Artificial Intelligence and Lecture Notes in Bioinformatics; Springer: Berlin/Heidelberg, Germany, 2021. [Google Scholar]
- Mittal, N.; Singh, U.; Salgotra, R.; Sohi, B.S. A boolean spider monkey optimization based energy efficient clustering approach for WSNs. Wirel. Netw. 2018, 24, 2093–2109. [Google Scholar] [CrossRef]
- Abualigah, L.; Habash, M.; Hanandeh, E.S.; Hussein, A.M.A.; Shinwan, M.A.; Zitar, R.A.; Jia, H. Improved Reptile Search Algorithm by Salp Swarm Algorithm for Medical Image Segmentation. J. Bionic Eng. 2023, 20, 1766–1790. [Google Scholar] [CrossRef] [PubMed]
- Liu, Q.; Li, N.; Jia, H.; Qi, Q.; Abualigah, L. Modified Remora Optimization Algorithm for Global Optimization and Multilevel Thresholding Image Segmentation. Mathematics 2022, 10, 1014. [Google Scholar] [CrossRef]
- Li, X.; Zhang, S.; Shao, P. Discrete artificial bee colony algorithm with fixed neighborhood search for traveling salesman problem. Eng. Appl. Artif. Intell. 2024, 131, 107816. [Google Scholar] [CrossRef]
- Baniasadi, P.; Foumani, M.; Smith-Miles, K.; Ejov, V. A transformation technique for the clustered generalized traveling salesman problem with applications to logistics. Eur. J. Oper. Res. 2020, 285, 444–457. [Google Scholar] [CrossRef]
- Rezaei, M.; Sameti, M.; Nasiri, F. Design optimization for an integrated tri-generation of heat, electricity, and hydrogen powered by biomass in cold climates. Int. J. Thermofluids 2024, 22, 100618. [Google Scholar] [CrossRef]
- Hu, G.; Zhong, J.; Wang, X.; Wei, G. Multi-strategy assisted chaotic coot-inspired optimization algorithm for medical feature selection: A cervical cancer behavior risk study. Comput. Biol. Med. 2022, 151, 106239. [Google Scholar] [CrossRef]
- Hu, G.; Du, B.; Wang, X.; Wei, G. An enhanced black widow optimization algorithm for feature selection. Knowl. Based Syst. 2022, 235, 107638. [Google Scholar] [CrossRef]
- Alimoradi, M.; Azgomi, H.; Asghari, A. Trees Social Relations Optimization Algorithm: A new Swarm-Based metaheuristic technique to solve continuous and discrete optimization problems. Math. Comput. Simul. 2022, 194, 629–664. [Google Scholar] [CrossRef]
- Jia, H.; Rao, H.; Wen, C.; Mirjalili, S. Crayfish optimization algorithm. Artif. Intell. Rev. 2023, 56, 1919–1979. [Google Scholar] [CrossRef]
- Holland, J.H. Genetic algorithms. Sci. Am. 1992, 267, 66–72. [Google Scholar] [CrossRef]
- Beyer, H.-G.; Schwefel, H.-P. Evolution strategies—A comprehensive introduction. Nat. Comput. 2002, 1, 3–52. [Google Scholar] [CrossRef]
- Opara, K.R.; Arabas, J. Differential Evolution: A survey of theoretical analyses. Swarm Evol. Comput. 2019, 44, 546–558. [Google Scholar] [CrossRef]
- Kirkpatrick, S.; Gelatt, C.D.; Vecchi, M.P. Optimization by simulated annealing. Science 1983, 220, 671–680. [Google Scholar] [CrossRef]
- Mirjalili, S.; Mirjalili, S.M.; Hatamlou, A. Multi-Verse Optimizer: A nature-inspired algorithm for global optimization. Neural Comput. Appl. 2016, 27, 495–513. [Google Scholar] [CrossRef]
- Rashedi, E.; Nezamabadi-pour, H.; Saryazdi, S. GSA: A Gravitational Search Algorithm. Inf. Sci. 2009, 179, 2232–2248. [Google Scholar] [CrossRef]
- Agnihotri, S.; Atre, A.; Verma, H.K. Equilibrium optimizer for solving economic dispatch problem. In Proceedings of the PIICON 2020—9th IEEE Power India International Conference, Sonipat, India, 28 February–1 March 2020. [Google Scholar]
- Abdel-Basset, M.; Mohamed, R.; Azeem, S.A.A.; Jameel, M.; Abouhawwash, M. Kepler optimization algorithm: A new metaheuristic algorithm inspired by Kepler’s laws of planetary motion. Knowl. -Based Syst. 2023, 29, 110454. [Google Scholar] [CrossRef]
- Wei, Z.; Huang, C.; Wang, X.; Han, T.; Li, Y. Nuclear Reaction Optimization: A Novel and Powerful Physics-Based Algorithm for Global Optimization. IEEE Access 2019, 7, 66084–66109. [Google Scholar] [CrossRef]
- Yang, X.S. Harmony search as a metaheuristic algorithm. Stud. Comput. Intell. 2009, 1–14. [Google Scholar]
- Rao, R.V.; Savsani, V.J.; Vakharia, D.P. Teaching-learning-based optimization: A novel method for constrained mechanical design optimization problems. CAD Comput. Aided Des. 2011, 43, 303–315. [Google Scholar] [CrossRef]
- Kumar, M.; Kulkarni, A.J.; Satapathy, S.C. Socio evolution & learning optimization algorithm: A socio-inspired optimization methodology. Futur. Gener. Comput. Syst. 2018, 81, 252–272. [Google Scholar] [CrossRef]
- Askari, Q.; Younas, I.; Saeed, M. Political Optimizer: A novel socio-inspired meta-heuristic for global optimization. Knowl. -Based Syst. 2020, 195, 105709. [Google Scholar] [CrossRef]
- Trojovská, E.; Dehghani, M. A new human-based metahurestic optimization method based on mimicking cooking training. Sci. Rep. 2022, 12, 1–24. [Google Scholar] [CrossRef] [PubMed]
- Kennedy, J.; Eberhart, R. Particle swarm optimization. In Proceedings of the IEEE International Conference on Neural Networks—Conference Proceedings, Perth, Australia, 27 November–1 December 1995. [Google Scholar]
- Karaboga, D.; Akay, B. A comparative study of Artificial Bee Colony algorithm. Appl. Math. Comput. 2009, 214, 108–132. [Google Scholar] [CrossRef]
- Mirjalili, S.; Lewis, A. The Whale Optimization Algorithm. Adv. Eng. Softw. 2016, 214, 108–132. [Google Scholar] [CrossRef]
- Agushaka, J.O.; Ezugwu, A.E.; Abualigah, L. Dwarf Mongoose Optimization Algorithm. Comput. Methods Appl. Mech. Eng. 2022, 391, 114570. [Google Scholar] [CrossRef]
- Xie, L.; Han, T.; Zhou, H.; Zhang, Z.-R.; Han, B.; Tang, A. Tuna Swarm Optimization: A Novel Swarm-Based Metaheuristic Algorithm for Global Optimization. Comput. Intell. Neurosci. 2021, 2021, 9210050. [Google Scholar] [CrossRef]
- Abdollahzadeh, B.; Gharehchopogh, F.S.; Mirjalili, S. African vultures optimization algorithm: A new nature-inspired metaheuristic algorithm for global optimization problems. Comput. Ind. Eng. 2021, 158, 107408. [Google Scholar] [CrossRef]
- Faramarzi, A.; Heidarinejad, M.; Mirjalili, S.; Gandomi, A.H. Marine Predators Algorithm: A nature-inspired metaheuristic. Expert. Syst. Appl. 2020, 152, 113377. [Google Scholar] [CrossRef]
- Hu, G.; Guo, Y.; Wei, G.; Abualigah, L. Genghis Khan shark optimizer: A novel nature-inspired algorithm for engineering optimization. Adv. Eng. Inform. 2023, 58, 102210. [Google Scholar] [CrossRef]
- Zhong, C.; Li, G.; Meng, Z. Beluga whale optimization: A novel nature-inspired metaheuristic algorithm. Knowl. Based Syst. 2022, 251, 109215. [Google Scholar] [CrossRef]
- Ye, C.; Wang, W.; Zhang, S.; Shao, P. Optimizing 3D UAV Path Planning: A Multi-strategy Enhanced Beluga Whale Optimizer. In Lecture Notes in Computer Science; Including Subseries Lecture Notes in Artificial Intelligence and Lecture Notes in Bioinformatics; Springer: Berlin/Heidelberg, Germany, 2024. [Google Scholar]
- Li, L.L.; Fan, X.D.; Wu, K.J.; Sethanan, K.; Tseng, M.L. Multi-objective distributed generation hierarchical optimal planning in distribution network: Improved beluga whale optimization algorithm. Expert. Syst. Appl. 2024, 237, 121406. [Google Scholar] [CrossRef]
- Li, Z.; Gao, J.; Guo, J.; Xie, Y.; Yang, X.; Li, M.J. Optimal loading distribution of chillers based on an improved beluga whale optimization for reducing energy consumption. Energy Build. 2024, 307, 113942. [Google Scholar] [CrossRef]
- Zhou, E.; Liu, X.; Meng, Z.; Yu, S.; Mei, J.; Qu, Q. Hydropower station scheduling with ship arrival prediction and energy storage. Sci. Rep. 2023, 13, 18969. [Google Scholar] [CrossRef] [PubMed]
- Hameed, M.M.; Mohd Razali, S.F.; Wan Mohtar, W.H.M.; Yaseen, Z.M. Improving multi-month hydrological drought forecasting in a tropical region using hybridized extreme learning machine model with Beluga Whale Optimization algorithm. Stoch. Environ. Res. Risk Assess. 2023, 37, 4963–4989. [Google Scholar] [CrossRef]
- Yan, P.; Li, G.; Wang, W.; Zhao, Y.; Wang, J.; Wen, Z. A Mine Water SAource Prediction Model Based on LIF Technology and BWO-ELM. J. Fluoresc. 2024, 1–16. [Google Scholar] [CrossRef]
- Yuan, X.; Hu, G.; Zhong, J.; Wei, G. HBWO-JS: Jellyfish search boosted hybrid beluga whale optimization algorithm for engineering applications. J. Comput. Des. Eng. 2023, 10, 1615–1656. [Google Scholar] [CrossRef]
- Bakır, H. Dynamic fitness-distance balance-based artificial rabbits optimization algorithm to solve optimal power flow problem. Expert. Syst. Appl. 2024, 240, 122460. [Google Scholar] [CrossRef]
- Hu, G.; Wang, S.; Houssein, E.H. Multi-strategy Hybrid Coati Optimizer: A Case Study of Prediction of Average Daily Electricity Consumption in China. J. Bionic Eng. 2024, 21, 2540–2568. [Google Scholar] [CrossRef]
- Hu, G.; Zheng, Y.; Abualigah, L.; Hussien, A.G. DETDO: An adaptive hybrid dandelion optimizer for engineering optimization. Adv. Eng. Inform. 2023, 57, 102004. [Google Scholar] [CrossRef]
- Hu, G.; Yang, R.; Abbas, M.; Wei, G. BEESO: Multi-strategy Boosted Snake-Inspired Optimizer for Engineering Applications. J. Bionic Eng. 2023, 20, 1791–1827. [Google Scholar] [CrossRef]
- Yin, S.; Luo, Q.; Du, Y.; Zhou, Y. DTSMA: Dominant Swarm with Adaptive T-distribution Mutation-based Slime Mould Algorithm. Math. Biosci. Eng. 2022, 19, 2240–2285. [Google Scholar] [CrossRef] [PubMed]
- Li, Y.; Han, T.; Tang, S.; Huang, C.; Zhou, H.; Wang, Y. An improved differential evolution by hybridizing with estimation-of-distribution algorithm. Inf. Sci. 2023, 619, 439–456. [Google Scholar] [CrossRef]














| Type | ID | Range | Dim |
|---|---|---|---|
| Unimodal | F1–F2 | [−100,100] | [10,30,50,100] |
| Multimodal | F3–F9 | [−100,100] | [10,30,50,100] |
| Hybrid | F10–F19 | [−100,100] | [10,30,50,100] |
| Composition | F20–F29 | [−100,100] | [10,30,50,100] |
| Type | ID | Range | Dim |
|---|---|---|---|
| Unimodal | F1 | [−100,100] | [10,20] |
| Basic | F2–F5 | [−100,100] | [10,20] |
| Hybrid | F6–F8 | [−100,100] | [10,20] |
| Composition | F9–F12 | [−100,100] | [10,20] |
| Algorithm | Setting Values |
|---|---|
| AMBWO | |
| BWO | |
| HBWO-JS | |
| FDBARO | |
| MCOA | |
| DETDO | |
| BEESO | |
| DTSMA | z = 0.03, q = 0.9 |
| IDE-EDA |
| Strategy | BWO | AMBWO-1 | AMBWO-2 | AMBWO-3 | AMBWO-12 | AMBWO-13 | AMBWO-23 | AMBWO |
|---|---|---|---|---|---|---|---|---|
| APLS | No | Yes | No | No | Yes | Yes | No | Yes |
| RESS | No | No | Yes | No | Yes | No | Yes | Yes |
| ASS | No | No | No | Yes | No | Yes | Yes | Yes |
| Function | Algorithm | BWO | AMBWO-1 | AMBWO-2 | AMBWO-3 | AMBWO-12 | AMBWO-13 | AMBWO-23 | AMBWO | p-Value |
|---|---|---|---|---|---|---|---|---|---|---|
| CEC-17 | D = 10 | 8.00 | 6.59 | 5.45 | 3.76 | 4.72 | 2.83 | 2.72 | 1.93 | 9.93E-29 |
| D = 30 | 7.97 | 6.76 | 5.97 | 4.07 | 4.38 | 2.62 | 2.93 | 1.31 | 8.65E-34 | |
| D = 50 | 7.97 | 6.86 | 6.17 | 3.76 | 4.31 | 2.62 | 2.72 | 1.59 | 2.55E-34 | |
| D = 100 | 7.97 | 6.86 | 6.14 | 4.00 | 3.97 | 3.17 | 2.59 | 1.31 | 1.38E-34 | |
| CEC-22 | D = 10 | 8.00 | 6.58 | 5.75 | 3.58 | 4.17 | 3.33 | 2.58 | 2.00 | 1.06E-10 |
| D = 20 | 8.00 | 6.58 | 6.42 | 3.58 | 4.08 | 2.67 | 3.17 | 1.50 | 1.00E-12 | |
| Mean rank of CEC-17 | 7.97 | 6.77 | 5.93 | 3.90 | 4.34 | 2.81 | 2.74 | 1.53 | N/A | |
| Mean rank of CEC-22 | 8.00 | 6.58 | 6.08 | 3.58 | 4.13 | 3.00 | 2.88 | 1.75 | N/A | |
| Mean rank of total | 7.98 | 6.71 | 5.98 | 3.79 | 4.27 | 2.87 | 2.79 | 1.61 | N/A | |
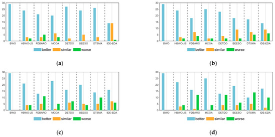
| AMBWO vs. +/=/− | CEC-17 Test Suite | |||
|---|---|---|---|---|
| 10D | 30D | 50D | 100D | |
| BWO | 29/0/0 | 29/0/0 | 29/0/0 | 29/0/0 |
| HBWO-JS | 24/3/2 | 24/3/2 | 21/4/4 | 22/3/4 |
| FDBARO | 21/3/5 | 18/7/4 | 13/5/11 | 16/1/12 |
| MCOA | 20/6/3 | 25/2/2 | 23/1/5 | 25/0/4 |
| DETDO | 27/2/0 | 23/4/2 | 16/6/7 | 13/4/12 |
| BEESO | 24/5/0 | 18/9/2 | 20/5/4 | 19/4/6 |
| DTSMA | 26/3/0 | 17/7/5 | 14/5/10 | 10/5/14 |
| IDE-EDA | 14/14/1 | 14/9/6 | 16/7/6 | 17/2/10 |
| Algorithm | CEC-17 Test Suite | ||||
|---|---|---|---|---|---|
| 10D | 30D | 50D | 100D | Mean Rank | |
| AMBWO | 1.86 | 2.52 | 3.21 | 3.55 | 2.78 |
| BWO | 8.79 | 9.00 | 9.00 | 8.86 | 8.91 |
| HBWO-JS | 5.10 | 6.21 | 6.28 | 6.28 | 5.97 |
| FDBARO | 3.93 | 3.69 | 3.14 | 3.93 | 3.67 |
| MCOA | 3.45 | 5.21 | 5.83 | 6.14 | 5.16 |
| DETDO | 7.45 | 5.93 | 4.83 | 4.00 | 5.55 |
| BEESO | 5.28 | 5.24 | 5.28 | 5.17 | 5.24 |
| DTSMA | 5.79 | 4.48 | 4.03 | 3.52 | 4.46 |
| IDE-EDA | 3.34 | 2.72 | 3.41 | 3.55 | 3.26 |
| p-value | 3.54E-27 | 8.85E-23 | 3.16E-20 | 1.59E-18 | N/A |
| CEC-22 Test Suite | |||||
|---|---|---|---|---|---|
| Algorithm | 10D | 20D | Mean rank | ||
| AMBWO | 1.92 | N/A | 2.58 | N/A | 2.25 |
| BWO | 8.92 | 12/0/0 | 9.00 | 12/0/0 | 8.96 |
| HBWO-JS | 4.92 | 10/2/0 | 5.58 | 8/1/3 | 5.25 |
| FDBARO | 4.42 | 9/2/1 | 4.67 | 9/2/1 | 4.54 |
| MCOA | 3.92 | 8/2/2 | 5.58 | 8/3/1 | 4.75 |
| DETDO | 6.92 | 11/0/1 | 4.92 | 8/2/2 | 5.92 |
| BEESO | 5.00 | 9/2/1 | 4.67 | 9/1/2 | 4.83 |
| DTSMA | 5.25 | 10/2/0 | 4.67 | 8/4/0 | 4.96 |
| IDE-EDA | 3.75 | 4/7/1 | 3.33 | 7/3/2 | 3.54 |
| p-value | 3.04E-08 | N/A | 2.06E-06 | N/A | N/A |
| Algorithm | d | D | N | F(x) |
|---|---|---|---|---|
| BWO | 0.05 | 0.317199 | 14.06477 | 0.012739 |
| HBWO-JS | 0.052348 | 0.372345 | 10.44257 | 0.012696 |
| FDBARO | 0.057568 | 0.515351 | 5.761796 | 0.013257 |
| MCOA | 0.050044 | 0.318407 | 13.94698 | 0.012716 |
| DETDO | 0.059481 | 0.574776 | 4.732177 | 0.01369 |
| BEESO | 0.055105 | 0.444587 | 7.53203 | 0.012868 |
| DTSMA | 0.055464 | 0.45382 | 7.344742 | 0.013046 |
| IDE-EDA | 0.05137 | 0.349034 | 11.76998 | 0.012683 |
| AMBWO | 0.051231 | 0.34579 | 11.95991 | 0.012669 |
| Algorithm | Ts | Th | R | L | F(x) |
|---|---|---|---|---|---|
| BWO | 0.818673 | 0.441278 | 41.67 | 190.8592 | 6373.9791 |
| HBWO-JS | 0.99700 | 0.492821 | 51.6584 | 85.7092 | 6374.4572 |
| FDBARO | 1.09049 | 0.545982 | 56.5015 | 53.8861 | 6701.6314 |
| MCOA | 12.96419 | 7.150134 | 42.09829 | 176.6392 | 6059.7489 |
| DETDO | 1.25885 | 0.622249 | 65.2252 | 10 | 7319.0006 |
| BEESO | 1.00924 | 0.49887 | 52.2924 | 81.138 | 6409.2154 |
| DTSMA | 13.18886 | 7.349468 | 42.09791 | 176.6464 | 6059.8523 |
| IDE-EDA | 12.96996 | 7.337754 | 42.03656 | 177.4064 | 6067.2991 |
| AMBWO | 0.77816 | 0.384649 | 40.31962 | 200 | 5885.3328 |
| Algorithm | X1 | X2 | F(x) |
|---|---|---|---|
| BWO | 0.79134 | 0.40105 | 263.9007 |
| HBWO-JS | 0.58959 | 0.20568 | 263.8994 |
| FDBARO | 0.78784 | 0.41062 | 263.8966 |
| MCOA | 0.78980 | 0.40507 | 263.8974 |
| DETDO | 0.78853 | 0.40871 | 263.9020 |
| BEESO | 0.79409 | 0.39313 | 263.9170 |
| DTSMA | 0.78863 | 0.40835 | 263.8958 |
| IDE-EDA | 0.78712 | 0.41265 | 263.8986 |
| AMBWO | 0.7887 | 0.4082 | 262.8958 |
Disclaimer/Publisher’s Note: The statements, opinions and data contained in all publications are solely those of the individual author(s) and contributor(s) and not of MDPI and/or the editor(s). MDPI and/or the editor(s) disclaim responsibility for any injury to people or property resulting from any ideas, methods, instructions or products referred to in the content. |
© 2024 by the authors. Licensee MDPI, Basel, Switzerland. This article is an open access article distributed under the terms and conditions of the Creative Commons Attribution (CC BY) license (https://creativecommons.org/licenses/by/4.0/).
Share and Cite
You, G.; Lu, Z.; Qiu, Z.; Cheng, H. AMBWO: An Augmented Multi-Strategy Beluga Whale Optimization for Numerical Optimization Problems. Biomimetics 2024, 9, 727. https://doi.org/10.3390/biomimetics9120727
You G, Lu Z, Qiu Z, Cheng H. AMBWO: An Augmented Multi-Strategy Beluga Whale Optimization for Numerical Optimization Problems. Biomimetics. 2024; 9(12):727. https://doi.org/10.3390/biomimetics9120727
Chicago/Turabian StyleYou, Guoping, Zengtong Lu, Zhipeng Qiu, and Hao Cheng. 2024. "AMBWO: An Augmented Multi-Strategy Beluga Whale Optimization for Numerical Optimization Problems" Biomimetics 9, no. 12: 727. https://doi.org/10.3390/biomimetics9120727
APA StyleYou, G., Lu, Z., Qiu, Z., & Cheng, H. (2024). AMBWO: An Augmented Multi-Strategy Beluga Whale Optimization for Numerical Optimization Problems. Biomimetics, 9(12), 727. https://doi.org/10.3390/biomimetics9120727

