“There’s Something There in That Hyphen”: The Lived Experiences of Asian and Asian American Higher Education Students in the Southwest Borderlands of the United States
Abstract
1. Introduction
- What master narratives do Asians and Asian Americans refer to when describing their ethnic and racial identities?
- How have these master narratives shaped the way they conceptualize their ethnic and racial identities?
2. Voices at the Center
Positionality
3. Theoretical Framework
4. Literature Review
4.1. Race and Asian Americans
4.2. Ethnicity, Race, and the Process of Racialization
4.3. The Complexity of the Asian and Asian American Racial Body and Ethnic Heart
4.4. Creating Ethnic and Racial Borders
5. Methods
5.1. Participant Recruitment and Data Collection
5.1.1. Participants
5.1.2. Recruitment
5.1.3. Data Collection
- What does being Asian American mean to you?
- How would you describe how Asian Americans are perceived on campus?
5.2. Data Analysis
- Master narrative (McLean and Syed 2015): master narrative, alternative narrative, internalization, differing, and resistance;
- Symbolic interactionism (Blumer 1969): family, peers, international Asian students, elementary school, middle school/junior high, high school, college/university;
- AsianCrit (Chang 1993): model minority, perpetual foreigner, denial of difference, affirmation of difference, and liberation from difference.
Memos give you a space and place for making comparisons between data and data, data and codes, codes of data and other codes, codes and category, and category and concept and for articulating conjectures about these comparisons.(pp. 72–73)
5.3. Trustworthiness
6. Findings
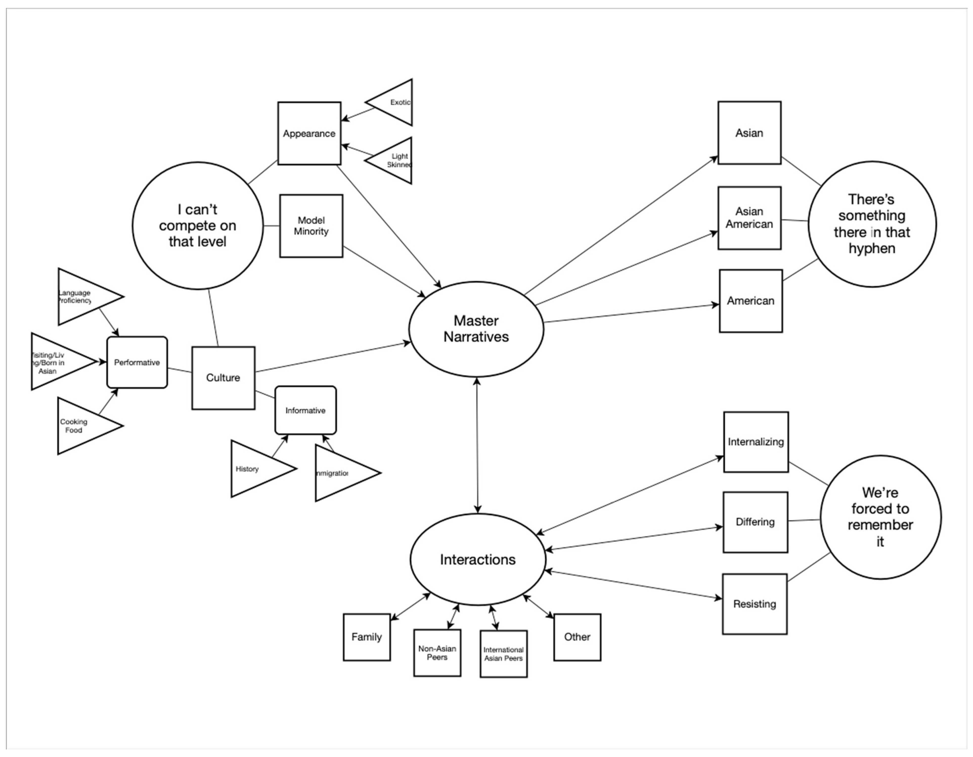
6.1. “There’s Something There in That Hyphen”: Complexity of Identifying as Asian American
So, what it, what it means to me really is just all things and their interplays, their flows, you know however they choose to call us in given moments. That obviously we perceive as moments, but depending on our own, you know positionalities. It’s not something that I can define easily, obviously.
I remember I hated being Thai, like “Oh my gosh why do I get bullied so much? Why wasn’t I like just born here and just you know be American. So, I would look American at least”. But now I really appreciate the diversity because I get the best of both worlds. And I pick out the good in each of them.
For me being Asian American means being diverse-rich and well-rounded. That we’re able to appreciate both, two different countries, America, and Thailand or Asian or wherever. It’s just being able to see through both eyes that OK, “This is how American views life and in Asia this is how we view life”, and then compare and contrast like two different things. And just pick and choose the best that fits for you and whatever, you feel comfortable doing. It followed that Asian American identity could not be viewed without considering how they have navigated both racial and cultural dimensions of identity in Western society. As noted above, A.K. felt that Indian and American cultures played a critical role in declaring her Indian American identity. Culture was discussed by all participants in relation to how they negotiated their Asian American identity. It served as a baseline for gauging their “Asian-ness, “especially when considering their interactions with Asian international and other Asian American students.
6.2. “I Can’t Compete on That Level”: The “Thing” in the Hyphen
I think being Asian is more complicated. I think, like there’s culturally Asian, there’s Asian that’s like, like international Asian. I feel like there’s divisions in what the idea of Asian identity is, that’s more, it’s more fragmented or more fractal?
6.2.1. Informative Culture
He sat next to me and he’s just like, just out of the blue, “Renee, what do you know about the Ming dynasty?” It’s always the fucking Ming dynasty for some reason. I’m sorry, but it’s always the Ming dynasty for some reason with these people. I was like, “I don’t know, I think it’s when the terra cotta army was made” And he’s like, “Oh no, that’s the other dynasty”, or whatever the hell it is. And he’s just like, “How do you not know when the terra cotta army was made?” Why should I know that off of the top of my head? It came off as that point of like, “You should know more about your own history”. It was like slap to the face comment like subtle comment that he tried to make. But I was like I can see past your subtle comment dude. That’s a fuck you moment right there.
6.2.2. Performative Culture
I’m doing myself a disservice by not knowing more about my heritage. People always ask me, have you been to Japan? Do you speak Japanese? And I say, “No. I haven’t been there. I don’t speak the language”. So how I could even call myself a Japanese American? Is kind of, like a big question mark for me now. I think I think I could be doing a better job representin’ my people.
I can’t compete with that level of Asian-ness. I do think that there’s still a desire to grow and become more aware of this identity. Cause I-I don’t know if that’s, arbitrary or not because it’s just like I have these genes. Is it weird to be, wanting to know more about those cultures, just because I have genes like that? Is it kind of an imposter thing. Is it like those weird white kids who watch too much anime and then all of a sudden want to be Japanese, all those things. I guess that’s kind of my fear is that I’ll, have that weird obsession, fetishization of the culture. Even though I’m part of it?
I feel, a certain amount of uncomfortable with certain groups. Like I feel like I don’t have any Asian culture and I feel like I don’t look Asian at all? So if I talk to another Asian, trying to be like, “Oh yeah, my grandma’s Asian too”, like they’ll just be like, “You’re not really Asian”.
6.2.3. Appearance and Intelligence
It doesn’t fit into those neat little boxes that we’re required to check in demographics and the like. And that’s understandable. So, grew up you know talking to parents, like “Ok, do we count as Pacific Islander? Do we count as Asian?” Because, again this misconstruance that being Asian is more like being East Asian. And so, when I had transferred over to Silver City, there were a couple more Asian Americans within the community. One was half Japanese, half Mexican. And it was interesting because people more identified her as Asian because she had, you know the paler features, the high cheeks, what they had seen in media, etc. etc. And so they would look at me and be like, No you’re not Asian, you’re Mexican.
So I used to be really intense about school but like I would struggle a lot? When I took harder classes I didn’t get A’s all the time right? People would tell me, my parents as well, who are in an interracial relationship, “Oh that’s only because you’re half Asian, that’s why you’re not all the way smart, or whatever, and they would tell me that and other people would tell me that and I’m like, … thank you for that vote of confidence. Total huge blow to my ego.
6.3. “We’re Forced to Remember It”: Visible Narratives and Alternative Narratives
I think as people of color, we’re forced to remember it and we’re reminded of it when those microaggressions come up. Or once somebody doesn’t get something that you get. I think that’s when it comes up.
I think people, assume that because you’re Asian American that you act a certain way or you believe a certain way. For instance, whenever I use Spanish, people are very impressed and they’re like, “Oh! So, how many languages do you speak?” You know assuming that I speak an Asian language. and I don’t! I’m fourth generation Japanese and Korean, I don’t speak any Japanese and Korean except for like basic words. But people automatically assume you must?
It means pride. Pride and struggle, especially having studied Asian Americans, having been an Asian Studies minor, I learned about the history of Asians in the U.S., I learned about colonialism in Hawaii. It’s all been a history of oppression and that was the basis for it. But the fact that we survived and struggled and fought? We’re still here. It makes me proud, makes me very proud. When I think what does Asian American mean to me? I think of family. My family is so important. And obviously with Asian Americans, it’s closeness it means family. So, pride, struggle, family.
I feel like I’ve had to prove my Asianness. I feel like, the p- like the group of people that were most accepting, that just took it at face value were like when I visited family in China, and like I remember this old Asian couple. Like we were out sitting next to them on the train, and we were talking and I was like, “Oh yeah my mom’s Chinese”. They were like, “Oh wow your Chinese is so good! We can totally tell”, and I was like my Chinese isn’t that good, but I’m glad that you guys are like having fun.
I don’t know if I should have been doing this, but I was at the bar with my friends and there was some guy who was all talking about, “Oh yeah, I know so much about the Korean language because…” something about Chinese and the languages are so similar. I was like, “Ok, I don’t speak Korean and I bare-speak Chinese very little, but, ‘No’”. I guess I was using it like a credential.
Even today when I’m just sitting alone by myself in the student union, listening to music, some guys will just come up to me, and they’ll try and like act cool about it. But they’ll try and use like either Chinese or Japanese on me. They’d be like, konnichiwa, and I’ll be like, “Can I help you?”
I’ve come to notice more of like how difficult I am compared to like, a majority of the United States, ‘cause I feel like people are more liberal than I am. Like I’m liberal, but there’s certain policies that I’m liberal about.
What I feel is that it’s not for all Asians, but it’s for the traditional Asians. I would explain to them there’s Asian Americans, but there’s also like, for instance, Asians who are, the youth from their own country, like the internationals, but, because of the way they’re raised now um, depending on how their raised actually, are still different from traditional Asians. For instance, I was born and raised in California, but my mom was super traditional, so hence, she tells me now, “You know you’re a really difficult person, so it’s gonna be hard for you out there”, and I was like, “Ok whose fault is that? Like you raised me to be this way”. She learned from her like children and her grandchildren back home to kind of be more loose and be more accepting, of like different people’s actions, and what not. But I have not learned to be that way, whereas like um, my my godmother’s granddaughter, came from Vietnam recently, but she was raised in Vietnam, but her family was so loose as in like they’re not as traditional, so she dresses up kinda showy you know. More skin here and there and like a lot more makeup than I would and it’s different. So, I do explain to people now it really depends on the parents and if they kept their traditions or not.
For internationals, I don’t really click with them. I, I’ve only been exposed to some, I don’t believe I’ve been exposed to all international Asians here, but for the people who I did go to the mountains with, I didn’t really click with them, they were a lot more girly, but like hottie.
For me to say I’m Vietnamese, it gives me a sense of being like separated you know? I like being an individual and I like being unique. I don’t understand why if I were to say I’m Vietnamese, why I have to hyphenate it, with being Vietnamese American. Why is it that I just can’t stand and identify as my own race? Or as my own culture and everything? Instead of with America to be like this part of mainstream society. If I feel like if we were a fishbowl, and everything, then why can’t all these different races stand separate, but yet still be together. You’re hyphenated to be underneath this umbrella of what it means to be American and everything. So whenever I say I’m Vietnamese I’m just only Vietnamese. I think it’s, like giving a sense of pride to people who, like my ancestry and everything and my heritage and my culture and my language and all that. I don’t feel like it has to be hyphenated with being American as well. But to me it gives me a sense of being separated, a sense of like independence and a sense of pride over what my what people who are Vietnamese been through and everything.
7. Discussion, Limitations, and Conclusions
7.1. Limitations
7.2. Conclusions
Supplementary Materials
Funding
Institutional Review Board Statement
Informed Consent Statement
Conflicts of Interest
| 1 | I originally employed the U.S. Office of Management and Bureau’s definition of racial categories which states that an Asian is, “A person having origins in any of the original peoples of the Far East, Southeast Asia, or the Indian subcontinent including, for example, Cambodia, China, India, Japan, Korea, Malaysia, Pakistan, the Philippine Islands, Thailand, and Vietnam”. However, their self-reported ethnic identities both on the demographic questionnaire and during our interviews revealed critical perspectives to how they identify with the Asian racial category. |
References
- Alcoff, Linda M. 2006. Visible Identities: Race, Gender, and the Self. New York: Oxford University Press. [Google Scholar]
- Andersen, Margaret L., and Patricia H. Collins. 2009. Why race, class, and gender still matter. In Race, Class, and Gender: An Anthology. Edited by Margaret L. Andersen and Patricia H. Collins. Belmont: Wadsworth Pub. Co. [Google Scholar]
- Blumer, Herbert. 1969. Symbolic Interactionism: Perspective and Method. Berkeley: University of California Press. [Google Scholar]
- Bonilla-Silva, Eduardo. 1994. Rethinking racism: Toward a Structural Interpretation. (Center for Research on Social Organization, No. 526). Michigan: University of Michigan. [Google Scholar]
- Brown, J. Scott, Steven Hitlin, and Glen H. Elder. 2006. The greater complexity of lived race: An extension of Harris and Sim. Social Science Quarterly 87: 411–31. [Google Scholar] [CrossRef]
- Budiman, Abby, and Neil G. Ruiz. 2021. Key Facts about Asian Americans, a Diverse and Growing Population. Washington, DC: Pew Research Center. Available online: https://www.pewresearch.org/fact-tank/2021/04/29/key-facts-about-asian-americans/ (accessed on 11 July 2022).
- Carter, Nancy, Denise Bryant-Lukosius, Alba DiCenso, Jennifer Blythe, and Alan J. Neville. 2014. The use of triangulation in qualitative research. Oncology Nursing Forum 41: 545–47. [Google Scholar] [CrossRef] [PubMed]
- Chang, Robert S. 1993. Toward an Asian American legal scholarship: Critical race theory, post-structuralism, and narrative space. California Law Review 81: 1241–323. [Google Scholar] [CrossRef]
- Chang, Robert S. 2013. The Invention of Asian Americans. UC Irvine Law Review 3: 947–64. [Google Scholar]
- Charmaz, Kathy. 2006. Constructing Grounded Theory: A Practical Guide through Qualitative Analysis. Los Angeles: Sage. [Google Scholar]
- Chew, Pat K. 1994. Asian Americans: The “reticent” minority and their paradoxes. William and Mary Law Review 36: 1–94. [Google Scholar]
- Corbin, Juliet, and Anselm Strauss. 2015. Basics of Qualitative Research: Techniques and Procedures for Developing Grounded Theory. Los Angeles: Sage Publications. [Google Scholar]
- Creswell, John W. 2013. Qualitative Inquiry & Research Design: Choosing among Five Approaches. Los Angeles: Sage Publications. [Google Scholar]
- Delgado, Richard, and Jean Stefancic. 2012. Critical Race Theory: An Introduction, 2nd ed. New York: NYU Press. [Google Scholar]
- Feagin, Joe, and Sean Elias. 2013. Rethinking racial formation theory: A systemic racism critique. Ethnic and Racial Studies 36: 931–60. [Google Scholar] [CrossRef]
- Glaser, Barney G. 1978. Theoretical Sensitivity: Advances in the Methodology of Grounded Theory. Mill Valley: Sociology Press. [Google Scholar]
- Guess, Theresa J. 2006. The social construction of Whiteness: Racism by intent, racism by consequence. Critical Sociology 32: 649–73. [Google Scholar] [CrossRef]
- Helms, Janet E., and Donelda A. Cook. 1999. Using Race and Culture in Counseling and Psychotherapy: Theory and Process. Boston: Allyn & Bacon. [Google Scholar]
- Hollinger, David A. 2007. Amalgamation and hypodescent: The Question of ethnoracial mixture in the history of the United States. American Historical Review 108: 1363–90. [Google Scholar] [CrossRef]
- Iwamoto, Derek K., and William M. Liu. 2010. The impact of racial identity, ethnic identity, Asian values, and race-related stress on Asian Americans and Asian international college students’ psychological well-being. Journal of Counseling Psychology 57: 79–91. [Google Scholar] [CrossRef]
- Johnston-Guerrero, Mark P., Vu T. Tran, and Lisa D. Combs. 2020. Multiracial identities and 733 monoracism: Examining the influence of oppression. Journal of College Student Development 61: 18–33. [Google Scholar] [CrossRef]
- Kim, Jean. 1981. Processes of Asian American Identity Development: A Study of Japanese American Women’s Perceptions of Their Struggle to Achieve Positive Identities as Americans of Asian Ancestry. Ph.D. dissertation, University of Massachusetts, Amherst, MA, USA. Publication No. AAI8118010. Available online: https://scholarworks.umass.edu/dissertations/AAI8118010 (accessed on 13 January 2017).
- Kwon, Jimin, Soyeon Kwon, and Betty J. Overton-Adkins. 2014. Stereotype threat on Asian American college students. Advanced Science and Technology Letters 59: 7–13. [Google Scholar]
- Lee, Erika. 2015. The Making of Asian America: A History. New York: Simon and Schuster. [Google Scholar]
- Lee, Sharon. 2006. Over-represented and de-minoritized: The racialization of Asian Americans in higher education. InterActions: UCLA Journal of Education and Information 2: 1–16. [Google Scholar]
- McLean, Kate C., and Moin Syed. 2015. Personal, master, and alternative narratives: An integrative framework for understanding identity development in context. Human Development 58: 318–49. [Google Scholar] [CrossRef]
- Merriam, Sharan B. 1998. Qualitative Research and Case Study Applications in Education. San Francisco: Jossey-Bass Publishers. [Google Scholar]
- Omi, Michael, and Howard Winant. 2015. Racial formation in the United States. New York: Routledge. [Google Scholar]
- Park, Jerry Z. 2008. Second-generation Asian American pan-ethnic identity: Pluralized meanings of a racial label. Sociological Perspectives 51: 541–61. [Google Scholar] [CrossRef]
- Powell, John A. 1997. The “racing” of American society: Race functioning as a verb before signifying as a noun. Law & Inequality 15: 99–125. [Google Scholar]
- Pyke, Karen, and Tran Dang. 2003. “FOB” and “whitewashed”: Identity and internalized racism among second generation Asian Americans. Qualitative Sociology 26: 147–72. [Google Scholar] [CrossRef]
- Renn, Kristen A. 2012. Creating and re-creating race: The emergence of racial identity as a critical element in psychological, sociological, and ecological perspectives on human development. In New Perspectives on Racial Identity Development. Edited by Charmaine L. Wijeyesinghe and Bailey W. Jackson, III. New York: New York University Press. [Google Scholar]
- Saperstein, Aliya, and Andrew M. Penner. 2012. Racial fluidity and inequality in the United States. American Journal of Sociology 111: 676–727. [Google Scholar] [CrossRef]
- Smedley, Audrey, and Brian D. Smedley. 2005. Race as biology is fiction, racism as a social problem is real: Anthropological and historical perspectives on the social construction of race. American Psychologist 60: 16–26. [Google Scholar] [CrossRef]
- Smedley, Audrey. 1999. “Race” and the construction of human identity. American Anthropologist 100: 690–702. [Google Scholar] [CrossRef]
- St. Pierre, Elizabeth A., and Alecia Y. Jackson. 2014. Qualitative data analysis after coding. Qualitative Inquiry 20: 715–19. [Google Scholar] [CrossRef]
- Takaki, Ronald. 1998. A History of Asian Americans: Strangers from a Different Shore. New York: Back Bay Books. [Google Scholar]
- Thurmond, Veronica A. 2001. The point of triangulation. Journal of Nursing Scholarship 33: 253–58. [Google Scholar] [CrossRef] [PubMed]
- Trytten, Deboran A., Anna W. Lowe, and Susan E. Walden. 2012. “Asians are good at math. What an awful stereotype” The model minority stereotype’s impact on Asian American engineering students. Journal of Engineering Education 101: 439–68. [Google Scholar] [CrossRef]
- Wijeyesinghe, Charmaine, and Bailey W. Jackson, eds. 2012. New Perspectives on Racial Identity Development: Integrating Emerging Frameworks. New York: New York University Press. [Google Scholar]
- Wu, Frank H. 2002. Yellow: Race in America beyond Black and White. New York: Basic Books. [Google Scholar]
- Zhou, Min. 2012. Asians in America: The Paradox of ‘the Model Minority’ and ‘the Perpetual Foreigner’ [Conference presentation]. 43rd Annual Sorokin Lecture, University of Saskatchewan, Canada. Available online: https://artsandscience.usask.ca/sociology/documents/43rd%20Annual%20Sorokin%20Lecture.pdf (accessed on 18 August 2021).

| Pseudonym | Self-Reported Ethnic Identity | Class Status | Gender | Age Range | Length of Interview | Modality of Interview |
|---|---|---|---|---|---|---|
| AK | Indian | Doctoral | Female | 36–40 | 1 h and 29 min | FaceTime video call |
| Amelia | African American/Japanese | Senior | Female | 21–25 | 56 min | In person |
| Andy | Chinese * | Senior | Prefer not to respond | 21–25 | 57 min | In person |
| Anne | Korean * | Junior | Female | 21–25 | 39 min | In person |
| Elizabeth | Japanese | Masters | Female | 26–30 | 1 h 12 min | In person |
| Eric | Vietnamese | Masters | Male | 26–30 | 49 min | FaceTime video call |
| Erica | Taiwanese | Doctoral | Female | 21–25 | 1 h 14 min | FaceTime video call |
| Harry Potter | Chinese * | Masters | Female | 26–30 | 1 h | In person |
| Hermione | Chinese | Doctoral | Female | 26–30 | 1 h 3 min | In person |
| Hee Sun | Korean | Doctoral | Female | 36–40 | 1 h 11 min | FaceTime video call |
| Jess | Happa | Doctoral | Male | 36–40 | 1 h | Phone call |
| Kathy | Vietnamese | Junior | Female | 21–25 | 1 h | FaceTime video call |
| Leah | Korean | Senior | Female | 21–25 | 1 h | In person |
| Lewis | Filipino | Junior | Male | 18–20 | 48 min | In person |
| Lourdes | Filipino | Masters | Female | 21–25 | 1 h 39 min | In person |
| Mia | Korean American | Doctoral | Female | 31–35 | 1 h | In person |
| Michael | Korean/White mixed | Masters | Male | 21–25 | 41 min | Skype video call |
| Nittha | Thai | Junior | Female | 18–20 | 1 h | In person |
| Noelle | Korean and Japanese American | Doctoral | Female | 46–50 | 1 h | FaceTime video call |
| Participant 19 | Japanese | Doctoral | Male | 36–40 | 1 h 10 min | Phone call |
| Renee | Chinese | Senior | Female | 21–25 | 1 h 45 min | FaceTime video call |
| Robert | Chinese ** | Senior | Male | 21–25 | 51 min | In person |
| Stephanie | Japanese American * | Senior | Female | 36–40 | 55 min | In person |
| Yoon Hee | Korean | Masters | Female | 21–25 | 53 min | FaceTime video call |
Disclaimer/Publisher’s Note: The statements, opinions and data contained in all publications are solely those of the individual author(s) and contributor(s) and not of MDPI and/or the editor(s). MDPI and/or the editor(s) disclaim responsibility for any injury to people or property resulting from any ideas, methods, instructions or products referred to in the content. |
© 2023 by the author. Licensee MDPI, Basel, Switzerland. This article is an open access article distributed under the terms and conditions of the Creative Commons Attribution (CC BY) license (https://creativecommons.org/licenses/by/4.0/).
Share and Cite
Pedraza, C.A.A. “There’s Something There in That Hyphen”: The Lived Experiences of Asian and Asian American Higher Education Students in the Southwest Borderlands of the United States. Genealogy 2023, 7, 22. https://doi.org/10.3390/genealogy7010022
Pedraza CAA. “There’s Something There in That Hyphen”: The Lived Experiences of Asian and Asian American Higher Education Students in the Southwest Borderlands of the United States. Genealogy. 2023; 7(1):22. https://doi.org/10.3390/genealogy7010022
Chicago/Turabian StylePedraza, Chadrhyn A. A. 2023. "“There’s Something There in That Hyphen”: The Lived Experiences of Asian and Asian American Higher Education Students in the Southwest Borderlands of the United States" Genealogy 7, no. 1: 22. https://doi.org/10.3390/genealogy7010022
APA StylePedraza, C. A. A. (2023). “There’s Something There in That Hyphen”: The Lived Experiences of Asian and Asian American Higher Education Students in the Southwest Borderlands of the United States. Genealogy, 7(1), 22. https://doi.org/10.3390/genealogy7010022

