A Zero-Waste Campus Framework: Perceptions and Practices of University Campus Community in Malaysia
Abstract
1. Introduction
- i.
- Investigate the main factors that influence the pro-environmental behaviour towards a zero-waste campus;
- ii.
- Determine the relevant factors in shaping a community’s sustainable pro-environmental behaviour towards a zero-waste campus;
- iii.
- Propose a theoretical framework to help promote environmental sustainability via sustainable pro-environmental behaviour towards a zero-waste campus.
2. Literature Review
2.1. Mapping Improvements with Existing Zero-Waste Strategies in Universities in Malaysia
2.2. Understanding Pro-Environmental Behaviour
2.3. Assessing Campus Community Perspectives towards the Efforts of a Zero-Waste Campus through Modified KAP Model
3. Results and Discussion
3.1. FGD Results and Findings
“In my opinion, I feel like zero-waste is no waste at all. In step with, it is to minimise the amount of waste. The goal is to reduce the amount of waste completely.” Participant 4.
“Zero-waste is the goal we are trying to achieve, so 3R is the mechanism we use. The ways that we want to use. The main goal is zero waste. We try to achieve the goal, but how to do it? The way is 3R.” Participant 14.
However, there are doubts and scepticism if it is possible to be achieved.
“It is impossible not to have waste, right? Because we are always using it, right?” Participant 25.
“For example, at the Desa Siswa in here, they said there is no straw, but there is still an option for the straws. So, it is hard to change the attitude. When we said no straws, it supposed to be no straw at all. There is no option there. Rules, if there is no implementation-the way to implement it must be right.” Participant 27.
“I think they (university management) need to provide the facilities first so that we can use the facility. Specially to provide the bins for the plastic, glass, paper. When we have that facility, we can enforce the students or staffs to use the bins.” Participant 7.
“To mention student awareness on the zero-waste at this campus, I do not think the students were exposed to the zero-waste campaign.” Participant 15.
“Because we, as the subordinate, will follow the order of the superiors. So, if there is a policy, we have already done it.” Participant 18.
“There is no policy yet. Because to make a policy is not easy, and it involves many things, such as legislation.” Participant 14.
“Need to increase the number of campaigns for zero-waste and 3R awareness.” Participant 16.
“Need proper campaign from the top campaign to the door management, students, you know- everything.” Participant 8.
“I used to see there are zero-waste campaigns in USM. However, it is not continuously. It stops after a few weeks. We need to make sure the campaign is continuous.” Participant 5.
“I want to suggest that if we do the enforcement, the policy must be approved.” Participant 11.
“Punishment is good to stop people from doing something.” Participant 3.
“Give rewards instead of fines.” Participant 1.
“For me, it would be not buying any plastic bottle and saying no to the single-use plastic.” Participant 6.
“When we go out, I will make sure we will bring our own shopping bag.” Participant 9.
“The main thing is awareness.” Participant 8.
“Reward is very important. Student needs money.” Participant 1.
“As a student, I do not want to do this alone. So, I think what I should do and what other students should do is invite friends to do it together. Yes, both support and trends.” Participant 29.
“Information on the zero-waste issue needs to be disseminated from time to time through the mass media such as television, radio, or social media platforms such as Facebook, WhatsApp, Instagram. Nowadays, most people are using them. Maybe continuance of dissemination may touch their mind.” Participant 12.
“I am trying to reduce the amount of paper used, but I did not manage to.” Participant 4.
“I did not use straws. Unless the shop is providing it, I will use it.” Participant 5.
“I am trying my best to go zero-waste. I am now transitioning from the bottled shampoo to the shampoo bar for my current zero-waste practice. I bring my own cutleries. If I have the intention to pack the food, I will bring my food container. I will bring my own water bottle. Moreover, if I want to buy something like bubble milk tea, I will bring my own bottle to the shop.” Participant 19.
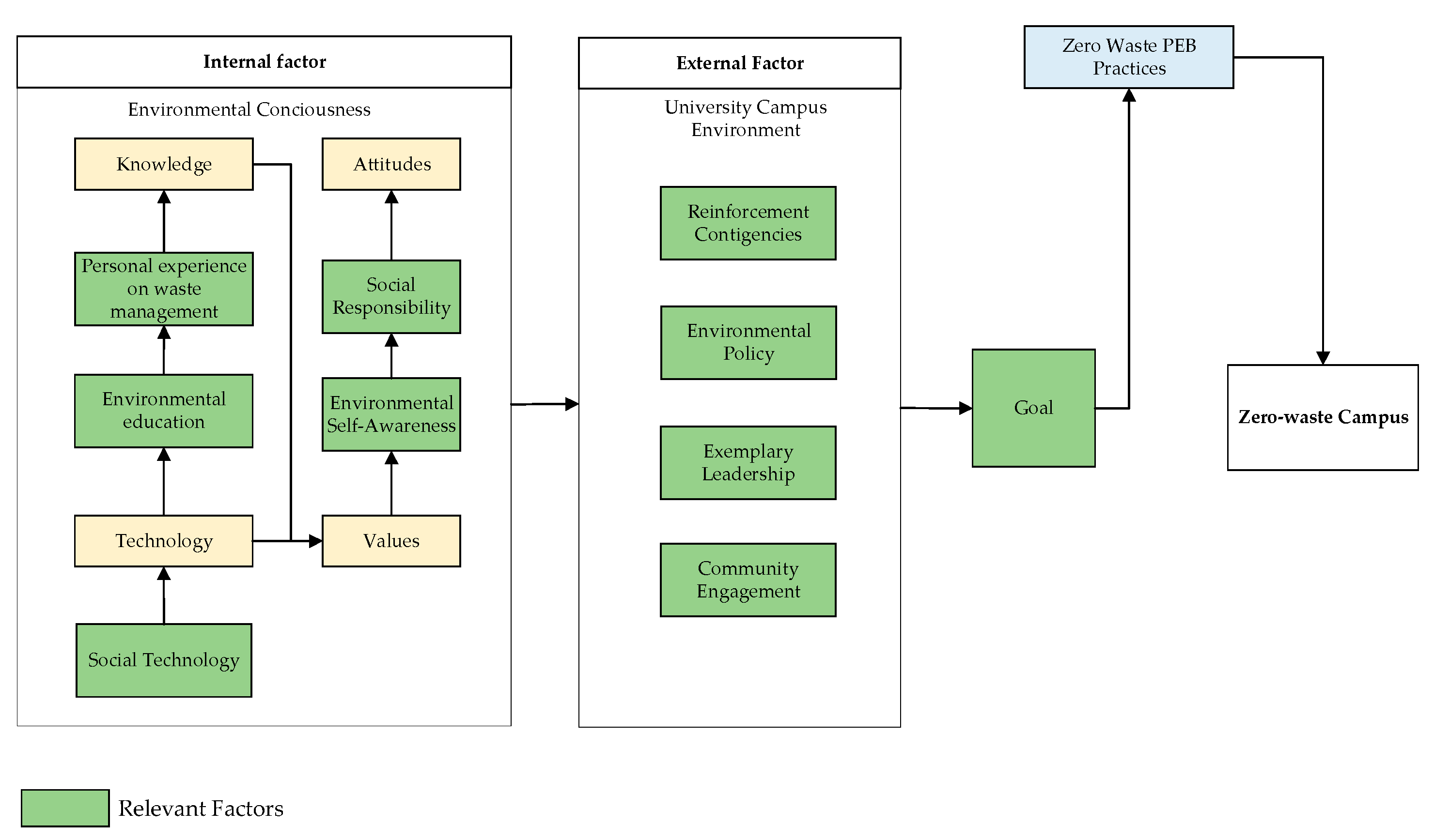
- i.
- Environmental Goal
- ii.
- Environmental Education
- iii.
- Personal Waste-Related Experience
- iv.
- Environmental Policy
- v.
- Facility
- vi.
- Reinforcement Contingencies
- vii.
- Community Engagement
- viii.
- Social Responsibility
- ix.
- Self-Awareness
3.2. IDI Results and Findings
“In my opinion, being a university for more than 20 years, USM has no issue with facilities. The university has provided enough facilities for waste disposal and everything. Still, I think there is more to what kind of idea or innovation you can come out with to practice zero-waste. If you say facilities, we are still creating a place to dump the waste. We are trying to come out with zero-waste. When it comes to zero-waste, we need an alternate recycling method. For example, food waste; all the restaurants, hostels, cafeterias, and everything how they deal with food waste.” Participant B.
“To educate by observation. For example, the students will follow the first act of their superiors.” Participant D.
“Maybe the lecturers could involve themselves with the waste management activity.” Participant F.
“The schools are very straightforward between the students and the teachers. However, on university campus, there is a huge community. We need to identify each role and which role can deliver faster.” Participant B.
“Watching a movie, a documentary about the environment and reading the news or about the impact of climate change and getting your awareness from the social media. Just increase my knowledge of it.”
“Before, there were many campaigns to save the environment on television. Nowadays, it seems to be lesser. We need to always advertise environmental care. Social media such as Instagram can be created and used to share detailed information on environmental care. Dissemination of information that is suitable for the function of the social media application.” Participant D.
“Giving awareness and stuff. You can sell things through social media. So can sell environmental things through there. And you can do live streaming and show like tutorials. It also helps to educate people to help the environment. I think engaging with the people and giving the information and knowledge.” Participant H.
“Personally, to develop self-awareness for this pro-environmental behaviour, one must always be knowledgeable about their surroundings from television news and social media such as TikTok, Instagram, Facebook, etc. So they know what is going on outside the country or outside of the place.” Participant L.
- i.
- Exemplary Leadership
- ii.
- Social Technology
3.3. Proposed Framework
4. Material and Method
4.1. Focus Group Discussion Data Collection Method
4.2. In-Depth Interview Data Collection Method
5. Conclusions
Author Contributions
Funding
Institutional Review Board Statement
Data Availability Statement
Conflicts of Interest
References
- Kaza, S.; Yao, L.; Bhada-Tata, P.; van Woerden, F. What a Waste 2.0: A Global Snapshot of Solid Waste Management to 2050. In What a Waste 2.0: A Global Snapshot of Solid Waste Management to 2050; World Bank: Washington, DC, USA, 2018. [Google Scholar] [CrossRef]
- Yang, H.; Ma, M.; Thompson, J.R.; Flower, R.J. Waste management, informal recycling, environmental pollution and public health. J. Epidemiol. Community Health 2018, 72, 237–243. [Google Scholar] [CrossRef] [PubMed]
- World Bank Group. Solid Waste Management. Available online: https://www.worldbank.org/en/topic/urbandevelopment/brief/solid-waste-management (accessed on 11 February 2022).
- Malaysian Investment Development Authority (MIDA). Waste to Energy for a Sustainable Future. 2021. Available online: https://www.mida.gov.my/waste-to-energy-for-a-sustainablefuture (accessed on 1 November 2022).
- Department of Statistic Malaysia (DOSM). Demographic Statistics Third Quarter 2022, Malaysia. 2022. Available online: https://www.dosm.gov.my/ (accessed on 20 December 2022).
- Rahim, R. Piles of Waste, We Want Not. Available online: https://www.thestar.com.my/news/nation/2021/03/11/piles-of-waste-we-want-not (accessed on 8 November 2022).
- Daim, N. No Land Left If Waste Not Reduced, Warns Expert. Available online: https://www.nst.com.my/news/nation/2022/07/814550/no-land-left-if-waste-not-reduced-warns-expert (accessed on 8 November 2022).
- Sreenivasan, J.; Govindan, M.; Chinnasami, M.; Kadiresu, I. Solid Waste Management in Malaysia—A Move Towards Sustainability. In Waste Management—An Integrated Vision; InTech: Rijeka, Croatia, 2012. [Google Scholar] [CrossRef]
- Gardner, G.T.; Stern, P.C. Environmental Problems and Human Behavior; Allyn & Bacon: Boston, MA, USA, 1996. [Google Scholar]
- Koger, S.M.; Winter, D.D. The Psychology of Environmental Problems Psychology for Sustainability, 3rd ed.; Psychology Press: Tucson, AZ, USA, 2010. [Google Scholar]
- Vlek, C.A.J.; Steg, L. Human behavior and environmental sustainability: Problems, driving forces, and research topics. J. Soc. Issues 2007, 63, 1–19. [Google Scholar] [CrossRef]
- Ramli, N.; Majid, H.A.M.A.; Nawawi, W.N.W.; Ishak, F.A.C.; Maarof, S. The Antecedents of Household Acceptance on Food Waste Innovation Products in Terengganu. Proceedings 2022, 82, 75. [Google Scholar]
- Hani, A. Malaysia Throws Away 17,000 Tonnes of Food Daily. Available online: https://themalaysianreserve.com/2022/02/15/malaysia-throws-away-17000-tonnes-of-food-daily/#google_vignette (accessed on 15 February 2022).
- Geller, E.S.; Winett, R.A.; Everett, P.B. Preserving the Environment: New Strategies for Behavior Change; Pergamon: Oxford, UK, 1982; Volume 102. [Google Scholar]
- Michelsen, G.; Fischer, D. Sustainability and education 1. In Sustainable Development Policy; Routledge: UK, London, 2018. [Google Scholar] [CrossRef]
- Unesco-Unep. The Belgrade Charter. Connect: UNESCO-UNEP Environmental Education Newsletter; UNESCO: Paris, France, 1976. [Google Scholar]
- Bursztyn, M.; Drummond, J. Sustainability science and the university: Pitfalls and bridges to interdisciplinarity. Environ. Educ. Res. 2014, 20, 313–332. [Google Scholar] [CrossRef]
- Srivanit, M.; Hokao, K. Evaluating the cooling effects of greening for improving the outdoor thermal environment at an institutional campus in the summer. Build. Environ. 2013, 66, 158–172. [Google Scholar] [CrossRef]
- Azahar Abas, M.; Muhamad Nor, A.N.; Abdul Malek, N.H.; Hizami Hassin, N. A Review of Sustainable Campus Concept in the Context of Solid Waste Management. J. Educ. Soc. Policy 2018, 5, 71–76. [Google Scholar] [CrossRef]
- Tiew, K.G.; Kruppa, S.; Basri, N.E.A.; Basri, H. Municipal solid waste composition study at Universiti Kebangsaan Malaysia campus. J. Appl. Sci. Res. 2010, 4, 6380–6389. [Google Scholar]
- Abdul Hamid, A.; Ahmad, A.; Ibrahim, M.; Nik Abdul Rahman, N. Food Waste Management in Malaysia- Current situation and future management options. J. Ind. Res. Technol. 2012, 2, 36–39. [Google Scholar]
- Ong, S.Q.; Lee, B.B.; Tan, G.P.; Maniam, S. Food waste pattern in tertiary education institution in Penang: Quantitative comparison of food waste composition between semester break and start. Pertanika J. Soc. Sci. Humanit. 2019, 27, 379–389. [Google Scholar]
- Zero Waste Hierarchy of Highest and Best Use 8.0. Available online: https://zwia.org/zwh/ (accessed on 19 May 2022).
- Saadatian, O.; Salleh, E.I.; Tahir, O.M.; Dola, K. Observations of sustainability practices in Malaysian research universities: Highlighting particular strengths. Pertanika J. Soc. Sci. Humanit. 2009, 17, 225. [Google Scholar]
- Koshy, K.C.; Ibrahim, K. Universiti Sains Malaysia’s Sustainability Journey: Reflections on a Road Less Travelled. Available online: https://cgss.usm.my/images/Universiti_Sains_Malaysias_Sustainability_Journey_Refletions_on_a_Road_Less_Travelled.pdf (accessed on 1 December 2022).
- Desa, A.; Abd Kadir, N.B.; Yusooff, F. Environmental Awareness and Education: A Key Approach to Solid Waste Management (SWM)—A Case Study of a University in Malaysia. In Waste Management—An Integrated Vision; InTech: Rijeka, Croatia, 2012. [Google Scholar] [CrossRef]
- Yusoff, S. Toward integrated and sustainable waste management system in University of Malaya: UM zero waste campaign. E3S Web Conf. 2018, 48, 04007. [Google Scholar] [CrossRef]
- Yussop Yunus. Green Campus Targets Zero Waste. Available online: https://btu.upm.edu.my/article/green_campus_targets_zero_waste-50675 (accessed on 28 July 2019).
- Meng, L.L.; Abidin, M.; Razak, D.A. Kampus Sejahtera Kampus Lestari (the Genesis for a Sustainable Campus); Cooperate and Sustainable Development Division Universiti Sains Malaysia: Penang, Malaysia, 2007. [Google Scholar]
- Abd Aziz, S. ‘Zero Waste’ Didik Warga Kampus Cara Pengurusan Sisa. Available online: https://news.usm.my/index.php/berita-mutakhir/2909-zero-waste-didik-warga-kampus-cara-pengurusan-sisa (accessed on 8 November 2022).
- Osman, O.; Ibrahim, K.; Koshy, K.; Akib, N.A.M.; Shabudin, A.F.A. The Sustainability Journey of USM: Solution Oriented Campus Ecosphere for Vitalising Higher Education Action on GAP. In Handbook of Theory and Practice of Sustainable Development in Higher Education; Springer: Berlin/Heidelberg, Germany, 2017. [Google Scholar] [CrossRef]
- Steg, L.; Vlek, C. Encouraging pro-environmental behaviour: An integrative review and research agenda. J. Environ. Psychol. 2009, 29, 309–317. [Google Scholar] [CrossRef]
- Arbuthnot, J.; Tedeschi, R.; Wayner, M.; Turner, J.; Kressel, S.; Rush, R. Induction Of Sustained Recycling Behavior Through The Foot-In-The-Door Technique. J. Environ. Syst. 1976, 6, 355–368. [Google Scholar] [CrossRef]
- Stern, P.C. Effect of incentives and education on resource conservation decisions in a simulated common dilemma. J. Personal. Soc. Psychol. 1976, 34, 1285–1292. [Google Scholar] [CrossRef]
- Sollberger, S. Pro-Environmental Behavior: A Psychobiological Perspective; Cuvillier Verlag: Göttingen, Germany, 2016. [Google Scholar]
- Ajzen, I. The theory of planned behavior. Organ. Behav. Hum. Decis. Process. 1991, 50, 179–211. [Google Scholar] [CrossRef]
- Stern, P.C.; Dietz, T.; Abel, T.; Guagnano, G.A.; Kalof, L. A value-belief-norm theory of support for social movements: The case of environmentalism. Hum. Ecol. Rev. 1999, 6, 81–97. [Google Scholar]
- Si, H.; Shi, J.G.; Tang, D.; Wen, S.; Miao, W.; Duan, K. Application of the theory of planned behavior in environmental science: A comprehensive bibliometric analysis. Int. J. Environ. Res. Public Health 2019, 16, 2788. [Google Scholar] [CrossRef]
- Razak, N.F.; Sabri, M.F. Pro-Environmental Workplace Intention Behaviour in the Malaysian Public Organization. Asian Soc. Sci. 2019, 15, 60–68. [Google Scholar] [CrossRef]
- Hassan, N.; Othman, S.N.; Yaacob, N.A. Determinants of Theory of Planned Behaviour (TPB) Model in measuring sustainable behaviour among students of public universities in Malaysia. J. Inf. Syst. Technol. Manag. 2018, 3, 1–12. [Google Scholar]
- Mufidah, I.; Jiang, B.C.; Lin, S.C.; Chin, J.; Rachmaniati, Y.P.; Persada, S.F. Understanding the consumers’ behavior intention in using green ecolabel product through Pro-Environmental Planned Behavior model in developing and developed regions: Lessons learned from Taiwan and Indonesia. Sustainability 2018, 10, 1423. [Google Scholar] [CrossRef]
- Ramayah, T.; Lee, J.W.C.; Lim, S. Sustaining the environment through recycling: An empirical study. J. Environ. Manag. 2012, 102, 141–147. [Google Scholar] [CrossRef] [PubMed]
- Chung, M.G.; Kang, H.; Dietz, T.; Jaimes, P.; Liu, J. Activating values for encouraging pro-environmental behavior: The role of religious fundamentalism and willingness to sacrifice. J. Environ. Stud. Sci. 2019, 9, 371–385. [Google Scholar] [CrossRef]
- Whitley, C.T.; Takahashi, B.; Zwickle, A.; Besley, J.C.; Lertpratchya, A.P. Sustainability behaviors among college students: An application of the VBN theory. Environ. Educ. Res. 2018, 24, 245–262. [Google Scholar] [CrossRef]
- Yacob, P.; Wong, L.S.; Khor, S.C. An empirical investigation of green initiatives and environmental sustainability for manufacturing SMEs. J. Manuf. Technol. Manag. 2019, 30, 2–25. [Google Scholar] [CrossRef]
- Han, H.; Moon, H.; Lee, H. Excellence in eco-friendly performance of a green hotel product and guests’ pro-environmental behavior. Soc. Behav. Personal. 2019, 47, 1–10. [Google Scholar] [CrossRef]
- Kollmuss, A.; Agyeman, J. Mind the Gap: Why do people act environmentally and what are the barriers to pro-environmental behavior? Environ. Educ. Res. 2002, 8, 239–260. [Google Scholar] [CrossRef]
- Schwartz, N.E. Nutrition knowledge, attitudes and practices of canadian public health nurses. J. Nutr. Educ. 1976, 8, 28–31. [Google Scholar] [CrossRef]
- Eckman, K.; Fortin, C.; Nuckles, K.; Were, V.L.A. Dakota County Winter Maintenance Training: KAP Study Report; University of Minnesota: Minneapolis, MN, USA, 2011. [Google Scholar]
- Kaliyaperuma, K. Guideline for Conducting a Knowledge, Attitude and Practice (KAP) Study. Community Ophthalmol. 2004, 4, 7–9. [Google Scholar]
- Vandamme, E. Concepts and Challenges in the Use of Knowledge-Attitude-Practice Surveys: Literature Review; Department of Animal Health, Institute of Tropical Medicine: Antwerp, Belgium, 2009. [Google Scholar]
- FAO. Guidelines for Assessing Nutrition-Related Knowledge, Attitudes and Practices; Food and Agriculture Organization of the United Nations: Rome, Italy, 2014. [Google Scholar]
- Boynton, P.M.; Greenhalgh, T. Selecting, designing, and developing your questionnaire. BMJ 2004, 28, 1312–1315. [Google Scholar] [CrossRef] [PubMed]
- Draugalis, J.L.R.; Coons, S.J.; Plaza, C.M. Best practices for survey research reports: A synopsis for authors and reviewers. Am. J. Pharm. Educ. 2008, 72, 11. [Google Scholar] [CrossRef] [PubMed]
- Krathwohl, D.; Bloom, B.; Masia, B. Taxonomy of Educational Objectives: The Classification of Educational Goals—Handbook II: Affective Domain; David McKay Company: New York, NY, USA, 1964. [Google Scholar]
- Howell, R.A.; Allen, S. Significant life experiences, motivations and values of climate change educators. Environ. Educ. Res. 2019, 25, 813–831. [Google Scholar] [CrossRef]
- Maiteny, P.T. Mind in the Gap: Summary of research exploring “inner” influences on pro-sustainability learning and behaviour. Environ. Educ. Res. 2002, 8, 299–306. [Google Scholar] [CrossRef]
- Benton, T.; Redclift, M. Social Theory and the Global Environment; Routledge: London, UK, 2013. [Google Scholar]
- Kongoli, F. Role of Science and Technology in Sustainable Development. Available online: https://flogen.org/pdf/sips16_524FS.pdf (accessed on 5 December 2022).
- Beder, S. The Role of Technology in Sustainable Development. IEEE Technol. Soc. Mag. 1994, 13, 14–19. [Google Scholar] [CrossRef]
- Fogg, B.J. Persuasive Technology: Using Computers to Change What We Think and Do. In Persuasive Technology: Using Computers to Change What We Think and Do; Elsevier: Amsterdam, The Netherlands, 2003. [Google Scholar] [CrossRef]
- Zheng, Q.; Chen, T.; Kong, D. An empirical study on context awareness integrated mobile assisted instruction and the factors. Eurasia J. Math. Sci. Technol. Educ. 2017, 13, 1737–1747. [Google Scholar] [CrossRef]
- Altıok, S.; Başer, Z.; Yükseltürk, E. Enhancing metacognitive awareness of undergraduates through using an e-educational video environment. Comput. Educ. 2019, 139, 129–145. [Google Scholar] [CrossRef]
- The World Bank. Mobile Cellular Subscriptions—Malaysia|Data; The World Bank: Washington, DC, USA, 2022; Available online: https://data.worldbank.org/indicator/IT.CEL.SETS?locations=MY&start=2019 (accessed on 1 November 2022).
- Sung, Y.T.; Chang, K.E.; Liu, T.C. The effects of integrating mobile devices with teaching and learning on students’ learning performance: A meta-analysis and research synthesis. Comput. Educ. 2016, 94, 252–275. [Google Scholar] [CrossRef]
- Malik, M.N.; Khan, H.H.; Chofreh, A.G.; Goni, F.A.; Klemeš, J.J.; Alotaibi, Y. Investigating students’ sustainability awareness and the curriculum of technology education in Pakistan. Sustainability 2019, 11, 2651. [Google Scholar] [CrossRef]
- Syed Hasan, S.; Harun, R.; Lim, K. Application of Theory of Planned Behavior in Measuring the Behavior to Reduce Plastic Consumption Among Students at Universiti Putra Malaysia, Malaysia. Procedia Environ. Sci. 2015, 30, 195–200. [Google Scholar] [CrossRef]
- Ajzen, I.; Joyce, N.; Sheikh, S.; Cote, N.D. Knowledge and the Prediction of Behavior: The Role of Information Accuracy in the Theory of Planned Behavior. Appl. Soc. Psych. 2011, 33, 101–117. [Google Scholar] [CrossRef]
- Ahmad, J.; Noor, S.; Ismail, N. Investigating Students’ Environmental Knowledge, Attitude, Practice and Communication. Asian Soc. Sci. 2015, 11, 284. [Google Scholar] [CrossRef]
- Gatersleben, B.; Murtagh, N.; Abrahamse, W. Values, identity and pro-environmental behaviour. Contemp. Soc. Sci. 2014, 9, 374–392. [Google Scholar] [CrossRef]
- Fishbach, A.; Ferguson, M.J. The Goal Construct in Social Psychology; The Guilford Press: New York, NY, USA, 2007. [Google Scholar]
- Lunenburg, F.C. Goal-setting theory of motivation. Int. J. Manag. Bus. Adm. 2011, 15, 1. [Google Scholar]
- Locke, E.A.; Latham, G.P. New directions in goal-setting theory. Curr. Dir. Psychol. Sci. 2006, 15, 265–268. [Google Scholar] [CrossRef]
- Grant, A.M. An integrated model of goal-focused coaching: An evidence-based framework for teaching and practice. Int. Coach. Psychol. Rev. 2012, 7, 146–165. [Google Scholar] [CrossRef]
- EPA. What is Environmental Education? United States Environmental Protection Agency: Washington, DC, USA, 2022. Available online: https://www.epa.gov/education/what-environmental-education (accessed on 22 July 2022).
- Sabo, H.M. Environmental education and sustainable development general aspects. Int. Conf. Soc. Sci. Humanit. IPEDR 2011, 5, 2–8. [Google Scholar]
- Broomell, S.B.; Budescu, D.V.; Por, H.-H. Personal experience with climate change predicts intentions to act. Glob. Environ. Chang. 2015, 32, 67–73. [Google Scholar] [CrossRef]
- Haselhuhn, M.P.; Pope, D.G.; Schweitzer, M.E.; Fishman, P. The impact of personal experience on behavior: Evidence from video-rental fines. Manag. Sci. 2012, 58, 52–61. [Google Scholar] [CrossRef]
- Vargas-Hernandez, J.; Noruzi, M.R.; Ali, I.F.N.H. What is policy, social policy and social policy changing? Int. J. Bus. Soc. Sci. 2011, 2, 287–291. [Google Scholar]
- McCormick, J. Environmental Policy in Britain. Environmental Politics and Policy in Industrialized Countries; MIT: London, UK, 2002; pp. 121–147. [Google Scholar]
- Mozingo, D. Contingencies of Reinforcement BT—Encyclopedia of Autism Spectrum Disorders; Volkmar, F.R., Ed.; Springer: New York, NY, USA, 2013; p. 799. [Google Scholar] [CrossRef]
- Skinner, B.F. Contingencies of Reinforcement: A Theoretical Analysis; BF Skinner Foundation: Cambridge, MA, USA, 2014; Volume 3. [Google Scholar]
- Schmitz, C.L.; Stinson, C.H.; James, C.D. Community and environmental sustainability. Crit. Soc. Work. 2010, 11. [Google Scholar] [CrossRef]
- Luce, M.F.; McGill, A.; Peracchio, L. Promoting an Environment of Scientific Integrity: Individual and Community Responsibilities; University of Chicago Press: Chicago, IL, USA, 2012. [Google Scholar]
- Stangor, C.; Tarry, H.; Jhangiani, R. The Social Self: The Role of the Social Situation. In Principles of Social Psychology-1st International Edition; Pressbooks: Montreal, QC, Canada.
- Schmidt, J.E. From intentions to actions: The role of environmental awareness on college students. J. Undergrad. Res. 2007, 10, 1–4. [Google Scholar]
- Alqooti, A.A. Public governance in the public sector: Literature review. Int. J. Bus. Ethics Gov. 2020, 3, 14–25. [Google Scholar] [CrossRef]
- Kouzes, J.M.; Posner, B.Z. The Five Practices of Exemplary Leadership; John Wiley & Sons: New York, NY, USA, 2011; Volume 225. [Google Scholar]
- Suby, C. Social media in health care: Benefits, concerns, and guidelines for use. Creat. Nurs. 2013, 19, 140–147. [Google Scholar] [CrossRef]
- Widyasari, Y.; Nugroho, L.; Permanasari, A. Persuasive technology for enhanced learning behavior in higher education. Int. J. Educ. Technol. High. Educ. 2019, 16, 15. [Google Scholar] [CrossRef]
- Goulding, A.; Calvert, P.; Ihejirika, K. How social is your social media? Managing social media marketing in academic libraries. In Proceedings of the IFLA WLIC 2018, Lumpur, Malaysia, 24–30 August 2018. [Google Scholar]
- Midden, C.; Ham, J. Persuasive Technology to Promote Pro-Environmental Behaviour: An Introduction; Wiley Online Library: Online, 2018; pp. 283–294. [Google Scholar] [CrossRef]
- Devincenzi, S.; Kwecko, V.; Tolêdo, F.; Mota, F.; Casarin, J.; Botelho, S. Persuasive Technology: Applications in Education. In Proceedings of the 2017 IEEE Frontiers in Education Conference (FIE), Indianapolis, IN, USA, 18–21 October 2017. [Google Scholar]
- Creswell, J.; Clark, V. Designing and Conducting Mix Method Research. In Methodological Research, 3rd ed.; SAGE Publications Inc.: Thousand Oaks, CA, USA, 2018. [Google Scholar]
- Kitzinger, J. Qualitative Research: Introducing focus groups. BMJ 1995, 311, 299–302. [Google Scholar] [CrossRef]
- Young, V. Focus on focus groups. Coll. Res. Libr. News 1993, 54, 391–394. [Google Scholar] [CrossRef]
- Morgan, D.L.; Krueger, R.A. When to Use Focus Groups and Why; Sage Publications, Inc.: Thousand Oaks, CA, USA, 1993; pp. 3–19. [Google Scholar] [CrossRef]
- Boyatzis, R.E. Transforming Qualitative Information; Sage Publications, Inc.: Thousand Oaks, CA, USA, 1998. [Google Scholar]
- Palinkas, L.A.; Horwitz, S.M.; Green, C.A.; Wisdom, J.P.; Duan, N.; Hoagwood, K. Purposeful Sampling for Qualitative Data Collection and Analysis in Mixed Method Implementation Research. Adm. Policy Ment. Health Ment. Health Serv. Res. 2015, 42, 533–544. [Google Scholar] [CrossRef]
- Etikan, I. Comparison of Convenience Sampling and Purposive Sampling. Am. J. Theor. Appl. Stat. 2016, 5, 1–4. [Google Scholar] [CrossRef]
- Ones, D.S.; Wiernik, B.M.; Dilchert, S.; Klein, R. Pro-Environmental Behavior. In International Encyclopedia of the Social & Behavioral Sciences; Elsevier Inc.: Amsterdam, The Netherlands, 2015. [Google Scholar] [CrossRef]
- Carlsen, B.; Glenton, C. What about N? A methodological study of sample-size reporting in focus group studies. BMC Med. Res. Methodol. 2011, 11, 26. [Google Scholar] [CrossRef]
- Krueger, R.A.; Casey, M.A. Participants in a Focus Groups. In Focus Groups, A Practical Guide for Applied Research; Sage Publications, Inc.: Beverly Hills, CA, USA, 2014. [Google Scholar]
- Eliot & Associates. Guidelines for Conducting a Focus Group. Available online: https://irep.olemiss.edu/wp-content/uploads/sites/98/2016/05/Trinity_Duke_How_to_Conduct_a_Focus_Group.pdf (accessed on 8 November 2022).
- Liamputtong, P. Focus Group Methodology: Introduction and History. Focus Group Methodol. Princ. Pract. 2015, 224, 1–14. [Google Scholar] [CrossRef]
- Smithson, J. Using Focus Groups in Social Research. In The Sage Handbook of Social Research Methods; Sage Publications, Inc.: Beverly Hills, CA, USA, 2007. [Google Scholar] [CrossRef]
- Saunders, B.; Sim, J.; Kingstone, T.; Baker, S.; Waterfield, J.; Bartlam, B.; Burroughs, H.; Jinks, C. Saturation in qualitative research: Exploring its conceptualization and operationalization. Qual. Quant. 2018, 52, 1893–1907. [Google Scholar] [CrossRef] [PubMed]
- Namey, E.; Guest, G.; McKenna, K.; Chen, M. Evaluating Bang for the Buck: A Cost-Effectiveness Comparison Between Individual Interviews and Focus Groups Based on Thematic Saturation Levels. Am. J. Eval. 2016, 37, 425–440. [Google Scholar] [CrossRef]
- O’Brien, H.L.; Symons, S. The information behaviors and preferences of undergraduate students. Res. Strateg. 2005, 20, 409–423. [Google Scholar] [CrossRef]
- Leedy, P.D.; Ormrod, J.E. Practical Research Planning and Design Twelfth Edition; Pearson Education Inc.: New York, NY, USA, 2019. [Google Scholar]
- Breen, R.L. A practical guide to focus-group research. J. Geogr. High. Educ. 2006, 30, 463–475. [Google Scholar] [CrossRef]
- Yukalang, N.; Clarke, B.; Ross, K. Solid waste management solutions for a rapidly urbanizing area in Thailand: Recommendations based on stakeholder input. Int. J. Environ. Res. Public Health 2018, 15, 1302. [Google Scholar] [CrossRef]
- Uzunboylu, H.; Cavus, N.; Ercag, E. Using mobile learning to increase environmental awareness. Comput. Educ. 2009, 52, 381–389. [Google Scholar] [CrossRef]
- Dawson, S.; Manderson, L.; Tallo, V.L. A Manual for The Use of Focus Groups. Available online: https://apps.who.int/iris/handle/10665/41795 (accessed on 5 December 2022).
- Guest, G.; Bunce, A.; Johnson, L. How many interviews are enough? An experiment with data saturation and variability. Field Methods 2006, 18, 59–82. [Google Scholar] [CrossRef]






| Social Media Tools | Description | Example |
|---|---|---|
| Media sharing sites | Allow users to upload, organise and share multimedia materials with people and/or selected communities. | YouTube, Vimeo, Instagram, Flickr |
| Blogs/Microblogs | Allow authors to post their writings or information on the web, hoping someone will read them. | Blogger, Twitter, Plurk, Tumblr, Weibo |
| Social Bookmarking sites | Allow users to collaboratively use tags to annotate and categorise the web content they found interesting | Pinboard, Pinterest, Digg, Foursquare |
| Virtual/Online Communities | Allow individuals to share specific information and interests through interactive tools on a website. | Gizmodo, Quora |
| Social Networking Sites | Allow individuals to build social relationships and interests among friends and acquaintances. | Facebook, LinkedIn, TikTok |
| Virtual Worlds | Provide computer-simulated environments where people can interact in a virtual world. | Second Life, World of Warcraft, IMVU |
| Position | Frequency | Total | |
|---|---|---|---|
| Male | Female | ||
| Lecturer | 2 | 2 | 10 |
| Administration Staff | 3 | 2 | |
| Retailer | 1 | 0 | |
| General Workers | 0 | 0 | |
| Postgraduate Students | 4 | 2 | 19 |
| Undergraduate Students | 5 | 8 | |
| Total | 14 | 15 | 29 |
| No | Questions |
|---|---|
| 1 | Are you aware of zero-waste? |
| 2 | What do you understand by the term zero-waste? |
| 3 | Do you think zero-waste is the same concept as in reduce, reuse, and recycle (3R)? |
| 4 | What are the reasons for waste problem in the campus? |
| 5 | What are the obstacles for waste problem in the campus? |
| 6 | Do you have any suggestions on how to improve the waste problem in the campus? |
| 7 | What are your current practices of zero-waste? |
| 8 | How can zero-waste lifestyle be implemented to create zero-waste Campus? |
| 9 | What improvements could be made to encourage you to play a more active and effective role in waste management? |
| 10 | What is the role of technology in instilling zero-waste behaviour? |
| 11 | How do you see the role of mobile application in delivering the content to promote zero-waste behaviour? |
| Position | Frequency | Total | |
|---|---|---|---|
| Male | Female | ||
| Lecturer | 1 | 0 | 3 |
| Administration Staff | 2 | 0 | |
| Retailer | 0 | 0 | |
| General Workers | 0 | 0 | |
| Postgraduate Students | 2 | 2 | 9 |
| Undergraduate Students | 2 | 3 | |
| Total | 7 | 5 | 12 |
| No | Questions |
|---|---|
| 1 | How important is goal in influencing campus community pro-environmental behaviour? |
| 2 | How to educate the campus community to practice pro-environmental behaviour? |
| 3 | Why personal experience is important in building pro-environmental behaviour? |
| 4 | What are campus community’s social responsibility in efforts towards Zero-Waste Campus? |
| 5 | What facilities are needed to create Zero-Waste Campus? |
| 6 | In your opinion, reward or penalty is more important in encouraging pro-environmental behaviour? |
| 7 | How to develop one’s self-awareness to practice pro-environmental behaviour? |
| 8 | What are the roles of technology in the environment? |
| 9 | How does information technology persuade people to engage in pro-environmental behaviours? |
| 10 | How does social media help the environment? |
Disclaimer/Publisher’s Note: The statements, opinions and data contained in all publications are solely those of the individual author(s) and contributor(s) and not of MDPI and/or the editor(s). MDPI and/or the editor(s) disclaim responsibility for any injury to people or property resulting from any ideas, methods, instructions or products referred to in the content. |
© 2023 by the authors. Licensee MDPI, Basel, Switzerland. This article is an open access article distributed under the terms and conditions of the Creative Commons Attribution (CC BY) license (https://creativecommons.org/licenses/by/4.0/).
Share and Cite
Baba-Nalikant, M.; Syed-Mohamad, S.M.; Husin, M.H.; Abdullah, N.A.; Mohamad Saleh, M.S.; Abdul Rahim, A. A Zero-Waste Campus Framework: Perceptions and Practices of University Campus Community in Malaysia. Recycling 2023, 8, 21. https://doi.org/10.3390/recycling8010021
Baba-Nalikant M, Syed-Mohamad SM, Husin MH, Abdullah NA, Mohamad Saleh MS, Abdul Rahim A. A Zero-Waste Campus Framework: Perceptions and Practices of University Campus Community in Malaysia. Recycling. 2023; 8(1):21. https://doi.org/10.3390/recycling8010021
Chicago/Turabian StyleBaba-Nalikant, Mayawi, Sharifah Mashita Syed-Mohamad, Mohd Heikal Husin, Nor Athiyah Abdullah, Mohamad Saifudin Mohamad Saleh, and Asyirah Abdul Rahim. 2023. "A Zero-Waste Campus Framework: Perceptions and Practices of University Campus Community in Malaysia" Recycling 8, no. 1: 21. https://doi.org/10.3390/recycling8010021
APA StyleBaba-Nalikant, M., Syed-Mohamad, S. M., Husin, M. H., Abdullah, N. A., Mohamad Saleh, M. S., & Abdul Rahim, A. (2023). A Zero-Waste Campus Framework: Perceptions and Practices of University Campus Community in Malaysia. Recycling, 8(1), 21. https://doi.org/10.3390/recycling8010021

