Characteristic Prediction and Temperature-Control Strategy under Constant Power Conditions for Lithium-Ion Batteries
Abstract
1. Introduction
2. Battery Model and Characteristic Prediction Method
2.1. Modeling for a Single Cell
2.2. Parameter Identification
2.3. Modeling a Battery Pack
2.4. Characteristic Prediction under Constant Power Conditions
3. Experiment
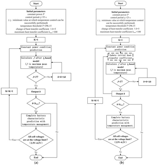
4. Temperature-Control Strategies
5. Conclusions
Author Contributions
Funding
Institutional Review Board Statement
Informed Consent Statement
Conflicts of Interest
Nomenclature
| intermediate variable of (-) | |
| deviations between ysurf and yavg (-) | |
| intermediate variable of (-) | |
| τi, i = n, p | solid-phase diffusion time constant of electrodes (s) |
| τe | liquid-phase diffusion time constant (s) |
| ηact | reaction polarization overpotential (V) |
| ηcon | concentration polarization overpotential (V) |
| ηohm | ohmic polarization overpotential (V) |
| dEocv/dT | entropy coefficient of the battery material (-) |
| V | battery volume (m3) |
| lx | battery length (m) |
| ly | battery width respectively (m) |
| mroll | mass of the electrode winding body (kg) |
| Δt | time step (s) |
| hi, i = x,y | x, y dimension heat exchange coefficient (W m−2K−1) |
| Rcondi, i = x, y | internal thermal resistance of the battery in two directions (K W−1) |
| Ramb | thermal resistance between the battery shell and the environment (K W−1) |
| Cp | equivalent specific heat capacity of the battery (J kg−1K−1) |
| λi, i = x, y | two-direction equivalent thermal conductivity of the battery (W m−1K−1) |
| Ta | environment temperature (K) |
| Tsurfi, i = x, y | shell temperature in two directions (K) |
| k | discrete step number |
| I | current (A) |
| initial electrolyte concentration (mol m–3) | |
| Eocv | open-circuit voltage, OCV (V) |
| F | Faraday constant (C mol–1) |
| Pact | coefficient of anode reaction polarization (m–1.5 mol0.5 s) |
| Pconi,i = p, n | positive and negative proportional coefficient of liquid-phase diffusion (mol m–3 A–1) |
| Qi, i = n, p | capacities of effective active material in the electrodes (A s) |
| R | ideal gas constant (J mol–1 K–1) |
| Rohm | ohmic resistance (Ω) |
| T | battery internal temperature (K) |
| t+ | transport number (-) |
| Uapp | terminal voltage for single cell (V) |
| x0 | initial stoichiometric number of the negative electrode (-) |
| xavg | solid-phase average stoichiometric number of the negative electrode (-) |
| xsurf | solid-phase surface stoichiometric number of the negative electrode (-) |
| y0 | initial stoichiometric number of the positive electrode (-) |
| yavg | solid-phase average stoichiometric number of the positive electrode (-) |
| ysurf | solid-phase surface stoichiometric number of the positive electrode (-) |
| change of electrolyte concentration in positive and negative current collectors (mol m–3) | |
| deviations between xsurf and xavg (-) |
References
- Liu, C.H.; Hu, M.H.; Jin, G.Q.; Xu, Y.D.; Zhai, J. State of power estimation of lithium-ion battery based on fractional-order equivalent circuit model. J. Energy Storage 2021, 41, 102954. [Google Scholar] [CrossRef]
- Feng, T.H.; Yang, L.; Zhao, X.W.; Zhang, H.D.; Qiang, J.X. Online identification of lithium-ion battery parameters based on an improved equivalent-circuit model and its implementation on battery state-of-power prediction. J. Power Sources 2015, 281, 192–203. [Google Scholar] [CrossRef]
- Waag, W.; Fleische, C.; Sauer, D.U. Adaptive on-line prediction of the available power of lithium-ion batteries. J. Power Sources 2013, 242, 548–559. [Google Scholar] [CrossRef]
- Pan, R.; Wang, Y.J.; Zhang, X.; Yang, D.; Chen, Z.H. Power capability prediction for lithium-ion batteries based on multiple constraints analysis. Electrochim. Acta 2017, 238, 120–133. [Google Scholar] [CrossRef]
- Guo, R.H.; Shen, W.X. A data-model fusion method for online state of power estimation of lithium-ion batteries at high discharge rate in electric vehicles. Energy 2022, 254, 124270. [Google Scholar] [CrossRef]
- Wang, H.M.; Li, H.Q.; Ji, Z.Y.; Yang, Z.; Jiang, C.L.; Lin, H. Cooling the electrode tabs with air to manage the heat transferred through the collectors in traction battery. J. Energy Storage 2022, 48, 103982. [Google Scholar] [CrossRef]
- Xie, J.K.; Wang, Y.; He, S.M.; Zhang, G.Q.; Liu, X.Y.; Yang, X.Q. A simple cooling structure with precisely-tailored liquid cooling plate for thermal management of large battery module. Appl. Therm. Eng. 2022, 212, 118575. [Google Scholar] [CrossRef]
- Ajour, M.N.; Milyani, A.H.; Abu-Hamdeh, N.H.; Karimipour, A. Thermal management of a lithium ion battery pack connected to a solar panel using a comparison of two cavities filled with phase change materials: Oval and rectangular. J. Energy Storage 2022, 52, 105061. [Google Scholar] [CrossRef]
- Xie, Y.; Li, H.H.; Zhang, Y.J.; Xu, Y.D.; Fowler, M.; Tran, M.K.; Zhang, X.; Chen, B.; Deng, S.S. Improving thermal performance of battery at high current rate by using embedded heat pipe system. J. Energy Storage 2022, 46, 103809. [Google Scholar] [CrossRef]
- Cen, J.W.; Jiang, F.M. Li-ion power battery temperature control by a battery thermal management and vehicle cabin air conditioning integrated system. Energy Sustain. Dev. 2020, 57, 141–148. [Google Scholar] [CrossRef]
- Afzal, A.; Ramis, M.K. Multi-objective optimization of thermal performance in battery system using genetic and particle swarm algorithm combined with fuzzy logics. J. Energy Storage 2020, 32, 101815. [Google Scholar] [CrossRef]
- Jiaqiang, E.; Zeng, Y.; Jin, Y.; Zhang, B.; Huang, Z.H.; Wei, K.X.; Chen, J.W.; Zhu, H.; Deng, Y.W. Heat dissipation investigation of the power lithium-ion battery module based on orthogonal experiment design and fuzzy grey relation analysis. Energy 2020, 211, 118596. [Google Scholar]
- Yin, Y.L.; Choe, S.Y. Actively temperature controlled health-aware fast charging method for lithium-ion battery using nonlinear model predictive control. Appl. Energy 2020, 271, 115232. [Google Scholar] [CrossRef]
- Pang, H.; Mou, L.J.; Guo, L.; Zhang, F.Q. Parameter identification and systematic validation of an enhanced single-particle model with aging degradation physics for Li-ion batteries. Electrochim. Acta 2019, 307, 474–487. [Google Scholar] [CrossRef]
- Wu, L.X.; Pang, H.; Geng, Y.F.; Liu, X.F.; Liu, J.H.; Liu, K. Low-complexity state of charge and anode potential prediction for lithium-ion batteries using a simplified electrochemical model-based observer under variable load condition. Int. J. Energy Res. 2022, 46, 11834–11848. [Google Scholar] [CrossRef]
- Bi, Y.; Choe, S. An adaptive sigma-point Kalman filter with state equality constraints for online state-of-charge estimation of a Li(NiMnCo)O2/Carbon battery using a reduced-order electrochemical model. Appl. Energy 2020, 258, 113925. [Google Scholar] [CrossRef]
- Doyle, M.; Fuller, T.F.; Newman, J. Modeling of galvanostatic charge and discharge of the lithium/polymer/insertion cell. J. Electrochem. Soc. 1993, 140, 1526–1533. [Google Scholar] [CrossRef]
- Kumaresan, K.; Sikha, G.; White, R.E. Thermal Model for a Li-Ion Cell. J. Electrochem. Soc. 2008, 155, A164–A171. [Google Scholar] [CrossRef]
- Xu, M.; Zhang, Z.Q.; Wang, X.; Jia, L.; Yang, L.J. Two-dimensional electrochemical–thermal coupled modeling of cylindrical LiFePO4 batteries. J. Power Sources 2014, 256, 233–243. [Google Scholar] [CrossRef]
- Viswanathan, V.V.; Choi, D.; Wang, D.H.; Xu, W.; Towne, S.; Williford, R.E.; Zhang, J.; Liu, J.; Yang, Z.G. Effect of entropy change of lithium intercalation in cathodes and anodes on Li-ion battery thermal management. J. Power Sources 2010, 195, 3720–3729. [Google Scholar] [CrossRef]
- Yang, T.R.; Yang, N.X.; Zhang, X.W.; Li, G.J. Investigation of the thermal performance of axial-flow air cooling for the lithium-ion battery pack. Int. J. Therm. Sci. 2016, 108, 132–144. [Google Scholar] [CrossRef]
- Somasundaram, K.; Birgersson, E.; Mujumdar, A.S. Thermal–electrochemical model for passive thermal management of a spiral-wound lithium-ion battery. J. Power Sources 2012, 203, 84–96. [Google Scholar] [CrossRef]
- Basu, S.; Hariharan, K.S.; Kolake, S.M.; Song, T.; Sohn, D.K.; Yeo, T. Coupled electrochemical thermal modelling of a novel Li-ion battery pack thermal management system. Appl. Energy 2016, 181, 1–13. [Google Scholar] [CrossRef]
- Saw, L.H.; Ye, Y.H.; Tay, A.A.O. Electrochemical–thermal analysis of 18650 Lithium Iron Phosphate cell. Energy Convers. Manag. 2013, 75, 162–174. [Google Scholar] [CrossRef]
- Jiang, F.M.; Peng, P.; Sun, Y.Q. Thermal analyses of LiFePO4/graphite battery discharge processes. J. Power Sources 2013, 243, 181–194. [Google Scholar] [CrossRef]
- Vazquez-Arenas, J.; Gimenez, L.E.; Fowler, M.; Han, T.; Chen, S. A rapid estimation and sensitivity analysis of parameters describing the behavior of commercial Li-ion batteries including thermal analysis. Energy Convers. Manag. 2014, 87, 472–482. [Google Scholar] [CrossRef]
- Romero-Becerril, A.; Alvarez-Icaza, L. Comparison of discretization methods applied to the single-particle model of lithium-ion batteries. J. Power Sources 2011, 196, 10267–10279. [Google Scholar] [CrossRef]
- Luo, W.L.; Lyu, C.; Wang, L.X.; Zhang, L.Q. A new extension of physics-based single particle model for higher charge–discharge rates. J. Power Sources 2013, 241, 295–310. [Google Scholar] [CrossRef]
- Xu, S.C.; Wang, Y.H.; Shao, J.Y.; Lin, J.F.; Yu, Q.Q. An electrochemical-thermal coupling model for prismatic lithium-ion batteries over wide temperature range. Appl. Therm. Eng. 2022, 217, 119282. [Google Scholar] [CrossRef]
- Li, J.F.; Wang, L.X.; Lyu, C.; Liu, E.H.; Xing, Y.J.; Pecht, M. A parameter estimation method for a simplified electrochemical model for Li-ion batteries. Electrochim. Acta 2018, 275, 50–58. [Google Scholar] [CrossRef]
- Gottapu, M.; Goh, T.; Kaushik, A.; Adiga, S.P.; Bharathraj, S.; Patil, R.S.; Kim, D.; Ryu, Y. Fully coupled simplified electrochemical and thermal model for series-parallel configured battery pack. J. Energy Storage 2021, 36, 102424. [Google Scholar] [CrossRef]
- Hosseinzadeh, E.; Marco, J.; Jennings, P. Combined electrical and electrochemical-thermal model of parallel connected large format pouch cells. J. Energy Storage 2019, 22, 194–207. [Google Scholar] [CrossRef]
- Wang, S.X.; Li, K.X.; Tian, Y.; Wang, J.Y.; Wu, Y.K.; Ji, S. An experimental and numerical examination on the thermal inertia of a cylindrical lithium-ion power battery. Appl. Therm. Eng. 2019, 154, 676–685. [Google Scholar] [CrossRef]
- Yang, X.L.; Hu, X.B.; Chen, Z.; Chen, Y.J. Effect of ambient dissipation condition on thermal behavior of a lithium-ion battery using a 3D multi-partition model. Appl. Therm. Eng. 2020, 178, 1359–4311. [Google Scholar] [CrossRef]


















| Correlation Mechanism | Equations |
|---|---|
| Terminal voltage | |
| Open circuit potential correction | |
| Basic working principle | , , , , , , |
| Solid diffusion | |
| Liquid phase diffusion | |
| Reactive polarization | , |
| Ohmic polarization | |
| Heat production | |
| Internal temperature | |
| Shell temperature |
| Assumptions | Explanations |
|---|---|
| The temperature conduction in z direction which is shown in Figure 1 is ignored. | The laminated structure inside the battery only exists in the x and y directions, but not in the z direction. The temperature difference in the z direction is ignored. |
| The temperature distribution inside the battery is uniform. | In order to reduce the complexity of battery modeling and simulation time, this work ignores the temperature difference at different positions inside the battery, referring to a lumped-parameter thermal model. |
| The resistance of wires in the battery pack is ignored. | Compared with the internal resistance of the battery, the wire resistance is too small and is ignored. |
| Specification | Parameter | Specification | Parameter |
|---|---|---|---|
| Height | 10 ± 2 mm | Weight | about 0.721 kg |
| Width | 25 ± 2 mm | Positive electrode material | NCM |
| Length | 150 ± 2 mm | Negative electrode material | Graphite |
| Parameters | Cell 1 | Cell 2 | Cell 3 |
|---|---|---|---|
| y0, x0 | 0.4023, 0.7144 | 0.4073, 0.7549 | 0.403, 0.7196 |
| Qp, Qnl | 348200, 222740 | 320500, 212700 | 335900, 221000 |
| τp, τn | 10, 10 | 40,40 | 10,10 |
| Pact | 453910 | 334060 | 361500 |
| Pconp, Pconn | 219.1852, 115.7789 | 721.0612, 20.4525 | 219.7746115.3661 |
| Rohm | 0.0007 | 0.00015229 | 0.0007 |
| τe | 50 | 410.6422 | 100 |
| hx, hy, hd | 5, 30, 2 | 5, 30, 2 | 5, 30, 2 |
| Cp | 1160.17 | 1160.17 | 1160.17 |
| λx, λy | 2.35, 0.1526 | 2.35, 0.1526 | 2.35, 0.1526 |
| State Estimator | Mean Errors | State Estimator | Mean Errors |
|---|---|---|---|
| Total terminal voltage (V) | 0.036 | Point 4 temperature (K) | 0.141 |
| Point 1 temperature (K) | 0.361 | Point 5 temperature (K) | 0.167 |
| Point 2 temperature (K) | 0.164 | Point 6 temperature (K) | 0.069 |
| Point 3 temperature (K) | 0.222 | Point 7 temperature (K) | 0.276 |
| Others | This Work | Type | |||||
|---|---|---|---|---|---|---|---|
| Reference | Type of Battery Pack | Working Condition | Ambient Temperature | Values | Working Condition | Values | |
| [31] | 7S4P | 0.17 C (6.03 A) discharge | 25 °C | 0.99 | 0.5 C (20 A) discharge | 0.9938 | Maximum accuracy (Accuracy is 1-mean relative errors) |
| 0.4 C (14.444 A) charge | 25 °C | 0.98 | |||||
| 0.3 C (10.18 A) discharge | 25 °C | 0.96 | |||||
| 0.4 C (14.444 A) charge | 25 °C | 0.97 | |||||
| 0.4 C (14.44 A) discharge | 25 °C | 0.96 | |||||
| 0.4 C (14.44 A) charge | 25 °C | 0.95 | |||||
| [23] | 5S1P | 0.9 C discharge | 23.3 °C | 0.95 | |||
| [32] | 5S1P | WLTP class 3 drive cycle | 5 °C | 6.7% | 0.5 C (20 A) discharge | 1.35% | Maximum relative errors |
| 25 °C | 1.5% | ||||||
| 45 °C | 1.5% | ||||||
| [33] | 1S1P | 40 C (44 A) discharge | 25 °C | 6.22% | 0.5 C (20 A) discharge | ||
| [34] | 1S1P | 1 C (2.2 A) discharge | About 12.5 °C | 3.5% | |||
| 2 C (4.4 A) discharge | |||||||
| 3 C (6.6 A) discharge | |||||||
| 0.9 C discharge | 23.3 °C | ||||||
| Power (W) | Predicted Discharge Time (s) | Experimental Discharge Time (s) |
|---|---|---|
| 135 | 12594 | 12621 |
| 120 | 14188 | 14168 |
| Constant Power (W) | Temperature Rise (K) | Constant Power (W) | Temperature Rise (K) |
|---|---|---|---|
| 120 | 2.96 | 165 | 4.10 |
| 135 | 3.33 | 180 | 4.50 |
| 150 | 3.72 | 195 | 4.90 |
| Power | 165 W | 180 W | 195 W |
|---|---|---|---|
| Simulation time for Strategy 1 (s) | 0.505 | 0.597 | 0.718 |
| Simulation time for Strategy 2 (s) | 0.327 | 0.382 | 0.399 |
Publisher’s Note: MDPI stays neutral with regard to jurisdictional claims in published maps and institutional affiliations. |
© 2022 by the authors. Licensee MDPI, Basel, Switzerland. This article is an open access article distributed under the terms and conditions of the Creative Commons Attribution (CC BY) license (https://creativecommons.org/licenses/by/4.0/).
Share and Cite
Li, J.; Xu, S.; Dai, C.; Zhao, M.; Wang, Z. Characteristic Prediction and Temperature-Control Strategy under Constant Power Conditions for Lithium-Ion Batteries. Batteries 2022, 8, 217. https://doi.org/10.3390/batteries8110217
Li J, Xu S, Dai C, Zhao M, Wang Z. Characteristic Prediction and Temperature-Control Strategy under Constant Power Conditions for Lithium-Ion Batteries. Batteries. 2022; 8(11):217. https://doi.org/10.3390/batteries8110217
Chicago/Turabian StyleLi, Junfu, Shaochun Xu, Changsong Dai, Ming Zhao, and Zhenbo Wang. 2022. "Characteristic Prediction and Temperature-Control Strategy under Constant Power Conditions for Lithium-Ion Batteries" Batteries 8, no. 11: 217. https://doi.org/10.3390/batteries8110217
APA StyleLi, J., Xu, S., Dai, C., Zhao, M., & Wang, Z. (2022). Characteristic Prediction and Temperature-Control Strategy under Constant Power Conditions for Lithium-Ion Batteries. Batteries, 8(11), 217. https://doi.org/10.3390/batteries8110217

