1-Deoxy-D-Xylulose-5-Phosphate Synthase 1 as a Crucial Regulatory Enzyme for Terpenoid Biosynthesis in the Leaves of Cinnamomum burmannii
Abstract
1. Introduction
2. Materials and Methods
2.1. Plant Materials and Growth Conditions
2.2. Extraction of C. burmannii Leaf Essential Oil and Analysis by GC-MS
2.3. RNA Sequencing and Functional Annotation
2.4. Identification of CbDXS Genes for In Silico Analyses
2.5. Molecular Docking of CbDXS1 Protein Complex and Substrates
2.6. Ectopic Overexpression of CbDXS1 in Arabidopsis thaliana
2.7. Analyses of Plant Phenotypic and Biochemical Index
2.8. Gene Expression Analysis by qRT-PCR
2.9. Comprehensive Metabolomic Analysis of Arabidopsis thaliana Leaves
2.10. Statistical Analysis
3. Results
3.1. Variability of Essential Oil Components in Developing Leaves Across Different Accessions of C. burmannii
3.2. Identification of Critical Genes Potentially Involved in Terpenoid Accumulation of C. burmannii Leaves
3.3. CbDXS1 as the Predominant DXS Family Member Mediating Terpenoid Accumulation of C. burmannii Leaves
3.4. CbDXS1 Exhibits Conserved 3D Protein Structure Essential for Condensation of DXP
3.5. CbDXS1 Is Specifically Expressed in Developing Leaves of C. burmannii
3.6. Overexpressing CbDXS1 Enhances Plant Growth with Increased DXS Activity and Chlorophyll Level of Transgenic Lines
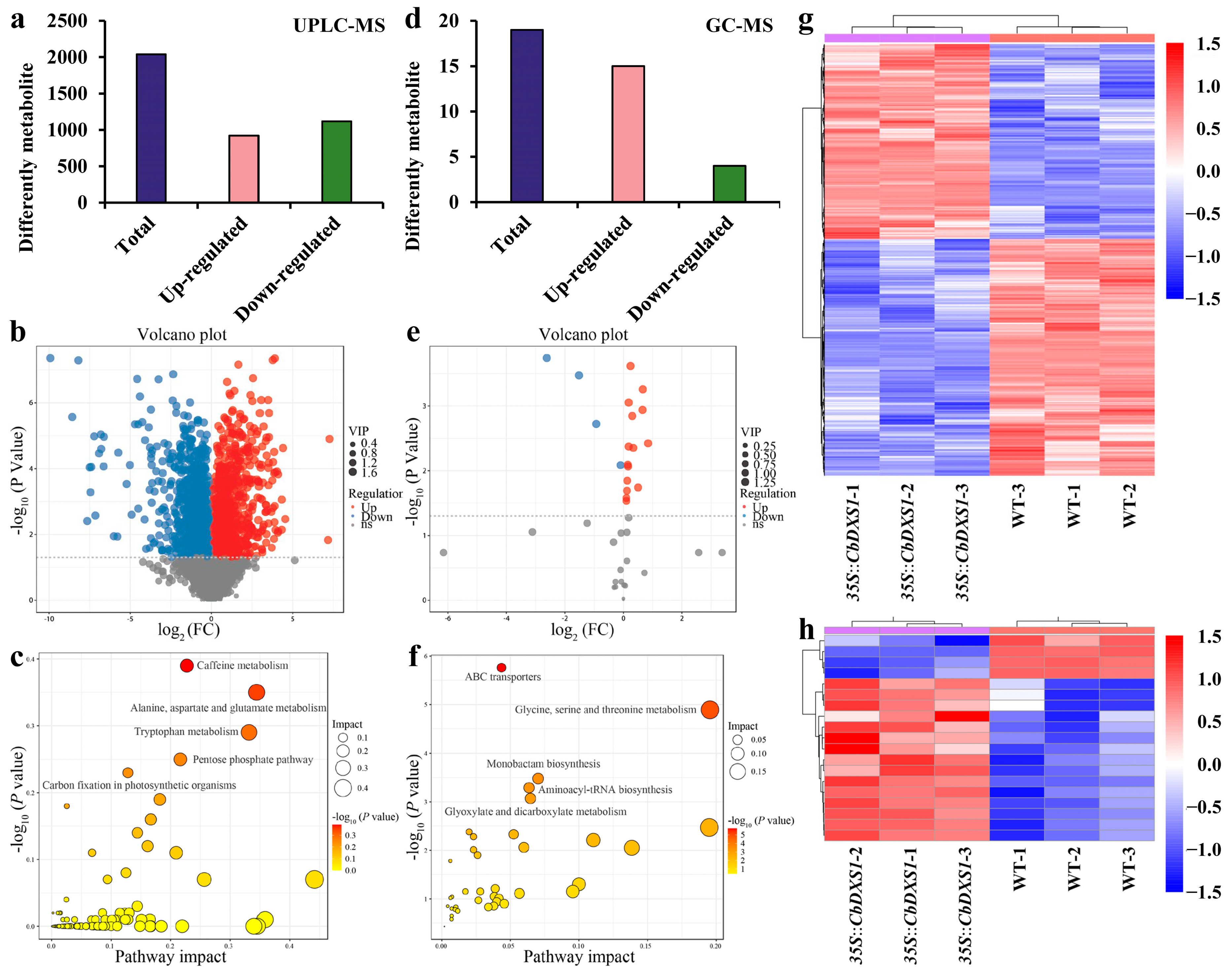
3.7. CbDXS1 Expression Causes Notable Variation in Content of Terpenoid-Related Metabolites in Transgenic Leaves
3.8. CbDXS1 Expression Effects Carbon Flux and Energy Source for Terpenoid Biosynthesis in Transgenic Leaves
3.9. Ectopic Expression of CbDXS1 Enhances Transcription of Terpenoid Biosynthesis-Related Genes in Transgenic Leaves
4. Discussion
4.1. Construction of Terpenoid Biosynthetic Pathway and Identification of Key Regulator CbDXS1 for CBLEO Accumulation
4.2. Functions of CbDXS1 in Regulating Terpenoid Accumulation in Transgenic Leaves of Arabidopsis
4.3. Overexpression of CbDXS1 Modulates Plant Growth by Synergistic Effects of Metabolic and Regulatory Networks
5. Conclusions
Supplementary Materials
Author Contributions
Funding
Data Availability Statement
Conflicts of Interest
References
- Oliveira, R.C.; Carvajal-Moreno, M.; Mercado-Ruaro, P.; Rojo-Callejas, F.; Correa, B. Essential oils trigger an antifungal and anti-aflatoxigenic effect on Aspergillus flavus via the induction of apoptosis-like cell death and gene regulation. Food Control 2020, 110, 107038. [Google Scholar] [CrossRef]
- de Souza Moura, W.; de Souza, S.R.; Campos, F.S.; Sander Rodrigues Cangussu, A.; Macedo Sobrinho Santos, E.; Silva Andrade, B.; Borges Gomes, C.H.; Fernandes Viana, K.; Haddi, K.; Oliveira, E.E.; et al. Antibacterial activity of Siparuna guianensis essential oil mediated by impairment of membrane permeability and replication of pathogenic bacteria. Ind. Crops Prod. 2020, 146, 112142. [Google Scholar] [CrossRef]
- Qi, X.; Zhong, S.; Schwarz, P.; Chen, B.; Rao, J. Mechanisms of antifungal and mycotoxin inhibitory properties of Thymus vulgaris L. essential oil and their major chemical constituents in emulsion-based delivery system. Ind. Crops Prod. 2023, 197, 116575. [Google Scholar] [CrossRef]
- Hu, Z.; Kang, Y.; Zhou, Q.; Lu, C.; Du, L.; Liu, F. Mechanism of antifungal activity of Perilla frutescens essential oil against Aspergillus flavus by transcriptomic analysis. Food Control 2021, 123, 107703. [Google Scholar] [CrossRef]
- Ribeiro-Santos, R.; Andrade, M.; Madella, D.; Martinazzo, A.P.; de Aquino Garcia Moura, L.; de Melo, N.R.; Sanches-Silva, A. Revisiting an ancient spice with medicinal purposes: Cinnamon. Trends Food Sci. Technol. 2017, 62, 154–169. [Google Scholar] [CrossRef]
- Vasconcelos, N.G.; Croda, J.; Simionatto, S. Antibacterial mechanisms of cinnamon and its constituents: A review. Microb. Pathog. 2018, 120, 198–203. [Google Scholar] [CrossRef] [PubMed]
- Huang, J.; Yang, L.; Zou, Y.; Luo, S.; Wei, Q. Antibacterial activity and mechanism of three isomeric terpineols of Cinnamomum longepaniculatum leaf oil. Folia Microbiol. 2020, 66, 59–67. [Google Scholar] [CrossRef]
- Muhammad, D.R.A.; Lemarcq, V.; Alderweireldt, E.; Vanoverberghe, P.; Praseptiangga, D.; Juvinal, J.G.; Dewettinck, K. Antioxidant activity and quality attributes of white chocolate incorporated with Cinnamomum burmannii Blume essential oil. J. Food Sci. Technol. 2020, 57, 1731–1739. [Google Scholar] [CrossRef]
- Durak, A.; Gawlik-Dziki, U.; Pecio, L. Coffee with cinnamon-impact of phytochemicals interactions on antioxidant and anti-inflammatory in vitro activity. Food Chem. 2014, 162, 81–88. [Google Scholar] [CrossRef]
- Muhammad, D.R.A.; Tuenter, E.; Patria, G.D.; Foubert, K.; Dewettinck, K. Phytochemical composition and antioxidant activity of Cinnamomum burmannii Blume extracts and their potential application in white chocolate. Food Chem. 2020, 340, 127983. [Google Scholar] [CrossRef] [PubMed]
- Al-Dhubiab, B.E. Pharmaceutical applications and phytochemical profile of Cinnamomum burmannii. Pharmacogn. Rev. 2012, 6, 125–131. [Google Scholar] [CrossRef]
- Shi, L.; Cai, Y.; Yao, J.; Zhang, Q.; He, B.; Lin, S. Reference genes selection and validation for Cinnamomum burmanni by real-time quantitative polymerase chain reaction. Int. J. Mol. Sci. 2024, 25, 3500. [Google Scholar] [CrossRef] [PubMed]
- Yang, Z.; An, W.; Liu, S.; Huang, Y.; Zheng, X. Mining of candidate genes involved in the biosynthesis of dextrorotatory borneol in Cinnamomum burmannii by transcriptomic analysis on three chemotypes. PeerJ 2020, 8, e9311. [Google Scholar] [CrossRef]
- Ma, R.; Su, P.; Guo, J.; Jin, B.; Huang, L. Bornyl diphosphate synthase from Cinnamomum burmanni and its application for (+)-borneol biosynthesis in yeast. Front. Bioeng. Biotechnol. 2021, 9, 631863. [Google Scholar] [CrossRef]
- Wu, H.; Zhu, L.; Li, Y. A study on infraspecific types of cheracter of Cinnamomum burmanni. Acta Bot. Sin. 1992, 34, 302–308. [Google Scholar]
- Wang, J.Y.; Dong, X.; Yu, Z.; Ge, L.; Lu, L.; Ding, L.; Gan, W. Borneol inhibits CD4+T cells proliferation by down-regulating miR-26a and miR-142-3p to attenuate asthma. Int. Immunopharmacol. 2020, 90, 107223. [Google Scholar] [CrossRef]
- Su, J.; Lai, H.; Chen, J.; Li, L.; Wong, Y.S.; Chen, T.; Li, X. Natural borneol, a monoterpenoid compound, potentiates selenocystine-induced apoptosis in human hepatocellular carcinoma cells by enhancement of cellular uptake and activation of ROS-mediated DNA mamage. PLoS ONE 2013, 8, e63502. [Google Scholar] [CrossRef]
- Chen, J.; Li, L.; Su, J.; Li, B.; Chen, T.; Wong, Y.S. Synergistic apoptosis-inducing effects on A375 human melanoma cells of natural borneol and curcumin. PLoS ONE 2014, 9, e101277. [Google Scholar] [CrossRef] [PubMed]
- Zhang, X.; Xu, F.; Liu, L.; Feng, L.; Wu, X.; Shen, Y.; Sun, Y.; Wu, X.; Xu, Q. (+)-Borneol improves the efficacy of edaravone against DSS-induced colitis by promoting M2 macrophages polarization via JAK2-STAT3 signaling pathway. Int. Immunopharmacol. 2017, 53, 1–10. [Google Scholar] [CrossRef] [PubMed]
- Bansod, S.; Chilvery, S.; Saifi, M.A.; Das, T.J.; Tag, H.; Godugu, C. Borneol protects against cerulein-induced oxidative stress and inflammation in acute pancreatitis mice model. Environ. Toxicol. 2021, 36, 530–539. [Google Scholar] [CrossRef]
- Chen, Z.X.; Xu, Q.Q.; Shan, C.S.; Shi, Y.H.; Wang, Y.; Chang, C.C.; Zheng, G.Q. Borneol for regulating the permeability of the blood-brain barrier in experimental ischemic stroke: Preclinical evidence and possible mechanism. Oxid. Med. Cell Longev. 2019, 2019, 2936737. [Google Scholar] [CrossRef] [PubMed]
- Chen, F.; Shi, L.; Hu, J.; Wang, J.; Li, Z.; Xiu, Y.; He, B.; Lin, S.; Liang, D. Revelation of enzyme/transporter-mediated metabolic regulatory model for high-quality terpene accumulation in developing fruits of Lindera glauca. Int. J. Biol. Macromol. 2024, 264, 130763. [Google Scholar] [CrossRef] [PubMed]
- Mahmoud, S.S.; Croteau, R.B. Strategies for transgenic manipulation of monoterpene biosynthesis in plants. Trends Plant Sci. 2002, 7, 366–373. [Google Scholar] [CrossRef] [PubMed]
- Li, M.; Hou, F.; Wu, T.; Jiang, X.; Li, F.; Liu, H.; Xian, M.; Zhang, H. Recent advances of metabolic engineering strategies in natural isoprenoid production using cell factories. Nat. Prod. Rep. 2020, 37, 80–99. [Google Scholar] [CrossRef]
- Vranová, E.; Coman, D.; Gruissem, W. Network analysis of the MVA and MEP pathways for isoprenoid synthesis. Annu. Rev. Plant Biol. 2013, 64, 665–700. [Google Scholar] [CrossRef]
- Henry, L.K.; Thomas, S.T.; Widhalm, J.R.; Lynch, J.H.; Davis, T.C.; Kessler, S.A.; Bohlmann, J.; Noel, J.P.; Dudareva, N. Contribution of isopentenyl phosphate to plant terpenoid metabolism. Nat. Plants 2018, 4, 721–729. [Google Scholar] [CrossRef]
- Kempinski, C.; Jiang, Z.; Zinck, G.; Sato, S.J.; Ge, Z.; Clemente, T.E.; Chappell, J. Engineering linear, branched-chain triterpene metabolism in monocots. Plant Biotechnol. J. 2019, 17, 373–385. [Google Scholar] [CrossRef]
- Muhlemann, J.K.; Antje, K.; Natalia, D. Floral volatiles: From biosynthesis to function. Plant Cell Environ. 2016, 37, 1936–1949. [Google Scholar] [CrossRef]
- Tian, N.; Tang, Y.; Xiong, S.; Tian, D.; Chen, Y.; Wu, D.; Liu, D.; Liu, S. Molecular cloning and functional identification of a novel borneol dehydrogenase from Artemisia annua L. Ind. Crops Prod. 2015, 77, 190–195. [Google Scholar] [CrossRef]
- Chen, Q.; Fan, D.; Wang, G. Heteromeric geranyl (geranyl) diphosphate synthase is involved in monoterpene biosynthesis in Arabidopsis flowers. Mol. Plant 2015, 8, 1434–1437. [Google Scholar] [CrossRef]
- Lin, Y.L.; Lee, Y.R.; Huang, W.K.; Chang, S.T.; Chu, F.H. Characterization of S-(+)-linalool synthase from several provenances of Cinnamomum osmophloeum. Tree Genet. Genomes 2014, 10, 75–86. [Google Scholar] [CrossRef]
- Yang, T.; Li, J.; Wang, H.X.; Zeng, Y. A geraniol-synthase gene from Cinnamomum tenuipilum. Phytochemistry 2005, 66, 285–293. [Google Scholar] [CrossRef] [PubMed]
- Demissie, Z.A.; Cella, M.A.; Sarker, L.S.; Thompson, T.J.; Rheault, M.R.; Mahmoud, S.S. Cloning, functional characterization and genomic organization of 1,8-cineole synthases from Lavandula. Plant Mol. Biol. 2012, 79, 393–411. [Google Scholar] [CrossRef]
- Despinasse, Y.; Fiorucci, S.; Antonczak, S.; Moja, S.; Bony, A.; Nicolè, F.; Baudino, S.; Magnard, J.L.; Jullien, F. Bornyl-diphosphate synthase from Lavandula angustifolia: A major monoterpene synthase involved in essential oil quality. Phytochemistry 2017, 137, 24–33. [Google Scholar] [CrossRef] [PubMed]
- Gershenzon, J.; Mcconkey, M.E.; Croteau, R.B. Regulation of monoterpene accumulation in leaves of peppermint. Plant Physiol. 2000, 122, 205–214. [Google Scholar] [CrossRef]
- Hou, C.; Zhang, Q.; Xie, P.; Lian, H.; Wang, Y.; Liang, D.; Cai, Y.; He, B. Full-length transcriptome sequencing reveals the molecular mechanism of monoterpene and sesquiterpene biosynthesis in Cinnamomum burmannii. Front. Genet. 2022, 13, 1087495. [Google Scholar] [CrossRef]
- Jain, M.; Olsen, H.E.; Paten, B.; Akeson, M. The Oxford Nanopore MinION: Delivery of nanopore sequencing to the genomics community. Genome Biol. 2016, 17, 239. [Google Scholar] [CrossRef]
- Srinath, M.; Shailaja, A.; Bindu, B.B.V.; Giri, C.C. Molecular cloning and differential gene expression analysis of 1-deoxy-D-xylulose 5-phosphate synthase (DXS) in Andrographis paniculata (Burm. f) Nees. Mol. Biotechnol. 2021, 63, 109–124. [Google Scholar] [CrossRef]
- Zelena, E.; Dunn, W.B.; Broadhurst, D.; Francis-Mcintyre, S.; Carroll, K.M.; Begley, P.; O’Hagan, S.; Knowles, J.D.; Halsall, A.; Wilson, I.D. Development of a robust and repeatable UPLC-MS method for the long-term metabolomic study of human serum. Anal. Chem. 2009, 81, 1357–1364. [Google Scholar] [CrossRef]
- Want, E.J.; Masson, P.; Michopoulos, F.; Wilson, I.D.; Theodoridis, G.; Plumb, R.S.; Shockcor, J.; Loftus, N.; Holmes, E.; Nicholson, J.K. Global metabolic profiling of animal and human tissues via UPLC-MS. Nat. Protoc. 2013, 8, 17–32. [Google Scholar] [CrossRef]
- Navarro-Reig, M.; Jaumot, J.; García-Reiriz, A.; Tauler, R. Evaluation of changes induced in rice metabolome by Cd and Cu exposure using LC-MS with XCMS and MCR-ALS data analysis strategies. Anal. Bioanal. Chem. 2015, 407, 8835–8847. [Google Scholar] [CrossRef]
- Ogata, H.; Goto, S.; Sato, K.; Fujibuchi, W.; Bono, H.; Kanehisa, M. KEGG: Kyoto encyclopedia of genes and genomes. Nucleic Acids Res. 1999, 27, 29–34. [Google Scholar] [CrossRef]
- Sud, M.; Fahy, E.; Cotter, D.; Brown, A.; Dennis, E.A.; Glass, C.K.; Merrill, A.H., Jr.; Murphy, R.C.; Raetz, C.R.; Russell, D.W.; et al. LMSD: LIPID MAPS structure database. Nucleic Acids Res. 2007, 35, D527–D532. [Google Scholar] [CrossRef]
- Wishart, D.S.; Tzur, D.; Knox, C.; Eisner, R.; Guo, A.C.; Young, N.; Cheng, D.; Jewell, K.; Arndt, D.; Sawhney, S.; et al. HMDB: The human metabolome database. Nucleic Acids Res. 2007, 35, D521–D526. [Google Scholar] [CrossRef]
- Horai, H.; Arita, M.; Kanaya, S.; Nihei, Y.; Ikeda, T.; Suwa, K.; Ojima, Y.; Tanaka, K.; Tanaka, S.; Aoshima, K.; et al. MassBank: A public repository for sharing mass spectral data for life sciences. J. Mass Spectrom. 2010, 45, 703–714. [Google Scholar] [CrossRef]
- Abdelrazig, S.; Safo, L.; Rance, G.A.; Fay, M.W.; Theodosiou, E.; Topham, P.D.; Kim, D.H.; Fernández-Castané, A. Metabolic characterisation of Magnetospirillum gryphiswaldense MSR-1 using LC-MS-based metabolite profiling. RSC Adv. 2020, 10, 32548–32560. [Google Scholar] [CrossRef] [PubMed]
- Yin, J.L.; Wong, W.S.; Jang, I.C.; Chua, N.H. Co-expression of peppermint geranyl diphosphate synthase small subunit enhances monoterpene production in transgenic tobacco plants. New Phytol. 2017, 213, 1133–1144. [Google Scholar] [CrossRef] [PubMed]
- Aharoni, A.; Jongsma, M.A.; Bouwmeester, H.J. Volatile science? Metabolic engineering of terpenoids in plants. Trends Plant Sci. 2005, 10, 594–602. [Google Scholar] [CrossRef] [PubMed]
- Yang, Z.; Xie, C.; Huang, Y.; An, W.; Liu, S.; Huang, S.; Zheng, X. Metabolism and transcriptome profiling provides insight into the genes and transcription factors involved in monoterpene biosynthesis of borneol chemotype of Cinnamomum camphora induced by mechanical damage. PeerJ 2021, 9, e11465. [Google Scholar] [CrossRef]
- Yang, Z.; Zhan, T.; Xie, C.; Huang, S.; Zheng, X. Genome-wide analyzation and functional characterization on the TPS family provide insight into the biosynthesis of mono-terpenes in the camphor tree. Plant Physiol. Biochem. 2023, 196, 55–64. [Google Scholar] [CrossRef]
- Wright, L.P.; Rohwer, J.M.; Ghirardo, A.; Hammerbacher, A.; Ortiz-Alcaide, M.; Raguschke, B.; Schnitzler, J.P.; Gershenzon, J.; Phillips, M.A. Deoxyxylulose 5-phosphate synthase controls flux through the methylerythritol 4-phosphate pathway in Arabidopsis. Plant Physiol. 2014, 165, 1488–1504. [Google Scholar] [CrossRef] [PubMed]
- Estévez, J.M.; Cantero, A.; Reindl, A.; Reichler, S.; León, P. 1-Deoxy-D-xylulose-5-phosphate synthase, a limiting enzyme for plastidic isoprenoid biosynthesis in plants. J. Biol. Chem. 2001, 276, 22901–22909. [Google Scholar] [CrossRef]
- Jadaun, J.S.; Sangwan, N.S.; Narnoliya, L.K.; Singh, N.; Bansal, S.; Mishra, B.; Sangwan, R.S. Over-expression of DXS gene enhances terpenoidal secondary metabolite accumulation in rose-scented geranium and Withania somnifera: Active involvement of plastid isoprenogenic pathway in their biosynthesis. Plant Physiol. 2017, 159, 381–400. [Google Scholar] [CrossRef] [PubMed]
- Vaccaro, M.; Bernal, V.O.; Malafronte, N.; Tommasi, N.D.; Leone, A. High yield of bioactive abietane diterpenes in Salvia sclarea hairy roots by overexpressing cyanobacterial DXS or DXR genes. Planta Med. 2019, 85, 973–980. [Google Scholar] [CrossRef]
- Lois, L.M.; Rodriguez-Concepcion, M.; Gallego, F.; Campos, N.; Boronat, A. Carotenoid biosynthesis during tomato fruit development: Regulatory role of 1-deoxy-D-xylulose 5-phosphate synthase. Plant J. 2010, 22, 503–513. [Google Scholar] [CrossRef]
- Cordoba, E.; Porta, H.; Arroyo, A.; Román, C.S.; Medina, L.; Rodríguez-Concepción, M.; León, P. Functional characterization of the three genes encoding 1-deoxy-D-xylulose 5-phosphate synthase in maize. J. Exp. Bot. 2011, 62, 2023–2038. [Google Scholar] [CrossRef]
- Carretero-Paulet, L.; Cairó, A.; Talavera, D.; Saura, A.; Imperial, S.; Rodríguez-Concepción, M.; Campos, N.; Boronat, A. Functional and evolutionary analysis of DXL1, a non-essential gene encoding a 1-deoxy-D-xylulose 5-phosphate synthase like protein in Arabidopsis thaliana. Gene 2013, 524, 40–53. [Google Scholar] [CrossRef]
- Muñoz-Bertomeu, J.; Arrillaga, I.; Ros, R.; Segura, J. Up-regulation of 1-deoxy-D-xylulose-5-phosphate synthase enhances production of essential oils in transgenic spike lavender. Plant Physiol. 2006, 142, 890–900. [Google Scholar] [CrossRef] [PubMed]
- Nieuwenhuizen, N.J.; Chen, X.; Wang, M.Y.; Matich, A.J.; Perez, R.L.; Allan, A.C.; Green, S.A.; Atkinson, R.G. Natural variation in monoterpene synthesis in kiwifruit: Transcriptional regulation of terpene synthases by NAC and ETHYLENE-INSENSITIVE3-like transcription factors. Plant Physiol. 2015, 167, 1243–1258. [Google Scholar] [CrossRef]
- Zhang, D.; Luo, L.; Wang, Z.; Xu, W.; Li, J.; Tan, S.; Wu, J.; Li, Y.; Zhang, C.; Liang, C.; et al. SmDXS5, acting as a molecular valve, plays a key regulatory role in the primary and secondary metabolism of tanshinones in Salvia miltiorrhiza. Front. Plant Sci. 2022, 13, 1043761. [Google Scholar] [CrossRef]
- Henriquez, M.A.; Soliman, A.; Li, G.; Hannoufa, A.; Ayele, B.T.; Daayf, F. Molecular cloning, functional characterization and expression of potato (Solanum tuberosum) 1-deoxy-D-xylulose 5-phosphate synthase 1 (StDXS1) in response to phytophthora infestans. Plant Sci. 2016, 243, 71–83. [Google Scholar] [CrossRef]
- Li, R.; Li, Z.; Leng, P.; Hu, Z.; Wu, J.; Dou, D. Transcriptome sequencing reveals terpene biosynthesis pathway genes accounting for volatile terpene of tree peony. Planta 2021, 254, 67. [Google Scholar] [CrossRef]
- Sallaud, C.; Rontein, D.; Onillon, S.; Jabès, F.; Duffé, P.; Giacalone, C.; Thoraval, S.; Escoffier, C.; Herbette, G.; Leonhardt, N.; et al. A novel pathway for sesquiterpene biosynthesis from Z,Z-farnesyl pyrophosphate in the wild tomato Solanum habrochaites. Plant Cell 2009, 21, 301–317. [Google Scholar] [CrossRef]
- May, B.; Lange, B.M.; Wüst, M. Biosynthesis of sesquiterpenes in grape berry exocarp of Vitis vinifera L.: Evidence for a transport of farnesyl diphosphate precursors from plastids to the cytosol. Phytochemistry 2013, 95, 135–144. [Google Scholar] [CrossRef]
- Wölwer-Rieck, U.; May, B.; Lankes, C.; Wüst, M. Methylerythritol and mevalonate pathway contributions to biosynthesis of mono-, sesqui-, and diterpenes in glandular trichomes and leaves of Stevia rebaudiana Bertoni. J. Agric. Food Chem. 2014, 62, 2428–2435. [Google Scholar] [CrossRef]
- Li, R.; Chen, P.; Zhu, L.; Wu, F.; Chen, Y.; Zhu, P.; Ji, K. Characterization and function of the 1-deoxy-D-xylose-5-phosphate synthase (DXS) gene related to terpenoid synthesis in Pinus massoniana. Int. J. Mol. Sci. 2021, 22, 848. [Google Scholar] [CrossRef] [PubMed]
- Chen, X.; Zhang, Y.; Yan, H.; Niu, M.; Xiong, Y.; Zhang, X.; Li, Y.; Teixeira da Silva, J.A.; Ma, G. Cloning and functional analysis of 1-deoxy-D-xylulose-5-phosphate synthase (DXS) in Santalum album L. Gene 2023, 851, 146762. [Google Scholar] [CrossRef] [PubMed]
- Barja, M.V.; Rodriguez-Concepcion, M. Plant geranylgeranyl diphosphate synthases: Every (gene) family has a story. Abiotech 2021, 2, 289–298. [Google Scholar] [CrossRef]
- Yamaguchi, S. Gibberellin metabolism and its regulation. Annu. Rev. Plant Biol. 2008, 59, 225–251. [Google Scholar] [CrossRef]
- Davière, J.M.; Achard, P. Gibberellin signaling in plants. Development 2013, 140, 1147–1151. [Google Scholar] [CrossRef] [PubMed]
- Verma, V.; Ravindran, P.; Kumar, P.P. Plant hormone-mediated regulation of stress responses. BMC Plant Biol. 2016, 16, 86. [Google Scholar] [CrossRef] [PubMed]
- Bari, R.; Jones, J.D. Role of plant hormones in plant defence responses. Plant Mol. Biol. 2009, 69, 473–488. [Google Scholar] [CrossRef]
- Wei, H.; Movahedi, A.; Xu, C.; Sun, W.; Almasi Zadeh Yaghuti, A.; Wang, P.; Li, D.; Zhuge, Q. Overexpression of PtDXS enhances stress resistance in Poplars. Int. J. Mol. Sci. 2019, 20, 1669. [Google Scholar] [CrossRef]
- Tian, C.; Quan, H.; Jiang, R.; Zheng, Q.; Huang, S.; Tan, G.; Yan, C.; Zhou, J.; Liao, H. Differential roles of Cassia tora 1-deoxy-D-xylulose-5-phosphate synthase and 1-deoxy-D-xylulose-5-phosphate reductoisomerase in trade-off between plant growth and drought tolerance. Front. Plant Sci. 2023, 14, 1270396. [Google Scholar] [CrossRef] [PubMed]
- Zhang, S.; Ding, G.; He, W.; Liu, K.; Luo, Y.; Tang, J.; He, N. Functional characterization of the 1-deoxy-D-xylulose 5-phosphate synthase genes in Morus notabilis. Front. Plant Sci. 2020, 11, 1142. [Google Scholar] [CrossRef] [PubMed]









| Name | Coding Gene | Length | Molecular Weight (kDa) | Isoelectric Point | Instability Index | Aliphatic Index | Grand Average of Hydropathicity | Subcellular Location |
|---|---|---|---|---|---|---|---|---|
| CbDXS1 | Cbur09G006520 | 716 | 77.08 | 6.57 | 41.38 | 88.02 | −0.103 | Chloroplast |
| CbDXS2 | Cbur04G023450 | 729 | 78.58 | 7.42 | 39.71 | 93.31 | −0.124 | Chloroplast |
| CbDXS3 | Cbur02G033440 | 728 | 79.22 | 6.40 | 43.07 | 92.13 | −0.002 | Chloroplast |
| CbDXS4 | Cbur05G010500 | 775 | 83.94 | 7.67 | 42.05 | 88.12 | −0.125 | Chloroplast |
| CbDXS5 | Cbur05G034480 | 736 | 79.68 | 7.20 | 40.50 | 86.71 | −0.150 | Chloroplast |
| CbDXS6 | Cbur10G017220 | 709 | 76.30 | 6.52 | 39.21 | 87.66 | −0.099 | Chloroplast |
Disclaimer/Publisher’s Note: The statements, opinions and data contained in all publications are solely those of the individual author(s) and contributor(s) and not of MDPI and/or the editor(s). MDPI and/or the editor(s) disclaim responsibility for any injury to people or property resulting from any ideas, methods, instructions or products referred to in the content. |
© 2025 by the authors. Licensee MDPI, Basel, Switzerland. This article is an open access article distributed under the terms and conditions of the Creative Commons Attribution (CC BY) license.
Share and Cite
Cai, Y.; Shi, L.; Chen, F.; Zhang, Q.; Yao, J.; Xiu, Y.; Lu, C.; Lin, S. 1-Deoxy-D-Xylulose-5-Phosphate Synthase 1 as a Crucial Regulatory Enzyme for Terpenoid Biosynthesis in the Leaves of Cinnamomum burmannii. Horticulturae 2026, 12, 36. https://doi.org/10.3390/horticulturae12010036
Cai Y, Shi L, Chen F, Zhang Q, Yao J, Xiu Y, Lu C, Lin S. 1-Deoxy-D-Xylulose-5-Phosphate Synthase 1 as a Crucial Regulatory Enzyme for Terpenoid Biosynthesis in the Leaves of Cinnamomum burmannii. Horticulturae. 2026; 12(1):36. https://doi.org/10.3390/horticulturae12010036
Chicago/Turabian StyleCai, Yanling, Lingling Shi, Feng Chen, Qian Zhang, Jun Yao, Yu Xiu, Cunfu Lu, and Shanzhi Lin. 2026. "1-Deoxy-D-Xylulose-5-Phosphate Synthase 1 as a Crucial Regulatory Enzyme for Terpenoid Biosynthesis in the Leaves of Cinnamomum burmannii" Horticulturae 12, no. 1: 36. https://doi.org/10.3390/horticulturae12010036
APA StyleCai, Y., Shi, L., Chen, F., Zhang, Q., Yao, J., Xiu, Y., Lu, C., & Lin, S. (2026). 1-Deoxy-D-Xylulose-5-Phosphate Synthase 1 as a Crucial Regulatory Enzyme for Terpenoid Biosynthesis in the Leaves of Cinnamomum burmannii. Horticulturae, 12(1), 36. https://doi.org/10.3390/horticulturae12010036

