Next Article in Journal
Asp 52 and Asp 60 in Paracidovorax citrulli HrpG Are Essential for Transcriptional Activation and Hypersensitive Response Induction
Previous Article in Journal
Effects of Water and Nitrogen Coupling on Yield, Quality, and Water Use Efficiency of Drip-Irrigated Watermelon Under Organic Fertilizer Application
 
 
Font Type:
Arial Georgia Verdana
Font Size:
Aa Aa Aa
Line Spacing:
Column Width:
Background:
Article

Genome-Wide Identification of CmPOD Genes and Partial Functional Characterization of CmPOD52 in Lignin-Related Granulation of ‘Sanhong’ Pomelo (Citrus maxima)

1
College of Horticulture, Fujian Agriculture and Forestry University, Fuzhou 350002, China
2
Institute of Postharvest Science and Technology of Horticultural Products, Fujian Agriculture and Forestry University, Fuzhou 350002, China
*
Author to whom correspondence should be addressed.
Horticulturae 2026, 12(1), 106; https://doi.org/10.3390/horticulturae12010106
Submission received: 9 December 2025 / Revised: 8 January 2026 / Accepted: 16 January 2026 / Published: 19 January 2026

Abstract

The granulation of pomelo (Citrus maxima) juice sacs severely compromises fruit quality and is closely associated with lignin accumulation, a process catalyzed by peroxidases (PODs). Analysis of ‘Sanhong’ pomelo juice sacs collected 175–215 days after flowering revealed that bound peroxidase (BPOD) activity paralleled changes in lignin content, suggesting a potential role for BPOD in lignin biosynthesis. A total of 71 CmPOD genes were identified in the pomelo genome through integrated HMMER and BLAST analyses. Among them, CmPOD52 was selected for functional characterization based on its alkaline peroxidase properties, absence of a CE domain, predicted extracellular localization, and gradually increasing expression pattern revealed by RT-qPCR. Its transient overexpression in ‘Sanhong’ pomelo juice sacs for 36 h increased BPOD activity 2.06-fold (p < 0.01) compared to the empty vector control, indicating that CmPOD52 may be a BPOD gene. The recombinant CmPOD52 protein was expressed in a prokaryotic system, purified, and used in enzymatic assays with sinapyl alcohol as the substrate. The recombinant CmPOD52 protein, assayed at 272 nm with controls (substrate-only blank and heat-inactivated protein), showed an activity of 13.67 ± 0.9 U. The experimental group showed new products, identified by mass spectrometry as sinapyl alcohol dimers, thus suggesting that the recombinant protein catalyzes the dehydrogenation and polymerization of sinapyl alcohol monomers. This study identified CmPOD52, a gene potentially involved in lignin polymerization in pomelo juice sacs, offering a key candidate for further in vivo validation.

1. Introduction

The phenomenon of juice sac granulation, involving abnormal enlargement and lignification, commonly occurs during the development and storage of pomelo (Citrus maxima (Burm.) Merr., C. maxima) fruits, leading to a severe loss of edible quality [1,2]. This phenomenon is particularly prevalent in ‘Sanhong’ pomelo fruits. Previous studies showed that juice sac granulation was closely related to lignin, and the lignin content in the granulated juice sac increased significantly. In addition, the expression profiles of genes associated with lignin biosynthesis differ markedly between granulated and healthy juice sacs [3,4]. Among them, peroxidase (POD, EC 1.11.1.7), as one of the key enzymes for synthesizing lignin in plants, polymerizes lignin by oxidizing lignin monomers. There are various monomers that constitute lignin, including p-coumaryl, coniferyl, and sinapyl alcohols, which are oxidized by POD to form p-hydroxyphenyl (H), guaiacyl (G), and syringyl (S) units [5]. Studies have shown that overexpressing the POD gene in Arabidopsis thaliana (A. thaliana) can increase stem lignification [6], and that overexpressing POD2 in bamboo can promote lignin polymerization [7]. Similarly, the POD activity increased with the increase in lignin content during the juice sac granulation of pomelo [8], suggesting that its promotion of lignin synthesis contributes to granulation [9].
Plant POD can be divided into soluble peroxidase (SPOD) and bound peroxidase (BPOD) based on its binding state. BPOD lacks the C-terminal extension (CE) structure [10,11] and may bind to the cell wall or plasma membrane system, which may enable its involvement in secondary cell wall lignification. In our previous study on pomelo granulation, five alkaline BPOD isozymes were detected. These isozymes were found specifically in juice sacs near the column during the later stages of fruit development, which is the typical site of granulation. These specific bands were absent in juice sacs away from the column, which do not undergo granulation [8,12]. These BPOD isozymes show a significant association with the granulation process. They are strongly implicated in catalyzing the oxidative polymerization of lignin monomers. Therefore, BPOD is likely to be more involved than SPOD in the secondary lignification of juice sacs and serves as a key player in the cell wall [10].
Gibberellin (GA3) is a commonly used plant hormone in the growth of pomelo fruits. Spraying GA3 can significantly increase the fruit set rate and yield of ‘Guan xi’ pomelo [13]. However, GA3 treatment leads to lignin accumulation in plant tissues [14]. Spraying GA3 during the fruit expansion stage promotes the exacerbation of juice sac granulation [15]. Because the synthesis of lignin is primarily catalyzed by PODs and the promoters of some POD genes harbor GA3-responsive cis-elements [16], it is hypothesized that there exists a transcriptional regulatory mechanism that controls lignin accumulation via the GA3 signaling pathway, thereby regulating PODs.
Although the catalytic function of POD in lignin synthesis has been widely studied, its regulatory role in pomelo juice sacs, particularly the specific functions of BPOD and its encoding genes, remains unclear and requires further exploration. To address this knowledge gap, we identified the CmPOD gene family. By integrating transcriptome data, we screened for genes exhibiting characteristic features of BPODs, including an alkaline isoelectric point, predicted extracellular localization, upregulation during the later stages of development, and the absence of a CE structure. This screening highlighted CmPOD52 as a prime candidate. Subsequent preliminary analysis of its sequence features, expression profile, and functional role serves as a foundation for deciphering the regulatory mechanism of CmPOD52 in lignin biosynthesis.

2. Materials and Methods

2.1. Plant Material

In this study, the ‘Sanhong’ pomelos was obtained from the Fujian Agriculture and Forestry University (FAFU) experimental base in Fuqing, Fujian. Six healthy trees of ten-year-old and growth status were randomly divided into two groups: three trees for GA3 (Sangon Biotech, Shanghai, China) treatment and three trees for control (CK). All trees received the same standard cultivation management, including fertilization, irrigation, and pruning practices. Beginning on 8 July 2021 (100 days after flowering, DAF), an electric sprayer was used to apply 200 mg·L−1 GA3 or an equal volume of pure water (CK) onto the fruit surface and nearby leaves, with approximately 2 L of solution sprayed per tree. The treatment was applied every 10 days for a total of three times.
Fruits were sampled at 175, 190, 205, and 215 DAF. At each sampling date, three fruits were randomly collected from each of the three trees per treatment (resulting in nine fruits total per treatment). These nine fruits were then randomly divided into three sets of three fruits each. For each set, juice sacs were dissected from all fruits, pooled, and mixed, thereby yielding three biological replicates per treatment at each time point. The entire dissection and mixing process was conducted on ice. All the juice sacs from each sample were promptly frozen in liquid nitrogen and stored at −80 °C for preservation.
The Nicotiana benthamiana (N. benthamiana) plants and all vectors used in this study were from the Institute of Postharvest Science and Technology of Horticultural Products, College of Horticulture, FAFU. The fresh juice sacs of ‘Sanhong’ pomelo used in this study were also obtained from the FAFU experimental base. At 175 days after flowering, three healthy ten-year-old trees with similar growth vigor were randomly selected. Three fruits were collected from each tree, totaling nine fruits, which were then randomly divided into three groups. The juice sacs were dissected, uniformly mixed, and served as three biological replicates. The entire dissection and mixing process was conducted on ice. Transient transformation experiments were performed immediately after sampling.

2.2. Determination of Physiological Parameters

The granulation index experiment was performed following previously published protocols [17]. The lignin content in the juice sacs was determined using a lignin content assay kit (Solarbio, Beijing, China), with minor adjustments [18]. Crude enzyme extracts of SPOD and BPOD from juice sacs were prepared using a grinding protocol, and their activities were determined. All experiments included three biological replicates. The extraction of SPOD and BPOD was conducted entirely at 4 °C. The reaction solution was prepared according to the system composition listed in Table 1. One unit of enzyme activity (U) was defined as a change of 0.001 in absorbance per minute per gram fresh weight of the sample (1 U = ΔA·g−1 FW·min−1) [19].

2.3. Screening and Retrieval of Candidate CmPOD Genes

The conserved domain (PF00141.26) of the POD gene family was obtained from Pfam (http://pfam-legacy.xfam.org/, accessed on 8 December 2022) [20]. This domain was used as the seed sequence to search the pomelo proteome database (Citrus grandis (L.) Osbeck.cv. ‘Wanbaiyou’ v1.0, http://citrus.hzau.edu.cn, accessed on 8 December 2022) with default parameters (E-value ≤ 1 × 10−5). The protein sequences of POD gene family from A. thaliana were obtained from TAIR (TAIR10, https://www.Arabidopsis.org/index.jsp, accessed on 8 December 2022). Using these sequences as queries, a BLAST search was conducted against the pomelo proteome with TBtools 2.127 [21] to identify homologous protein sequences. The integrated results from these two methods led to the identification of candidate members in the CmPODs family. All candidate genes were further screened with the NCBI Conserved Domain Database (CDD, https://www.ncbi.nlm.nih.gov/cdd/, accessed on 15 December 2022) [22] to confirm the presence and integrity of conserved domains, ensuring that only genes containing intact domains were retained. Statistical analysis was performed on the negative logarithm of the E-values for CmPODs.

2.4. Chromosome Distribution and Phylogenetic Analysis of CmPODs

Based on the pomelo genome annotation file, TBtools was used to draw the chromosomal location map of CmPODs. The genes were named according to their positions on the chromosomes. A phylogenetic tree was constructed using POD protein sequences from A. thaliana and C. maxima. The identified POD protein sequences were multiply aligned using MEGA 11 [23]. The neighbor-joining (N-J) method was employed to construct a phylogenetic tree (bootstrap = 1000). The phylogenetic tree was visualized and annotated using the iTOL (https://itol.embl.de, accessed on 1 December 2025) [24].

2.5. Gene Structure and Conserved Motif Analysis

According to the genome annotation file, conserved motifs in pomelo POD proteins were predicted using the online tool MEME (https://meme-suite.org/meme/, accessed on 25 November 2023) [25], with the number of motifs set to 6. Conserved domains of the CmPODs were identified using the NCBI CDD. The results were visualized with TBtools.

2.6. Cis-Acting Regulatory Element Analysis of CmPODs

The 2000 bp promoter sequences upstream of the start codons of CmPODs were extracted from the pomelo genome database using TBtools. Cis-regulatory elements were then predicted using the PlantCARE database (https://bioinformatics.psb.ugent.be/webtools/plantcare/html/, accessed on 26 November 2023) [26].

2.7. Gene Duplication and Collinearity Analysis

The pomelo genome was compared with its own and the Arabidopsis genome using MCScanX [27]. Collinearity analysis was performed and visualized using TBtools. Ka/Ks values of colinear gene pairs were calculated using the NG method to analyze the evolutionary selection pressure.

2.8. Physicochemical Properties of CmPODs

The physicochemical properties of all the CmPODs, including molecular weight, isoelectric point, and hydrophilicity, were predicted with EXPASy (https://web.expasy.org/protparam/, accessed on 26 November 2023) [28]. Subcellular localization of the genes was predicted using WoLF PSORT (https://wolfpsort.hgc.jp/, accessed on 26 November 2023) [29].

2.9. qRT-PCR Analysis

Based on the unpublished transcriptome, we selected BPOD genes that showed upregulated expression during the late development of pomelo fruit. These selected genes were aligned with the protein sequences of vacuolar PODs containing the CE structural domain to identify candidate BPOD genes. The alignment results were visualized using ESPript (https://espript.ibcp.fr/ESPript/cgi-bin/ESPript.cgi, accessed on 1 November 2025) [30].
Total RNA was extracted from pomelo juice sacs with TRIzol (Thermo Fisher Scientific, Waltham, MA, USA) and reverse transcribed into first-strand complementary DNA (cDNA) using HiScript III RT SuperMix for qPCR (+gDNA wiper) (Vazyme, Nanjing, China). CmActin was used as the internal reference gene, and all gene primer sequences are listed in Supplementary Table S1. Relative gene expression levels were analyzed using the 2−ΔΔCT method [31]. A total of three biological replicates were performed, with three technical replicates per biological replicate.

2.10. Cloning and Subcellular Localization of CmPOD52

The full-length coding sequences (CDS) of CmPOD52 without a stop codon was cloned and inserted into the pCAMBIA1302-GFP vector using a one-step cloning kit (Yeasen, Shanghai, China). The sequences of the primers used are listed in Supplementary Table S2. Plasmids were extracted using a Plasmid Mini Kit (Vazyme, Nanjing, China). The resulting pCAMBIA1302-CmPOD52-GFP construct was transformed into Agrobacterium tumefaciens strain GV3101 (pSoup-p19) (WEIDI, Shanghai, China). GV3101 (pSoup-p19) transformed with the empty pCAMBIA1302-GFP vector was used as the control. Following the method of Wydro et al. [32], we infiltrated the bacterial suspension into tobacco (N. benthamiana) leaves and then cultivated the plants. Finally, we observed the expression of pCAMBIA1302-CmPOD52-GFP using a laser scanning microscope (Olympus, FV1200, Tokyo, Japan). Three biological replicates were performed per condition.

2.11. Transient Expression of CmPOD52

Before the experiment, ‘Sanhong’ juice sacs were disinfected by shaking in 75% ethanol for 30 s and rinsed with distilled water three times. The juice sacs were then soaked in 1.5% NaOCl solution for 30 min and rinsed with distilled water three times. The juice sacs were placed flat on 1/2 MS (Coolaber, Beijing, China) medium and maintained in the dark for 3–4 h [33].
The CDS of CmPOD52 without a stop codon was cloned and inserted into the pCAMBIA1301-GUS vector using a one-step cloning kit. The primer sequences used for gene cloning are listed in Supplementary Table S2. The empty pCAMBIA1301-GUS vector was used as a negative control. The pCAMBIA1301-CmPOD52-GUS and the pCAMBIA1301-GUS plasmids were coated onto gold particles. All plasmids were transferred to the prepared juice sacs using a gene gun (Bio-Rad, PDS-1000/He, Hercules, CA, USA) [34]. After transformation, the juice sacs were cultured in darkness at 25 °C for 12 h, followed by normal culture for 24 h before sampling. The successful transient juice sacs was detected using a GUS staining kit (Coolaber, Beijing, China). The juice sac samples were collected for enzyme activity determination and qPCR analysis. The SPOD and BPOD activities were simultaneously determined. All experiments described above were performed with three replicates. The quantitative primer sequences are listed in Supplementary Table S1.

2.12. Prediction of Signal Peptides and Transmembrane Domains and Optimization of Codon Usage

The signal peptides of CmPOD52 were predicted using SignalP (https://services.healthtech.dtu.dk/services/SignalP-5.0/, accessed on 26 November 2023) [35], and transmembrane domains were analyzed using TMHMM (https://services.healthtech.dtu.dk/services/TMHMM-2.0/, accessed on 26 November 2023) [36]. Signal peptides were removed when present. To enhance the soluble expression of the fusion protein in Escherichia coli (E. coli), the gene sequence was optimized with JCat (https://www.prodoric.de/JCat/, accessed on 26 November 2023) [37] without altering the amino acid sequence. The full-length gene after codon optimization was synthesized by Tsingke (Beijing, China). When constructing the heterologous expression vector in E. coli, it was necessary to remove the signal peptide region carried by the gene. Therefore, the CmPOD52 sequence used for codon optimization and subsequent synthesis had already been devoid of the signal peptide region. The gene sequences are provided in the Supplementary Figure S1.

2.13. Heterologous Expression of CmPOD52 in E. coli

Codon-optimized CmPOD52 was cloned and inserted into the pET-32a-His vector using a one-step cloning kit. The recombinant plasmid pET-32a-CmPOD52-His was constructed and transformed into E. coli BL21 (DE3) competent cells (Tsingke, Beijing, China). A sequence-verified single colony was grown in LB medium at 37 °C until the absorbance at 600 nm reached 0.6. To check the protein induction conditions, this study employed different temperature conditions (16 °C and 30 °C) for expression optimization, with an isopropyl β-D-thiogalactopyranoside (IPTG, Sangon Biotech, Shanghai, China) concentration of 0.2 mM. After induction, the cells were harvested by centrifugation at 4000 rpm/min for 10 min at 4 °C. The pellet was resuspended in Phosphate-Buffered Saline (PBS, Sangon Biotech, Shanghai, China) supplemented with 1 mM phenylmethylsulfonyl fluoride (PMSF, Sangon Biotech, Shanghai, China) and lysed by ultrasonication (JY92-IIN Scientz, Shanghai, China). After centrifugation, the supernatant and pellet fractions were separately collected and analyzed by SDS–PAGE to evaluate target protein expression. As the recombinant CmPOD52 protein was expressed in inclusion bodies, it was denatured and refolded and then purified using a Nickel–Nitrilotriacetic acid (Ni–NTA) affinity chromatography column. The purified protein was analyzed by SDS–PAGE to confirm the presence of the target band [38,39]. Whether the refolding step was successful was evaluated by the restoration of peroxidase activity in the purified protein fraction.

2.14. Analysis of the Enzymatic Activity of CmPOD52

The peroxidase activity of recombinant CmPOD52 protein was determined using the guaiacol method [40]. The oxidation activities of recombinant CmPOD52 protein toward sinapyl alcohol and coniferyl alcohol were assayed spectrophotometrically. The reaction medium contained 5 mM Tris-HCl buffer (pH 7.0), 50 μM H2O2, and 50 μM lignin monomers (sinapyl alcohol/coniferyl alcohol, Aladdin Biochemical Technology, Shanghai, China). Control assays were conducted in parallel to ensure the specificity of the enzymatic activity. Two types of controls were included: a substrate-only blank, containing all reaction components except the recombinant protein; and a heat-inactivated protein control, in which the recombinant CmPOD52 protein was denatured by incubation at 100 °C for 10 min prior to addition to the complete reaction mixture. These controls were used to account for any non-enzymatic oxidation of the substrates. The reaction process was monitored by absorbance changes at 272 nm [41] and 260 nm [42], which were initiated by the addition of 10 μL of recombinant CmPOD52 protein solution, and the reaction time was 3 min. Three technical replicates were performed for each sample. All the assays were performed at 25 °C. One unit of enzyme activity (U) was defined as a change of 0.001 in absorbance per minute (1 U = ΔA·g−1 FW·min−1).
The product solution from the reaction of the recombinant CmPOD52 protein with lignin monomers was filtered through a 0.22 μm membrane and stored in a 1 mL sample vial for analysis by HPLC-QTOF-MS (Agilent 1260–6520, Santa Clara, CA, USA) [43]. The scan range was from m/z 50–1000. The gradient elution program is shown in Supplementary Table S3.

2.15. Data Analysis

Data analysis was performed using SPSS Statistics 23.0 (International Business Machines Corporation, Chicago, IL, USA), where statistical significance (p < 0.05) was assessed by the independent samples Student’s t-test and the data are presented as the mean ± SD. All graphical figures were prepared using GraphPad Prism 8.0 (San Diego, CA, USA).

3. Results

3.1. Changes in Lignin Accumulation and POD Activity During ‘Sanhong’ Pomelo Growth and Development

As the ‘Sanhong’ pomelo fruit gradually developed and ripened, its granulation index progressively increased (Figure 1A). In comparison with the control group, the juice sacs in the GA3 treatment group exhibited an earlier onset of granulation and a significantly greater granulation index. The lignin content also increased progressively during fruit growth and development, with the GA3 treatment group displaying consistently greater lignin levels than the control group (Figure 1B). The findings show that lignin continuously accumulates during the maturation of ‘Sanhong’ pomelo, and the granulation index gradually increases along with growth and development. This suggests that granulation could be caused by too much lignin and that GA3 might make the problem worse by pushing the juice sacs to produce even more of it.
By measuring the activities of BPOD and SPOD in ‘Sanhong’ pomelo juice sacs from 175–215 days after flowering, we found that the BPOD activity generally initially decreased but then tended to increase during fruit development (Figure 1C). Beginning at 190 DAF, the BPOD activity gradually increased, a trend that mirrored the changes in the granulation index and lignin content. The BPOD activity was greater in the GA3 treatment group than in the control group. The SPOD activity tended to decrease during pomelo fruit development (Figure 1D), which was opposite that of the change in lignin content. In comparison with the control group, the GA3 treatment also significantly increased the SPOD activity in pomelo juice sacs. The comparison of juice sac granulation phenotype in ‘Sanhong’ pomelo and its wild-type (WT) is shown in Supplementary Figure S2.

3.2. Genome-Wide Identification and Preliminary Analysis of CmPODs

Using the protein sequences of the POD genes from A. thaliana, local BLAST analyses were performed using TBtools, and 105 candidate CmPODs were identified. Moreover, 106 candidate genes were obtained through HMM searches. The intersection of the results of both screening methods yielded 97 CmPODs. Using the CD Search tool, we performed a conserved domain analysis on these 97 genes and removed sequences with incomplete domains, ultimately identifying 71 CmPODs.
Analysis of the primary structures of the 71 CmPOD proteins (Supplementary Table S4) revealed that their amino acid lengths ranged from 228–1073 aa, with most being alkaline proteins. Subcellular localization predictions indicated predominant targeting to chloroplasts (38.03%) and the extracellular matrix (32.39%), followed by the cytoplasm and vacuoles. Minor localization was observed in the nucleus, plasma membrane, and mitochondria. These findings suggest potential involvement in photosynthesis and redox metabolism. To verify the reliability of the screening results, we calculated the mean of the E-values. The mean −log10 of the alignment E-values was 67.86 ± 8.10, corresponding to an E-value of approximately 1.38 × 10−68. This average value indicates that the E-values of all identified POD genes were within an extremely low range, which was significantly lower than the commonly used cutoff of 10−5. This demonstrates the high homology and statistical reliability of our identified gene set. The E-value for each gene is listed in Supplementary Table S5.
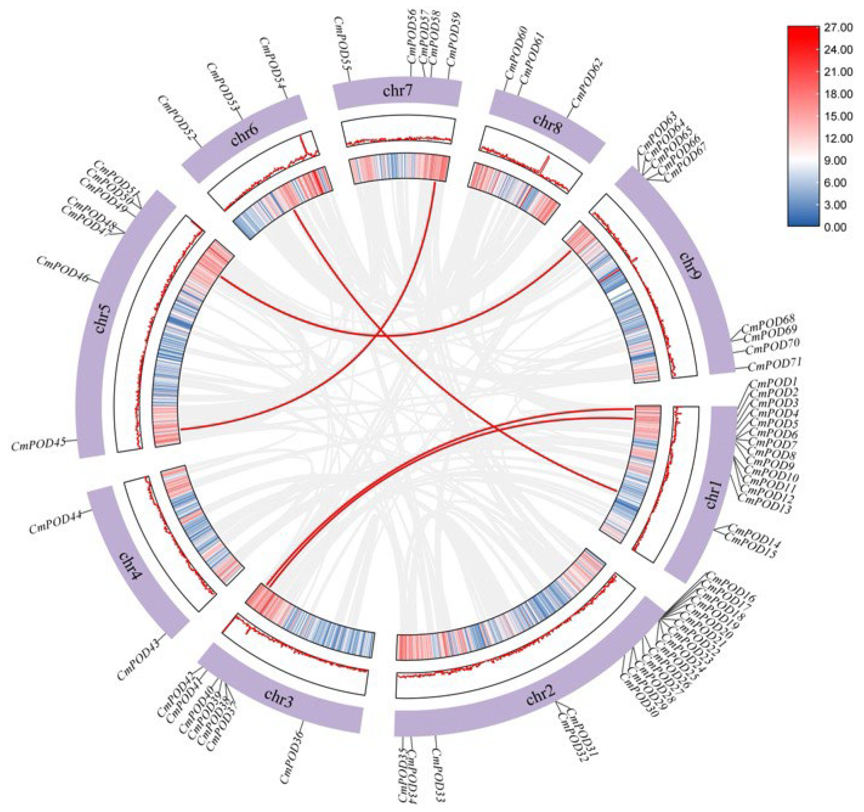
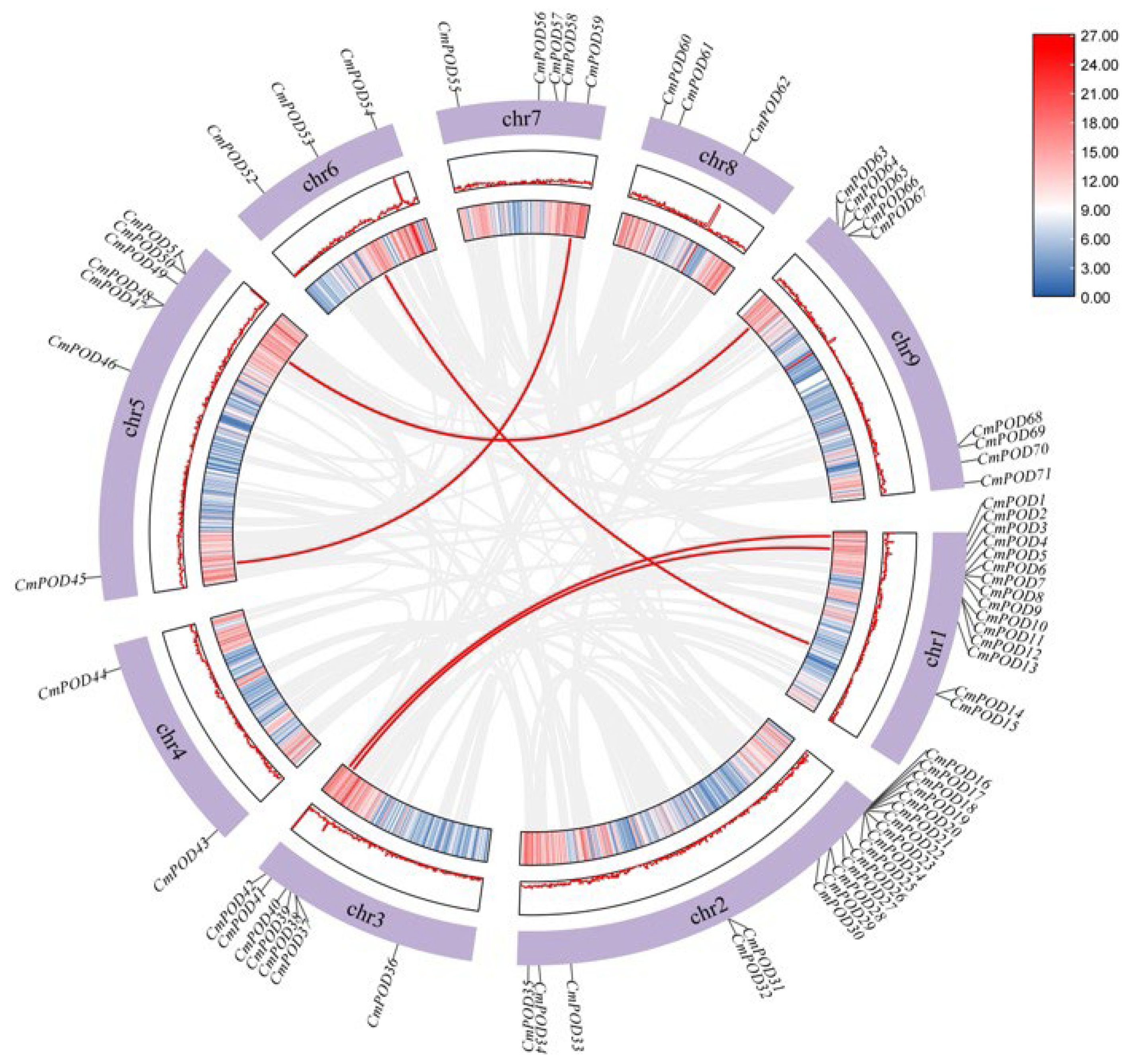
A gene localization map of CmPODs was constructed (Figure 2), and members of the gene family were renamed CmPOD1CmPOD71 according to their chromosomal positions. The results indicate that CmPODs are distributed across nine chromosomes and exhibit an uneven distribution, with Chr2 containing the greatest number of CmPODs and Chr4 containing the fewest. Furthermore, some tandem duplication events were observed on Chr1, Chr2, Chr5, and Chr9. This finding suggests that tandemly duplicated gene pairs may possess similar functions.

3.3. Phylogenetic Analysis of CmPODs

To explore the evolutionary relationship between pomelo and A. thaliana, a phylogenetic tree of 144 POD proteins was constructed (Figure 3). Phylogenetic analysis was conducted using 73 POD proteins from A. thaliana and 71 POD proteins from pomelo. The results revealed that these proteins could be divided into eight groups, designated A to H. Group B contained the most members, with 33 CmPODs and 27 AtPODs. Group A and group C included only three CmPODs.

3.4. Analysis of Conserved Structures and Genetic Characteristics of CmPODs

A phylogenetic tree was generated from 71 CmPOD protein sequences. (Figure 4A). Conserved motif analysis of the CmPODs (Figure 4B) was performed to identify their functional regions. Among them, 54 genes contained all six motifs, whereas 17 genes had missing motifs. CmPOD31, CmPOD56, and CmPOD63 contained two repeated conserved motifs, resulting in seven conserved motifs in total. Conserved domain analysis (Figure 4C) revealed that most genes among the CmPODs contained only a secretory POD domain. CmPOD37 and CmPOD38 contained only an ascorbate POD domain. In addition to the secretory POD domain, CmPOD29 also contained an ftsH domain, and CmPOD45 additionally contained a PRK14951 superfamily domain. These domain differences demonstrated diversity in the domains of the CmPODs. All members of the CmPODs had complete CDSs, but 41 CmPODs did not have UTRs (Figure 4D). The absence of a UTR structure may be related to functional differences among the genes.

3.5. Analysis of Cis-Acting Regulatory Elements (CAREs) in the Promoters of CmPODs

Analysis of the cis-acting elements in the promoter regions of CmPODs was conducted, and 14 types of elements were selected for visual analysis (Figure 5). Notably, all CmPODs exhibited G-box elements related to light responsiveness, suggesting their involvement in the response to light signals. The CmPODs also contained numerous elements associated with hormone responses, including ABREs (149) involved in the abscisic acid response and gibberellin-responsive elements (76). These findings indicate that a substantial number of CmPODs may participate in various physiological activities and play crucial regulatory roles in pomelo development. Furthermore, CmPODs contained defense and stress-responsive elements (42) and low-temperature-responsive elements (26), suggesting their potential involvement across environmental and hormonal pathways. In this study, CmPOD67 contained the greatest number of cis-acting elements, whereas CmPOD12 contained the fewest. The substantial variation in the quantity of cis-acting elements among these genes may reflect functional divergence within the gene family. These results collectively demonstrate that CmPODs are essential for pomelo growth and stress responses.

3.6. Collinearity Analysis Among CmPODs

Possible colinear blocks were searched from the whole genome of pomelo using the MCScanX method, from which 5 pairs of POD genes exhibiting colinear relationships were screened out (Figure 6). Evolutionary selection pressure analysis revealed that the Ka/Ks values of 4 of these gene pairs were all less than one. This indicates that these genes have primarily undergone purifying selection, are relatively conserved in evolution, and exhibit minimal functional divergence (Table 2). These genes exhibit high functional similarity and likely originate from a common ancestor.
Interspecific collinearity analysis was conducted to explore the evolutionary history of CmPODs (Figure 7). The results showed 35 pairs of genes with collinearity between pomelo and Arabidopsis (Table 3). Among them, 22 genes from the CmPODs were homologous to 31 genes from the AtPODs. CmPOD3 had collinearity with four AtPODs, and had the most collinear genes. CmPOD4, CmPOD41, and CmPOD45 had collinearity with three AtPODs. CmPOD31, CmPOD43, CmPOD44, and CmPOD47 had collinearity with two AtPODs. The remaining 14 CmPODs had collinearity with one AtPOD, indicating functional conservation among these genes. After calculating the Ka and Ks values, it was found that 12 genes between pomelo and Arabidopsis had Ka/Ks values less than one. This indicates that during interspecific evolution, the POD genes underwent purifying selection, resulting in more conservative outcomes and greater functional consistency.

3.7. Acquisition and Expression Analysis of BPOD Genes

Based on the analysis of the physicochemical properties of CmPOD proteins, 39 alkaline proteins were screened. Combined with subcellular localization predictions, 14 genes localized in the extracellular matrix were selected from these genes. Three genes were screened based on transcriptome data (unpublished): CmPOD31, CmPOD52, and CmPOD55 (Figure 8A). These genes exhibited increased transcript abundance in the late developmental stages, and may be related to lignin synthesis. By comparing the polypeptide sequences encoded by the cDNAs of CmPOD31, CmPOD52, and CmPOD55 with those of LcSPOD2 (possessing a C-terminal extension, CE) and LcBPOD2 (lacking a CE), it was found that the shortened C-terminal of the polypeptides encoded by the cDNAs of CmPOD31, CmPOD52, and CmPOD55 also did not contain a CE structure (Figure 8B). This suggests that these three genes are localized extracellularly, which aligns with BPOD being in a bound state, potentially associated with the cell wall.
In the juice sacs, the relative expression level of CmPOD52 (Figure 8D) tended to increase during fruit growth and development. Furthermore, GA3 treatment significantly increased the relative expression of CmPOD52. The variation trend of CmPOD52 relative expression level during fruit maturation was largely consistent with the changes in BPOD activity and lignin content. The expression trends of CmPOD31 (Figure 8C) and CmPOD55 (Figure 8E) differed before and after GA3 treatment and were inconsistent with the trends of BPOD activity and lignin content. Therefore, it is speculated that CmPOD52 may be involved in lignin biosynthesis in pomelo. Based on these findings, CmPOD52 was selected as the candidate gene for subsequent experiments.

3.8. Subcellular Localization and Transient Expression Analysis of CmPOD52

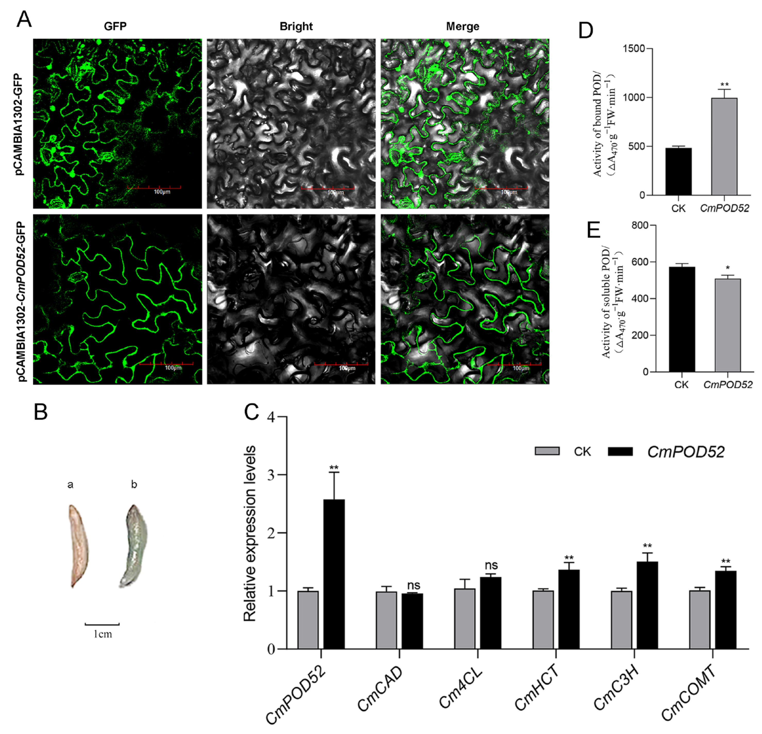
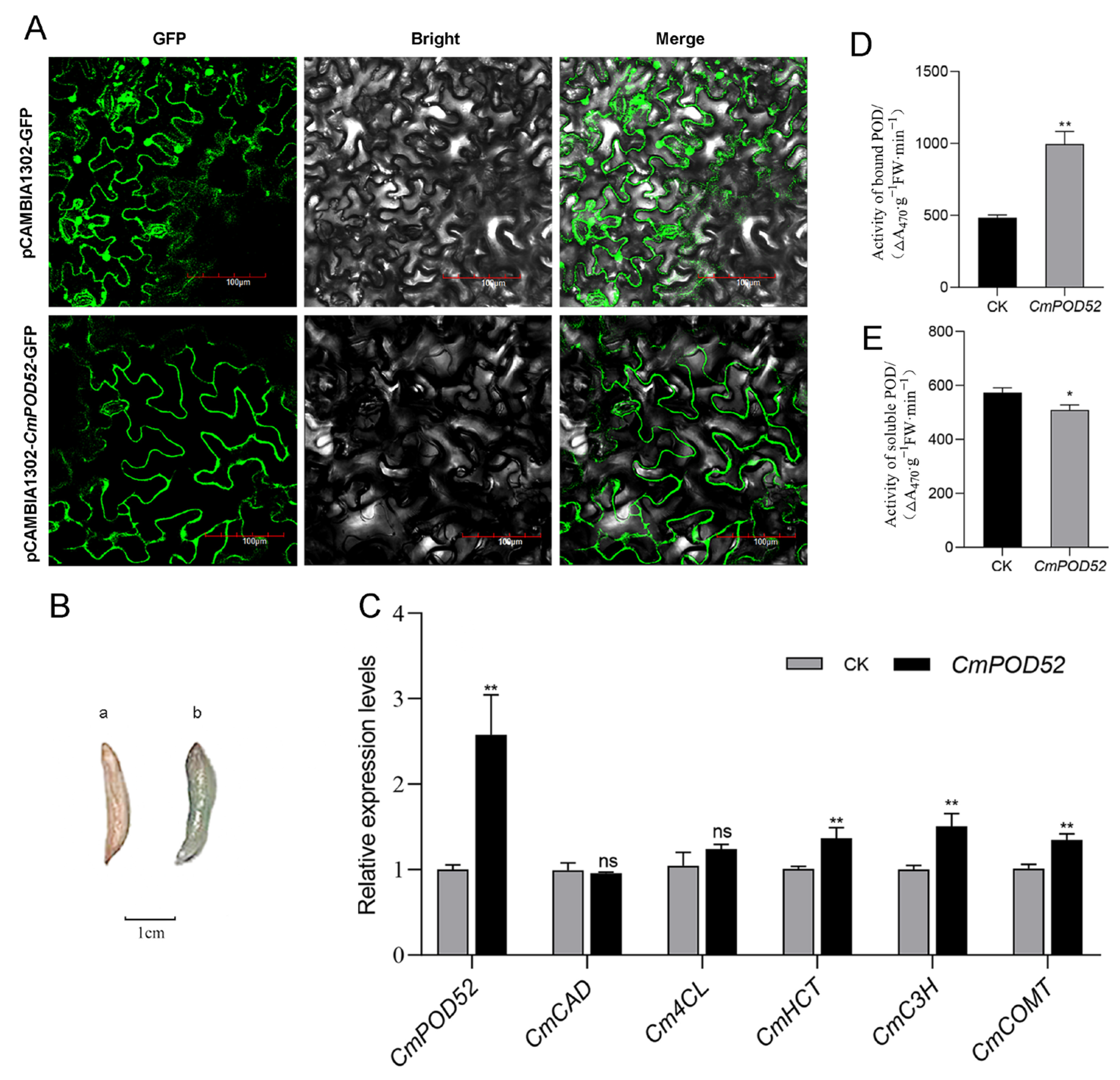
Transient expression of recombinant pCAMBIA1302-CmPOD52-GFP was detected in N. benthamiana leaves. The transient expression of the pCAMBIA1302-GFP control showed fluorescence throughout all of the cell, whereas the pCAMBIA1302-CmPOD52-GFP fusion construct localized exclusively to the extracellular space (Figure 9A), consistent with the expected results.
A pCAMBIA1301-CmPOD52-GUS recombinant plasmid was constructed to achieve transient expression of CmPOD52 in the juice sacs of ‘Sanhong’ pomelo. Because the pCAMBIA1301-GUS vector contains the GUS reporter gene, the transformed juice sacs showed blue coloration after GUS staining (Figure 9B), confirming successful transformation of both pCAMBIA1301-CmPOD52-GUS and pCAMBIA1301-GUS. Compared with those in the control, the differential expression profiles of genes involved in the lignin biosynthesis pathway were as follows: the expression levels of CmHCT, CmCOMT, and CmC3H were highly significantly upregulated in ‘Sanhong’ pomelo juice sacs with transient expression of CmPOD52, whereas the expression levels of Cm4CL and CmCAD did not significantly change (Figure 9C).
The BPOD and SPOD activities were measured in juice sacs after the transient transformation of CmPOD52 and control juice sacs. The BPOD activity significantly increased compared with that in the control (Figure 9D), whereas the SPOD activity significantly decreased (Figure 9E). These results suggest that CmPOD52 may be a BPOD-related gene, and that CmPOD52 may regulate the expression of lignin synthesis-related genes that are involved in the lignin biosynthesis pathway of pomelo.

3.9. Analysis of the Signal Peptide, Transmembrane Region, and Codon Optimization Results of CmPOD52

The signal peptide and transmembrane domain prediction results are shown in Supplementary Figure S3. The CmPOD52 sequence contains a signal peptide region, the sequence of which is MATTKRLRFHLSPSFFFLLLPLLLQFYSGMS. Its signal peptide type is likely SP (Sec/SPI). The transmembrane domain prediction results for CmPOD52 are shown in Supplementary Figure S3. CmPOD52 contains one transmembrane domain. The protein comprises an N-terminal intracellular segment (residues 1–6), a transmembrane helix (residues 7–29), and an extracellular C-terminal domain (residues 30–330). The probability of the protein’s N-terminus being located inside the cell membrane is 0.98. These results identify CmPOD52 as a transmembrane protein, with its N-terminus located proximal to the cytoplasmic side.

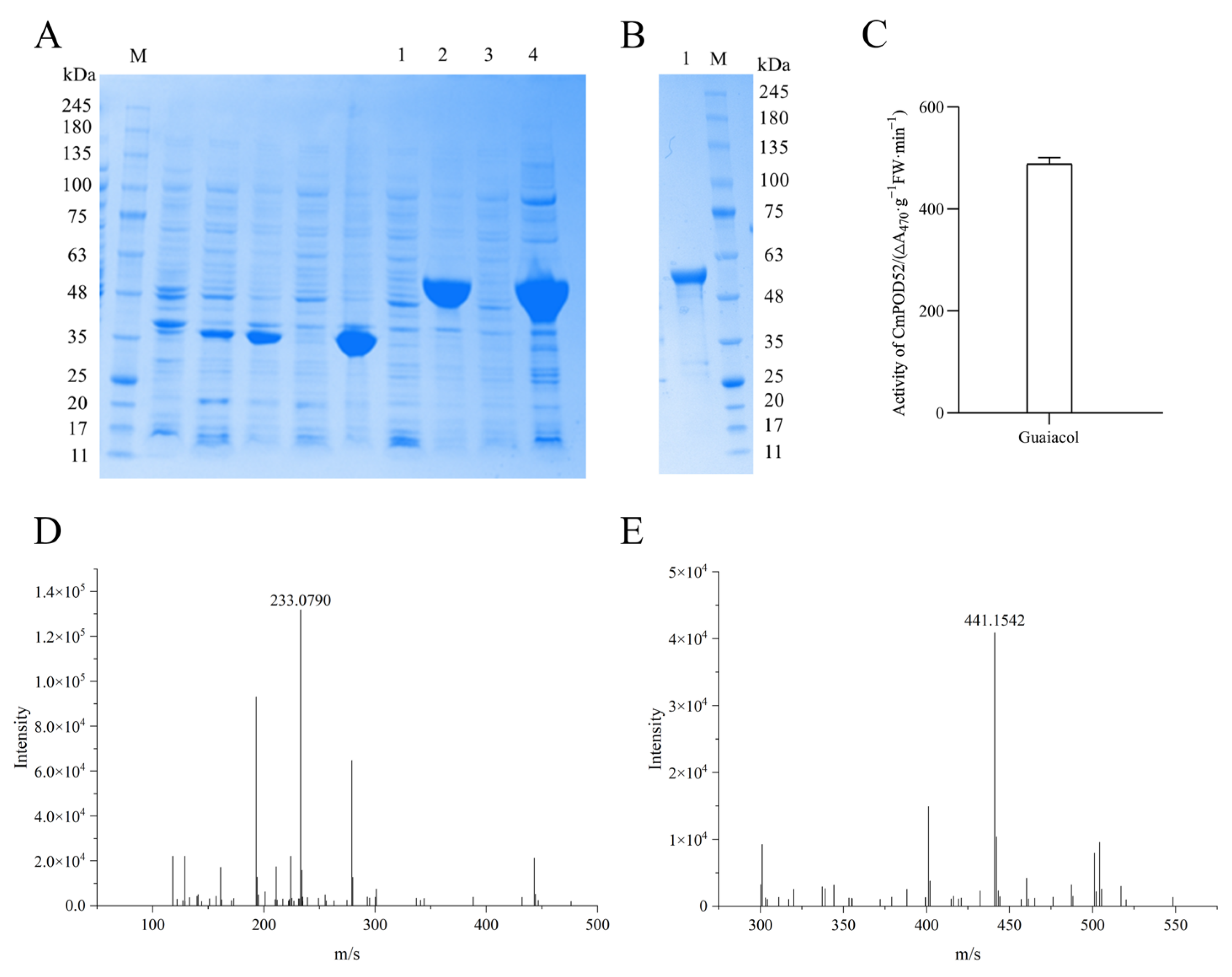
3.10. Acquisition of Recombinant CmPOD52

At both 16 °C and 30 °C, the induced fusion protein formed inclusion bodies. After ultrasonication, the protein remained insoluble in the buffer (Figure 10A). The denatured and purified recombinant CmPOD52 protein had a molecular weight of 51.3 kDa. The purified target protein produced a band of the correct size (Figure 10B). Peroxidase activity assays using guaiacol as the substrate revealed that the recombinant CmPOD52 protein exhibited peroxidase activity (Figure 10C). In reactions with sinapyl alcohol and coniferyl alcohol as substrates (Table 4), the recombinant CmPOD52 protein reacted with sinapyl alcohol to produce changes in absorbance, suggesting the generation of new products. In contrast, no significant reaction occurred with coniferyl alcohol. No significant absorbance changes at 272 nm and 260 nm were observed in either the substrate-only blank or the heat-inactivated protein control, confirming that the reaction was enzyme-dependent. Subsequently, only the reaction products from the experimental group were analyzed by HPLC-QTOF-MS.

3.11. Functional Verification of Recombinant CmPOD52

To clarify the nature of the enzymatic reaction products of CmPOD52 with sinapyl alcohol as the substrate, mass spectrometry analysis was conducted on the products. The results showed that in ESI (+) mode, the theoretical mass-to-charge ratio of sinapyl alcohol was 211.0977, and the mass-to-charge ratio of the sodium adduct peak was 233.0803. Injection of a 10 μM sinapyl alcohol standard resulted in a strong response at 233.0790, confirming it as sinapyl alcohol and demonstrating that the mass spectrometry conditions were suitable for subsequent experiments (Figure 10D). In ESI (+) mode, the sinapyl alcohol dimer had a calculated m/z of 417.1555, and its sodium adduct ion was observed at 441.152. The instrument software predicted that the molecular formula corresponding to this ion peak was C22H26O8, and it closely matched the theoretical mass-to-charge ratio of the sodium adduct of the sinapyl alcohol dehydrogenative polymerized dimer (C22H26O8Na+), with a deviation of <5 ppm. It is speculated that recombinant CmPOD52 protein can catalyze the dehydrogenative polymerization of sinapyl alcohol to form a sinapyl alcohol dimer (Figure 10E), which may represent the initial step in the formation of S units from sinapyl alcohol dehydrogenative polymerization in pomelo juice sacs. The predicted molecular formula of sinapyl alcohol dimers is provided in Supplementary Figure S4.

4. Discussion

The granulation phenomenon occurring during the late stages of fruit development and storage has consistently been a research hotspot in citrus fruit trees, yet its specific mechanisms remain unclear. Multiple studies have explored the mechanisms underlying granulation from various perspectives, including pectin metabolism [44], disorders in cell wall metabolism [45], sugar-acid metabolism [1], and changes of flavonoid content [46]. Studies have also shown that when citrus is subjected to abiotic stress, suberin accumulation in the juice sacs may also lead to hardening [47]. Furthermore, several studies have approached the issue through the lignin biosynthesis pathway, investigating the association between granulation and the abnormal accumulation of lignin. Multiple studies have shown that juice sac granulation in pomelo fruits is closely related to lignin, with granulation accompanied by abnormal lignin accumulation [48,49]. In this study, as the granulation index of ‘Sanhong’ pomelo increased, its lignin content also showed an upward trend, which is consistent with previous research findings. Lignin synthesis is also regulated by hormones, and exogenous hormone treatment can regulate the expression of lignin synthesis-related genes in plants [50]. A study on the endocarp of jujube fruit found that after exogenous GA3 application, the expression of ZjPOD1 increased, and the lignin content also increased [51]. In ‘Sanhong’ pomelos, the GA3 treatment resulted in a higher granulation index, along with an increase in lignin content, further demonstrating the relationship between lignin and juice sac granulation.
Current research indicates that PODs play a regulatory role in various physiological processes in plants, including stress responses, growth and development, and lignin synthesis [52,53]. Similarly, studies in pomelo juice sacs have found that POD enzyme activity is consistent with changes in lignin content and granulation index [54]. Preliminary research in our laboratory preliminarily explored the differences in POD components during juice sac granulation, speculated that the differentially expressed BPOD might be associated with lignification, but did not conduct in-depth investigation [12]. In this study, it was found that the change in BPOD activity followed a trend consistent with lignin content, while the trend in SPOD enzyme activity was opposite to lignin accumulation, and GA3 treatment intensified these trends. Therefore, it is speculated that BPOD enzymes play a key role in lignin accumulation in pomelo, which is consistent with previous research. In summary, we propose that during the late ripening stage of pomelo fruits, the increase in BPOD activity in the juice sacs may lead to a rise in lignin content, ultimately resulting in juice sac granulation. It has also been found that GA3 treatment did not affect the activity of POD in juice sacs, which is not consistent with the results of this study. This discrepancy may be due to differences in the concentration and frequency of GA3 treatment, as well as variations among pomelo varieties [19]. This comparison suggests that the relationship between GA3 treatment and POD activity still requires further systematic investigation.
Extensive studies have demonstrated the POD gene family in plants such as A. thaliana [55] and Nicotiana tabacum [56]. To identify the POD genes potentially involved in juice sac granulation, this study identified 71 CmPOD family members in the pomelo genome, with CmPODs found on all chromosomes. The results from this study further confirm previous findings [57]. Based on transcriptome data, alkaline peroxidase differentially expressed genes that are consistent with the trends in lignin content and BPOD activity and lack a CE structure were screened [11]: CmPOD31, CmPOD52, and CmPOD55. It is therefore inferred that these three genes function at the cell wall [58]. Further RT-qPCR analysis revealed that the expression level of CmPOD52 was consistent with the trend of lignin accumulation; consequently, this gene was selected for preliminary functional verification. Subcellular localization results indicate that CmPOD52 is localized in the extracellular, which is consistent with the PODs involved in lignin synthesis found in Phyllostachys edulis and Citrus sinensis [7,59]. More detailed localization studies are needed for verification. The promoter regions of CmPODs contain various cis-acting response elements. For example, the transcription factor WRKY31 can specifically bind to the cis-acting response elements of POD, thereby activating their reactive oxygen species scavenging capacity [60]. A similar finding has also been reported in jujube, where exogenous GA3 treatment can induce the expression of the transcription factor ZjbZIP33 and ZjPOD1, thereby promoting lignin synthesis [51]. In this study, we found that CmPOD52 contains a gibberellin response element. It is speculated that when cells perceive the GA3 signal, transcription factors bind to gibberellin-responsive elements, thereby initiating the transcription of CmPOD52. This may be one of the reasons for the significant increase in CmPOD52 expression after GA3 treatment, while the relevant transcription factors require further investigation.
To investigate the relationship between CmPOD52 and BPOD, we transiently expressed CmPOD52 in juice sacs and measured SPOD activity and BPOD activity. After the transient expression of CmPOD52, the BPOD activity in the juice sacs significantly increased, whereas the SPOD activity decreased, indicating that CmPOD52 may be a BPOD-related gene. Furthermore, there are interactions among the crucial enzymes in the lignin biosynthesis pathway. Studies have shown that important enzymes in the lignin biosynthesis pathway, POD and CAD interact with each other to jointly and positively regulate lignin biosynthesis [61]. In this study, we found that the transient expression of CmPOD52 in juice sacs significantly increased the expression levels of key lignin biosynthesis pathway genes: CmHCT, CmCOMT, and CmC3H. These findings indicate that CmPOD52 participates in the lignin synthesis pathway of juice sacs and that there may be interactions between CmPOD52 and CmHCT, CmCOMT, and CmC3H, though these possibilities need to be confirmed by further studies.
Studies have shown that the types and content of lignin vary in the juice sacs of different pomelo cultivars. In the ‘Sanhong’ pomelo, all three types of lignin (G, S, and H units) were detected [62].To further explore the substrates and products of CmPOD52 associated with the lignin biosynthesis pathway, we heterologously expressed CmPOD52 in E coli. The recombinant CmPOD52 protein possessed peroxidase activity. Using sinapyl alcohol as a substrate for the enzymatic reaction, it was found that the recombinant CmPOD52 protein can dehydrogenate and polymerize sinapyl alcohol to form dimers, which may be the first step in the polymerization of sinapyl alcohol to form S unit lignins. This result is relatively consistent with the findings that AtPOD4 and AtPOD52 participate in the polymerization of sinapyl alcohol into S units during the late lignification process in A. thaliana [63,64]. Other studies have shown that inhibiting the expression of the A. thaliana alkaline POD protein-encoding gene AtPOD72 reduces the synthesis of S units [65], indicating that multiple AtPODs are involved in the synthesis of S units in A. thaliana. It has also been reported that the purified POD53-2 from non-climacteric fruit longan pericarp can catalyze the polymerization of coniferyl alcohol (ConA) in vitro, forming a ConA trimer. Moreover, this enzyme is able to utilize both catechin (CT), epicatechin (EC), and coniferyl alcohol as co-substrates, catalyzing the formation of novel hybrid polymers like “EC-ConA” and “CT-ConA”. This indicates that certain peroxidases possess the ability to co-polymerize different phenolic substrates, and their function may not be confined to classical lignification but also participate in the formation of complex phenolic polymer networks [66]. In summary, we hypothesize that other CmPODs also participate in lignin synthesis in pomelo juice sacs and may react with coniferyl alcohol to polymerize and form lignin [42]. The related genes and mechanisms of action require further research and discovery. Therefore, regulating the synthesis of CmPOD52 may help control lignin synthesis in juice sacs, thereby alleviating the severity of juice sac granulation and enhancing the quality of pomelo fruit. Moreover, CmPOD52 may also have peroxidase functions such as stress defense and senescence-related roles, requiring further investigation.

5. Conclusions

In this study, GA3 treatment promoted lignin accumulation and increased BPOD enzyme activity in pomelo juice sacs. Through the integration of gene family analysis, transcriptome data, and RT-qPCR validation, the alkaline BPOD gene CmPOD52 was identified as potentially involved in this process. Further transient transformation of CmPOD52 into pomelo juice sacs revealed that the expression of key lignin biosynthesis genes CmHCT, CmCOMT, and CmC3H was upregulated, and BPOD enzyme activity increased. The recombinant CmPOD52 protein was obtained through a prokaryotic expression system. Using guaiacol as the substrate for enzymatic activity detection, it was found to possess peroxidase activity. More importantly, this protein can use sinapyl alcohol as a substrate to catalyze its dehydrogenation and polymerization into dimers, suggesting its potential involvement in the synthesis of S-unit lignins in pomelo juice sacs. In summary, CmPOD52 is associated with the increased expression of lignin pathway genes and BPOD activity during granulation, suggesting a possible role in lignification, although direct functional confirmation is still needed.
This study revealed that CmPOD52, as a candidate BPOD gene, may play a functional role in lignin biosynthesis in pomelo juice sacs, providing a novel key gene and research direction for further elucidating the mechanism of juice sac granulation. This work also offers an important theoretical foundation and entry point for improving this key trait in pomelo and citrus fruit quality breeding.

Supplementary Materials

The following supporting information can be downloaded at: https://www.mdpi.com/article/10.3390/horticulturae12010106/s1, Figure S1: The sequence of CmPOD52; Figure S2: Comparison of juice sac granulation phenotype in ‘Sanhong’ pomelo and its wild-type (WT); Figure S3: Prediction results of the signal peptide and transmembrane region of CmPOD52; Figure S4: Predicted molecular formula of sinapyl alcohol dimers; Table S1: Primers used for qRT-PCR analysis in this study; Table S2: Primers used for gene cloning in this study; Table S3: Gradient elution programs; Table S4: Analysis of the primary structure of the proteins of the CmPODs; Table S5: E-values of CmPODs.

Author Contributions

Conceptualization, writing—original preparation draft and writing, Y.L.; data curation, X.W. and R.L.; validation, Y.Z. (Yan Zhao) and Y.Z. (Yurong Zhou); resources, W.S. and Y.Y.; software, Z.G. and H.P.; conceptualization, funding acquisition, supervision, and writing—review and editing, T.P. All authors have read and agreed to the published version of the manuscript.

Funding

This research was funded by the Modern Fruit Industry Technology System of Fujian Province (KLY24401XA) and the Fujian Pinghe County Modern Agricultural Industrial Park Central Finance Award Fund Project “Research on and application and promotion of the optimization and selection of Pinghe pomelo varieties and quality enhancement techniques” (KNY22023XA).

Data Availability Statement

The data presented in this study are available in the article and Supplementary Materials. The CDS of CmPOD52 (accession number: PX662749) can be downloaded from GenBank (https://www.ncbi.nlm.nih.gov/genbank/, accessed on 5 December 2025).

Conflicts of Interest

The authors declare no conflicts of interest.

References

  1. Wang, W.; Zhang, H.; Zeng, K.; Yao, S. New Insights into Vesicle Granulation in Citrus grandis Revealed by Systematic Analysis of Sugar- and Acid-Related Genes and Metabolites. Postharvest Biol. Technol. 2022, 194, 112063. [Google Scholar] [CrossRef]
  2. Kang, C.; Jiang, A.; Yang, H.; Zheng, G.; Wang, Y.; Cao, J.; Sun, C. Integrated Physiochemical, Hormonal, and Transcriptomic Analysis Revealed the Underlying Mechanisms for Granulation in Huyou (Citrus changshanensis) Fruit. Front. Plant Sci. 2022, 13, 923443. [Google Scholar] [CrossRef] [PubMed]
  3. Jia, N.; Liu, J.; Sun, Y.; Tan, P.; Cao, H.; Xie, Y.; Wen, B.; Gu, T.; Liu, J.; Li, M.; et al. Citrus sinensis MYB Transcription Factors CsMYB330 and CsMYB308 Regulate Fruit Juice Sac Lignification through Fine-Tuning Expression of the Cs4CL1 Gene. Plant Sci. 2018, 277, 334–343. [Google Scholar] [CrossRef] [PubMed]
  4. Yang, J.; Duan, M.; Zhang, B.; Shi, W.; Yan, S.; Li, X.; Long, C.; Liu, H.; Guo, L.; Zhang, H.; et al. Metabolome and Transcriptome Analyses Reveal That Pollination with ‘Guanxi’ Honey Pomelo Pollen Alleviates the Postharvest Fruit Granulation of ‘Crystal’ Honey Pomelo. Postharvest Biol. Technol. 2025, 230, 113831. [Google Scholar] [CrossRef]
  5. Eudes, A.; Liang, Y.; Mitra, P.; Loqué, D. Lignin Bioengineering. Curr. Opin. Biotechnol. 2014, 26, 189–198. [Google Scholar] [CrossRef] [PubMed]
  6. Yoshikay-Benitez, D.A.; Yokoyama, Y.; Ohira, K.; Fujita, K.; Tomie, A.; Kijidani, Y.; Shigeto, J.; Tsutsumi, Y. Populus Alba Cationic Cell-Wall-Bound Peroxidase (CWPO-C) Regulates the Plant Growth and Affects Auxin Concentration in Arabidopsis thaliana. Physiol. Mol. Biol. Plants 2022, 28, 1671–1680. [Google Scholar] [CrossRef]
  7. Jia, Y.; Li, M.; Xu, J.; Chen, S.; Han, X.; Qiu, W.; Lu, Z.; Zhuo, R.; Qiao, G. Comprehensive Analysis of Class III Peroxidase Genes Revealed PePRX2 Enhanced Lignin Biosynthesis and Drought Tolerance in Phyllostachys edulis. Tree Physiol. 2025, 45, tpaf008. [Google Scholar] [CrossRef]
  8. Liu, L.; Chen, Y.; Wu, W.; Chen, Q.; Tian, Z.; Huang, J.; Ren, H.; Zhang, J.; Du, X.; Zhuang, M.; et al. A Multilevel Investigation to Reveal the Regulatory Mechanism of Lignin Accumulation in Juice Sac Granulation of Pomelo. BMC Plant Biol. 2024, 24, 390. [Google Scholar] [CrossRef]
  9. She, W.; Zhao, X.; Pan, D.; Lin, H. Relationship bet ween Cell Wall Metabolism and Fruit Juicy Sac Granulation during Fruit Mature Stage of Pummelo [Citrus grandis (L.) Osbeck ‘Guanxi-miyou’]. J. Trop. Subtrop. Bot. 2008, 16, 545–550. [Google Scholar] [CrossRef]
  10. Guo, Z.; Sun, L.; Zheng, J.; Cai, C.; Wang, B.; Li, K.; Pan, T.; She, W.; Chen, G.; Pan, D. Purification, Characterization and Expression of Ionically Bound Peroxidase in Litchi Pericarp during Coloration and Maturation of Fruit. Sci. Agric. Sin. 2021, 54, 3502–3513. [Google Scholar] [CrossRef]
  11. Matsui, T.; Tabayashi, A.; Iwano, M.; Shinmyo, A.; Kato, K.; Nakayama, H. Activity of the C-Terminal-Dependent Vacuolar Sorting Signal of Horseradish Peroxidase C1a Is Enhanced by Its Secondary Structure. Plant Cell Physiol. 2011, 52, 413–420. [Google Scholar] [CrossRef]
  12. Xu, S.; Pan, H.; Wu, J.; Ding, A.; Lv, S.; Pan, D.; Zhang, Z.; Yu, L.; Li, X. Isonzyme Analysis of POD from ‘Hongroumiyou’Fruit During the Process of Juicy Sac Granulation. J. Fruit Sci. 2016, 33, 409–415. [Google Scholar] [CrossRef]
  13. Mo, Y.; Cao, H.; He, C.; Cao, K. Effects of Gibberellin on Yield and Economic Benefit of Guanxi Pumelo. Guizhou Agric. Sci. 2010, 38, 189–191. [Google Scholar] [CrossRef]
  14. Wu, H.; Bai, B.; Lu, X.; Li, H. A Gibberellin-Deficient Maize Mutant Exhibits Altered Plant Height, Stem Strength and Drought Tolerance. Plant Cell Rep. 2023, 42, 1687–1699. [Google Scholar] [CrossRef] [PubMed]
  15. Pan, D.; Chen, G.; Zheng, G.; Lin, H.; She, W. Effects of Growth Regulators on Juice Sac Granulation in Pummelo Fruits. J. Fujian Agric. For. Univ. (Nat. Sci. Ed.) 1998, 27, 155–159. [Google Scholar] [CrossRef]
  16. Yang, J.; Chen, R.; Xiang, X.; Liu, W.; Fan, C. Genome-Wide Identification and Expression Analysis of the Class III Peroxidase Gene Family under Abiotic Stresses in Litchi (Litchi chinensis Sonn.). Int. J. Mol. Sci. 2024, 25, 5804. [Google Scholar] [CrossRef]
  17. She, W.; Zhao, X.; Pan, D.; Lai, Z. A study on the Changes in Isoenzymes of in the Process of ‘Guanxi’ Pummelo Juicy sac Granulation. Chin. Agric. Sci. Bull. 2008, 24, 294–298. [Google Scholar]
  18. Wang, H.; Wang, Z.-X.; Tian, H.-Y.; Zeng, Y.-L.; Xue, H.; Mao, W.-T.; Zhang, L.-Y.; Chen, J.-N.; Lu, X.; Zhu, Y.; et al. The miR172a–SNB Module Orchestrates Both Induced and Adult-Plant Resistance to Multiple Diseases via MYB30-Mediated Lignin Accumulation in Rice. Mol. Plant 2025, 18, 59–75. [Google Scholar] [CrossRef] [PubMed]
  19. Xu, S.; Pan, H.; Wu, J.; Song, M.; Li, X.; Zhang, Z.; Yu, L.; Pan, D. Relationship Between ‘Hongroumiyou’ Fruit of Juicy Sac Granulation and Activity of Different POD. Chin. J. Trop. Crops 2016, 37, 1284–1289. [Google Scholar] [CrossRef]
  20. Mistry, J.; Chuguransky, S.; Williams, L.; Qureshi, M.; Salazar, G.A.; Sonnhammer, E.L.L.; Tosatto, S.C.E.; Paladin, L.; Raj, S.; Richardson, L.J.; et al. Pfam: The Protein Families Database in 2021. Nucleic Acids Res. 2021, 49, D412–D419. [Google Scholar] [CrossRef]
  21. Chen, C.; Chen, H.; Zhang, Y.; Thomas, H.R.; Frank, M.H.; He, Y.; Xia, R. TBtools: An Integrative Toolkit Developed for Interactive Analyses of Big Biological Data. Mol. Plant 2020, 13, 1194–1202. [Google Scholar] [CrossRef] [PubMed]
  22. Marchler-Bauer, A.; Bo, Y.; Han, L.; He, J.; Lanczycki, C.J.; Lu, S.; Chitsaz, F.; Derbyshire, M.K.; Geer, R.C.; Gonzales, N.R.; et al. CDD/SPARCLE: Functional Classification of Proteins via Subfamily Domain Architectures. Nucleic Acids Res. 2017, 45, D200–D203. [Google Scholar] [CrossRef] [PubMed]
  23. Tamura, K.; Stecher, G.; Kumar, S. MEGA11: Molecular Evolutionary Genetics Analysis Version 11. Mol. Biol. Evol. 2021, 38, 3022–3027. [Google Scholar] [CrossRef]
  24. Letunic, I.; Bork, P. Interactive Tree Of Life (iTOL) v5: An Online Tool for Phylogenetic Tree Display and Annotation. Nucleic Acids Res. 2021, 49, W293–W296. [Google Scholar] [CrossRef] [PubMed]
  25. Bailey, T.L.; Boden, M.; Buske, F.A.; Frith, M.; Grant, C.E.; Clementi, L.; Ren, J.; Li, W.W.; Noble, W.S. MEME SUITE: Tools for Motif Discovery and Searching. Nucleic Acids Res. 2009, 37, W202–W208. [Google Scholar] [CrossRef]
  26. Lescot, M.; Déhais, P.; Thijs, G.; Marchal, K.; Moreau, Y.; Van de Peer, Y.; Rouzé, P.; Rombauts, S. PlantCARE, a Database of Plant Cis-Acting Regulatory Elements and a Portal to Tools for in Silico Analysis of Promoter Sequences. Nucleic Acids Res. 2002, 30, 325–327. [Google Scholar] [CrossRef]
  27. Wang, Y.; Tang, H.; Debarry, J.D.; Tan, X.; Li, J.; Wang, X.; Lee, T.; Jin, H.; Marler, B.; Guo, H.; et al. MCScanX: A Toolkit for Detection and Evolutionary Analysis of Gene Synteny and Collinearity. Nucleic Acids Res. 2012, 40, e49. [Google Scholar] [CrossRef]
  28. Gasteiger, E.; Gattiker, A.; Hoogland, C.; Ivanyi, I.; Appel, R.D.; Bairoch, A. ExPASy: The Proteomics Server for in-Depth Protein Knowledge and Analysis. Nucleic Acids Res. 2003, 31, 3784–3788. [Google Scholar] [CrossRef]
  29. Horton, P.; Park, K.-J.; Obayashi, T.; Fujita, N.; Harada, H.; Adams-Collier, C.J.; Nakai, K. WoLF PSORT: Protein Localization Predictor. Nucleic Acids Res. 2007, 35, W585–W587. [Google Scholar] [CrossRef]
  30. Gouet, P.; Courcelle, E.; Stuart, D.I.; Métoz, F. ESPript: Analysis of Multiple Sequence Alignments in PostScript. Bioinformatics 1999, 15, 305–308. [Google Scholar] [CrossRef]
  31. Livak, K.J.; Schmittgen, T.D. Analysis of Relative Gene Expression Data Using Real-Time Quantitative PCR and the 2(-Delta Delta C(T)) Method. Methods 2001, 25, 402–408. [Google Scholar] [CrossRef] [PubMed]
  32. Wydro, M.; Kozubek, E.; Lehmann, P. Optimization of Transient Agrobacterium-Mediated Gene Expression System in Leaves of Nicotiana Benthamiana. Acta Biochim. Pol. 2006, 53, 289–298. [Google Scholar] [CrossRef] [PubMed]
  33. Teixeira da Silva, J.A.; Gulyás, A.; Magyar-Tábori, K.; Wang, M.-R.; Wang, Q.-C.; Dobránszki, J. In Vitro Tissue Culture of Apple and Other Malus Species: Recent Advances and Applications. Planta 2019, 249, 975–1006. [Google Scholar] [CrossRef]
  34. Zhou, L.; Shi, K.; Cui, X.; Wang, S.; Jones, C.S.; Wang, Z. Overexpression of MsNAC51 from Alfalfa Confers Drought Tolerance in Tobacco. Environ. Exp. Bot. 2023, 205, 105143. [Google Scholar] [CrossRef]
  35. Almagro Armenteros, J.J.; Tsirigos, K.D.; Sønderby, C.K.; Petersen, T.N.; Winther, O.; Brunak, S.; von Heijne, G.; Nielsen, H. SignalP 5.0 Improves Signal Peptide Predictions Using Deep Neural Networks. Nat. Biotechnol. 2019, 37, 420–423. [Google Scholar] [CrossRef]
  36. Chen, Y.; Yu, P.; Luo, J.; Jiang, Y. Secreted Protein Prediction System Combining CJ-SPHMM, TMHMM, and PSORT. Mamm. Genome 2003, 14, 859–865. [Google Scholar] [CrossRef]
  37. Grote, A.; Hiller, K.; Scheer, M.; Münch, R.; Nörtemann, B.; Hempel, D.C.; Jahn, D. JCat: A Novel Tool to Adapt Codon Usage of a Target Gene to Its Potential Expression Host. Nucleic Acids Res. 2005, 33, W526–W531. [Google Scholar] [CrossRef]
  38. Liao, X.; Wang, W.; Fan, C.; Yang, N.; Zhao, J.; Zhang, Y.; Gao, R.; Shen, G.; Xia, S.; Li, G. Prokaryotic Expression, Purification and Characterization of Human Cyclooxygenase-2. Int. J. Mol. Med. 2017, 40, 75–82. [Google Scholar] [CrossRef]
  39. Bhatt, M.; Masi, H.A.; Patel, A.; Singh, N.K.; Joshi, C. Heterologous Expression, Purification and Single Step Efficient Refolding of Recombinant Tissue Plasminogen Activator (Reteplase) from E. coli. Protein Expr. Purif. 2024, 221, 106504. [Google Scholar] [CrossRef]
  40. Kvaratskhelia, M.; Winkel, C.; Thorneley, R.N. Purification and Characterization of a Novel Class III Peroxidase Isoenzyme from Tea Leaves. Plant Physiol. 1997, 114, 1237–1245. [Google Scholar] [CrossRef] [PubMed]
  41. Aoyama, W.; Sasaki, S.; Matsumura, S.; Mitsunaga, T.; Hirai, H.; Tsutsumi, Y.; Nishida, T. Sinapyl Alcohol-Specific Peroxidase Isoenzyme Catalyzes the Formation of the Dehydrogenative Polymer from Sinapyl Alcohol. J. Wood Sci. 2002, 48, 497–504. [Google Scholar] [CrossRef]
  42. Pomar, F.; Caballero, N.; Pedreño, M.; Ros Barceló, A. H2O2 Generation during the Auto-Oxidation of Coniferyl Alcohol Drives the Oxidase Activity of a Highly Conserved Class III Peroxidase Involved in Lignin Biosynthesis. FEBS Lett. 2002, 529, 198–202. [Google Scholar] [CrossRef]
  43. Monika, S.-K.; Barbara, C.; Małgorzata, M.; Renata, K.; Beata, M. Phenolic Compounds in Fractionated Blackcurrant Leaf Extracts in Relation to the Biological Activity of the Extracts. Molecules 2023, 28, 7459. [Google Scholar] [CrossRef]
  44. Li, Q.; Yao, S.; Deng, L.; Zeng, K. Changes in Biochemical Properties and Pectin Nanostructures of Juice Sacs during the Granulation Process of Pomelo Fruit (Citrus grandis). Food Chem. 2022, 376, 131876. [Google Scholar] [CrossRef]
  45. Huang, M.; Huang, C.; Hou, J.; Zeng, K.; Yao, S. Disorder of Cell Wall Metabolism during the Transition of Citrus Juice Sacs from Healthy to Pre-Granulation and Granulation Stages: Evidence from Shiranui Mandarin. Postharvest Biol. Technol. 2025, 222, 113383. [Google Scholar] [CrossRef]
  46. Wang, J.; Hou, J.; Huang, C.; Wang, W.; Liu, Y.; Zhang, H.; Yan, D.; Zeng, K.; Yao, S. Activation of the Phenylpropanoid Pathway in Citrus sinensis Collapsed Vesicles during Segment Drying Revealed by Physicochemical and Targeted Metabolomics Analysis. Food Chem. 2023, 409, 135297. [Google Scholar] [CrossRef]
  47. Gao, X.; Wang, W.; Yao, S.; Yi, L.; Li, H.; Ming, J.; Zeng, K. Transcription Factor CsMYB36 Induces Wound Healing in Citrus Fruit through Sophisticated Regulation of Carbohydrate Metabolism, Suberin Biosynthesis, and Cell Wall Reinforcement. Postharvest Biol. Technol. 2025, 230, 113826. [Google Scholar] [CrossRef]
  48. Li, X.; Wang, N.; She, W.; Guo, Z.; Pan, H.; Yu, Y.; Ye, J.; Pan, D.; Pan, T. Identification and Functional Analysis of the CgNAC043 Gene Involved in Lignin Synthesis from Citrus grandis “Sanhong”. Plants 2022, 11, 403. [Google Scholar] [CrossRef]
  49. Chen, C.; Nie, Z.; Wan, C.; Gan, Z.; Chen, J. Suppression on Postharvest Juice Sac Granulation and Cell Wall Modification by Chitosan Treatment in Harvested Pummelo (Citrus grandis L. Osbeck) Stored at Room Temperature. Food Chem. 2021, 336, 127636. [Google Scholar] [CrossRef] [PubMed]
  50. Yang, J.; Song, J.; Feng, Y.; Cao, Y.; Fu, B.; Zhang, Z.; Ma, N.; Li, Q.; Hu, T.; Wang, Y.; et al. Osmotic Stress-Induced Lignin Synthesis Is Regulated at Multiple Levels in Alfalfa (Medicago sativa L.). Int. J. Biol. Macromol. 2023, 246, 125501. [Google Scholar] [CrossRef]
  51. Zhang, Y.; Li, S.; Liu, Y.; Wang, H.; Dai, L.; Qi, Y.; Zhou, J.; Zhao, Z.; Liu, P.; Wang, L.; et al. A Novel ZjbZIP33-ZjPRX1 Module Positively Regulates Lignin Formation in the Jujube Fruit Stone. Plant Biotechnol. J. 2025, 23, 4998–5012. [Google Scholar] [CrossRef]
  52. Shen, T.; Wang, Q.; Ju, H.; Tian, R.; Fu, D.; Bu, X.; Yan, R.; Xu, F.; Chen, D.; Zhang, H.; et al. The Class III Peroxidase OsPrx20 Is a Key Regulator of Stress Response and Growth in Rice. Plant Commun. 2025, 6, 101487. [Google Scholar] [CrossRef] [PubMed]
  53. Zhao, L.; Phuong, L.T.; Luan, M.T.; Fitrianti, A.N.; Matsui, H.; Nakagami, H.; Noutoshi, Y.; Yamamoto, M.; Ichinose, Y.; Shiraishi, T.; et al. A Class III Peroxidase PRX34 Is a Component of Disease Resistance in Arabidopsis. J. Gen. Plant Pathol. 2019, 85, 405–412. [Google Scholar] [CrossRef]
  54. Liu, L.; Zhao, Q.; Ge, C.; Tian, Z.; Zhou, X.; Ruan, Z.; Zhuang, M.; Li, Y.; Wang, P. The Genes Related to Lignin BioSynthesis Pathway Regulate Juice Sac Granulation in Guanxi Pomelo. J. Fruit Sci. 2023, 40, 432–441. [Google Scholar] [CrossRef]
  55. Tognolli, M.; Penel, C.; Greppin, H.; Simon, P. Analysis and Expression of the Class III Peroxidase Large Gene Family in Arabidopsis thaliana. Gene 2002, 288, 129–138. [Google Scholar] [CrossRef] [PubMed]
  56. Cheng, L.; Ma, L.; Meng, L.; Shang, H.; Cao, P.; Jin, J. Genome-Wide Identification and Analysis of the Class III Peroxidase Gene Family in Tobacco (Nicotiana tabacum). Front. Genet. 2022, 13, 916867. [Google Scholar] [CrossRef]
  57. Yang, X.; Yuan, J.; Luo, W.; Qin, M.; Yang, J.; Wu, W.; Xie, X. Genome-Wide Identification and Expression Analysis of the Class III Peroxidase Gene Family in Potato (Solanum tuberosum L.). Front. Genet. 2020, 11, 593577. [Google Scholar] [CrossRef]
  58. Hoffmann, N.; Benske, A.; Betz, H.; Schuetz, M.; Samuels, A.L. Laccases and Peroxidases Co-Localize in Lignified Secondary Cell Walls throughout Stem Development. Plant Physiol. 2020, 184, 806–822. [Google Scholar] [CrossRef]
  59. Li, Q.; Qin, X.; Qi, J.; Dou, W.; Dunand, C.; Chen, S.; He, Y. CsPrx25, a Class III Peroxidase in Citrus sinensis, Confers Resistance to Citrus Bacterial Canker through the Maintenance of ROS Homeostasis and Cell Wall Lignification. Hortic. Res. 2020, 7, 192. [Google Scholar] [CrossRef]
  60. Yang, M.; Guo, Y.; Shan, W.; Kuang, J.; Lu, W.; Chen, J.; Zhang, L.; Luo, H.; Wei, W. Pyrazine-2-Carboxylic Acid Maintains Pummelo Quality by Modulating ROS Homeostasis through the CgWRKY31–CgPOD52 Module. Postharvest Biol. Technol. 2026, 232, 113971. [Google Scholar] [CrossRef]
  61. Xiao, J.; Cao, B.; Tang, W.; Sui, X.; Tang, Y.; Lai, Y.; Sun, B.; Huang, Z.; Zheng, Y.; Li, H. The CaCAD1-CaPOA1 Module Positively Regulates Pepper Resistance to Cold Stress by Increasing Lignin Accumulation. Int. J. Biol. Macromol. 2025, 290, 139979. [Google Scholar] [CrossRef]
  62. Wu, J.; Pan, T.; Guo, Z.; Pan, D. Specific Lignin Accumulation in Granulated Juice Sacs of Citrus maxima. J. Agric. Food Chem. 2014, 62, 12082–12089. [Google Scholar] [CrossRef]
  63. Fernández-Pérez, F.; Pomar, F.; Pedreño, M.A.; Novo-Uzal, E. The Suppression of AtPrx52 Affects Fibers but Not Xylem Lignification in Arabidopsis by Altering the Proportion of Syringyl Units. Physiol. Plant. 2015, 154, 395–406. [Google Scholar] [CrossRef] [PubMed]
  64. Fernández-Pérez, F.; Vivar, T.; Pomar, F.; Pedreño, M.A.; Novo-Uzal, E. Peroxidase 4 Is Involved in Syringyl Lignin Formation in Arabidopsis thaliana. J. Plant Physiol. 2015, 175, 86–94. [Google Scholar] [CrossRef] [PubMed]
  65. Herrero, J.; Esteban Carrasco, A.; Zapata, J.M. Arabidopsis thaliana Peroxidases Involved in Lignin Biosynthesis: In silico Promoter Analysis and Hormonal Regulation. Plant Physiol. Biochem. 2014, 80, 192–202. [Google Scholar] [CrossRef] [PubMed]
  66. Wei, J.; Liu, B.; Zhong, R.; Chen, Y.; Fang, F.; Huang, X.; Pang, X.; Zhang, Z. Characterization of a Longan Pericarp Browning Related Peroxidase with a Focus on Its Role in Proanthocyanidin and Lignin Polymerization. Food Chem. 2024, 461, 140937. [Google Scholar] [CrossRef]
Figure 1. Changes in lignin accumulation and POD activity during pomelo growth and development. (A) Variation in the granulation index of ‘Sanhong’; (B) Variation in the lignin content of ‘Sanhong’; (C) Variation in BPOD activity of ‘Sanhong’ (D) Variation in SPOD activity of ‘Sanhong’. * indicates a significant difference at the 0.05 level (p < 0.05), ** indicates a significant difference at the 0.01 level (p < 0.01), and ns indicates no significant difference.
Figure 1. Changes in lignin accumulation and POD activity during pomelo growth and development. (A) Variation in the granulation index of ‘Sanhong’; (B) Variation in the lignin content of ‘Sanhong’; (C) Variation in BPOD activity of ‘Sanhong’ (D) Variation in SPOD activity of ‘Sanhong’. * indicates a significant difference at the 0.05 level (p < 0.05), ** indicates a significant difference at the 0.01 level (p < 0.01), and ns indicates no significant difference.
Horticulturae 12 00106 g001
Figure 2. Chromosome localization and tandem repeat genes of CmPODs. The blue line indicates a tandem duplication between two connected genes.
Figure 2. Chromosome localization and tandem repeat genes of CmPODs. The blue line indicates a tandem duplication between two connected genes.
Horticulturae 12 00106 g002
Figure 3. Phylogenetic tree of the CmPODs and AtPODs. The same background color represents the same group of genes.
Figure 3. Phylogenetic tree of the CmPODs and AtPODs. The same background color represents the same group of genes.
Horticulturae 12 00106 g003
Figure 4. Analysis of the gene structures of CmPODs. (A) Phylogenetic development of CmPOD proteins. (B) Conserved motif analysis of CmPOD proteins. Different motifs are represented by distinct colored squares. (C) Conserved domains of CmPOD genes. (D) Structural analysis of CmPOD genes. Gene structures are illustrated with green boxes for CDSs, black lines for introns, and yellow boxes denoting UTRs.
Figure 4. Analysis of the gene structures of CmPODs. (A) Phylogenetic development of CmPOD proteins. (B) Conserved motif analysis of CmPOD proteins. Different motifs are represented by distinct colored squares. (C) Conserved domains of CmPOD genes. (D) Structural analysis of CmPOD genes. Gene structures are illustrated with green boxes for CDSs, black lines for introns, and yellow boxes denoting UTRs.
Horticulturae 12 00106 g004
Figure 5. Cis-acting elements of CmPOD promoters.
Figure 5. Cis-acting elements of CmPOD promoters.
Horticulturae 12 00106 g005
Figure 6. Analysis of chromosome collinearity and tandem repeat genes of the CmPOD family. The fragment replication of gene pairs is indicated by red lines.
Figure 6. Analysis of chromosome collinearity and tandem repeat genes of the CmPOD family. The fragment replication of gene pairs is indicated by red lines.
Horticulturae 12 00106 g006
Figure 7. Colinear analysis of pomelo with Arabidopsis. The fragment replication of gene pairs is indicated by red lines.
Figure 7. Colinear analysis of pomelo with Arabidopsis. The fragment replication of gene pairs is indicated by red lines.
Horticulturae 12 00106 g007
Figure 8. Acquisition and expression analysis of BPOD genes. (A) Transcript abundance heatmap of CmPODs. (B) Multiple comparisons of amino acid sequences. White text on a red background indicates Strict Identity of amino acids at that column across all sequences; Red text on a white background indicates High Similarity of amino acids at that column across all sequences; Blue frame indicates Block of Similarity, representing a conserved structural region; Black text on a white background indicates Non-conserved residues. (C) Expression of ‘Sanhong’ CmPOD31. (D) Expression of ‘Sanhong’ CmPOD52. (E) Expression of ‘Sanhong’ CmPOD55. * indicates a significant difference at the 0.05 level (p < 0.05), ** indicates a significant difference at the 0.01 level (p < 0.01), *** indicates a significant difference at the 0.001 level (p < 0.001), and ns indicates no significant difference.
Figure 8. Acquisition and expression analysis of BPOD genes. (A) Transcript abundance heatmap of CmPODs. (B) Multiple comparisons of amino acid sequences. White text on a red background indicates Strict Identity of amino acids at that column across all sequences; Red text on a white background indicates High Similarity of amino acids at that column across all sequences; Blue frame indicates Block of Similarity, representing a conserved structural region; Black text on a white background indicates Non-conserved residues. (C) Expression of ‘Sanhong’ CmPOD31. (D) Expression of ‘Sanhong’ CmPOD52. (E) Expression of ‘Sanhong’ CmPOD55. * indicates a significant difference at the 0.05 level (p < 0.05), ** indicates a significant difference at the 0.01 level (p < 0.01), *** indicates a significant difference at the 0.001 level (p < 0.001), and ns indicates no significant difference.
Horticulturae 12 00106 g008
Figure 9. Subcellular localization and transient expression of CmPOD52. (A) Subcellular localization of CmPOD52. (B) Comparison of GUS-stained ‘Sanhong’ juice sacs; a: Unstained juice sacs; b: GUS-stained juice sacs. (C) Expression changes in lignin biosynthesis genes in ‘Sanhong’ pomelo juice sacs with transient CmPOD52 expression. (D) Comparison of BPOD activity in juice cells after transient transformation. (E) Comparison of SPOD activity in juice cells after transient transformation. * indicates a significant difference at the 0.05 level (p < 0.05), ** indicates a significant difference at the 0.01 level (p < 0.01), and ns indicates no significant difference.
Figure 9. Subcellular localization and transient expression of CmPOD52. (A) Subcellular localization of CmPOD52. (B) Comparison of GUS-stained ‘Sanhong’ juice sacs; a: Unstained juice sacs; b: GUS-stained juice sacs. (C) Expression changes in lignin biosynthesis genes in ‘Sanhong’ pomelo juice sacs with transient CmPOD52 expression. (D) Comparison of BPOD activity in juice cells after transient transformation. (E) Comparison of SPOD activity in juice cells after transient transformation. * indicates a significant difference at the 0.05 level (p < 0.05), ** indicates a significant difference at the 0.01 level (p < 0.01), and ns indicates no significant difference.
Horticulturae 12 00106 g009
Figure 10. SDS–PAGE and mass spectrometry analysis of the enzymatic reaction products of recombinant CmPOD52 protein. (A) Induction of the expression of CmPOD52 at different temperatures; M: protein marker; 1: 16 °C induced fragmentation supernatant; 2: 16 °C induced fragmentation precipitation; 3: 30 °C induced fragmentation supernatant; 4: 30 °C induced fragmentation precipitation. (B) Recombinant CmPOD52 protein after purification; M: protein marker; 1: recombinant CmPOD52 protein. (C) Sinapyl alcohol standard mass spectral scan results. (D) Mass spectrometry scanning results of the sinapyl alcohol standard. (E) Mass spectrometry scanning results of the enzymatic reaction products.
Figure 10. SDS–PAGE and mass spectrometry analysis of the enzymatic reaction products of recombinant CmPOD52 protein. (A) Induction of the expression of CmPOD52 at different temperatures; M: protein marker; 1: 16 °C induced fragmentation supernatant; 2: 16 °C induced fragmentation precipitation; 3: 30 °C induced fragmentation supernatant; 4: 30 °C induced fragmentation precipitation. (B) Recombinant CmPOD52 protein after purification; M: protein marker; 1: recombinant CmPOD52 protein. (C) Sinapyl alcohol standard mass spectral scan results. (D) Mass spectrometry scanning results of the sinapyl alcohol standard. (E) Mass spectrometry scanning results of the enzymatic reaction products.
Horticulturae 12 00106 g010
Table 1. Assay mixture of POD activities.
Table 1. Assay mixture of POD activities.
ComponentSoluble Peroxidase (SPOD)Bound Peroxidase (BPOD)
Na2HPO4-NaH2PO4 (pH 6.0)50 mM50 mM
Guaiacol50 mM50 mM
H2O240 mM40 mM
Enzyme extract50 μL100 μL
H2OUp to 1 mLUp to 1 mL
Total volume1 mL1 mL
Table 2. Evolutionary selection pressure of POD tandem repeat gene in pomelo.
Table 2. Evolutionary selection pressure of POD tandem repeat gene in pomelo.
Sequence 1Sequence 2KaKsKa/Ks
CmPOD3CmPOD410.328906006NaNNaN
CmPOD1CmPOD420.177405723.9679923890.044709188
CmPOD15CmPOD530.356310283.2892722730.108324958
CmPOD45CmPOD590.4172799792.5909389410.161053575
CmPOD49CmPOD660.2180820312.4341478010.089592765
NaN: High Sequence Divergence Value (pS ≥ 0.75), which leads to saturation of Ks values preventing their accurate calculation, suggesting that they represent ancient homologous relationships.
Table 3. Evolutionary selection pressure of POD tandem repeat gene between Arabidopsis and pomelo.
Table 3. Evolutionary selection pressure of POD tandem repeat gene between Arabidopsis and pomelo.
Sequence 1Sequence 2KaKsKa/Ks
AtPOD72CmPOD30.2638062891.3832572580.19071383
AtPOD49CmPOD30.241598881NaNNaN
AtPOD36CmPOD30.1992133971.5690643620.126963177
AtPOD14CmPOD30.1381836022.5963665030.053221917
AtPOD55CmPOD300.255644394NaNNaN
AtPOD30CmPOD310.478679491NaNNaN
AtPOD1CmPOD310.262782068NaNNaN
AtPOD7CmPOD330.471248915NaNNaN
AtPOD42CmPOD350.128152819NaNNaN
AtPOD13CmPOD390.310926233NaNNaN
AtPOD73CmPOD40.2437209572.3009493240.105921914
AtPOD50CmPOD40.27287628NaNNaN
AtPOD35CmPOD40.239055177NaNNaN
AtPOD12CmPOD400.2946227032.0815425010.141540566
AtPOD72CmPOD410.415035397NaNNaN
AtPOD49CmPOD410.351415473NaNNaN
AtPOD14CmPOD410.3443531424.3330534610.079471242
AtPOD46CmPOD430.273556281.5548525940.175937115
AtPOD18CmPOD430.2702714571.9618760540.137761739
AtPOD45CmPOD440.194246818NaNNaN
AtPOD16CmPOD440.210746559NaNNaN
AtPOD63CmPOD450.414631954NaNNaN
AtPOD6CmPOD450.453305362NaNNaN
AtPOD31CmPOD450.427908644NaNNaN
AtPOD26CmPOD460.2304262822.0546616510.112148043
AtPOD57CmPOD470.384682804NaNNaN
AtPOD28CmPOD470.384978804NaNNaN
AtPOD21CmPOD520.187059414NaNNaN
AtPOD52CmPOD550.190073333NaNNaN
AtPOD11CmPOD580.229548552NaNNaN
AtPOD6CmPOD590.305649154NaNNaN
AtPOD17CmPOD60.1432680412.693698730.053186364
AtPOD10CmPOD610.267982119NaNNaN
AtPOD40CmPOD630.2464328872.3322542380.10566296
AtPOD66CmPOD700.2009615032.1161984760.094963447
NaN: High Sequence Divergence Value (pS ≥ 0.75), which leads to saturation of Ks values preventing their accurate calculation, suggesting that they represent ancient homologous relationships.
Table 4. Activity of recombinant CmPOD52 protein.
Table 4. Activity of recombinant CmPOD52 protein.
SubstrateActivity (U/g FW)
Sinapyl alcohol13.67 ± 0.9
Coniferyl alcohol/
/ indicates that the test was not performed at this absorbance.
Disclaimer/Publisher’s Note: The statements, opinions and data contained in all publications are solely those of the individual author(s) and contributor(s) and not of MDPI and/or the editor(s). MDPI and/or the editor(s) disclaim responsibility for any injury to people or property resulting from any ideas, methods, instructions or products referred to in the content.

Share and Cite

MDPI and ACS Style

Liu, Y.; Wang, X.; Lian, R.; Zhao, Y.; Zhou, Y.; Yu, Y.; She, W.; Guo, Z.; Pan, H.; Pan, T. Genome-Wide Identification of CmPOD Genes and Partial Functional Characterization of CmPOD52 in Lignin-Related Granulation of ‘Sanhong’ Pomelo (Citrus maxima). Horticulturae 2026, 12, 106. https://doi.org/10.3390/horticulturae12010106

AMA Style

Liu Y, Wang X, Lian R, Zhao Y, Zhou Y, Yu Y, She W, Guo Z, Pan H, Pan T. Genome-Wide Identification of CmPOD Genes and Partial Functional Characterization of CmPOD52 in Lignin-Related Granulation of ‘Sanhong’ Pomelo (Citrus maxima). Horticulturae. 2026; 12(1):106. https://doi.org/10.3390/horticulturae12010106

Chicago/Turabian Style

Liu, Yunxuan, Xinjia Wang, Rong Lian, Yan Zhao, Yurong Zhou, Yuan Yu, Wenqin She, Zhixiong Guo, Heli Pan, and Tengfei Pan. 2026. "Genome-Wide Identification of CmPOD Genes and Partial Functional Characterization of CmPOD52 in Lignin-Related Granulation of ‘Sanhong’ Pomelo (Citrus maxima)" Horticulturae 12, no. 1: 106. https://doi.org/10.3390/horticulturae12010106

APA Style

Liu, Y., Wang, X., Lian, R., Zhao, Y., Zhou, Y., Yu, Y., She, W., Guo, Z., Pan, H., & Pan, T. (2026). Genome-Wide Identification of CmPOD Genes and Partial Functional Characterization of CmPOD52 in Lignin-Related Granulation of ‘Sanhong’ Pomelo (Citrus maxima). Horticulturae, 12(1), 106. https://doi.org/10.3390/horticulturae12010106

Note that from the first issue of 2016, this journal uses article numbers instead of page numbers. See further details here.

Article Metrics

Back to TopTop