Genome-Wide Identification of Peanut Pyruvate Kinase Gene Family and Their Potential Roles in Seed Germination and Drought Stress Responses
Abstract
1. Introduction
2. Materials and Methods
2.1. Identification of the AhPK Gene Family
2.2. Phylogenetic Analysis of AhPK Proteins
2.3. Gene Structure, Conserved Motif, and Synteny Analysis
2.4. Prediction of cis-Acting Elements in Promoter Sequences
2.5. Protein–Protein Interaction Network Analysis
2.6. Plant Growth and Treatment
2.7. RNA Extraction and qRT-PCR
2.8. Statistical Analysis
3. Results
3.1. Identification and Characterization of AhPKs Gene Family
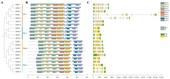
3.2. Structure Analysis of AhPKs
3.3. Gene Duplication of the AhPK Family
3.4. Interaction Network of PK Between Peanut and Arabidopsis
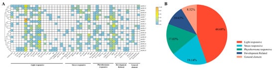
3.5. Analysis of cis-Acting Elements in the Promoters of the AhPKs
3.6. Expression Pattern Analysis of AhPK Genes Using qRT-PCR
4. Discussion
5. Conclusions
Supplementary Materials
Author Contributions
Funding
Data Availability Statement
Conflicts of Interest
References
- Israelsen, W.J.; Vander Heiden, M.G. Pyruvate kinase: Function, regulation, and role in cancer. Semin. Cell Dev. Biol. 2015, 43, 43–51. [Google Scholar] [CrossRef] [PubMed]
- Muñoz, M.E.; Ponce, E. Pyruvate kinase: Current status of regulatory and functional properties. Comp. Biochem. Physiol. B Biochem. Mol. Biol. 2003, 135, 197–218. [Google Scholar] [CrossRef] [PubMed]
- Mierzejewska, J.; Chreptowicz, K. Lack of Maf1 enhances pyruvate kinase activity and fermentative metabolism while influencing lipid homeostasis in Saccharomyces cerevisiae. FEBS Lett. 2016, 590, 93–100. [Google Scholar] [CrossRef] [PubMed]
- Fang, Y.; He, X.; Zhang, P.; Shen, C.; Mwangi, J.; Xu, C.; Mo, G.; Lai, R.; Zhang, Z. In vitro and in vivo antimalarial activity of LZ1, a peptide derived from snake cathelicidin. Toxins 2019, 11, 379. [Google Scholar] [CrossRef] [PubMed]
- Lichtenthaler, H.K. The 1-deoxy-D-xylulose-5-phosphate pathway of isoprenoid biosynthesis in plants. Annu. Rev. Plant Physiol. Plant Mol. Biol. 1999, 50, 47–65. [Google Scholar] [CrossRef] [PubMed]
- Mattevi, A.; Bolognesi, M.; Valentini, G. The allosteric regulation of pyruvate kinase. FEBS Lett. 1996, 389, 15–19. [Google Scholar] [CrossRef] [PubMed]
- Ambasht, P.K.; Kayastha, A.M. Plant pyruvate kinase. Biol. Plant. 2002, 45, 1–10. [Google Scholar] [CrossRef]
- Plaxton, W.C. Molecular and immunological characterization of plastid and cytosolic pyruvate kinase isozymes from castor-oil-plant endosperm and leaf. Eur. J. Biochem. 1989, 181, 1443–1451. [Google Scholar] [CrossRef] [PubMed]
- Schuller, K.A.; Turpin, D.H.; Plaxton, W.C. Metabolite regulation of partially purified soybean nodule phosphoenolpyruvate carboxylase. Plant Physiol. 1990, 94, 1429–1435. [Google Scholar] [CrossRef][Green Version]
- Hu, Z.; Plaxton, W.C. Purification and characterization of cytosolic pyruvate kinase from leaves of the castor oil plant. Arch. Biochem. Biophys. 1996, 333, 298–307. [Google Scholar] [CrossRef] [PubMed]
- Plaxton, W.C.; Smith, C.R.; Knowles, V.L. Molecular and regulatory properties of leucoplast pyruvate kinase from Brassica napus (rapeseed) suspension cells. Arch. Biochem. Biophys. 2002, 400, 54–62. [Google Scholar] [CrossRef] [PubMed][Green Version]
- Wulfert, S.; Schilasky, S.; Krueger, S. Transcriptional and biochemical characterization of cytosolic pyruvate kinases in Arabidopsis thaliana. Plants 2020, 9, 353. [Google Scholar] [CrossRef] [PubMed]
- Dong, N.; Chen, L.; Ahmad, S.; Cai, Y.; Duan, Y.; Li, X.; Liu, Y.; Jiao, G.; Xie, L.; Hu, S.; et al. Genome-wide analysis and functional characterization of the pyruvate kinase (PK) gene family modulating rice yield and quality. Int. J. Mol. Sci. 2022, 23, 15357. [Google Scholar] [CrossRef]
- Liu, W.; Wang, Y.; Zhang, Y.; Li, W.; Wang, C.; Xu, R.; Dai, H.; Zhang, L. Characterization of the pyruvate kinase gene family in soybean and identification of a putative salt-responsive gene GmPK21. BMC Genom. 2024, 25, 88. [Google Scholar] [CrossRef] [PubMed]
- Plaxton, W.C.; Dennis, D.T.; Knowles, V.L. Purification of leucoplast pyruvate kinase from developing castor bean endosperm. Plant Physiol. 1990, 94, 1528–1534. [Google Scholar] [CrossRef]
- Negm, F.B.; Cornel, F.A.; Plaxton, W.C. Suborganellar localization and molecular characterization of nonproteolytic degraded leukoplastid pyruvate kinase from developing castor-oil seeds. Plant Physiol. 1995, 109, 1461–1469. [Google Scholar] [CrossRef]
- Turner, W.L.; Knowles, V.L.; Plaxton, W.C. Cytosolic pyruvate kinase: Subunit composition, activity, and amount in developing castor and soybean seeds, and biochemical characterization of the purified castor seed enzyme. Planta 2005, 222, 1051–1062. [Google Scholar] [CrossRef] [PubMed]
- Schormann, N.; Hayden, K.L.; Lee, P.; Banerjee, S.; Chattopadhyay, D. An overview of the structure, function, and regulation of pyruvate kinases. Protein Sci. 2019, 28, 1771–1784. [Google Scholar] [CrossRef]
- André, C.; Froehlich, J.E.; Moll, M.R.; Benning, C. A heteromeric plastidic pyruvate kinase complex involved in seed oil biosynthesis in Arabidopsis. Plant Cell 2007, 19, 2006–2022. [Google Scholar] [CrossRef]
- Baud, S.; Wuilleme, S.; Dubreucq, B.; de Almeida, A.; Vuagnat, C.; Lepiniec, L.; Miquel, M.; Rochat, C. Function of plastidial pyruvate kinases in seeds of Arabidopsis thaliana. Plant J. 2007, 52, 405–419. [Google Scholar] [CrossRef] [PubMed]
- Oliver, S.N.; Lunn, J.E.; Urbanczyk-Wochniak, E.; Lytovchenko, A.; van Dongen, J.T.; Faix, B.; Schmälzlin, E.; Fernie, A.R.; Geigenberger, P. Decreased expression of cytosolic pyruvate kinase in potato tubers leads to a decline in pyruvate, resulting in an in vivo repression of the alternative oxidase. Plant Physiol. 2008, 148, 1640–1654. [Google Scholar] [CrossRef]
- Zhang, B.; Liu, J.Y. Cotton cytosolic pyruvate kinase GhPK6 participates in fast fiber elongation regulation in a ROS-mediated manner. Planta 2016, 244, 915–926. [Google Scholar] [CrossRef]
- Zhang, Y.; Xiao, W.; Luo, L.; Pang, J.; Rong, W.; He, C. Downregulation of OsPK1, a cytosolic pyruvate kinase, by T-DNA insertion causes dwarfism and panicle enclosure in rice. Planta 2012, 235, 25–38. [Google Scholar] [CrossRef]
- Cai, Y.; Li, S.; Jiao, G.; Sheng, Z.; Wu, Y.; Shao, G.; Xie, L.; Peng, C.; Xu, J.; Tang, S.; et al. OsPK2 encodes a plastidic pyruvate kinase involved in rice endosperm starch synthesis, compound granule formation, and grain filling. Plant Biotechnol. J. 2018, 16, 1878–1891. [Google Scholar] [CrossRef] [PubMed]
- Cai, Y.; Zhang, W.; Jin, J.; Yang, X.; You, X.; Yan, H.; Wang, L.; Chen, J.; Xu, J.; Chen, W.; et al. OsPKpα1 encodes a plastidic pyruvate kinase that affects starch biosynthesis in the rice endosperm. J. Integr. Plant Biol. 2018, 60, 1097–1118. [Google Scholar] [CrossRef]
- Hu, L.; Tu, B.; Yang, W.; Yuan, H.; Li, J.; Guo, L.; Zheng, L.; Chen, W.; Zhu, X.; Wang, Y.; et al. Mitochondria-associated pyruvate kinase complexes regulate grain filling in rice. Plant Physiol. 2020, 183, 1073–1087. [Google Scholar] [CrossRef]
- Yang, B.; Chen, M.; Zhan, C.; Liu, K.; Cheng, Y.; Xie, T.; Zhu, P.; He, Y.; Zeng, P.; Tang, H.; et al. Identification of OsPK5 involved in rice glycolytic metabolism and GA/ABA balance for improving seed germination via a genome-wide association study. J. Exp. Bot. 2022, 73, 3446–3461. [Google Scholar] [CrossRef] [PubMed]
- Zhuang, W.; Chen, H.; Yang, M.; Wang, J.; Pandey, M.K.; Zhang, C.; Chang, W.C.; Zhang, L.; Zhang, X.; Tang, R.; et al. The genome of cultivated peanut provides insight into legume karyotypes, polyploid evolution, and crop domestication. Nat. Genet. 2019, 51, 865–876. [Google Scholar] [CrossRef] [PubMed]
- Chen, C.; Chen, H.; Zhang, Y.; Thomas, H.R.; Frank, M.H.; He, Y.; Xia, R. TBtools: An integrative toolkit for interactive analyses of big biological data. Mol. Plant 2020, 13, 1194–1202. [Google Scholar] [CrossRef] [PubMed]
- Tamura, K.; Stecher, G.; Kumar, S. MEGA11: Molecular evolutionary genetics analysis version 11. Mol. Biol. Evol. 2021, 38, 3022–3027. [Google Scholar] [CrossRef] [PubMed]
- Subramanian, B.; Gao, S.; Lercher, M.J.; Hu, S.; Chen, W.H. Evolview v3: A webserver for visualization, annotation, and management of phylogenetic trees. Nucleic Acids Res. 2019, 47, W270–W275. [Google Scholar] [CrossRef]
- Livak, K.J.; Schmittgen, T.D. Analysis of relative gene expression data using real-time quantitative PCR and the 2(-Delta Delta C(T)) method. Methods 2001, 25, 402–408. [Google Scholar] [CrossRef] [PubMed]
- Zhang, Y.; Feng, F.; He, C. Downregulation of OsPK1 contributes to oxidative stress and variations in ABA/GA balance in rice. Plant Mol. Biol. Rep. 2012, 30, 1006–1013. [Google Scholar] [CrossRef]
- Zhu, F.; Wang, K.; Li, D.; Liu, Z.; Li, M.; Wang, Z.; Li, X.; Lan, X.; Guan, Q. OsSAP6 positively regulates soda saline-alkaline stress tolerance in rice. Rice 2022, 15, 69. [Google Scholar] [CrossRef]
- Grodzinski, B.; Jiao, J.; Knowles, V.L.; Plaxton, W.C. Photosynthesis and carbon partitioning in transgenic tobacco plants deficient in leaf cytosolic pyruvate kinase. Plant Physiol. 1999, 120, 887–896. [Google Scholar] [CrossRef] [PubMed]
- Li, W.; Yoo, E.; Lee, S.; Sung, J.; Noh, H.J.; Hwang, S.J.; Desta, K.T.; Lee, G.A. Seed weight and genotype influence the total oil content and fatty acid composition of peanut seeds. Foods 2022, 11, 3463. [Google Scholar] [CrossRef] [PubMed]
- Bertioli, D.J.; Jenkins, J.; Clevenger, J.; Dudchenko, O.; Gao, D.; Seijo, G.; Leal-Bertioli, S.C.M.; Ren, L.; Farmer, A.D.; Pandey, M.K.; et al. The genome sequence of segmental allotetraploid peanut Arachis hypogaea. Nat. Genet. 2019, 51, 877–884. [Google Scholar] [CrossRef] [PubMed]
- Chen, X.; Lu, Q.; Liu, H.; Zhang, J.; Hong, Y.; Lan, H.; Li, H.; Wang, J.; Liu, H.; Li, S.; et al. Sequencing of cultivated peanut, Arachis hypogaea, yields insights into genome evolution and oil improvement. Mol. Plant 2019, 12, 920–934. [Google Scholar] [CrossRef]
- Bowers, J.E.; Chapman, B.A.; Rong, J.; Paterson, A.H. Unraveling angiosperm genome evolution by phylogenetic analysis of chromosomal duplication events. Nature 2003, 422, 433–438. [Google Scholar] [CrossRef]
- Cannon, S.B.; Mitra, A.; Baumgarten, A.; Young, N.D.; May, G. The roles of segmental and tandem gene duplication in the evolution of large gene families in Arabidopsis thaliana. BMC Plant Biol. 2004, 4, 10. [Google Scholar] [CrossRef] [PubMed]
- Hurst, L.D. The Ka/Ks ratio: Diagnosing the form of sequence evolution. Trends Genet. 2002, 18, 486. [Google Scholar] [CrossRef]
- Zhu, L.; Fang, H.; Lian, Z.; Zhang, J.; Li, X.; Shi, J.; Lu, L.; Lu, Y.; Chen, J.; Cheng, T. Genome-wide investigation and expression analysis of the Nitraria sibirica Pall. CIPK gene family. Int. J. Mol. Sci. 2022, 23, 11599. [Google Scholar] [CrossRef] [PubMed]
- Diehn, T.A.; Pommerrenig, B.; Bernhardt, N.; Hartmann, A.; Bienert, G.P. Genome-wide identification of aquaporin-encoding genes in Brassica oleracea and their phylogenetic sequence comparison to Brassica crops and Arabidopsis. Front. Plant Sci. 2015, 6, 166. [Google Scholar] [CrossRef] [PubMed]
- Lu, W.; Tang, X.; Huo, Y.; Xu, R.; Qi, S.; Huang, J.; Zheng, C.; Wu, C.A. Identification and characterization of fructose 1,6-bisphosphate aldolase genes in Arabidopsis reveal a gene family with diverse responses to abiotic stresses. Gene 2012, 503, 65–74. [Google Scholar] [CrossRef] [PubMed]
- Yang, J.; Wu, J.; Romanovicz, D.; Clark, G.; Roux, S.J. Co-regulation of exine wall patterning, pollen fertility, and anther dehiscence by Arabidopsis apyrases 6 and 7. Plant Physiol. Biochem. 2013, 69, 62–73. [Google Scholar] [CrossRef] [PubMed]
- Jain, M.; Nagar, P.; Sharma, A.; Batth, R.; Aggarwal, S.; Kumari, S.; Mustafiz, A. GLYI and D-LDH play key roles in methylglyoxal detoxification and abiotic stress tolerance. Sci. Rep. 2018, 8, 5451. [Google Scholar] [CrossRef] [PubMed]
- Alam, N.B.; Jain, M.; Mustafiz, A. Pyramiding D-lactate dehydrogenase with the glyoxalase pathway enhances abiotic stress tolerance in plants. Plant Physiol. Biochem. 2024, 207, 108391. [Google Scholar] [CrossRef] [PubMed]
- Siepel, A.; Arbiza, L. Cis-regulatory elements and human evolution. Curr. Opin. Genet. Dev. 2014, 29, 81–89. [Google Scholar] [CrossRef] [PubMed]
- Ji, X.; Liu, G.; Liu, Y.; Nie, X.; Zheng, L.; Wang, Y. The regulatory network of ThbZIP1 in response to abscisic acid treatment. Front. Plant Sci. 2015, 6, 25. [Google Scholar] [CrossRef] [PubMed][Green Version]
- Cheng, C.; Wang, Z.; Ren, Z.; Zhi, L.; Yao, B.; Su, C.; Liu, L.; Li, X. SCFAtPP2-B11 modulates ABA signaling by facilitating SnRK2.3 degradation in Arabidopsis thaliana. PLoS Genet. 2017, 13, e1006947. [Google Scholar] [CrossRef]
- Yang, S.; Chu, N.; Zhou, H.; Li, J.; Feng, N.; Su, J.; Deng, Z.; Shen, X.; Zheng, D. Integrated Analysis of Transcriptome and Metabolome Reveals the Regulation of Chitooligosaccharide on Drought Tolerance in Sugarcane (Saccharum spp. Hybrid) under Drought Stress. Int. J. Mol. Sci. 2022, 23, 9737. [Google Scholar] [CrossRef]
- Yoshida, T.; Mergner, J.; Yang, Z.; Liu, J.; Kuster, B.; Fernie, A.R.; Grill, E. Integrating multi-omics data reveals energy and stress signaling activated by abscisic acid in Arabidopsis. Plant J. 2024, 119, 1112–1133. [Google Scholar] [CrossRef] [PubMed]
- Uno, Y.; Furihata, T.; Abe, H.; Yoshida, R.; Shinozaki, K.; Yamaguchi-Shinozaki, K. Arabidopsis basic leucine zipper transcription factors involved in an abscisic acid-dependent signal transduction pathway under drought and high-salinity conditions. Proc. Natl. Acad. Sci. USA 2000, 97, 11632–11637. [Google Scholar] [CrossRef] [PubMed]
- Chi, C.; Xu, X.; Wang, M.; Zhang, H.; Fang, P.; Zhou, J.; Xia, X.; Shi, K.; Zhou, Y.; Yu, J. Strigolactones positively regulate abscisic acid-dependent heat and cold tolerance in tomato. Hortic. Res. 2021, 8, 237. [Google Scholar] [CrossRef] [PubMed]








Disclaimer/Publisher’s Note: The statements, opinions and data contained in all publications are solely those of the individual author(s) and contributor(s) and not of MDPI and/or the editor(s). MDPI and/or the editor(s) disclaim responsibility for any injury to people or property resulting from any ideas, methods, instructions or products referred to in the content. |
© 2025 by the authors. Licensee MDPI, Basel, Switzerland. This article is an open access article distributed under the terms and conditions of the Creative Commons Attribution (CC BY) license (https://creativecommons.org/licenses/by/4.0/).
Share and Cite
Chen, G.; Chen, S.; Peng, Z.; Zou, Z.; Cheng, B.; Wan, X.; Zheng, Z.; Yang, B. Genome-Wide Identification of Peanut Pyruvate Kinase Gene Family and Their Potential Roles in Seed Germination and Drought Stress Responses. Horticulturae 2025, 11, 200. https://doi.org/10.3390/horticulturae11020200
Chen G, Chen S, Peng Z, Zou Z, Cheng B, Wan X, Zheng Z, Yang B. Genome-Wide Identification of Peanut Pyruvate Kinase Gene Family and Their Potential Roles in Seed Germination and Drought Stress Responses. Horticulturae. 2025; 11(2):200. https://doi.org/10.3390/horticulturae11020200
Chicago/Turabian StyleChen, Guanlong, Shaona Chen, Zepeng Peng, Zhirou Zou, Bangyi Cheng, Xiaorong Wan, Zhao Zheng, and Bin Yang. 2025. "Genome-Wide Identification of Peanut Pyruvate Kinase Gene Family and Their Potential Roles in Seed Germination and Drought Stress Responses" Horticulturae 11, no. 2: 200. https://doi.org/10.3390/horticulturae11020200
APA StyleChen, G., Chen, S., Peng, Z., Zou, Z., Cheng, B., Wan, X., Zheng, Z., & Yang, B. (2025). Genome-Wide Identification of Peanut Pyruvate Kinase Gene Family and Their Potential Roles in Seed Germination and Drought Stress Responses. Horticulturae, 11(2), 200. https://doi.org/10.3390/horticulturae11020200

