A Self-Adhesive Ginsenoside Rk3/Metformin-Loaded Hydrogel Microneedle for Management of Systemic Sclerosis
Abstract
1. Introduction
2. Results and Discussion
2.1. Dual-Target Regulation Synergistic Drug Combination Screening
2.2. Preparation and Characterization of PDA@Rk3/Met-Cu(II) NPs
2.3. Preparation and Characterization of Rk3/Met URS MN
2.4. Characterization of the CAOP Hydrogel Backing
2.5. Biocompatibility and In Vitro Pro-Angiogenic Efficacy
2.6. In Vitro Anti-Inflammatory and Anti-Fibrotic Efficacies
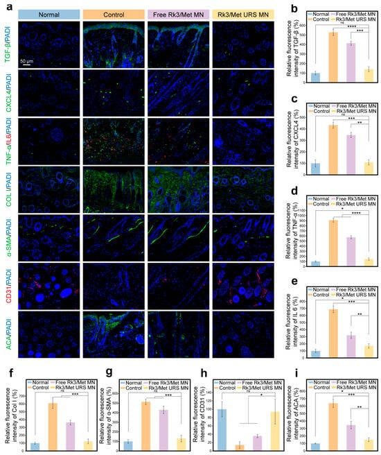
2.7. In Vivo SSc Therapy Efficacy of Rk3/Met URS MNs
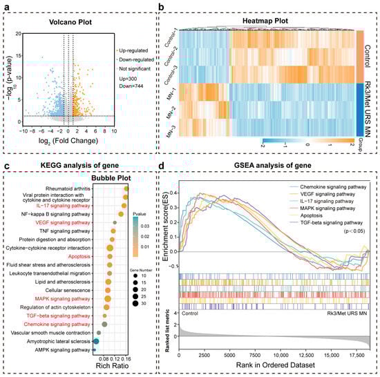
2.8. In Vivo Dual-Target Regulation of CXCL4/TGF-β Using Rk3/Met URS MNs
3. Conclusions
4. Materials and Methods
4.1. Materials
4.2. Molecular Docking Screening of Rare Ginsenosides
4.3. Preparation of PDA@Rk3/Met-Cu(II) NPs
4.4. Characterization of PDA@Rk3/Met-Cu(II) NPs
4.5. Preparation of Rk3/Met URS MN
4.6. Characterization of Rk3/Met URS MN
4.7. Characterization of CAOP Hydrogel Performance
4.8. Biocompatibility of MNs
4.9. In Vitro Scratch Assay and Tube Formation Experiments
4.10. The Anti-Inflammatory and Anti-Fibrotic Effects of Rk3/Met URS MN Tip
4.11. In Vivo Toxicity of MNs
4.12. Efficacy Validation in SSc Mouse Models
4.13. Histopathological Analysis
4.14. In Vivo RNA Sequencing and Analysis
4.15. Statistical Analysis
Supplementary Materials
Author Contributions
Funding
Institutional Review Board Statement
Informed Consent Statement
Data Availability Statement
Conflicts of Interest
References
- Tian, J.; Kang, S.; Zhang, D.; Huang, Y.; Zhao, M.; Gui, X.; Yao, X.; Lu, Q. Global, regional, and national incidence and prevalence of systemic sclerosis. Clin. Immunol. 2023, 248, 109267. [Google Scholar] [CrossRef]
- Farge, D.; Loisel, S.; Lansiaux, P.; Tarte, K. Mesenchymal stromal cells for systemic sclerosis treatment. Autoimmun. Rev. 2021, 20, 102755. [Google Scholar] [CrossRef] [PubMed]
- Volkmann, E.R.; Andréasson, K.; Smith, V. Systemic sclerosis. Lancet 2023, 401, 304–318. [Google Scholar] [CrossRef]
- Herrick, A.L. Systemic sclerosis: Clinical features and management. Medicine 2018, 46, 131–139. [Google Scholar] [CrossRef]
- Zhong, L.; Pope, M.; Shen, Y.; Hernandez, J.J.; Wu, L. Prevalence and incidence of systemic sclerosis: A systematic review and meta-analysis. Int. J. Rheum. Dis. 2019, 22, 2096–2107. [Google Scholar] [CrossRef]
- Bernatsky, S.; Joseph, L.; Pineau, C.A.; Belisle, P.; Hudson, M.; Clarke, A.E. Scleroderma prevalence: Demographic variations in a population-based sample. Arthritis Care Res. 2009, 61, 400–404. [Google Scholar] [CrossRef]
- Denton, C.P.; Khanna, D. Systemic sclerosis. Lancet 2017, 390, 1685–1699. [Google Scholar] [CrossRef]
- Hughes, M.; Pauling, J.D.; Armstrong-James, L.; Denton, C.P.; Galdas, P.; Flurey, C. Gender-related differences in systemic sclerosis. Autoimmun. Rev. 2020, 19, 102494. [Google Scholar] [CrossRef]
- Fuschiotti, P. Current perspectives on the immunopathogenesis of systemic sclerosis. ImmunoTargets Ther. 2016, 5, 21–35. [Google Scholar] [CrossRef]
- Jimenez, S.A.; Mendoza, F.A.; Piera-Velazquez, S. A review of recent studies on the pathogenesis of Systemic Sclerosis: Focus on fibrosis pathways. Front. Immunol. 2025, 16, 1551911. [Google Scholar] [CrossRef]
- Dumoitier, N.; Lofek, S.; Mouthon, L. Pathophysiology of systemic sclerosis. Presse Med. 2014, 43, 267–278. [Google Scholar] [CrossRef] [PubMed]
- Van Bon, L.; Affandi, A.J.; Broen, J.; Christmann, R.B.; Marijnissen, R.J.; Stawski, L.; Farina, G.A.; Stifano, G.; Mathes, A.L.; Cossu, M.; et al. Proteome-wide Analysis and CXCL4 as a Biomarker in Systemic Sclerosis. N. Engl. J. Med. 2014, 370, 433–443. [Google Scholar] [CrossRef] [PubMed]
- Gamad, N.; Malik, S.; Suchal, K.; Vasisht, S.; Tomar, A.; Arava, S.; Arya, D.S.; Bhatia, J. Metformin alleviates bleomycin-induced pulmonary fibrosis in rats: Pharmacological effects and molecular mechanisms. Biomed. Pharmacother. 2018, 97, 1544–1553. [Google Scholar] [CrossRef]
- Varga, J.; Pasche, B. Transforming growth factor β as a therapeutic target in systemic sclerosis. Nat. Rev. Rheumatol. 2009, 5, 200–206. [Google Scholar] [CrossRef]
- Liakouli, V.; Cipriani, P.; Marrelli, A.; Alvaro, S.; Ruscitti, P.; Giacomelli, R. Angiogenic cytokines and growth factors in systemic sclerosis. Autoimmun. Rev. 2011, 10, 590–594. [Google Scholar] [CrossRef]
- Lande, R.; Mennella, A.; Palazzo, R.; Pietraforte, I.; Stefanantoni, K.; Iannace, N.; Butera, A.; Boirivant, M.; Pica, R.; Conrad, C.; et al. Anti-CXCL4 Antibody Reactivity Is Present in Systemic Sclerosis (SSc) and Correlates with the SSc Type I Interferon Signature. Int. J. Mol. Sci. 2020, 21, 5102. [Google Scholar] [CrossRef]
- Jiang, Z.; Chen, C.; Yang, S.; He, H.; Zhu, X.; Liang, M. Contribution to the peripheral vasculopathy and endothelial cell dysfunction by CXCL4 in Systemic Sclerosis. J. Dermatol. Sci. 2021, 104, 63–73. [Google Scholar] [CrossRef]
- Gayraud, M. Raynaud’s phenomenon. Jt. Bone Spine 2007, 74, e1–e8. [Google Scholar] [CrossRef]
- Porreca, S.; Mennella, A.; Frasca, L. The Role of CXCL4 in Systemic Sclerosis: DAMP, Auto-Antigen and Biomarker. Int. J. Mol. Sci. 2025, 26, 2421. [Google Scholar] [CrossRef]
- Di Maggio, G.; Confalonieri, P.; Salton, F.; Trotta, L.; Ruggero, L.; Kodric, M.; Geri, P.; Hughes, M.; Bellan, M.; Gilio, M.; et al. Biomarkers in Systemic Sclerosis: An Overview. Curr. Issues Mol. Biol. 2023, 45, 7775–7802. [Google Scholar] [CrossRef]
- Jin, J.; Ou, Q.; Wang, Z.; Tian, H.; Xu, J.-Y.; Gao, F.; Hu, S.; Chen, J.; Wang, J.; Zhang, J.; et al. BMSC-derived extracellular vesicles intervened the pathogenic changes of scleroderma in mice through miRNAs. Stem Cell Res. Ther. 2021, 12, 327. [Google Scholar] [CrossRef] [PubMed]
- Ge, Y.; Luo, J.; Li, D.; Li, C.; Huang, J.; Yu, H.; Lin, X.; Li, Y.; Man, M.; Zhang, J.; et al. Deficiency of vitamin D receptor in keratinocytes augments dermal fibrosis and inflammation in a mouse model of HOCl-induced scleroderma. Biochem. Biophys. Res. Commun. 2022, 591, 1–6. [Google Scholar] [CrossRef]
- Nie, M.; Kong, B.; Chen, G.; Xie, Y.; Zhao, Y.; Sun, L. MSCs-laden injectable self-healing hydrogel for systemic sclerosis treatment. Bioact. Mater. 2022, 17, 369–378. [Google Scholar] [CrossRef]
- Zhao, M.; Wu, J.L.; Wu, H.J.; Sawalha, A.H.; Lu, Q.J. Clinical Treatment Options in Scleroderma: Recommendations and Comprehensive Review. Clin. Rev. Allergy Immunol. 2022, 62, 273–291. [Google Scholar] [CrossRef]
- Denton, C.P.; De Lorenzis, E.; Roblin, E.; Goldman, N.; Alcacer-Pitarch, B.; Blamont, E.; Buch, M.H.; Carulli, M.; Cotton, C.; Del Galdo, F.; et al. The 2024 British Society for Rheumatology guideline for management of systemic sclerosis-executive summary. Rheumatology 2024, 63, 2956–2975. [Google Scholar] [CrossRef]
- Hunzelmann, N.; Moinzadeh, P.; Genth, E.; Krieg, T.; Lehmacher, W.; Melchers, I.; Meurer, M.; Müller-Ladner, U.; Olski, T.M.; Pfeiffer, C.; et al. High frequency of corticosteroid and immunosuppressive therapy in patients with systemic sclerosis despite limited evidence for efficacy. Arthritis. Res. Ther. 2009, 11, R30. [Google Scholar] [CrossRef]
- Wang, Y.; Zhang, S.; Liang, Z.; Feng, M.; Zhao, X.; Qin, K.; Gao, C.; Li, X.; Guo, H.; Luo, J. Metformin attenuates bleomycin-induced scleroderma by regulating the balance of Treg/Teff cells and reducing spleen germinal center formation. Mol. Immunol. 2019, 114, 72–80. [Google Scholar] [CrossRef]
- Kawanami, D.; Takashi, Y.; Tanabe, M. Significance of Metformin Use in Diabetic Kidney Disease. Int. J. Mol. Sci. 2020, 21, 4239. [Google Scholar] [CrossRef]
- Moon, J.; Lee, S.-Y.; Choi, J.W.; Lee, A.R.; Yoo, J.H.; Moon, S.-J.; Park, S.-H.; Cho, M.-L. Metformin ameliorates scleroderma via inhibiting Th17 cells and reducing mTOR-STAT3 signaling in skin fibroblasts. J. Transl. Med. 2021, 19, 192. [Google Scholar] [CrossRef]
- Astuti, S.M.; Sakinah, A.M.; Andayani, B.R.; Risch, A. Determination of Saponin Compound from Anredera cordifolia (Ten) Steenis Plant (Binahong) to Potential Treatment for Several Diseases. J. Agric. Sci. 2011, 3, 224–232. [Google Scholar] [CrossRef]
- Ahn, S.; Siddiqi, M.H.; Noh, H.-Y.; Kim, Y.-J.; Kim, Y.-J.; Jin, C.-G.; Yang, D.-C. Anti-inflammatory activity of ginsenosides in LPS-stimulated RAW 264.7 cells. Sci. Bull. 2015, 60, 773–784. [Google Scholar] [CrossRef]
- Shen, S.; Shi, L.; Fan, D.; Zhu, C.; Jiang, M.; Dong, Y. Ginsenoside Rg5 nanomedicine composited hydrogel with metabolic regulation and immunomodulation properties for tunneling diabetic wounds therapy. Chem. Eng. J. 2023, 469, 143989. [Google Scholar] [CrossRef]
- Wang, X.; Zhang, Z.; Lei, H.; Zhu, C.; Fu, R.; Ma, X.; Duan, Z.; Fan, D. Treatment of ulcerative colitis via the in situ restoration of local immune and microbial homeostasis by oral administration of Tremella polysaccharide drug-carrying hydrogel. Int. J. Biol. Macromol. 2025, 285, 138223. [Google Scholar] [CrossRef]
- Varrica, C.; Dias, H.S.; Reis, C.; Carvalheiro, M.; Simões, S. Targeted delivery in scleroderma fibrosis. Autoimmun. Rev. 2021, 20, 102730. [Google Scholar] [CrossRef]
- Vithani, K.; Jannin, V.; Pouton, C.W.; Boyd, B.J. Colloidal aspects of dispersion and digestion of self-dispersing lipid-based formulations for poorly water-soluble drugs. Adv. Drug Deliv. Rev. 2019, 142, 16–34. [Google Scholar] [CrossRef]
- Piao, X.M.; Huo, Y.; Kang, J.P.; Mathiyalagan, R.; Zhang, H.; Yang, D.U.; Kim, M.; Yang, D.C.; Kang, S.C.; Wang, Y.P. Diversity of Ginsenoside Profiles Produced by Various Processing Technologies. Molecules 2020, 25, 4390. [Google Scholar] [CrossRef]
- Sun, X.; Du, S.; Sun, Y.; Li, H.; Yu, C.; Guo, J.; Wang, Y.; Yu, S.; Cheng, Y.; Xue, F. Solubility Measurement and Data Correlation of Metformin Hydrochloride in Four Aqueous Binary Solvents and Three Pure Solvents from 283.15 to 323.15 K. J. Chem. Eng. Data 2021, 66, 3282–3292. [Google Scholar] [CrossRef]
- Hou, X.L.; Li, J.Q.; Hong, Y.Y.; Ruan, H.; Long, M.; Feng, N.P.; Zhang, Y.T. Advances and Prospects for Hydrogel-Forming Microneedles in Transdermal Drug Delivery. Biomedicines 2023, 11, 2119. [Google Scholar] [CrossRef]
- Xue, H.Y.; Jin, J.; Huang, X.; Tan, Z.; Zeng, Y.S.; Lu, G.X.; Hu, X.; Chen, K.L.; Su, Y.L.; Hu, X.L.; et al. Wearable flexible ultrasound microneedle patch for cancer immunotherapy. Nat. Commun. 2025, 16, 2650. [Google Scholar] [CrossRef]
- Ziesmer, J.; Larsson, J.V.; Sotiriou, G.A. Hybrid microneedle arrays for antibiotic and near-IR photothermal synergistic antimicrobial effect against Methicillin-Resistant Staphylococcus aureus. Chem. Eng. J. 2023, 462, 142127. [Google Scholar] [CrossRef]
- Liu, X.; Guo, C.; Yang, W.; Wang, W.; Diao, N.; Cao, M.; Cao, Y.; Wang, X.; Wang, X.; Pei, H.; et al. Composite microneedles loaded with Astragalus membranaceus polysaccharide nanoparticles promote wound healing by curbing the ROS/NF-κB pathway to regulate macrophage polarization. Carbohydr. Polym. 2024, 345, 122574. [Google Scholar] [CrossRef] [PubMed]
- Zhang, Y.; Xu, Y.; Kong, H.; Zhang, J.; Chan, H.F.; Wang, J.; Shao, D.; Tao, Y.; Li, M. Microneedle system for tissue engineering and regenerative medicine. Exploration 2023, 3, 20210170. [Google Scholar] [CrossRef] [PubMed]
- Zhu, L.Q.; Qiao, G.L.; Gao, H.Y.; Jiang, A.W.; Zhang, L.A.; Wang, X.B. Enhancing melanoma therapy with hydrogel microneedles. Front. Oncol. 2025, 15, 1590534. [Google Scholar] [CrossRef]
- Zhu, Z.; Wang, J.; Pei, X.B.; Chen, J.Y.; Wei, X.W.; Liu, Y.H.; Xia, P.C.; Wan, Q.B.; Gu, Z.; He, Y. Blue-ringed octopus-inspired microneedle patch for robust tissue surface adhesion and active injection drug delivery. Sci. Adv. 2023, 9, 2213. [Google Scholar] [CrossRef]
- Mohite, P.; Puri, A.; Munde, S.; Ade, N.; Kumar, A.; Jantrawut, P.; Singh, S.; Chittasupho, C. Hydrogel-Forming Microneedles in the Management of Dermal Disorders Through a Non-Invasive Process: A Review. Gels 2024, 10, 719. [Google Scholar] [CrossRef]
- Luan, X.; Zhang, X.; Nie, M.; Zhao, Y. Traditional Chinese Medicine Integrated Responsive Microneedles for Systemic Sclerosis Treatment. Research 2023, 6, 0141. [Google Scholar] [CrossRef]
- Hong, X.; Wu, Z.; Chen, L.; Wu, F.; Wei, L.; Yuan, W. Hydrogel Microneedle Arrays for Transdermal Drug Delivery. Nano-Micro Lett. 2014, 6, 191–199. [Google Scholar] [CrossRef]
- Wang, C.; Liu, S.; Xu, J.; Gao, M.; Qu, Y.; Liu, Y.; Yang, Y.; Cui, X. Dissolvable microneedles based on Panax notoginseng polysaccharide for transdermal drug delivery and skin dendritic cell activation. Carbohydr. Polym. 2021, 268, 118211. [Google Scholar] [CrossRef]
- Li, Z.; Li, Y.; Liu, C.; Gu, Y.; Han, G. Research progress of the mechanisms and applications of ginsenosides in promoting bone formation. Phytomedicine 2024, 129, 155604. [Google Scholar] [CrossRef]
- Chopra, P.; Chhillar, H.; Kim, Y.J.; Jo, I.H.; Kim, S.T.; Gupta, R. Phytochemistry of ginsenosides: Recent advancements and emerging roles. Crit. Rev. Food Sci. 2023, 63, 613–640. [Google Scholar] [CrossRef]
- Fan, M.; Lan, X.; Wang, Q.; Shan, M.; Fang, X.; Zhang, Y.; Wu, D.; Luo, H.; Gao, W.; Zhu, D. Renal function protection and the mechanism of ginsenosides: Current progress and future perspectives, Frontiers in Pharmacology. Front. Pharmacol. 2023, 14, 1070738. [Google Scholar] [CrossRef] [PubMed]
- Seeliger, D.; de Groot, B.L. Ligand docking and binding site analysis with PyMOL and Autodock/Vina. J. Comput.-Aided Mol. Des. 2010, 24, 417–422. [Google Scholar] [CrossRef] [PubMed]
- Tao, C.; Zhang, J.; Wang, J.; Le, Y. Ginsenoside Drug Nanocomposites Prepared by the Aerosol Solvent Extraction System for Enhancing Drug Solubility and Stability. Pharmaceutics 2018, 10, 95. [Google Scholar] [CrossRef] [PubMed]
- Kim, D.W.; Park, J.B. Development and pharmaceutical approach for sustained-released metformin succinate tablets. J. Drug Delivery Sci. Technol. 2015, 30, 90–99. [Google Scholar] [CrossRef]
- Liu, S.; Xu, X.P.; Ye, J.; Wang, J.; Wang, Q.; Liu, Z.G.; Xu, J.T.; Fu, Y.J. Metal-coordinated nanodrugs based on natural products for cancer theranostics. Chem. Eng. J. 2023, 456, 140892. [Google Scholar] [CrossRef]
- Wang, Y.; Wu, Y.; Li, K.; Shen, S.; Liu, Z.; Wu, D. Ultralong Circulating Lollipop-Like Nanoparticles Assembled with Gossypol, Doxorubicin, and Polydopamine via π–π Stacking for Synergistic Tumor Therapy. Adv. Funct. Mater. 2018, 29, 201805582. [Google Scholar] [CrossRef]
- Chen, R.K.; Zhu, Z.Y.; Ji, S.F.; Geng, Z.J.; Hou, Q.; Sun, X.Y.; Fu, X.B. Sweat gland regeneration: Current strategies and future opportunities. Biomaterials 2020, 255, 120201. [Google Scholar] [CrossRef]
- Deng, Y.X.; Zhang, Q.; Shi, C.Y.; Toyoda, R.; Qu, D.H.; Tian, H.; Feringa, B. Acylhydrazine-based reticular hydrogen bonds enable robust, tough, and dynamic supramolecular materials. Sci. Adv. 2022, 8, 3286. [Google Scholar] [CrossRef]
- Li, Y.; Fu, R.; Duan, Z.; Zhu, C.; Fan, D. Artificial Nonenzymatic Antioxidant MXene Nanosheet-Anchored Injectable Hydrogel as a Mild Photothermal-Controlled Oxygen Release Platform for Diabetic Wound Healing. ACS Nano 2022, 16, 7486–7502. [Google Scholar] [CrossRef]
- Mitropoulos, A.; Gumber, A.; Akil, M.; Klonizakis, M. Exploring the microcirculatory effects of an exercise programme including aerobic and resistance training in people with limited cutaneous systemic sclerosis. Microvasc. Res. 2019, 125, 103887. [Google Scholar] [CrossRef]
- Yu, X.Q.; Zhao, J.; Ma, X.X.; Fan, D.D. A multi-enzyme cascade microneedle reaction system for hierarchically MRSA biofilm elimination and diabetic wound healing. Chem. Eng. J. 2023, 465, 142933. [Google Scholar] [CrossRef]
- Papadimitriou, T.-I.; van Caam, A.; van der Kraan, P.M.; Thurlings, R.M. Therapeutic Options for Systemic Sclerosis: Current and Future Perspectives in Tackling Immune-Mediated Fibrosis. Biomedicines 2022, 10, 316. [Google Scholar] [CrossRef]
- Liang, Y.; Hu, Y.; Zhang, J.; Song, H.; Zhang, X.; Chen, Y.; Peng, Y.; Sun, L.; Sun, Y.; Xue, R.; et al. Dynamic pathological analysis reveals a protective role against skin fibrosis for TREM2-dependent macrophages. Theranostics 2024, 14, 2232–2245. [Google Scholar] [CrossRef]
- Yang, Z.; Chen, H. The recent progress of inorganic-based intelligent responsive nanoplatform for tumor theranostics. View 2022, 3, 20220009. [Google Scholar] [CrossRef]
- Wang, X.; Ye, T.; Huang, J.; Hu, F.; Huang, C.; Gu, B.; Xu, X.; Yang, J. Aberrant Chitinase 3-Like 1 Expression in Basal Cells Contributes to Systemic Sclerosis Fibrosis. Adv. Sci. 2024, 12, 202310169. [Google Scholar] [CrossRef]
- Mostmans, Y.; Cutolo, M.; Giddelo, C.; Decuman, S.; Melsens, K.; Declercq, H.; Vandecasteele, E.; De Keyser, F.; Distler, O.; Gutermuth, J.; et al. The role of endothelial cells in the vasculopathy of systemic sclerosis: A systematic review. Autoimmun. Rev. 2017, 16, 774–786. [Google Scholar] [CrossRef]
- Wei, L.; Abraham, D.; Ong, V. The Yin and Yang of IL-17 in Systemic Sclerosis. Front. Immunol. 2022, 13, 885609. [Google Scholar] [CrossRef]








Disclaimer/Publisher’s Note: The statements, opinions and data contained in all publications are solely those of the individual author(s) and contributor(s) and not of MDPI and/or the editor(s). MDPI and/or the editor(s) disclaim responsibility for any injury to people or property resulting from any ideas, methods, instructions or products referred to in the content. |
© 2025 by the authors. Licensee MDPI, Basel, Switzerland. This article is an open access article distributed under the terms and conditions of the Creative Commons Attribution (CC BY) license (https://creativecommons.org/licenses/by/4.0/).
Share and Cite
Wang, Y.; Zhong, C.; Wang, K.; Shen, S.; Fan, D. A Self-Adhesive Ginsenoside Rk3/Metformin-Loaded Hydrogel Microneedle for Management of Systemic Sclerosis. Gels 2025, 11, 384. https://doi.org/10.3390/gels11060384
Wang Y, Zhong C, Wang K, Shen S, Fan D. A Self-Adhesive Ginsenoside Rk3/Metformin-Loaded Hydrogel Microneedle for Management of Systemic Sclerosis. Gels. 2025; 11(6):384. https://doi.org/10.3390/gels11060384
Chicago/Turabian StyleWang, Yuanyuan, Caiyun Zhong, Kexin Wang, Shihong Shen, and Daidi Fan. 2025. "A Self-Adhesive Ginsenoside Rk3/Metformin-Loaded Hydrogel Microneedle for Management of Systemic Sclerosis" Gels 11, no. 6: 384. https://doi.org/10.3390/gels11060384
APA StyleWang, Y., Zhong, C., Wang, K., Shen, S., & Fan, D. (2025). A Self-Adhesive Ginsenoside Rk3/Metformin-Loaded Hydrogel Microneedle for Management of Systemic Sclerosis. Gels, 11(6), 384. https://doi.org/10.3390/gels11060384

