The Unusual Dominance of the Yeast Genus Glaciozyma in the Deeper Layer in an Antarctic Permafrost Core (Adélie Cove, Northern Victoria Land) Is Driven by Elemental Composition
Abstract
1. Introduction
2. Materials and Methods
2.1. Site Description and Samples Collection
2.2. Chemical and Physical Analyses
2.3. DNA Extraction, Library Preparation, and Sequencing
2.4. Bioinformatics and Statistical Analysis
3. Results
3.1. Chemical and Physical Analysis
3.2. Taxonomic Structure of Fungal Communities in Permafrost Core
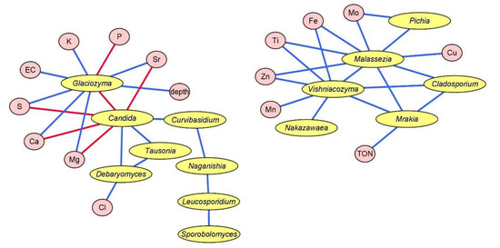
3.3. Pearson Correlation and Influence of Chemical–Physical Parameters
4. Discussion
Supplementary Materials
Author Contributions
Funding
Institutional Review Board Statement
Informed Consent Statement
Data Availability Statement
Conflicts of Interest
References
- Godinho, V.M.; Furbino, L.E.; Santiago, I.F.; Pellizzari, F.M.; Yokoya, N.S.; Pupo, D.; Alves, T.M.; Junior, P.A.; Romanha, A.J.; Zani, C.L.; et al. Diversity and bioprospecting of fungal communities associated with endemic and cold-adapted macroalgae in Antarctica. ISME J. 2013, 7, 1434–1451. [Google Scholar] [CrossRef]
- Casillo, A.; Parrilli, E.; Sannino, F.; Mitchell, D.E.; Gibson, M.I.; Marino, G.; Lanzetta, R.; Parrilli, M.; Cosconati, S.; Novellino, E.; et al. Structure-activity relationship of the exopolysaccharide from a psychrophilic bacterium: A strategy for cryoprotection. Carbohydr. Polym. 2017, 156, 364–371. [Google Scholar] [CrossRef]
- Rosa, L.H.; Zani, C.L.; Cantrell, C.L.; Duke, S.O.; Dijck, P.V.; Desideri, A.; Rosa, C.A. Fungi in Antarctica: Diversity, ecology, effects of climate change, and bioprospection for bioactive compounds. In Fungi of Antarctica, 1st ed.; Rosa, L.H., Ed.; Springer: Cham, Switzerland, 2019; pp. 1–17. [Google Scholar]
- Bhatia, R.K.; Ullah, S.; Hoque, M.Z.; Ahmad, I.; Yang, Y.H.; Bhatt, A.K.; Bhatia, S.K. Psychrophiles: A source of cold-adapted enzymes for energy efficient biotechnological industrial processes. J. Environ. Chem. Eng. 2021, 9, 104607. [Google Scholar] [CrossRef]
- Margesin, R.; Gander, S.; Zacke, G.; Gounot, A.M.; Schinner, F. Hydrocarbon degradation and enzyme activities of cold-adapted bacteria and yeasts. Extremophiles 2003, 7, 451–458. [Google Scholar] [CrossRef]
- Welander, U. Microbial degradation of organic pollutants in soil in a cold climate. Soil Sediment Contam. 2005, 14, 281–291. [Google Scholar] [CrossRef]
- Yergeau, E.; Kang, S.; He, Z.; Zhou, J.; Kowalchuk, G.A. Functional microarray analysis of nitrogen and carbon cycling genes across an Antarctic latitudinal transect. ISME J. 2007, 1, 163–179. [Google Scholar] [CrossRef]
- Connell, L.; Redman, R.; Craig, S.; Scorzetti, G.; Iszard, M.; Rodriguez, R. Diversity of soil yeasts isolated from South Victoria Land, Antarctica. Microb. Ecol. 2008, 56, 448–459. [Google Scholar]
- Thomas-Hall, S.R.; Turchetti, B.; Buzzini, P.; Branda, E.; Boekhout, T.; Theelen, B.; Watson, K. Cold-adapted yeasts from Antarctica and the Italian Alps-description of three novel species: Mrakia robertii sp. nov., Mrakia blollopis sp. nov. and Mrakiella niccombsii sp. nov. Extremophiles 2009, 14, 47–59. [Google Scholar] [CrossRef]
- Zalar, P.; Gunde-Cimerman, N. Cold-Adapted Yeasts in Arctic Habitats. In Cold-Adapted Yeasts; Buzzini, P., Margesin, R., Eds.; Springer: Berlin/Heidelberg, Germany, 2014; pp. 49–74. [Google Scholar]
- Vero, S.; Garmendia, G.; Martínez-Silveira, A.; Cavello, I.; Wisniewski, M. Yeast Activities Involved in Carbon and Nitrogen Cycles in Antarctica. In The Ecological Role of Micro-Organisms in the Antarctic Environment; Castro-Sowinski, S., Ed.; Springer Polar Sciences; Springer: Cham, Switzerland, 2019; pp. 45–64. [Google Scholar]
- Gilichinsky, D.A.; Wilson, G.S.; Friedmann, E.I.; McKay, C.P.; Sletten, R.S.; Rivkina, E.M.; Vishnivetskaya, T.A.; Erokhina, L.G.; Ivanushkina, N.E.; Kochkina, G.A.; et al. Microbial populations in Antarctic permafrost: Biodiversity, state, age, and implication for astrobiology. Astrobiology 2007, 7, 275–311. [Google Scholar] [CrossRef]
- Zucconi, L.; Selbmann, L.; Buzzini, P.; Turchetti, B.; Guglielmin, M.; Frisvad, J.C.; Onofri, S. Searching for eukaryotic life preserved in Antarctic permafrost. Polar Biol. 2012, 35, 749–757. [Google Scholar] [CrossRef]
- Kochkina, G.; Ivanushkina, N.; Ozerskaya, S.; Chigineva, N.; Vasilenko, O.; Firsov, S.; Spirina, E.; Gilichinsky, D. Ancient fungi in Antarctic permafrost environments. FEMS Microbiol. Ecol. 2012, 82, 501–509. [Google Scholar] [CrossRef]
- Goordial, J.; Davila, A.; Lacelle, D.; Pollard, W.; Marinova, M.M.; Greer, C.W.; Di Ruggiero, J.; McKay, C.P.; Whyte, L.G. Nearing the cold-arid limits of microbial life in permafrost of an upper Dry Valley, Antarctica. ISME J. 2016, 10, 1613–1624. [Google Scholar] [CrossRef]
- Goordial, J.; Davila, A.; Greer, C.W.; Cannam, R.; Di Ruggiero, J.; McKay, C.P.; Whyte, L.G. Comparative activity and functional ecology of permafrost soils and lithic niches in a hyper-arid polar desert. Environ. Microbiol. 2017, 19, 443–458. [Google Scholar] [CrossRef]
- Sannino, C.; Borruso, L.; Mezzasoma, A.; Battistel, D.; Zucconi, L.; Selbmann, L.; Azzaro, M.; Onofri, S.; Turchetti, B.; Buzzini, P.; et al. Intra- and inter-cores fungal diversity suggests interconnection of different habitats in an Antarctic frozen lake (Boulder Clay, Northern Victoria Land). Environ. Microbiol. 2020, 22, 3463–3477. [Google Scholar] [CrossRef]
- da Silva, T.H.; Silva, D.A.S.; Thomazini, A.; Schaefer, C.E.G.R.; Rosa, L.H. Antarctic permafrost: An unexplored fungal microhabitat at the edge of life. In Fungi of Antarctica; Rosa, L., Ed.; Springer: Cham, Switzerland, 2019; pp. 147–164. [Google Scholar]
- Guglielmin, M.; Ponti, S.; Forte, E. The origins of Antarctic rock glaciers: Periglacial or glacial features? Earth Surf. Process. Landf. 2018, 43, 1390–1402. [Google Scholar] [CrossRef]
- Rogers, S.O.; Theraisnathan, V.; Ma, L.J.; Zhao, Y.; Zhang, G.; Shin, S.G.; Castello, J.D.; Starmer, W.T. Comparison of protocols for decontamination of environmental ice samples for biological and molecular examination. Appl. Environ. Microbiol. 2004, 70, 2540–2544. [Google Scholar] [CrossRef]
- Gardner, W.H. Water content. In Methods of Soil Analysis, Part 1: Physical and Mineralogical Methods, 2nd ed.; Klute, A., Ed.; America Society of Agronomy, Inc.: Madison, WI, USA, 1986; pp. 493–544. [Google Scholar]
- Kalra, Y.P. Determination of pH of soils by different methods. J. AOAC Int. 1995, 78, 310–324. [Google Scholar] [CrossRef]
- Mudroch, A.; Azcue, J.M.; Mudroch, P. Manual of Physico-Chemical Analysis of Aquatic Sediments; CRC Press: Boca Raton, FL, USA, 1996; ISBN 1566701554. [Google Scholar]
- Tedersoo, L.; Anslan, S.; Bahram, M.; Polme, S.; Riit, T.; Liiv, I.; Koljalg, U.; Kisand, V.; Nilsson, R.H.; Hildebrand, F.; et al. Shotgun metagenomes and multiple primer pair-barcode combinations of amplicons reveal biases in metabarcoding analyses of fungi. MycoKeys 2015, 10, 1–43. [Google Scholar] [CrossRef]
- Palmer, J.M.; Jusino, M.A.; Banik, M.T.; Lindner, D.L. Nonbiological synthetic spike-in controls and the AMPtk software pipeline improve mycobiome data. Peer J. 2018, 6, e4925. [Google Scholar] [CrossRef]
- Edgar, R.C. Search and clustering orders of magnitude faster than BLAST. Bioinformatics 2010, 26, 2460–2461. [Google Scholar] [CrossRef]
- Callahan, B.J.; McMurdie, P.J.; Holmes, S.P. Exact sequence variants should replace operational taxonomic units in marker-gene data analysis. ISME J. 2017, 11, 2639–2643. [Google Scholar] [CrossRef]
- Tawidian, P.; Jumpponen, A.; Michel, K. Patterns of fungal community assembly across two Culex mosquito species. Front. Ecol. Evol. 2022, 10, 911085. [Google Scholar] [CrossRef]
- Lindahl, B.D.; Nilsson, R.H.; Tedersoo, L.; Abarenkov, K.; Carlsen, T.; Kjøller, R.I.; Kõljalg, U.; Pennanen, T.; Rosendahl, S.; Stenlid, J.; et al. Fungal community analysis by high-throughput sequencing of amplified markers—A user’s guide. New Phytol. 2013, 199, 288–299. [Google Scholar] [CrossRef]
- R Core Team. R: A Language and Environment for Statistical Computing; R Foundation for Statistical Computing: Vienna, Austria, 2021; Available online: https://www.R-project.org/ (accessed on 10 November 2020).
- Shannon, P.; Markiel, A.; Ozier, O.; Baliga, N.S.; Wang, J.T.; Ramage, D.; Amin, N.; Schwikowski, B.; Ideker, T. Cytoscape: A software environment for integrated models of biomolecular interaction networks. Genome Res. 2003, 13, 2498–2504. [Google Scholar] [CrossRef]
- Heberle, H.; Meirelles, G.V.; da Silva, F.R.; Telles, G.P.; Minghim, R. InteractiVenn: A web-based tool for the analysis of sets through Venn diagrams. BMC Bioinform. 2015, 16, 169. [Google Scholar] [CrossRef]
- Margesin, R.; Neuner, G.; Storey, K.B. Cold-loving microbes, plants, and animals—Fundamental and applied aspects. Naturwissenschaften 2007, 94, 77–99. [Google Scholar] [CrossRef]
- Buzzini, P.; Turk, M.; Perini, L.; Turchetti, B.; Gunde-Cimerman, N. Yeasts in polar and sub-polar habitats. In Yeasts in Natural Ecosystems: Diversity; Buzzini, P., Lachance, M.A., Yurkov, A.M., Eds.; Springer International Publishing: Cham, Switzerland, 2017; pp. 331–365. [Google Scholar]
- Borruso, L.; Sannino, C.; Selbmann, L.; Battistel, D.; Zucconi, L.; Azzaro, M.; Turchetti, B.; Buzzini, P.; Guglielmin, M. A thin ice layer segregates two distinct fungal communities in Antarctic brines from Tarn Flat (Northern Victoria Land). Sci. Rep. 2018, 8, 6582. [Google Scholar] [CrossRef]
- Canini, F.; Geml, J.; D’Acqui, L.P.; Buzzini, P.; Turchetti, B.; Onofri, S.; Ventura, S.; Zucconi, L. Fungal diversity and functionality are driven by soil texture in Taylor Valley, Antarctica. Fungal Ecol. 2021, 50, 101041. [Google Scholar] [CrossRef]
- Centurion, V.; Lacerda-Júnior, G.; Duarte, A.; Silva, T.; Silva, L.; Rosa, L.; Oliveira, V. Dynamics of microbial stress responses driven by abiotic changes along a temporal gradient in Deception Island, Maritime Antarctica. Sci. Total Environ. 2021, 758, 143671. [Google Scholar] [CrossRef]
- Mezzasoma, A.; Coleine, C.; Sannino, C.; Selbmann, L. Endolithic bacterial diversity in lichen-dominated communities is shaped by sun exposure in McMurdo Dry Valleys, Antarctica. Microb. Ecol. 2022, 83, 328–339. [Google Scholar] [CrossRef]
- Kim, H.M.; Lee, M.J.; Jung, J.Y.; Hwang, C.Y.; Kim, M.; Ro, H.-M.; Chun, J.; Lee, Y.K. Vertical distribution of bacterial community is associated with the degree of soil organic matter decomposition in the active layer of moist acidic tundra. J. Microbiol. 2016, 54, 713–723. [Google Scholar] [CrossRef]
- Tripathi, B.M.; Kim, M.; Kim, Y.; Byun, E.; Yang, J.-W.; Ahn, J.; Lee, Y.K. Variations in bacterial and archaeal communities along depth profiles of Alaskan soil cores. Sci. Rep. 2018, 8, 504. [Google Scholar] [CrossRef]
- Sannino, C.; Borruso, L.; Mezzasoma, A.; Battistel, D.; Ponti, S.; Turchetti, B.; Buzzini, P.; Guglielmin, M. Abiotic factors affecting the bacterial and fungal diversity of permafrost in a rock glacier in the Stelvio Pass (Italian Central Alps). Appl. Soil Ecol. 2021, 166, 104079. [Google Scholar] [CrossRef]
- Wang, M.; Tian, J.; Xiang, M.; Liu, X. Living strategy of cold-adapted fungi with the reference to several representative species. Mycology 2017, 8, 178–188. [Google Scholar] [CrossRef]
- Sannino, C.; Tasselli, G.; Filippucci, S.; Turchetti, B.; Buzzini, P. Yeast in non-polar cold habitats. In Yeasts in Natural Ecosystems: Diversity; Buzzini, P., Lachance, M.A., Yurkov, A.M., Eds.; Springer International Publishing: Cham, Switzerland, 2017; pp. 367–396. [Google Scholar]
- Margesin, R.; Miteva, V. Diversity and ecology of psychrophilic microorganisms. Res. Microbiol. 2011, 162, 346–361. [Google Scholar] [CrossRef]
- Buzzini, P.; Branda, E.; Goretti, M.; Turchetti, B. Psychrophilic yeasts from worldwide glacial habitats: Diversity, adaptation strategies and biotechnological potential. FEMS Microbiol. Ecol. 2012, 82, 217–241. [Google Scholar] [CrossRef]
- Firdaus-Raih, M.; Hashim, N.H.F.; Bharudin, I.; Abu Bakar, M.F.; Huang, K.K.; Alias, H.; Lee, B.K.; Mat Isa, M.N.; Mat-Sharani, S.; Sulaiman, S.; et al. The Glaciozyma antarctica genome reveals an array of systems that provide sustained responses towards temperature variations in a persistently cold habitat. PLoS ONE 2018, 13, e0189947. [Google Scholar] [CrossRef]
- Yusof, N.A.; Hashim, N.H.F.; Bharudin, I. Cold Adaptation Strategies and the Potential of Psychrophilic Enzymes from the Antarctic Yeast, Glaciozyma antarctica PI12. J. Fungi 2021, 7, 528. [Google Scholar] [CrossRef]
- Bharudin, I.; Abu Bakar, M.F.; Hashim, N.H.F.; Mat Isa, M.N.; Alias, H.; Firdaus-Raih, M.; Illias, R.M.; Najimudin, N.; Mahadi, N.M.; Bakar, F.D.A.; et al. Unravelling the adaptation strategies employed by Glaciozyma antarctica PI12 on Antarctic sea ice. Mar. Environ. Res. 2018, 137, 169–176. [Google Scholar] [CrossRef]
- Thompson, A.R.; Geisen, S.; Adams, B.J. Shotgun metagenomics reveal a diverse assemblage of protists in a model Antarctic soil ecosystem. Environ. Microbiol. 2020, 22, 4620–4632. [Google Scholar] [CrossRef]
- Turchetti, B.; Thomas-Hall, S.R.; Connell, L.B.; Branda, E.; Buzzini, P.; Theelen, B.; Müller, W.H.; Boekhout, T. Psychrophilic yeasts from Antarctica and European glaciers: Description of Glaciozyma gen. nov., Glaciozyma martinii sp. nov. and Glaciozyma watsonii sp. nov. Extremophiles 2011, 15, 573–586. [Google Scholar] [CrossRef]
- Kachalkin, A.V. Yeasts of the White Sea intertidal zone and description of Glaciozyma litorale sp. nov. Antonie Leeuwenhoek 2014, 105, 1073–1083. [Google Scholar] [CrossRef]
- Zhang, T.; Wang, N.F.; Zhang, Y.Q.; Liu, H.Y.; Yu, L.Y. Diversity and distribution of aquatic fungal communities in the Ny-Ålesund Region, Svalbard (High Arctic). Microb. Ecol. 2016, 71, 543–554. [Google Scholar] [CrossRef]
- Bomberg, M.; Claesson Liljedahl, L.; Lamminmäki, T.; Kontula, A. Highly diverse aquatic microbial communities separated by permafrost in Greenland show distinct features according to environmental niches. Front. Microbiol. 2019, 10, 1583. [Google Scholar] [CrossRef]
- Perini, L.; Gostincar, C.; Anesio, A.M.; Williamson, C.; Tranter, M.; Gunde-Cimerman, N. Darkening of the Greenland Ice Sheet: Fungal abundance and diversity are associated with algal bloom. Front. Microbiol. 2019, 10, 557. [Google Scholar] [CrossRef]
- Hagestad, O.C.; Andersen, J.H.; Altemark, B.; Hansen, E.; Rämä, T. Cultivable marine fungi from the Arctic Archipelago of Svalbard and their antibacterial activity. Mycologia 2020, 11, 230–242. [Google Scholar] [CrossRef]
- Rojas-Jimenez, K.; Wurzbacher, C.; Bourne, E.C.; Chiuchiolo, A.; Priscu, J.C.; Grossart, H.P. Early diverging lineages within Cryptomycota and Chytridiomycota dominate the fungal communities in ice-covered lakes of the McMurdo Dry Valleys, Antarctica. Sci. Rep. 2017, 7, 15348. [Google Scholar] [CrossRef]
- Ogaki, M.B.; Teixeira, D.R.; Vieira, R.; Lírio, J.M.; Felizardo, J.P.S.; Abuchacra, R.C.; Cardoso, R.P.; Zani, C.L.; Alves, T.M.A.; Junior, P.A.S.; et al. Diversity and bioprospecting of cultivable fungal assemblages in sediments of lakes in the Antarctic Peninsula. Fungal Biol. 2020, 124, 601–611. [Google Scholar] [CrossRef]
- Boo, S.Y.; Wong, C.M.V.L.; Rodrigues, K.F.; Najimudin, N.; Murad, A.M.A.; Mahadi, N.M. Thermal stress responses in Antarctic yeast, Glaciozyma antarctica PI12, characterized by real-time quantitative PCR. Polar Biol. 2013, 36, 381–389. [Google Scholar] [CrossRef]
- Koh, J.S.P.; Wong, C.M.V.L.; Najimudin, N.; Mahadi, N.M. Gene expression patterns of Glaciozyma antarctica PI12 in response to cold, and freeze stress. Polar Sci. 2019, 20, 45–54. [Google Scholar] [CrossRef]
- Anderson, J.B.; Conway, H.; Bart, P.J.; Witus, A.E.; Greenwood, S.L.; McKay, R.M.; Hall, B.L.; Ackert, R.P.; Licht, K.; Jakobsson, M.; et al. Ross Sea paleo ice sheet drainage and deglacial history during and since the LGM. Quat. Sci. Rev. 2014, 100, 31–54. [Google Scholar] [CrossRef]
- Forte, E.; Dalle Fratte, M.; Azzaro, M.; Guglielmin, M. Pressurized brines in Continental Antarctica as possible analog of Mars. Sci. Rep. 2016, 6, 33158. [Google Scholar] [CrossRef]
- Andreini, C.; Bertini, I.; Rosato, A. Metalloproteomes: A Bioinformatic Approach. Acc. Chem. Res. 2009, 42, 1471–1479. [Google Scholar] [CrossRef]
- Cameron, V.; House, C.H.; Brantley, S.L. A First Analysis of Metallome Biosignatures of Hypertermophilic Archaea. Archaea 2012, 2012, 789278. [Google Scholar] [CrossRef]
- Robinson, J.R.; Isikhuemhen, O.S.; Anike, F.N. Fungal–Metal Interactions: A Review of Toxicity and Homeostasis. J. Fungi 2021, 7, 225. [Google Scholar] [CrossRef]
- Williams, R.J.P. The Biodistribution of Metal Ions. In Concepts and Models in Bioinorganic Chemistry; Kraatz, H.B., Metzler-Nolte, N., Eds.; Wiley-VCH: Weinheim, Germany, 2006; pp. 1–24. [Google Scholar]
- Hong Enriquez, R.P.; Do, T.N. Bioavailability of Metal Ions and Evolutionary Adaptation. Life 2012, 2, 274–285. [Google Scholar] [CrossRef]
- Wan, X.F.; Xu, D. Computational methods for remote homolog identification. Curr. Protein Pept. Sci. 2005, 6, 527–546. [Google Scholar] [CrossRef]
- Andreini, C.; Banci, L.; Bertini, I.; Rosato, A. Zinc through the Three Domains of Life. J. Prot. Res. 2006, 5, 3173–3178. [Google Scholar] [CrossRef]
- Foong, P.M.; Karjiban, R.A.; Normi, Y.M.; Salleh, A.B.; Rahman, M.B.A. Bioinformatics survey of the metal usage by psychrophilic yeast Glaciozyma antarctica PI12. Metallomics 2015, 7, 156–164. [Google Scholar] [CrossRef]
- Li, Z.; Lin, Q.; Yang, D.S.C.; Ewart, K.V.; Hew, C.L. The Role of Ca2+-coordinating residues of herring antifreeze protein in antifreeze activity. Biochemistry 2004, 43, 14547–14554. [Google Scholar] [CrossRef]
- Ramli, A.N.M.; Azhar, M.A.; Shamsir, M.S.; Rabu, A.; Murad, A.M.A.; Mahadi, N.M.; Illias, R.M. Sequence and structural investigation of a novel psychrophilic α-amylase from Glaciozyma antarctica PI12 for cold-adaptation analysis. J. Mol. Model. 2013, 19, 3369–3383. [Google Scholar] [CrossRef]
- Hashim, N.H.F.; Mahadi, N.M.; Illias, R.M.; Feroz, S.R.; Abu Bakar, F.D.; Murad, A.M.A. Biochemical and structural characterization of a novel cold-active esterase-like protein from the psychrophilic yeast Glaciozyma antarctica. Extremophiles 2018, 22, 607–616. [Google Scholar] [CrossRef]
- Tahir, M.H.; Rahman, R.N.Z.R.A.; Leow, A.T.C.; Ali, M.S.M. Expression, Characterisation and Homology Modelling of a Novel Hormone-Sensitive Lipase (HSL)-Like Esterase from Glaciozyma antarctica. Catalysts 2020, 10, 58. [Google Scholar] [CrossRef]






| Df | Sum of Sqs | R2 | F Value | p Value | |
|---|---|---|---|---|---|
| Units | 4 | 2.26 | 0.37 | 2.81 | 0.001 |
| Residual | 19 | 3.82 | 0.62 | ||
| Total | 23 | 6.08 | 1.00 |
| Factors | NMDS1 | NMDS2 | r2 | Pr (>r) |
|---|---|---|---|---|
| Depth | 0.40638 | 0.9137 | 0.4361 | 0.003996 |
| TOC | 0.00772 | −0.99997 | 0.1003 | 0.338661 |
| TON | −0.22719 | −0.97385 | 0.524 | 0.000999 |
| Water | −0.08076 | 0.99673 | 0.1688 | 0.144855 |
| EC | 0.63623 | 0.7715 | 0.234 | 0.042957 |
| pH | −0.22593 | −0.97414 | 0.0241 | 0.796204 |
| Ca | 0.95569 | 0.29437 | 0.5153 | 0.003996 |
| Cl | 0.00254 | 1 | 0.5632 | 0.000999 |
| Cu | −0.99938 | −0.03532 | 0.091 | 0.35964 |
| Fe | −0.45623 | −0.88986 | 0.0633 | 0.491508 |
| K | 0.80512 | 0.59311 | 0.2392 | 0.061938 |
| Li | 0.50517 | −0.86302 | 0.0699 | 0.492507 |
| Mg | 0.99634 | 0.08553 | 0.4009 | 0.007992 |
| Mn | 0.21197 | −0.97728 | 0.0724 | 0.444555 |
| Mo | −0.09002 | −0.99594 | 0.2351 | 0.053946 |
| Na | 0.05836 | 0.9983 | 0.611 | 0.000999 |
| P | −0.81812 | −0.57504 | 0.107 | 0.283716 |
| S | 0.91985 | 0.39227 | 0.5127 | 0.003996 |
| Sr | 0.96376 | 0.26678 | 0.4985 | 0.003996 |
| Ti | −0.46031 | −0.88776 | 0.0645 | 0.482517 |
| Zn | −0.25115 | −0.96795 | 0.052 | 0.565435 |
Disclaimer/Publisher’s Note: The statements, opinions and data contained in all publications are solely those of the individual author(s) and contributor(s) and not of MDPI and/or the editor(s). MDPI and/or the editor(s) disclaim responsibility for any injury to people or property resulting from any ideas, methods, instructions or products referred to in the content. |
© 2023 by the authors. Licensee MDPI, Basel, Switzerland. This article is an open access article distributed under the terms and conditions of the Creative Commons Attribution (CC BY) license (https://creativecommons.org/licenses/by/4.0/).
Share and Cite
Sannino, C.; Borruso, L.; Mezzasoma, A.; Turchetti, B.; Ponti, S.; Buzzini, P.; Mimmo, T.; Guglielmin, M. The Unusual Dominance of the Yeast Genus Glaciozyma in the Deeper Layer in an Antarctic Permafrost Core (Adélie Cove, Northern Victoria Land) Is Driven by Elemental Composition. J. Fungi 2023, 9, 435. https://doi.org/10.3390/jof9040435
Sannino C, Borruso L, Mezzasoma A, Turchetti B, Ponti S, Buzzini P, Mimmo T, Guglielmin M. The Unusual Dominance of the Yeast Genus Glaciozyma in the Deeper Layer in an Antarctic Permafrost Core (Adélie Cove, Northern Victoria Land) Is Driven by Elemental Composition. Journal of Fungi. 2023; 9(4):435. https://doi.org/10.3390/jof9040435
Chicago/Turabian StyleSannino, Ciro, Luigimaria Borruso, Ambra Mezzasoma, Benedetta Turchetti, Stefano Ponti, Pietro Buzzini, Tanja Mimmo, and Mauro Guglielmin. 2023. "The Unusual Dominance of the Yeast Genus Glaciozyma in the Deeper Layer in an Antarctic Permafrost Core (Adélie Cove, Northern Victoria Land) Is Driven by Elemental Composition" Journal of Fungi 9, no. 4: 435. https://doi.org/10.3390/jof9040435
APA StyleSannino, C., Borruso, L., Mezzasoma, A., Turchetti, B., Ponti, S., Buzzini, P., Mimmo, T., & Guglielmin, M. (2023). The Unusual Dominance of the Yeast Genus Glaciozyma in the Deeper Layer in an Antarctic Permafrost Core (Adélie Cove, Northern Victoria Land) Is Driven by Elemental Composition. Journal of Fungi, 9(4), 435. https://doi.org/10.3390/jof9040435

