Phaeosphaeridiols A–C: Three New Compounds from Undescribed Phaeosphaeriaceae sp. SGSF723
Abstract
1. Introduction
2. Materials and Methods
2.1. General Experimental Procedures
2.2. Fungal Material
2.3. DNA Extraction, PCR, and Sequencing
2.4. Phylogenetic Analysis
2.5. Fermentation, Extraction, and Isolation
2.6. Spectroscopic Data
2.7. Preparation of (R)-MTPA and (S)-MTPA Esters of Compound 2
2.8. MIC Values of Monomeric Compounds
2.9. Inhibition Rate of Spore Germination of Monomeric Compounds
3. Results
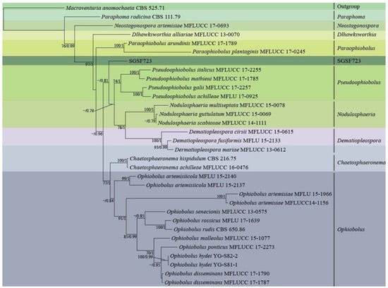
3.1. Morphological Traits and Phylogenetic Analysis
3.2. Structure Elucidation
3.3. Antimicrobial Activity Assay of Compounds
4. Discussion
5. Conclusions
Supplementary Materials
Author Contributions
Funding
Data Availability Statement
Acknowledgments
Conflicts of Interest
References
- Hyde, K.D.; Xu, J.; Rapior, S.; Jeewon, R.; Lumyong, S.; Niego, A.G.T.; Abeywickrama, P.D.; Aluthmuhandiram, J.V.S.; Brahamanage, R.S.; Brooks, S.; et al. The amazing potential of fungi: 50 ways we can exploit fungi industrially. Fungal Divers. 2019, 97, 1–136. [Google Scholar] [CrossRef]
- Willis, K.J. (Ed.) State of the World’s Fungi; Kew Publishing: London, UK, 2018; pp. 62–68. [Google Scholar]
- Wijayawardene, N.N.; Hyde, K.D.; Dai, D.Q.; Tang, L.Z.; Aptroot, A.; Castañeda-Ruiz, R.F.; Druzhinina, I.S.; Cai, F.; Ekanayaka, A.H.; Erdoğdu, M.; et al. A dynamic portal for a community-driven, continuously updated classification of Fungi and fungus-like organisms: Outlineoffungi.org. Mycosphere 2020, 11, 1514–1526. [Google Scholar] [CrossRef]
- Liang, J.; Liu, B.; Li, Z.; Meng, W.; Wang, Q.; Xu, L. Myxotrichum albicans, a new slowly-growing species isolated from forest litters in China. Mycoscience 2019, 4, 232–236. [Google Scholar] [CrossRef]
- Gao, S.; Meng, W.; Zhang, L.; Yue, Q.; Zheng, X.; Xu, L. Parametarhizium (Clavicipitaceae) gen. nov. With Two New Species as a Potential Biocontrol Agent Isolated from Forest Litters in Northeast China. Front. Microbiol. 2021, 12, 627744. [Google Scholar] [CrossRef] [PubMed]
- Phookamsak, R.; Liu, J.K.; McKenzie, E.H.; Manamgoda, D.S.; Ariyawansa, H.; Thambugala, K.M.; Dai, D.Q.; Camporesi, E.; Chukeatirote, E.; Wijayawardene, N.N.; et al. Revision of Phaeosphaeriaceae. Fungal Divers. 2014, 68, 159–238. [Google Scholar] [CrossRef]
- Barr, M.E. A classification of Loculoascomycetes. Mycologia 1979, 71, 935–957. [Google Scholar] [CrossRef]
- Barr, M.E. Prodromus to Class Loculoascomycetes; University of Massachusetts: Amherst, MA, USA, 1987; Volume 12, p. 1. [Google Scholar]
- Barr, M.E. Additions to and notes on the Phaeosphaeriaceae (Pleosporales, Loculoascomycetes). Mycotaxon 1992, 43, 371–400. [Google Scholar] [CrossRef]
- Zhang, Y.; Crous, P.W.; Schoch, C.L.; Hyde, K.D. Pleosporales. Fungal Divers. 2012, 53, 1–221. [Google Scholar] [CrossRef]
- Hyde, K.D.; Jones, E.B.G.; Liu, J.K.; Ariyawansa, H.A.; Boehm, E.; Boonmee, S.; Braun, U.; Chomnunti, P.; Crous, P.W.; Dai, D.Q.; et al. Families of Dothideomycetes. Fungal Divers. 2013, 63, 1–313. [Google Scholar] [CrossRef]
- El-Demerdash, A. Chemical diversity and biological activities of Phaeosphaeria fungi genus: A systematic review. J. Fungi 2018, 4, 130. [Google Scholar] [CrossRef]
- Aly, A.H.; Edrada-Ebel, R.; Wray, V.; Müller, W.E.; Kozytska, S.; Hentschel, U.; Ebel, R. Bioactive metabolites from the endophytic fungus Ampelomyces sp. isolated from the medicinal plant Urospermum picroides. Phytochemistry 2008, 69, 1716–1725. [Google Scholar] [CrossRef] [PubMed]
- Zhang, H.Y.; Xue, J.H.; Wu, P.; Xu, L.X.; Xie, H.H.; Wei, X.Y. Polyoxygenated Methyl Cyclohexanoids from a Terrestrial Ampelomyces Fungus. J. Nat. Prod. 2009, 72, 265–269. [Google Scholar] [CrossRef] [PubMed]
- Macias-Rubalcava, M.L.; Ruiz-Velasco Sobrino, M.E.; Melendez-Gonzalez, C.; Hernandez-Ortega, S. Naphthoquinone Spiroketals and Organic Extracts from the Endophytic Fungus Edenia gomezpompae as Potential Herbicides. J. Agric. Food Chem. 2014, 62, 3553–3562. [Google Scholar] [CrossRef] [PubMed]
- Macías-Rubalcava, M.L.; Hernández-Bautista, B.E.; Jiménez-Estrada, M.; González, M.C.; Glenn, A.E.; Hanlin, R.T.; Hernández-Ortega, S.; Saucedo-García, A.; Saucedo-García, A.; Anaya, A.L. Naphthoquinone spiroketal with allelochemical activity from the newly discovered endophytic fungus Edenia gomezpompae. Phytochemistry 2008, 69, 1185–1196. [Google Scholar] [CrossRef]
- Tayone, W.C.; Shindo, S.; Murakami, T.; Hashimoto, M.; Tanaka, K.; Takada, N. Absolute stereochemistry and conformational analysis of achaetolide isolated from Ophiobolus sp. Tetrahedron 2009, 65, 7464–7467. [Google Scholar] [CrossRef]
- Nozoe, S.; Morisaki, M. Enzymic formation of a tricyclic sesterterpene alcohol from mevalonic acid and all-trans-geranylfarnesyl pyrophosphate. J. Chem. Soc. Chem. Commun. 1969, 22, 1319–1320. [Google Scholar] [CrossRef]
- Tayone, W.C.; Tanaka, K.; Takada, N. Ophiobolides, polyketides isolated from Ophiobolus sp. KTC 2293. Chiang Mai J. Sci. 2016, 43, 477–483. [Google Scholar]
- Shigeo, N.; Morisaki, M.; Tsuda, K.; Iitaka, Y.; Takahashi, N.; Tamura, S.; Ishibashi, K.; Shirasaka, M. The structure of ophiobolin, a C25 terpenoid having a novel skeleton. J. Am. Chem. Soc. 1965, 87, 4968–4970. [Google Scholar] [CrossRef]
- Chin, N.X.; Neu, H.C. In vitro antimicrobial activity of the new antibiotic vermisporin. Eur. J. Clin. Microbiol. 1992, 11, 755–757. [Google Scholar] [CrossRef]
- El-Elimat, T.; Figueroa, M.; Raja, H.A.; Graf, T.N.; Swanson, S.M.; Falkinham, J.O., III; Wani, M.C.; Pearce, C.J.; Oberlies, N.H. Biosynthetically Distinct Cytotoxic Polyketides from Setophoma terrestris. Eur. J. Org. Chem. 2015, 1, 109–121. [Google Scholar] [CrossRef]
- de Medeiros, L.S.; Abreu, L.M.; Nielsen, A.; Ingmer, H.; Larsen, T.O.; Nielsen, K.F.; Rodrigues-Filho, E. Dereplication-guided isolation of depsides thielavins S–T and lecanorins D–F from the endophytic fungus Setophoma sp. Phytochemistry 2015, 111, 154–162. [Google Scholar] [CrossRef] [PubMed]
- Aly, A.H.; Debbab, A.; Proksch, P. Fifty years of drug discovery from fungi. Fungal Divers. 2011, 50, 3–19. [Google Scholar] [CrossRef]
- Strobel, G.; Daisy, B.; Castillo, U.; Harper, J. Natural products from endophytic microorganisms. J. Nat. Prod. 2004, 67, 257–268. [Google Scholar] [CrossRef] [PubMed]
- Iwasa, T.; Yamamoto, H.; Shibata, M. Studies on validamycins, new antibiotics. I Streptomyces hygroscopicus var. limoneus nov. var., validamycin-producing organism. J. Antibiot. 1970, 23, 595–602. [Google Scholar] [CrossRef]
- Umezawa, H.; Okami, Y.; Hashimoto, T.; Suhara, Y.; Hamada, M.; Takeuchi, T. A new antibiotic, kasugamycin. J. Antibiot. 1965, 18, 101–103. [Google Scholar] [CrossRef]
- Ark, P. Streptomycin for plant diseases: Tests indicate streptomycin or dehydrostreptomycin to be effective against plant pathogenic bacteria. Calif. Agric. 1954, 8, 7–8. [Google Scholar]
- Bartlett, D.W.; Clough, J.M.; Godwin, J.R.; Hall, A.A.; Hamer, M.; Parr-Dobrzanski, B. The strobilurin fungicides. Pest Manag. Sci. 2002, 58, 649–662. [Google Scholar] [CrossRef]
- Zhang, X.; Tan, X.; Li, Y.; Wang, Y.; Yu, M.; Qing, J.; Sun, B.; Niu, S.; Ding, G. Hispidulones A and B, two new phenalenone analogs from desert plant endophytic fungus Chaetosphaeronema hispidulum. J. Antibiot. 2020, 73, 56–59. [Google Scholar] [CrossRef]
- Koichiro, T.; Stecher, G.; Kumar, S. MEGA11 Molecular Evolutionary Genetics Analysis Version 11. Mol. Biol. Evol. 2021, 38, 3022–3027. [Google Scholar] [CrossRef]
- Gafforov, Y.; Phookamsak, R.; Jiang, H.B.; Wanasinghe, D.N.; Juliev, M. Ophiobolus hydei sp. nov. (Phaeosphaeriaceae, Ascomycota) from Cirsium and Phlomoides in Uzbekistan. Botany 2019, 97, 971–980. [Google Scholar] [CrossRef]
- Edler, D.; Klein, J.; Antonelli, A.; Silvestro, D. raxmlGUI 2.0: A graphical interface and toolkit for phylogenetic analyses using RAxML. Methods Ecol. Evol. 2021, 12, 373–377. [Google Scholar] [CrossRef]
- Stamatakis, A.; Hoover, P.; Rougemont, J. A rapid bootstrap algorithm for the RAxML Web Servers. Syst. Biol. 2018, 57, 758–771. [Google Scholar] [CrossRef] [PubMed]
- Ronquist, F.; Teslenko, M.; van der Mark, P.; Ayres, D.L.; Darling, A.; Höhna, S.; Larget, B.; Liu, L.; Suchard, M.A.; Huelsenbeck, J.P. MrBayes 3.2: Efficient Bayesian phylogenetic inference and model choice across a large model space. Syst. Biol. 2012, 61, 539–542. [Google Scholar] [CrossRef] [PubMed]
- Ohtani, I.; Kusumi, T.; Kashman, Y.; Kakisawa, H. High-Field FT NMR Application of Mosher’s Method. The Absolute Configurations of Marine Terpenoids. J. Am. Chem. Soc. 1991, 113, 4092–4096. [Google Scholar] [CrossRef]
- Ishii, T. A new 4α-methylated sterol from a Nephthea sp. (Nephtheidae) bornean soft coral. Molecules 2009, 14, 3360–3366. [Google Scholar] [CrossRef] [PubMed]
- Prachayasittikul, S. Bioactive Metabolites from Spilanthes acmella Murr. Molecules 2009, 14, 850–867. [Google Scholar] [CrossRef]
- Zhang, X.Y.; Liu, Z.L.; Sun, B.D.; Niu, S.B.; Wang, M.H.; Tan, X.M.; Zou, Z.M.; Ding, G. Bioactive resorcylic acid lactones with different ring systems from desert plant endophytic fungus Chaetosphaeronema hispidulur. J. Agric. Food Chem. 2018, 66, 8976–8982. [Google Scholar] [CrossRef]
- Marumo, S.; Hattori, H.; Katayama, M. Stemphol from Pleospora herbarum as a self-inhibitor. Agric. Biol. Chem. 1985, 49, 1521–1522. [Google Scholar] [CrossRef]





| Pos. | 1 | 2 | 3 | |||
|---|---|---|---|---|---|---|
| δCb | δHa, Mult (J in Hz) | δCb | δHa, Mult (J in Hz) | δCb | δHa, Mult (J in Hz) | |
| 1 | 110.8 | 110.5 | 116.5 | |||
| 2 | 155.7 | 155.7 | 156.2 | |||
| 3 | 110.8 | 110.5 | 116.5 | |||
| 4 | 106.2 | 6.10, s | 106.1 | 6.11, s | 106.1 | 6.51, s |
| 5 | 139.8 | 140.9 | 132.3 | |||
| 6 | 106.2 | 6.10, s | 106.1 | 6.11, s | 106.1 | 6.51, s |
| 1′ | 25.7 | 3.11, dt (6.5, 1.5) | 25.7 | 3.10, dt (6.5, 1.5) | 25.8 | 3.17, dt (6.0, 1.5) |
| 2′ | 129.9 | 5.47, quintq (15.0, 6.5, 1.5) | 130.0 | 5.45, quintq (15.0, 6.5, 1.5) | 129.0 | 5.46, quintq (15.0, 6.5, 1.5) |
| 3′ | 123.3 | 5.32, sextt (15.0, 6.5, 1.5) | 123.1 | 5.31, sextt (15.0, 6.5, 1.5) | 124.0 | 5.35, sextt (15.0, 6.5, 1.5) |
| 4′ | 17.8 | 1.55, dq (6.0, 1.5) | 17.6 | 1.55, dq (6.5, 1.5) | 17.6 | 1.56, dq (6.5, 1.5) |
| 1″ | 35.3 | 2.38, dd (9.0, 6.5) | 31.7 | 2.54, m 2.30, ddd (13.5, 10.5, 6.5) | 144.4 | 7.32, d (16.0) |
| 2″ | 33.8 | 2.16, m | 34.8 | 1.72, dddd (13.5, 10.5, 6.5, 3.0) | 117.5 | 6.15, d (16.0) |
| 3″ | 130.8 | 5.43, m | 74.2 | 3.14, dq (9.0, 3.0) | 167.5 | |
| 4″ | 124.7 | 5.43, m | 69.8 | 3.36, m | ||
| 5″ | 17.6 | 1.60, m | 19.4 | 1.03, d (6.0) | ||
| 1-OH | 8.86, s | 8.82, s | 9.32, s | |||
| 3-OH | 8.86, s | 8.82, s | 9.32, s | |||
| 3″-OH | 4.33, d (6.0) | |||||
| 4″-OH | 4.34, d (6.0) | |||||
| 3″-COOH | 12.29, s | |||||
| Pos. | δS | δR | Δδ (δS − δR) |
|---|---|---|---|
| 4 | 6.73 | 6.83 | −0.10 |
| 6 | 6.73 | 6.83 | −0.10 |
| 1′ | 2.90, 2.82 | 2.91, 2.85 | −0.01, −0.03 |
| 2′ | 5.08 | 5.09 | −0.01 |
| 3′ | 4.91 | 4.92 | −0.01 |
| 4′ | 1.46 | 1.47 | −0.01 |
| 1″ | 2.42 | 2.67, 2.56 | −0.25, −0.14 |
| 2″ | 1.76 | 1.97, 1.90 | −0.21, −0.14 |
| 3″ | 5.27 | 5.27 | 0 |
| 4″ | 5.33 | 5.28 | 0.05 |
| 5″ | 1.18 | 1.33 | −0.15 |
| Sequence | Closest Species | Similarity | Coverage | Accession No.* |
|---|---|---|---|---|
| ITS | Chaetosphaeronemaachilleae | 95.30% | 97% | ON754203 |
| LSU | Ophiobolus hydei | 99.38% | 100% | MK981304 |
| SSU | Nodulosphaeria modesta | 100% | 98% | KM434294 |
| TEF | Didymocyrtis cladoniicola | 96.36% | 99% | LT797117 |
| Compound | R. solanacearum | X. oryzae | X. campestrus | P. syringae |
|---|---|---|---|---|
| compound 1 | 250 | 31.25 | 31.25 | 250 |
| compound 2 | 125 | 500 | >500 | >500 |
| compound 3 | 500 | 250 | 500 | 125 |
| compound 4 | >500 | 250 | >500 | >500 |
| compound 5 | >500 | 500 | >500 | >500 |
| Chlortetracycline | 0.98 | 0.98 | 1.96 | 3.92 |
Publisher’s Note: MDPI stays neutral with regard to jurisdictional claims in published maps and institutional affiliations. |
© 2022 by the authors. Licensee MDPI, Basel, Switzerland. This article is an open access article distributed under the terms and conditions of the Creative Commons Attribution (CC BY) license (https://creativecommons.org/licenses/by/4.0/).
Share and Cite
Si, L.; Liu, Y.; Du, T.; Meng, W.; Xu, L. Phaeosphaeridiols A–C: Three New Compounds from Undescribed Phaeosphaeriaceae sp. SGSF723. J. Fungi 2022, 8, 1190. https://doi.org/10.3390/jof8111190
Si L, Liu Y, Du T, Meng W, Xu L. Phaeosphaeridiols A–C: Three New Compounds from Undescribed Phaeosphaeriaceae sp. SGSF723. Journal of Fungi. 2022; 8(11):1190. https://doi.org/10.3390/jof8111190
Chicago/Turabian StyleSi, Lu, Yao Liu, Tingting Du, Wei Meng, and Lijian Xu. 2022. "Phaeosphaeridiols A–C: Three New Compounds from Undescribed Phaeosphaeriaceae sp. SGSF723" Journal of Fungi 8, no. 11: 1190. https://doi.org/10.3390/jof8111190
APA StyleSi, L., Liu, Y., Du, T., Meng, W., & Xu, L. (2022). Phaeosphaeridiols A–C: Three New Compounds from Undescribed Phaeosphaeriaceae sp. SGSF723. Journal of Fungi, 8(11), 1190. https://doi.org/10.3390/jof8111190

