Genome-Wide Identification of Histone Acetyltransferases in Fusarium oxysporum and Their Response to Panax notoginseng Notoginsenosides
Abstract
1. Introduction
2. Material and Methods
2.1. Fungal Strain Cultivation and Notoinsenoside Solution Preparation
2.2. Identification of HAT Genes
2.3. Phylogenetic and Gene Family Analysis
2.4. Physicochemical Characterization and Subcellular Localization
2.5. Synteny and Gene Duplication Analysis
2.6. Structural Characterization of FoHAT Genes and Conserved Domains
2.7. Conserved Motif Profiling and Cis-Regulatory Element Analysis of FoHATs
2.8. Tertiary Structure Modeling and Protein Interaction Network Analysis of FoHATs
2.9. F. oxysporum Spore Response Assays to P. notoginseng Root-Exudated Notoinsenosides
2.10. Quantitative Real-Time Polymerase Chain Reaction Analysis of FoHAT Expression Dynamics
2.11. Quantitative Assessment and Statistical Validation
3. Results
3.1. Phylogenetic Analysis of Fusarium oxysporum Histone Acetyltransferases
3.2. Biochemical Characterization and Genomic Organization of FoHATs
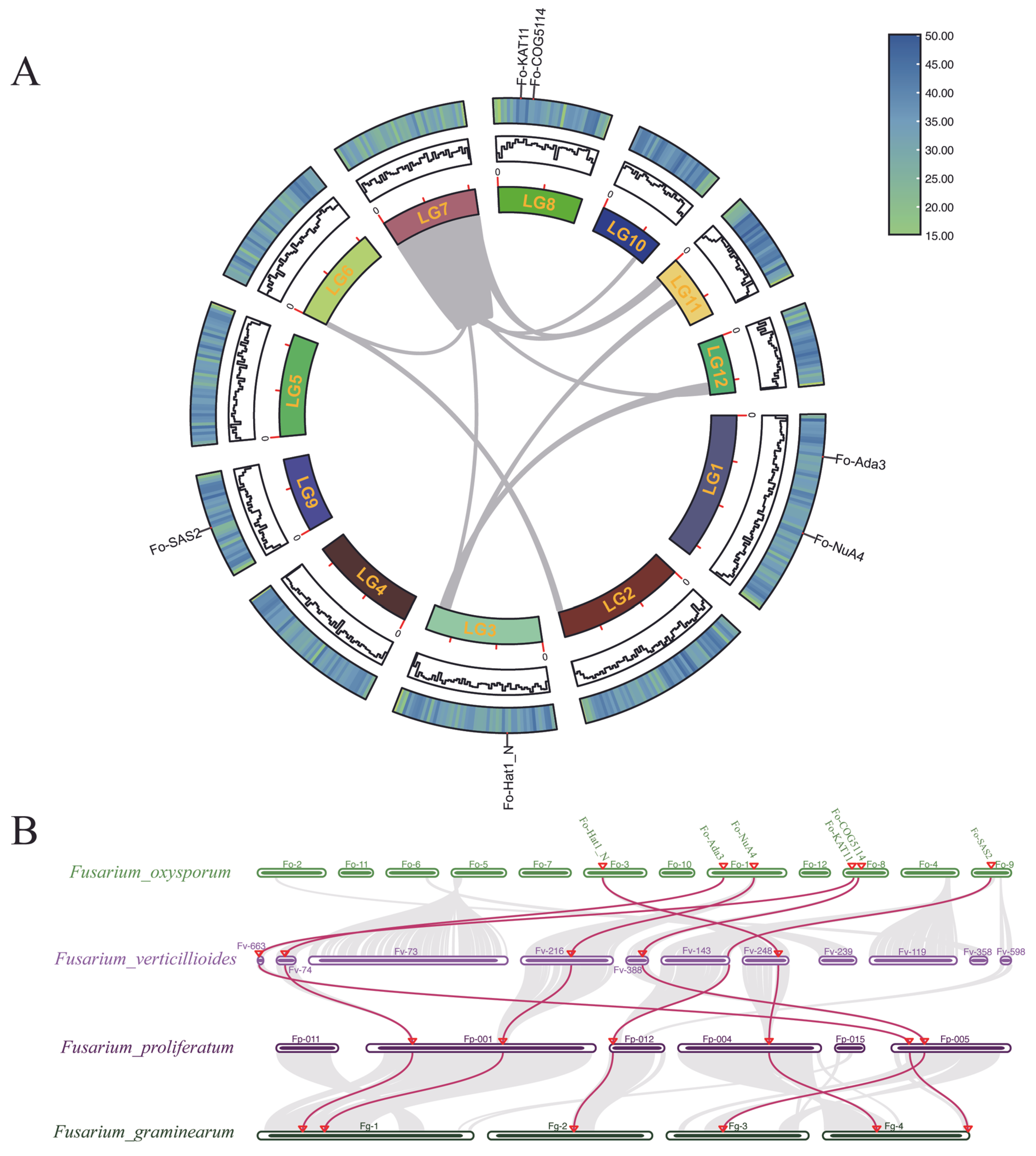
3.3. Comparative Synteny Analysis of F. oxysporum HAT Genes
3.4. Structural Features, Motifs, and Conserved Domains of F. oxysporum HAT Genes
3.5. Cis-Acting Regulatory Elements in FoHAT Promoters
3.6. Modulatory Effects of Notoginsenoside on F. oxysporum Spore Germination Kinetics and Saponin Effects
4. Discussion
5. Conclusions
Supplementary Materials
Author Contributions
Funding
Institutional Review Board Statement
Informed Consent Statement
Data Availability Statement
Acknowledgments
Conflicts of Interest
References
- Ning, Z.; He, Z.; Yang, G.; Wang, Y.; Zhang, G.; Khan, A.-A.; Li, F.; Zhang, J.; Hu, W. Dammarane-type triterpene saponins from the roots of Panax notoginseng (Burk.) F. H. Chen and their neuroprotective effects. Fitoterapia 2023, 168, 105541. [Google Scholar] [CrossRef]
- Wang, R.; Wang, M.; Zhou, J.; Wu, D.; Ye, J.; Sun, G.; Sun, X. Saponins in Chinese Herbal Medicine Exerts Protection in Myocardial Ischemia–Reperfusion Injury: Possible Mechanism and Target Analysis. Front. Pharmacol. 2021, 11, 570867. [Google Scholar] [CrossRef]
- Feng, X.-Y.; Zhao, W.; Yao, Z.; Wei, N.-Y.; Shi, A.-H.; Chen, W.-H. Downregulation of ATP1A1 Expression by Panax notoginseng (Burk.) F.H. Chen Saponins: A Potential Mechanism of Antitumor Effects in HepG2 Cells and In Vivo. Front. Pharmacol. 2021, 12, 720368. [Google Scholar] [CrossRef]
- Li, J.; Ai, M.; Hou, J.; Zhu, P.; Cui, X.; Yang, Q. Plant–pathogen interaction with root rot of Panax notoginseng as a model: Insight into pathogen pathogenesis, plant defence response and biological control. Mol. Plant Pathol. 2024, 25, e13427. [Google Scholar] [CrossRef]
- Deng, W.; Gong, J.; Peng, W.; Luan, W.; Liu, Y.; Huang, H.; Mei, X.; Yang, M.; Zhu, S. Alleviating soil acidification to suppress Panax notoginseng soil-borne disease by modifying soil properties and the microbiome. Plant Soil 2024, 502, 653–669. [Google Scholar] [CrossRef]
- Nie, H.; Liao, H.; Wen, J.; Ling, C.; Zhang, L.; Xu, F.; Dong, X. Foeniculum vulgare essential oil nanoemulsion inhibits Fusarium oxysporum causing Panax notoginseng root-rot disease. J. Ginseng Res. 2024, 48, 236–244. [Google Scholar] [CrossRef] [PubMed]
- Ma, Y.-N.; Chen, C.-J.; Li, Q.-Q.; Xu, F.-R.; Cheng, Y.-X.; Dong, X. Monitoring Antifungal Agents of Artemisia annua against Fusarium oxysporum and Fusarium solani, Associated with Panax notoginseng Root-Rot Disease. Molecules 2019, 24, 213. [Google Scholar] [CrossRef]
- Shi, M.; Wang, H.; Guan, H.; Wei, F.; Yang, S.; Xiang, P.; Pu, H.; Liu, Y.; Xu, W. Simple rain-shelter cultivation controls soilborne root-rot disease and improves the quality of Panax notoginseng. Appl. Soil Ecol. 2025, 205, 105770. [Google Scholar] [CrossRef]
- Yang, K.; Wang, H.; Luo, L.; Zhu, S.; Huang, H.; Wei, Z.; Zhu, Y.; Guo, L.; He, X. Effects of different soil moisture on the growth, quality, and root rot disease of organic Panax notoginseng cultivated under pine forests. J. Environ. Manag. 2023, 329, 117069. [Google Scholar] [CrossRef]
- Zang, Z.; Yang, Q.; Liang, J.; Yang, Y.; Li, N.; Wang, H.; Guo, J.; Yang, L. Alternate micro-sprinkler irrigation and organic fertilization decreases root rot and promotes root growth of Panax notoginseng by improving soil environment and microbial structure in rhizosphere soil. Ind. Crops Prod. 2023, 202, 117091. [Google Scholar] [CrossRef]
- Zhao, L.; Lu, Y.; Miao, C.; Guan, H.; Wang, R.; Wang, H.; Tian, L.; Wei, F.; Xu, W. Mitigating root rot in Panax notoginseng: The synergistic effects of biochar and Chaetomium globosum YIM PH30719. Ind. Crops Prod. 2024, 222, 119805. [Google Scholar] [CrossRef]
- Wei, M.; Shi, Y.; Yang, Q.; Liang, J. Oxygenated subsurface drip irrigation and organic fertilizer increase the yield and quality of P. notoginseng by improving soil microenvironment. Soil Use Manag. 2025, 41, e13156. [Google Scholar] [CrossRef]
- Luo, L.-F.; Yang, L.; Yan, Z.-X.; Jiang, B.-B.; Li, S.; Huang, H.-C.; Liu, Y.-X.; Zhu, S.-S.; Yang, M. Ginsenosides in root exudates of Panax notoginseng drive the change of soil microbiota through carbon source different utilization. Plant Soil 2020, 455, 139–153. [Google Scholar] [CrossRef]
- Sun, J.; Yang, J.; Zhao, S.; Yu, Q.; Weng, L.; Xiao, C. Root exudates influence rhizosphere fungi and thereby synergistically regulate Panax ginseng yield and quality. Front. Microbiol. 2023, 14, 1194224. [Google Scholar] [CrossRef]
- Yang, M.; Zhang, X.; Xu, Y.; Mei, X.; Jiang, B.; Liao, J.; Yin, Z.; Zheng, J.; Zhao, Z.; Fan, L.; et al. Autotoxic Ginsenosides in the Rhizosphere Contribute to the Replant Failure of Panax notoginseng. PLoS ONE 2015, 10, e0118555. [Google Scholar] [CrossRef]
- Liu, Y.; Lu, R.; Tian, G.; Li, X.; Zhao, S.; Luo, L.; Ye, C.; Mei, X.; Zhu, S.; Yang, M. Root-secreted saponins weaken soil disease suppression ability by shaping rhizosphere microbial communities in Panax notoginseng. Microbiol. Res. 2025, 299, 128263. [Google Scholar] [CrossRef]
- Chen, A.; Zhou, Y.; Ren, Y.; Liu, C.; Han, X.; Wang, J.; Ma, Z.; Chen, Y. Ubiquitination of acetyltransferase Gcn5 contributes to fungal virulence in Fusarium graminearum. mBio 2023, 14, e01499-23. [Google Scholar] [CrossRef]
- Choi, Y.-H.; Park, S.-H.; Kim, S.-S.; Lee, M.-W.; Yu, J.-H.; Shin, K.-S. Functional Characterization of the GNAT Family Histone Acetyltransferase Elp3 and GcnE in Aspergillus fumigatus. Int. J. Mol. Sci. 2023, 24, 2179. [Google Scholar] [CrossRef]
- Kwon, J.Y.; Choi, Y.H.; Lee, M.W.; Yu, J.H.; Shin, K.S. The MYST Family Histone Acetyltransferase SasC Governs Diverse Biological Processes in Aspergillus fumigatus. Cells 2023, 12, 2642. [Google Scholar] [CrossRef] [PubMed]
- Chang, R.; Zhang, Y.; Zhang, P.; Zhou, Q. Snail acetylation by histone acetyltransferase p300 in lung cancer. Thorac. Cancer 2017, 8, 131–137. [Google Scholar] [CrossRef]
- Shi, R.; Gong, P.; Luo, Q.; Chen, W.; Wang, C. Histone Acetyltransferase Rtt109 Regulates Development, Morphogenesis, and Citrinin Biosynthesis in Monascus purpureus. J. Fungi 2023, 9, 530. [Google Scholar] [CrossRef] [PubMed]
- Bao, L.; Liu, Y.; Chen, J.; Ding, Y.; Shang, J.; Li, J.; Wei, Y.; Zi, F.; Tan, Y. Different effects of six saponins on the rhizosphere soil microorganisms of Panax notoginseng. Plant Soil 2023, 487, 389–406. [Google Scholar] [CrossRef]
- Wen, J.; Liao, H.; Nie, H.; Ling, C.; Zhang, L.; Xu, F.; Dong, X. Comprehensive transcriptomics and metabolomics revealed the antifungal mechanism of Cymbopogon citratus essential oil nanoemulsion against Fusarium solani. Chem. Biol. Technol. Agric. 2023, 10, 142. [Google Scholar] [CrossRef]
- Tamura, K.; Stecher, G.; Kumar, S. MEGA11: Molecular Evolutionary Genetics Analysis Version 11. Mol. Biol. Evol. 2021, 38, 3022–3027. [Google Scholar] [CrossRef]
- Chen, C.; Chen, H.; Zhang, Y.; Thomas, H.R.; Frank, M.H.; He, Y.; Xia, R. TBtools: An Integrative Toolkit Developed for Interactive Analyses of Big Biological Data. Mol. Plant 2020, 13, 1194–1202. [Google Scholar] [CrossRef] [PubMed]
- Duvaud, S.; Gabella, C.; Lisacek, F.; Stockinger, H.; Ioannidis, V.; Durinx, C. Expasy, the Swiss Bioinformatics Resource Portal, as designed by its users. Nucleic Acids Res. 2021, 49, W216–W227. [Google Scholar] [CrossRef] [PubMed]
- Horton, P.; Park, K.-J.; Obayashi, T.; Fujita, N.; Harada, H.; Adams-Collier, C.J.; Nakai, K. WoLF PSORT: Protein localization predictor. Nucleic Acids Res. 2007, 35, W585–W587. [Google Scholar] [CrossRef]
- Bailey, T.L.; Johnson, J.; Grant, C.E.; Noble, W.S. The MEME Suite. Nucleic Acids Res. 2015, 43, W39–W49. [Google Scholar] [CrossRef]
- Lescot, M.; Déhais, P.; Thijs, G.; Marchal, K.; Moreau, Y.; Van de Peer, Y.; Rouzé, P.; Rombauts, S. PlantCARE, a database of plant cis-acting regulatory elements and a portal to tools for in silico analysis of promoter sequences. Nucleic Acids Res. 2002, 30, 325–327. [Google Scholar] [CrossRef]
- Guruprasad, K.; Reddy, B.V.B.; Pandit, M.W. Correlation between stability of a protein and its dipeptide composition: A novel approach for predicting in vivo stability of a protein from its primary sequence. Protein Eng. 1990, 4, 155–161. [Google Scholar] [CrossRef]
- Maqsood, Q.; Sumrin, A.; Ali, Q.; Hussain, N.; Malook, S.U.; Ali, D. In-silico analysis of ribosome inactivating protein (RIP) of the Cucurbitaceae family. AMB Express 2024, 14, 61. [Google Scholar] [CrossRef]
- Hamid, R.; Panahi, B.; Ghorbanzadeh, Z.; Jacob, F.; Zeinalabedini, M.; Ghaffari, M.R. Genome-wide identification and characterization of DUF789 genes in cotton: Implications for fibre development. BMC Plant Biol. 2025, 25, 1192. [Google Scholar] [CrossRef]
- Hartmann, F.E.; Sánchez-Vallet, A.; McDonald, B.A.; Croll, D. A fungal wheat pathogen evolved host specialization by extensive chromosomal rearrangements. ISME J. 2017, 11, 1189–1204. [Google Scholar] [CrossRef] [PubMed]
- Cui, S.; Yang, S.; Zhao, P.; Zang, S.; Li, Z.; Lin, P.; Zhao, W.; Zhang, Y.; Wang, D.; Que, Y.; et al. Genome-wide identification of sugarcane HAT gene family and functional analysis of ScHAT1 in stress response. Plant Stress 2025, 17, 100923. [Google Scholar] [CrossRef]
- Yang, X.; Li, L.; Liang, J.; Shi, L.; Yang, J.; Yi, X.; Zhang, D.; Han, X.; Yu, N.; Shang, Y. Histone Acetyltransferase 1 Promotes Homologous Recombination in DNA Repair by Facilitating Histone Turnover. J. Biol. Chem. 2013, 288, 18271–18282. [Google Scholar] [CrossRef]
- Lv, W.-Y.; Yang, N.; Xu, Z.; Dai, H.; Tang, S.; Wang, Z.-Y. FgHAT2 is involved in regulating vegetative growth, conidiation, DNA damage repair, DON production and virulence in Fusarium graminearum. J. Integr. Agric. 2020, 19, 1813–1824. [Google Scholar] [CrossRef]
- Bannister, A.J.; Kouzarides, T. Regulation of chromatin by histone modifications. Cell Res. 2011, 21, 381–395. [Google Scholar] [CrossRef]
- Hu, S.-J.; Zheng, H.; Li, X.-P.; Li, Z.-X.; Xu, C.; Li, J.; Liu, J.-H.; Hu, W.-X.; Zhao, X.-Y.; Wang, J.-J.; et al. Ada2 and Ada3 Regulate Hyphal Growth, Asexual Development, and Pathogenicity in Beauveria bassiana by Maintaining Gcn5 Acetyltransferase Activity. Microbiol. Spectr. 2023, 11, e00281-23. [Google Scholar] [CrossRef]
- Ke, X.; Chen, Y.; Jia, R.; Wang, H.-N.; Liu, Z.-Q.; Zheng, Y.-G. Combinatorial Metabolic Engineering for Enhanced Gibberellic Acid Biosynthesis in Fusarium fujikuroi. Biotechnol. Bioeng. 2025, 122, 1885–1897. [Google Scholar] [CrossRef]
- Hou, J.; Ren, R.; Xiao, H.; Chen, Z.; Yu, J.; Zhang, H.; Shi, Q.; Hou, H.; He, S.; Li, L. Characteristic and evolution of HAT and HDAC genes in Gramineae genomes and their expression analysis under diverse stress in Oryza sativa. Planta 2021, 253, 72. [Google Scholar] [CrossRef] [PubMed]
- Downey, M. Non-histone protein acetylation by the evolutionarily conserved GCN5 and PCAF acetyltransferases. Biochim. Biophys. Acta (BBA)—Gene Regul. Mech. 2021, 1864, 194608. [Google Scholar] [CrossRef]
- Espinola-Lopez, J.M.; Tan, S. The Ada2/Ada3/Gcn5/Sgf29 histone acetyltransferase module. Biochim. Biophys. Acta (BBA)—Gene Regul. Mech. 2021, 1864, 194629. [Google Scholar] [CrossRef] [PubMed]
- Jaiswal, N.; Liao, C.-J.; Hewavidana, A.I.; Mengiste, T. GCN5-related histone acetyltransferase HOOKLESS2 regulates fungal resistance and growth in tomato. New Phytol. 2025, 246, 1217–1235. [Google Scholar] [CrossRef] [PubMed]
- Li, X.; Li, S.; Li, B.; Li, Y.; Aman, S.; Xia, K.; Yang, Y.; Ahmad, B.; Wu, H. Acetylation of ELF5 suppresses breast cancer progression by promoting its degradation and targeting CCND1. npj Precis. Oncol. 2021, 5, 20. [Google Scholar] [CrossRef] [PubMed]
- Wang, A.; Liang, K.; Yang, S.; Cao, Y.; Wang, L.; Zhang, M.; Zhou, J.; Zhang, L. Genome-wide analysis of MYB transcription factors of Vaccinium corymbosum and their positive responses to drought stress. BMC Genom. 2021, 22, 565. [Google Scholar] [CrossRef]
- Duan, K.; Qin, S.; Cui, F.; Zhao, L.; Huang, Y.; Xu, J.-R.; Wang, G. MeJA inhibits fungal growth and DON toxin production by interfering with the cAMP-PKA signaling pathway in the wheat scab fungus Fusarium graminearum. mBio 2025, 16, e03151-24. [Google Scholar] [CrossRef]
- Hei, J.; Wang, S.; He, X. Effects of exogenous organic acids on the growth, edaphic factors, soil extracellular enzymes, and microbiomes predict continuous cropping obstacles of Panax notoginseng from the forest understorey. Plant Soil 2024, 503, 105–122. [Google Scholar]
- Hei, J.; Li, Y.; Wang, Q.; Wang, S.; He, X. Effects of Exogenous Organic Acids on the Soil Metabolites and Microbial Communities of Panax notoginseng from the Forest Understory. Agronomy 2024, 14, 601. [Google Scholar] [CrossRef]
- Qiao, Y.-J.; Gu, C.-Z.; Zhu, H.-T.; Wang, D.; Zhang, M.-Y.; Zhang, Y.-X.; Yang, C.-R.; Zhang, Y.-J. Allelochemicals of Panax notoginseng and their effects on various plants and rhizosphere microorganisms. Plant Divers. 2020, 42, 323–333. [Google Scholar] [CrossRef]






| Gene | Gene Name | Instability Index | Protein Length P.L (aa) | Molecular Weight M.W (Da) | Isoelectric Point (PI) | Grand Average of Hydropathicity (GRAVY) | Aliphatic Index (A.I) | Localization |
|---|---|---|---|---|---|---|---|---|
| FOBC_12256 | Fo-KAT11 | 36.40 | 873 | 98,945.19 | 9.40 | −0.630 | 76.19 | nuclear |
| FOBC_13755 | Fo-SAS2 | 46.75 | 501 | 57,770.49 | 8.79 | −0.789 | 64.23 | nuclear |
| FOBC_12404 | Fo-COG5114 | 40.84 | 536 | 60,333.34 | 6.00 | −0.695 | 73.73 | nuclear |
| FOBC_05054 | Fo-Hat1_N | 48.33 | 479 | 54,526.55 | 5.71 | −0.578 | 78.00 | cytoplasmic |
| FOBC_00850 | Fo-Ada3 | 59.08 | 637 | 71,681.46 | 5.21 | −1.078 | 53.66 | nuclear |
| FOBC_01667 | Fo-NuA4 | 42.47 | 180 | 19,370.54 | 10.07 | −0.989 | 45.67 | nuclear |
Disclaimer/Publisher’s Note: The statements, opinions and data contained in all publications are solely those of the individual author(s) and contributor(s) and not of MDPI and/or the editor(s). MDPI and/or the editor(s) disclaim responsibility for any injury to people or property resulting from any ideas, methods, instructions or products referred to in the content. |
© 2026 by the authors. Licensee MDPI, Basel, Switzerland. This article is an open access article distributed under the terms and conditions of the Creative Commons Attribution (CC BY) license.
Share and Cite
Hong, Y.-J.; Liao, H.-X.; Wen, J.-R.; Cun, H.-Q.; Shi, H.-M.; Hu, Z.-F.; Xu, F.-R.; Noiprasert, S.; Apiwongsrichai, K.; Liu, X.-Y.; et al. Genome-Wide Identification of Histone Acetyltransferases in Fusarium oxysporum and Their Response to Panax notoginseng Notoginsenosides. J. Fungi 2026, 12, 71. https://doi.org/10.3390/jof12010071
Hong Y-J, Liao H-X, Wen J-R, Cun H-Q, Shi H-M, Hu Z-F, Xu F-R, Noiprasert S, Apiwongsrichai K, Liu X-Y, et al. Genome-Wide Identification of Histone Acetyltransferases in Fusarium oxysporum and Their Response to Panax notoginseng Notoginsenosides. Journal of Fungi. 2026; 12(1):71. https://doi.org/10.3390/jof12010071
Chicago/Turabian StyleHong, Yun-Ju, Hong-Xin Liao, Jin-Rui Wen, Huan-Qi Cun, Hong-Mei Shi, Zhang-Feng Hu, Fu-Rong Xu, Sulukkana Noiprasert, Kanyaphat Apiwongsrichai, Xiao-Yun Liu, and et al. 2026. "Genome-Wide Identification of Histone Acetyltransferases in Fusarium oxysporum and Their Response to Panax notoginseng Notoginsenosides" Journal of Fungi 12, no. 1: 71. https://doi.org/10.3390/jof12010071
APA StyleHong, Y.-J., Liao, H.-X., Wen, J.-R., Cun, H.-Q., Shi, H.-M., Hu, Z.-F., Xu, F.-R., Noiprasert, S., Apiwongsrichai, K., Liu, X.-Y., & Dong, X. (2026). Genome-Wide Identification of Histone Acetyltransferases in Fusarium oxysporum and Their Response to Panax notoginseng Notoginsenosides. Journal of Fungi, 12(1), 71. https://doi.org/10.3390/jof12010071

