Fungal Reactive Oxygen Species Secreted by Candida albicans Induce Barrier Disruption and Cell Death in HaCaT Keratinocytes
Abstract
1. Introduction
2. Materials and Methods
2.1. Culture of HaCaT Keratinocytes
2.2. Fungal Culture
2.3. MTT([3-[4,5-Dimethylthiazol-2-yl]-2,5-Diphenyltetrazolium Bromide] Assay
2.4. Lactate Dehydrogenase (LDH) Assay
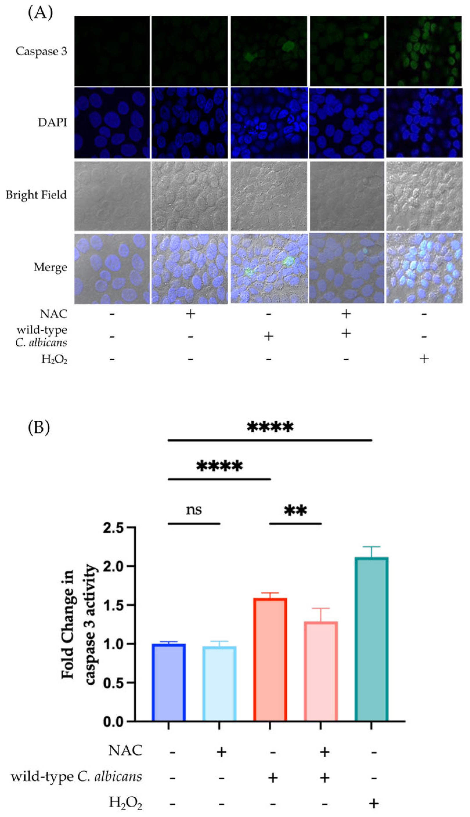
2.5. Caspase 3 Activity
2.6. Direct and Indirect Co-Culture of Fungi and HaCaT Keratinocytes
2.7. Measurement of Intracellular ROS Yield in HaCaT Keratinocytes During Fungal Co-Incubation
2.8. Determination of TEER
2.9. mRNA Collection and cDNA Synthesis
2.10. Polymerase Chain Reaction (PCR) and Agarose Gel Electrophoresis Purification
2.11. Real-Time Quantitative Reverse Transcription PCR (qRT-PCR)
2.12. Statistical Analyses
3. Results
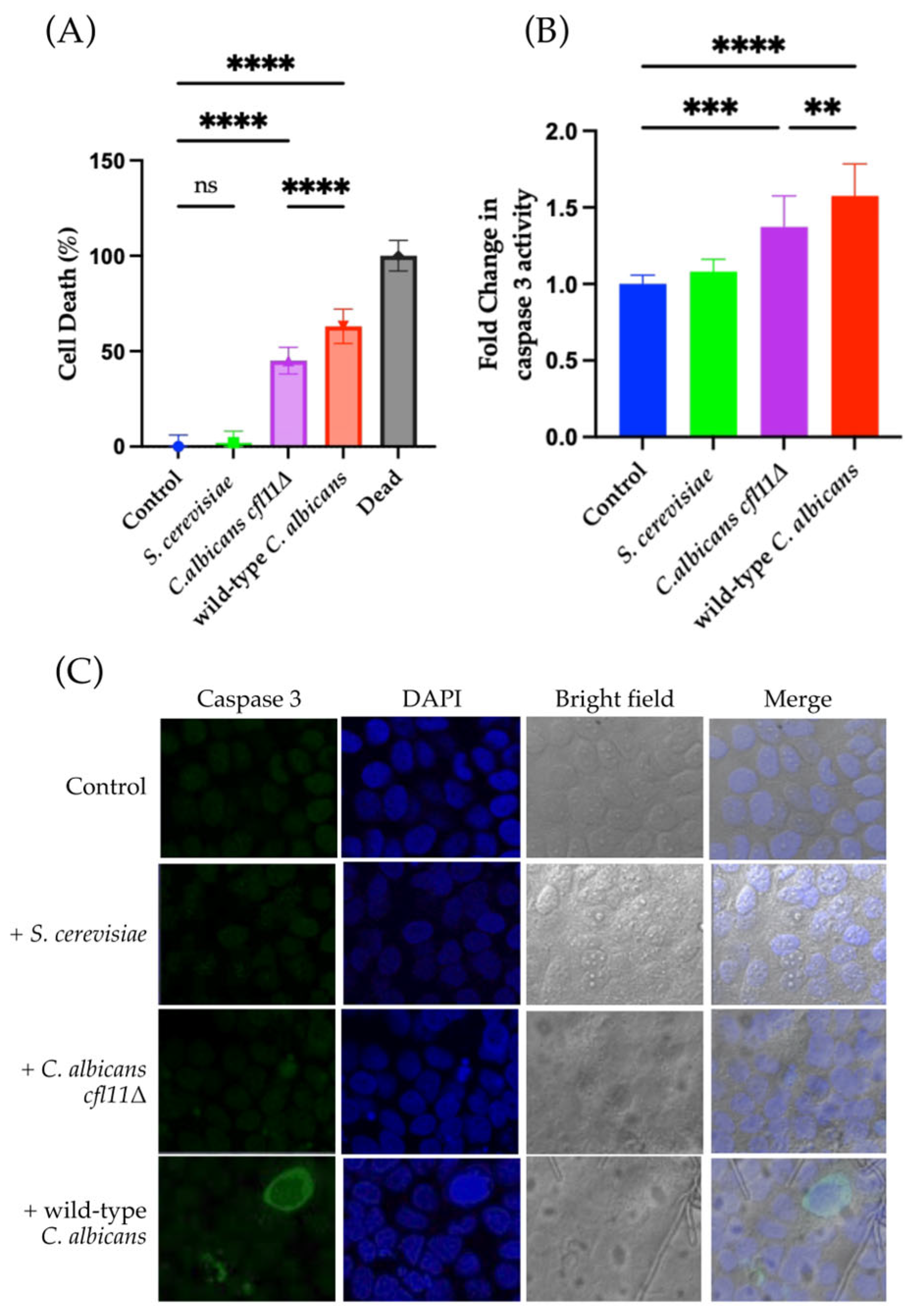
3.1. Candida Albicans Reduces Cell Viability and Triggers Apoptosis in HaCaT Keratinocytes
3.2. C. albicans cfl11Δ Is a Significant Factor in Induction of Apoptosis in HaCaT Keratinocytes
3.3. Fungal ROS Increase Intracellular ROS Production in HaCaT Keratinocytes
3.4. Fungal ROS Disrupt the Functional Barrier and Downregulate the Expression of TJ Gene mRNAs
4. Discussion
Supplementary Materials
Author Contributions
Funding
Institutional Review Board Statement
Informed Consent Statement
Data Availability Statement
Acknowledgments
Conflicts of Interest
References
- Denning, D.W. Global Incidence and Mortality of Severe Fungal Disease. Lancet Infect. Dis. 2024, 24, e428–e438. [Google Scholar] [CrossRef]
- Parums, D.V. Editorial: The World Health Organization (WHO) Fungal Priority Pathogens List in Response to Emerging Fungal Pathogens During the COVID-19 Pandemic. Med. Sci. Monit. Int. Med. J. Exp. Clin. Res. 2022, 28, e939088. [Google Scholar] [CrossRef]
- Alfaifi, A.A.; Wang, T.W.; Perez, P.; Sultan, A.S.; Meiller, T.F.; Rock, P.; Kleiner, D.E.; Chertow, D.S.; Hewitt, S.M.; Gasmi, B.; et al. SARS-CoV-2 Infection of Salivary Glands Compromises the Production of a Secreted Antifungal Peptide with Potential Implications for Development of Oral Candidiasis. PLoS Pathog. 2024, 20, e1012375. [Google Scholar] [CrossRef]
- Kwon, Y.J.; Shin, J.H.; Byun, S.A.; Choi, M.J.; Won, E.J.; Lee, D.; Lee, S.Y.; Chun, S.; Lee, J.H.; Choi, H.J.; et al. Candida auris Clinical Isolates from South Korea: Identification, Antifungal Susceptibility, and Genotyping. J. Clin. Microbiol. 2019, 57, e01624-18. [Google Scholar] [CrossRef]
- Seyoum, E.; Bitew, A.; Mihret, A. Distribution of Candida albicans and Non-albicans Candida Species Isolated in Different Clinical Samples and Their in vitro Antifungal Suscetibity Profile in Ethiopia. BMC Infect. Dis. 2020, 20, 231. [Google Scholar] [CrossRef]
- Sinh, C.T.; Loi, C.B.; Minh, N.T.N.; Lam, N.N.; Quang, D.X.; Quyet, D.; Anh, D.N.; Hien, T.T.T.; Su, H.X.; Tran-Anh, L. Species Distribution and Antifungal Susceptibility Pattern of Candida Recovered from Intensive Care Unit Patients, Vietnam National Hospital of Burn (2017–2019). Mycopathologia 2021, 186, 543–551. [Google Scholar] [CrossRef] [PubMed]
- Calvillo-Medina, R.P.; Mejía-Romero, R.A.; Martínez-Neria, M.; Olalde-Elias, J.J.; Domínguez-Márquez, F. Increase of Non-albicans Candida Species and Their Antifungal Susceptibility in Intensive Care Unit Patients (Mexico). SN Compr. Clin. Med. 2022, 4, 67. [Google Scholar] [CrossRef]
- Kilburn, S.; Innes, G.; Quinn, M.; Southwick, K.; Ostrowsky, B.; Greenko, J.A.; Lutterloh, E.; Greeley, R.; Magleby, R.; Chaturvedi, V.; et al. Antifungal Resistance Trends of Candida auris Clinical Isolates in New York and New Jersey from 2016 to 2020. Antimicrob. Agents Chemother. 2022, 66, e0224221. [Google Scholar] [CrossRef] [PubMed]
- Ward, T.L.; Dominguez-Bello, M.G.; Heisel, T.; Al-Ghalith, G.; Knights, D.; Gale, C.A. Development of the Human Mycobiome over the First Month of Life and across Body Sites. mSystems 2018, 3, e00140-17. [Google Scholar] [CrossRef]
- Wang, Y.-R.; Zhu, T.; Kong, F.-Q.; Duan, Y.-Y.; Galzote, C.; Quan, Z.-X. Infant Mode of Delivery Shapes the Skin Mycobiome of Prepubescent Children. Microbiol. Spectr. 2022, 10, e02267-22. [Google Scholar] [CrossRef] [PubMed]
- Raiesi, O.; Siavash, M.; Mohammadi, F.; Chabavizadeh, J.; Mahaki, B.; Maherolnaghsh, M.; Dehghan, P. Frequency of Cutaneous Fungal Infections and Azole Resistance of the Isolates in Patients with Diabetes Mellitus. Adv. Biomed. Res. 2017, 6, 71. [Google Scholar] [CrossRef]
- Shahabudin, S.; Azmi, N.S.; Lani, M.N.; Mukhtar, M.; Hossain, M.S. Candida albicans Skin Infection in Diabetic Patients: An Updated Review of Pathogenesis and Management. Mycoses 2024, 67, e13753. [Google Scholar] [CrossRef]
- Pruskowski, K.A.; Mitchell, T.A.; Kiley, J.L.; Wellington, T.; Britton, G.W.; Cancio, L.C. Diagnosis and Management of Invasive Fungal Wound Infections in Burn Patients. Eur. Burn J. 2021, 2, 168–183. [Google Scholar] [CrossRef]
- Thammahong, A.; Kiatsurayanon, C.; Edwards, S.W.; Rerknimitr, P.; Chiewchengchol, D. The Clinical Significance of Fungi in Atopic Dermatitis. Int. J. Dermatol. 2020, 59, 926–935. [Google Scholar] [CrossRef]
- Kühbacher, A.; Burger-Kentischer, A.; Rupp, S. Interaction of Candida Species with the Skin. Microorganisms 2017, 5, 32. [Google Scholar] [CrossRef]
- Sohn, K.; Senyurek, I.; Fertey, J.; Konigsdorfer, A.; Joffroy, C.; Hauser, N.; Zelt, G.; Brunner, H.; Rupp, S. An in Vitro Assay to Study the Transcriptional Response during Adherence of Candida albicans to Different Human Epithelia. FEMS Yeast Res. 2006, 6, 1085–1093. [Google Scholar] [CrossRef] [PubMed]
- Dieterich, C.; Schandar, M.; Noll, M.; Johannes, F.-J.; Brunner, H.; Graeve, T.; Rupp, S. In Vitro Reconstructed Human Epithelia Reveal Contributions of Candida albicans EFG1 and CPH1 to Adhesion and Invasion. Microbiology 2002, 148, 497–506. [Google Scholar] [CrossRef] [PubMed]
- Kandregula, S.; Behura, A.; Behera, C.R.; Pattnaik, D.; Mishra, A.; Panda, B.; Mohanty, S. A Clinical Significance of Fungal Infections in Diabetic Foot Ulcers. Cureus 2022, 14, e26872. [Google Scholar] [CrossRef]
- Davidson, L.; Van Den Reek, J.M.P.A.; Bruno, M.; Van Hunsel, F.; Herings, R.M.C.; Matzaraki, V.; Boahen, C.K.; Kumar, V.; Groenewoud, H.M.M.; Van De Veerdonk, F.L.; et al. Risk of Candidiasis Associated with Interleukin-17 Inhibitors: A Real-World Observational Study of Multiple Independent Sources. Lancet Reg. Health-Eur. 2022, 13, 100266. [Google Scholar] [CrossRef]
- Bruno, M.; Davidson, L.; Koenen, H.J.P.M.; Van Den Reek, J.M.P.A.; Van Cranenbroek, B.; De Jong, E.M.G.J.; Van De Veerdonk, F.L.; Kullberg, B.-J.; Netea, M.G. Immunological Effects of Anti—IL-17/12/23 Therapy in Patients with Psoriasis Complicated by Candida Infections. J. Investig. Dermatol. 2022, 142, 2929–2939.e8. [Google Scholar] [CrossRef] [PubMed]
- Hosseini Mansoub, N. The Role of Keratinocyte Function on the Defected Diabetic Wound Healing. Int. J. Burns Trauma 2021, 11, 430–441. [Google Scholar] [CrossRef]
- Mizutani, Y.; Takagi, N.; Nagata, H.; Inoue, S. Interferon-γ Downregulates Tight Junction Function, Which Is Rescued by interleukin-17A. Exp. Dermatol. 2021, 30, 1754–1763. [Google Scholar] [CrossRef] [PubMed]
- Haertlé, J.; Kienlin, P.; Begemann, G.; Werfel, T.; Roesner, L.M. Inhibition of IL-17 Ameliorates Keratinocyte-Borne Cytokine Responses in an in Vitro Model for House-Dust-Mite Triggered Atopic Dermatitis. Sci. Rep. 2023, 13, 16628. [Google Scholar] [CrossRef] [PubMed]
- Liang, S.C.; Tan, X.-Y.; Luxenberg, D.P.; Karim, R.; Dunussi-Joannopoulos, K.; Collins, M.; Fouser, L.A. Interleukin (IL)-22 and IL-17 Are Coexpressed by Th17 Cells and Cooperatively Enhance Expression of Antimicrobial Peptides. J. Exp. Med. 2006, 203, 2271–2279. [Google Scholar] [CrossRef]
- Gläser, R.; Meyer-Hoffert, U.; Harder, J.; Cordes, J.; Wittersheim, M.; Kobliakova, J.; Fölster-Holst, R.; Proksch, E.; Schröder, J.-M.; Schwarz, T. The Antimicrobial Protein Psoriasin (S100A7) Is Upregulated in Atopic Dermatitis and after Experimental Skin Barrier Disruption. J. Investig. Dermatol. 2009, 129, 641–649. [Google Scholar] [CrossRef]
- Mose, M.; Kang, Z.; Raaby, L.; Iversen, L.; Johansen, C. TNFA- and IL-17A-mediated S100A8 Expression Is Regulated by P38 MAPK. Exp. Dermatol. 2013, 22, 476–481. [Google Scholar] [CrossRef]
- Simanski, M.; Rademacher, F.; Schröder, L.; Schumacher, H.M.; Gläser, R.; Harder, J. IL-17A and IFN-γ Synergistically Induce RNase 7 Expression via STAT3 in Primary Keratinocytes. PLoS ONE 2013, 8, e59531. [Google Scholar] [CrossRef]
- Kirschner, N.; Brandner, J.M. Barriers and More: Functions of Tight Junction Proteins in the Skin. Ann. N. Y. Acad. Sci. 2012, 1257, 158–166. [Google Scholar] [CrossRef] [PubMed]
- Yokouchi, M.; Kubo, A. Maintenance of Tight Junction Barrier Integrity in Cell Turnover and Skin Diseases. Exp. Dermatol. 2018, 27, 876–883. [Google Scholar] [CrossRef]
- Campbell, H.K.; Maiers, J.L.; DeMali, K.A. Interplay between Tight Junctions & Adherens Junctions. Exp. Cell Res. 2017, 358, 39–44. [Google Scholar] [CrossRef]
- Kast, J.I.; Wanke, K.; Soyka, M.B.; Wawrzyniak, P.; Akdis, D.; Kingo, K.; Rebane, A.; Akdis, C.A. The Broad Spectrum of Interepithelial Junctions in Skin and Lung. J. Allergy Clin. Immunol. 2012, 130, 544–547.e4. [Google Scholar] [CrossRef]
- Volksdorf, T.; Heilmann, J.; Eming, S.A.; Schawjinski, K.; Zorn-Kruppa, M.; Ueck, C.; Vidal-y-Sy, S.; Windhorst, S.; Jücker, M.; Moll, I.; et al. Tight Junction Proteins Claudin-1 and Occludin Are Important for Cutaneous Wound Healing. Am. J. Pathol. 2017, 187, 1301–1312. [Google Scholar] [CrossRef]
- Allert, S.; Förster, T.M.; Svensson, C.-M.; Richardson, J.P.; Pawlik, T.; Hebecker, B.; Rudolphi, S.; Juraschitz, M.; Schaller, M.; Blagojevic, M.; et al. Candida albicans-Induced Epithelial Damage Mediates Translocation through Intestinal Barriers. mBio 2018, 9, e00915-18. [Google Scholar] [CrossRef] [PubMed]
- Sprague, J.L.; Schille, T.B.; Allert, S.; Trümper, V.; Lier, A.; Großmann, P.; Priest, E.L.; Tsavou, A.; Panagiotou, G.; Naglik, J.R.; et al. Candida albicans Translocation through the Intestinal Epithelial Barrier Is Promoted by Fungal Zinc Acquisition and Limited by NFκB-Mediated Barrier Protection. PLoS Pathog. 2024, 20, e1012031. [Google Scholar] [CrossRef] [PubMed]
- Böhringer, M.; Pohlers, S.; Schulze, S.; Albrecht-Eckardt, D.; Piegsa, J.; Weber, M.; Martin, R.; Hünniger, K.; Linde, J.; Guthke, R.; et al. Candida Albicans Infection Leads to Barrier Breakdown and a MAPK/NF-κB Mediated Stress Response in the Intestinal Epithelial Cell Line: Epithelial Barrier Breakdown by C. albicans. Cell. Microbiol. 2016, 18, 889–904. [Google Scholar] [CrossRef] [PubMed]
- Huang, Y.; Fujii, K.; Chen, X.; Iwatani, S.; Chibana, H.; Kojima, S.; Kajiwara, S. Fungal NOX Is an Essential Factor for Induction of TG2 in Human Hepatocytes. Med. Mycol. 2020, 58, 679–689. [Google Scholar] [CrossRef]
- Shrestha, R.; Shrestha, R.; Qin, X.-Y.; Kuo, T.-F.; Oshima, Y.; Iwatani, S.; Teraoka, R.; Fujii, K.; Hara, M.; Li, M.; et al. Fungus-Derived Hydroxyl Radicals Kill Hepatic Cells by Enhancing Nuclear Transglutaminase. Sci. Rep. 2017, 7, 4746. [Google Scholar] [CrossRef]
- Lin, M.; Huang, Y.; Orihara, K.; Chibana, H.; Kajiwara, S.; Chen, X. A Putative NADPH Oxidase Gene in Unicellular Pathogenic Candida glabrata Is Required for Fungal ROS Production and Oxidative Stress Response. J. Fungi 2023, 10, 16. [Google Scholar] [CrossRef]
- Kim, G.; Han, D.-W.; Lee, J.H. The Cytoprotective Effects of Baicalein on H2O2-Induced ROS by Maintaining Mitochondrial Homeostasis and Cellular Tight Junction in HaCaT Keratinocytes. Antioxidants 2023, 12, 902. [Google Scholar] [CrossRef]
- Marunaka, K.; Kobayashi, M.; Shu, S.; Matsunaga, T.; Ikari, A. Brazilian Green Propolis Rescues Oxidative Stress-Induced Mislocalization of Claudin-1 in Human Keratinocyte-Derived HaCaT Cells. Int. J. Mol. Sci. 2019, 20, 3869. [Google Scholar] [CrossRef]
- Kajiwara, S.; Aritomi, T.; Suga, K.; Ohtaguchi, K.; Kobayashi, O. Overexpression of the OLE1 Gene Enhances Ethanol Fermentation by Saccharomyces cerevisiae. Appl. Microbiol. Biotechnol. 2000, 53, 568–574. [Google Scholar] [CrossRef]
- Fonzi, W.A.; Irwin, M.Y. Isogenic strain construction and gene mapping in Candida albicans. Genetics 1993, 134, 717–728. [Google Scholar] [CrossRef]
- Leonardo, T.R.; Shi, J.; Chen, D.; Trivedi, H.M.; Chen, L. Differential Expression and Function of Bicellular Tight Junctions in Skin and Oral Wound Healing. Int. J. Mol. Sci. 2020, 21, 2966. [Google Scholar] [CrossRef] [PubMed]
- Wang, C.; Shang, H.; Zhang, S.; Wang, X.; Liu, D.; Shen, M.; Li, N.; Jiang, Y.; Wei, K.; Zhu, R. Hexavalent Chromium Disrupts the Skin Barrier by Targeting ROS-Mediated Mitochondrial Pathway Apoptosis in Keratinocytes. Chem. Biol. Interact. 2023, 379, 110523. [Google Scholar] [CrossRef]
- Kim, I.Y.; Lee, T.G.; Reipa, V.; Heo, M.B. Titanium Dioxide Induces Apoptosis under UVA Irradiation via the Generation of Lysosomal Membrane Permeabilization-Dependent Reactive Oxygen Species in HaCat Cells. Nanomaterials 2021, 11, 1943. [Google Scholar] [CrossRef] [PubMed]
- Warinhomhoun, S.; Muangnoi, C.; Buranasudja, V.; Mekboonsonglarp, W.; Rojsitthisak, P.; Likhitwitayawuid, K.; Sritularak, B. Antioxidant Activities and Protective Effects of Dendropachol, a New Bisbibenzyl Compound from Dendrobium Pachyglossum, on Hydrogen Peroxide-Induced Oxidative Stress in HaCaT Keratinocytes. Antioxidants 2021, 10, 252. [Google Scholar] [CrossRef] [PubMed]
- Elena-Real, C.A.; Díaz-Quintana, A.; González-Arzola, K.; Velázquez-Campoy, A.; Orzáez, M.; López-Rivas, A.; Gil-Caballero, S.; De La Rosa, M.Á.; Díaz-Moreno, I. Cytochrome C Speeds up Caspase Cascade Activation by Blocking 14-3-3ε-Dependent Apaf-1 Inhibition. Cell Death Dis. 2018, 9, 365. [Google Scholar] [CrossRef]
- Katsarou, S.; Makris, M.; Vakirlis, E.; Gregoriou, S. The Role of Tight Junctions in Atopic Dermatitis: A Systematic Review. J. Clin. Med. 2023, 12, 1538. [Google Scholar] [CrossRef]
- Kevil, C.G.; Oshima, T.; Alexander, J.S. The Role of P38 MAP Kinase in Hydrogen Peroxide Mediated Endothelial Solute Permeability. Endothelium 2001, 8, 107–116. [Google Scholar] [CrossRef]
- Ideta, R.; Sakuta, T.; Nakano, Y.; Uchiyama, T. Orally Administered Glucosylceramide Improves the Skin Barrier Function by Upregulating Genes Associated with the Tight Junction and Cornified Envelope Formation. Biosci. Biotechnol. Biochem. 2011, 75, 1516–1523. [Google Scholar] [CrossRef]
- Park, H.Y.; Kweon, D.K.; Kim, J.K. Upregulation of Tight Junction-Related Proteins by Hyaluronic Acid in Human HaCaT Keratinocytes. Bioact. Carbohydr. Diet. Fibre 2023, 30, 100374. [Google Scholar] [CrossRef]
- Lopes, J.P.; Lionakis, M.S. Pathogenesis and Virulence of Candida albicans. Virulence 2022, 13, 89–121. [Google Scholar] [CrossRef]
- Tatsukawa, H.; Fukaya, Y.; Frampton, G.; Martinez–Fuentes, A.; Suzuki, K.; Kuo, T.; Nagatsuma, K.; Shimokado, K.; Okuno, M.; Wu, J.; et al. Role of Transglutaminase 2 in Liver Injury via Cross-Linking and Silencing of Transcription Factor Sp1. Gastroenterology 2009, 136, 1783–1795.e10. [Google Scholar] [CrossRef]
- Surbek, M.; Van De Steene, T.; Sachslehner, A.P.; Golabi, B.; Griss, J.; Eyckerman, S.; Gevaert, K.; Eckhart, L. Cornification of Keratinocytes Is Associated with Differential Changes in the Catalytic Activity and the Immunoreactivity of Transglutaminase-1. Sci. Rep. 2023, 13, 21550. [Google Scholar] [CrossRef]
- Lee, S.J.; Lee, K.B.; Son, Y.H.; Shin, J.; Lee, J.-H.; Kim, H.J.; Hong, A.Y.; Bae, H.W.; Kwon, M.; Lee, W.J.; et al. Transglutaminase 2 Mediates UV-Induced Skin Inflammation by Enhancing Inflammatory Cytokine Production. Cell Death Dis. 2017, 8, e3148. [Google Scholar] [CrossRef] [PubMed]
- Pitolli, C.; Pietroni, V.; Marekov, L.; Terrinoni, A.; Yamanishi, K.; Mazzanti, C.; Melino, G.; Candi, E. Characterization of TG2 and TG1–TG2 Double Knock-out Mouse Epidermis. Amino Acids 2017, 49, 635–642. [Google Scholar] [CrossRef] [PubMed]
- Kobayashi, M.; Shu, S.; Marunaka, K.; Matsunaga, T.; Ikari, A. Weak Ultraviolet B Enhances the Mislocalization of Claudin-1 Mediated by Nitric Oxide and Peroxynitrite Production in Human Keratinocyte-Derived HaCaT Cells. Int. J. Mol. Sci. 2020, 21, 7138. [Google Scholar] [CrossRef]
- Nakazawa, T.; Hasegawa, A.; Nagasaka, T.; Yoshida, K.; Guo, F.; Wu, D.; Hiroshima, K.; Takeuchi, M. Differential Expression of Claudin 1 and 4 in Basal Cell Carcinoma of the Skin. Dermatol. Res. Pract. 2023, 2023, 1–11. [Google Scholar] [CrossRef] [PubMed]
- El-Chami, C.; Foster, A.R.; Johnson, C.; Clausen, R.P.; Cornwell, P.; Haslam, I.S.; Steward, M.C.; Watson, R.E.B.; Young, H.S.; O’Neill, C.A. Organic Osmolytes Increase Expression of Specific Tight Junction Proteins in Skin and Alter Barrier Function in Keratinocytes*. Br. J. Dermatol. 2021, 184, 482–494. [Google Scholar] [CrossRef]









| Strain | Parent | Genotype | Reference |
|---|---|---|---|
| S. cerevisiae S288C | MATα gal2 suc2 mal mel | Kajiwara et al. 2000 [41] | |
| C. albicans SC5314 | Wild type | Fonzi & Irwin, 1993 [42] | |
| C. albicans cfl11Δ | SC5314 | cfl11Δ::FRT/cfl11Δ::FRT | Huang et al. 2020 [36] |
| Gene | Primer | Sequence | Reference |
|---|---|---|---|
| 18SrRNA | 18S-F | 5′-CGC CGC TAG AGG TGA AAT TC-3′ | This study |
| 18S-R | 5′-CGA ACC TCC GAC TTT CGT TCT-3′ | ||
| OCLN | OCLN-F | 5′-GCT TCA GTT GGT GTT GTG AG-3′ | This study |
| OCLN-R | 5′-GAT GGC ATG GTG TAG TGT AG-3′ | ||
| CLDN1 | CLDN1-F | 5′-GGT GCT ATC TGT TCA GTG ATG-3′ | This study |
| CLDN1-R | 5′-GGC TGA CTT TCC TTG TGT AG-3′ | ||
| JAM1 | JAM1-F | 5′-ACC TGG TTC AAA GAT GGG ATA G-3′ | Leonardo et al. 2020 [43] |
| JAM1-R | 5′-TGT TGT GGG ATT CAG GAC ATA G-3′ |
Disclaimer/Publisher’s Note: The statements, opinions and data contained in all publications are solely those of the individual author(s) and contributor(s) and not of MDPI and/or the editor(s). MDPI and/or the editor(s) disclaim responsibility for any injury to people or property resulting from any ideas, methods, instructions or products referred to in the content. |
© 2026 by the authors. Licensee MDPI, Basel, Switzerland. This article is an open access article distributed under the terms and conditions of the Creative Commons Attribution (CC BY) license.
Share and Cite
Sze, J.L.J.; Chen, X.; Orihara, K.; Kajiwara, S. Fungal Reactive Oxygen Species Secreted by Candida albicans Induce Barrier Disruption and Cell Death in HaCaT Keratinocytes. J. Fungi 2026, 12, 38. https://doi.org/10.3390/jof12010038
Sze JLJ, Chen X, Orihara K, Kajiwara S. Fungal Reactive Oxygen Species Secreted by Candida albicans Induce Barrier Disruption and Cell Death in HaCaT Keratinocytes. Journal of Fungi. 2026; 12(1):38. https://doi.org/10.3390/jof12010038
Chicago/Turabian StyleSze, Jayshree Low Jit, Xinyue Chen, Kanami Orihara, and Susumu Kajiwara. 2026. "Fungal Reactive Oxygen Species Secreted by Candida albicans Induce Barrier Disruption and Cell Death in HaCaT Keratinocytes" Journal of Fungi 12, no. 1: 38. https://doi.org/10.3390/jof12010038
APA StyleSze, J. L. J., Chen, X., Orihara, K., & Kajiwara, S. (2026). Fungal Reactive Oxygen Species Secreted by Candida albicans Induce Barrier Disruption and Cell Death in HaCaT Keratinocytes. Journal of Fungi, 12(1), 38. https://doi.org/10.3390/jof12010038
