Comparative Genome Analysis of Japanese Field-Isolated Aspergillus for Aflatoxin Productivity and Non-Productivity
Abstract
1. Introduction
2. Materials and Methods
2.1. Fungal Strains and Culture Conditions
2.2. Quantification of AFB1 Production
2.3. Sequencing and Assembly of the Genome of Four Strains
2.4. Comparative Genome Analyses
2.5. Gene Expression Analysis by RT-qPCR
2.6. Statistical Analysis and Data Visualization
3. Results
3.1. JUL10 Produced More AFB1 Than JUL1 and NRRL3357, but SEP1 and SEP5 Did Not Produce AFB1
3.2. JUL1 and JUL10 Are Phylogenetically Close to A. flavus NRRL3357 While SEP1 and SEP5 to A. oryzae RIB40
3.3. Gene Ontology (GO) Enrichment Analysis Suggests Different Biological Processes Are Impaired among JUL1, JUL10, and SEPs
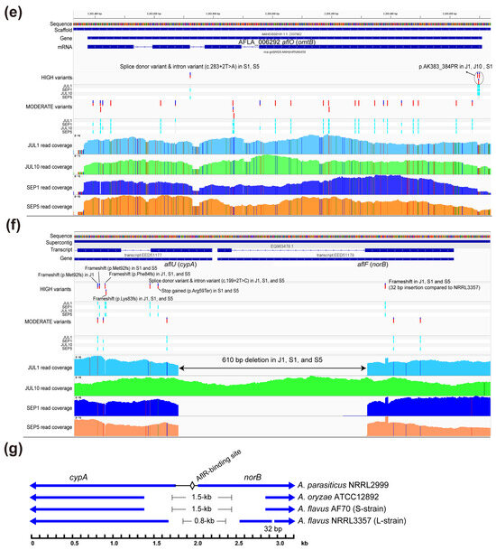
3.4. Disruptive Genetic Variants Were Detected for aflW (moxY), aflT, and aflO (omtB) in AF Biosynthetic Gene Cluster Only in SEP1 and SEP5
3.5. AF Production Was Not Observed with the Addition of ST in SEP1 and SEP5
3.6. Expression of Several Genes in AF BGC Was Greater in AF-Producing Strains, Especially JUL10
4. Discussion
Supplementary Materials
Author Contributions
Funding
Institutional Review Board Statement
Data Availability Statement
Acknowledgments
Conflicts of Interest
References
- Bennett, J.W.; Klich, M. Mycotoxins. Clin. Microbiol. Rev. 2003, 16, 497–516. [Google Scholar] [CrossRef]
- Klich, M.A. Aspergillus flavus: The major producer of aflatoxin. Mol. Plant Pathol. 2007, 8, 713–722. [Google Scholar] [CrossRef] [PubMed]
- Mitchell, N.J.; Bowers, E.; Hurburgh, C.; Wu, F. Potential economic losses to the US corn industry from aflatoxin contamination. Food Addit. Contam. Part A 2016, 33, 540–550. [Google Scholar] [CrossRef] [PubMed]
- Mejia-Teniente, L.; Maria, A.; Alejandro, M.; Torres-Pacheco, I.; Gerardo, R. Aflatoxins biochemistry and molecular biology—Biotechnological approaches for control in crops. In Aflatoxins—Detection, Measurement and Control; Torres-Pacheco, I., Ed.; InTech: Rijeka, Croatia, 2011; ISBN 978-953-307-711-6. [Google Scholar]
- Yabe, K.; Nakajima, H. Enzyme reactions and genes in aflatoxin biosynthesis. Appl. Microbiol. Biotechnol. 2004, 64, 745–755. [Google Scholar] [CrossRef] [PubMed]
- Yu, J.; Chang, P.-K.; Ehrlich, K.C.; Cary, J.W.; Bhatnagar, D.; Cleveland, T.E.; Payne, G.A.; Linz, J.E.; Woloshuk, C.P.; Bennett, J.W. Clustered pathway genes in aflatoxin biosynthesis. Appl. Environ. Microbiol. 2004, 70, 1253–1262. [Google Scholar] [CrossRef] [PubMed]
- Yabe, K.; Hatabayashi, H.; Ikehata, A.; Zheng, Y.; Kushiro, M. Development of the dichlorvos-ammonia (DV-AM) method for the visual detection of aflatoxigenic fungi. Appl. Microbiol. Biotechnol. 2015, 99, 10681–10694. [Google Scholar] [CrossRef] [PubMed]
- Schoch, C.L.; Seifert, K.A.; Huhndorf, S.; Robert, V.; Spouge, J.L.; Levesque, C.A.; Chen, W.; Fungal Barcoding Consortium; Fungal Barcoding Consortium Author List; Bolchacova, E.; et al. Nuclear ribosomal internal transcribed spacer (ITS) region as a universal DNA barcode marker for fungi. Proc. Natl. Acad. Sci. USA 2012, 109, 6241–6246. [Google Scholar] [CrossRef] [PubMed]
- Machida, M.; Yamada, O.; Gomi, K. Genomics of Aspergillus oryzae: Learning from the history of koji mold and exploration of its future. DNA Res. 2008, 15, 173–183. [Google Scholar] [CrossRef] [PubMed]
- Kjærbølling, I.; Vesth, T.; Frisvad, J.C.; Nybo, J.L.; Theobald, S.; Kildgaard, S.; Petersen, T.I.; Kuo, A.; Sato, A.; Lyhne, E.K.; et al. A comparative genomics study of 23 Aspergillus species from section Flavi. Nat. Commun. 2020, 11, 1106. [Google Scholar] [CrossRef] [PubMed]
- Gibbons, J.G.; Salichos, L.; Slot, J.C.; Rinker, D.C.; McGary, K.L.; King, J.G.; Klich, M.A.; Tabb, D.L.; McDonald, W.H.; Rokas, A. The evolutionary imprint of domestication on genome variation and function of the filamentous fungus Aspergillus oryzae. Curr. Biol. 2012, 22, 1403–1409. [Google Scholar] [CrossRef]
- Manabe, M.; Tsuruta, O. Geographical distribution of aflatoxin-producing fungi inhabiting in southeast Asia. Jpn. Agric. Res. Q. 1978, 12, 224–227. [Google Scholar]
- Takahashi, T. Distribution of aflatoxin-producing fungi in soil. Mycotoxins 1992, 1992, 13–17. [Google Scholar] [CrossRef][Green Version]
- Kishimoto, M.; Furukawa, T.; Karasawa, T.; Morimitsu, Y.; Kushiro, M. Isolation of Aspergillus flavus strains from field soil by the improved DV-AM method. JSM Mycotoxins 2021, 71, 9–12. [Google Scholar] [CrossRef]
- Furukawa, T.; Kushiro, M.; Nakagawa, H.; Enomoto, H.; Sakuda, S. Low-dose ethanol increases aflatoxin production due to the adh1-dependent incorporation of ethanol into aflatoxin biosynthesis. iScience 2023, 26, 106051. [Google Scholar] [CrossRef] [PubMed]
- Cabanettes, F.; Klopp, C. D-GENIES: Dot plot large genomes in an interactive, efficient and simple way. PeerJ 2018, 6, e4958. [Google Scholar] [CrossRef] [PubMed]
- Pabinger, S.; Dander, A.; Fischer, M.; Snajder, R.; Sperk, M.; Efremova, M.; Krabichler, B.; Speicher, M.R.; Zschocke, J.; Trajanoski, Z. A survey of tools for variant analysis of next-generation genome sequencing data. Brief. Bioinform. 2014, 15, 256–278. [Google Scholar] [CrossRef] [PubMed]
- Bolger, A.M.; Lohse, M.; Usadel, B. Trimmomatic: A flexible trimmer for illumina sequence data. Bioinformatics 2014, 30, 2114–2120. [Google Scholar] [CrossRef] [PubMed]
- Li, H.; Durbin, R. Fast and accurate short read alignment with Burrows–Wheeler transform. Bioinformatics 2009, 25, 1754–1760. [Google Scholar] [CrossRef] [PubMed]
- Picard Tools—By Broad Institute. Available online: http://broadinstitute.github.io/picard/ (accessed on 17 April 2024).
- Poplin, R.; Ruano-Rubio, V.; DePristo, M.A.; Fennell, T.J.; Carneiro, M.O.; Auwera, G.A.V.; der Kling, D.E.; Gauthier, L.D.; Levy-Moonshine, A.; Roazen, D.; et al. Scaling accurate genetic variant discovery to tens of thousands of samples. bioRxiv 2018. [Google Scholar] [CrossRef]
- Kozlov, A.M.; Darriba, D.; Flouri, T.; Morel, B.; Stamatakis, A. RAxML-NG: A fast, scalable and user-friendly tool for maximum likelihood phylogenetic inference. Bioinformatics 2019, 35, 4453–4455. [Google Scholar] [CrossRef] [PubMed]
- FigTree. Available online: http://tree.bio.ed.ac.uk/software/figtree/ (accessed on 17 April 2024).
- Cingolani, P.; Platts, A.; Wang, L.L.; Coon, M.; Nguyen, T.; Wang, L.; Land, S.J.; Lu, X.; Ruden, D.M. A Program for annotating and predicting the effects of single nucleotide polymorphisms, snpEff: SNPs in the genome of Drosophila melanogaster strain W1118; Iso-2; Iso-3. Fly 2012, 6, 80–92. [Google Scholar] [CrossRef] [PubMed]
- Thorvaldsdóttir, H.; Robinson, J.T.; Mesirov, J.P. Integrative Genomics Viewer (IGV): High-performance genomics data visualization and exploration. Brief. Bioinform. 2013, 14, 178–192. [Google Scholar] [CrossRef] [PubMed]
- Basenko, E.Y.; Pulman, J.A.; Shanmugasundram, A.; Harb, O.S.; Crouch, K.; Starns, D.; Warrenfeltz, S.; Aurrecoechea, C.; Stoeckert, C.J.; Kissinger, J.C.; et al. FungiDB: An integrated bioinformatic resource for fungi and oomycetes. J. Fungi 2018, 4, 39. [Google Scholar] [CrossRef] [PubMed]
- Supek, F.; Bošnjak, M.; Škunca, N.; Šmuc, T. REVIGO summarizes and visualizes long lists of gene ontology terms. PLoS ONE 2011, 6, e21800. [Google Scholar] [CrossRef] [PubMed]
- Simão, F.A.; Waterhouse, R.M.; Ioannidis, P.; Kriventseva, E.V.; Zdobnov, E.M. BUSCO: Assessing genome assembly and annotation completeness with single-copy orthologs. Bioinformatics 2015, 31, 3210–3212. [Google Scholar] [CrossRef]
- Bhatnagar, D.; Ehrlich, K.C.; Cleveland, T.E. Molecular genetic analysis and regulation of aflatoxin biosynthesis. Appl. Microbiol. Biotechnol. 2003, 61, 83–93. [Google Scholar] [CrossRef] [PubMed]
- Chang, P.-K. The Aspergillus parasiticus protein AFLJ interacts with the aflatoxin pathway-specific regulator AFLR. Mol. Genet. Genom. 2003, 268, 711–719. [Google Scholar] [CrossRef] [PubMed]
- Ehrlich, K.C.; Chang, P.-K.; Yu, J.; Cotty, P.J. Aflatoxin biosynthesis cluster gene cypA is required for G aflatoxin formation. Appl. Environ. Microbiol. 2004, 70, 6518–6524. [Google Scholar] [CrossRef]
- Kiyota, T.; Hamada, R.; Sakamoto, K.; Iwashita, K.; Yamada, O.; Mikami, S. Aflatoxin non-productivity of Aspergillus oryzae caused by loss of function in the aflJ gene product. J. Biosci. Bioeng. 2011, 111, 512–517. [Google Scholar] [CrossRef] [PubMed]
- Wen, Y.; Hatabayashi, H.; Arai, H.; Kitamoto, H.K.; Yabe, K. Function of the cypX and moxY genes in aflatoxin biosynthesis in Aspergillus parasiticus. Appl. Environ. Microbiol. 2005, 71, 3192–3198. [Google Scholar] [CrossRef] [PubMed]
- Tominaga, M.; Lee, Y.-H.; Hayashi, R.; Suzuki, Y.; Yamada, O.; Sakamoto, K.; Gotoh, K.; Akita, O. Molecular analysis of an inactive aflatoxin biosynthesis gene cluster in Aspergillus oryzae RIB strains. Appl. Environ. Microbiol. 2006, 72, 484–490. [Google Scholar] [CrossRef] [PubMed]
- Cai, J.; Zeng, H.; Shima, Y.; Hatabayashi, H.; Nakagawa, H.; Ito, Y.; Adachi, Y.; Nakajima, H.; Yabe, K. Involvement of the nadA gene in formation of G-group aflatoxins in Aspergillus parasiticus. Fungal Genet. Biol. 2008, 45, 1081–1093. [Google Scholar] [CrossRef] [PubMed]
- Motomura, M.; Chihaya, N.; Shinozawa, T.; Hamasaki, T.; Yabe, K. Cloning and characterization of the O-methyltransferase I gene (dmtA) from Aspergillus parasiticus associated with the conversions of demethylsterigmatocystin to sterigmatocystin and dihydrodemethylsterigmatocystin to dihydrosterigmatocystin in aflatoxin biosynthesis. Appl. Environ. Microbiol. 1999, 65, 4987–4994. [Google Scholar] [CrossRef]
- Yu, J.; Woloshuk, C.P.; Bhatnagar, D.; Cleveland, T.E. Cloning and characterization of avfA and omtB genes involved in aflatoxin biosynthesis in three Aspergillus species. Gene 2000, 248, 157–167. [Google Scholar] [CrossRef] [PubMed]
- Ehrlich, K.C. Predicted roles of the uncharacterized clustered genes in aflatoxin biosynthesis. Toxins 2009, 1, 37–58. [Google Scholar] [CrossRef]
- Yabe, K.; Ando, Y.; Hamasaki, T. Desaturase activity in the branching step between aflatoxins B1 and G1 and aflatoxins B2 and G2. Agric. Biol. Chem. 1991, 55, 1907–1911. [Google Scholar] [CrossRef]
- Gilbert, M.K.; Mack, B.M.; Moore, G.G.; Downey, D.L.; Lebar, M.D.; Joardar, V.; Losada, L.; Yu, J.; Nierman, W.C.; Bhatnagar, D. Whole genome comparison of Aspergillus flavus L-morphotype strain NRRL 3357 (type) and S-morphotype strain AF70. PLoS ONE 2018, 13, e0199169. [Google Scholar] [CrossRef] [PubMed]
- Cotty, P.J. Virulence and cultural characteristics of two Aspergillus flavus strains pathogenic on cotton. Phytopathology 1989, 79, 808. [Google Scholar] [CrossRef]
- Yabe, K.; Ando, Y.; Hashimoto, J.; Hamasaki, T. Two distinct O-methyltransferases in aflatoxin biosynthesis. Appl. Environ. Microbiol. 1989, 55, 2172–2177. [Google Scholar] [CrossRef] [PubMed]
- Jayashree, T.; Praveen Rao, J.; Subramanyam, C. Regulation of aflatoxin production by Ca2+/calmodulin-dependent protein phosphorylation and dephosphorylation. FEMS Microbiol. Lett. 2000, 183, 215–219. [Google Scholar] [CrossRef] [PubMed]
- Pan, L.; Chang, P.; Jin, J.; Yang, Q.; Xing, F. Dimethylformamide inhibits fungal growth and aflatoxin B1 biosynthesis in Aspergillus flavus by down-regulating glucose metabolism and amino acid biosynthesis. Toxins 2020, 12, 683. [Google Scholar] [CrossRef] [PubMed]
- Kusumoto, K.-I.; Yabe, K.; Nogata, Y.; Ohta, H. Transcript of a homolog of aflR, a regulatory gene for aflatoxin synthesis in Aspergillus parasiticus, was not detected in Aspergillus oryzae strains. FEMS Microbiol. Lett. 1998, 169, 303–307. [Google Scholar] [CrossRef] [PubMed]
- Akao, T.; Sano, M.; Yamada, O.; Akeno, T.; Fujii, K.; Goto, K.; Ohashi-Kunihiro, S.; Takase, K.; Yasukawa-Watanabe, M.; Yamaguchi, K.; et al. Analysis of expressed sequence tags from the fungus Aspergillus oryzae cultured under different conditions. DNA Res. 2007, 14, 47–57. [Google Scholar] [CrossRef]
- Wang, B.; Guo, G.; Wang, C.; Lin, Y.; Wang, X.; Zhao, M.; Guo, Y.; He, M.; Zhang, Y.; Pan, L. Survey of the transcriptome of Aspergillus oryzae via massively parallel mRNA sequencing. Nucleic Acids Res. 2010, 38, 5075–5087. [Google Scholar] [CrossRef] [PubMed]
- Yu, J.; Chang, P.-K.; Ehrlich, K.C.; Cary, J.W.; Montalbano, B.; Dyer, J.M.; Bhatnagar, D.; Cleveland, T.E. Characterization of the critical amino acids of an Aspergillus parasiticus cytochrome P-450 monooxygenase encoded by ordA that is involved in the biosynthesis of aflatoxins B1, G1, B2, and G2. Appl. Environ. Microbiol. 1998, 64, 4834–4841. [Google Scholar] [CrossRef] [PubMed]
- Chang, P.-K.; Yu, J.; Yu, J.-H. aflT, a MFS transporter-encoding gene located in the aflatoxin gene cluster, does not have a significant role in aflatoxin secretion. Fungal Genet. Biol. 2004, 41, 911–920. [Google Scholar] [CrossRef] [PubMed]
- Chanda, A.; Roze, L.V.; Linz, J.E. A possible role for exocytosis in aflatoxin export in Aspergillus parasiticus. Eukaryot. Cell 2010, 9, 1724–1727. [Google Scholar] [CrossRef] [PubMed]








| Gene ID (JCVI-afl1-v3.0) | Gene Name | JUL1 | JUL10 | SEP1 | SEP5 | ||||
|---|---|---|---|---|---|---|---|---|---|
| HIGH | MODERATE | HIGH | MODERATE | HIGH | MODERATE | HIGH | MODERATE | ||
| AFLA_006285 | aflYa (nadA) | 2 | 13 | 2 | 14 | 2 | 14 | 2 | 14 |
| AFLA_006286 | aflY (hypA) | 0 | 6 | 0 | 5 | 0 | 10 | 0 | 10 |
| AFLA_006286 * | aflX (ordB) | 0 | 3 | 0 | 2 | 0 | 2 | 0 | 2 |
| AFLA_006287 | aflW (moxY) | 0 | 5 | 0 | 4 | 1 | 12 | 1 | 12 |
| AFLA_006288 | aflV (cypX) | 0 | 0 | 0 | 10 | 0 | 5 | 0 | 5 |
| AFLA_006289 | aflK (vbs) | 0 | 0 | 0 | 3 | 0 | 13 | 0 | 13 |
| AFLA_006290 | aflQ (ordA) | 0 | 0 | 0 | 1 | 0 | 2 | 0 | 2 |
| AFLA_006291 | aflP (omtA) | 0 | 12 | 0 | 8 | 0 | 9 | 0 | 9 |
| AFLA_006292 | aflO (omtB) | 3 | 20 | 3 | 20 | 4 | 21 | 1 | 20 |
| AFLA_006293 | aflI (avfA) | 0 | 30 | 0 | 29 | 0 | 29 | 0 | 29 |
| AFLA_006294 | aflLa (hypB) | 2 | 15 | 2 | 15 | 4 | 16 | 4 | 16 |
| AFLA_006295 | aflL (verB) | 1 | 19 | 1 | 20 | 1 | 22 | 1 | 22 |
| AFLA_006296 | aflG (avnA) | 0 | 5 | 0 | 3 | 0 | 8 | 0 | 8 |
| AFLA_006297 | aflNa (hypD) | 0 | 0 | 0 | 0 | 0 | 1 | 0 | 1 |
| AFLA_006298 | aflN (verA) | 0 | 14 | 0 | 12 | 0 | 32 | 0 | 32 |
| AFLA_006299 | aflMa (hypE) | 0 | 9 | 0 | 11 | 0 | 8 | 0 | 8 |
| AFLA_006300 | aflM (ver-1) | 0 | 1 | 0 | 2 | 0 | 0 | 0 | 0 |
| AFLA_006301 | aflE (norA) | 0 | 0 | 0 | 0 | 0 | 4 | 0 | 4 |
| AFLA_006302 | aflJ (estA) | 0 | 0 | 0 | 0 | 0 | 3 | 0 | 3 |
| AFLA_006304 | aflH (adhA) | 0 | 0 | 0 | 1 | 0 | 3 | 0 | 3 |
| AFLA_006305 | aflS | 0 | 3 | 0 | 3 | 0 | 6 | 0 | 6 |
| AFLA_006306 | aflR | 0 | 0 | 0 | 1 | 0 | 4 | 0 | 4 |
| AFLA_006307 | aflB (fas-1) | 0 | 0 | 0 | 0 | 0 | 9 | 0 | 9 |
| AFLA_006308 | aflA (fas-2) | 0 | 0 | 0 | 0 | 0 | 13 | 0 | 13 |
| AFLA_006309 | aflD (nor-1) | 0 | 0 | 0 | 0 | 0 | 2 | 0 | 2 |
| AFLA_006310 | aflCa (hypC) | 0 | 0 | 0 | 0 | 0 | 0 | 0 | 0 |
| AFLA_006311 | aflC (pksA) | 0 | 2 | 0 | 1 | 0 | 17 | 0 | 17 |
| AFLA_006312 | aflT | 0 | 5 | 0 | 0 | 1 | 8 | 1 | 8 |
| AFLA_006313 | aflU (cypA) | 5 | 8 | 0 | 0 | 4 | 14 | 5 | 13 |
| AFLA_006314 | aflF (norB) | 0 | 0 | 0 | 0 | 0 | 3 | 0 | 3 |
Disclaimer/Publisher’s Note: The statements, opinions and data contained in all publications are solely those of the individual author(s) and contributor(s) and not of MDPI and/or the editor(s). MDPI and/or the editor(s) disclaim responsibility for any injury to people or property resulting from any ideas, methods, instructions or products referred to in the content. |
© 2024 by the authors. Licensee MDPI, Basel, Switzerland. This article is an open access article distributed under the terms and conditions of the Creative Commons Attribution (CC BY) license (https://creativecommons.org/licenses/by/4.0/).
Share and Cite
Furukawa, T.; Sakai, K.; Suzuki, T.; Tanaka, T.; Kushiro, M.; Kusumoto, K.-I. Comparative Genome Analysis of Japanese Field-Isolated Aspergillus for Aflatoxin Productivity and Non-Productivity. J. Fungi 2024, 10, 459. https://doi.org/10.3390/jof10070459
Furukawa T, Sakai K, Suzuki T, Tanaka T, Kushiro M, Kusumoto K-I. Comparative Genome Analysis of Japanese Field-Isolated Aspergillus for Aflatoxin Productivity and Non-Productivity. Journal of Fungi. 2024; 10(7):459. https://doi.org/10.3390/jof10070459
Chicago/Turabian StyleFurukawa, Tomohiro, Kanae Sakai, Tadahiro Suzuki, Takumi Tanaka, Masayo Kushiro, and Ken-Ichi Kusumoto. 2024. "Comparative Genome Analysis of Japanese Field-Isolated Aspergillus for Aflatoxin Productivity and Non-Productivity" Journal of Fungi 10, no. 7: 459. https://doi.org/10.3390/jof10070459
APA StyleFurukawa, T., Sakai, K., Suzuki, T., Tanaka, T., Kushiro, M., & Kusumoto, K.-I. (2024). Comparative Genome Analysis of Japanese Field-Isolated Aspergillus for Aflatoxin Productivity and Non-Productivity. Journal of Fungi, 10(7), 459. https://doi.org/10.3390/jof10070459

