Eventogram: A Visual Representation of Main Events in Biomedical Signals
Abstract
:1. Introduction
2. Materials and Methods
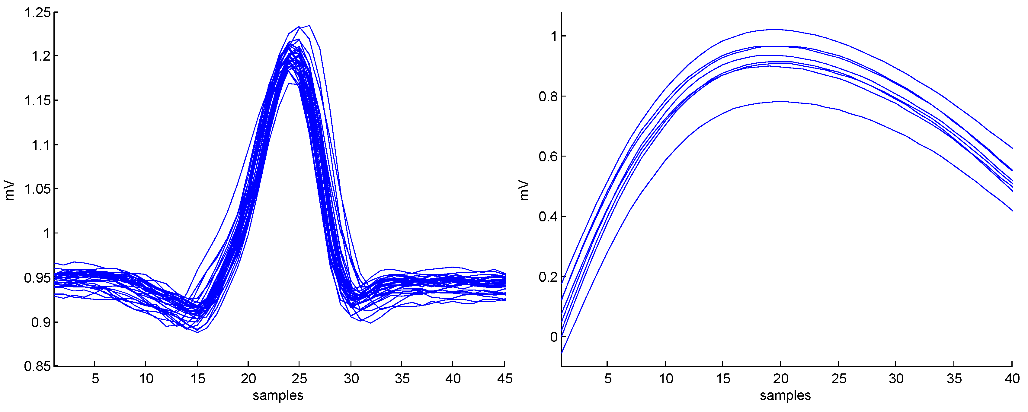
2.1. Data Used
2.2. Method I: Periodogram
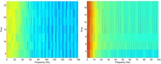
2.3. Method II: Spectrogram
2.4. Method III: Wavelets
2.5. Method IV: Eventogram
3. Results and Discussion
- For QRS detection in ECG signals: The eventogram-based QRS detector has two additional steps to the eventogram: one at the beginning before applying the eventogram (preprocessing step) and one at the end after applying the eventogram (thresholding step). The eventogram is considered to be the feature extraction step. Interestingly, the eventogram-based QRS detector, with ms and ms, obtained a sensitivity (SE) of 99.29% and a positive predictivity (+P) of 98.11% over the first lead of 10 databases with a total of 1,179,812 beats. When applied to the well-known MIT-BIH Arrhythmia Database, an SE of 99.78% and a +P of 99.87% were attained [17].
- For T wave detection in ECG signals: The eventogram-based T wave detector has three additional steps to the eventogram: two steps at the beginning before applying the eventogram (filtering and QRS removal) and one at the end after applying the eventogram (thresholding based on RR intervals). The eventogram is considered to be the feature extraction step. Over the MIT-BIH Arrhythmia Database, the eventogram-based T wave detector, with ms and ms, achieved a SE of 99.86% and a +P of 99.65%, which are promising results for handling the non-stationary effects, low SNR, normal sinus rhythm (NSR), left bundle branch block, right bundle branch block, premature ventricular contraction, and premature atrial contraction in ECG signals [18].
- For systolic wave detection in PPG signals: The eventogram-based systolic wave detector has two additional steps to the eventogram: one step at the beginning before applying the eventogram (filtering) and one at the end after applying the eventogram (thresholding). The eventogram is considered to be the feature extraction step. The eventogram-based systolic wave detection algorithm, with ms and ms, was evaluated using 40 records after three heat stress simulations, containing 5071 heartbeats, with an overall SE of 99.89% and the +P was 99.84% [11].
- For and wave detection in PPG signals: The eventogram-based a and b waves detector has two additional steps to the eventogram: one step at the beginning before applying the eventogram (filtering) and one at the end after applying the eventogram (thresholding). The eventogram is considered to be the feature extraction step. The eventogram-based a wave detection algorithm, with ms and ms, demonstrated overall SE of 99.78%, +P of 100% over signals that suffer from (1) non-stationary effects; (2) irregular heartbeats; and (3) low amplitude waves. In addition, the b detection algorithm (based on the detection of a waves) achieved an overall SE of 99.78% and a +P of 99.95% [14].
- For , , and wave detection in PPG signals: The eventogram-based c, d, and e waves detector has three additional steps to the eventogram: two steps at the beginning before applying the eventogram (filtering and removal of segment) and one at the end after applying the eventogram (thresholding). The eventogram is considered to be the feature extraction step. The performance of the eventogram-based c, d, and e waves detector, with ms and ms, was tested on 27 PPG records collected during rest and after two hours of exercise, resulting in 97.39% SE and 99.82% +P [15].
- For S1 and S2 detection in heart sounds: The eventogram-based heart sounds detector has two additional steps to the eventogram: one step at the beginning before applying the eventogram (filtering) and one at the end after applying the eventogram (thresholding). The eventogram is considered to be the feature extraction step. The SE and +P of the eventogram-based S1 and S2 detector, with ms and ms, were 70% and 68%, respectively, in heart sounds collected from children with pulmonary artery hypertension [19].
4. Conclusions
Acknowledgments
Conflicts of Interest
References
- Nicolis, G.; Prigogine, I.; Nocolis, G. Exploring Complexity: An Introduction; W.H. Freeman: New York, NY, USA, 1989. [Google Scholar]
- Lin, J.; Keogh, E.; Lonardi, S. Visualizing and discovering non-trivial patterns in large time series databases. Inf. Vis. 2005, 4, 61–82. [Google Scholar] [CrossRef]
- Wei, L.; Kumar, N.; Lolla, V.; Keogh, E.; Lonardi, S.; Ratanamahatana, C.A.; Van Herle, H. A practical tool for visualizing and data mining medical time series. In Proceedings of the 18th IEEE Symposium on Computer-Based Medical Systems, Dublin, Ireland, 23–24 June 2005; pp. 341–346.
- Mohammad, Y.; Nishida, T. Constrained motif discovery in time series. New Gener. Comput. 2009, 27, 319–346. [Google Scholar] [CrossRef]
- Klimov, D.; Shahar, Y.; Taieb-Maimon, M. Intelligent visualization and exploration of time-oriented data of multiple patients. Artif. Intell. Med. 2010, 49, 11–31. [Google Scholar] [CrossRef] [PubMed]
- Andrienko, G.; Andrienko, N.; Mladenov, M.; Mock, M.; Poelitz, C. Extracting events from spatial time series. In Proceedings of the 14th IEEE International Conference Information Visualisation, London, UK, 26–29 July 2010; pp. 48–53.
- Aguera, P.E.; Jerbi, K.; Caclin, A.; Bertrand, O. ELAN: A software package for analysis and visualization of MEG, EEG, and LFP signals. Comput. Intell. Neurosci. 2011, 2011, 158970. [Google Scholar] [CrossRef] [PubMed]
- Kouzaev, G.A. EM Topological Signaling and Computing. In Applications of Advanced Electromagnetics; Springer: Berlin, Germany, 2013; pp. 413–494. [Google Scholar]
- Li, Y.; Lin, J.; Oates, T. Visualizing Variable-Length Time Series Motifs. In Proceedings of the SIAM International Conference on Data Mining, Anaheim, CA, USA, 26–28 April 2012; pp. 895–906.
- Moody, G.B.; Mark, R.G. The impact of the MIT-BIH Arrhythmia Database. IEEE Eng. Med. Biol. Mag. 2001, 20, 45–50. [Google Scholar] [CrossRef] [PubMed]
- Elgendi, M.; Norton, I.; Brearley, M.; Abbott, D.; Schuurmans, D. Systolic Peak Detection in Acceleration Photoplethysmograms Measured from Emergency Responders in Tropical Conditions. PLoS ONE 2013, 8, e76585. [Google Scholar] [CrossRef] [PubMed]
- Elgendi, M.; Jonkman, M.; De Boer, F. Measurement of a-a Intervals at Rest in the Second Derivative Plethysmogram. In Proceedings of the 2009 International Symposium on Bioelectronics and Bioinformatics, Melbourne, Australia, 9–11 December 2009; Fang, Q., Cosic, I., Eds.; RMIT University, School of Electrical and Computer Engineering: Melbourne, Australia, 2009; pp. 67–79. [Google Scholar]
- Elgendi, M.; Jonkman, M.; De Boer, F. Heart Rate Variability Measurement Using the Second Derivative Photoplethysmogram. In Proceedings of the 3rd International Conference on Bio-inspired Systems and Signal Processing (BIOSIGNALS2010), Valencia, Spain, 20–23 January 2010; pp. 82–87.
- Elgendi, M.; Norton, I.; Brearley, M.; Abbott, D.; Schuurmans, D. Detection of a and b waves in the acceleration photoplethysmogram. Biomed. Eng. Online 2014, 13, 139. [Google Scholar] [CrossRef] [PubMed]
- Elgendi, M. Detection of c, d, and e waves in the acceleration photoplethysmogram. Comput. Methods Programs Biomed. 2014, 117, 125–136. [Google Scholar] [CrossRef] [PubMed]
- Elgendi, M.; Jonkman, M.; De Boer, F. Frequency Bands Effects on QRS Detection. In Proceedings of the 3rd International Conference on Bio-inspired Systems and Signal Processing (BIOSIGNALS2010), Valencia, Spain, 20–23 January 2010; pp. 428–431.
- Elgendi, M. Fast QRS Detection with an Optimized Knowledge-Based Method: Evaluation on 11 Standard ECG Databases. PLoS ONE 2013, 8, e73557. [Google Scholar] [CrossRef] [PubMed]
- Elgendi, M.; Eskofier, B.; Abbott, D. Fast T Wave Detection Calibrated by Clinical Knowledge with Annotation of P and T Waves. Sensors 2015, 15, 17693. [Google Scholar] [CrossRef] [PubMed]
- Elgendi, M.; Kumar, S.; Guo, L.; Rutledge, J.; Coe, J.Y.; Zemp, R.; Schuurmans, D.; Adatia, I. Detection of Heart Sounds in Children with and without Pulmonary Arterial Hypertension—Daubechies Wavelets Approach. PLoS ONE 2015, 10, e0143146. [Google Scholar] [CrossRef] [PubMed]
- Kania, M.; Fereniec, M.; Maniewski, R. Wavelet denoising for multi-lead high resolution ECG signals. Meas. Sci. Rev. 2007, 7, 30–33. [Google Scholar]
- Eckmann, J.P.; Kamphorst, S.O.; Ruelle, D. Recurrence Plots of Dynamical Systems. Europhys. Lett. 1987, 4, 973. [Google Scholar] [CrossRef]
- Braunwald, E.; Zipes, D.; Libby, P.; Bonow, R. Braunwald’s Heart Disease: A Textbook of Cardiovascular Medicine, 7th ed.; Saunders: Philadelphia, PA, USA, 2004. [Google Scholar]
- Bond, R.R.; Finlay, D.D.; Nugent, C.D.; Moore, G.; Guldenring, D. Methods for presenting and visualising electrocardiographic data: From temporal signals to spatial imaging. J. Electrocardiol. 2013, 46, 182–196. [Google Scholar] [CrossRef] [PubMed]









© 2016 by the author; licensee MDPI, Basel, Switzerland. This article is an open access article distributed under the terms and conditions of the Creative Commons Attribution (CC-BY) license (http://creativecommons.org/licenses/by/4.0/).
Share and Cite
Elgendi, M. Eventogram: A Visual Representation of Main Events in Biomedical Signals. Bioengineering 2016, 3, 22. https://doi.org/10.3390/bioengineering3040022
Elgendi M. Eventogram: A Visual Representation of Main Events in Biomedical Signals. Bioengineering. 2016; 3(4):22. https://doi.org/10.3390/bioengineering3040022
Chicago/Turabian StyleElgendi, Mohamed. 2016. "Eventogram: A Visual Representation of Main Events in Biomedical Signals" Bioengineering 3, no. 4: 22. https://doi.org/10.3390/bioengineering3040022
APA StyleElgendi, M. (2016). Eventogram: A Visual Representation of Main Events in Biomedical Signals. Bioengineering, 3(4), 22. https://doi.org/10.3390/bioengineering3040022
