Hydrogel Microsphere-Based Alveolar Models for Toxicity Assessment and Pathogen Infection Studies
Abstract
1. Introduction
2. Materials and Methods
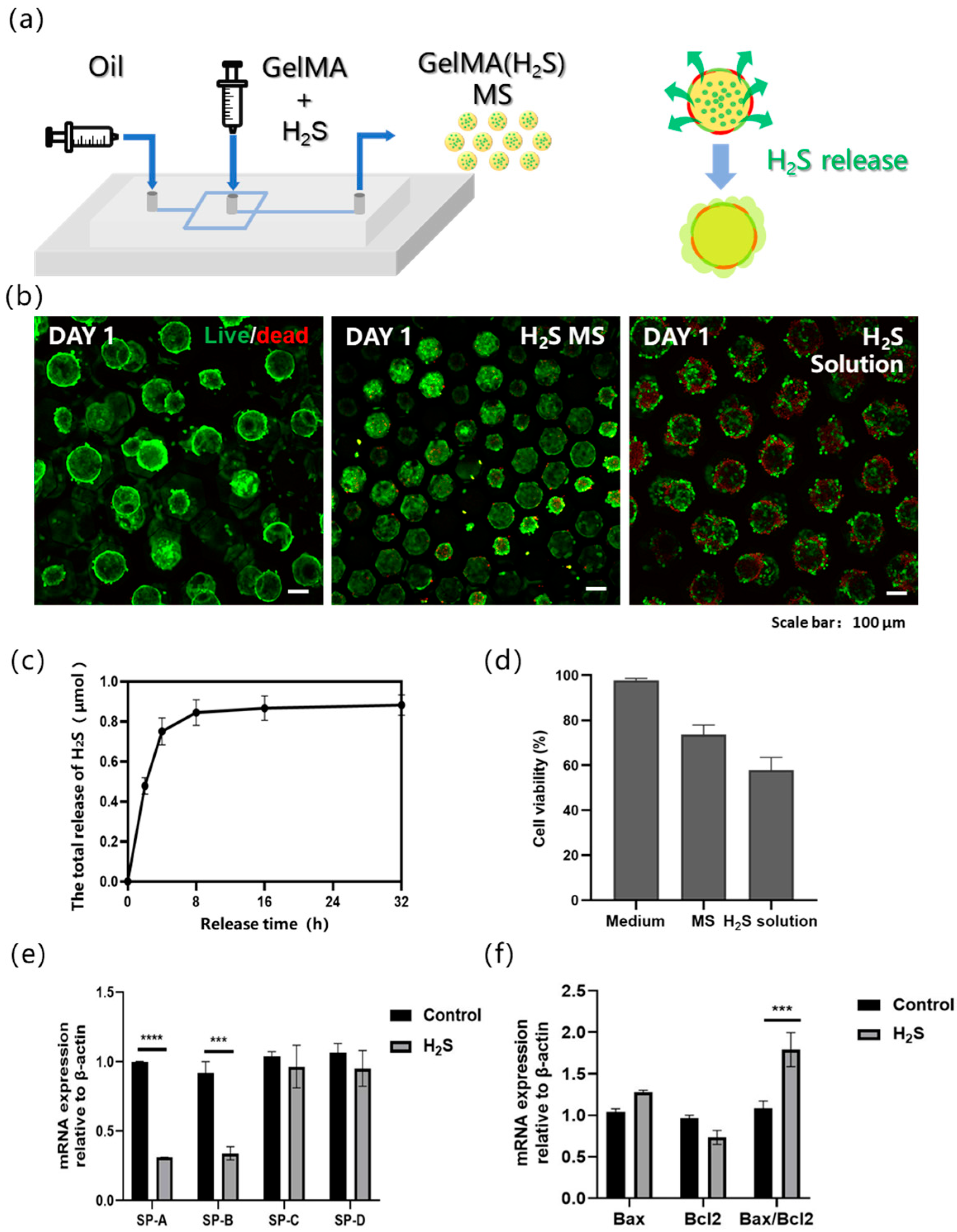
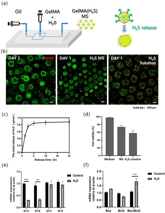
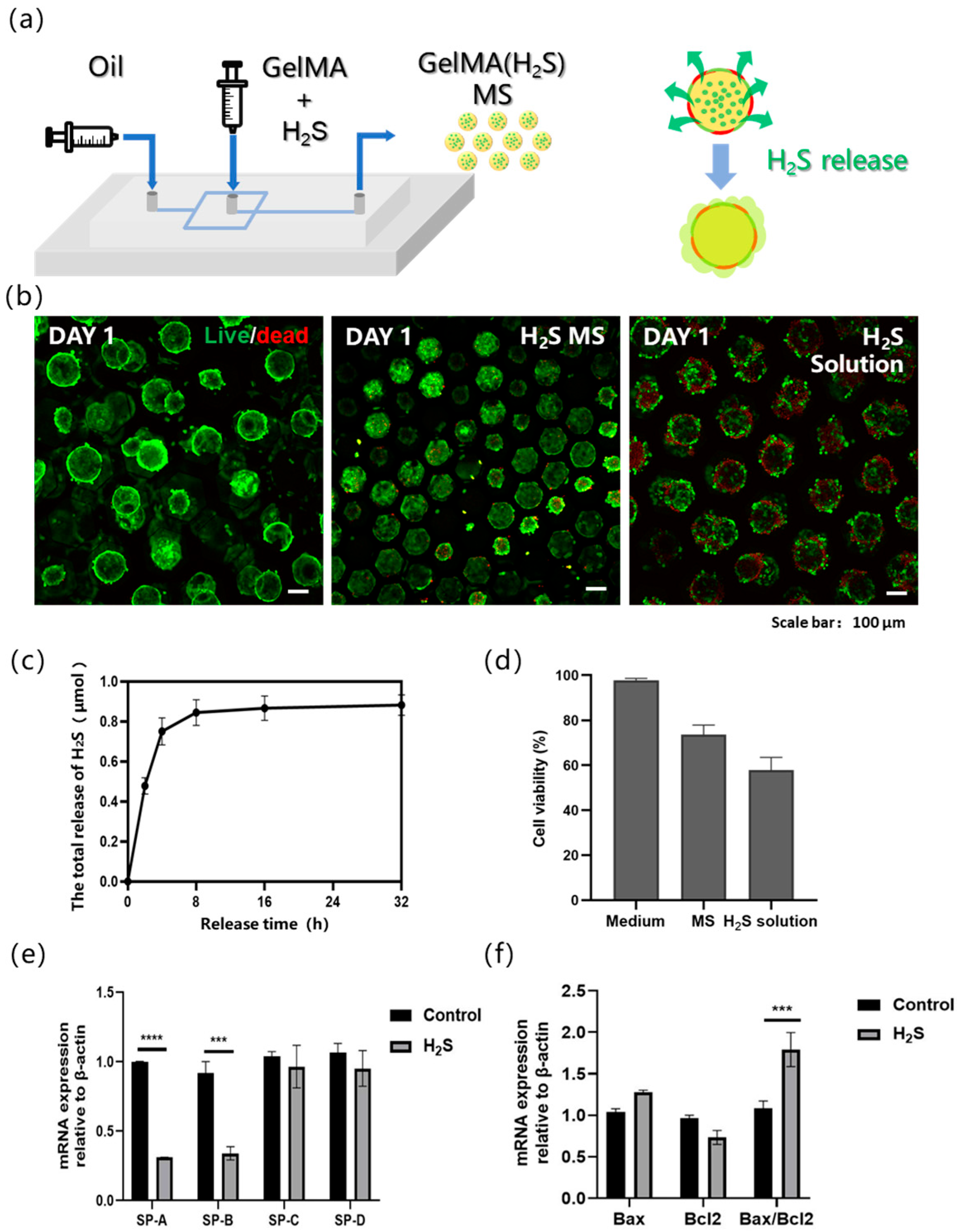
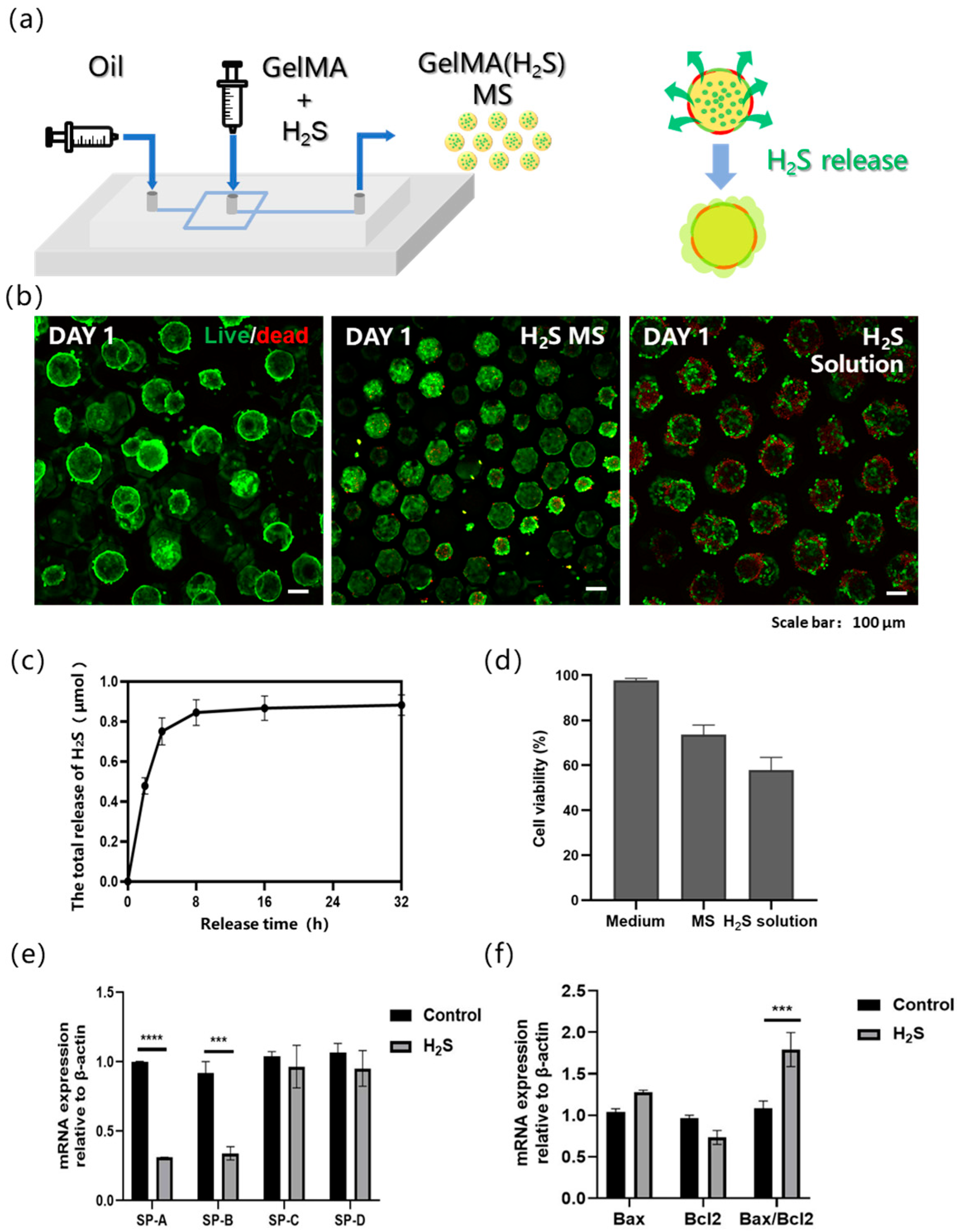
2.1. GelMA Microsphere Preparation
2.2. Honeycomb Array Preparation
2.3. Cell Culture
2.4. Assembly of Cells and GelMA Microspheres
2.5. H2S Release Quantification
2.6. Gene Expression Profiling
2.7. Pseudovirus Infection and Anti-Body Neutralization
3. Results and Discussion
4. Conclusions
Author Contributions
Funding
Institutional Review Board Statement
Informed Consent Statement
Data Availability Statement
Conflicts of Interest
References
- Huh, D.; Matthews, B.D.; Mammoto, A.; Montoya-Zavala, M.; Hsin, H.Y.; Ingber, D.E. Reconstituting Organ-Level Lung Functions on a Chip. Science 2010, 328, 1662–1668. [Google Scholar] [CrossRef]
- Morsi, Y.S.; Shi, P.; Li, Z. Advancement of Lung Tissue Engineering: An Overview. Int. J. Biomed. Eng. Technol. 2011, 5, 195. [Google Scholar] [CrossRef]
- Ng, W.L.; Ayi, T.C.; Liu, Y.-C.; Sing, S.L.; Yeong, W.Y.; Tan, B.-H. Fabrication and Characterization of 3D Bioprinted Triple-Layered Human Alveolar Lung Models. Int. J. Bioprint. 2024, 7, 332. [Google Scholar] [CrossRef] [PubMed]
- Horváth, L.; Umehara, Y.; Jud, C.; Blank, F.; Petri-Fink, A.; Rothen-Rutishauser, B. Engineering an in Vitro Air-Blood Barrier by 3D Bioprinting. Sci. Rep. 2015, 5, 7974. [Google Scholar] [CrossRef]
- Zhang, M.; Wang, P.; Luo, R.; Wang, Y.; Li, Z.; Guo, Y.; Yao, Y.; Li, M.; Tao, T.; Chen, W.; et al. Biomimetic Human Disease Model of SARS-CoV-2-Induced Lung Injury and Immune Responses on Organ Chip System. Adv. Sci. 2021, 8, 2002928. [Google Scholar] [CrossRef]
- Tavares-Negrete, J.A.; Das, P.; Najafikhoshnoo, S.; Zanganeh, S.; Esfandyarpour, R. Recent Advances in Lung-on-a-Chip Technology for Modeling Respiratory Disease. Bio-Des. Manuf. 2023, 6, 563–585. [Google Scholar] [CrossRef]
- Sisodia, Y.; Shah, K.; Ali Sayyed, A.; Jain, M.; Ali, S.A.; Gondaliya, P.; Kalia, K.; Tekade, R.K. Lung-on-Chip Microdevices to Foster Pulmonary Drug Discovery. Biomater. Sci. 2023, 11, 777–790. [Google Scholar] [CrossRef] [PubMed]
- Baptista, D.; Teixeira, L.; Van Blitterswijk, C.; Giselbrecht, S.; Truckenmüller, R. Overlooked? Underestimated? Effects of Substrate Curvature on Cell Behavior. Trends Biotechnol. 2019, 37, 838–854. [Google Scholar] [CrossRef]
- Callens, S.J.P.; Uyttendaele, R.J.C.; Fratila-Apachitei, L.E.; Zadpoor, A.A. Substrate Curvature as a Cue to Guide Spatiotemporal Cell and Tissue Organization. Biomaterials 2020, 232, 119739. [Google Scholar] [CrossRef]
- Zhang, F.; Cheng, H.; Qu, K.; Qian, X.; Lin, Y.; Zhang, Y.; Qian, S.; Huang, N.; Cui, C.; Chen, M. Continuous Contractile Force and Electrical Signal Recordings of 3D Cardiac Tissue Utilizing Conductive Hydrogel Pillars on a Chip. Mater. Today Bio 2023, 20, 100626. [Google Scholar] [CrossRef]
- Baptista, D.; Teixeira, L.M.; Birgani, Z.T.; Van Riet, S.; Pasman, T.; Poot, A.; Stamatialis, D.; Rottier, R.J.; Hiemstra, P.S.; Habibović, P.; et al. 3D Alveolar in Vitro Model Based on Epithelialized Biomimetically Curved Culture Membranes. Biomaterials 2021, 266, 120436. [Google Scholar] [CrossRef] [PubMed]
- Huang, D.; Liu, T.; Liao, J.; Maharjan, S.; Xie, X.; Pérez, M.; Anaya, I.; Wang, S.; Tirado Mayer, A.; Kang, Z.; et al. Reversed-Engineered Human Alveolar Lung-on-a-Chip Model. Proc. Natl. Acad. Sci. USA 2021, 118, e2016146118. [Google Scholar] [CrossRef] [PubMed]
- Qiao, S.; Chen, W.; Zheng, X.; Ma, L. Preparation of pH-Sensitive Alginate-Based Hydrogel by Microfluidic Technology for Intestinal Targeting Drug Delivery. Int. J. Biol. Macromol. 2024, 254, 127649. [Google Scholar] [CrossRef] [PubMed]
- Daly, A.C.; Riley, L.; Segura, T.; Burdick, J.A. Hydrogel Microparticles for Biomedical Applications. Nat. Rev. Mater. 2019, 5, 20–43. [Google Scholar] [CrossRef]
- Loessner, D.; Meinert, C.; Kaemmerer, E.; Martine, L.C.; Yue, K.; Levett, P.A.; Klein, T.J.; Melchels, F.P.W.; Khademhosseini, A.; Hutmacher, D.W. Functionalization, Preparation and Use of Cell-Laden Gelatin Methacryloyl–Based Hydrogels as Modular Tissue Culture Platforms. Nat Protoc 2016, 11, 727–746. [Google Scholar] [CrossRef]
- Liu, Y.; Ge, Y.; Wu, Y.; Feng, Y.; Liu, H.; Cao, W.; Xie, J.; Zhang, J. High-Voltage Electrostatic Field Hydrogel Microsphere 3D Culture System Improves Viability and Liver-like Properties of HepG2 Cells. IJMS 2024, 25, 1081. [Google Scholar] [CrossRef]
- Hamilton, M.; Wang, J.; Dhar, P.; Stehno-Bittel, L. Controlled-Release Hydrogel Microspheres to Deliver Multipotent Stem Cells for Treatment of Knee Osteoarthritis. Bioengineering 2023, 10, 1315. [Google Scholar] [CrossRef]
- Alessandri, K.; Sarangi, B.R.; Gurchenkov, V.V.; Sinha, B.; Kießling, T.R.; Fetler, L.; Rico, F.; Scheuring, S.; Lamaze, C.; Simon, A.; et al. Cellular Capsules as a Tool for Multicellular Spheroid Production and for Investigating the Mechanics of Tumor Progression in Vitro. Proc. Natl. Acad. Sci. USA 2013, 110, 14843–14848. [Google Scholar] [CrossRef]
- Zhang, Y.; Wang, Z.; Hu, Q.; Luo, H.; Lu, B.; Gao, Y.; Qiao, Z.; Zhou, Y.; Fang, Y.; Gu, J.; et al. 3D Bioprinted GelMA-Nanoclay Hydrogels Induce Colorectal Cancer Stem Cells Through Activating Wnt/β-Catenin Signaling. Small 2022, 18, 2200364. [Google Scholar] [CrossRef]
- Ouyang, L.; Armstrong, J.P.K.; Salmeron-Sanchez, M.; Stevens, M.M. Assembling Living Building Blocks to Engineer Complex Tissues. Adv. Funct. Mater. 2020, 30, 1909009. [Google Scholar] [CrossRef]
- Shang, L.; Shangguan, F.; Cheng, Y.; Lu, J.; Xie, Z.; Zhao, Y.; Gu, Z. Microfluidic Generation of Magnetoresponsive Janus Photonic Crystal Particles. Nanoscale 2013, 5, 9553. [Google Scholar] [CrossRef]
- Wu, Z.; Zheng, Y.; Lin, L.; Mao, S.; Li, Z.; Lin, J. Controllable Synthesis of Multicompartmental Particles Using 3D Microfluidics. Angew. Chem. Int. Ed. 2020, 59, 2225–2229. [Google Scholar] [CrossRef]
- Tan, J.; Li, J.; Zhou, X. Generation of Cell-Laden GelMA Microspheres Using Microfluidic Chip and Its Cryopreservation Method. Biomed. Mater. 2023, 18, 055023. [Google Scholar] [CrossRef]
- Wu, J.; Li, G.; Ye, T.; Lu, G.; Li, R.; Deng, L.; Wang, L.; Cai, M.; Cui, W. Stem Cell-Laden Injectable Hydrogel Microspheres for Cancellous Bone Regeneration. Chem. Eng. J. 2020, 393, 124715. [Google Scholar] [CrossRef]
- Young, C.J.; Poole-Warren, L.A.; Martens, P.J. Combining Submerged Electrospray and UV Photopolymerization for Production of Synthetic Hydrogel Microspheres for Cell Encapsulation. Biotech. Bioeng. 2012, 109, 1561–1570. [Google Scholar] [CrossRef]
- Li, G.; He, J.; Shi, J.; Li, X.; Liu, L.; Ge, X.; Chen, W.; Jia, J.; Wang, J.; Yin, M.; et al. Bioprinting Functional Hepatocyte Organoids Derived from Human Chemically Induced Pluripotent Stem Cells to Treat Liver Failure. Gut 2025, 74, 1150–1164. [Google Scholar] [CrossRef] [PubMed]
- Hiemstra, P.S.; Grootaers, G.; Van Der Does, A.M.; Krul, C.A.M.; Kooter, I.M. Human Lung Epithelial Cell Cultures for Analysis of Inhaled Toxicants: Lessons Learned and Future Directions. Toxicol. Vitr. 2018, 47, 137–146. [Google Scholar] [CrossRef] [PubMed]
- Kang, D.; Lee, H.; Jung, S. Use of a 3D Inkjet-printed Model to Access Dust Particle Toxicology in the Human Alveolar Barrier. Biotech. Bioeng. 2022, 119, 3668–3677. [Google Scholar] [CrossRef]
- Kaya, B.; Yesil-Celiktas, O. Ionic Liquid-Based Transparent Membrane-Coupled Human Lung Epithelium-on-a-Chip Demonstrating PM0.5 Pollution Effect under Breathing Mechanostress. Bio-Des. Manuf. 2024, 7, 624–636. [Google Scholar] [CrossRef]
- Xia, J.; Dong, R.; Fang, Y.; Guo, J.; Xiong, Z.; Zhang, T.; Sun, W. A Micro-Lung Chip with Macrophages for Targeted Anti-Fibrotic Therapy. Biofabrication 2025, 17, 025020. [Google Scholar] [CrossRef]
- Suezawa, T.; Kanagaki, S.; Moriguchi, K.; Masui, A.; Nakao, K.; Toyomoto, M.; Tamai, K.; Mikawa, R.; Hirai, T.; Murakami, K.; et al. Disease Modeling of Pulmonary Fibrosis Using Human Pluripotent Stem Cell-Derived Alveolar Organoids. Stem Cell Rep. 2021, 16, 2973–2987. [Google Scholar] [CrossRef] [PubMed]
- Ren, B.; Chiaravalloti, T.R.; Belony, N.L.; Romero, D.I.; Chai, W.; Leon, C.; Wu, L.; Lamango, N.S.; Offringa, I.A.; Huang, Y. Design and Realization of Lung Organoid Cultures for COVID-19 Applications. Bio-Des. Manuf. 2023, 6, 646–660. [Google Scholar] [CrossRef]
- Wang, P.; Jin, L.; Zhang, M.; Wu, Y.; Duan, Z.; Guo, Y.; Wang, C.; Guo, Y.; Chen, W.; Liao, Z.; et al. Blood–Brain Barrier Injury and Neuroinflammation Induced by SARS-CoV-2 in a Lung–Brain Microphysiological System. Nat. Biomed. Eng. 2023, 8, 1053–1068. [Google Scholar] [CrossRef]
- Meng, F.; Xing, H.; Li, J.; Liu, Y.; Tang, L.; Chen, Z.; Jia, X.; Yin, Z.; Yi, J.; Lu, M.; et al. Fc-Empowered Exosomes with Superior Epithelial Layer Transmission and Lung Distribution Ability for Pulmonary Vaccination. Bioact. Mater. 2024, 42, 573–586. [Google Scholar] [CrossRef] [PubMed]
- Li, J.; Xing, H.; Meng, F.; Liu, T.; Hong, X.; Han, X.; Dong, Y.; Li, M.; Wang, Z.; Zhang, S.; et al. Virus-Mimetic Extracellular-Vesicle Vaccine Boosts Systemic and Mucosal Immunity via Immune Recruitment. ACS Nano 2024, 18, 19498–19517. [Google Scholar] [CrossRef] [PubMed]




Disclaimer/Publisher’s Note: The statements, opinions and data contained in all publications are solely those of the individual author(s) and contributor(s) and not of MDPI and/or the editor(s). MDPI and/or the editor(s) disclaim responsibility for any injury to people or property resulting from any ideas, methods, instructions or products referred to in the content. |
© 2025 by the authors. Licensee MDPI, Basel, Switzerland. This article is an open access article distributed under the terms and conditions of the Creative Commons Attribution (CC BY) license.
Share and Cite
Zhou, C.; Ji, J.; Fu, M.; Tang, Y.; Liu, Y.; Zheng, Y.; Pang, Y. Hydrogel Microsphere-Based Alveolar Models for Toxicity Assessment and Pathogen Infection Studies. Bioengineering 2026, 13, 17. https://doi.org/10.3390/bioengineering13010017
Zhou C, Ji J, Fu M, Tang Y, Liu Y, Zheng Y, Pang Y. Hydrogel Microsphere-Based Alveolar Models for Toxicity Assessment and Pathogen Infection Studies. Bioengineering. 2026; 13(1):17. https://doi.org/10.3390/bioengineering13010017
Chicago/Turabian StyleZhou, Chang, Jingyuan Ji, Meiling Fu, Yuhui Tang, Yuan Liu, Yang Zheng, and Yuan Pang. 2026. "Hydrogel Microsphere-Based Alveolar Models for Toxicity Assessment and Pathogen Infection Studies" Bioengineering 13, no. 1: 17. https://doi.org/10.3390/bioengineering13010017
APA StyleZhou, C., Ji, J., Fu, M., Tang, Y., Liu, Y., Zheng, Y., & Pang, Y. (2026). Hydrogel Microsphere-Based Alveolar Models for Toxicity Assessment and Pathogen Infection Studies. Bioengineering, 13(1), 17. https://doi.org/10.3390/bioengineering13010017

