A Machine Learning-Based Diagnostic Nomogram for Moyamoya Disease: The Validation of Hypoxia-Immune Gene Signatures
Abstract
1. Introduction
2. Materials and Methods
2.1. Data Acquisition
2.2. Data Processing
2.3. Gene Differential Expression Analysis
2.4. Analysis of Immune Cell Infiltration
2.5. Immunohistochemistry Staining
2.6. Weighed Gene Co-Expression Network Analysis
2.7. Identification of Hypoxia-Immune Genes
2.8. Construction of Protein–Protein Interaction Network
2.9. Machine Learning Screening for Diagnostic Feature Genes
2.10. Validation and Performance Evaluation of Characteristic Genes
2.11. Diagnostic Nomogram Visualization
2.12. Association Analysis of Immune Cells and Feature Genes
2.13. Gene Set Enrichment Pathway Analysis
2.14. Prediction of Potential Drugs
2.15. Construction of Competing Endogenous RNA (ceRNA) Network
2.16. Statistical Analysis
3. Results
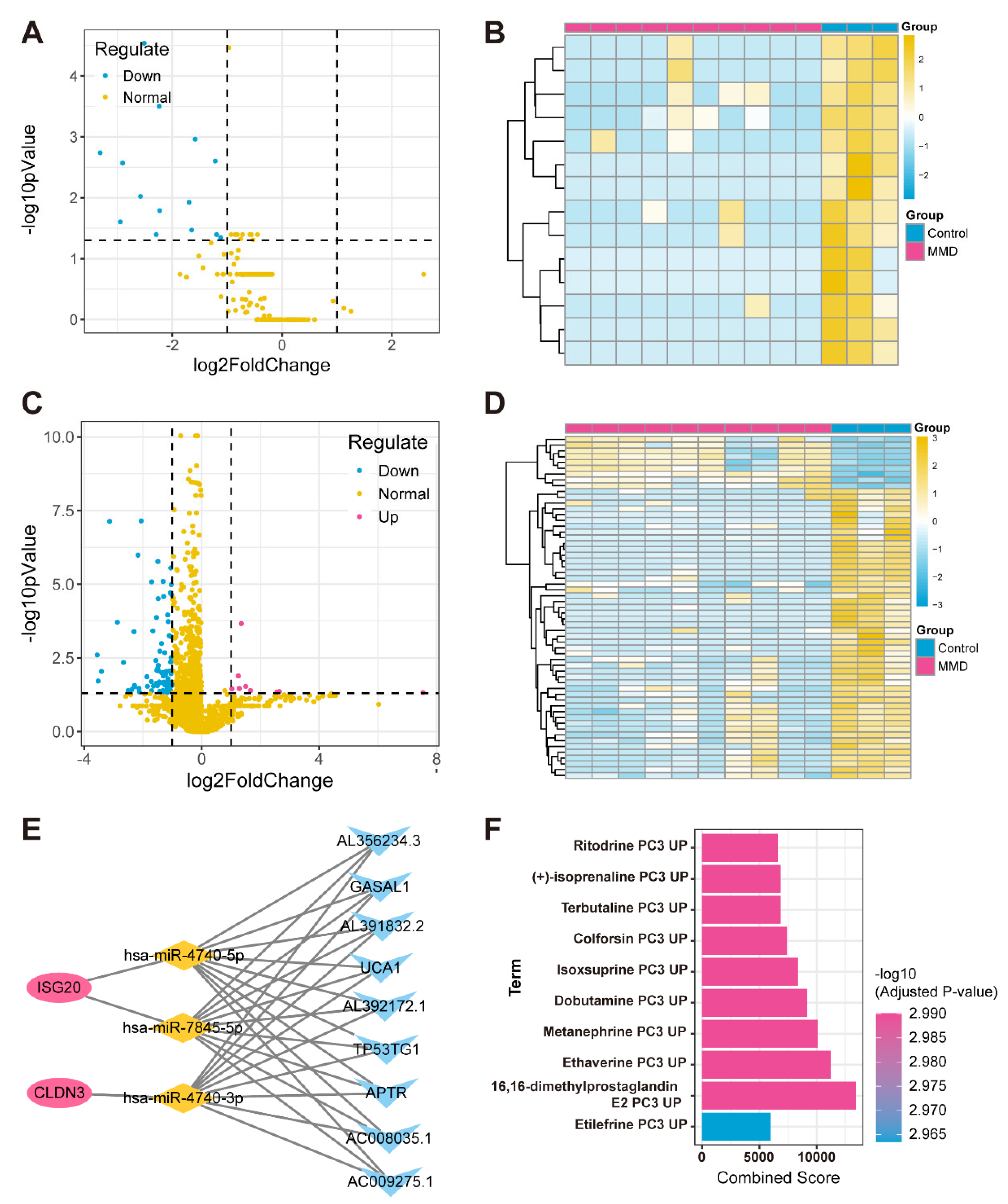
3.1. Identification of DEGs and WGCNA Immune-Related Genes
3.2. The Hypoxia-Immune Genes Identification
3.3. Key Gene Screening and PPI Network Establishing
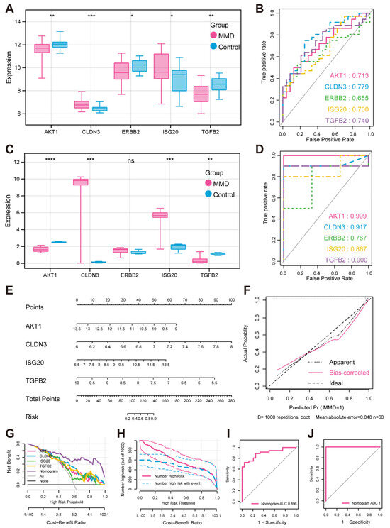
3.4. Expression Validation and Evaluation of Characteristic Genes
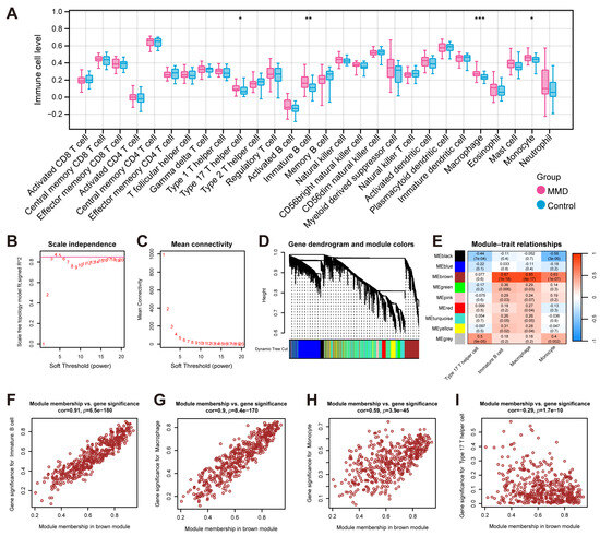
3.5. Immune Cell Correlation Analysis and GSEA
3.6. Drug Prediction and ceRNA Network Construction
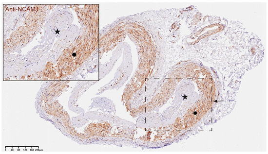
3.7. Immunofluorescence Staining of STA from MMD Patients
4. Discussion
5. Conclusions
Author Contributions
Funding
Institutional Review Board Statement
Informed Consent Statement
Data Availability Statement
Acknowledgments
Conflicts of Interest
References
- Research Committee on the Pathology and Treatment of Spontaneous Occlusion of the Circle of Willis; Health Labour Sciences Research Grant for Research on Measures for Infractable Diseases. Guidelines for diagnosis and treatment of moyamoya disease (spontaneous occlusion of the circle of Willis). Neurol. Med. Chir. 2012, 52, 245–266. [Google Scholar] [CrossRef] [PubMed]
- Ihara, M.; Yamamoto, Y.; Hattori, Y.; Liu, W.; Kobayashi, H.; Ishiyama, H.; Yoshimoto, T.; Miyawaki, S.; Clausen, T.; Bang, O.Y.; et al. Moyamoya disease: Diagnosis and interventions. Lancet Neurol. 2022, 21, 747–758. [Google Scholar] [CrossRef] [PubMed]
- Liu, W.; Morito, D.; Takashima, S.; Mineharu, Y.; Kobayashi, H.; Hitomi, T.; Hashikata, H.; Matsuura, N.; Yamazaki, S.; Toyoda, A.; et al. Identification of RNF213 as a susceptibility gene for moyamoya disease and its possible role in vascular development. PLoS ONE 2011, 6, e22542. [Google Scholar] [CrossRef] [PubMed]
- He, S.; Hao, X.; Liu, Z.; Wang, Y.; Zhang, J.; Wang, X.; Di, F.; Wang, R.; Zhao, Y. Association between DIAPH1 variant and posterior circulation involvement with Moyamoya disease. Sci. Rep. 2023, 13, 10732. [Google Scholar] [CrossRef]
- Kronenburg, A.; Braun, K.P.J.; van der Zwan, A.; Klijn, C.J.M. Recent advances in moyamoya disease: Pathophysiology and treatment. Curr. Neurol. Neurosci. Rep. 2014, 14, 423. [Google Scholar] [CrossRef]
- Ge, P.; Tao, C.; Wang, W.; He, Q.; Liu, C.; Zheng, Z.; Mou, S.; Zhang, B.; Liu, X.; Zhang, Q.; et al. Circulating immune cell landscape and T-cell abnormalities in patients with moyamoya disease. Clin. Transl. Med. 2024, 14, e1647. [Google Scholar] [CrossRef]
- Takagi, Y.; Kikuta, K.-I.; Nozaki, K.; Fujimoto, M.; Hayashi, J.; Imamura, H.; Hashimoto, N. Expression of hypoxia-inducing factor-1α and endoglin in intimal hyperplasia of the middle cerebral artery of patients with Moyamoya disease. Neurosurgery 2007, 60, 338–345. [Google Scholar] [CrossRef]
- Ma, Q.; Li, L.; Yu, B.; Jiao, L.; Han, Z.; Zhao, H.; Li, G.; Ma, Y.; Luo, Y. Circular RNA profiling of neutrophil transcriptome provides insights into asymptomatic Moyamoya disease. Brain Res. 2019, 1719, 104–112. [Google Scholar] [CrossRef]
- Kobayashi, H.; Matsuda, Y.; Hitomi, T.; Okuda, H.; Shioi, H.; Matsuda, T.; Imai, H.; Sone, M.; Taura, D.; Harada, K.H.; et al. Biochemical and Functional Characterization of RNF213 (Mysterin) R4810K, a Susceptibility Mutation of Moyamoya Disease, in Angiogenesis In Vitro and In Vivo. J. Am. Heart Assoc. 2015, 4, e002146. [Google Scholar] [CrossRef]
- McCarthy, D.J.; Chen, Y.; Smyth, G.K. Differential expression analysis of multifactor RNA-Seq experiments with respect to biological variation. Nucleic Acids Res. 2012, 40, 4288–4297. [Google Scholar] [CrossRef]
- Leek, J.T.; Johnson, W.E.; Parker, H.S.; Jaffe, A.E.; Storey, J.D. The sva package for removing batch effects and other unwanted variation in high-throughput experiments. Bioinformatics 2012, 28, 882–883. [Google Scholar] [CrossRef] [PubMed]
- Liu, S.; Wang, Z.; Zhu, R.; Wang, F.; Cheng, Y.; Liu, Y. Three Differential Expression Analysis Methods for RNA Sequencing: Limma, EdgeR, DESeq2. J. Vis. Exp. (JoVE) 2021, 175, e62528. [Google Scholar]
- Alivand, M.R.; Najafi, S.; Esmaeili, S.; Rahmanpour, D.; Zhaleh, H.; Rahmati, Y. Integrative analysis of DNA methylation and gene expression profiles to identify biomarkers of glioblastoma. Cancer Genet. 2021, 258–259, 135–150. [Google Scholar] [CrossRef] [PubMed]
- Xiao, B.; Liu, L.; Li, A.; Xiang, C.; Wang, P.; Li, H.; Xiao, T. Identification and Verification of Immune-Related Gene Prognostic Signature Based on ssGSEA for Osteosarcoma. Front. Oncol. 2020, 10, 607622. [Google Scholar] [CrossRef]
- Langfelder, P.; Horvath, S. WGCNA: An R package for weighted correlation network analysis. BMC Bioinform. 2008, 9, 559. [Google Scholar] [CrossRef]
- Yu, H.; Gu, L.; Du, L.; Dong, Z.; Li, Z.; Yu, M.; Yin, Y.; Wang, Y.; Yu, L.; Ma, H. Identification and analysis of key hypoxia- and immune-related genes in hyper-trophic cardiomyopathy. Biol. Res. 2023, 56, 45. [Google Scholar] [CrossRef]
- Xie, K.; Chen, Z.; Feng, J.; Pan, L.; Wang, N.; Luo, J.; Yao, Y.; Ma, H.; Feng, Y.; Jiang, W. Identification and validation of prognostic and immunotherapeutic responses in esophageal squamous carcinoma based on hypoxia phenotype-related genes. Front. Pharmacol. 2024, 15, 1344317. [Google Scholar] [CrossRef]
- McEligot, A.J.; Poynor, V.; Sharma, R.; Panangadan, A. Logistic LASSO Regression for Dietary Intakes and Breast Cancer. Nutrients 2020, 12, 2652. [Google Scholar] [CrossRef] [PubMed]
- Utkin, L.V.; Konstantinov, A.V. Attention-based random forest and contamination model. Neural Netw. 2022, 154, 346–359. [Google Scholar] [CrossRef]
- Sanz, H.; Valim, C.; Vegas, E.; Oller, J.M.; Reverter, F. SVM-RFE: Selection and visualization of the most relevant features through non-linear kernels. BMC Bioinform. 2018, 19, 432. [Google Scholar] [CrossRef]
- Robin, X.; Turck, N.; Hainard, A.; Tiberti, N.; Lisacek, F.; Sanchez, J.-C.; Müller, M. pROC: An open-source package for R and S+ to analyze and compare ROC curves. BMC Bioinform. 2011, 12, 77. [Google Scholar] [CrossRef] [PubMed]
- Wu, J.; Zhang, H.; Li, L.; Hu, M.; Chen, L.; Xu, B.; Song, Q. A nomogram for predicting overall survival in patients with low-grade endometrial stromal sarcoma: A population-based analysis. Cancer Commun. 2020, 40, 301–312. [Google Scholar] [CrossRef] [PubMed]
- Reimand, J.; Isserlin, R.; Voisin, V.; Kucera, M.; Tannus-Lopes, C.; Rostamianfar, A.; Wadi, L.; Meyer, M.; Wong, J.; Xu, C.; et al. Pathway enrichment analysis and visualization of omics data using g:Profiler, GSEA, Cytoscape and EnrichmentMap. Nat. Protoc. 2019, 14, 482–517. [Google Scholar] [CrossRef]
- Shannon, P.; Markiel, A.; Ozier, O.; Baliga, N.S.; Wang, J.T.; Ramage, D.; Amin, N.; Schwikowski, B.; Ideker, T. Cytoscape: A software environment for integrated models of Biomolecular Interaction Networks. Genome Res. 2003, 13, 2498–2504. [Google Scholar] [CrossRef]
- Han, Z.; Zhang, J.; Su, Y.; Zhou, Z.; Wang, Y.; Xu, S.; Zhao, Y.; He, S.; Wang, R. Identification of oxidative phosphorylation-related genes in moyamoya disease by combining bulk RNA-sequencing analysis and machine learning. Front. Genet. 2024, 15, 1417329. [Google Scholar] [CrossRef]
- Zhou, J.; Lei, Y.; Zhang, S.; Qin, R.; Liu, Y.; Yi, D. Identification of the potential role of S1PR1 in adult moyamoya disease based on multiple bioinformatics analysis and experimental verification. FASEB J. 2025, 39, e70461. [Google Scholar] [CrossRef]
- Rallo, M.S.; Akel, O.; Gurram, A.; Sun, H. Experimental animal models for moyamoya disease and treatment: A pathogenesis-oriented scoping review. Neurosurg. Focus 2021, 51, E5. [Google Scholar] [CrossRef]
- Deymier, S.; Louvat, C.; Fiorini, F.; Cimarelli, A. ISG20: An enigmatic antiviral RNase targeting multiple viruses. FEBS Open Bio 2022, 12, 1096–1111. [Google Scholar] [CrossRef] [PubMed]
- Lin, S.-L.; Wu, S.-M.; Chung, I.-H.; Lin, Y.-H.; Chen, C.-Y.; Chi, H.-C.; Lin, T.-K.; Yeh, C.-T.; Lin, K.-H. Stimulation of Interferon-Stimulated Gene 20 by Thyroid Hormone Enhances Angiogenesis in Liver Cancer. Neoplasia 2018, 20, 57–68. [Google Scholar] [CrossRef]
- Taylor, K.L.; Leaman, D.W.; Grane, R.; Mechti, N.; Borden, E.C.; Lindner, D.J. Identification of Interferon-β-Stimulated Genes that Inhibit Angiogenesis In Vitro. J. Interf. Cytokine Res. 2008, 28, 733–740. [Google Scholar] [CrossRef]
- Cunningham, A.C. Parasitic Adaptive Mechanisms in Infection by Leishmania. Exp. Mol. Pathol. 2002, 72, 132–141. [Google Scholar] [CrossRef]
- Ferrara, J.L.; Reddy, P. Pathophysiology of graft-versus-host disease. Semin. Hematol. 2006, 43, 3–10. [Google Scholar] [CrossRef] [PubMed]
- Trombetta, E.S.; Mellman, I. Cell biology of antigen processing in vitro and in vivo. Annu. Rev. Immunol. 2005, 23, 975–1028. [Google Scholar] [CrossRef] [PubMed]
- Raya-Sandino, A.; Lozada-Soto, K.M.; Rajagopal, N.; Garcia-Hernandez, V.; Luissint, A.-C.; Brazil, J.C.; Cui, G.; Koval, M.; Parkos, C.A.; Nangia, S.; et al. Claudin-23 reshapes epithelial tight junction architecture to regulate barrier function. Nat. Commun. 2023, 14, 6214. [Google Scholar] [CrossRef]
- Hashimoto, I.; Oshima, T. Claudins and Gastric Cancer: An Overview. Cancers 2022, 14, 290. [Google Scholar] [CrossRef] [PubMed]
- Uthayanan, L.; El-Bahrawy, M. Potential roles of claudin-3 and claudin-4 in ovarian cancer management. J. Egypt. Natl. Cancer Inst. 2022, 34, 24. [Google Scholar] [CrossRef]
- Kuroda, S.; Houkin, K. Moyamoya disease: Current concepts and future perspectives. Lancet Neurol. 2008, 7, 1056–1066. [Google Scholar] [CrossRef]
- Takekawa, Y.; Umezawa, T.; Ueno, Y.; Sawada, T.; Kobayashi, M. Pathological and immunohistochemical findings of an au-topsy case of adult moyamoya disease. Neuropathology 2004, 24, 236–242. [Google Scholar] [CrossRef]
- Pepe, G.; Fioriniello, S.; Marracino, F.; Capocci, L.; Maglione, V.; D’esposito, M.; Di Pardo, A.; Della Ragione, F. Blood–Brain Barrier Integrity Is Perturbed in a Mecp2-Null Mouse Model of Rett Syndrome. Biomolecules 2023, 13, 606. [Google Scholar] [CrossRef]
- Kawasaki, T.; Kawai, T. Toll-like receptor signaling pathways. Front. Immunol. 2014, 5, 461. [Google Scholar] [CrossRef]
- Miscianinov, V.; Martello, A.; Rose, L.; Parish, E.; Cathcart, B.; Mitić, T.; Gray, G.A.; Meloni, M.; Zen, A.A.H.; Caporali, A. MicroRNA-148b Targets the TGF-β Pathway to Regulate Angiogenesis and Endothelial-to-Mesenchymal Transition during Skin Wound Healing. Mol. Ther. 2018, 26, 1996–2007. [Google Scholar] [CrossRef] [PubMed]
- Schepers, D.; Tortora, G.; Morisaki, H.; MacCarrick, G.; Lindsay, M.; Liang, D.; Mehta, S.G.; Hague, J.; Verhagen, J.; van de Laar, I.; et al. A mutation update on the LDS-associated genes TGFB2/3 and SMAD2/3. Hum. Mutat. 2018, 39, 621–634. [Google Scholar] [CrossRef] [PubMed]
- Lu, P.; Wu, B.; Wang, Y.; Russell, M.; Liu, Y.; Bernard, D.J.; Zheng, D.; Zhou, B. Prerequisite endocardial-mesenchymal transition for murine cardiac trabecular angiogenesis. Dev. Cell 2023, 58, 791–805.e4. [Google Scholar] [CrossRef] [PubMed]
- Arakelov, A.; Lakkis, F.G. The alloimmune response and effector mechanisms of allograft rejection. Semin. Nephrol. 2000, 20, 95–102. [Google Scholar]
- Hinz, N.; Jücker, M. Distinct functions of AKT isoforms in breast cancer: A comprehensive review. Cell Commun. Signal. 2019, 17, 154. [Google Scholar] [CrossRef] [PubMed]
- Zhang, X.; Wang, S.; Wang, H.; Cao, J.; Huang, X.; Chen, Z.; Xu, P.; Sun, G.; Xu, J.; Lv, J.; et al. Circular RNA circNRIP1 acts as a microRNA-149-5p sponge to promote gastric cancer progression via the AKT1/mTOR pathway. Mol. Cancer 2019, 18, 20. [Google Scholar] [CrossRef]
- O’Shaughnessy, R.F.; Akgul, B.; Storey, A.; Pfister, H.; Harwood, C.A.; Byrne, C. Cutaneous human papillomaviruses down-regulate AKT1, whereas AKT2 up-regulation and activation associates with tumors. Cancer Res. 2007, 67, 8207–8215. [Google Scholar] [CrossRef]
- Li, J.; He, Q.; Zheng, Z.; Liu, C.; Zhang, B.; Mou, S.; Zeng, C.; Sun, W.; Liu, W.; Ge, P.; et al. Comprehensive Analysis and In Vitro Verification of Endothelial-Mesenchymal Transition-Related Genes in Moyamoya Disease. Mol. Neurobiol. 2025, 62, 2515–2529. [Google Scholar] [CrossRef] [PubMed]
- Cao, L.; Ai, Y.; Dong, Y.; Li, D.; Wang, H.; Sun, K.; Wang, C.; Zhang, M.; Yan, D.; Li, H.; et al. Bioinformatics analysis reveals the landscape of immune cell infiltration and novel immune-related biomarkers in moyamoya disease. Front. Genet. 2023, 14, 1101612. [Google Scholar] [CrossRef] [PubMed]







Disclaimer/Publisher’s Note: The statements, opinions and data contained in all publications are solely those of the individual author(s) and contributor(s) and not of MDPI and/or the editor(s). MDPI and/or the editor(s) disclaim responsibility for any injury to people or property resulting from any ideas, methods, instructions or products referred to in the content. |
© 2025 by the authors. Licensee MDPI, Basel, Switzerland. This article is an open access article distributed under the terms and conditions of the Creative Commons Attribution (CC BY) license (https://creativecommons.org/licenses/by/4.0/).
Share and Cite
Tan, C.; Wang, X.; Zhou, Z.; Liu, Y.; He, S.; Zhao, Y. A Machine Learning-Based Diagnostic Nomogram for Moyamoya Disease: The Validation of Hypoxia-Immune Gene Signatures. Bioengineering 2025, 12, 577. https://doi.org/10.3390/bioengineering12060577
Tan C, Wang X, Zhou Z, Liu Y, He S, Zhao Y. A Machine Learning-Based Diagnostic Nomogram for Moyamoya Disease: The Validation of Hypoxia-Immune Gene Signatures. Bioengineering. 2025; 12(6):577. https://doi.org/10.3390/bioengineering12060577
Chicago/Turabian StyleTan, Cunxin, Xilong Wang, Zhenyu Zhou, Yutong Liu, Shihao He, and Yuanli Zhao. 2025. "A Machine Learning-Based Diagnostic Nomogram for Moyamoya Disease: The Validation of Hypoxia-Immune Gene Signatures" Bioengineering 12, no. 6: 577. https://doi.org/10.3390/bioengineering12060577
APA StyleTan, C., Wang, X., Zhou, Z., Liu, Y., He, S., & Zhao, Y. (2025). A Machine Learning-Based Diagnostic Nomogram for Moyamoya Disease: The Validation of Hypoxia-Immune Gene Signatures. Bioengineering, 12(6), 577. https://doi.org/10.3390/bioengineering12060577

