A Mathematical Analysis of a Biomechanical Model for an Innovative Spinal Decompression and Correction System for the Conservative Treatment of Scoliosis
Abstract
1. Introduction
2. Biomechanical Model for Analysis of Scoliosis Correction System
2.1. The Principles of the Scoliosis Correction System
2.2. Materials and Methods
2.3. An Analysis of the Biomechanical Model of the Scoliosis Decompression and Correction Device
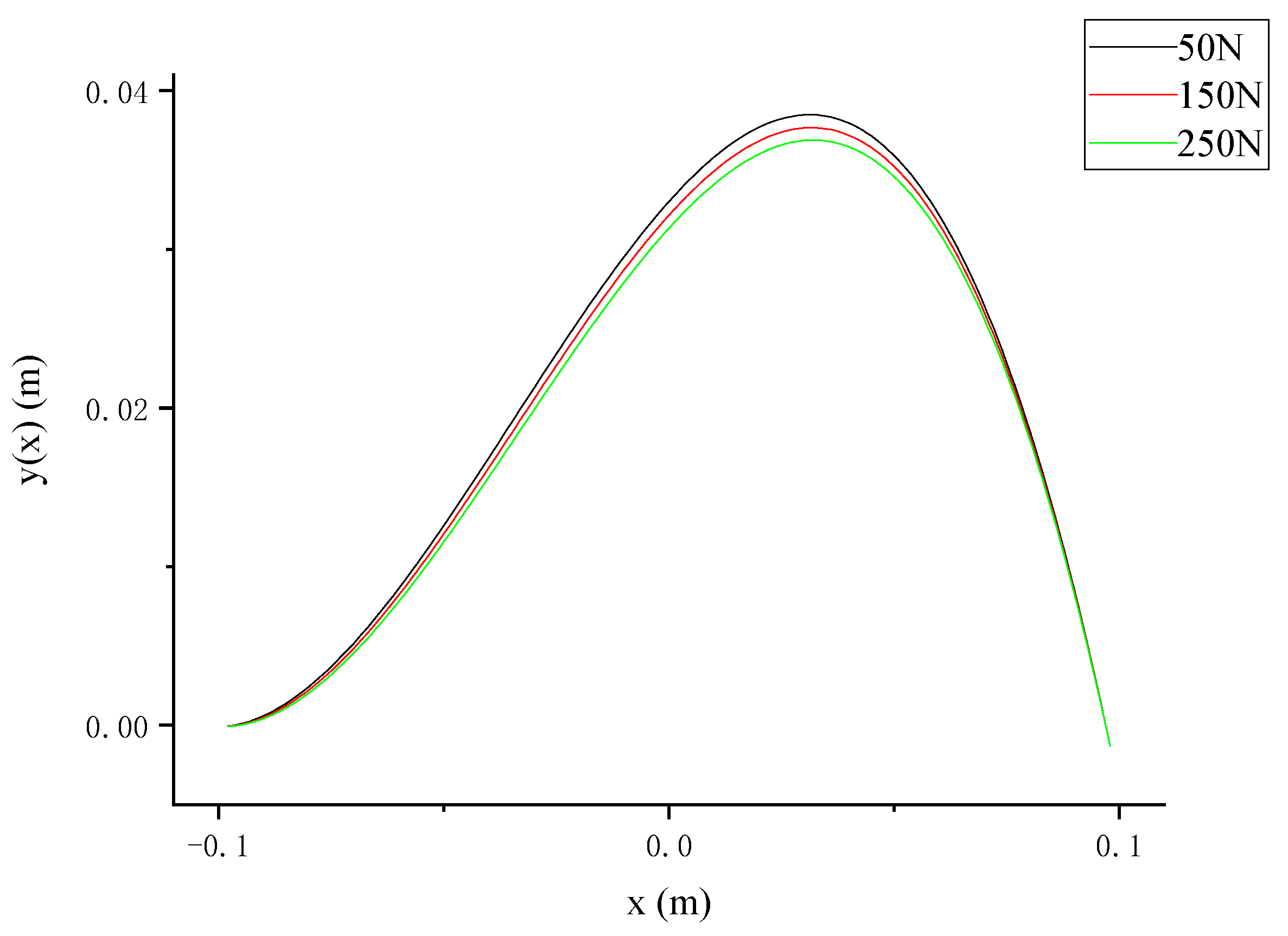
2.3.1. Treating Scoliosis with Only the Axial Decompressive Load
2.3.2. The Combined Effect of Axial Decompressive and Lateral Corrective Loads for Treating Patients with Scoliosis
2.3.3. Interaction Between Axial Decompressive and Lateral Corrective Loads
3. Discussion
4. Conclusions
Author Contributions
Funding
Institutional Review Board Statement
Informed Consent Statement
Data Availability Statement
Acknowledgments
Conflicts of Interest
References
- Goldberg, C.J.; Moore, D.P.; Fogarty, E.E.; Dowling, F.E. Scoliosis: A review. Pediatr. Surg. Int. 2008, 24, 129–144. [Google Scholar] [CrossRef]
- Wijngaarde, C.A.; Brink, R.C.; De Kort, F.A.S.; Stam, M.; Otto, L.A.M.; Asselman, F.-L.; Bartels, B.; Van Eijk, R.P.A.; Sombroek, J.; Cuppen, I.; et al. Natural course of scoliosis and lifetime risk of scoliosis surgery in spinal muscular atrophy. Neurology 2019, 93, e149–e158. [Google Scholar] [CrossRef] [PubMed]
- White, A.A., III; Panjabi, M.M. The clinical biomechanics of scoliosis. Clin. Orthop. Relat. Res. 1976, 118, 100–112. [Google Scholar] [CrossRef]
- Negrini, S.; Aulisa, A.G.; Aulisa, L.; Circo, A.B.; de Mauroy, J.C.; Durmala, J.; Grivas, T.B.; Knott, P.; Kotwicki, T.; Maruyama, T.; et al. 2011 SOSORT guidelines: Orthopaedic and Rehabilitation treatment of idiopathic scoliosis during growth. Scoliosis 2012, 7, 3. [Google Scholar] [CrossRef]
- Chen, H.; Liu, C.; Xu, J.; Maxwell, A.; Zhou, W.; Yang, Y.; Zhou, Q.; Bati, A.S.R.; Wan, H.; Wang, Z.; et al. Improved charge extraction in inverted perovskite solar cells with dual-site-binding ligands. Science 2024, 384, 189–193. [Google Scholar] [CrossRef]
- You, M.-J.; Lu, Z.-Y.; Xu, Q.-Y.; Chen, P.-B.; Li, B.; Jiang, S.-D.; Jiang, L.-S.; Xia, J.; Zheng, X.-F. Effectiveness of Physiotherapeutic Scoliosis-Specific Exercises on 3-Dimensional Spinal Deformities in Patients with Adolescent Idiopathic Scoliosis: A Systematic Review and Meta-analysis. Arch. Phys. Med. Rehabil. 2024, 105, 2375–2389. [Google Scholar] [CrossRef] [PubMed]
- Smith, T.J.; Fernie, G.R. Functional biomechanics of the spine. Spine 1991, 16, 1197–1203. [Google Scholar] [CrossRef]
- Orne, D.; Liu, Y.K. A mathematical model of spinal response to impact. J. Biomech. 1971, 4, 49–71. [Google Scholar] [CrossRef]
- Iorio, J.A.; Jakoi, A.M.; Singla, A. Biomechanics of Degenerative Spinal Disorders. Asian Spine J. 2016, 10, 377–384. [Google Scholar] [CrossRef]
- Nathan, P.; Chou, S.M.; Liu, G. A review on different methods of scoliosis brace fabrication. Prosthet. Orthot. Int. 2023, 47, 424–433. [Google Scholar] [CrossRef]
- Sun, Y.; Zhang, Y.; Ma, H.; Tan, M.; Zhang, Z. Spinal Manual Therapy for Adolescent Idiopathic Scoliosis: A Systematic Review and Meta-Analysis of Randomized Controlled Trials. BioMed Res. Int. 2023, 2023, 7928429. [Google Scholar] [CrossRef] [PubMed]
- Jie, Y.; Li, M.; Dong, A.; Luo, Y.-Y.; Luo, C.-L.; Li, J.; Zheng, P.; Zhang, X.; Wong, M.S.; Ma, C.Z.; et al. Digitalized 3D spinal decompression and correction device improved initial brace corrections and patients’ comfort among adolescents with idiopathic scoliosis: A single-centre, single-blinded randomized controlled trial. Bioengineering 2024, 11, 1246. [Google Scholar] [CrossRef]
- Jie, Y.; Li, M.; Dong, A.; Luo, Y.-Y.; Luo, C.-L.; Zheng, Q.; Wang, S.; Wong, M.-S.; Ma, C.Z.-H.; Zhang, M. Comparison Between a State-of-the-Art Mechanical 3D Scoliosis Correction Protocol and the Schroth Exercise on Spinal Flexibility of Patients With Adolescent Idiopathic Scoliosis: A Randomized Controlled Trial. Arch. Rehabil. Res. Clin. Transl. 2025, 7, 100428. [Google Scholar] [CrossRef]
- Luo, Y.; Jie, Y.; Luo, C.; Li, M.; Zheng, Y.; Wong, M.S.; Ma, Z. Investigating a Novel Non-Surgical Management for Adolescent and Adult Scoliosis Using Digitalized 3D Correction and Ultrasound Assessment: A Preliminary Feasibility Study. In Proceedings of the International Research Society of Spinal Deformities (IRSSD) Scientific Meeting 2024, Hong Kong, China, 21–23 June 2024. [Google Scholar]
- Fialho, J. A biomechanical model for the idiopathic scoliosis using robotic traction devices. J. Phys. Conf. Ser. 2018, 1141, 012022. [Google Scholar] [CrossRef]
- Patwardhan, A.G.; Bunch, W.H.; Meade, K.P.; Vanderby, R.; Knight, G.W. A biomechanical analog of curve progression and orthotic stabilization in idiopathic scoliosis. J. Biomech. 1986, 19, 103–117. [Google Scholar] [CrossRef] [PubMed]
- Timoshenko, S.P.; Gere, J.M.; Prager, W. Theory of Elastic Stability, Second Edition. J. Appl. Mech. 1962, 29, 220–221. [Google Scholar] [CrossRef]
- Lee, R.Y.W.; Tsung, B.Y.S.; Tong, P.; Evans, J. Bending stiffness of the lumbar spine subjected to posteroanterior manipulative force. J. Rehabil. Res. Dev. 2005, 42, 167–174. [Google Scholar] [CrossRef]
- Hamzaoglu, A.; Ozturk, C.; Aydogan, M.; Tezer, M.; Aksu, N.; Bruno, M.B. Posterior only pedicle screw instrumentation with intraoperative halo-femoral traction in the surgical treatment of severe scoliosis (>100 degrees). Spine 2008, 33, 979–983. [Google Scholar] [CrossRef]
- Lei, L.; Li, W.; Zhai, Y. Biomechanical Analysis and Calculation of Lenke1A/B Type Scoliosis Correction. J. Med. Biomech. 2018, 33, 306–311. [Google Scholar]
- Wang, X.; Aubin, C.-E.P.; Labelle, H.; Parent, S.; Crandall, D. Biomechanical analysis of corrective forces in spinal instrumentation for scoliosis treatment. Spine 2012, 37, E1479–E1487. [Google Scholar] [CrossRef]
- Wang, C.; Xia, N.; Xie, L.; Tang, Z.; Huang, J.; Huang, X. Development of a scoliosis rehabilitation robot and a preliminary study of its effectiveness in treating coronal deformity. Chin. J. Phys. Med. Rehabil. 2021, 43, 899–903. [Google Scholar]
- Stitzel, C.J.; Dovorany, B.; Morningstar, M.W.; Siddiqui, A. Clinical Evaluation of the Ability of a Proprietary Scoliosis Traction Chair to De-Rotate the Spine: 6-month Results of Cobb Angle and Rotational Measurements. Clin. Pract. 2014, 4, 642. [Google Scholar] [CrossRef]
- LaMothe, J.M.; Al Sayegh, S.; Parsons, D.; Ferri-De-Barros, F. The Use of Intraoperative Traction in Pediatric Scoliosis Surgery: A Systematic Review. Spine Deform. 2015, 3, 45–51. [Google Scholar] [CrossRef]
- Sink, E.L.; Karol, L.A.; Sanders, J.; Birch, J.G.; Johnston, C.E.; Herring, J.A. Efficacy of perioperative halo-gravity traction in the treatment of severe scoliosis in children. J. Pediatr. Orthop. 2001, 21, 519–524. [Google Scholar] [CrossRef]
- D’Astous, J.L.; Sanders, J.O. Casting and traction treatment methods for scoliosis. Orthop. Clin. N. Am. 2007, 38, 477–484. [Google Scholar] [CrossRef] [PubMed]
- Expert Group of Editorial Committee of Technical Guide for Prevention and Control of Abnormal Spinal Curvature in Chinese Children and Adolescents. Interpretation of Technical Guidelines for Prevention and Control of Abnormal Spinal Curvature in Children and Adolescents. Chin. J. Sch. Health 2022, 43, 165–170. [Google Scholar]
- Lou, E.; Ng, K.; Hill, D. Immediate Outcomes and Benefits of 3D Printed Braces for the Treatment of Adolescent Idiopathic Scoliosis. Front. Rehabil. Sci. 2022, 3, 840286. [Google Scholar] [CrossRef]
- Hui, C.-L.; Piao, J.; Wong, M.S.; Chen, Z. Study of Textile Fabric Materials used in Spinal Braces for Scoliosis. J. Med. Biol. Eng. 2020, 40, 356–371. [Google Scholar] [CrossRef]
- Rizza, R.; Liu, X.C.; Thometz, J.; Tassone, C. Comparison of biomechanical behavior between a cast material torso jacket and a polyethylene based jacket. Scoliosis 2015, 10 (Suppl. S2), S15. [Google Scholar] [CrossRef]
- Ali, A.; Fontanari, V.; Schmölz, W.; Agrawal, S.K. Active Soft Brace for Scoliotic Spine: A Finite Element Study to Evaluate in-Brace Correction. Robotics 2022, 11, 37. [Google Scholar] [CrossRef]
- Ying, Y.-L.; Hu, Y.-X.; Gao, R.; Yu, R.-J.; Gu, Z.; Lee, L.P.; Long, Y.-T. Asymmetric Nanopore Electrode-Based Amplification for Electron Transfer Imaging in Live Cells. J. Am. Chem. Soc. 2018, 140, 5385–5392. [Google Scholar] [CrossRef] [PubMed]
- Chen, Z.-Q.; Wang, C.-F.; Bai, Y.-S.; Zhu, X.-D.; Yang, C.-Q.; Xie, Y.; Li, M. Using precisely controlled bidirectional orthopedic forces to assess flexibility in adolescent idiopathic scoliosis: Comparisons between push-traction film, supine side bending, suspension, and fulcrum bending film. Spine 2011, 36, 1679–1684. [Google Scholar] [CrossRef] [PubMed]
- Park, W.M.; Kim, K.; Kim, Y.H. Biomechanical analysis of two-step traction therapy in the lumbar spine. Man. Ther. 2014, 19, 527–533. [Google Scholar] [CrossRef] [PubMed]











| Location label | 1 | 2 | 3 | 4 | 5 | 6 |
| X (mm) | 0 | 7 | 14 | 21 | 28 | 35 |
| Y (mm) | 0 | 0.66 | 1.32 | 2.63 | 7.22 | 8.54 |
| Location label | 7 | 8 | 9 | 10 | 11 | 12 |
| X (mm) | 42 | 49 | 56 | 63 | 70 | 77 |
| Y (mm) | 9.85 | 11.82 | 14.44 | 19.69 | 23.63 | 24.94 |
| Location label | 13 | 14 | 15 | 16 | 17 | 18 |
| X (mm) | 84 | 91 | 98 | 105 | 112 | 119 |
| Y (mm) | 28.22 | 31.50 | 33.47 | 35.44 | 37.41 | 38.07 |
| Location label | 19 | 20 | 21 | 22 | 23 | 24 |
| X (mm) | 126 | 133 | 140 | 147 | 154 | 161 |
| Y (mm) | 38.72 | 40.04 | 39.38 | 37.41 | 34.13 | 30.85 |
| Location label | 25 | 26 | 27 | 28 | 29 | |
| X (mm) | 168 | 175 | 182 | 189 | 196 | |
| Y (mm) | 26.25 | 17.72 | 13.13 | 9.85 | 0 |
| Parameters | Values |
|---|---|
| Body Weight | 65 kg |
| Length of Scoliotic Curve (L) | 196 mm |
| Bending Stiffness (EI) | 15.1 N/m2 |
| Length of Lower Part of Spine without Scoliosis (Li) | 42 mm |
| Angle of Axial Load (α) | 0° |
| Axial Load (P) (Recommended Maximum Load) | 260 N |
| Lateral Load (Q) (Recommended Maximum Load) | 162.5 N |
Disclaimer/Publisher’s Note: The statements, opinions and data contained in all publications are solely those of the individual author(s) and contributor(s) and not of MDPI and/or the editor(s). MDPI and/or the editor(s) disclaim responsibility for any injury to people or property resulting from any ideas, methods, instructions or products referred to in the content. |
© 2025 by the authors. Licensee MDPI, Basel, Switzerland. This article is an open access article distributed under the terms and conditions of the Creative Commons Attribution (CC BY) license (https://creativecommons.org/licenses/by/4.0/).
Share and Cite
Jie, Y.; Zhang, M.; Li, M.; Luo, C.; Dong, A.; Luo, Y.-Y.; Zheng, P.; Zhang, X.; Liu, Z.; Li, J.; et al. A Mathematical Analysis of a Biomechanical Model for an Innovative Spinal Decompression and Correction System for the Conservative Treatment of Scoliosis. Bioengineering 2025, 12, 509. https://doi.org/10.3390/bioengineering12050509
Jie Y, Zhang M, Li M, Luo C, Dong A, Luo Y-Y, Zheng P, Zhang X, Liu Z, Li J, et al. A Mathematical Analysis of a Biomechanical Model for an Innovative Spinal Decompression and Correction System for the Conservative Treatment of Scoliosis. Bioengineering. 2025; 12(5):509. https://doi.org/10.3390/bioengineering12050509
Chicago/Turabian StyleJie, Yi, Mingwen Zhang, Mengyao Li, Changliang Luo, Anqin Dong, Yu-Yan Luo, Pengyuan Zheng, Xinmin Zhang, Zhihua Liu, Jing Li, and et al. 2025. "A Mathematical Analysis of a Biomechanical Model for an Innovative Spinal Decompression and Correction System for the Conservative Treatment of Scoliosis" Bioengineering 12, no. 5: 509. https://doi.org/10.3390/bioengineering12050509
APA StyleJie, Y., Zhang, M., Li, M., Luo, C., Dong, A., Luo, Y.-Y., Zheng, P., Zhang, X., Liu, Z., Li, J., Wong, M.-S., Wang, A. Y., Ma, C. Z.-H., & Zhang, M. (2025). A Mathematical Analysis of a Biomechanical Model for an Innovative Spinal Decompression and Correction System for the Conservative Treatment of Scoliosis. Bioengineering, 12(5), 509. https://doi.org/10.3390/bioengineering12050509

