Next Article in Journal
Geoenvironmental Effects of the Hydric Relationship Between the Del Sauce Wetland and the Laguna Verde Detritic Coastal Aquifer, Central Chile
Next Article in Special Issue
A Systematic Modular Approach for the Coupling of Deep-Learning-Based Models to Forecast Urban Flooding Maps in Early Warning Systems
Previous Article in Journal
Estimation of Reservoir Storage Capacity Using the Gould-Dincer Formula with the Aid of Possibility Theory
Previous Article in Special Issue
Modeling and Simulating Rainfall and Temperature Using Rotated Bivariate Copulas
 
 
Font Type:
Arial Georgia Verdana
Font Size:
Aa Aa Aa
Line Spacing:
Column Width:
Background:
Article

Kilometer-Scale Precipitation Forecasting Utilizing Convolutional Neural Networks: A Case Study of Jiangsu’s Coastal Regions

1
Jiangsu Meteorological Observatory, Nanjing 210018, China
2
Huaihe River Basin Meteorological Center, Hefei 230031, China
3
Key Laboratory of Arid Climatic Change and Reducing Disaster of Gansu Province/Key Laboratory of Arid Climatic Change and Reducing Disaster of China Meteorological Administration, Institute of Arid Meteorology of China Meteorological Administration, Lanzhou 730020, China
*
Author to whom correspondence should be addressed.
Hydrology 2024, 11(10), 173; https://doi.org/10.3390/hydrology11100173
Submission received: 18 August 2024 / Revised: 7 October 2024 / Accepted: 8 October 2024 / Published: 13 October 2024

Abstract

High-resolution precipitation forecasts play a pivotal role in formulating comprehensive disaster prevention and mitigation plans. As spatial resolution enhances, striking a balance between computation, storage, and simulation accuracy becomes imperative to ensure optimal cost-effectiveness. Convolutional neural networks (CNNs), a cornerstone of deep learning, are examined in this study for their downscaling capabilities in precipitation simulation. During a precipitation event on 23 June 2022, in Jiangsu Province, China, distinct rain belts emerged in both southern and northern Jiangsu, precisely captured by a numerical model (the Weather Research and Forecasting, WRF) with a 3 km spatial resolution. Specifically, precipitation was prevalent in northern Jiangsu from 00:00 to 11:00 Beijing Time (BJT), transitioning to southern Jiangsu from 12:00 to 23:00 BJT on the same day. Upon dynamic downscaling, the model reproduced precipitation in these periods with an average error of 12.35 mm at 3 km and 12.48 mm at 1 km spatial resolutions. Employing CNN technology for statistical downscaling to a 1 km spatial resolution, samples from the initial period were utilized for training, while those from the subsequent period served for validation. Following dynamic downscaling, CNNs with four, five, six, and seven layers exhibited average errors of 8.86 mm, 8.93 mm, 9.71 mm, and 9.70 mm, respectively, accompanied by correlation coefficients of 0.550, 0.570, 0.574, and 0.578, respectively. This analysis indicates that for this precipitation event, a shallower CNN depth yields a lower average error and correlation coefficient, whereas a deeper architecture enhances the correlation coefficient. By employing deep network architectures, CNNs are capable of capturing nonlinear patterns and subtle local features from complex meteorological data, thereby providing more accurate predictions during the downscaling process. Leveraging faster computation and reduced storage requirements, machine learning has demonstrated immense potential in high-resolution forecasting research. There is significant scope for advancing technologies that integrate numerical models with machine learning to achieve higher-resolution numerical forecasts.

1. Introduction

With the rapid social and economic development, economic activities are becoming increasingly diverse, and they are more and more sensitive to high-impact weather (such as rainstorms) [1]. Large-scale and high-intensity precipitation often blocks and even interrupts traffic transportation, affects agricultural and food production, and causes ecological environment damage. Moreover, it may lead to huge economic and property losses and threaten people’s lives and safety [2,3]. Therefore, it is necessary to conduct regional high-resolution numerical forecasting research at the kilometer scale. It is the core requirement of meteorologically refined disaster prevention and reduction and also the key to strengthening meteorological disaster management and responding to economic activity risks [4].
At present, the regional numerical model mainly relies on the development of high-resolution numerical models [5], among which the WRF mesoscale weather model jointly developed by the National Center for Atmospheric Research and the National Oceanic and Atmospheric Administration of the United States is widely used in numerical weather forecast research [6,7]. As it is flexible and configurable, it can meet the needs of numerical simulations at different regions and scales. Previous studies have shown that with the improvement of data assimilation technology in the WRF model and the optimization of physical parameterization and cloud microphysical parameterization schemes, the precipitation forecast is relatively accurate, which can accurately simulate the spatial range and intensity of precipitation and satisfies the operation needs to a certain extent [8]. However, as the spatial resolution continues to improve, the time cost of model simulation increases exponentially, and the data storage demands also experience a significant increase, while the improvement in simulation accuracy is relatively limited [9]. Even when the spatial resolution reaches below 3 km, inaccurate simulations may occur due to the differences in the simulation capabilities of different parameterization schemes for microphysical processes [10,11]. Therefore, how to enhance the simulation performance and reduce the deviations in numerical models with spatial resolutions below 3 km is essential to current high-resolution numerical model research [12,13].
As high-performance computing technology progresses, AI and ML are increasingly vital for refining high-resolution numerical forecasts. Transfer learning enhances model training by applying knowledge from historical precipitation data, focusing on small-scale features to achieve spatial downscaling [14]. However, model accuracy is susceptible to the quality of historical data. The Generative Adversarial Networks (GAN), comprising generator and discriminator, generate realistic samples that refine model resolution and reduce biases through adversarial learning [15,16]. However, GAN stability requires stringent sample criteria to prevent training disruptions. The multi-model ensemble technique integrates various forecasting models to mitigate biases and enhance resolution [17], leveraging initial perturbation and parameter transformation methods for a more accurate and high-resolution forecast [18].
In recent years, the convolutional neural network (CNN), one of the representative algorithms of deep learning, has been widely used in model downscaling due to its advantages in structured data processing of images and texts, hierarchical feature learning, and translation invariance [19]. In addition, the training process is also more stable. This technology includes feedforward neural networks with convolutional calculations and deep structures, showing the ability of representation learning [20]. Recently, this technology has been developed and applied to precipitation simulation research [21,22], performing statistical downscaling (SD) by learning and establishing complex nonlinear relationships. Ruiter [23] used the CNN to process spatial data and applied full CNN to combine input prediction images and convert them into probability output prediction images for SD, thus improving the prediction performance of the model in specific regions. The number of layers in the CNN represents its complexity. For simple models, a single layer or a small number of layers can achieve the best simulation effect, while too many layers can easily lead to overfitting. Therefore, it is important to select an appropriate number of layers for different research objects. In this study, the PyTorch frame work has been used to carry out CNN computations. PyTorch (V2.0.1) is a Python-based, open-source, and production-ready AI framework widely used in AI research and applications.
In this study, the WRF model is used to simulate the precipitation process of a heavy precipitation event in Jiangsu, a coastal province with a developed economy in China, at a 3 km spatial resolution. In order to contrast the dynamic downscaling capabilities and computational efficiency between numerical models and machine learning techniques, we have employed both the WRF model and CNN-based downscaling methods to upscale the resolution of precipitation forecasts to 1 km. By comparing the downscaling results based on the numerical model and the CNN, the performance of CNN in forecasting heavy precipitation events is analyzed in terms of simulation performance and computational resources. The remainder of this paper is organized as follows: In Section 2, the data and methods are introduced. The result analysis is conducted in Section 3. Finally, the discussion and conclusions are given in Section 4.

2. Materials and Methods

2.1. Data and Model Configuration

In this study, the hourly precipitation observations from the China Meteorological Administration are utilized. There are a total of 67 observation stations evenly distributed in Jiangsu (Figure 1). The study period is from 00:00 BJT (Beijing Time) to 23:00 BJT on 23 June 2023. The numerical model data is obtained by using the WRF simulation with two nested domains, and the forecast field data is derived from the Global Forecasting System data. The forecast data used in the study is from 12:00 BJT on June 22. The nearest neighbor interpolation method is used to convert numerical model data into station-predicted values. The outer domain(D01) covers the eastern part of China, and the inner domain(D02) includes Jiangsu Province (Figure 1). The parameter settings adopted by the model are listed in Table 1.

2.2. Machine Learning Algorithm

To investigate the downscaling performance of machine learning techniques, the CNN technology based on the PyTorch framework is employed in this study (Figure 2a). A neural network structure with three hidden layers is constructed, and the Rectified Linear Unit (ReLU) is utilized as the activation function. The CNN method first performs convolution operations on the input data through the convolutional layer to extract typical characteristics. Then, through the pooling layer, the typical characteristics are resampled so as to reduce the data dimension while preserving key features. During this process, the forecast results are loaded and converted into Pandas DataFrame and then are sorted and preprocessed into the required format for neural network training. The model parameters for each station are optimized by using the stochastic gradient descent optimizer, with mean squared error selected as the loss function to measure the difference between the predicted values and observed values. Subsequently, the data undergoes nonlinear transformation with the activation function. Finally, the output data are generated through the fully connected layer.
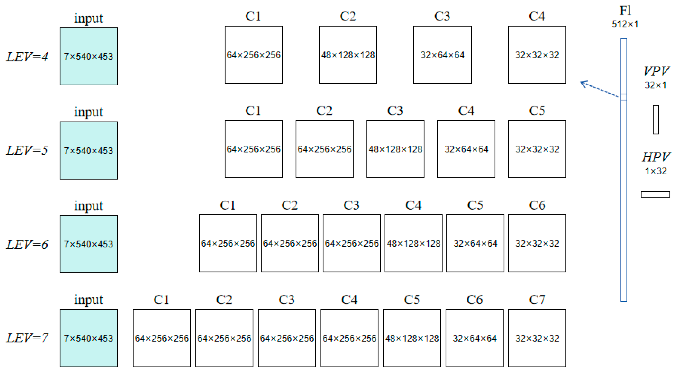
In this study (Figure 2b), the predictors selected are common meteorological variables, which include precipitation, 2 m temperature, dew point temperature, surface latent heat flux, sensible heat flux, cloud cover, and wind speed. Based on the nonlinear relationships and dependencies between these meteorological elements, CNN models can more accurately simulate precipitation processes. The input data for the model consists of forecast fields from a 3 km resolution model. The output of the forecast, which is interpolated to a 1 km spatial resolution, is then aligned with the coordinates of the observation stations. When the precipitation observation data is processed, the CNN first constructs training and test sets. The data in the first half is the training set, and the data in the latter half is the test set; they are labeled separately. The target result data consists of the hourly station precipitation observation data in Jiangsu. The data augmentation technique is employed to expand the dataset and enhance the generalization ability of the model. These data are used to train a neural network (RainNet) prediction model for precipitation, which predicts precipitation by learning the laws from the samples. After the training, the model is tested with the test dataset and predicts precipitation in real-time. In this study, the neural networks with 4–7 hidden layers (Figure 3) are designed for modeling. Increasing the number of hidden layers can improve the network’s ability to handle complex problems, aid in learning more complex feature representations, and analyze the precipitation prediction from dynamic downscaling. The model used in this study is trained on the compute unified device architecture so as to utilize graphics processing units to accelerate computation. Through continuous iterative training and parameter updates, the prediction accuracy of the model is improved.

3. Results

3.1. Precipitation Process

On 23 June 2022, a heavy precipitation process occurred in Jiangsu Province of China, and the heavy rainfall covered almost the entire province (Figure 4a). The observations show large precipitation amounts in southern Jiangsu, with precipitation amounts generally exceeding 50 mm and even exceeding 140 mm in some areas of Nanjing City. Additionally, a wide range of precipitation exceeding 50 mm occurred in Xuzhou City. From the hourly variations (Figure 4b), the precipitation began to increase at 00:00 BJT on 23 June and exceeded 7 mm h−1 at 02:00 BJT. It then continued until 12:00 BJT. After 15:00 BJT on 23 June, the precipitation increased again, reaching a peak around 19:00 BJT, with hourly precipitation exceeding 10 mm, and then it weakened. The temporal variation shows that the precipitation changed around 12:00 BJT. Taking 12:00 BJT as the watershed, we separately plot the precipitation in the first period and the second period (Figure 4c,d). As can be seen, there were two rain belts in this precipitation process: the Huaibei region (the region on the north of the Huaihe River; Figure 4c) and southern Jiangsu (Figure 4d). During 00:00–11:00 BJT (period 1), the precipitation was mainly concentrated in some areas of Nanjing and most areas north of the Yangtze River. From 12:00 BJT to 23:00 BJT (period 2), the precipitation was mainly concentrated in southern Jiangsu and some areas of Nantong City. Notably, precipitation occurred in Nanjing in both periods, resulting in daily precipitation exceeding 140 mm. It is worth mentioning that the two rain belts in this precipitation process in Jiangsu hardly overlap.
For different precipitation levels (Figure 5a), the hourly precipitation of most stations is less than 10.0 mm, with the total frequency exceeding 430 times (an average of over 35 times per station). Additionally, the hourly precipitation frequency is 43 times for the 10.0–20.0 mm level, 8 times for the 20.0–30.0 mm level, 5 times for the 30.0–40.0 mm level, 1 time for the 40.0–50.0 mm level, 2 times for the 60.0–70.0 mm level, and 1 time for the 80.0–90.0 mm level. Further analysis of hourly precipitation within 10.0 mm (Figure 5b) shows that the frequency is 197 times (about 16 stations) in the range of 0.0–1.0 mm, while 67 times in the range of 1.0–2.0 mm. As the precipitation level increases, the frequency decreases exponentially. Further analysis of the precipitation level within 1.0 mm (Figure 5c) reveals that the frequency is 66 times in the range of 0.0–0.1 mm, while 34 times in the range of 0.1–0.2 mm. Similarly, as the precipitation level increases, the frequency gradually decreases. Overall, most of the hourly precipitation amount in this event is within 10.0 mm, and as the precipitation increases, the frequency gradually decreases. Precipitation exceeding 20.0 mm only occurs at few stations.

3.2. Model Prediction and Convolutional Neural Networks Downscaling Results

The numerical simulations of the two rain bands of this precipitation event are studied in periods 1 and 2 (Figure 6). During period 1, the simulated precipitation is mainly in the north. The simulated precipitation area is generally consistent with the observation, but there are miss alarms in Yancheng City and Yangzhou City. The simulation results at the 3 km spatial resolution are almost the same as those at the 1 km resolution. In terms of accumulated precipitation, the observed precipitation peaks (50–100 mm) are mainly located in Xuzhou City in northern Jiangsu, while the simulated precipitation peaks are mainly located in Suqian City and Huai’an City, with a smaller magnitude. During period 2, the simulated precipitation at 3 km and 1 km resolutions is mainly concentrated along the Yangtze River and near Yancheng City, with the heavy precipitation area located in Nanjing. Compared with the observations, the distribution of simulated precipitation is similar except for the regions near Yancheng City. In general, the precipitation adjustments of the high-resolution (1 km) numerical model are smaller (−4.5 mm to 4.5 mm). In period 1, the adjustments mainly appear in the two high-value centers in northern Jiangsu. In period 2, the precipitation is reduced in the two high-value centers in Yancheng and Nanjing.
For the correlation coefficient (CC) (Figure 7), the CC value between the 3 km model and the observation during the whole period reaches 0.583 (passing the 0.01 significance test). The spatial anomaly CCs for the two model simulations in period 1 are both 0.477 (passing the 0.01 significance test), indicating that the model simulation performance is slightly lower in this period. In period 2, the CC reaches 0.733, indicating that the model simulation is more accurate in this period. The spatial anomaly CCs between the precipitation simulation at a 1 km spatial resolution and the observation in the whole period, period 1, and period 2, are 0.5801, 0.470, and 0.729, respectively, which are almost consistent with the model simulations at 3 km spatial resolution. From the perspective of mean error, the mean error of the model simulation at 3 km spatial resolution is 12.35 mm, while that of the 1 km resolution is 12.48 mm.
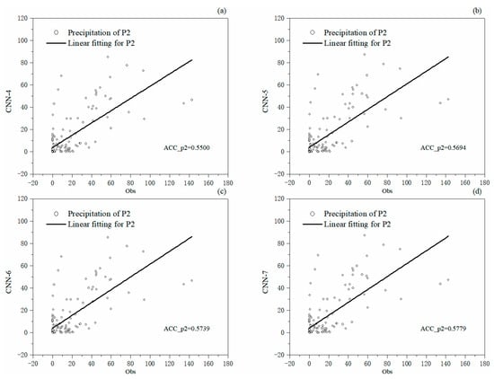
The CNN technology is used to downscale the 3 km WRF precipitation simulations. The training samples are selected from period 1, so the predicting simulations are primarily focused on period 2. First, the correlation is calculated between the 1 km CNN-downscaling results with different layer schemes and the 1 km WRF simulations (Figure 8). As the CNNs are increased from four layers to five, six, and seven layers, the mean errors are 8.86 mm, 8.93 mm, 9.71 mm, and 9.70 mm, respectively, and the spatial CCs are 0.964, 0.963, 0.962, and 0.983, respectively. The results indicate that the results of the CNN SD method are comparable to those of the WRF model. Further analysis of the consistency between the 1 km CNN SD results with different layers and the observations (Figure 9) shows that the spatial CC is 0.550 when four layers of iterations are used in the CNN. When five layers of iterations are adopted, the spatial CC increases to 0.570. When six layers of iterations are used, the spatial CC reaches 0.574. When seven layers of iterations are used, the spatial CC increases to 0.578. Therefore, as the number of CNN iterations increases, the downscaled precipitation simulation becomes more consistent with the observations.
For the 3 km precipitation forecasts at different times in period 2, different layers of CNN schemes are used to downscale the 3 km precipitation simulation, and the deviations from the observation are also investigated (Figure 10). During the time period with relatively light precipitation (12:00–15:00 BJT), the WRF model simulations exhibit large positive anomalies. At this time, using the CNN with different layers for downscaling can obtain lower deviations than the WRF simulations. As precipitation increases (16:00–20:00 BJT), the WRF simulation biases are lower. Conversely, when the precipitation decreases (21:00–23:00 BJT), the WRF simulation biases increase, while the CNN downscaling results have lower biases. Thus, for the biases, the WRF model could more easily grasp the precipitation magnitude when the precipitation amount is larger, while the machine learning of CNN shows superior effects when the precipitation amount is smaller.
For the period with heavy precipitation, an analysis of different precipitation simulations is conducted. Figure 11 depicts the precipitation observations and simulations at different time points from 18:00 BJT to 21:00 BJT. A rain belt is observed in southern Jiangsu during this period, with the high-value area located in Nanjing. At 19:00 BJT, the precipitation reaches the maximum (100 mm h−1). Subsequently, the rain belt gradually shifts eastward, exhibiting several high-value areas. In the numerical simulations, the rain belt position slightly deviates at 18:00 BJT, showing an incomplete rain belt in southern Jiangsu, and rainfall points also appear in central-eastern Jiangsu. At 19:00 BJT, the model simulation depicts a single rain belt, which is nearly consistent temporally and spatially with the observations, but the intensity is weaker. The spatial distribution of the simulated rain belt is nearly identical for the 3 km and 1 km WRF simulations. The spatial distributions of the rain belt given by the CNN downscaling with different layers are also consistent, but the intensity is slightly weaker than the observations. Consistent with the observations, the simulations at 20:00 BJT also show a rain belt, but it is weaker in the CNN downscaling results. At 21:00 BJT, the observed precipitation is weaker, but the WRF simulated precipitation is stronger both at 3 km and 1 km resolutions. The precipitation simulations after the CNN downscaling with different layers are closer to the observations, indicating that the laws learned by machine could reduce the simulation biases after they are iterated to the observations. Hence, it can be seen that the CNN downscaling results amplify the simulation biases when the WRF simulation is closer to the observations, but the CNN-downscaling results are better when the WRF simulation biases are large.
The simulations for different precipitation levels are further analyzed(Figure 12). We focus on the precipitation at the level of 0.0–10.0 mm, as the precipitation in most stations is less than 10.0 mm h−1. At this level, the WRF model obviously overestimates the precipitation, especially when precipitation is relatively small. Both the 3 km and 1 km precipitation simulations are quite larger than the observations. After the CNN downscaling is adopted, the precipitation simulation effect is greatly improved, and the simulation biases are smaller. When the precipitation ranges from 1.0 mm to 10.0 mm, the simulation effect gradually improves. Especially for 2.0–3.0 mm and 3.0–4.0 mm, the 3 km and 1 km WRF simulations are almost identical to the observations. As the precipitation continues to increase, the simulation results are smaller than the observations. At this time, the simulation biases become larger after adopting the CNN downscaling. It can be seen that the model itself tends towards the mean state. When the observed precipitation is small (less than 2.0 mm h−1) or large (greater than 4.0 mm h−1), the model simulation biases are relatively large. The CNN downscaling achieves better results when the observed precipitation is small, but the effect of CNN downscaling is worse than the WRF simulation results when the observed precipitation is large. As the majority of precipitation falls within 0.0–1.0 mm, the CNN downscaling method can obtain better simulation results at more stations.

4. Discussion

Overall, the biases of 1 km CNN downscaling and WRF downscaling results are relatively consistent. However, the CNN technology consumes fewer computational and storage resources. Therefore, under the current development of numerical models, it is better to adopt the CNN technology to obtain higher-resolution precipitation simulations, and lower simulation biases can be achieved as the number of CNN layers increases.
In fact, the numerical models often face the challenge of physical parameterization schemes when conducting small-scale simulations. Machine learning models, such as CNNs, can bypass these parameterization issues by learning patterns from observed data, thereby providing more reasonable simulation results. Moreover, machine learning models are capable of learning complex nonlinear relationships and optimizing their parameters through training datasets. This enables them to more accurately simulate precipitation processes, especially at small scales, thereby enhancing the accuracy of precipitation forecasts. Compared to traditional numerical models, machine learning models typically require fewer computational resources. This is because they do not need to perform complex physical calculations but rather make predictions by learning patterns in the data. In iterative cycles, machine learning can also continuously learn new observational information and roll it into new predictions. This makes machine learning models more efficient in handling large-scale, long-term datasets. Furthermore, machine learning models can easily adapt to different datasets and forecasting requirements. By adjusting the model parameters and structure, they can be optimized for specific geographic areas or climatic conditions. Machine learning models can be used in conjunction with numerical models to take advantage of both. For example, in this study, the WRF is used to generate initial forecasts, which are then post-processed by machine learning models to improve forecast resolution and accuracy.
In summary, employing machine learning for dynamic downscaling can not only enhance the precision and efficiency of precipitation forecasting but can also address some of the challenges faced by traditional numerical models. With the increase in computational power and the expansion of datasets, the application of machine learning in weather forecasting will become increasingly widespread.

5. Conclusions

With the gradual economic development, the practical application demand for kilometer-level precipitation is also increasing. Currently, the mainstream research mainly simulates the precipitation directly at 1 km resolution through numerical models or adopts post-processing technology to downscale the coarse resolution forecast to 1 km resolution. However, there are some disadvantages in the direct simulation of numerical models, such as large demand for calculation and storage and unreasonable physical parameterization schemes. Therefore, machine learning has been widely used in numerical model downscaling in recent years. This study adopts the mainstream CNN technology to study a precipitation process in Jiangsu Province, China. Based on the 3 km WRF precipitation forecasts, we conduct the 1 km downscaling by the WRF model and CNN method so as to find out the optimal method. In the process of CNN downscaling, four, five, six and seven layers are adopted to figure out which one can obtain the best results.
During the precipitation process, a northern rain belt appeared in the morning (00:00–11:00 BJT) and a southern rain belt appeared in the afternoon (12:00–23:00 BJT), with the maximum precipitation center located in Nanjing and the total daily precipitation exceeding 140 mm. The WRF precipitation simulations are basically consistent with the observations, which also show a northern rain belt in the morning and a southern rain belt in the afternoon. Among them, the spatial anomaly CCs of the 3 km and 1 km WRF precipitation simulations to the observed precipitation are 0.470 and 0.729, respectively, with mean errors of 12.35 mm and 12.48 mm, respectively.
The CNN is used to perform the 1 km downscaling. The results show that the kilometer-level precipitation obtained through the CNN SD with different depths (number of layers) is highly correlated with the 1 km WRF precipitation simulation, with the CCs all exceeding 0.960 (passing the significance test at the 0.001 level). Compared with the observations, the simulation biases of the CNN SD precipitation with four layers, five layers, six layers, and seven layers are 8.86 mm, 8.93 mm, 9.71 mm, and 9.70 mm, respectively, with CCs of 0.550, 0.570, 0.574, and 0.578, respectively (all passing the significance test at the 0.001 level).
For different precipitation levels, the numerical model tends to overestimate the precipitation when the precipitation is relatively small (less than 2 mm h−1). At that time, the CNN downscaling can obtain lower simulation biases. However, when the precipitation increases (greater than 4 mm h−1), the WRF model (3 km and 1 km) underestimates the precipitation. At that time, the simulated precipitation becomes even smaller after the CNN downscaling, and the biases are larger. It is worth noting that more stations have precipitation less than 1 mm h−1 from the perspective of precipitation level distribution. Therefore, in terms of spatial distribution, the precipitation simulation obtained by CNN downscaling is closer to the observations, especially when the precipitation level is small.

Author Contributions

Conceptualization, N.C. and H.S.; methodology, P.Y.; software, P.Y.; validation, H.S. and P.Y.; resources, N.C.; data curation, P.Y.; writing—original draft preparation, H.S. and P.Y.; writing—review and editing, H.S. and P.Y.; funding acquisition, N.C. and H.S. All authors have read and agreed to the published version of the manuscript.

Funding

This research was funded by the Joint Fund of the National Natural Science Foundation of China (Grant No. U2342218), Huaihe River Basin Meteorological Open Research Fund (Grant No. HRM201805) and China Meteorological Administration Open bidding for selecting the best candidates (Grant No. CMAJBGS202317).

Institutional Review Board Statement

Not applicable.

Informed Consent Statement

Not applicable.

Data Availability Statement

Data inquiries can be directed to the corresponding authors.

Conflicts of Interest

The authors declare no conflicts of interest.

References

  1. Muralidhar, M.; Kumaran, M.; Jayanthi, M.; Dayal, J.S.; Kumar, J.A.; Saraswathy, R.; Nagavel, A. Impacts of climate change and adaptations in shrimp aquaculture: A study in coastal Andhra Pradesh, India. Aquat. Ecosyst. Health Manag. 2021, 3, 24. [Google Scholar] [CrossRef]
  2. Schmid, P.E.; Niyogi, D. Impact of city size on precipitation-modifying potential. Geophys. Res. Lett. 2013, 40, 5263–5267. [Google Scholar] [CrossRef]
  3. Shuyan, L.; Jingjin, M. Impact of urbanization on precipitation in Beijing area. J. Meteorol. Sci. 2011, 4, 414–421. [Google Scholar]
  4. Thomas, E.E.; Malte, M.; Bohlinger, P.; Batrak, Y.; Szapiro, N. A kilometer-scale coupled atmosphere-wave forecasting system for the European Arctic. Weather Forecast. 2021, 36, 6. [Google Scholar] [CrossRef]
  5. Jeworrek, J.; West, G.; Stull, R. WRF precipitation performance and predictability for systematically varied parameterizations over complex terrain. Weather Forecast. 2021, 36, 893–913. [Google Scholar] [CrossRef]
  6. Done, J.; Davis, C.A.; Weisman, M. The next generation of NWP: Explicit forecasts of convection using the weather research and forecasting (WRF) model. Atmos. Sci. Lett. 2004, 5, 110–117. [Google Scholar] [CrossRef]
  7. Martina, L.; Francesco, S.; Lorenzo, C.; Antonio, P. Predictive capability of a high-resolution hydrometeorological forecasting framework coupling WRF cycling 3dvar and continuum. J. Hydrometeorol. 2019, 20, 1307–1337. [Google Scholar]
  8. Lo, C.F.; Yang, Z.L.; Pielke, R.A. Assessment of three dynamical climate downscaling methods using the Weather Research and Forecasting (WRF) model. J. Geophys. Res. Atmos. 2008, 113, D09112. [Google Scholar] [CrossRef]
  9. Fan, S.Y.; Guo, Y.R.; Chen, M.; Zhong, J.Q.; Chu, Y.L.; Wang, W.; Huang, X.Y.; Wang, Y.C.; Kuo, Y.H. Application of WRF 3DVar to a High Resolution Model over Beijing Area. Plateau Meteorol. 2008, 6, 135–142. [Google Scholar]
  10. Zhu, G.L.; Lin, W.T.; Cao, Y.H. Numerical Simulation of a Rainstorm Event over South China by Using Various Cloud Microphysics Parameterization Schemes in WRF Model and Its Performance Analysis. Chin. J. Atmos. Sci. 2014, 3, 513–523. [Google Scholar]
  11. Cui, M.; Zhou, X.S.; Yan, Q.; Zhang, A.Z.; Li, D.Q.; Song, G.Y.; Chen, Y. Impact of different microphysical processes of WRF model on precipitation phase forecasting in Northeast China. J. Meteorol. Environ. 2014, 30, 6. [Google Scholar]
  12. Lorenz, T.; Barstad, I. A dynamical downscaling of ERA-Interim in the North Sea using WRF with a 3km grid—For wind resource applications. Wind Energy 2016, 19, 1945–1959. [Google Scholar] [CrossRef]
  13. Kusaka, H.; Hara, M.; Takane, Y. Urban Climate Projection by the WRF Model at 3-km Horizontal Grid Increment: Dynamical Downscaling and Predicting Heat Stress in the 2070’s August for Tokyo, Osaka, and Nagoya Metropolises. J. Meteorol. Soc. Jpn. Ser. II 2012, 90, 47–63. [Google Scholar] [CrossRef]
  14. Sarhadi, A.; Burn, D.H.; Johnson, F.; Mehrotra, R.; Sharma, A. Statistical downscaling of precipitation using machine learning techniques—ScienceDirect. Atmos. Res. 2018, 212, 240–258. [Google Scholar]
  15. Wang, C.G.; Tang, G.Q.; Gentine, P. PrecipGAN: Merging Microwave and Infrared Data for Satellite Precipitation Estimation Using Generative Adversarial Network. Geophys. Res. Lett. 2021, 48, e2020GL092032. [Google Scholar] [CrossRef]
  16. Du, X.W.; Chen, X.; Zheng, H.W.; Liu, Y.; Liu, T.; Bao, A.M.; Hu, P. A Precipitation Downscaling Model: Conditional Generative Adversarial Networks under Terrain Constraints. J. Geo-Inf. Sci. 2023, 25, 1586–1600. [Google Scholar]
  17. Ji, L.Y.; Zhi, X.F.; Simmer, C.; Zhu, S.P.; Ji, Y. Multimodel Ensemble Forecasts of Precipitation Based on an Object-Based Diagnostic Evaluation. Mon. Weather Rev. 2020, 148, 2591–2606. [Google Scholar] [CrossRef]
  18. Jin, W.; Fu, Z.Y.; Wu, J.K.; Na, H.; Wei, Z. Application of Downscaling and Integrating Multi-Mode Summer Precipitation Forecasts in Beijing. Meteorol. Sci. Technol. 2016, 44, 55–60. [Google Scholar]
  19. Bisong, E. Regularization for Deep Learning. In Building Machine Learning and Deep Learning Models on Google Cloud Platform; Apress: Berkeley, CA, USA, 2019. [Google Scholar] [CrossRef]
  20. Gu, J.X.; Wang, Z.H.; Kuen, J.; Ma, L.Y.; Shahroudy, A.; Shuai, B.; Liu, T.; Wang, X.X.; Wang, G.; Cai, J.F.; et al. Recent advances in convolutional neural networks. Pattern Recognit. 2015, 77, 354–377. [Google Scholar] [CrossRef]
  21. Badrinath, A.; Monache, L.D.; Hayatbini, N.; Chapman, W.; Cannon, F.; Ralph, M. Improving Precipitation Forecasts with Convolutional Neural Networks. Weather Forecast. 2021, 38, 291–306. [Google Scholar] [CrossRef]
  22. Li, W.T.; Pan, B.; Xia, J.J.; Duan, Q. Convolutional neural network-based statistical post-processing of ensemble precipitation forecasts. J. Hydrol. 2021, 605, 127301. [Google Scholar] [CrossRef]
  23. Ruiter, B.D. Post-processing Multi-Model Medium-Term Precipitation Forecasts Using Convolutional Neural Networks. arXiv 2021, arXiv:2105.07043. [Google Scholar] [CrossRef]
Figure 1. Schematic diagram of model simulation area and distribution of observation stations. The outer black box is the domain1 area, and the inner green box is the domain2 area.
Figure 1. Schematic diagram of model simulation area and distribution of observation stations. The outer black box is the domain1 area, and the inner green box is the domain2 area.
Hydrology 11 00173 g001
Figure 2. Schematic diagram of convolutional network (a) and downscaling diagram (b).
Figure 2. Schematic diagram of convolutional network (a) and downscaling diagram (b).
Hydrology 11 00173 g002
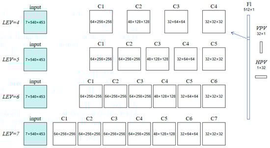
Figure 3. Network structure diagram from which Cn (n = 1, 2, 3…) refers to different convolutional layers that extract features from input data through convolution operations. And in the fully connected layer (Fl), VPV is the weight column in the fully connected layer, representing the connection of the outputs from 32 neurons to a single neuron in the next layer. HPV is the weight row in the fully connected layer, connecting to one neuron, representing the weighted sum from 32 input features.
Figure 3. Network structure diagram from which Cn (n = 1, 2, 3…) refers to different convolutional layers that extract features from input data through convolution operations. And in the fully connected layer (Fl), VPV is the weight column in the fully connected layer, representing the connection of the outputs from 32 neurons to a single neuron in the next layer. HPV is the weight row in the fully connected layer, connecting to one neuron, representing the weighted sum from 32 input features.
Hydrology 11 00173 g003
Figure 4. Precipitation distribution characteristics (a) 0:00–23:00, (c) 0:00–11:00, (d) 12:00–23:00, and their variation over time (b).
Figure 4. Precipitation distribution characteristics (a) 0:00–23:00, (c) 0:00–11:00, (d) 12:00–23:00, and their variation over time (b).
Hydrology 11 00173 g004
Figure 5. The distribution of precipitation at different levels, with (a) a precipitation range of 0–100 mm and an interval of 10 mm; (b) The precipitation range is 0–10 mm, with an interval of 1 mm; (c) Precipitation range: 0–1 mm, with intervals of 0.1 mm. (Frequency represents the frequency of precipitation at that level at all stations and times).
Figure 5. The distribution of precipitation at different levels, with (a) a precipitation range of 0–100 mm and an interval of 10 mm; (b) The precipitation range is 0–10 mm, with an interval of 1 mm; (c) Precipitation range: 0–1 mm, with intervals of 0.1 mm. (Frequency represents the frequency of precipitation at that level at all stations and times).
Hydrology 11 00173 g005
Figure 6. Distribution characteristics of precipitation at different time periods and resolutions in different modes. (a,c,e) P1 period, (b,d,f) P2 period, (a,b) 3 km, (c,d) 1 km, and (e,f) precipitation difference between 3 km and 1 km.
Figure 6. Distribution characteristics of precipitation at different time periods and resolutions in different modes. (a,c,e) P1 period, (b,d,f) P2 period, (a,b) 3 km, (c,d) 1 km, and (e,f) precipitation difference between 3 km and 1 km.
Hydrology 11 00173 g006
Figure 7. Precipitation and observation correlation in different resolution models: (a) 3 km, (b) 1 km.
Figure 7. Precipitation and observation correlation in different resolution models: (a) 3 km, (b) 1 km.
Hydrology 11 00173 g007
Figure 8. Correlation between downscaled precipitation at model 1 km and different CNN layers; (a) 4, (b) 5, (c) 6, and (d) 7.
Figure 8. Correlation between downscaled precipitation at model 1 km and different CNN layers; (a) 4, (b) 5, (c) 6, and (d) 7.
Hydrology 11 00173 g008
Figure 9. Precipitation and observation correlation after downscaling with different CNN layers; (a) 4, (b) 5, (c) 6, and (d) 7.
Figure 9. Precipitation and observation correlation after downscaling with different CNN layers; (a) 4, (b) 5, (c) 6, and (d) 7.
Hydrology 11 00173 g009
Figure 10. Precipitation and observation correlation after downscaling with different CNN layers. (a) Precipitation, (b) Bias.
Figure 10. Precipitation and observation correlation after downscaling with different CNN layers. (a) Precipitation, (b) Bias.
Hydrology 11 00173 g010
Figure 11. Observation and simulation of precipitation at different times from 18:00 to 21:00.
Figure 11. Observation and simulation of precipitation at different times from 18:00 to 21:00.
Hydrology 11 00173 g011
Figure 12. Simulation and CNN downscaling of precipitation at different levels. (a) Precipitation level 0.0–1.0 mm, interval 0.1 mm, (b) Precipitation level 0–10.0 mm, interval 1.0 mm.
Figure 12. Simulation and CNN downscaling of precipitation at different levels. (a) Precipitation level 0.0–1.0 mm, interval 0.1 mm, (b) Precipitation level 0–10.0 mm, interval 1.0 mm.
Hydrology 11 00173 g012
Table 1. Numerical mode parameter settings.
Table 1. Numerical mode parameter settings.
Parameterization schemeDomain-3 kmDomain-1 km
Cumulus convection processGrellGrell
Radiation processRRTM+DudhiaRRTM+Dudhia
Cloud microphysical processesWSM6WSM6
Boundary layer processYSUYSU
Land surface processesNoahNoah
Disclaimer/Publisher’s Note: The statements, opinions and data contained in all publications are solely those of the individual author(s) and contributor(s) and not of MDPI and/or the editor(s). MDPI and/or the editor(s) disclaim responsibility for any injury to people or property resulting from any ideas, methods, instructions or products referred to in the content.

Share and Cite

MDPI and ACS Style

Cai, N.; Sun, H.; Yan, P. Kilometer-Scale Precipitation Forecasting Utilizing Convolutional Neural Networks: A Case Study of Jiangsu’s Coastal Regions. Hydrology 2024, 11, 173. https://doi.org/10.3390/hydrology11100173

AMA Style

Cai N, Sun H, Yan P. Kilometer-Scale Precipitation Forecasting Utilizing Convolutional Neural Networks: A Case Study of Jiangsu’s Coastal Regions. Hydrology. 2024; 11(10):173. https://doi.org/10.3390/hydrology11100173

Chicago/Turabian Style

Cai, Ninghao, Hongchuan Sun, and Pengcheng Yan. 2024. "Kilometer-Scale Precipitation Forecasting Utilizing Convolutional Neural Networks: A Case Study of Jiangsu’s Coastal Regions" Hydrology 11, no. 10: 173. https://doi.org/10.3390/hydrology11100173

APA Style

Cai, N., Sun, H., & Yan, P. (2024). Kilometer-Scale Precipitation Forecasting Utilizing Convolutional Neural Networks: A Case Study of Jiangsu’s Coastal Regions. Hydrology, 11(10), 173. https://doi.org/10.3390/hydrology11100173

Note that from the first issue of 2016, this journal uses article numbers instead of page numbers. See further details here.

Article Metrics

Back to TopTop