Hypomyelinating Leukodystrophy 14 (HLD14)-Related UFC1 p.Arg23Gln Decreases Cell Morphogenesis: A Phenotype Reversable with Hesperetin
Abstract
1. Introduction
2. Materials and Methods
2.1. Antibodies, Chemicals and Plasmids
2.2. Cell Culture
2.3. Transfection
2.4. Immunofluorescence
2.5. Cell Lysis, Polyacrylamide Gel Electrophoresis and Immunoblotting
2.6. Statistical Analysis
2.7. Ethics Statement
3. Results
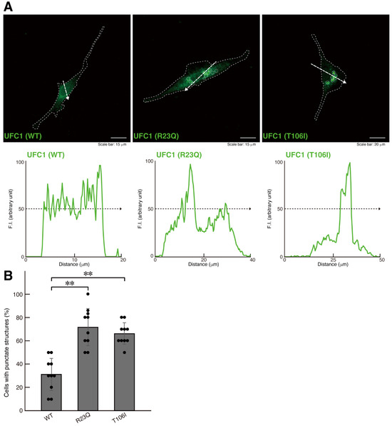
3.1. Mutated UFC1 Protein Preferentially Aggregates in the Lysosome
3.2. UFC1 with the R23Q Mutation Decreases Oligodendroglial Cell Morphological Differentiation
3.3. Hesperetin Restored Phenotypes Induced by UFC1 with the R23Q Mutation
4. Discussion
Supplementary Materials
Author Contributions
Funding
Institutional Review Board Statement
Informed Consent Statement
Data Availability Statement
Acknowledgments
Conflicts of Interest
References
- Nave, K.A.; Werner, H.B. Myelination of the nervous system: Mechanisms and functions. Annu. Rev. Cell Dev. Biol. 2014, 30, 503–533. [Google Scholar] [CrossRef]
 - Stadelmann, C.; Timmler, S.; Barrantes-Freer, A.; Simons, M. Myelin in the central nervous system: Structure, function, and pathology. Physiol. Rev. 2019, 99, 1381–1431. [Google Scholar] [CrossRef] [PubMed]
 - Peles, E.; Salzer, J.L. Molecular domains of myelinated axons. Curr. Opin. Neurobiol. 2000, 10, 558–565. [Google Scholar] [CrossRef]
 - Knowles, J.K.; Batra, A.; Xu, H.; Monje, M. Adaptive and maladaptive myelination in health and disease. Nat. Rev. Neurol. 2022, 18, 735–746. [Google Scholar] [CrossRef]
 - Narayanan, S.P.; Flores, A.I.; Wang, F.; Macklin, W.B. Akt signals through the mammalian target of rapamycin pathway to regulate CNS myelination. J. Neurosci. 2009, 29, 6860–6870. [Google Scholar] [CrossRef]
 - Figlia, G.; Gerber, D.; Suter, U. Myelination and mTOR. Glia 2018, 66, 693–707. [Google Scholar] [CrossRef] [PubMed]
 - Garbern, J.; Cambi, F.; Shy, M.; Kamholz, J. The molecular pathogenesis of Pelizaeus-Merzbacher disease. Arch. Neurol. 1999, 56, 1210–1214. [Google Scholar] [CrossRef] [PubMed]
 - Wolf, N.I.; Ffrench-Constant, C.; van der Knaap, M.S. Hypomyelinating leukodystrophies-unravelling myelin biology. Nat. Rev. Neurol. 2021, 17, 88–103. [Google Scholar] [CrossRef] [PubMed]
 - Khalaf, G.; Mattern, C.; Begou, M.; Boespflug-Tanguy, O.; Massaad, C.; Massaad-Massade, L. Mutation of proteolipid protein 1 gene: From severe hypomyelinating leukodystrophy to inherited spastic paraplegia. Biomedicines 2022, 10, 1709. [Google Scholar] [CrossRef]
 - Pouwels, P.J.; Vanderver, A.; Bernard, G.; Wolf, N.I.; Dreha-Kulczewksi, S.F.; Deoni, S.C.L.; Bertini, E.; Kohlschutter, A.; Richardson, W.; Ffrench-Constant, C.; et al. Hypomyelinating leukodystrophies: Translational research progress and prospects. Ann. Neurol. 2014, 76, 5–19. [Google Scholar] [CrossRef]
 - Inoue, K. Pelizaeus-Merzbacher disease: Molecular and cellular pathologies and associated phenotypes. Adv. Exp. Med. Biol. 2019, 1190, 201–216. [Google Scholar]
 - Torii, T.; Yamauchi, J. Molecular pathogenic mechanisms of hypomyelinating leukodystrophis (HLDs). Neurol. Int. 2023, 15, 1155–1173. [Google Scholar] [CrossRef]
 - Komatsu, M.; Chiba, T.; Tatsumi, K.; Iemura, S.; Tanida, I.; Okazaki, N.; Ueno, T.; Kominami, E.; Natsume, T.; Tanaka, K. A novel protein-conjugating system for Ufm1, ubiquitin-fold modifier. EMBO J. 2004, 23, 1977–1986. [Google Scholar] [CrossRef]
 - Tatsumi, K.; Sou, Y.; Tada, N.; Nakamura, E.; Iemura, S.; Natsume, T.; Kang, S.H.; Chung, C.H.; Kasahara, M.; Kominami, E.; et al. A novel type of E3 ligase for the Ufm1 conjugation system. J. Biol. Chem. 2010, 285, 5417–5427. [Google Scholar] [CrossRef]
 - Gavin, J.M.; Hoar, K.; Xu, Q.; Ma, J.; Lin, Y.; Chen, J.; Chen, W.; Bruzzese, F.J.; Harrison, S.; Mallender, W.D.; et al. Mechanistic study of Uba5 enzyme and the Ufm1 conjugation pathway. J. Biol. Chem. 2014, 289, 22648–22658. [Google Scholar] [CrossRef] [PubMed]
 - Habisov, S.; Huber, J.; Ichimura, Y.; Akutsu, M.; Rogova, N.; Loehr, F.; McEwan, D.G.; Johansen, T.; Dikic, I.; Doetsch, V.; et al. Structural and functional analysis of a novel interaction motif within UFM1-activating enzyme 5 (UBA5) required for binding to ubiquitin-like proteins and Ufmylation. J. Biol. Chem. 2016, 291, 9025–9041. [Google Scholar] [CrossRef] [PubMed]
 - Oweis, W.; Padala, P.; Hassouna, F.; Cohen-Kfir, E.; Gibbs, D.R.; Todd, E.A.; Berndsen, C.E.; Wiener, R. Trans-binding mechanism of ubiquitin-like protein activation revealed by a UBA5-UFM1 complex. Cell Rep. 2016, 16, 3113–3120. [Google Scholar] [CrossRef]
 - Soudah, N.; Padala, P.; Hassouna, F.; Kumar, M.; Mashahreh, B.; Lebedev, A.A.; Isupov, M.N.; Cohen-Kfir, E.; Wiener, R. An N-terminal extention to UBA5 adenylation domain boosts UFM1 activation: Isoform-specific differences in ubiquitin-like protein activation. J. Mol. Biol. 2019, 431, 463–478. [Google Scholar] [CrossRef]
 - Banerjee, S.; Kumar, M.; Wiener, R. Decrypting UFMylation: How proteins are modified with UFM1. Biomolecules 2020, 10, 1442. [Google Scholar] [CrossRef]
 - Kumar, M.; Padala, P.; Fahoum, J.; Hassouna, F.; Tsaban, T.; Zoltsman, G.; Banerjee, S.; Cohen-Kfir, E.; Dessau, M.; Rosenzweig, R.; et al. Structural basis for UFM1 transfer from UBA5 to UFC1. Nat. Commun. 2021, 12, 5708. [Google Scholar] [CrossRef]
 - Ishimura, R.; Obata, M.; Kageyama, S.; Daniel, J.; Tanaka, K.; Komatsu, M. A novel approach to assess the ubiquitin-fold modifier 1-system in cells. FEBS Lett. 2017, 591, 196–204. [Google Scholar] [CrossRef]
 - Walczak, C.P.; Leto, D.; Zhang, L.; Riepe, C.; Muller, R.; DaRosa, P.A.; Ingolia, N.T.; Elias, J.E.; Kopito, R.R. Ribosomal protein RPL26 is the principal target of UFMylation. Proc. Natl. Acad. Sci. USA 2019, 116, 1299–1308. [Google Scholar] [CrossRef]
 - Komatsu, M.; Inada, T.; Noda, N.N. The UFM1 system: Working principles, cellular functions, and pathophysiology. Mol. Cell 2024, 84, 156–169. [Google Scholar] [CrossRef] [PubMed]
 - Muona, M.; Ishimura, R.; Laari, A.; Ichimura, Y.; Linnankivi, T.; Keski-Filppula, R.; Herva, R.; Rantala, H.; Paetau, A.; Poyhonen, M.; et al. Biallelic variants in UBA5 link dysfunctional UFM1 ubiquitin-like modifier pathway to severe infantile-onset encephalopathy. Am. J. Hum. Genet. 2016, 99, 683–694. [Google Scholar] [CrossRef]
 - Hamilton, E.M.C.; Bertini, E.; Kalaydjieva, L.; Morar, B.; Dojcakova, D.; Liu, J.; Vanderver, A.; Curiel, J.; Persoon, C.M.; Diodato, D.; et al. UFM1 founder mutation in the Roma population causes recessive variant of H-ABC. Neurology 2017, 89, 1821–1828. [Google Scholar] [CrossRef] [PubMed]
 - Nahorski, M.S.; Maddirevula, S.; Ishimura, R.; Alsahli, S.; Brady, A.F.; Begemann, A.; Mizushima, T.; Guzmán-Vega, F.J.; Obata, M.; Ichimura, Y.; et al. Biallelic UFM1 and UFC1 mutations expand the essential role of UFMylation in brain development. Brain 2018, 141, 1934–1945. [Google Scholar] [CrossRef] [PubMed]
 - Cabrera-Serrano, M.; Coote, D.J.; Azmanov, D.; Goullee, H.; Andersen, E.; McLean, C.; Davis, M.; Ishimura, R.; Stark, Z.; Vallat, J.M.; et al. A homozygous UBA5 pathogenic variant causes a fatal congenital neuropathy. J. Med. Genet. 2020, 57, 835–842. [Google Scholar] [CrossRef] [PubMed]
 - Szucs, Z.; Fitala, R.; Nyuzo, A.R.; Fodor, K.; Czemmel, E.; Vrancsik, N.; Bessenyei, M.; Szabo, T.; Szakszon, K.; Balogh, I. Four new cases of hypomyelinating leukodystrophy associated with the UFM1 c.-155_-153delTCA founder mutation in pediatric patients of Roma descent in Hungary. Genes 2021, 12, 1331. [Google Scholar] [CrossRef] [PubMed]
 - Miyamoto, Y.; Yamauchi, J.; Chan, J.R.; Okada, A.; Tomooka, Y.; Hisanaga, S.; Tanoue, A. Cdk5 regulates differentiation of oligodendrocyte precursor cells through the direct phosphorylation of paxillin. J. Cell Sci. 2007, 120, 4355–4366. [Google Scholar] [CrossRef] [PubMed]
 - Fukatsu, S.; Miyamoto, Y.; Oka, Y.; Ishibashi, M.; Shirai, R.; Ishida, Y.; Endo, S.; Katoh, H.; Yamauchi, J. Investigating the protective effects of a citrus flavonoid on the retardation morphogenesis of the oligodendroglia-like cell line by Rnd2 knockdown. Neurol. Int. 2023, 16, 33–61. [Google Scholar] [CrossRef] [PubMed]
 - Li, C.; Schluesener, H. Health-promoting effects of the citrus flavanone hesperidin. Crit. Rev. Food Sci. Nutr. 2017, 57, 613–631. [Google Scholar] [CrossRef] [PubMed]
 - Spagnuolo, C.; Moccia, S.; Russo, G.L. Anti-inflammatory effects of flavonoids in neurodegenerative disorders. Eur. J. Med. Chem. 2018, 153, 105–115. [Google Scholar] [CrossRef]
 - Khan, A.; Ikram, M.; Hahm, J.R.; Kim, M.O. Antioxidant and anti-inflammatory effects of citrus flavonoid hesperetin: Special focus on neurological disorders. Antioxidants 2020, 9, 609. [Google Scholar] [CrossRef] [PubMed]
 - Ali, M.Y.; Jannat, S.; Jung, H.A.; Choi, J.S. Structural bases for hesperetin derivatives: Inhibition of protein tyrosine phosphatase 1B, kinetics mechanism and molecular docking study. Molecules 2021, 26, 7433. [Google Scholar] [CrossRef]
 - Bandiwadekar, A.; Jose, J.; Khayatkashani, M.; Habtemariam, S.; Khayat Kashani, H.R.; Nabavi, S.M. Emerging novel approaches for the enhanced delivery of natural products for the management of neurodegenerative diseases. J. Mol. Neurosci. 2022, 72, 653–676. [Google Scholar] [CrossRef]
 - Li, D.; Fan, J.; Du, L.; Ren, G. Prenylated flavonoid fractions from Glycyrrhiza glabra alleviate insulin resistance in HepG2 cells by regulating the ERK/IRS-1 and PI3K/Akt signaling pathways. Arch. Pharm. Res. 2024, 47, 127–145. [Google Scholar] [CrossRef] [PubMed]
 - Baradaran, S.; Moghaddam, A.H.; Ghasemi-Kasman, M. Hesperetin reduces myelin damage and ameliorates glial activation in lysolecithin-induced focal demyelination model of rat optic chiasm. Life Sci. 2018, 207, 471–479. [Google Scholar] [CrossRef]
 - Baradaran, S.; Ghasemi-Kasman, M.; Moghaddam, A.H. Nano-hesperetin enhances the functional recovery and endogenous remyelination of the optic pathway in focal demyelination model. Brain Res. Bull. 2020, 164, 392–399. [Google Scholar] [CrossRef] [PubMed]
 - Yang, S.; Moy, N.; Yang, R. The UFM1 conjugation system in mammalian development. Dev. Dyn. 2023, 252, 976–985. [Google Scholar] [CrossRef]
 - Yu, L.; Li, G.; Deng, J.; Jiang, X.; Xue, J.; Zhu, Y.; Huang, W.; Tang, B.; Duan, R. The UFM1 cascade times mitosis associated with microcephaly. FASEB J. 2020, 34, 1319–1330. [Google Scholar] [CrossRef]
 - Kumari, S.; Banerjee, S.; Kumar, M.; Hayashi, A.; Solaimuthu, B.; Cohen-Kfir, E.; Shaul, Y.D.; Rouvinski, A.; Wiener, R. Overexpression of UBA5 in cells mimics the phenotype of cells lacking UBA5. Int. J. Mol. Sci. 2022, 23, 7445. [Google Scholar] [CrossRef]
 - Homrich, M.; Wobst, H.; Laurini, C.; Sabrowski, J.; Schmitz, B.; Diestel, S. Cytoplasmic domain of NCAM140 interacts with ubiquitin-fold modifier-conjugating enzyme-1 (Ufc1). Exp. Cell Res. 2014, 324, 192–199. [Google Scholar] [CrossRef] [PubMed]
 - Toma-Fukai, S.; Shimizu, T. Structural diversity of ubiquitin E3 ligase. Molecules 2021, 26, 6682. [Google Scholar] [CrossRef] [PubMed]
 - Cruz Walma, D.A.; Chen, Z.; Bullock, A.N.; Yamada, K.M. Ubiquitin ligases: Guardians of mammalian development. Nat. Rev. Mol. Cell Biol. 2022, 23, 350–367. [Google Scholar] [CrossRef]
 - Dikic, I.; Schulman, B.A. An expanded lexicon for the ubiquitin code. Nat. Rev. Mol. Cell Biol. 2023, 24, 273–287. [Google Scholar] [CrossRef] [PubMed]
 - Mandal, K.; Kumar Tomar, S.; Kumar Santra, M. Decoding the ubiquitin language: Orchestrating transcription initiation and gene expression through chromatin remodelers and histones. Gene 2024, 31, 148218. [Google Scholar] [CrossRef] [PubMed]
 










| Reagents or Materials | Companies or Sources | Cat. Nos. | Lot. Nos. | Concentrations Used | 
|---|---|---|---|---|
| Key antibodies | ||||
| Anti-Lys-Asp-Glu-Leu (KDEL) | MBL (Tokyo, Japan) | M181-3 | 004 | Immunofluorescence (IF), 1:200 | 
| Anti-GM130 | BD Biosciences (East Rutherford, NJ, USA) | 610823 | 8352796 | IF, 1:200 | 
| Anti-lysosomal-associated membrane protein 1 (LAMP1) | Santa Cruz Biotechnology (Santa Cruz, CA, USA) | sc-20011 | J0919 | IF, 1:100 | 
| Anti-green fluorescent protein (GFP) | MBL | 598 | 084 | Immunoblotting (IB), 1:100,000 | 
| Anti-myelin proteolipid protein 1 (PLP1) | Atlas Antibodies (Stockholm, Sweden) | HPA004128 | 8115828 | IB, 1:1000; IF, 1:250 | 
| Anti-myelin basic protein (MBP) | BioLegend (San Diego, CA, USA) | 836506 | B225469 | IB, 1:500 | 
| Anti-actin (also called pan-bata type actin) | MBL | M177-3 | 007 | IB, 1:5000 | 
| Anti-Akt | Cell Signaling Technology (Danvers, MA, USA) | 4691T | 28 | IB, 1:100 | 
| Anti-phospho-Akt (pS473 Akt) | Cell Signaling Technology | 4060S | 27 | IB, 1:500 | 
| Anti-UFC1 | Proteintech (Rosemont, IL, USA) | 15783-1-AP | 94634 | IF, 1:200 | 
| Anti-IgG (H+L chain) (rabbit) pAb-HRP | MBL | 458 | 354 | IB, 1:5000 | 
| Anti-IgG (H+L chain) (mouse) pAb-HRP | MBL | 330 | 366 | IB, 1:5000 | 
| Alexa Fluor TM 488 goat anti-mouse IgG (H+L) | Abcam (Cambridge, UK) | ab150113 | GR158438 | IF, 1:500 | 
| Alexa Fluor TM 594 goat anti-mouse IgG (H+L) | Thermo Fisher Scientific (Waltham, MA, USA) | A11005 | 226-8383 | IF, 1:500 | 
| Alexa Fluor TM 488 goat anti-rabbit IgG (H+L) | Thermo Fisher Scientific | A11008 | 075-1094 | IF, 1:500 | 
| Alexa Fluor TM 594 goat anti-rabbit IgG (H+L) | Thermo Fisher Scientific | A11012 | 201-8240 | IF, 1:500 | 
| Chemicals | ||||
| Hesperetin | Santa Cruz Biotechnology | sc-202647 | D1921 | Final concentration, 5 microM | 
| Dimethyl sulfoxide (DMSO) | FUJIFILM Wako Pure Chemical Corporation (Tokyo, Japan) | 047-29353 | CDN0170 | Final concentration, less than 0.1% | 
| Recombinant DNAs | ||||
| pEGFP-C1-UFC1 | PCR-based amplificated human UFC1 was ligated into pEGFP-C1 in this study | n.d. | n.d. | 1.25 microgram of DNA per 3.5 cm dish or 6 cm dish | 
| pEGFP-C1-UFC1 (R23Q) | The pEGFP-C1-UFC1 was mutated using PCR-based technique in this study | n.d. | n.d. | 1.25 microgram of DNA per 3.5 cm dish or 6 cm dish | 
| pEGFP-C1-UFC1 (T106I) | The pEGFP-C1-UFC1 was mutated using PCR-based technique in this study | n.d. | n.d. | 1.25 microgram of DNA per 3.5 cm dish or 6 cm dish | 
| pEGFP-C1 (for mock transfection) | Addgene (Watertown, MA, USA) | Vector database No. 2487 | n.d. | 1.25 microgram of DNA per 3.5 cm dish or 6 cm dish | 
Disclaimer/Publisher’s Note: The statements, opinions and data contained in all publications are solely those of the individual author(s) and contributor(s) and not of MDPI and/or the editor(s). MDPI and/or the editor(s) disclaim responsibility for any injury to people or property resulting from any ideas, methods, instructions or products referred to in the content.  | 
© 2025 by the authors. Licensee MDPI, Basel, Switzerland. This article is an open access article distributed under the terms and conditions of the Creative Commons Attribution (CC BY) license (https://creativecommons.org/licenses/by/4.0/).
Share and Cite
Ichihara, Y.; Okawa, M.; Minegishi, M.; Oizumi, H.; Yamamoto, M.; Ohbuchi, K.; Miyamoto, Y.; Yamauchi, J. Hypomyelinating Leukodystrophy 14 (HLD14)-Related UFC1 p.Arg23Gln Decreases Cell Morphogenesis: A Phenotype Reversable with Hesperetin. Medicines 2025, 12, 2. https://doi.org/10.3390/medicines12010002
Ichihara Y, Okawa M, Minegishi M, Oizumi H, Yamamoto M, Ohbuchi K, Miyamoto Y, Yamauchi J. Hypomyelinating Leukodystrophy 14 (HLD14)-Related UFC1 p.Arg23Gln Decreases Cell Morphogenesis: A Phenotype Reversable with Hesperetin. Medicines. 2025; 12(1):2. https://doi.org/10.3390/medicines12010002
Chicago/Turabian StyleIchihara, Yuri, Maho Okawa, Minori Minegishi, Hiroaki Oizumi, Masahiro Yamamoto, Katsuya Ohbuchi, Yuki Miyamoto, and Junji Yamauchi. 2025. "Hypomyelinating Leukodystrophy 14 (HLD14)-Related UFC1 p.Arg23Gln Decreases Cell Morphogenesis: A Phenotype Reversable with Hesperetin" Medicines 12, no. 1: 2. https://doi.org/10.3390/medicines12010002
APA StyleIchihara, Y., Okawa, M., Minegishi, M., Oizumi, H., Yamamoto, M., Ohbuchi, K., Miyamoto, Y., & Yamauchi, J. (2025). Hypomyelinating Leukodystrophy 14 (HLD14)-Related UFC1 p.Arg23Gln Decreases Cell Morphogenesis: A Phenotype Reversable with Hesperetin. Medicines, 12(1), 2. https://doi.org/10.3390/medicines12010002
        
