RETRACTED: Port Terminal Performance Evaluation and Modeling
Abstract
:1. Introduction
2. Literature Review
3. Scope of the Study and Issues
4. Development of a Simulation System
4.1. Demonstration of FlexSim
4.2. Presentation of the Rail API Library
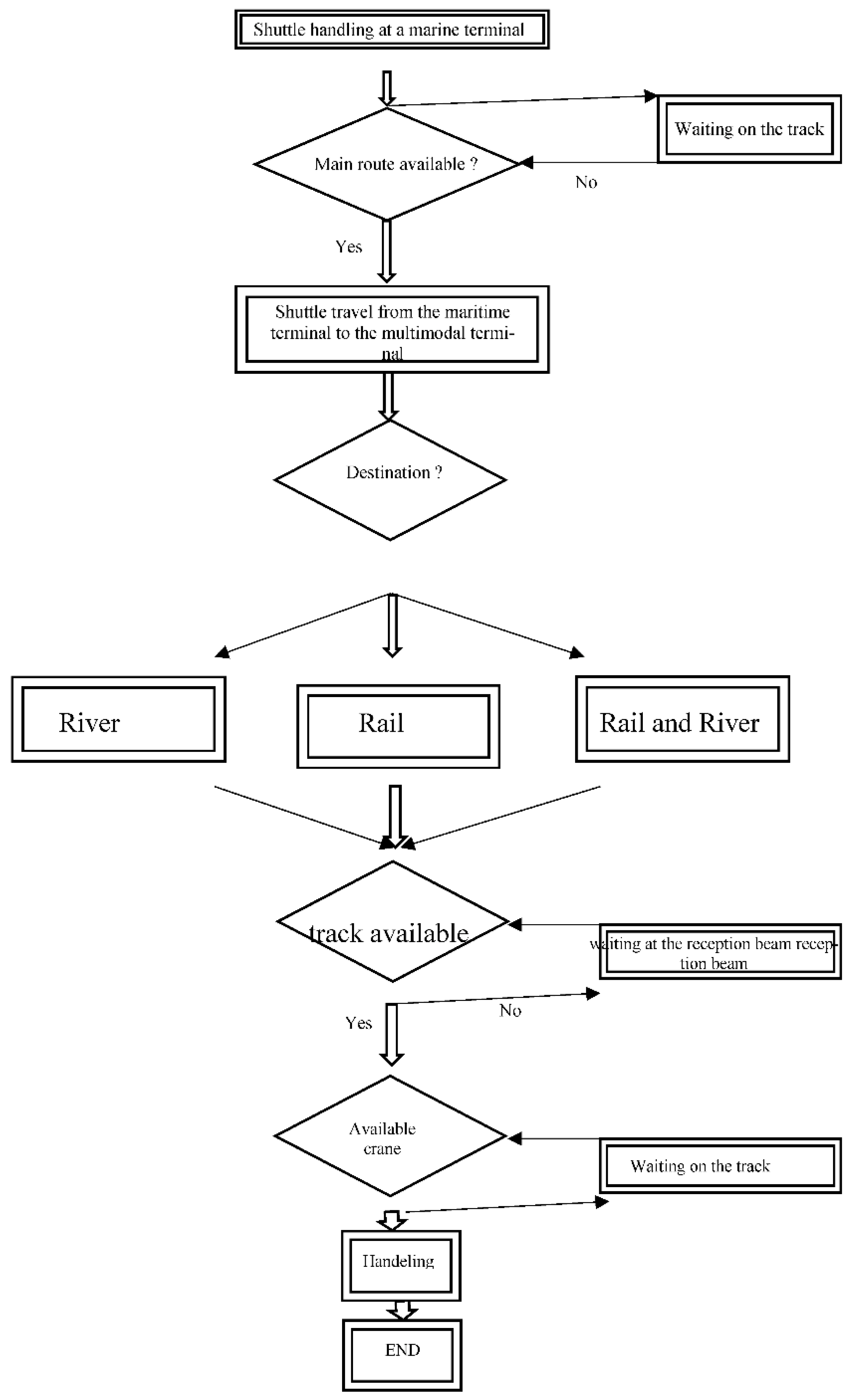
4.3. Implementation
- Storage spaces (Yard): While FlexSim CT does not allow the inclusion of the yard object without previously preparing the arrival or departure of a boat or truck, we have modeled a storage area with a horizontal rack.
- Container storage cranes (Gantry Crane): Because the “Gantry Crane” object only works in a yard, we used the crane object, which serves as a gantry crane.
- Container: Made with the “Basic TE” object.
- Wagons and rails: Using the API Rail library
4.3.1. Beam Reception
4.3.2. Train Station
4.3.3. River Court
4.3.4. Container-Shipping Facilities
5. Simulation Scenarios
5.1. Massified/Planned Transfer Modes
- Scenario 1: Known as “planned mode,” it entails adhering to the delivery dates of the containers; in reality, our system begins handling containers with the same departure time.
- Scenario 2: The mass mode concept is used here, if the fixed filling rate is not met, the shuttle will not leave.
- There is only one feasible destination at the multimodal terminal (despite the fact that there is a receiving beam, a railway yard and a river yard).
- On each terminal, there’s only room for a single buffer.
- To put it another way, the movement of containers can be compared to a series of “production” procedures that need time and resources to complete.
5.2. Optimized Transfer Mode
Numerical Results of Optimized Mode
6. Optimized Mode: Taking into Account All Terminals
- -
- Three trainsets for TDF; three trainsets for TPO/TNMSC; two trainsets for Atlantic.
- -
- Scenario 1: Optimized transfer mode (5-2-5): TDF has five inputs, Atlantic has two inputs and TPO/PNMSC has five inputs.
- -
- Scenario 2: Optimized transfer mode (4-2-4): four TDF inputs, two Atlantic inputs and four TPO/PNMSC inputs.
- Trains typically transport between 20 and 60 containers, whereas barges transport between 100 and 200 containers.
- There were two locomotives and two to six coupons for each train set: in actuality, the quantity of resources employed was defined by the most restrictive day.
- Offset travel empty: expresses the rate at which the railway gantry moves in the absence of a container.
- Offset travel loaded: used to express the rate of movement of the rail gantry when loaded with containers.
7. Model Validation
- (1)
- Assuming H0 = 3.5 min per container and a one-sided test:
- (2)
- Assuming H0 = 3 min per container and a one-sided test:
8. Conclusions
9. Further Studies
- (1)
- In order to continue working on the container transfer problem, we propose extending our simulation with further heuristics and metaheuristics to do other optimizations and simulation couplings. It would be interesting to optimize the movement of various handling equipment within the multimodal terminal in order to eliminate inefficient movements and waiting times. It is also possible to establish new modes of container transfer based on a hybridization of mass and scheduled modes.
- (2)
- Another critical area of research would simulate the many container transfer mechanisms proposed, while accounting for the uncertainty and numerous risks that may arise. It would be interesting to use the simulation model to investigate additional issues, such as the difficulty of berth allocation at the multimodal terminal’s river yard.
- (3)
- To improve the overall performance of the new logistics plan for the Port de Le Havre, we propose expanding the performance research to all GRAI decision-making centers in order to establish a complete dashboard allowing performance management from the multimodal terminal. This solution would enable the creation of performance indicator systems for all supply chain functions.
Author Contributions
Funding
Institutional Review Board Statement
Informed Consent Statement
Data Availability Statement
Conflicts of Interest
Appendix A






References
- Steenken, D.; Voss, S.; Stahlbock, R. Container terminal operation and operations research a classification and literature review. OR Spectr. 2004, 26, 3–49. [Google Scholar]
- Belin-Munier, C. Logistics, supply chain and SCM in French management journals: What strategic dimension? In Proceedings of the 23rd conference of the International Association of Strategic Management (AIMS), Rennes, France, 13 May 2014. [Google Scholar]
- Humez, V. Proposal for a Decision Support tool for Order Management in the Event of a Shortage: A Performance-Based Approach. Ph.D. Thesis, University of Toulouse, Toulouse, France, 2008. [Google Scholar]
- Lorino, P. Strategic Management Control: Management by Activities; Editions Dunod: Valenciennes, France, 1996. [Google Scholar]
- Berrah, L. The Performance Indicator: Concepts and Applications; Cépaduès-Editions: Toulouse, France, 2002. [Google Scholar]
- Cordeau, J.-F.; Legato, P.; Mary Mazza, R.; Roberto, T. Simulation-based optimization for housekeeping in a container transshipment terminal. Comput. Oper. Res. 2014, 53, 81–95. [Google Scholar] [CrossRef]
- Chan, F.T.S. Performance Measurement in a Supply Chain. Int. J. Adv. Manuf. Technol. 2003, 21, 534–548. [Google Scholar] [CrossRef]
- Gaugris, A. Performance indicators. In Regional Workshop for African Countries on the Implementation of International Recommendations on Distributive Trade Statistics; United Nation Statistics: Sofia, Bulgaria, 2008. [Google Scholar]
- Zhao, X.; Xie, J. Forecasting errors and the value of information sharing in a supply chain. Int. J. Prod. Res. 2002, 40, 311–335. [Google Scholar] [CrossRef]
- The performance of maritime container traffic is being evaluated. In Proceedings of the 9th International Conference on Integrated Design and Production, Tlemcen, Algeria, 21–23 October 2013.
- Armando, C.; Stefano, D.L. Tactical and strategic planning for a container terminal: Modeling issues within a discrete event simulation approach. Simul. Modeling Pract. Theory 2012, 21, 123–145. [Google Scholar]
- Chu, W.H.J.; Lee, C.C. Strategic information sharing in a supply chain. Eur. J. Oper. Res. 2006, 174, 1567–1579. [Google Scholar] [CrossRef]
- Rhouzali, A.; Nsiri, B.; Abid, M. Modeling and performance evaluation of the skills production systems: Using the ECOGRAI method. WSEAS Trans. Syst. Control. 2018, 13, 2224–2856. [Google Scholar]
- Bielli, M.; Boulmakoul, A.; Rida, M. Object oriented model for container terminal distributed simulation. Eur. J. Oper. Res. 2006, 175, 1731–1751. [Google Scholar] [CrossRef]
- Andrei, B. The Big Book of Simulation Modeling: Multimethod Modeling with Anylogic 6; AnyLogic North America: Chicago, IL, USA, 2013. [Google Scholar]
- Zehendner, E. Managing Container Terminal Operations Using Advanced Information Technologies. Ph.D. Thesis, École Nationale Supérieure des Mines de Saint-Étienne, Saint-Étienne, France, 2013. [Google Scholar]
- Benghalia, A.; Boukachour, J.; Boudebous, D. Simulation of the passage of containers through Le Havre seaport. In Proceedings of the 14th International Conference on Harbor, Maritime and Multimodal Logistics Modeling and Simulation, Vienna, Austria, 19–21 September 2012. [Google Scholar]
- Benghalia, A.; Oudani, M.; Boukachour, J.; Boudebous, D.; Alaoui, A.E. Optimization-Simulation for Maritime Container Transfer. IJAL 2014, 5, 50–61. [Google Scholar] [CrossRef]
- Better, M.; Glover, F. Simulation Optimization: Applications in Risk Management. Int. J. Inf. Technol. Decis. Mak. 2008, 7, 571–587. [Google Scholar] [CrossRef]
- Almeder, C.; Margaretha Preusser, M.; Hartl, R.F. Simulation and optimization of supply chains: Alternative or complementary approaches? OR Spectr. 2009, 31, 95–119. [Google Scholar] [CrossRef]
- Rukundo, R.; Bergeron, S.; Bocoum, I.; Doyon, N.P.M. A Methodological Approach to Designing Circular Economy Indicators for Agriculture: An Application to the Egg Sector. Sustainability 2021, 13, 8656. [Google Scholar] [CrossRef]
- Benghalia, A.; Boukachour, J.; Boudebous, D. Modeling and simulation of bulk container transfer. In Proceedings of the 2nd International IEEE Conference on Logistics Operations Management (GOL’14), Rabat, Morocco, 5–7 June 2014. [Google Scholar]
- Drogoul, A. From Multi-Agent Simulation to Collective Problem Solving. A Study of the Emergence of Organizational Structures in Multiagent Systems. Ph.D. Thesis, University of Paris VI, Paris, France, 1993. [Google Scholar]
- Van Hassel, E.; Meersman, H.; Van de Voorde, E.; Vanelslander, T. North–South container port competition in Europe: The effect of changing environmental policy. Res. Transp. Bus. Manag. 2016, 19, 4–18. [Google Scholar]
- Report of the Scientific Committee Chaired by Michel Savy. Available online: http://www.developpementdurable.gouv.fr/IMG/pdf/_Conference_logistique_Rapport_du_Comite_scientifique_V9_100_2015_vFinale.pdf (accessed on 15 August 2021).
- Bonvoisin, F. Evaluation of the Performance of Operating Theaters: From Model to Indicators. Ph.D. Thesis, University of Valenciennes and Hainaut Cambrésis, Valenciennes, France, 2011. [Google Scholar]
- Available online: www.haropaports.com/sites/haropa/files/u31/2015-01-28_haropa_bilan_2014_et_perspectives_2015.pdf (accessed on 15 August 2015).
- Kemme, N. Design and Operation of Automated Container Storage Systems: Contributions to Management Science; Springer: Berlin/Heidelberg, Germany, 2012. [Google Scholar]
- Carlo, H.J.; Vis, I.; Roodbergen, K.J. Seaside operations in container terminals: Literature overview, trends, and research directions. Flex. Serv. Manuf. J. 2015, 27, 224–262. [Google Scholar] [CrossRef]
- Najib, M. Risk Management Associated with the Transport of Hazardous Materials. Ph.D. Thesis, University of Le Havre, Le Havre, France, Caddi Ayyad University of Marrakech, Marrakech, Morocco, 2014. [Google Scholar]
- Bitton, M. ECOGRAI: Method for the Design and Implementation of Performance Measurement Systems for Industrial Organizations. Ph.D. Thesis, The University of Bordeaux, Bordeaux, France, 1990. [Google Scholar]
- Estampe, D.; Michrafy, M.; Génin, P.; Lamouri, S. Statistical modeling of strategic supply chain, financial, and commercial performances and their correlation. In Proceedings of the 7th International Conference on Modeling and Simulation-MOSIM’08-31, Paris, France, 31 March–2 April 2018. [Google Scholar]











| Flow Simulation Tools | Characteristics |
|---|---|
| Anylogic |
|
| Arena |
|
| Automod |
|
| Plant Simulation |
|
| ExtendSim |
|
| FlexSim |
|
| ProModel |
|
| Witness |
|
| DelmiaQuest |
|
| Object | Class | Displacements Load | Empty Displacement |
|---|---|---|---|
| Crane 1 | Crane | 5.41% | 5.70% |
| Crane 2 | Crane | 6.66% | 7.34% |
| Object | Class | Displacements Load. | Empty Displacement |
|---|---|---|---|
| Crane 1 | Crane | 4.67% | 4.79% |
| Crane 2 | Crane | 5.36% | 5.58% |
| Number of Containers Exported per Day | ||||
|---|---|---|---|---|
| Instances | per Day | per Day | Goal Value (€) | Calculation of Time(s) |
| Instance 1 | 40 | 50 | 263 | 0.39 |
| Instance 2 | 60 | 40 | 323 | 0.39 |
| Instance 3 | 70 | 80 | 323 | 0.39 |
| Instance 4 | 90 | 20 | 351 | 0.9 |
| Instance 5 | 110 | 60 | 383 | 0.78 |
| Instance 6 | 130 | 80 | 413 | 1.21 |
| Instance 7 | 150 | 100 | 521 | 2.33 |
| Instance 8 | 180 | 120 | 633 | 2.34 |
| Instance 9 | 230 | 140 | 745 | 2.45 |
| Instance 10 | 260 | 170 | 865 | 2.56 |
| Instance 11 | 320 | 180 | 964 | 2.49 |
| Instance 12 | 380 | 200 | 1033 | 2.98 |
| Instance 13 | 470 | 230 | 1258 | 2.97 |
| Instance 14 | 540 | 240 | 1312 | 3.02 |
| Instance 15 | 540 | 260 | 1574 | 3.06 |
| Instances | Scheduled Mode | Massified Mode | Optimized Mode | ||||||
|---|---|---|---|---|---|---|---|---|---|
| Delay | CO2 | Number of Locomotives | Delay | CO2 | Number of Locomotives | Delay | CO2 | Number of Locomotives | |
| 1 | 0% | 8 | 3 | 60% | 3 | 3 | 0% | 12 | 1 |
| 2 | 0% | 8 | 3 | 30% | 3 | 3 | 0% | 14 | 1 |
| 3 | 0% | 4 | 2 | 40% | 3 | 2 | 0% | 8 | 1 |
| 4 | 0% | 5 | 3 | 60% | 2 | 2 | 0% | 8 | 1 |
| 5 | 0% | 8 | 3 | 40% | 2 | 3 | 0% | 12 | 1 |
| 6 | 0% | 6 | 3 | 40% | 2 | 2 | 0% | 10 | 1 |
| 7 | 0% | 8 | 3 | 40% | 3 | 2 | 0% | 12 | 1 |
Publisher’s Note: MDPI stays neutral with regard to jurisdictional claims in published maps and institutional affiliations. |
© 2022 by the authors. Licensee MDPI, Basel, Switzerland. This article is an open access article distributed under the terms and conditions of the Creative Commons Attribution (CC BY) license (https://creativecommons.org/licenses/by/4.0/).
Share and Cite
Mouafo Nebot, G.V.; Wang, H. RETRACTED: Port Terminal Performance Evaluation and Modeling. Logistics 2022, 6, 10. https://doi.org/10.3390/logistics6010010
Mouafo Nebot GV, Wang H. RETRACTED: Port Terminal Performance Evaluation and Modeling. Logistics. 2022; 6(1):10. https://doi.org/10.3390/logistics6010010
Chicago/Turabian StyleMouafo Nebot, Giscard Valonne, and Haiyan Wang. 2022. "RETRACTED: Port Terminal Performance Evaluation and Modeling" Logistics 6, no. 1: 10. https://doi.org/10.3390/logistics6010010
APA StyleMouafo Nebot, G. V., & Wang, H. (2022). RETRACTED: Port Terminal Performance Evaluation and Modeling. Logistics, 6(1), 10. https://doi.org/10.3390/logistics6010010

