Aviation Mutagenesis Alters the Content of Volatile Compounds in Dahongpao (Camellia sinensis) Leaves and Improves Tea Quality
Abstract
1. Introduction
2. Materials and Methods
2.1. Materials
2.2. Volatile Metabolome Analysis
2.3. Statistical Analysis
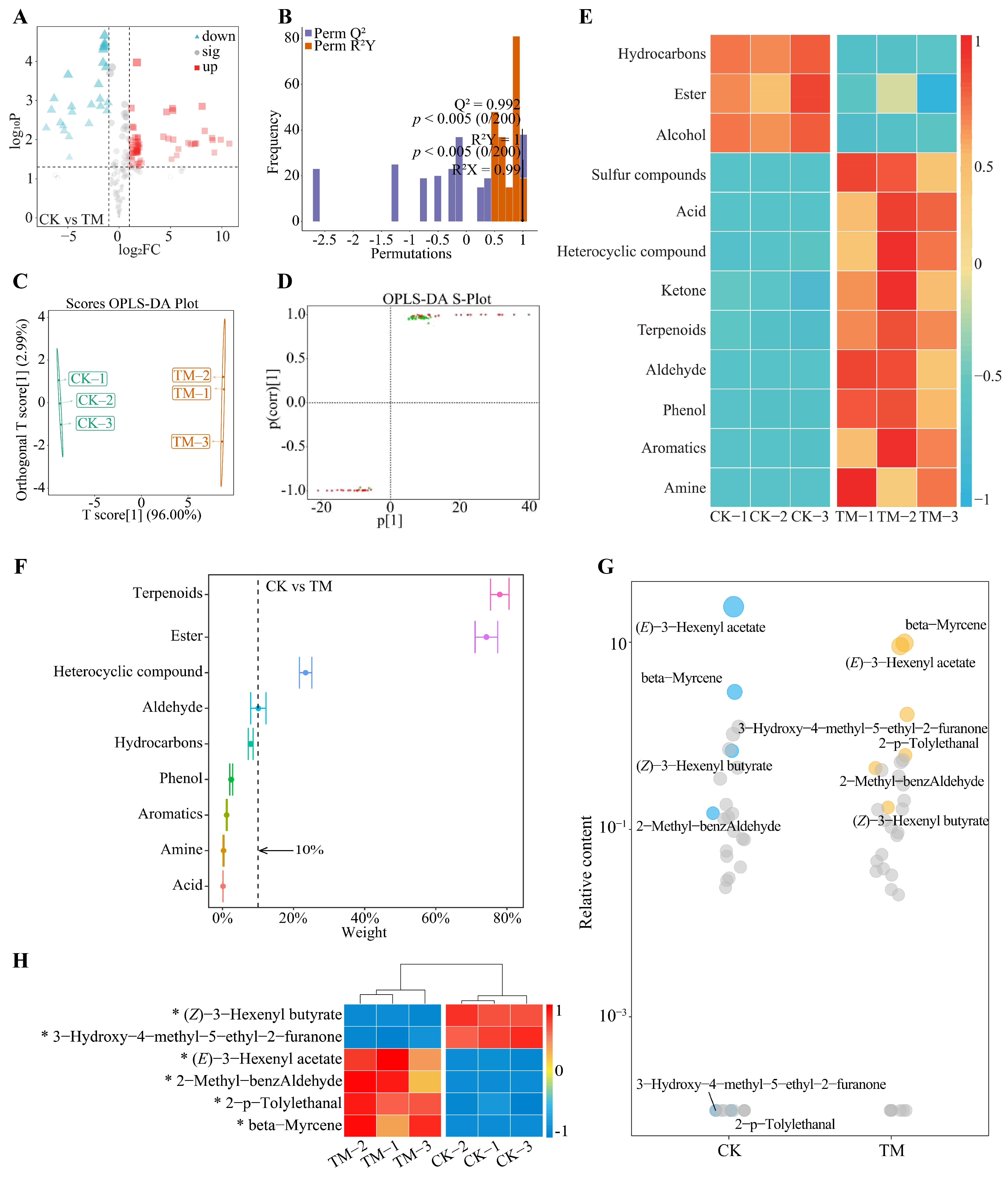
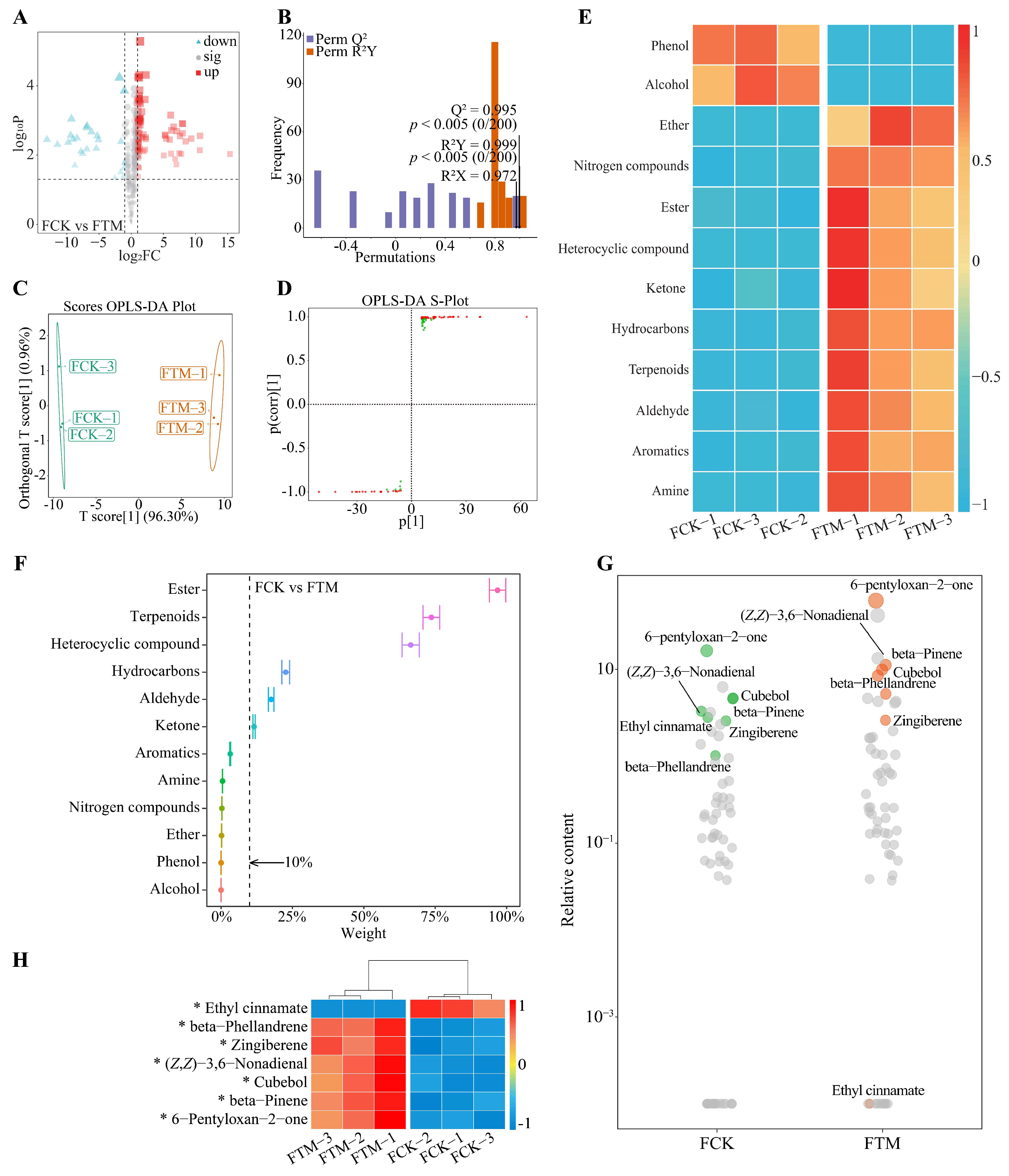
3. Results and Discussion
3.1. Analysis of the Number and Classification of Volatile Compounds in Dahongpao Fresh Leaves and Gross Tea
3.2. Analysis of Volatile Compounds in Dahongpao Fresh Leaves and Gross Tea
3.3. Screening and Content Analysis of Characteristic Volatile Compounds in Dahongpao Fresh Leaves and Gross Tea
3.4. Odor Characteristic and Transformation Analysis of Characteristic Volatile Compounds in Dahongpao Fresh Leaf and Gross Tea
4. Conclusions
Supplementary Materials
Author Contributions
Funding
Institutional Review Board Statement
Informed Consent Statement
Data Availability Statement
Conflicts of Interest
References
- Chen, B.; Ota, I. Stakeholder conflicts under the current nature protection policy in China, a case study of the Wuyishan national nature reserve. J. For. Econ. 2017, 63, 48–57. [Google Scholar] [CrossRef]
- He, S.; Gallagher, L.; Su, Y.; Wang, L.; Cheng, H. Identification and assessment of ecosystem services for protected area planning: A case in rural communities of Wuyishan national park pilot. Ecosyst. Serv. 2018, 31, 169–180. [Google Scholar] [CrossRef]
- Zhu, Y.; Cui, H.; Hu, X.; Yang, Z. Influence and countermeasures of climate warming on tea production in wuyishan. Agric. Technol. Equ. 2023, 1, 129–131. [Google Scholar]
- Hou, D.; Ding, L.; Weng, R.; Huang, Y.; Wu, Y. Research on the current marketing situation and strategy of Dahongpao in Wuyi Mountain. J. Wuyi Univ. 2020, 30, 60–65. [Google Scholar] [CrossRef]
- Yang, Z.; Ren, J.; Zhang, D. The Impact of the Establishment of the Mount Wuyi National Park on the Livelihood of Farmers. Agriculture 2023, 13, 1619. [Google Scholar] [CrossRef]
- Chen, L.L.; Pozsgai, G.; Li, X.Y.; Li, L.; Reddy, G.V.; You, M.S. Effects of cover crops on beetle assemblages in tea plantations. Crop Prot. 2021, 149, 105783. [Google Scholar] [CrossRef]
- Gui, H.; Fan, L.; Wang, D.; Yan, P.; Li, X.; Zhang, L.; Han, W. Organic management practices shape the structure and associations of soil bacterial communities in tea plantations. Appl. Soil Ecol. 2021, 163, 103975. [Google Scholar] [CrossRef]
- Ye, J.; Wang, Y.; Kang, J.; Chen, Y.; Hong, L.; Li, M.; Jia, Y.; Wang, Y.; Jia, X.; Wu, Z.; et al. Effects of long-term use of organic fertilizer with different dosages on soil improvement, nitrogen transformation, tea yield and quality in acidified tea plantations. Plants 2023, 12, 122. [Google Scholar] [CrossRef] [PubMed]
- Zhang, Q.; Zhang, Y.; Wang, Y.; Lin, S.; Chen, M.; Cheng, P.; Ye, J.; Miao, P.; Jia, X.; Wang, H. Effects of pruning on tea tree growth, tea quality, and rhizosphere soil microbial community. Microbiol. Spectr. 2023, 11, e0160123. [Google Scholar] [CrossRef] [PubMed]
- Li, L.; Li, X.; Liu, F.; Zhao, J.; Zhang, Y.; Zheng, W.; Fan, L. Preliminary Investigation of Essentially Derived Variety of Tea Tree and Development of SNP Markers. Plants 2023, 12, 1643. [Google Scholar] [CrossRef]
- Liu, C.; Yu, W.; Cai, C.; Huang, S.; Wu, H.; Wang, Z.; Wang, P.; Zheng, Y.; Wang, P.; Ye, N. Genetic Diversity of Tea Plant (Camellia sinensis (L.) Kuntze) Germplasm Resources in Wuyi Mountain of China Based on Single Nucleotide Polymorphism (SNP) Markers. Horticulturae 2022, 8, 932. [Google Scholar] [CrossRef]
- Jiang, X.; Zhang, W.; Fernie, A.R.; Wen, W. Combining novel technologies with interdisciplinary basic research to enhance horticultural crops. Plant J. 2022, 109, 35–46. [Google Scholar] [CrossRef]
- Furukawa, S.; Nagamatsu, A.; Nenoi, M.; Fujimori, A.; Kakinuma, S.; Katsube, T.; Wang, B.; Tsuruoka, C.; Shirai, T.; Nakamura, A.; et al. Space radiation biology for “Living in Space”. BioMed Res. Int. 2020, 2020, 25. [Google Scholar] [CrossRef] [PubMed]
- Ferl, R.; Wheeler, R.; Levine, H.; Paul, A. Plants in space. Curr. Opin. Plant Biol. 2002, 5, 258–263. [Google Scholar] [CrossRef] [PubMed]
- Xia, P.; Li, Q.; Liang, Z.; Zhang, X.; Yan, K. Spaceflight breeding could improve the volatile constituents of Andrographis paniculata. Ind. Crop. Prod. 2021, 171, 113967. [Google Scholar] [CrossRef]
- Mohanta, T.K.; Mishra, A.K.; Mohanta, Y.K.; Al-Harrasi, A. Space breeding: The next-generation crops. Front. Plant Sci. 2021, 12, 2407. [Google Scholar] [CrossRef] [PubMed]
- Ye, J.; Wang, Y.; Lin, S.; Hong, L.; Kang, J.; Chen, Y.; Li, M.; Jia, Y.; Jia, X.; Wu, Z.; et al. Effect of processing on aroma intensity and odor characteristic of Shuixian (Camellia sinensis) tea. Food Chem. X 2023, 17, 100616. [Google Scholar] [CrossRef]
- Jia, X.; Wang, Y.; Li, Q.; Zhang, Q.; Zhang, Y.; Lin, S.; Cheng, P.; Chen, M.; Du, M.; Ye, J.; et al. Contribution of traditional deep fermentation to volatile metabolites and odor characteristics of Wuyi rock tea. Front. Bioeng. Biotechnol. 2023, 11, 1193095. [Google Scholar] [CrossRef]
- Hong, L.; Wang, Y.; Zhang, Q.; Wang, Y.; Chen, M.; Li, M.; Huang, Y.; Wu, Z.; Ye, J.; Wang, H. Effects of processing procedures on the formation of aroma intensity and odor characteristic of Benshan tea (Oolong tea, Camellia sentences). Heliyon 2023, 9, e14855. [Google Scholar] [CrossRef] [PubMed]
- Ma, L.; Kong, F.; Sun, K.; Wang, T.; Guo, T. From classical radiation to modern radiation: Past, present, and future of radiation mutation breeding. Front. Public Health 2021, 9, 768071. [Google Scholar] [CrossRef]
- Wang, H.B.; Lin, L.W.; Wang, Y.H. Technical Specification for Tea Production, Processing and Safety Inspection; Xiamen University Press: Xiamen, China, 2020. [Google Scholar]
- Yuan, H.; Cao, G.; Hou, X.; Huang, M.; Du, P.; Tan, T.; Zhang, Y.; Zhou, H.; Liu, X.; Liu, L.; et al. Development of a widely targeted volatilomics method for profiling volatilomes in plants. Mol. Plant 2022, 15, 189–202. [Google Scholar] [CrossRef]
- Çelikbilek, Y.; Tüysüz, F. An in-depth review of theory of the TOPSIS method: An experimental analysis. J. Manag. Anal. 2020, 7, 281–300. [Google Scholar] [CrossRef]
- Ma, N.; Qi, Z.H.; Mao, R.J.; Liu, F.H.; Liu, Y.; Han, R.L. Effect of space mutation on biological characteristics and rosmarinic acid content of SP1 Prunella Vulgaris L. J. Northwest A&F Univ. 2015, 43, 178–184. [Google Scholar] [CrossRef]
- Zhang, J.Z.; Gao, W.Y.; Gao, Y.; Liu, D.L.; Huang, L.Q. Analysis of influences of spaceflight on chemical constituents in licorice by HPLC–ESI-MS/MS. Acta Physiol. Plant. 2011, 33, 2511–2520. [Google Scholar] [CrossRef]
- Wang, Y.; Wang, Y.; Hong, L.; Wang, Y.; Huang, Y.; Chen, Y.; Li, M.; Jia, Y.; Wu, Z.; Wang, H. Digital evaluation of tea aroma intensity and odor characteristics changes during processing. JSFA Rep. 2023, 3, 60–71. [Google Scholar] [CrossRef]
- Chen, J.; Yang, Y.; Deng, Y.; Liu, Z.; Shen, S.; Zhu, J.; Yuan, H.; Jiang, Y. Characterization of the key differential volatile components in different grades of Dianhong Congou tea infusions by the combination of sensory evaluation, comprehensive two-dimensional gas chromatography-time-of-flight mass spectrometry, and odor activity value. LWT 2022, 165, 113755. [Google Scholar] [CrossRef]
- Qi, D.; Miao, A.; Chen, W.; Wang, W.; He, X.; Ma, C. Characterization of the volatile compounds profile of the innovative broken oolong-black tea in comparison with broken oolong and broken black tea. Food Control 2021, 129, 108197. [Google Scholar] [CrossRef]
- Yin, P.; Wang, J.; Kong, Y.; Zhu, Y.; Zhang, J.; Liu, H.; Wang, X.; Guo, G.; Wang, G.; Liu, Z. Dynamic changes of volatile compounds during the Xinyang Maojian green tea manufacturing at an industrial scale. Foods 2022, 11, 2682. [Google Scholar] [CrossRef] [PubMed]
- Yue, C.; Cao, H.; Zhang, S.; Hao, Z.; Wu, Z.; Luo, L.; Zeng, L. Aroma characteristics of Wuyi rock tea prepared from 16 different tea plant varieties. Food Chem. X 2023, 17, 100586. [Google Scholar] [CrossRef] [PubMed]
- Zhang, S.; Sun, L.; Yan, F.; Li, Q.; Chen, R.; Zhang, Z.; Lai, X.; Chen, Z.; Li, Q.; Yuan, E.; et al. Metabolomics analysis reveals the patterns and mechanisms of volatile metabolite in oolong tea during storage. LWT 2023, 185, 115173. [Google Scholar] [CrossRef]
- Rasool, N.; Saeed, Z.; Pervaiz, M.; Ali, F.; Younas, U.; Bashir, R.; Bukhari, S.; Mahmood Khan, R.; Jelani, S.; Sikandar, R. Evaluation of essential oil extracted from ginger, cinnamon and lemon for therapeutic and biological activities. Biocatal. Agric. Biotechnol. 2022, 44, 102470. [Google Scholar] [CrossRef]
- Xu, K.; Tian, C.; Zhou, C.; Zhu, C.; Weng, J.; Sun, Y.; Lin, Y.; Lai, Z.; Guo, Y. Non-targeted metabolomics analysis revealed the characteristic non-volatile and volatile metabolites in the Rougui Wuyi rock tea (Camellia sinensis) from different culturing regions. Foods 2022, 11, 1694. [Google Scholar] [CrossRef] [PubMed]
- Chen, X.; Sun, H.; Qu, D.; Yan, F.; Jin, W.; Jiang, H.; Chen, C.; Zhang, Y.; Li, C.; Xu, Z. Identification and characterization of key aroma compounds in Chinese high altitude and northernmost black tea (Camellia sinensis) using distillation extraction and sensory analysis methods. Flavour Fragr. J. 2020, 35, 666–673. [Google Scholar] [CrossRef]
- Wang, J.; Shi, J.; Zhu, Y.; Ma, W.; Yan, H.; Shao, C.; Wang, M.; Zhang, Y.; Peng, Q.; Chen, Y.; et al. Insights into crucial odourants dominating the characteristic flavour of citrus-white teas prepared from Citrus reticulata Blanco ‘Chachiensis’ and Camellia sinensis ‘Fudingdabai’. Food Chem. 2022, 377, 132048. [Google Scholar] [CrossRef]





Disclaimer/Publisher’s Note: The statements, opinions and data contained in all publications are solely those of the individual author(s) and contributor(s) and not of MDPI and/or the editor(s). MDPI and/or the editor(s) disclaim responsibility for any injury to people or property resulting from any ideas, methods, instructions or products referred to in the content. |
© 2024 by the authors. Licensee MDPI, Basel, Switzerland. This article is an open access article distributed under the terms and conditions of the Creative Commons Attribution (CC BY) license (https://creativecommons.org/licenses/by/4.0/).
Share and Cite
Ye, J.; Zhang, Q.; Cheng, P.; Wang, Y.; Zou, J.; Lin, S.; Li, M.; Jia, M.; Chen, Y.; Jia, X.; et al. Aviation Mutagenesis Alters the Content of Volatile Compounds in Dahongpao (Camellia sinensis) Leaves and Improves Tea Quality. Foods 2024, 13, 946. https://doi.org/10.3390/foods13060946
Ye J, Zhang Q, Cheng P, Wang Y, Zou J, Lin S, Li M, Jia M, Chen Y, Jia X, et al. Aviation Mutagenesis Alters the Content of Volatile Compounds in Dahongpao (Camellia sinensis) Leaves and Improves Tea Quality. Foods. 2024; 13(6):946. https://doi.org/10.3390/foods13060946
Chicago/Turabian StyleYe, Jianghua, Qi Zhang, Pengyuan Cheng, Yuhua Wang, Jishuang Zou, Shaoxiong Lin, Mingzhe Li, Miao Jia, Yiling Chen, Xiaoli Jia, and et al. 2024. "Aviation Mutagenesis Alters the Content of Volatile Compounds in Dahongpao (Camellia sinensis) Leaves and Improves Tea Quality" Foods 13, no. 6: 946. https://doi.org/10.3390/foods13060946
APA StyleYe, J., Zhang, Q., Cheng, P., Wang, Y., Zou, J., Lin, S., Li, M., Jia, M., Chen, Y., Jia, X., & Wang, H. (2024). Aviation Mutagenesis Alters the Content of Volatile Compounds in Dahongpao (Camellia sinensis) Leaves and Improves Tea Quality. Foods, 13(6), 946. https://doi.org/10.3390/foods13060946

