Next Article in Journal
Heart-Cutting Bidimensional Liquid Chromatography for the Simultaneous Analysis of Veterinary Drugs Residues and Nucleotide Monophosphates in Sheep’s Milk
Next Article in Special Issue
Preliminary Investigation towards the Use of Infrared Technology for Raw Milk Treatment
Previous Article in Journal
The Effect of Carboxymethyl Cellulose Sodium on the Proofing Tolerance and Quality of Frozen Dough Steamed Bread
Previous Article in Special Issue
Effect of Thermostable Enzymes Produced by Psychrotrophic Bacteria in Raw Milk on the Quality of Ultra-High Temperature Sterilized Milk
 
 
Font Type:
Arial Georgia Verdana
Font Size:
Aa Aa Aa
Line Spacing:
Column Width:
Background:
Article

Diverse Genotypes of Cronobacter spp. Associated with Dairy Farm Systems in Jiangsu and Shandong Provinces in China

1
Key Laboratory of Food Quality and Safety of Jiangsu Province—State Key Laboratory Breeding Base, Institute of Food Safety and Nutrition, Jiangsu Academy of Agricultural Sciences, Nanjing 210014, China
2
College of Animal Science and Technology, Guangxi University, Nanning 530004, China
3
College of Veterinary Medicine, Nanjing Agricultural University, Nanjing 210095, China
4
Institute of Environmental Science and Research, 27 Creyke Road, Ilam, Christchurch 8041, New Zealand
5
International Phage Research Center, Jiangsu Academy of Agricultural Sciences, Nanjing 210014, China
*
Authors to whom correspondence should be addressed.
Foods 2024, 13(6), 871; https://doi.org/10.3390/foods13060871
Submission received: 11 January 2024 / Revised: 4 March 2024 / Accepted: 11 March 2024 / Published: 13 March 2024
(This article belongs to the Special Issue The Microbial Safety of Milk, Cheese and Dairy Products)

Abstract

Cronobacter spp. are the most concerning foodborne pathogen in infant formula milk powder. Currently, there are many reports on the prevalence of Cronobacter spp. in infant formula milk and its processing environment, but there are few studies on the prevalence of Cronobacter spp. on dairy farms. We have, therefore, undertaken this study to investigate and track genomic epidemiology of Cronobacter spp. isolates from Chinese dairy farms in the provinces of Jiangsu and Shandong. In this study, forty Cronobacter spp. strains, consisting of thirty Cronobacter sakazakii, eight Cronobacter malonaticus, and two Cronobacter dublinensis, were obtained from 1115 dairy farm samples (raw milk, silage, bedding, and feces), with a prevalence rate of 3.57%. These isolates were classified into 10 Cronobacter serotypes and 31 sequence types (STs), including three novel STs which were isolated for the first time. Notably, pathogenic Cronobacter STs 7, 8, 17, 60, and 64, which are associated with clinical infections, were observed. Antimicrobial susceptibility testing showed that all the Cronobacter spp. were highly resistant to cephalothin and fosfomycin, which was consistent with the antimicrobial genotype. All isolates carried core virulence genes related to adherence, invasion, endotoxin, immune evasion, secretion system, and regulation. Approximately half the isolates were also able to produce a strong biofilm. Twenty-one prophages and eight plasmids were detected, with the most common prophage being Cronobacter_ENT47670 and the most common plasmid being IncFIB (pCTU1). In addition, two isolates harbored the transmissible locus of stress tolerance (tLST) which confers high environmental persistence. Phylogenetic analysis showed strong clustering by species level and sequence types. Isolates from different sources or regions with a similar genomic background suggests the cross-contamination of Cronobacter spp. The presence of diverse genotypes of Cronobacter spp. in dairy farms in Jiangsu and Shandong provinces indicates that surveillance of Cronobacter spp. on dairy farms should be strengthened, to prevent and control transmission and ensure the quality and safety of raw dairy products.

1. Introduction

Cronobacter species are Gram-negative opportunistic pathogens that can cause clinical infections in people of all age groups, but especially in immunocompromised and underweight infants. Its occurrence can lead to infant septicemia, meningitis, and necrotizing enterocolitis with a mortality rate of up to 50%. This genus comprises seven species, including C. sakazakii, C. malonaticus, C. turicensis, C. muytjensii, C. dublinensis, C. condimenti, and C. universalis [1]. The primary pathogenic species found to cause clinical infections are C. sakazakii and C. malonaticus [2,3]. Cronobacter spp. are ubiquitous in the environment and have been isolated from foods and environmental samples, including cereals, milk powder, vegetables, fruits, plants, feces, and river water [4,5,6].
Antibiotics remain the most effective means of treating bacterial infections globally [7]. In recent years, public support for better antimicrobial stewardship has led to tighter regulations on antibiotic use globally, but there remain issues in controlling antimicrobial resistance in foodborne pathogens. Previous studies have reported that most Cronobacter spp. are sensitive to conventional antimicrobials, but the proportion of Cronobacter spp. exhibiting multiple-drug resistance is still increasing year by year [8,9]. Therefore, understanding the prevalence of Cronobacter and its antibiotic resistance in farming systems will help develop effective monitoring systems and contribute to improving public health and help control the spread of antibiotic resistance.
Understanding the genetic diversity of pathogens can contribute to accurate identification at the genus and species levels and reveal genetic relationships between strains. Several molecular typing methods have been implemented for the characterization of Cronobacter spp., including multilocus sequence typing (MLST) and pulsed-field gel electrophoresis (PFGE), over the past decade [10,11]. Whole genome sequencing (WGS) analysis has been progressively replacing these methods as it offers a much higher level of discrimination and greater information about pathogenic strains, such as antimicrobial resistance and virulence genes [12].
Many studies have shown that Cronobacter spp. has good environmental stress tolerance, associated with the presence of a transmissible locus of stress tolerance (tLST), previously termed the locus of heat resistance (LHR), which confers resistance to heat [13,14]. The tolerance to heat is not very high in many strains, but it is increased in strains possessing tLST. The tLST is composed of some heat shock-encoding genes, including those encoding the small heat shock protein sHSP20, heat resistance protein PsiE-GI, and heat resistance proteins YfdX1 and YfdX2, which can be mobilized by horizontal gene transfer in some Enterobacteriaceae [15]. In addition, biofilm formation also helps bacteria to resist various environmental stressors. Bacteria are capable of forming biofilms on the surface of materials, increasing the possibility of environmental persistence of this pathogen [16].
The occurrence of Cronobacter spp. in foods may be due to cross-contamination during manufacture and storage. Cronobacter spp. infections in infants are mainly linked to the consumption of contaminated powdered infant formula. A large amount of research has been focused on infant formula milk and its processing environment since Cronobacter spp. was first detected in powdered infant formula [17,18]. It has been shown that Cronobacter spp. can be disseminated by breast milk and in breast pumps [19,20]. However, risk assessments and investigations into the genetic characteristics of Cronobacter spp. in raw milk and the living environments of cows on the farm are rare. Hana Vojkovska et al. and Catherine Molloy et al. investigated the Cronobacter spp. isolated from foods of plant origin and from farm environmental samples [21,22]. To our knowledge, this is the first time that an analysis of Cronobacter spp. in raw milk and dairy farm environments in China has been reported.
Developing a better understanding of Cronobacter spp. on dairy farms is important to elucidate dissemination routes on farms and to help prevent food- and food animal-based transmission in the supply dairy chain. The objective of this study was to investigate the prevalence and distribution of Cronobacter spp. in Jiangsu and Shandong province dairy farms, using phenotyping and genotyping methods in order to understand the genetic relatedness of isolates and for the evaluation of virulence factors.

2. Materials and Methods

2.1. Sample Collection and Cronobacter spp. Identification

A total of 1115 unique samples, including raw milk (n = 710), silage (n = 100), bedding (n = 155), and cow feces (n = 150), were collected from commercial dairy farms located in Jiangsu and Shandong provinces in China from 2021 to 2023. Raw milk samples were randomly collected from healthy cows by mechanical milking, and environmental samples (silage, bedding, and cow feces) were collected from different areas of the cowshed. Samples were collected in sterile screwed bottles and sampled bags, quickly stored at 4 °C, and transported to the laboratory for bacteriological analysis. Details of the sampling, the number of milking cows at each dairy farm, and the collection time are given in Supplementary Table S1. The samples were diluted 10-fold in sterile buffered peptone water (BPW, Thermo Fisher Scientific Co., Ltd., Shanghai, China), and then 100 μL of diluted sample was plated onto chromogenic medium Cronobacter spp. agar (CHROMagar, Paris, France). Blue-green colonies on the media were identified as presumptive Cronobacter spp. and were confirmed by the species-specific fusA gene sequencing, as previously described [23], and VITEK 2 Compact Gram-negative identification card analysis (bioMérieux, Marcy-l’Étoile, France).

2.2. Whole-Genome Sequencing and Bioinformatics Analysis

All confirmed Cronobacter spp. isolates were subjected to whole-genome sequencing. Genomic DNA from each isolate was extracted using the Bacteria DNA Extraction Kit (Magen, Guangzhou, China) following the manufacturer’s protocols, then sequencing was completed using the Illumina HiSeq X-Ten System (Illumina Inc., San Diego, CA, USA). Sequence reads were assembled using SPAdes (http://cab.spbu.ru/software/spades/, accessed on 12 May 2023) and quality-filtered using Unicycler (version 0.4.8). The final identification of the Cronobacter spp. strains was confirmed with the Ribosomal Multilocus Sequence Typing (rMLST) (https://pubmlst.org/species-id, accessed on 27 May 2023) [6]. Multiple-locus sequence typing (MLST) of Cronobacter spp. was performed by uploading the whole-genome sequence to the PubMLST Cronobacter spp. (https://pubmlst.org/organisms/cronobacter-spp/, accessed on 27 May 2023). The presence of the serotype O region-specific gnd and galF genes was determined by analyzing WGS sequences with the Bacterial Isolate Genome Sequence Database (BIGSdb) tools in the PubMLST (http://pubmlst.org/, accessed on 27 May 2023). All known resistance and virulence genes were screened using the ResFinder and VirulenceFinder databases (>90% identity) [24]. Prophages were identified from the assembled chromosomes of isolates using the Prophage Hunter tool (https://pro-hunter.genomics.cn, accessed on 27 May 2023) [25]. Plasmids were detected by the online analysis tool PlasmidFinder (http://www.genomicepidemiology.org/, accessed on 2 July 2023) [26]. The tLST was analyzed from the assembled chromosomes of Cronobacter spp. isolates. The tLST sequences were run through the automatic annotation pipeline RAST (https://rast.nmpdr.org/, accessed on 11 July 2023), and a comparison of the genetic context was generated using BLASTn and further visualized using Easyfig (v2.2.2) [27]. The genome assemblies of isolates were deposited in GenBank and registered with the BioProject number PRJNA995030.

2.3. Antimicrobial Susceptibility Testing

Antimicrobial susceptibility testing was carried out using the broth microdilution method according to Clinical and Laboratory Standards Institute 2021 guidelines, including the following 10 antimicrobial agents: ampicillin, cephalothin, tetracycline, ciprofloxacin, gentamicin, clindamycin, sulfamethoxazole, meropenem, chloramphenicol, and fosfomycin. Escherichia coli ATCC 25922 was used as a quality control strain.

2.4. Biofilm Formation Assays

The ability of Cronobacter spp. to form biofilms was determined using a crystal violet primary staining method, as previously described [12]. First, in 96-well flat-bottom microtiter plates, 20 µL of bacterial log phase culture was added to 180 µL supplemented with 1% glucose trypticase soy broth (TSB, QingdaoHopeBio Technology Co., Ltd., Qingdao, China). After incubation for 24 h at 37 °C under aerobic conditions, the wells were washed three times with 200 µL of sterile phosphate-buffered saline (PBS, pH 7.2), and they were drained by inversion. Subsequently, 200 µL of 95% ethanol was added to every well, and the plates were dried for 30 min. To all plates, 200 µL 0.1% crystal violet solution was added for staining for 15 min, and then the plates were washed with PBS. Finally, crystal violet was dissolved for 15 min using 200 µL of 33% acetic acid, then biofilm formation was measured at 570 nm optical density (OD) for stained bacteria and control wells. This experiment was performed in triplicate. As a negative control, 200 µL TSB + 1% glucose medium was used to determine the background OD [cut-off value (ODc) = average OD of negative control + 3× standard deviation (SD) of negative control] [28]. The quantitative classification of biofilm production, based on ODc and average OD values, was carried out: strong biofilm producers (OD > 4 × ODc), moderate biofilm producers (2 × ODc < OD ≤ 4 × ODc), weak biofilm producers (ODc < OD ≤ 2 × ODc) and non-biofilm producers (OD ≤ ODc), respectively.

2.5. Comparative Genomic Analysis of Prevalent Sequence Types of Cronobacter spp. Isolates

To clarify the genetic relatedness of prevalent STs in this study and their global isolates, published WGS datasets containing the same STs were downloaded from the GenBank database and included for comparative genomic analysis (Supplementary Table S2). A total of 179 Cronobacter spp. isolates in this study were used to generate a large data matrix to infer phylogenetic relationships. A Mash phylogenetic tree was constructed, based on global mutation distances of the whole genome, using Mash (v2.1) and visualized using iTOL (https://itol.embl.de/, accessed on 22 July 2023).

2.6. Statistical Analyses

Data analyses were performed using GraphPad Prism software (Version 6.1.; GraphPad, San Diego, CA, USA).

3. Results

3.1. Prevalence and Characteristics of Cronobacter spp.

Forty Cronobacter spp. strains, including thirty C. sakazakii, eight C. malonaticus, and two C. dublinensis were obtained from surveillance studies of raw milk, silage, bedding, and feces taken from dairy farms. The total isolation rate of Cronobacter spp. in dairy farm was 3.59% (40/1115). The isolation rate for raw milk was 0.56% (4/710) and, for silage, bedding, and feces, the isolation rate was 16.0% (16/100), 9.68% (15/155), and 3.33% (5/150), with maximum counts of 3.4 × 102, 1.6 × 103, 2.2 × 103, and 7.4 × 102 CFU/g(mL), respectively (Table 1).

3.2. Multilocus Sequence Typing and O-Serotyping

The results of MLST showed a high diversity of strains, with 40 isolates assigned to 31 STs (Table 2). Sequence type 17 (ST17) was the most prevalent, with four isolates, followed by ST23, ST60, ST64, ST125, ST219, and ST940 with two isolates each. Twenty-four of the 31 STs were unique to only one isolate, and three were novel (ST925, ST939, and ST940). Interestingly, ST17 and ST23 were found in both silage and bedding.
Five O-serotypes were identified for C. sakazakii, with O1 (n = 12) and O2 (n = 12) as the most represented serotypes, followed by serotypes O3 (n = 2), O4 (n = 2), and O7 (n = 1), and one isolate was undefined. Eight C. malonaticus isolates were classified into three serotypes, and O1 was the predominant serotype, accounting for one half (4/8) of all C. malonaticus isolates (Table 2). Each strain of C. dublinensis (n = 2) represented unique serotypes. In addition, our data showed a strong correlation between ST and serotype (Table 2).

3.3. Antimicrobial Resistance Phenotypes and Genotypes in Cronobacter spp. Isolates

The results of antimicrobial susceptibility tests and antimicrobial resistance gene analysis are shown in Table 2. All examined isolates were susceptible to seven antibiotics, including ampicillin, tetracycline, ciprofloxacin, clindamycin, sulfamethoxazole, meropenem, and chloramphenicol (Table 2), while 100.0% and 70.0% of strains were resistant to cephalothin and fosfomycin, respectively. Also, 12.5% of strains were intermediate to gentamicin (Table 2). Phenotypic resistance correlated strongly with the presence of known resistance determinants encoding for cephalothin and fosfomycin (Table 2). At the genotypic level, all strains carried β-lactam resistance genes, which confer resistance to cephalosporins. For example, C. dublinensis isolates carried the ampC gene, and C. sakazakii and C. malonaticus isolates carried the blaCSA and blaCMA genes, respectively. The gene fos, encoding fosfomycin resistance, was present in 97.5% (39/40) strains. In addition, mutants blaCSA-1 or blaCMA-2, of the blaCSA and blaCMA genes, were found. However, there was no clear association between sources of Cronobacter spp. and antimicrobial susceptibility.

3.4. Prevalence and Distribution of Virulence Genes

The presence of virulence genes among isolates is shown in Figure 1. Virulence markers present in all isolates included adherence-related gene htpB, invasion-related genes ompA, flgG, and kpsD, immune evasion-related genes gnd, galF, and manB, endotoxin-related genes rfaD and rfaE, regulation-related genes rcsB and luxS, secretion system-related genes hsiB1/vipA and hsiC1/vipB, and motility-related genes flhA, flhC, flhD, flgB, flgC, flgD, flgH, flgI, fliA, fliG, fliI, fliM, fliP, fliQ, and fliS (Figure 1). The same virulence genes were detected in C. sakazakii and C. malonaticus strains, except for the csgF and csgG genes. In addition, two C. dublinensis isolates harbored the same virulence genes, and the motility-related gene fliN was only present in C. dublinensis.

3.5. Biofilm Formation

The biofilm formation abilities of 40 Cronobacter isolates with 31 STs were tested. Each tested isolate exhibited the capacity for biofilm formation; 42.5% (17/40) of them were capable of forming a strong biofilm, while 37.5% (15/40) formed moderate biofilm, and 20.0% (8/40) formed weak biofilm (Figure 2). The C. malonaticus isolates were able to form a strong or moderate type of biofilm (Figure 2).

3.6. Presence of Prophages and Other Mobile Genetic Elements

Prophages were identified in all Cronobacter isolates, including five prophages against Cronobacter, Escherichia coli, Salmonella, Klebsiella pneumoniae, and Shigella (Figure 2). In total, 21 types of prophages were embedded in the Cronobacter genome, the top three of which Cronobacter_ENT47670 (42.5%, 17/40), Cronobacter_ENT39118 (30.0%, 12/40), and Cronobacter_phiES15 (25.0%, 10/40) (Figure 2). Notably, we found that one C. sakazakii genome carried all three dominant prophages, and 11 isolates of Cronobacter spp. contained more than three types of prophages. Moreover, a total of eight plasmids were found in 40 strains of Cronobacter spp. The plasmid IncFIB (pCTU1) was the most common one found in Cronobacter isolates and was mainly distributed in C. malonaticus (7/8). In addition, C. sakazakii b29 and C. malonaticus b37 contained the tLST, consisting of the small heat shock protein sHSP20 and the heat resistance proteins PsiE-GI, YfdX1, YfdX2, trxLHR, and kefB-GI. The tLST in this study showed high nucleotide similarity to those previously described for other Enterobacteriaceae (Figure 3). The genomes of tLST also showed 99.38% nucleotide identity between C. sakazakii b29 and C. malonaticus b37 isolates (Figure 3).

3.7. Minimum Spanning Tree Analysis of Prevalent Sequence Types among Different Sources and between Countries

Exploring the evolution of Cronobacter spp. isolates, a phylogenetic tree was constructed with our Cronobacter isolates and an additional 139 available reference genomes from the NCBI database, including those isolates from outside China that shared the same STs identified in this study (Figure 4). The phylogenetic analysis, based on WGS datasets, revealed that all isolates could be divided into three major clusters to support the species-level divergence patterns, and the same ST strains into smaller evolutionary units, showing more powerful discrimination. There was no direct correlation observed between the STs and the sources or geographical location. Cluster B comprised 27 C. malonaticus strains isolated from China and the United States. Cluster C comprised 150 C. sakazakii strains, which were mainly isolated from food and environmental samples and varied between countries. Isolate b22 from this study showed a very close relationship with human clinical isolate SD45 (RPCB00000000) from China.

4. Discussion

Cronobacter has attracted global attention due to its links to neonatal diseases via contaminated powdered infant formula [29]. Raw milk is an important vehicle for this pathogen, although Cronobacter spp. are inactivated by pasteurization; nevertheless, this is the raw material for powdered infant formula manufacturing, and it is therefore essential to pay attention to the contamination situation of Cronobacter spp. in the dairy farm system. Previous studies have reported the prevalence of Cronobacter in powdered infant milk, vegetables, fruits, and plant-derived foods [30]. Farm-associated niches represent a key cross-contamination route for Cronobacter spp. in raw milk. So, it is advisable to track and monitor Cronobacter spp. in milking and herd hygiene.
In this study, we carried out whole-genome sequencing to investigate the prevalence, genetic phylogeny, and virulence factors of Cronobacter spp. from raw milk and its environment in two provinces in China. Forty Cronobacter spp. isolates were identified: C. sakazakii (n = 30) was detected in both environmental samples and raw milk samples, while C. malonaticus (n = 8) and C. dublinensis (n = 2) were detected only in environmental samples.
The prevalence of Cronobacter spp. in the dairy farm environment was 8.89% (36/405), which is similar to a study from the Czech Republic where the isolation rate of Cronobacter spp. was 8.0% (45/445) in plant-based food-related environments [22]. The prevalence of Cronobacter spp. in environmental samples (3.33~16.0%) was higher than raw milk samples (0.56%), indicating that there was a key cross-contamination route of Cronobacter spp. for raw milk. The presence of C. sakazakii in raw milk samples could represent a high risk of contamination of powdered infant formula. As reported in previous studies, the occurrence of Cronobacter spp. was related to the environments of farms, and Cronobacter spp. can be spread through contaminated lactose powder, soil, and feces [6,12]. Additionally, Cronobacter spp. is a plant-associated bacterial microorganism that has been already widely isolated from cereals and derived products of plant origin, such as rice, wheat, oats, and cereals made of corn [31,32,33]. Overall, silage and bedding mainly consist of cereals and their straws; this may be the reason why the detection rates were high in silage and bedding samples. Indeed, the presence of Cronobacter spp. is unsurprising in dairy farm plant origin samples, because the plant environment represents a natural habitat for these bacteria. However, incidences in raw milk are bad; it reflects the presence of Cronobacter spp. cross-contamination on dairy farms. Therefore, it is necessary to strengthen hygiene management measures to avoid Cronobacter spp. cross-contamination spread to raw milk.
MLST indicates that Cronobacter spp. is highly genetically diverse, since the 40 Cronobacter spp. strains were assigned to 31 STs, which is a ratio of 1.3 strains to each ST found. Li et al. tested STs of Cronobacter spp. from powdered infant formula and processing environments, and a total of 35 STs were obtained in 35 Cronobacter spp. isolates [34]. Pathogenic STs (ST3, ST7, ST8, ST17, ST23, ST40, ST60, and ST64) associated with clinical infections were also observed. Many studies have shown that C. sakazakii ST64 is one of the most prevalent sequence types in powdered infant formula and processing environments in China [34,35]. One case of C. malonaticus ST60 in an infected infant was reported in Wuhan, in the Hubei Province of China [36]. C. malonaticus ST7 has been isolated in different age groups, from infants to adults [37]. The frequent detection of global pandemic-relevant STs in dairy farms highlights that it is necessary to ongoing surveillance of these STs.
Isolates belonging to ST925, ST939, and ST940 were first described in this study and were unique in the database. Additionally, ST156 belonged to clonal complex 21 (CC21), which was a double-locus variant of ST21. Novel sequence type ST940 belonged to CC40, identified as a single-locus variant of ST40. A total of eleven Cronobacter serogroups were recognized in this study. C. sakazakii O1 and O2 were the dominant serotypes, in accordance with a previous study from China which investigated commercial powdered infant formula [8]. Additionally, another previous study showed that C. sakazakii serotypes O1, O2, and O4, and C. malonaticus serotype O2 were particularly significant in clinical cases and were probably related to human infections [38]. Of these serotypes, 70% (28/40) in this study may be a potential risk to food safety and consumer health.
The antimicrobial resistance rate of Cronobacter spp. isolated in this study was found to be low overall, similar to previous studies [39]. It is worth noting that Cronobacter spp. was highly resistant to cephalothin (100%) and fosfomycin (70.0%), and carried relevant antimicrobial resistance known genotypes. The resistance of Cronobacter spp. to cephalothin and relevant resistance genotypes (blaCSA and blaCMA) has been reported in several previous studies [17,40]. Previous studies rarely reported Cronobacter spp. that were resistant to fosfomycin; 97.5% (39/40) of strains carried the gene fos, which is responsible for fosfomycin resistance, in this study. A recent study from infant supplement food in China found two C. sakazakii strains showed resistance to ampicillin, tetracycline, sulfamethoxazole–trimethoprim, and chloramphenicol [41]. Another recent report on powdered infant formula milk in Iran showed that 96% (24/25) of C. sakazakii isolates were multi-drug resistant (to at least three different antibiotic classes), and that eight isolates were resistant to a profile consisting of six different classes of antibiotics [17]. Additionally, a plasmid-borne colistin resistance gene mcr-9.1 was found in C. sakazakii [18]. Therefore, we need to use these antimicrobial agents with caution when managing Cronobacter spp.
We still do not have a complete understanding of how Cronobacter causes disease, because its pathogenicity mechanisms are complex. A recent study by Jang at al. reported some common virulence factors shared among seven Cronobacter species and described the exoproteins of toxins secreted by Cronobacter [42]. In the present study, virulence factors were evaluated based on WGS. Virulence factors were grouped into adherence, invasion, immune evasion, endotoxin, regulation, secretion system, and motility. The virulence factors associated with invasion (ompA, flgG, and kpsD) and regulation (rcsB and luxS) were detected in all genomes of Cronobacter spp. It has been confirmed elsewhere that the ompA gene plays a crucial role in the invasion of host cells by C. sakazakii [43]. Flagella are primarily responsible for bacterial motility, and motility-related genes mainly encode flagella proteins. Holý et al. found that the motility-related gene fliC was detected in all Cronobacter spp. isolates, whereas genes fliA, fliG, and fliM were detected in this study [44]. None of the C. sakazakii and C. malonaticus strains harbored the fliN gene, but it was present in both of the C. dublinensis strains. This may be considered a distinctive trait of C. dublinensis. The type VI secretion system is the most common secretory system in Cronobacter spp., and it is involved in virulence, host immunity resistance, and interbacterial interaction [45]. All of the secretion system-related genes were type VI in this study, which is similar to a report by Wang et al., who reported that all 138 C. sakazakii strains possessed a type VI secretion system [46].
Prophages are a mobilizable segment of the bacterial genome and one of the vehicles for the horizontal transfer of virulence factors, which is crucial for driving the evolution of new virulent lineages of bacteria. Prophages (ENT47670, ENT39118, and phiES15) were the most prevalent in this study, and complete genomes of them were reported in 2012 [47,48]. Interestingly, prophages of Escherichia coli, Salmonella, Klebsiella pneumoniae, and Shigella were also detected in the Cronobacter genomes. Jang et al., using the online analysis tool PHASTER, analyzed prophages of 88 C. sakazakii strains originating from plant-origin foods, and a total of eight different bacterial species prophages were detected [49]. Although there are no virulence genes associated with these prophages, it is well known that prophages are an important feature for bacterial competition and genetic diversity. Possessing multiple prophages and prophage-related genes may increase the survival and pathogenicity of Cronobacter strains.
Stress tolerance bacteria are a serious food safety and public health concern. Several studies have reported the ability of Cronobacter spp. to produce biofilms [50]. A greater capacity for biofilm formation by bacteria suggests a greater capacity for environmental adaptability. This is an important risk factor for persistent contamination in food samples and food processing environments. The tLST is a genomic island that confers stress resistance and has been discovered in different species of Enterobacteriaceae. The prevalence rates of tLST in Escherichia coli, Salmonella, Klebsiella pneumoniae, and Cronobacter are, approximately, 2%, 0.1%, 3%, and 8%, respectively [51]. Cronobacter spp. strains harboring the tLST showed a stronger survival ability in four temperatures (56, 58, 60, and 62 °C) after heat shock (53 °C for 15 min) [52]. Two strains harboring the tLST were found in this study, which may lead to their increased survival during the milk powder manufacturing process, due to their greatly elevated heat resistance.
Whole-genome maximum likelihood phylogenetic trees, including the 40 genomes in this study and an additional 139 international reference genomes, revealed that all isolates could divided into three major species-level clusters, and the same STs of Cronobacter isolates formed their own smaller clusters. Close genetic relatedness was found in the phylogenetic tree between environmental, food, vegetable, milk powder, clinical, and outbreak strains. Furthermore, almost half (45.81%) of Cronobacter spp. isolates from environments observed in global epidemiological investigations suggested the cross-contamination of Cronobacter spp. However, this conclusion needed more experimental evidence and more extensive sampling to verify. Overall, our data corroborated that there is a genetic relationship between isolates from various sources on the dairy farm, implying the spatial association and transmission of Cronobacter spp. strains.

5. Conclusions

In this study, we investigated the prevalence rate, antimicrobial resistance, biofilm formation, and genetic diversity of Cronobacter spp. strains isolated from dairy farms in Jiangsu and Shandong provinces in China. MLST and O-Serotyping analyses indicate that Cronobacter spp. is highly diverse in these environments. We identified that all isolates were highly resistant to cephalothin and fosfomycin, by antimicrobial phenotype and genotype, and that two strains harbored the transmissible locus of stress tolerance (tLST). In addition, clinically important serotypes and pathogenic STs of Cronobacter strains were detected in this study. Thus, the continuous dynamic monitoring of Cronobacter spp. on dairy farms is necessary, due to the risk associated with the contamination of powdered infant formula by Cronobacter spp.

Supplementary Materials

The following supporting information can be downloaded at https://www.mdpi.com/article/10.3390/foods13060871/s1. Table S1: Metadata, the specific information of all samples. Table S2: Information of 139 public Cronobacter strains used in this study.

Author Contributions

Conceptualization, X.J.; software, H.L.; validation, H.S. and H.W.; formal analysis, X.H.; investigation, H.L. and R.W.; resources, H.S. and H.W.; data curation, C.B., X.H., and L.Z.; writing—original draft, H.L.; writing—review and editing, C.B. and A.S.-D.; supervision, X.J.; and funding acquisition, L.Z. All authors have read and agreed to the published version of the manuscript.

Funding

This work was supported by the National Key R&D Program of China (Grant No.: 2021YFE0101800); the Natural Science Foundation of Jiangsu Province (Grant No.: BK20221430; BK20220746); Jiangsu Agricultural Science and Technology Innovation Fund (Grant No.: CX(22)3003) and NZ MBIE Grant C03X1906.

Institutional Review Board Statement

Not applicable.

Informed Consent Statement

Not applicable.

Data Availability Statement

The original contributions presented in the study are included in the article/Supplementary Materials; further inquiries can be directed to the corresponding authors.

Conflicts of Interest

The authors declare no conflicts of interest.

References

  1. Forsythe, S.J. Updates on the Cronobacter Genus. Annu. Rev. Food Sci. Technol. 2018, 9, 23–44. [Google Scholar] [CrossRef]
  2. Zeng, H.; Li, C.; Ling, N.; Zhang, J.; Chen, M.; Lei, T.; Wu, S.; Yang, X.; Luo, D.; Ding, Y.; et al. Prevalence, genetic analysis and CRISPR typing of Cronobacter spp. isolated from meat and meat products in China. Int. J. Food Microbiol. 2020, 321, 108549. [Google Scholar] [CrossRef] [PubMed]
  3. Cruz, A.; Xicohtencatl-Cortes, J.; González-Pedrajo, B.; Bobadilla, M.; Eslava, C.; Rosas, I. Virulence traits in Cronobacter species isolated from different sources. Can J. Microbiol. 2011, 57, 735–744. [Google Scholar] [CrossRef]
  4. Chen, W.; Yang, J.; You, C.; Liu, Z. Diversity of Cronobacter spp. isolates from the vegetables in the middle-east coastline of China. World J. Microbiol. Biotechnol. 2016, 32, 90. [Google Scholar] [CrossRef] [PubMed]
  5. Hu, J.; Li, X.; Du, X.; Cui, Z.; Cui, J. Identification and Characterization of Cronobacter Strains Isolated from Environmental Samples. Curr. Microbiol. 2019, 76, 1467–1476. [Google Scholar] [CrossRef]
  6. Holý, O.; Parra-Flores, J.; Bzdil, J.; Cabal-Rosel, A.; Daza-Prieto, B.; Cruz-Córdova, A.; Xicohtencatl-Cortes, J.; Rodríguez-Martínez, R.; Acuña, S.; Forsythe, S.; et al. Screening of Antibiotic and Virulence Genes from Whole Genome Sequenced Cronobacter sakazakii Isolated from Food and Milk-Producing Environments. Antibiotics 2023, 12, 851. [Google Scholar] [CrossRef]
  7. Fei, P.; Jiang, Y.; Feng, J.; Forsythe, S.J.; Li, R.; Zhou, Y.; Man, C. Antibiotic and Desiccation Resistance of Cronobacter sakazakii and C. malonaticus Isolates from Powdered Infant Formula and Processing Environments. Front. Microbiol. 2017, 8, 316. [Google Scholar] [CrossRef] [PubMed]
  8. Fei, P.; Jing, H.; Ma, Y.; Dong, G.; Chang, Y.; Meng, Z.; Jiang, S.; Xie, Q.; Li, S.; Chen, X.; et al. Cronobacter spp. in Commercial Powdered Infant Formula Collected From Nine Provinces in China: Prevalence, Genotype, Biofilm Formation, and Antibiotic Susceptibility. Front. Microbiol. 2022, 13, 900690. [Google Scholar] [CrossRef]
  9. Ling, N.; Li, C.; Zhang, J.; Wu, Q.; Zeng, H.; He, W.; Ye, Y.; Wang, J.; Ding, Y.; Chen, M.; et al. Prevalence and Molecular and Antimicrobial Characteristics of Cronobacter spp. Isolated From Raw Vegetables in China. Front. Microbiol. 2018, 9, 1149. [Google Scholar] [CrossRef]
  10. Malorny, B.; Wagner, M. Detection of Enterobacter sakazakii strains by real-time PCR. J. Food Prot. 2005, 68, 1623–1627. [Google Scholar] [CrossRef]
  11. Zimmermann, J.; Schmidt, H.; Loessner, M.J.; Weiss, A. Development of a rapid detection system for opportunistic pathogenic Cronobacter spp. in powdered milk products. Food Microbiol. 2014, 42, 19–25. [Google Scholar] [CrossRef]
  12. Gan, X.; Li, M.; Yan, S.; Wang, X.; Wang, W.; Li, F. Genomic Landscape and Phenotypic Assessment of Cronobacter sakazakii Isolated From Raw Material, Environment, and Production Facilities in Powdered Infant Formula Factories in China. Front. Microbiol. 2021, 12, 686189. [Google Scholar] [CrossRef]
  13. Gajdosova, J.; Benedikovicova, K.; Kamodyova, N.; Tothova, L.; Kaclikova, E.; Stuchlik, S.; Turna, J.; Drahovska, H. Analysis of the DNA region mediating increased thermotolerance at 58 °C in Cronobacter sp. and other enterobacterial strains. Antonie Van Leeuwenhoek 2011, 100, 279–289. [Google Scholar] [CrossRef]
  14. Kamal, S.M.; Simpson, D.J.; Wang, Z.; Gänzle, M.; Römling, U. Horizontal Transmission of Stress Resistance Genes Shape the Ecology of Beta- and Gamma-Proteobacteria. Front. Microbiol. 2021, 12, 696522. [Google Scholar] [CrossRef]
  15. Boll, E.J.; Marti, R.; Hasman, H.; Overballe-Petersen, S.; Stegger, M.; Ng, K.; Knøchel, S.; Krogfelt, K.A.; Hummerjohann, J.; Struve, C. Turn Up the Heat-Food and Clinical Escherichia coli Isolates Feature Two Transferrable Loci of Heat Resistance. Front. Microbiol. 2017, 8, 579. [Google Scholar] [CrossRef]
  16. Grimm, M.; Stephan, R.; Iversen, C.; Manzardo, G.G.; Rattei, T.; Riedel, K.; Ruepp, A.; Frishman, D.; Lehner, A. Cellulose as an extracellular matrix component present in Enterobacter sakazakii biofilms. J. Food Prot. 2008, 71, 13–18. [Google Scholar] [CrossRef]
  17. Pakbin, B.; Brück, W.M.; Allahyari, S.; Rossen, J.W.A.; Mahmoudi, R. Antibiotic Resistance and Molecular Characterization of Cronobacter sakazakii Strains Isolated from Powdered Infant Formula Milk. Foods 2022, 11, 1093. [Google Scholar] [CrossRef]
  18. Parra-Flores, J.; Holý, O.; Riffo, F.; Lepuschitz, S.; Maury-Sintjago, E.; Rodríguez-Fernández, A.; Cruz-Córdova, A.; Xicohtencatl-Cortes, J.; Mancilla-Rojano, J.; Troncoso, M.; et al. Profiling the Virulence and Antibiotic Resistance Genes of Cronobacter sakazakii Strains Isolated From Powdered and Dairy Formulas by Whole-Genome Sequencing. Front. Microbiol. 2021, 12, 694922. [Google Scholar] [CrossRef] [PubMed]
  19. McMullan, R.; Menon, V.; Beukers, A.G.; Jensen, S.O.; van Hal, S.J.; Davis, R. Cronobacter sakazakii Infection from Expressed Breast Milk, Australia. Emerg. Infect. Dis. 2018, 24, 393–394. [Google Scholar] [CrossRef] [PubMed]
  20. Haston, J.C.; Miko, S.; Cope, J.R.; McKeel, H.; Walters, C.; Joseph, L.A.; Griswold, T.; Katz, L.S.; Andújar, A.A.; Tourdot, L.; et al. Cronobacter sakazakii Infections in Two Infants Linked to Powdered Infant Formula and Breast Pump Equipment—United States, 2021 and 2022. MMWR Morb. Mortal. Wkly. Rep. 2023, 72, 223–226. [Google Scholar] [CrossRef]
  21. Molloy, C.; Cagney, C.; O’Brien, S.; Iversen, C.; Fanning, S.; Duffy, G. Surveillance and characterisation by pulsed-field gel electrophoresis of Cronobacter spp. in farming and domestic environments, food production animals and retail foods. Int. J. Food. Microbiol. 2009, 136, 198–203. [Google Scholar] [CrossRef]
  22. Vojkovska, H.; Karpiskova, R.; Orieskova, M.; Drahovska, H. Characterization of Cronobacter spp. isolated from food of plant origin and environmental samples collected from farms and from supermarkets in the Czech Republic. Int. J. Food. Microbiol. 2016, 217, 130–136. [Google Scholar] [CrossRef] [PubMed]
  23. Fei, P.; Jiang, Y.; Gong, S.; Li, R.; Jiang, Y.; Yuan, X.; Wang, Z.; Kang, H.; Ali, M.A. Occurrence, Genotyping, and Antibiotic Susceptibility of Cronobacter spp. in Drinking Water and Food Samples from Northeast China. J. Food Prot. 2018, 81, 456–460. [Google Scholar] [CrossRef] [PubMed]
  24. Inouye, M.; Dashnow, H.; Raven, L.A.; Schultz, M.B.; Pope, B.J.; Tomita, T.; Zobel, J.; Holt, K.E. SRST2: Rapid genomic surveillance for public health and hospital microbiology labs. Genome Med. 2014, 6, 90. [Google Scholar] [CrossRef] [PubMed]
  25. Song, W.; Sun, H.X.; Zhang, C.; Cheng, L.; Peng, Y.; Deng, Z.; Wang, D.; Wang, Y.; Hu, M.; Liu, W.; et al. Prophage Hunter: An integrative hunting tool for active prophages. Nucleic Acids Res. 2019, 47, W74–W80. [Google Scholar] [CrossRef]
  26. Carattoli, A.; Zankari, E.; García-Fernández, A.; Voldby Larsen, M.; Lund, O.; Villa, L.; Møller Aarestrup, F.; Hasman, H. In silico detection and typing of plasmids using PlasmidFinder and plasmid multilocus sequence typing. Antimicrob Agents Chemother 2014, 58, 3895–3903. [Google Scholar] [CrossRef]
  27. Sullivan, M.J.; Petty, N.K.; Beatson, S.A. Easyfig: A genome comparison visualizer. Bioinformatics 2011, 27, 1009–1010. [Google Scholar] [CrossRef]
  28. Pereyra, E.A.; Picech, F.; Renna, M.S.; Baravalle, C.; Andreotti, C.S.; Russi, R.; Calvinho, L.F.; Diez, C.; Dallard, B.E. Detection of Staphylococcus aureus adhesion and biofilm-producing genes and their expression during internalization in bovine mammary epithelial cells. Vet. Microbiol. 2016, 183, 69–77. [Google Scholar] [CrossRef]
  29. Holý, O.; Forsythe, S. Cronobacter spp. as emerging causes of healthcare-associated infection. J. Hosp. Infect. 2014, 86, 169–177. [Google Scholar] [CrossRef]
  30. Cechin, C.D.F.; Carvalho, G.G.; Bastos, C.P.; Kabuki, D.Y. Cronobacter spp. in foods of plant origin: Occurrence, contamination routes, and pathogenic potential. Crit. Rev. Food Sci. Nutr. 2022, 63, 12398–12412. [Google Scholar] [CrossRef]
  31. Lou, X.; Yu, H.; Wang, X.; Qi, J.; Zhang, W.; Wang, H.; Si, G.; Song, S.; Huang, C.; Liu, T.; et al. Potential reservoirs and routes of Cronobacter transmission during cereal growing, processing and consumption. Food Microbiol. 2019, 79, 90–95. [Google Scholar] [CrossRef]
  32. Silva, J.N.; Vasconcellos, L.; Forsythe, S.J.; de Filippis, I.; Luiz Lima Brandão, M. Molecular and phenotypical characterization of Cronobacter species isolated with high occurrence from oats and linseeds. FEMS Microbiol. Lett. 2019, 366, fny289. [Google Scholar] [CrossRef]
  33. Lou, X.; Liu, T.; Zhang, W.; Yu, H.; Wang, H.; Song, S.; Chen, Q.; Fang, Z. The occurrence and distribution characteristics of Cronobacter in diverse cereal kernels, flour, and flour-based products. Food Microbiol. 2019, 84, 103269. [Google Scholar] [CrossRef]
  34. Li, H.; Fu, S.; Song, D.; Qin, X.; Zhang, W.; Man, C.; Yang, X.; Jiang, Y. Identification, Typing and Drug Resistance of Cronobacter spp. in Powdered Infant Formula and Processing Environment. Foods 2023, 12, 1084. [Google Scholar] [CrossRef]
  35. Fei, P.; Man, C.; Lou, B.; Forsythe, S.J.; Chai, Y.; Li, R.; Niu, J.; Jiang, Y. Genotyping and Source Tracking of Cronobacter sakazakii and C. malonaticus Isolates from Powdered Infant Formula and an Infant Formula Production Factory in China. Appl. Environ. Microbiol. 2015, 81, 5430–5439. [Google Scholar] [CrossRef]
  36. Cui, J.H.; Yu, B.; Xiang, Y.; Zhang, Z.; Zhang, T.; Zeng, Y.C.; Cui, Z.G.; Huo, X.X. Two Cases of Multi-antibiotic Resistant Cronobacter spp. Infections of Infants in China. Biomed. Environ. Sci. 2017, 30, 601–605. [Google Scholar]
  37. Alsonosi, A.; Hariri, S.; Kajsík, M.; Oriešková, M.; Hanulík, V.; Röderová, M.; Petrželová, J.; Kollárová, H.; Drahovská, H.; Forsythe, S.; et al. The speciation and genotyping of Cronobacter isolates from hospitalised patients. Eur. J. Clin. Microbiol. Infect. Dis. 2015, 34, 1979–1988. [Google Scholar] [CrossRef]
  38. Blažková, M.; Javůrková, B.; Vlach, J.; Göselová, S.; Karamonová, L.; Ogrodzki, P.; Forsythe, S.; Fukal, L. Diversity of O Antigens within the Genus Cronobacter: From Disorder to Order. Appl. Environ. Microbiol. 2015, 81, 5574–5582. [Google Scholar] [CrossRef][Green Version]
  39. Carvalho, G.G.; Calarga, A.P.; Teodoro, J.R.; Queiroz, M.M.; Astudillo-Trujillo, C.A.; Levy, C.E.; Brocchi, M.; Kabuki, D.Y. Isolation, comparison of identification methods and antibiotic resistance of Cronobacter spp. in infant foods. Food Res. Int. 2020, 137, 109643. [Google Scholar] [CrossRef] [PubMed]
  40. Müller, A.; Hächler, H.; Stephan, R.; Lehner, A. Presence of AmpC beta-lactamases, CSA-1, CSA-2, CMA-1, and CMA-2 conferring an unusual resistance phenotype in Cronobacter sakazakii and Cronobacter malonaticus. Microb. Drug Resist. 2014, 20, 275–280. [Google Scholar] [CrossRef] [PubMed]
  41. Gan, X.; Li, M.; Xu, J.; Yan, S.; Wang, W.; Li, F. Emerging of Multidrug-Resistant Cronobacter sakazakii Isolated from Infant Supplementary Food in China. Microbiol. Spectr. 2022, 10, e0119722. [Google Scholar] [CrossRef] [PubMed]
  42. Jang, H.; Gopinath, G.R.; Eshwar, A.; Srikumar, S.; Nguyen, S.; Gangiredla, J.; Patel, I.R.; Finkelstein, S.B.; Negrete, F.; Woo, J.; et al. The Secretion of Toxins and Other Exoproteins of Cronobacter: Role in Virulence, Adaption, and Persistence. Microorganisms 2020, 8, 229. [Google Scholar] [CrossRef] [PubMed]
  43. Mohan Nair, M.K.; Venkitanarayanan, K. Role of bacterial OmpA and host cytoskeleton in the invasion of human intestinal epithelial cells by Enterobacter sakazakii. Pediatr. Res. 2007, 62, 664–669. [Google Scholar] [CrossRef] [PubMed]
  44. Holý, O.; Cruz-Córdova, A.; Xicohtencatl-Cortes, J.; Hochel, I.; Parra-Flores, J.; Petrželová, J.; Fačevicová, K.; Forsythe, S.; Alsonosi, A. Occurrence of virulence factors in Cronobacter sakazakii and Cronobacter malonaticus originated from clinical samples. Microb Pathog. 2019, 127, 250–256. [Google Scholar] [CrossRef] [PubMed]
  45. Yu, K.W.; Xue, P.; Fu, Y.; Yang, L. T6SS Mediated Stress Responses for Bacterial Environmental Survival and Host Adaptation. Int. J. Mol. Sci. 2021, 22, 478. [Google Scholar] [CrossRef]
  46. Wang, M.; Cao, H.; Wang, Q.; Xu, T.; Guo, X.; Liu, B. The Roles of Two Type VI Secretion Systems in Cronobacter sakazakii ATCC 12868. Front. Microbiol. 2018, 9, 2499. [Google Scholar] [CrossRef] [PubMed]
  47. Lee, Y.D.; Park, J.H. Complete genome of temperate phage ENT39118 from Cronobacter sakazakii. J. Virol. 2012, 86, 5400–5401. [Google Scholar] [CrossRef]
  48. Lee, J.H.; Choi, Y.; Shin, H.; Lee, J.; Ryu, S. Complete genome sequence of Cronobacter sakazakii temperate bacteriophage phiES15. J. Virol. 2012, 86, 7713–7714. [Google Scholar] [CrossRef][Green Version]
  49. Jang, H.; Eshwar, A.; Lehner, A.; Gangiredla, J.; Patel, I.R.; Beaubrun, J.J.; Chase, H.R.; Negrete, F.; Finkelstein, S.; Weinstein, L.M.; et al. Characterization of Cronobacter sakazakii Strains Originating from Plant-Origin Foods Using Comparative Genomic Analyses and Zebrafish Infectivity Studies. Microorganisms 2022, 10, 1396. [Google Scholar] [CrossRef]
  50. Li, Y.; Yu, H.; Jiang, H.; Jiao, Y.; Zhang, Y.; Shao, J. Genetic Diversity, Antimicrobial Susceptibility, and Biofilm Formation of Cronobacter spp. Recovered from Spices and Cereals. Front. Microbiol. 2017, 8, 2567. [Google Scholar] [CrossRef]
  51. Wang, Z.; Hu, H.; Zhu, T.; Zheng, J.; Gänzle, M.G.; Simpson, D.J. Ecology and Function of the Transmissible Locus of Stress Tolerance in Escherichia coli and Plant-Associated Enterobacteriaceae. mSystems 2021, 6, e0037821. [Google Scholar] [CrossRef]
  52. Niu, H.; MingzheYang; Qi, Y.; Liu, Y.; Wang, X.; Dong, Q. Heat shock in Cronobacter sakazakii induces direct protection and cross-protection against simulated gastric fluid stress. Food Microbiol. 2022, 103, 103948. [Google Scholar] [CrossRef] [PubMed]
Figure 1. Phylogenetic tree and distribution of virulence genes in dairy farm-associated Cronobacter spp. isolates. The phylogenetic tree was constructed based on global mutation distances of the whole genome using Mash and was further visualized using iTOL. Isolation information sources, as well as serotype, are shown with stripes in different colors. The presence and absence of virulence genes are shown with a heat map.
Figure 1. Phylogenetic tree and distribution of virulence genes in dairy farm-associated Cronobacter spp. isolates. The phylogenetic tree was constructed based on global mutation distances of the whole genome using Mash and was further visualized using iTOL. Isolation information sources, as well as serotype, are shown with stripes in different colors. The presence and absence of virulence genes are shown with a heat map.
Foods 13 00871 g001
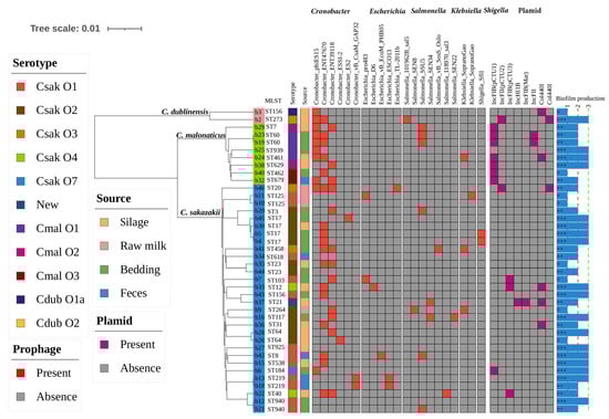
Figure 2. Phylogenetic tree and heat map summary of presence of prophages and plasmids possessed by the 40 Cronobacter spp. isolates. The phylogenetic tree was constructed based on global mutation distances of the whole genome using Mash and was further visualized using iTOL. Isolation information sources, as well as serotype, are shown with stripes in different colors. The presence and absence of prophages and plasmids are shown with a heat map. The biofilm production of all 40 isolates were shown with symbols (+ ∼ + + +) and a simple bar chart exhibited their capacity for biofilm formation.
Figure 2. Phylogenetic tree and heat map summary of presence of prophages and plasmids possessed by the 40 Cronobacter spp. isolates. The phylogenetic tree was constructed based on global mutation distances of the whole genome using Mash and was further visualized using iTOL. Isolation information sources, as well as serotype, are shown with stripes in different colors. The presence and absence of prophages and plasmids are shown with a heat map. The biofilm production of all 40 isolates were shown with symbols (+ ∼ + + +) and a simple bar chart exhibited their capacity for biofilm formation.
Foods 13 00871 g002
Figure 3. Sequences of transmissible locus of stress tolerance (tLST), including two isolates from this study (b29 and b37), together with an additional four reference sequences sharing high BLAST similarity scores to one of the two (Escherichia coli AW1.7 1279, Escherichia coli E17EC0180, Klebsiella pneumoniae KP062, and Klebsiella oxytoca Kox71, respectively).
Figure 3. Sequences of transmissible locus of stress tolerance (tLST), including two isolates from this study (b29 and b37), together with an additional four reference sequences sharing high BLAST similarity scores to one of the two (Escherichia coli AW1.7 1279, Escherichia coli E17EC0180, Klebsiella pneumoniae KP062, and Klebsiella oxytoca Kox71, respectively).
Foods 13 00871 g003
Figure 4. Whole-genome maximum likelihood phylogenetic trees of all 40 Cronobacter spp. genomes in this study, combined with 139 reference genomes sharing the same sequence types from NCBI. Strains from this study and publicly available reference genomes are indicated by leaf color. The isolation information of multi-locus sequence typing (MLST), countries, and sources were also color-coded in the following rings. The Mash phylogenetic tree was constructed based on global mutation distances of the whole genome using Mash (v2.1) and cleaned and overlayed using iTOL.
Figure 4. Whole-genome maximum likelihood phylogenetic trees of all 40 Cronobacter spp. genomes in this study, combined with 139 reference genomes sharing the same sequence types from NCBI. Strains from this study and publicly available reference genomes are indicated by leaf color. The isolation information of multi-locus sequence typing (MLST), countries, and sources were also color-coded in the following rings. The Mash phylogenetic tree was constructed based on global mutation distances of the whole genome using Mash (v2.1) and cleaned and overlayed using iTOL.
Foods 13 00871 g004
Table 1. Prevalence and contamination level of Cronobacter spp. in dairy farms.
Table 1. Prevalence and contamination level of Cronobacter spp. in dairy farms.
SampleNo. of SamplesNo. (%) of Positive SamplesCronobacter spp. Counts
MinimumMaximum
raw milk7104 (0.56%)3.1 × 103.4 × 102
silage10016 (16.0%)4.4 × 101.6 × 103
bedding15515 (9.68%)4.3 × 102.2 × 103
feces1505 (3.33%)2.7 × 107.4 × 102
Table 2. Molecular characteristics, antimicrobial resistance phenotypes, and genotypes of Cronobacter spp. isolates 1.
Table 2. Molecular characteristics, antimicrobial resistance phenotypes, and genotypes of Cronobacter spp. isolates 1.
StrainsSpeciesSourceMLSTSerotypeAntibiotics Sensitivity 2Antimicrobial Resistance Gene
b2C. dublinensissilage273Cdub O2R(CEP)ampC, fos
b3C. dublinensissilage561Cdub O1aR(CEP)ampC, fos
b24C. malonaticussilage461Cmal O1R(CEP)R(FOS)blaCMA, fos
b29C. malonaticussilage7Cmal O2R(CEP)blaCMA, fos
b38C. malonaticussilage629Cmal O2R(CEP)R(FOS)blaCMA, fos
b19C. malonaticusbedding60Cmal O1R(CEP)R(FOS)blaCMA, fos
b23C. malonaticusbedding60Cmal O1R(CEP)blaCMA, fos
b25C. malonaticusbedding939Cmal O1R(CEP)R(FOS)blaCMA
b40C. malonaticusbedding462Cmal O3R(CEP)R(FOS)blaCMA-2, fosA
b32C. malonaticusfeces679Cmal O3R(CEP)R(FOS)blaCMA, fos
b9C. sakazakiiraw milk264Csak O2R(CEP)R(FOS)blaCSA, fos
b10C. sakazakiiraw milk125Csak O1R(CEP)R(FOS)blaCSA, fos
b11C. sakazakiiraw milk125Csak O1R(CEP)R(FOS)blaCSA, fos
b46C. sakazakiiraw milk20Csak O3R(CEP)R(FOS)I(GEN)blaCSA, fos
b26C. sakazakiisilage64Csak O2R(CEP)R(FOS)blaCSA, fos
b37C. sakazakiisilage21newR(CEP)R(FOS)blaCSA, fos
b27C. sakazakiisilage925Csak O1R(CEP)R(FOS)blaCSA, fos
b15C. sakazakiisilage538Csak O1R(CEP)blaCSA, fos
b28C. sakazakiisilage64Csak O2R(CEP)blaCSA, fos
b22C. sakazakiisilage40Csak O4R(CEP)blaCSA, fos
b36C. sakazakiisilage31Csak O2R(CEP)R(FOS)blaCSA, fos
b35C. sakazakiisilage23Csak O2R(CEP)R(FOS)blaCSA, fos
b30C. sakazakiisilage17Csak O2R(CEP)R(FOS)blaCSA, fos
b33C. sakazakiisilage12Csak O4R(CEP)R(FOS)blaCSA, fos
b20C. sakazakiibedding3Csak O2R(CEP)R(FOS)blaCSA, fos
b4C. sakazakiibedding17Csak O2R(CEP)blaCSA, fos
b5C. sakazakiibedding17Csak O2R(CEP)blaCSA, fos
b21C. sakazakiibedding940Csak O1R(CEP)blaCSA, fos
b12C. sakazakiibedding940Csak O1R(CEP)R(FOS)blaCSA, fos
b41C. sakazakiibedding458Csak O3R(CEP)R(FOS)blaCSA, fos
b6C. sakazakiibedding184Csak O7R(CEP)blaCSA, fos
b43C. sakazakiibedding156Csak O1R(CEP)R(FOS)I(GEN)blaCSA, fos
b16C. sakazakiibedding117Csak O2R(CEP)blaCSA, fos
b7C. sakazakiibedding103Csak O1R(CEP)R(FOS)blaCSA, fos
b44C. sakazakiibedding23Csak O2R(CEP)R(FOS)I(GEN)blaCSA, fos
b45C. sakazakiibedding17Csak O2R(CEP)R(FOS)I(GEN)blaCSA, fos
b34C. sakazakiifeces618Csak O1R(CEP)R(FOS)blaCSA, fos
b18C. sakazakiifeces219Csak O1R(CEP)R(FOS)blaCSA, fos
b13C. sakazakiifeces219Csak O1R(CEP)R(FOS)blaCSA, fos
b42C. sakazakiifeces8Csak O1R(CEP)R(FOS)I(GEN)blaCSA-1, fos
1: CEP = cephalothin; FOS = fosfomycin; GEN = gentamicin. 2: R = resistance; I = intermediary.
Disclaimer/Publisher’s Note: The statements, opinions and data contained in all publications are solely those of the individual author(s) and contributor(s) and not of MDPI and/or the editor(s). MDPI and/or the editor(s) disclaim responsibility for any injury to people or property resulting from any ideas, methods, instructions or products referred to in the content.

Share and Cite

MDPI and ACS Style

Liu, H.; Ji, X.; Sun, H.; Billington, C.; Hou, X.; Soleimani-Delfan, A.; Wang, R.; Wang, H.; Zhang, L. Diverse Genotypes of Cronobacter spp. Associated with Dairy Farm Systems in Jiangsu and Shandong Provinces in China. Foods 2024, 13, 871. https://doi.org/10.3390/foods13060871

AMA Style

Liu H, Ji X, Sun H, Billington C, Hou X, Soleimani-Delfan A, Wang R, Wang H, Zhang L. Diverse Genotypes of Cronobacter spp. Associated with Dairy Farm Systems in Jiangsu and Shandong Provinces in China. Foods. 2024; 13(6):871. https://doi.org/10.3390/foods13060871

Chicago/Turabian Style

Liu, Hui, Xing Ji, Haichang Sun, Craig Billington, Xiang Hou, Abbas Soleimani-Delfan, Ran Wang, Heye Wang, and Lili Zhang. 2024. "Diverse Genotypes of Cronobacter spp. Associated with Dairy Farm Systems in Jiangsu and Shandong Provinces in China" Foods 13, no. 6: 871. https://doi.org/10.3390/foods13060871

APA Style

Liu, H., Ji, X., Sun, H., Billington, C., Hou, X., Soleimani-Delfan, A., Wang, R., Wang, H., & Zhang, L. (2024). Diverse Genotypes of Cronobacter spp. Associated with Dairy Farm Systems in Jiangsu and Shandong Provinces in China. Foods, 13(6), 871. https://doi.org/10.3390/foods13060871

Note that from the first issue of 2016, this journal uses article numbers instead of page numbers. See further details here.

Article Metrics

Back to TopTop