Resveratrol Alleviates Fumonisin B1-Induced Cytotoxicity in Sertoli Cells
Abstract
1. Introduction
2. Materials and Methods
2.1. Reagents
2.2. Cell Culture
2.3. Cell Proliferation Assay
2.4. Reactive Oxygen Species Level Assay
2.5. Lactate Dehydrogenase Detection Assay
2.6. Cell Apoptosis Assay
2.7. Real-Time Quantitative PCR Analysis Assay
2.8. Immunoblotting Assay
2.9. Statistical Analysis
3. Results
3.1. Mitigation Effects of Resveratrol on Cell Proliferation Inhibited by FB1 in TM4 Cells
3.2. Protection Effects of Resveratrol on Cell Barrier Disruption and Inflammation Response Induced by FB1 in TM4 Cells
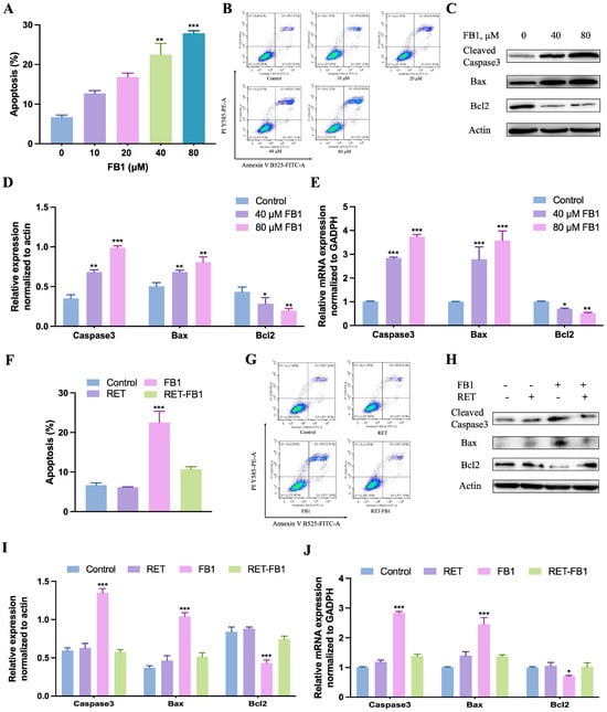
3.3. Resveratrol Attenuated FB1-Induced Apoptosis in TM4 Cells
3.4. Resveratrol Prevented FB1-Induced Oxidative Stress in TM4 Cells
3.5. Resveratrol Inhibited FB1-Activated the JNK/c-Jun Signaling Pathway in TM4 Cells
3.6. Resveratrol Mitigated Fumonisin Combination-Induced Cytotoxicity in TM4 Cells
4. Discussion
5. Conclusions
Supplementary Materials
Author Contributions
Funding
Institutional Review Board Statement
Data Availability Statement
Conflicts of Interest
Abbreviations
| FB1 | Fumonisin B1 |
| BTB | Blood–testis barrier |
| JNK | C-Jun N-terminal protein kinases |
| CCK-8 | Cell Counting Kit-8 |
| LDH | Lactic dehydrogenase |
| CAT | Catalase |
| SOD2 | Superoxide Dismutase 2 |
| RET | Resveratrol |
| TM4 | Testicular Sertoli cells |
| ROS | Reactive oxygen species |
| ZO-1 | Zonula occludens-1 |
| CX-43 | Connexin 43 |
| IL-6 | Interleukin 6 |
| IL-10 | Interleukin 10 |
| 3-MCPD | 3-Monochloropropane-1,2-diol |
References
- Djouina, M.; Waxin, C.; Caboche, S.; Lecointe, K.; Steimle, A.; Beury, D.; Desai, M.S.; Hot, D.; Dubuquoy, L.; Launay, D.; et al. Low dose dietary contamination with deoxynivalenol mycotoxin exacerbates enteritis and colorectal cancer in mice. Sci. Total Environ. 2023, 900, 165722. [Google Scholar] [CrossRef] [PubMed]
- Juraschek, L.M.; Kappenberg, A.; Amelung, W. Mycotoxins in soil and environment. Sci. Total Environ. 2022, 814, 152425. [Google Scholar] [CrossRef] [PubMed]
- Waśkiewicz, A.; Bocianowski, J.; Perczak, A.; Goliński, P. Occurrence of fungal metabolites—Fumonisins at the ng/L level in aqueous environmental samples. Sci. Total Environ. 2015, 524–525, 394–399. [Google Scholar] [CrossRef] [PubMed]
- Franco, L.T.; Oliveira, C.A.F. Assessment of occupational and dietary exposures of feed handling workers to mycotoxins in rural areas from São Paulo, Brazil. Sci. Total Environ. 2022, 837, 155763. [Google Scholar] [CrossRef]
- Lopes, L.d.S.; Ramos, G.L.P.A.; Alvarenga, V.O.; Campagnollo, F.B.; Oliveira, S.B.S.; Freire, L.; Sant’Ana, A.S. Quantitative risk assessment of the presence of fumonisin in corn produced in different regions of Brazil: Influence of climatic conditions. Environ. Res. 2023, 237, 116907. [Google Scholar] [CrossRef]
- Iqbal, S.Z.; Rehman, B.; Selamat, J.; Akram, N.; Ahmad, M.N.; Sanny, M.; Sukor, R.; Samsudin, N.I. Assessment of fumonisin B1 concentrations in wheat and barley products in the punjab region of pakistan. J. Food Prot. 2020, 83, 1284–1288. [Google Scholar] [CrossRef]
- Martins, F.A.; Ferreira, F.M.D.; Ferreira, F.D.; Bando, É.; Nerilo, S.B.; Hirooka, E.Y.; Machinski, M. Daily intake estimates of fumonisins in corn-based food products in the population of Parana, Brazil. Food Control 2012, 26, 614–618. [Google Scholar] [CrossRef]
- Riedel, S.; Abel, S.; Burger, H.-M.; Swanevelder, S.; Gelderblom, W.C.A. Fumonisin B1 protects against long-chained polyunsaturated fatty acid-induced cell death in HepG2 cells—Implications for cancer promotion. Biochim. Biophys. Acta (BBA) Biomembr. 2024, 1866, 184310. [Google Scholar] [CrossRef]
- Gao, Z.; Luo, K.; Zhu, Q.; Peng, J.; Liu, C.; Wang, X.; Li, S.; Zhang, H. The natural occurrence, toxicity mechanisms and management strategies of fumonisin B1: A review. Environ. Pollut. 2023, 320, 121065. [Google Scholar] [CrossRef]
- Andrade, P.D. Dietary risk assessment for fumonisins: Challenges and prospects. Curr. Opin. Food Sci. 2023, 54, 101080. [Google Scholar] [CrossRef]
- Ewuola, E.O.; Egbunike, G.N. Gonadal and extra-gonadal sperm reserves and sperm production of pubertal rabbits fed dietary fumonisin B1. Anim. Reprod. Sci. 2010, 119, 282–286. [Google Scholar] [CrossRef] [PubMed]
- Gbore, F.A. Reproductive organ weights and semen quality of pubertal boars fed dietary fumonisin B1. Animal 2009, 3, 1133–1137. [Google Scholar] [CrossRef] [PubMed]
- Hosono, Y.; Niknafs, Y.S.; Prensner, J.R.; Iyer, M.K.; Dhanasekaran, S.M.; Mehra, R.; Pitchiaya, S.; Tien, J.; Escara-Wilke, J.; Poliakov, A.; et al. Oncogenic role of THOR, a conserved cancer/testis long non-coding RNA. Cell 2023, 186, 4254–4255. [Google Scholar] [CrossRef]
- Zhang, L.; Ji, X.; Ding, F.; Wu, X.; Tang, N.; Wu, Q. Apoptosis and blood-testis barrier disruption during male reproductive dysfunction induced by PAHs of different molecular weights. Environ. Pollut. 2022, 300, 118959. [Google Scholar] [CrossRef]
- Chen, N.; Wan, X.; Wang, M.; Li, Y.; Wang, X.; Zeng, L.; Zhou, J.; Zhang, Y.; Cheng, S.; Shen, Y. Cross-talk between vimentin and autophagy regulates blood-testis barrier disruption induced by cadmium. Environ. Pollut. 2024, 346, 123625. [Google Scholar] [CrossRef]
- Minervini, F.; Lacalandra, G.M.; Filannino, A.; Garbetta, A.; Nicassio, M.; Dell’Aquila, M.E.; Visconti, A. Toxic effects induced by mycotoxin fumonisin B1 on equine spermatozoa: Assessment of viability, sperm chromatin structure stability, ROS production and motility. Toxicol. In Vitro 2010, 24, 2072–2078. [Google Scholar] [CrossRef]
- Ouyang, H.; Zhu, H.; Li, J.; Chen, L.; Zhang, R.; Fu, Q.; Li, X.; Cao, C. Fumonisin B1 promotes germ cells apoptosis associated with oxidative stress-related Nrf2 signaling in mice testes. Chem. -Biol. Interact. 2022, 363, 110009. [Google Scholar] [CrossRef]
- Wang, X.; Cheng, D.; Liu, L.; Yu, H.; Wang, M. Magnolol ameliorates fumonisin B1-induced oxidative damage and lipid metabolism dysfunction in astrocyte-like C6 cells. Chemosphere 2024, 359, 142300. [Google Scholar] [CrossRef]
- Xia, D.; Yang, L.; Li, Y.; Chen, J.; Zhang, X.; Wang, H.; Zhai, S.; Jiang, X.; Meca, G.; Wang, S.; et al. Melatonin alleviates ochratoxin A-induced liver inflammation involved intestinal microbiota homeostasis and microbiota-independent manner. J. Hazard. Mater. 2021, 413, 125239. [Google Scholar] [CrossRef]
- Yu, S.; Zou, L.; Zhao, J.; Zhu, Y. Individual and combined cytotoxic effects of co-occurring fumonisin family mycotoxins on porcine intestinal epithelial cell. Foods 2023, 12, 2555. [Google Scholar] [CrossRef]
- Constantinescu, T.; Mihis, A.G. Resveratrol as a privileged molecule with antioxidant activity. Food Chem. Adv. 2023, 3, 100539. [Google Scholar] [CrossRef]
- Yao, S.; Wei, W.; Cao, R.; Lu, L.; Liang, S.; Xiong, M.; Zhang, C.; Liang, X.; Ma, Y. Resveratrol alleviates zea-induced decidualization disturbance in human endometrial stromal cells. Ecotoxicol. Environ. Saf. 2021, 207, 111511. [Google Scholar] [CrossRef]
- Mallebrera, B.; Maietti, A.; Tedeschi, P.; Font, G.; Ruiz, M.-J.; Brandolini, V. Antioxidant capacity of trans-resveratrol dietary supplements alone or combined with the mycotoxin beauvericin. Food Chem. Toxicol. 2017, 105, 315–318. [Google Scholar] [CrossRef]
- Cano-Sancho, G.; González-Arias, C.A.; Ramos, A.J.; Sanchis, V.; Fernández-Cruz, M.L. Cytotoxicity of the mycotoxins deoxynivalenol and ochratoxin A on Caco-2 cell line in presence of resveratrol. Toxicol. In Vitr. 2015, 29, 1639–1646. [Google Scholar] [CrossRef]
- Yang, Y.X.; Yu, S.; Jia, B.X.; Liu, N.; Wu, A. Metabolomic profiling reveals similar cytotoxic effects and protective functions of quercetin during deoxynivalenol- and 15-acetyl deoxynivalenol-induced cell apoptosis. Toxicol In Vitr. 2020, 66, 104838. [Google Scholar] [CrossRef]
- Gelineau-van Waes, J.; Voss, K.A.; Stevens, V.L.; Speer, M.C.; Riley, R.T. Maternal fumonisin exposure as a risk factor for neural tube defects. Adv. Food Nutr. Res. 2009, 56, 145–181. [Google Scholar]
- Li, X.; Cao, C.; Zhu, X.; Li, X.; Wang, K. Fumonisins B1 exposure triggers intestinal tract injury via activating nuclear xenobiotic receptors and attracting inflammation response. Environ. Pollut. 2020, 267, 115461. [Google Scholar] [CrossRef]
- Cai, P.; Liu, S.; Tu, Y.; Shan, T. Toxicity, biodegradation, and nutritional intervention mechanism of zearalenone. Sci. Total Environ. 2024, 911, 168648. [Google Scholar] [CrossRef]
- Ren, Y.-L.; Liang, Q.; Lian, C.-Y.; Zhang, W.; Wang, L. Melatonin alleviates glyphosate-induced testosterone synthesis inhibition via targeting mitochondrial function in roosters. Environ. Pollut. 2024, 348, 123828. [Google Scholar] [CrossRef]
- Frangiamone, M.; Lázaro, Á.; Cimbalo, A.; Font, G.; Manyes, L. In vitro and in vivo assessment of AFB1 and OTA toxic effects and the beneficial role of bioactive compounds. A systematic review. Food Chem. 2024, 447, 138909. [Google Scholar] [CrossRef]
- Yu, S.; Zou, L.; Zhao, J.; Zhu, Y. Resveratrol alleviates fumonisin-induced intestinal cytotoxicity by modulating apoptosis, tight junction, and inflammation in IPEC-J2 porcine intestinal epithelial cells. Environ. Toxicol. 2024, 39, 905–914. [Google Scholar] [CrossRef] [PubMed]
- Hafezi, H.; Vahdati, A.; Forouzanfar, M.; Shariatic, M. Ameliorate effects of resveratrol and L-carnitine on the testicular tissue and sex hormones level in busulfan induced azoospermia rats. Theriogenology 2022, 191, 47–53. [Google Scholar] [CrossRef] [PubMed]
- Wang, K.-L.; Chiang, Y.-F.; Huang, K.-C.; Chen, H.-Y.; Ali, M.; Hsia, S.-M. Alleviating 3-MCPD-induced male reproductive toxicity: Mechanistic insights and resveratrol intervention. Ecotoxicol. Environ. Saf. 2024, 271, 115978. [Google Scholar] [CrossRef] [PubMed]
- Li, E.; Horn, N.; Ajuwon, K.M. EPA and DHA inhibit endocytosis of claudin-4 and protect against deoxynivalenol-induced intestinal barrier dysfunction through PPARγ dependent and independent pathways in jejunal IPEC-J2 cells. Food Res. Int. 2022, 157, 111420. [Google Scholar] [CrossRef]
- Zhang, Z.; Zhang, Z.; Liu, S.; Wei, S.; Wei, L.; Zhu, X.; Ding, K.; Liu, Y. Protective effect of selenomethionine on rabbit testicular injury induced by aflatoxin B1. Sci. Total Environ. 2024, 927, 171973. [Google Scholar] [CrossRef]
- Yang, X.; Zhang, X.; Yao, Q.; Song, M.; Han, Y.; Shao, B.; Li, Y. T-2 toxin impairs male fertility by disrupting hypothalamic-pituitary-testis axis and declining testicular function in mice. Chemosphere 2019, 234, 909–916. [Google Scholar] [CrossRef]
- Ma, J.; Huang, R.; Zhang, H.; Liu, D.; Dong, X.; Xiong, Y.; Xiong, X.; Lan, D.; Fu, W.; He, H.; et al. The Protective effect of quercetin against the cytotoxicity induced by fumonisin b1 in sertoli cells. Int. J. Mol. Sci. 2024, 25, 8764. [Google Scholar] [CrossRef]
- Xiao, Y.; Liu, R.; Tang, W.; Yang, C. Cantharidin-induced toxic injury, oxidative stress, and autophagy attenuated by Astragalus polysaccharides in mouse testis. Reprod. Toxicol. 2024, 123, 108520. [Google Scholar] [CrossRef]
- Zhang, F.-L.; Ma, H.-H.; Dong, P.-Y.; Yan, Y.-M.C.; Chen, Y.; Yang, G.-M.; Shen, W.; Zhang, X.-F. Bacillus licheniformis ameliorates aflatoxin B1-induced testicular damage by improving the gut-metabolism-testis axis. J. Hazard. Mater. 2024, 468, 133836. [Google Scholar] [CrossRef]
- Carvajal-Moreno, M. Mycotoxin challenges in maize production and possible control methods in the 21st century. J. Cereal Sci. 2022, 103, 103293. [Google Scholar] [CrossRef]
- Yuan, Q.; Jiang, Y.; Fan, Y.; Ma, Y.; Lei, H.; Su, J. Fumonisin B1 induces oxidative stress and breaks barrier functions in pig iliac endothelium cells. Toxins 2019, 11, 387. [Google Scholar] [CrossRef] [PubMed]
- Huang, W.; Cao, Z.; Zhang, J.; Ji, Q.; Li, Y. Aflatoxin B1 promotes autophagy associated with oxidative stress-related PI3K/AKT/mTOR signaling pathway in mice testis. Environ. Pollut. 2019, 255, 113317. [Google Scholar] [CrossRef] [PubMed]
- Liu, J.-B.; Li, Z.-F.; Lu, L.; Wang, Z.-Y.; Wang, L. Glyphosate damages blood-testis barrier via NOX1-triggered oxidative stress in rats: Long-term exposure as a potential risk for male reproductive health. Environ. Int. 2022, 159, 107038. [Google Scholar] [CrossRef] [PubMed]
- Abd El-Hakim, Y.M.; Mohamed, W.A.; El-Metwally, A.E. Spirulina platensis attenuates furan reprotoxicity by regulating oxidative stress, inflammation, and apoptosis in testis of rats. Ecotoxicol. Environ. Saf. 2018, 161, 25–33. [Google Scholar] [CrossRef]
- Chen, F.; Wang, Y.; Chen, Y.; Fan, J.; Zhang, C.; He, X.; Yang, X. JNK molecule is a toxic target for IPEC-J2 cell barrier damage induced by T-2 toxin. Ecotoxicol. Environ. Saf. 2023, 263, 115247. [Google Scholar] [CrossRef]
- Wang, M.; Hayashi, H.; Horinokita, I.; Asada, M.; Iwatani, Y.; Liu, J.-x.; Takagi, N. Neuroprotective effects of senkyunolide I against glutamate-induced cells death by attenuating JNK/caspase-3 activation and apoptosis. Biomed. Pharmacother. 2021, 140, 111696. [Google Scholar] [CrossRef]
- Faid, I.; Al-Hussaini, H.; Kilarkaje, N. Resveratrol alleviates diabetes-induced testicular dysfunction by inhibiting oxidative stress and c-Jun N-terminal kinase signaling in rats. Toxicol. Appl. Pharmacol. 2015, 289, 482–494. [Google Scholar] [CrossRef]






Disclaimer/Publisher’s Note: The statements, opinions and data contained in all publications are solely those of the individual author(s) and contributor(s) and not of MDPI and/or the editor(s). MDPI and/or the editor(s) disclaim responsibility for any injury to people or property resulting from any ideas, methods, instructions or products referred to in the content. |
© 2024 by the authors. Licensee MDPI, Basel, Switzerland. This article is an open access article distributed under the terms and conditions of the Creative Commons Attribution (CC BY) license (https://creativecommons.org/licenses/by/4.0/).
Share and Cite
Yu, S.; Zou, L.; Zhao, J.; Zhu, Y. Resveratrol Alleviates Fumonisin B1-Induced Cytotoxicity in Sertoli Cells. Foods 2024, 13, 3810. https://doi.org/10.3390/foods13233810
Yu S, Zou L, Zhao J, Zhu Y. Resveratrol Alleviates Fumonisin B1-Induced Cytotoxicity in Sertoli Cells. Foods. 2024; 13(23):3810. https://doi.org/10.3390/foods13233810
Chicago/Turabian StyleYu, Song, Lianpeng Zou, Jiawei Zhao, and Yiping Zhu. 2024. "Resveratrol Alleviates Fumonisin B1-Induced Cytotoxicity in Sertoli Cells" Foods 13, no. 23: 3810. https://doi.org/10.3390/foods13233810
APA StyleYu, S., Zou, L., Zhao, J., & Zhu, Y. (2024). Resveratrol Alleviates Fumonisin B1-Induced Cytotoxicity in Sertoli Cells. Foods, 13(23), 3810. https://doi.org/10.3390/foods13233810

