Comparison of Volatile and Nonvolatile Metabolites in Black Tea under Four Second-Drying Methods Using Widely Targeted Metabolomics
Abstract
:1. Introduction
2. Materials and Methods
2.1. Chemicals
2.2. Sample Preparation
- (1)
- Hot-air second-drying (HASD): The first-dried tea leaves were spread in a box-hot-air drying machine (JY-6CHZ-7B, Fujian Jiayou Machinery Co., Ltd., Quanzhou, China) and dried for 45 min.
- (2)
- Roller second-drying (RLSD): The first-dried tea leaves were dried in a roller-frying pattern (6CCP-110; Fujian Jiayou Tea Patternry Intelligent Technologies Inc., Quanzhou, China) for about 35 min.
- (3)
- Carding second-drying (CRSD): The first-dried tea leaves were dried in a carding-frying pattern (6CMD-6018, Zhejiang Lvfeng Patternry Co., Ltd., Quzhou, China) for about 20 min.
- (4)
- Caldron second-drying (CLSD): The first-dried tea leaves were dried in a caldron-frying pattern (6CCGQ-50; Fujian Jiayou Tea Patternry Intelligent Technologies Inc., Quanzhou, China) for about 150 min.
2.3. Analysis of Nonvolatile Compounds
2.4. Analysis of Volatile Compounds
2.5. Statistical Analysis
3. Results
3.1. Changes of Nonvolatile Compounds in Different Second-Drying Methods
3.1.1. Amino Acids and Derivatives
3.1.2. Carbohydrates
3.1.3. Organic Acids and Phenolic Acids
3.1.4. Catechins and Catechin Derivates
3.1.5. Flavonoids
3.1.6. Other Compounds
3.2. Changes of Volatile Compounds in Different Second-Drying Methods
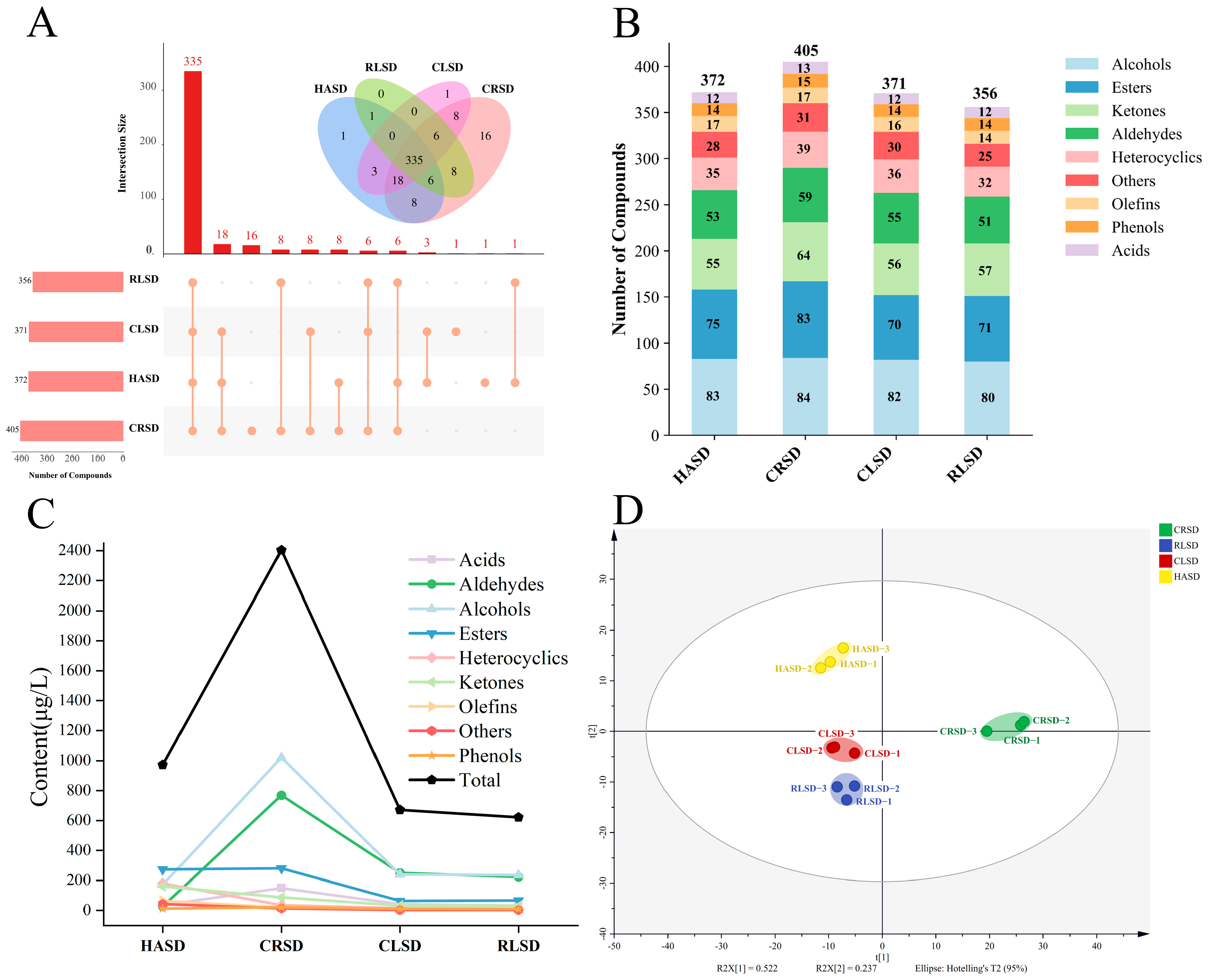
3.2.1. Composition of Volatile Compounds
3.2.2. Changes of Core Differential Volatile Compounds
4. Conclusions
Supplementary Materials
Author Contributions
Funding
Institutional Review Board Statement
Informed Consent Statement
Data Availability Statement
Conflicts of Interest
References
- Chen, L.; Liu, F.; Yang, Y.; Tu, Z.; Lin, J.; Ye, Y.; Xu, P. Oxygen-Enriched Fermentation Improves the Taste of Black Tea by Reducing the Bitter and Astringent Metabolites. Food Res. Int. 2021, 148, 110613. [Google Scholar] [CrossRef] [PubMed]
- Chen, Q.; Zhu, Y.; Liu, Y.; Liu, Y.; Dong, C.; Lin, Z.; Teng, J. Black Tea Aroma Formation during the Fermentation Period. Food Chem. 2022, 374, 131640. [Google Scholar] [CrossRef] [PubMed]
- Yang, Y.; Hua, J.; Deng, Y.; Jiang, Y.; Qian, M.; Wang, J.; Li, J.; Zhang, M.; Dong, C.; Yuan, H. Aroma Dynamic Characteristics during the Process of Variable-Temperature Final. Food Res. Int. 2020, 137, 109656. [Google Scholar] [CrossRef] [PubMed]
- Wang, L.; Xie, J.; Deng, Y.; Jiang, Y.; Tong, H.; Yuan, H.; Yang, Y. Volatile Profile Characterization during the Drying Process of Black Tea by Integrated Volatolomics Analysis. LWT 2023, 184, 115039. [Google Scholar] [CrossRef]
- Hua, J.; Wang, H.; Wang, J.; Li, J.; Jiang, Y.; Wang, Y.; Yuan, H. Influences of first-drying methods on the quality of Congou black tea using partial least squares-discrimination analysis. Trans. Chin. Soc. Agric. Eng. 2020, 36, 260–270. [Google Scholar]
- Qu, F.; Zhu, X.; Ai, Z.; Ai, Y.; Qiu, F.; Ni, D. Effect of Different Drying Methods on the Sensory Quality and Chemical Components of Black Tea. LWT 2019, 99, 112–118. [Google Scholar] [CrossRef]
- Wei, H.; Lan, T.; Miao, Y.; Meng, Q.; Kun, J.; Zhang, Y.; Tong, H. Analysis of the Effect of Different Full Firing Methods on the Aroma of Jinmudan Congou Black Tea Based on Sensomics Characterization. J. Tea Sci. 2023, 43, 109–123. [Google Scholar] [CrossRef]
- Xue, J.; Liu, P.; Feng, L.; Zheng, L.; Gui, A.; Wang, X.; Wang, S.; Ye, F.; Teng, J.; Gao, S.; et al. Insights into the Effects of Fixation Methods on the Sensory Quality of Straight-Shaped Green Tea and Dynamic Changes of Key Taste Metabolites by Widely Targeted Metabolomic Analysis. Food Chem. X 2023, 20, 100943. [Google Scholar] [CrossRef]
- Liu, P.; Zheng, P.; Gong, Z.; Feng, L.; Gao, S.; Wang, X.; Teng, J.; Zheng, L.; Liu, Z. Comparing Characteristic Aroma Components of Bead-Shaped Green Teas from Different Regions Using Headspace Solid-Phase Microextraction and Gas Chromatography–Mass Spectrometry/Olfactometry Combined with Chemometrics. Eur. Food Res. Technol. 2020, 246, 1703–1714. [Google Scholar] [CrossRef]
- Wang, H.; Ouyang, W.; Yu, Y.; Wang, J.; Yuan, H.; Hua, J.; Jiang, Y. Analysis of Non-Volatile and Volatile Metabolites Reveals the Influence of Second-Drying Heat Transfer Methods on Green Tea Quality. Food Chem. X 2022, 14, 100354. [Google Scholar] [CrossRef]
- Ong, B.T.; Nazimah, S.A.H.; Tan, C.P.; Mirhosseini, H.; Osman, A.; Mat Hashim, D.; Rusul, G. Analysis of Volatile Compounds in Five Jackfruit (Artocarpus heterophyllus L.) Cultivars Using Solid-Phase Microextraction (SPME) and Gas Chromatography-Time-of-Flight Mass Spectrometry (GC-TOFMS). J. Food Compos. Anal. 2008, 21, 416–422. [Google Scholar] [CrossRef]
- Liu, P.; Zhou, H.; Zheng, Q.; Lu, P.; Yu, Y.; Cao, P.; Chen, W.; Chen, Q. An Automatic UPLC-HRMS Data Analysis Platform for Plant Metabolomics. Plant Biotechnol. J. 2019, 17, 2038–2040. [Google Scholar] [CrossRef] [PubMed]
- Khan, N.; Bano, A.; Rahman, M.A.; Rathinasabapathi, B.; Babar, M.A. UPLC-HRMS-Based Untargeted Metabolic Profiling Reveals Changes in Chickpea (Cicer arietinum) Metabolome Following Long-Term Drought Stress. Plant Cell Environ. 2019, 42, 115–132. [Google Scholar] [CrossRef] [PubMed]
- Tu, Z.; Liu, Y.; Lin, J.; Lv, H.; Zhou, W.; Zhou, X.; Qian, Y.; Zeng, X.; He, W.; Ye, Y. Comparison of Volatile and Nonvolatile Metabolites in Green Tea under Hot-Air Drying and Four Heat-Conduction Drying Patterns Using Widely Targeted Metabolomics. Food Chem. X 2023, 19, 100767. [Google Scholar] [CrossRef] [PubMed]
- Kind, T.; Wohlgemuth, G.; Lee, D.Y.; Lu, Y.; Palazoglu, M.; Shahbaz, S.; Fiehn, O. FiehnLib: Mass Spectral and Retention Index Libraries for Metabolomics Based on Quadrupole and Time-of-Flight Gas Chromatography/Mass Spectrometry. Anal. Chem. 2009, 81, 10038–10048. [Google Scholar] [CrossRef]
- Zhao, M.; Ma, Y.; Dai, L.; Zhang, D.; Li, J.; Yuan, W.; Li, Y.; Zhou, H. A High-Performance Liquid Chromatographic Method for Simultaneous Determination of 21 Free Amino Acids in Tea. Food Anal. Methods 2013, 6, 69–75. [Google Scholar] [CrossRef]
- Ho, C.-T.; Zheng, X.; Li, S. Tea Aroma Formation. Food Sci. Human Wellness 2015, 4, 9–27. [Google Scholar] [CrossRef]
- Zhao, W.; Li, Y.; Ma, W.; Ge, Y.; Huang, Y. A Study on Quality Components and Sleep-Promoting Effects of GABA Black Tea. Food Funct. 2015, 6, 3393–3398. [Google Scholar] [CrossRef]
- Yang, G.; Zhou, M.; Shi, J.; Peng, Q.; Lin, Z.; Lv, H.; Simal-Gandara, J. How Anaerobic Treatment Is Controlling the Volatile Components and Key Odorants of Purple-Colored Leaf Tea. J. Food Compos. Anal. 2023, 122, 105451. [Google Scholar] [CrossRef]
- Huang, D.; Li, M.; Wang, H.; Fu, M.; Hu, S.; Wan, X.; Wang, Z.; Chen, Q. Combining Gas Chromatography-Ion Mobility Spectrometry and Olfactory Analysis to Reveal the Effect of Filled-N2 Anaerobic Treatment Duration on Variation in the Volatile Profiles of Gabaron Green Tea. LWT 2023, 179, 114630. [Google Scholar] [CrossRef]
- Cummings, J.H.; Stephen, A.M. Carbohydrate Terminology and Classification. Eur. J. Clin. Nutr. 2007, 61, S5–S18. [Google Scholar] [CrossRef] [PubMed]
- He, S.P.; Guo, C.F.; Sun, Y. Research Progress of Organic Acids in Tea. Subtrop. Agric. Res. 2015, 11, 63–67. [Google Scholar]
- Asamenew, G.; Kim, H.-W.; Lee, M.-K.; Lee, S.-H.; Lee, S.; Cha, Y.-S.; Lee, S.H.; Yoo, S.M.; Kim, J.-B. Comprehensive Characterization of Hydroxycinnamoyl Derivatives in Green and Roasted Coffee Beans: A New Group of Methyl Hydroxycinnamoyl Quinate. Food Chem. X 2019, 2, 100033. [Google Scholar] [CrossRef] [PubMed]
- Frank, O.; Zehentbauer, G.; Hofmann, T. Bioresponse-Guided Decomposition of Roast Coffee Beverage and Identification of Key Bitter Taste Compounds. Eur. Food Res. Technol. 2006, 222, 492–508. [Google Scholar] [CrossRef]
- Liu, F.; Wang, Y.; Corke, H.; Zhu, H. Dynamic Changes in Flavonoids Content during Congou Black Tea Processing. LWT 2022, 170, 114073. [Google Scholar] [CrossRef]
- Scharbert, S.; Hofmann, T. Molecular Definition of Black Tea Taste by Means of Quantitative Studies, Taste Reconstitution, and Omission Experiments. J. Agric. Food Chem. 2005, 53, 5377–5384. [Google Scholar] [CrossRef] [PubMed]
- Tan, J.; Dai, W.; Lu, M.; Lv, H.; Guo, L.; Zhang, Y.; Zhu, Y.; Peng, Q.; Lin, Z. Study of the Dynamic Changes in the Non-Volatile Chemical Constituents of Black Tea during Fermentation Processing by a Non-Targeted Metabolomics Approach. Food Res. Int. 2016, 79, 106–113. [Google Scholar] [CrossRef]
- Wang, H.; Hua, J.; Yu, Q.; Li, J.; Wang, J.; Deng, Y.; Yuan, H.; Jiang, Y. Widely Targeted Metabolomic Analysis Reveals Dynamic Changes in Non-Volatile and Volatile Metabolites during Green Tea Processing. Food Chem. 2021, 363, 130131. [Google Scholar] [CrossRef]
- Tanaka, T.; Matsuo, Y. Production Mechanisms of Black Tea Polyphenols. Chem. Pharm. Bull. 2020, 68, 1131–1142. [Google Scholar] [CrossRef]
- Long, P.; Rakariyatham, K.; Ho, C.-T.; Zhang, L. Thearubigins: Formation, Structure, Health Benefit and Sensory Property. Trends Food Sci. Technol. 2023, 133, 37–48. [Google Scholar] [CrossRef]
- Pittet, A.O.; Rittersbacher, P.; Muralidhara, R. Flavor Properties of Compounds Related to Maltol and Isomaltol. J. Agric. Food Chem. 1970, 18, 929–933. [Google Scholar] [CrossRef]
- Guo, X.; Ho, C.-T.; Schwab, W.; Wan, X. Effect of the Roasting Degree on Flavor Quality of Large-Leaf Yellow Tea. Food Chem. 2021, 347, 129016. [Google Scholar] [CrossRef] [PubMed]
- Lan, X.; Liu, Z.; Wang, D.; Zhan, S.; Chen, W.; Su, W.; Sun, Y.; Ni, L. Characterization of Volatile Composition, Aroma-Active Compounds and Phenolic Profile of Qingxin Oolong Tea with Different Roasting Degrees. Food Biosci. 2022, 50, 101985. [Google Scholar] [CrossRef]





Disclaimer/Publisher’s Note: The statements, opinions and data contained in all publications are solely those of the individual author(s) and contributor(s) and not of MDPI and/or the editor(s). MDPI and/or the editor(s) disclaim responsibility for any injury to people or property resulting from any ideas, methods, instructions or products referred to in the content. |
© 2023 by the authors. Licensee MDPI, Basel, Switzerland. This article is an open access article distributed under the terms and conditions of the Creative Commons Attribution (CC BY) license (https://creativecommons.org/licenses/by/4.0/).
Share and Cite
Lan, T.; Zeng, Q.; Chen, L.; Tu, Z.; Ye, Y.; Liu, Y.; He, W. Comparison of Volatile and Nonvolatile Metabolites in Black Tea under Four Second-Drying Methods Using Widely Targeted Metabolomics. Foods 2024, 13, 144. https://doi.org/10.3390/foods13010144
Lan T, Zeng Q, Chen L, Tu Z, Ye Y, Liu Y, He W. Comparison of Volatile and Nonvolatile Metabolites in Black Tea under Four Second-Drying Methods Using Widely Targeted Metabolomics. Foods. 2024; 13(1):144. https://doi.org/10.3390/foods13010144
Chicago/Turabian StyleLan, Tianmeng, Qingbin Zeng, Lin Chen, Zheng Tu, Yang Ye, Yueyun Liu, and Weizhong He. 2024. "Comparison of Volatile and Nonvolatile Metabolites in Black Tea under Four Second-Drying Methods Using Widely Targeted Metabolomics" Foods 13, no. 1: 144. https://doi.org/10.3390/foods13010144
APA StyleLan, T., Zeng, Q., Chen, L., Tu, Z., Ye, Y., Liu, Y., & He, W. (2024). Comparison of Volatile and Nonvolatile Metabolites in Black Tea under Four Second-Drying Methods Using Widely Targeted Metabolomics. Foods, 13(1), 144. https://doi.org/10.3390/foods13010144
