Metabolomics Analysis Provides Novel Insights into the Difference in Meat Quality between Different Pig Breeds
Abstract
:1. Introduction
2. Materials and Methods
2.1. Experimental Design
2.2. Sample Collection
2.3. Serum Biochemical Parameters
2.4. Carcass Traits and Visceral Indexes
2.5. Meat Quality
2.6. Skeletal Muscle Histomorphology
2.7. Real-Time Quantitative PCR (RT-qPCR)
2.8. LC-MS/MS Metabolomics Analyses
2.9. Data Processing and Analyses
2.10. Statistical Analysis
3. Results
3.1. Growth Performance and Serum Biochemical Indexes
3.2. Carcass Traits and Meat Quality
3.3. Relative mRNA Levels of Myofiber Type Transformation
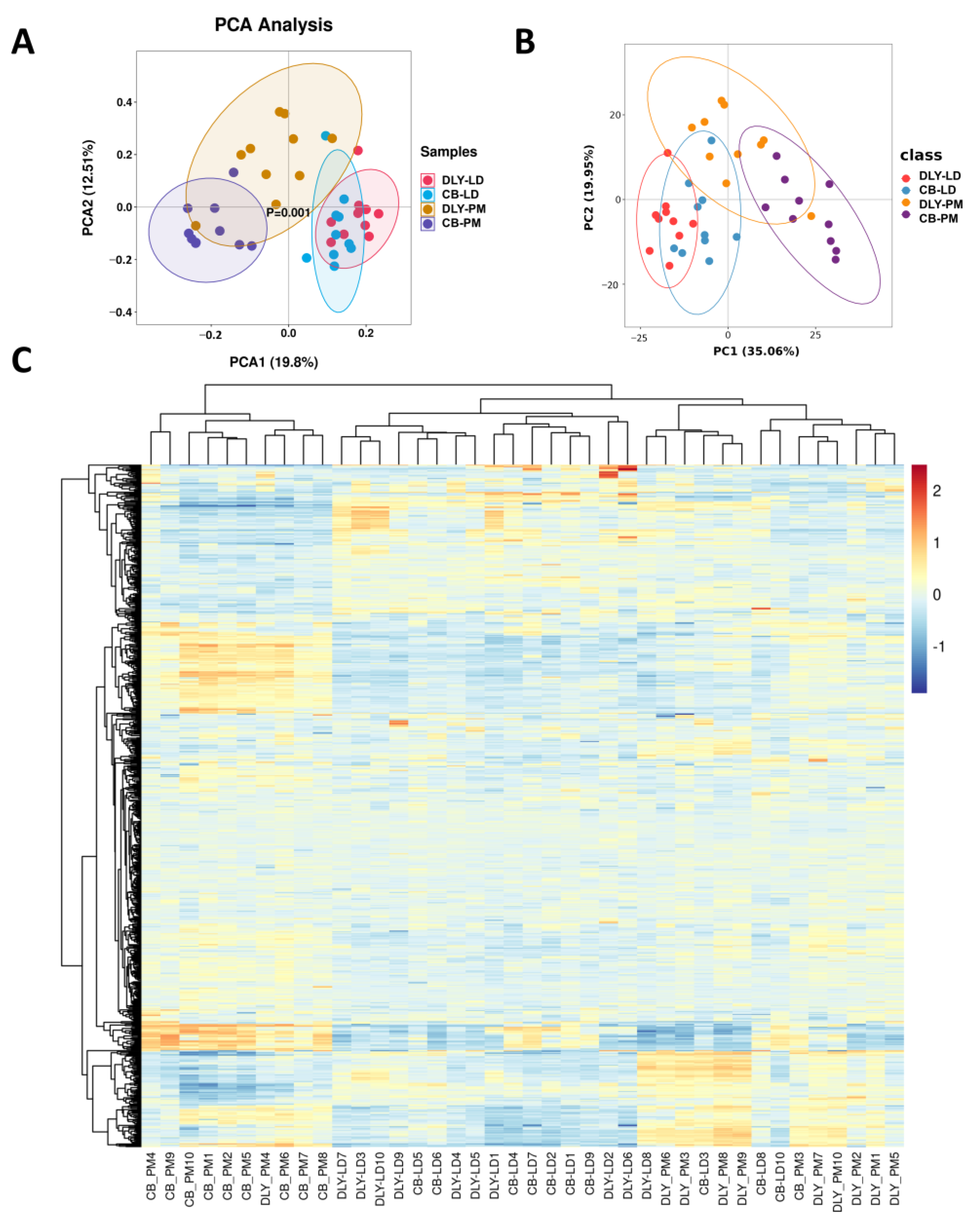
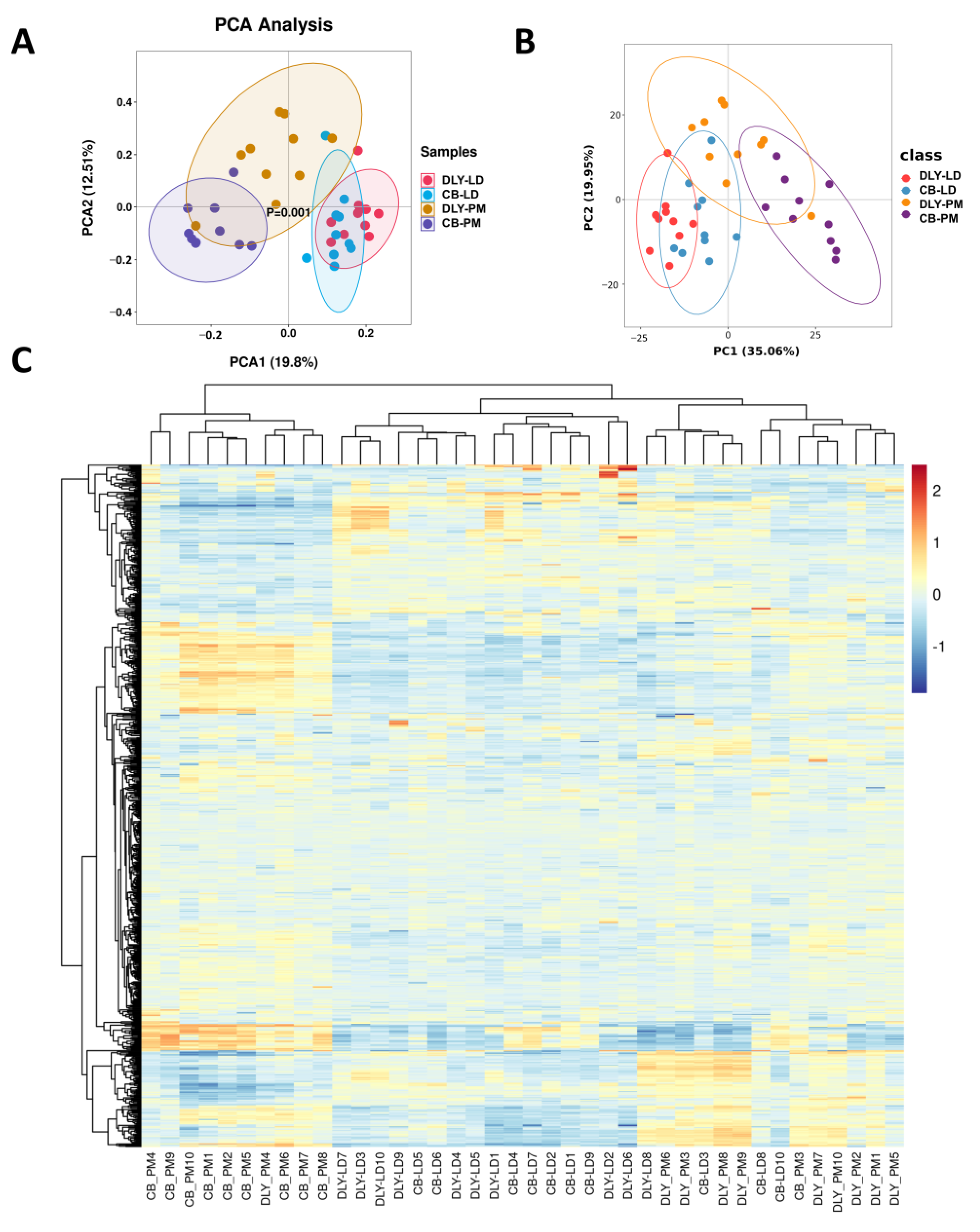
3.4. Metabolic Profiles in Muscles
3.5. Pathway Analysis of Differential Metabolites
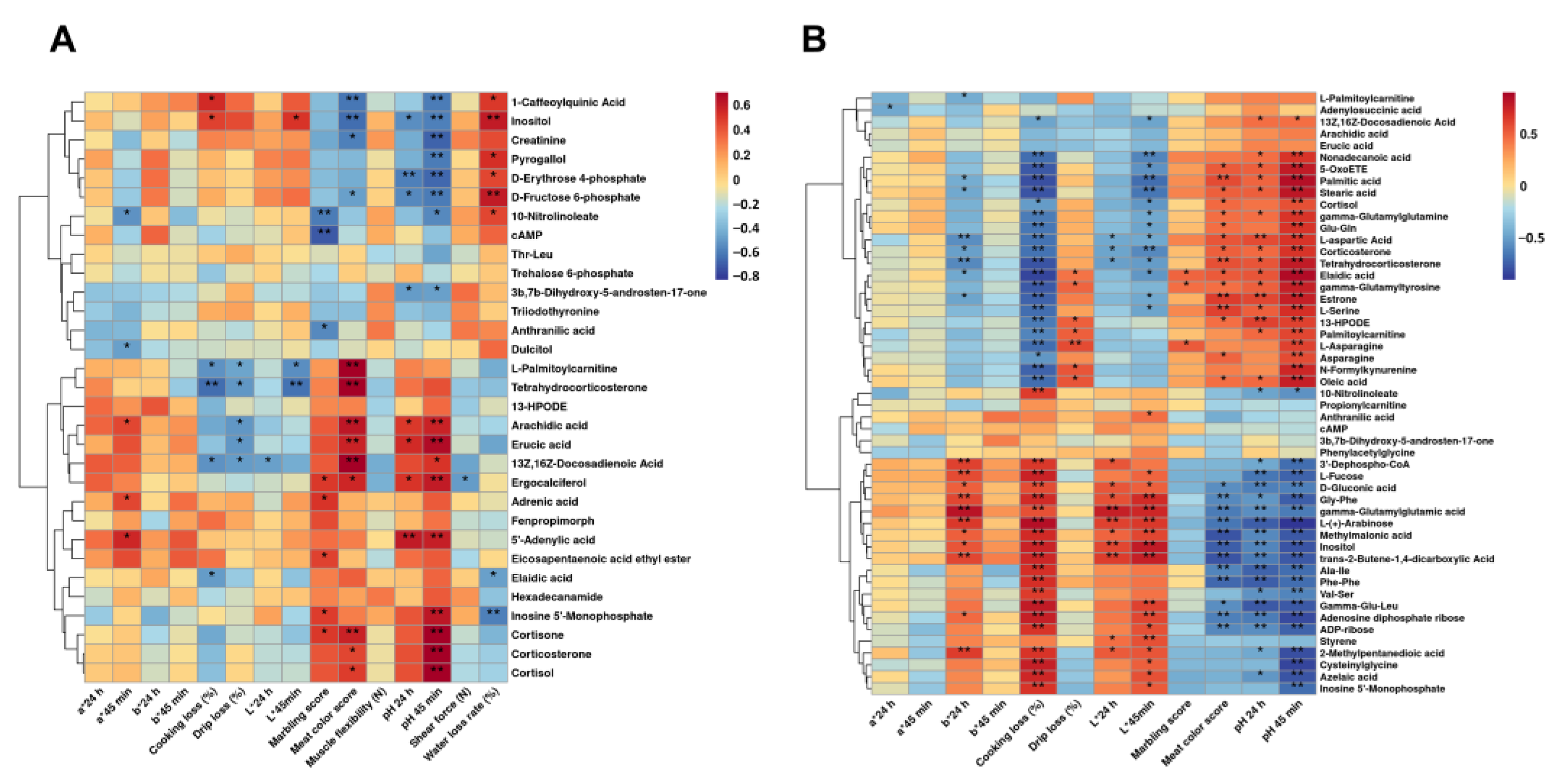
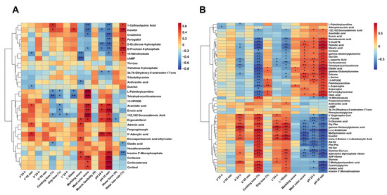
3.6. Correlations between Meat Quality Characteristics and the Muscles Metabolites
4. Discussion
5. Conclusions
Supplementary Materials
Author Contributions
Funding
Institutional Review Board Statement
Informed Consent Statement
Data Availability Statement
Conflicts of Interest
References
- McGlone, J.J. The Future of Pork Production in the World: Towards Sustainable, Welfare-Positive Systems. Animals 2013, 3, 401–415. [Google Scholar] [CrossRef] [PubMed]
- Guo, Z.; Chen, X.; Chen, D.; Li, M.; Yin, J.; Yu, B.; He, J.; Huang, Z. Effects of slaughter age on carcass traits and meat quality of crossbred (Duroc × Landrace × Yorkshire) finishing pigs. Anim. Biotechnol. 2022, 33, 339–345. [Google Scholar] [CrossRef] [PubMed]
- Zhang, C.; Luo, J.; Yu, B.; Zheng, P.; Huang, Z.; Mao, X.; He, J.; Yu, J.; Chen, J.; Chen, D. Dietary resveratrol supplementation improves meat quality of finishing pigs through changing muscle fiber characteristics and antioxidative status. Meat Sci. 2015, 102, 15–21. [Google Scholar] [CrossRef]
- Xu, X.; Chen, X.; Chen, D.; Yu, B.; Yin, J.; Huang, Z. Effects of dietary apple polyphenol supplementation on carcass traits, meat quality, muscle amino acid and fatty acid composition in finishing pigs. Food Funct. 2019, 10, 7426–7434. [Google Scholar] [CrossRef]
- Henchion, M.; McCarthy, M.; Resconi, V.C.; Troy, D. Meat consumption: Trends and quality matters. Meat Sci. 2014, 98, 561–568. [Google Scholar] [CrossRef]
- Guo, Z.; Chen, X.; Huang, Z.; Chen, D.; Li, M.; Yu, B.; He, J.; Luo, Y.; Yan, H.; Zheng, P. Dihydromyricetin improves meat quality and promotes skeletal muscle fiber type transformations via AMPK signaling in growing-finishing pigs. Food Funct. 2022, 13, 3649–3659. [Google Scholar] [CrossRef]
- Guo, Z.; Chen, X.; Huang, Z.; Chen, D.; Yu, B.; He, J.; Yan, H.; Zheng, P.; Luo, Y.; Yu, J.; et al. Effect of dietary dihydromyricetin supplementation on lipid metabolism, antioxidant capacity and skeletal muscle fiber type transformation in mice. Anim. Biotechnol. 2022, 33, 555–562. [Google Scholar] [CrossRef]
- Guo, Z.; Chen, X.; Chen, D.; Yu, B.; He, J.; Zheng, P.; Luo, Y.; Chen, H.; Yan, H.; Huang, Z. Dihydromyricetin alters myosin heavy chain expression via AMPK signaling pathway in porcine myotubes. Food Funct. 2022, 13, 10525–10534. [Google Scholar] [CrossRef] [PubMed]
- Pette, D.; Staron, R.S. Myosin isoforms, muscle fiber types, and transitions. Microsc. Res. Tech. 2000, 50, 500–509. [Google Scholar] [CrossRef]
- Nam, Y.J.; Choi, Y.M.; Lee, S.H.; Choe, J.H.; Jeong, D.W.; Kim, Y.Y.; Kim, B.C. Sensory evaluations of porcine longissimus dorsi muscle: Relationships with postmortem meat quality traits and muscle fiber characteristics. Meat Sci. 2009, 83, 731–736. [Google Scholar] [CrossRef]
- Rosenvold, K.; Andersen, H.J. Factors of significance for pork quality—A review. Meat Sci. 2003, 64, 219–237. [Google Scholar] [CrossRef] [PubMed]
- Bonneau, M.; Lebret, B. Production systems and influence on eating quality of pork. Meat Sci. 2010, 84, 293–300. [Google Scholar] [CrossRef] [PubMed]
- Wang, Y.; Thakali, K.; Morse, P.; Shelby, S.; Chen, J.; Apple, J.; Huang, Y. Comparison of Growth Performance and Meat Quality Traits of Commercial Cross-Bred Pigs versus the Large Black Pig Breed. Animals 2021, 11, 200. [Google Scholar] [CrossRef]
- Quan, J.; Cai, G.; Ye, J.; Yang, M.; Ding, R.; Wang, X.; Zheng, E.; Fu, D.; Li, S.; Zhou, S. A global comparison of the microbiome compositions of three gut locations in commercial pigs with extreme feed conversion ratios. Sci. Rep. 2018, 8, 4536. [Google Scholar] [CrossRef] [PubMed]
- Huang, Y.; Zhou, L.; Zhang, J.; Liu, X.; Zhang, Y.; Cai, L.; Zhang, W.; Cui, L.; Yang, J.; Ji, J. A large-scale comparison of meat quality and intramuscular fatty acid composition among three Chinese indigenous pig breeds. Meat Sci. 2020, 168, 108182. [Google Scholar] [CrossRef] [PubMed]
- Faucitano, L.; Ielo, M.C.; Ster, C.; Lo Fiego, D.P.; Methot, S.; Saucier, L. Shelf life of pork from five different quality classes. Meat Sci. 2010, 84, 466–469. [Google Scholar] [CrossRef] [PubMed]
- Cesar, A.S.M.; Silveira, A.C.P.; Freitas, P.F.A.; Guimarães, E.C.; Batista, D.F.A.; Torido, L.C.; Meirelles, F.V.; Antunes, R.C. Influence of Chinese breeds on pork quality of commercial pig lines. Genet. Mol. Res. 2010, 9, 727–733. [Google Scholar] [CrossRef]
- Lo, L.L.; McLaren, D.G.; McKeith, F.K.; Fernando, R.L.; Novakofski, J. Genetic analyses of growth, real-time ultrasound, carcass, and pork quality traits in Duroc and Landrace pigs: I. Breed effects. J. Anim. Sci. 1992, 70, 2373–2386. [Google Scholar] [CrossRef]
- Abraham, A.; Dillwith, J.W.; Mafi, G.G.; Vanoverbeke, D.L.; Ramanathan, R. Metabolite Profile Differences between Beef Longissimus and Psoas Muscles During Display. Meat Muscle Biol. 2017, 1, 18–27. [Google Scholar] [CrossRef]
- Subbaraj, A.K.; Kim, Y.H.B.; Fraser, K.; Farouk, M.M. A Hydrophilic Interaction Liquid Chromatography–Mass Spectrometry (Hilic–Ms) Based Metabolomics Study on Colour Stability of Ovine Meat. Meat Sci. 2016, 117, 163–172. [Google Scholar] [CrossRef]
- Yu, Q.; Tian, X.; Shao, L.; Li, X.; Dai, R. Targeted Metabolomics to Reveal Muscle-Specific Energy Metabolism between Bovine Longissimus Lumborum and Psoas Major During Early Postmortem Periods. Meat Sci. 2019, 156, 166–173. [Google Scholar] [CrossRef] [PubMed]
- Kim, N.; Ryu, S.M.; Lee, D.H.; Lee, J.W.; Seo, E.; Lee, J.; Lee, D. A metabolomic approach to determine the geographical origins of Anemarrhena asphodeloides by using UPLC-QTOF MS. J. Pharm. Biomed. Anal. 2014, 92, 47–52. [Google Scholar] [CrossRef] [PubMed]
- Cao, M.G.; Han, Q.A.; Zhang, J.H.; Zhang, R.X.; Wang, J.C.; Gu, W.Y.; Kang, W.J.; Lian, K.Q.; Ai, L.F. An untargeted and pseudotargeted metabolomic combination approach to identify differential markers to distinguish live from dead pork meat by liquid chromatography-mass spectrometry. J. Chromatogr. A 2020, 1610, 460553. [Google Scholar] [CrossRef]
- Song, B.; Zheng, C.B.; Zheng, J.; Zhang, S.Y.; Zhong, Y.Z.; Guo, Q.P.; Li, F.G.; Long, C.M.; Xu, K.; Duan, Y.H.; et al. Comparisons of carcass traits, meat quality, and serum metabolome between Shaziling and Yorkshire pigs. Anim. Nutrtion 2022, 8, 125–134. [Google Scholar] [CrossRef] [PubMed]
- Du, S.; Ao, X.; Zhou, J.C. Research progress in nutrition of Chuanzang black pig. Swine Prod. 2021, 4, 55–59. [Google Scholar]
- Tao, X.; He, Z.P.; Yang, X.M. Study on performance of three-way hybrid pig and Sichuan-Tibetan black pig from six local pig breeds in Sichuan Province. Swine Prod. 2021, 2, 57–61. [Google Scholar]
- Rossi, R.; Pastorelli, G.; Cannata, S.; Tavaniello, S.; Maiorano, G.; Corino, C. Effect of long-term dietary supplementation with plant extract on carcass characteristics meat quality and oxidative stability in pork. Meat Sci. 2013, 95, 542–548. [Google Scholar] [CrossRef]
- Stein, H.H.; Everts, A.K.; Sweeter, K.K.; Peters, D.N.; Maddock, R.J.; Wulf, D.M.; Pedersen, C. The influence of dietary field peas (Pisum sativum L.) on pig performance, carcass quality, and the palatability of pork. J. Anim. Sci. 2006, 84, 3110–3117. [Google Scholar] [CrossRef]
- Li, Y.H.; Liu, Y.Y.; Li, F.N.; Lin, Q.; Dai, Q.Z.; Sun, J.B.; Huang, X.G.; Chen, X.A.; Yin, Y.L. Effects of dietary ramie powder at various levels on carcass traits and meat quality in finishing pigs. Meat Sci. 2018, 143, 52–59. [Google Scholar] [CrossRef]
- Li, J.J.; Zhang, D.H.; Yin, L.Q.; Li, Z.Q.; Yu, C.L.; Du, H.R.; Jiang, X.S.; Yang, C.W.; Liu, Y.P. Integration analysis of metabolome and transcriptome profiles revealed the age-dependent dynamic change in chicken meat. Food Res. Int. 2022, 156, 111171. [Google Scholar] [CrossRef]
- Vance, J.E.; Vance, D.E. Biochemistry of Lipids, Lipoproteins and Membranes, 5th ed.; Elsevier Science: Amsterdam, The Netherlands, 2008. [Google Scholar] [CrossRef]
- Hamoen, J.; Vollebregt, H.; van der Sman, R. Prediction of the time evolution of pH in meat. Food Chem. 2013, 141, 2363–2372. [Google Scholar] [CrossRef] [PubMed]
- Alnahhas, N.; Le Bihan-Duval, E.; Baéza, E.; Chabault, M.; Chartrin, P.; Bordeau, T.; Cailleau-Audouin, E.; Meteau, K.; Berri, C. Impact of divergent selection for ultimate pH of pectoralis major muscle on biochemical, histological, and sensorial attributes of broiler meat. J. Anim. Sci. 2015, 93, 4524–4531. [Google Scholar] [CrossRef]
- Lefaucheur, L.; Lebret, B.; Ecolan, P.; Louveau, I.; Damon, M.; Prunier, A.; Billon, Y.; Sellier, P.; Gilbert, H. Muscle characteristics and meat quality traits are affected by divergent selection on residual feed intake in pigs. J. Anim. Sci. 2011, 89, 996–1010. [Google Scholar] [CrossRef]
- Xu, M.; Chen, X.; Huang, Z.; Chen, D.; Li, M.; He, J.; Chen, H.; Zheng, P.; Yu, J.; Luo, Y.; et al. Effects of dietary grape seed proanthocyanidin extract supplementation on meat quality, muscle fiber characteristics and antioxidant capacity of finishing pigs. Food Chem. 2022, 367, 130781. [Google Scholar] [CrossRef] [PubMed]
- Huff-Lonergan, E.; Baas, T.J.; Malek, M.; Dekkers, J.C.; Prusa, K.; Rothschild, M.F. Correlations among selected pork quality traits. J. Anim. Sci. 2002, 80, 617–627. [Google Scholar] [CrossRef] [PubMed]
- Aaslyng, M.D.; Bejerholm, C.; Ertbjerg, P.; Bertram, H.C.; Andersen, H.J. Cooking loss and juiciness of pork in relation to raw meat quality and cooking procedure. Food Qual. Prefer. 2003, 14, 277–288. [Google Scholar] [CrossRef]
- Wang, X.; Chen, X.; Huang, Z.; Chen, D.; Yu, B.; Chen, H.; He, J.; Zheng, P.; Luo, J.; Yu, J. Effects of active immunization against porcine Sox6 on meat quality and myosin heavy chain isoform expression in growing-finishing pigs. Anim. Biotechnol. 2019, 30, 260–266. [Google Scholar] [CrossRef]
- Zhang, S.; Chen, X.; Huang, Z.; Chen, D.; Yu, B.; Chen, H.; He, J.; Luo, J.; Zheng, P.; Yu, J. Leucine promotes porcine myofibre type transformation from fast-twitch to slow-twitch through the protein kinase B (Akt)/forkhead box 1 signalling pathway and microRNA-27a. Br. J. Nutr. 2019, 121, 1–8. [Google Scholar] [CrossRef]
- Kamei, Y.; Miura, S.; Suzuki, M.; Kai, Y.; Mizukami, J.; Taniguchi, T.; Mochida, K.; Hata, T.; Matsuda, J.; Aburatani, H.; et al. Skeletal muscle FOXO1 (FKHR) transgenic mice have less skeletal muscle mass, down-regulated Type I (slow twitch/red muscle) fiber genes, and impaired glycemic control. J. Biol. Chem. 2004, 279, 41114–41123. [Google Scholar] [CrossRef]
- Xu, M.; Chen, X.; Chen, D.; Yu, B.; Huang, Z. FoxO1: A novel insight into its molecular mechanisms in the regulation of skeletal muscle differentiation and fiber type specification. Oncotarget 2017, 8, 10662–10674. [Google Scholar] [CrossRef]
- Muoio, D.M.; MacLean, P.S.; Lang, D.B.; Li, S.; Houmard, J.A.; Way, J.M.; Winegar, D.A.; Corton, J.C.; Dohm, G.L.; Kraus, W.E. Fatty acid homeostasis and induction of lipid regulatory genes in skeletal muscles of peroxisome proliferator-activated receptor (PPAR) alpha knock-out mice. Evidence for compensatory regulation by PPAR delta. J. Biol. Chem. 2002, 277, 26089–26097. [Google Scholar] [CrossRef] [PubMed]
- Wang, Y.X.; Zhang, C.L.; Yu, R.T.; Cho, H.K.; Nelson, M.C.; Bayuga-Ocampo, C.R.; Ham, J.; Kang, H.; Evans, R.M. Regulation of muscle fiber type and running endurance by PPARdelta. PLoS Biol. 2004, 2, e294. [Google Scholar] [CrossRef] [PubMed]
- Narkar, V.A.; Downes, M.; Yu, R.T.; Embler, E.; Wang, Y.X.; Banayo, E.; Mihaylova, M.M.; Nelson, M.C.; Zou, Y.; Juguilon, H.; et al. AMPK and PPARdelta agonists are exercise mimetics. Cell 2008, 134, 405–415. [Google Scholar] [CrossRef] [PubMed]
- Wu, H.; Olson, E.N. Activation of the MEF2 transcription factor in skeletal muscles from myotonic mice. J. Clin. Investig. 2002, 109, 1327–1333. [Google Scholar] [CrossRef]
- Xu, M.; Chen, X.; Huang, Z.; Chen, D.; Yu, B.; Chen, H.; He, J.; Zheng, P.; Luo, J.; Yu, J.; et al. MicroRNA-139-5p suppresses myosin heavy chain I and IIa expression via inhibition of the calcineurin/NFAT signaling pathway. Biochem. Biophys. Res. Commun. 2018, 500, 930–936. [Google Scholar] [CrossRef]
- Bassel-Duby, R.; Olson, E.N. Signaling pathways in skeletal muscle remodeling. Annu. Rev. Biochem. 2006, 75, 19–37. [Google Scholar] [CrossRef]
- Jäger, S.; Handschin, C.; St-Pierre, J.; Spiegelman, B.M. AMP-activated protein kinase (AMPK) action in skeletal muscle via direct phosphorylation of PGC-1alpha. Proc. Natl. Acad. Sci. USA 2007, 104, 12017–12022. [Google Scholar] [CrossRef]
- Lee, K.Y.; Singh, M.K.; Ussar, S.; Wetzel, P.; Hirshman, M.F.; Goodyear, L.J.; Kispert, A.; Kahn, C.R. Tbx15 controls skeletal muscle fibre-type determination and muscle metabolism. Nat. Commun. 2015, 6, 8054. [Google Scholar] [CrossRef]
- Weiss, J.; Gibis, M.; Schuh, V.; Salminen, H. Advances in ingredient and processing systems for meat and meat products. Meat Sci. 2010, 86, 196–213. [Google Scholar] [CrossRef]
- Goc, A.; Niedzwiecki, A.; Rath, M. Anti-borreliae efficacy of selected organic oils and fatty acids. BMC Complement. Altern. Med. 2019, 19, 40. [Google Scholar] [CrossRef]
- Luci, S.; Bettzieche, A.; Brandsch, C.; Eder, K. Research paper effects of 13-HPODE on expression of genes involved in thyroid hormone synthesis, iodide uptake and formation of hydrogen peroxide in porcine thyrocytes. Int. J. Vitam. Nutr. Res. 2006, 76, 398–406. [Google Scholar] [CrossRef] [PubMed]
- Dashti, N.; Feng, Q.; Franklin, F.A. Long-term effects of cis and trans monounsaturated (18:1) and saturated (16:0) fatty acids on the synthesis and secretion of apolipoprotein A-I- and apolipoprotein B-containing lipoproteins in HepG2 cells. J. Lipid Res. 2000, 41, 1980–1990. [Google Scholar] [CrossRef] [PubMed]
- Zhang, R.; Yang, M.; Hou, X.H.; Hou, R.D.; Wang, L.G.; Shi, L.J.; Zhao, F.P.; Liu, X.; Meng, Q.S.; Wang, L.X.; et al. Characterization and difference of lipids and metabolites from Jianhe White Xiang and Large White pork by high-performance liquid chromatography-tandem mass spectrometry. Food Res. Int. 2022, 162, 111946. [Google Scholar] [CrossRef] [PubMed]
- Kiyimba, F.; Hartson, S.D.; Rogers, J.; Van Overbeke, D.L.; Mafi, G.G.; Ramanathan, R. Changes in glycolytic and mitochondrial protein profiles regulates postmortem muscle acidification and oxygen consumption in dark-cutting beef. J. Proteom. 2021, 232, 104016. [Google Scholar] [CrossRef]
- Jiang, W.D.; Kuang, S.Y.; Liu, Y.; Jiang, J.; Hu, K.; Li, S.H.; Tang, L.; Feng, L.; Zhou, X.Q. Effects of myo-inositol on proliferation, differentiation, oxidative status and antioxidant capacity of carp enterocytes in primary culture. Aquac. Nutrtion 2013, 19, 45–53. [Google Scholar] [CrossRef]
- Sommerfeld, V.; Kunzel, S.; Schollenberger, M.; Kuhn, I.; Rodehutscord, M. Influence of phytase or myo-inositol supplements on performance and phytate degradation products in the crop, ileum, and blood of broiler chickens. Poult. Sci. 2018, 97, 920–929. [Google Scholar] [CrossRef]
- Dashdorj, D.; Amna, T.; Hwang, I. Influence of specific taste-active components on meat flavor as affected by intrinsic and extrinsic factors: An overview. Eur. Food Res. Technol. 2015, 241, 157–171. [Google Scholar] [CrossRef]
- Kong, Y.; Zhou, C.; Zhang, L.; Tian, H.; Zhang, Y. Comparative analysis of taste components of three seasoning bases prepared via stir-frying, enzymatic hydrolysis, and thermal reaction. J. Food Process. Preserv. 2021, 45, e15652. [Google Scholar] [CrossRef]






| Items | DLY | CB | SEM | p-Value |
|---|---|---|---|---|
| Initial weight (kg) | 60.18 | 60.28 | 0.18 | 0.788 |
| Final weight (kg) | 128.89 | 120.26 | 1.53 | <0.01 |
| ADG (kg/pig/day) | 0.92 | 0.80 | 0.02 | <0.01 |
| ADFI (kg/pig/day) | 2.93 | 2.97 | 0.04 | 0.648 |
| F/G | 3.20 | 3.71 | 0.09 | <0.01 |
| Items | DLY | CB | p-Value |
|---|---|---|---|
| TG | 0.42 ± 0.12 | 0.32 ± 0.10 | 0.091 |
| CHO | 2.84 ± 0.22 a | 2.23 ± 0.45 b | 0.004 |
| HDL | 1.34 ± 0.16 a | 0.94 ± 0.28 b | 0.003 |
| LDL | 1.35 ± 0.17 a | 1.12 ± 0.25 b | 0.047 |
| GLU | 6.35 ± 0.75 | 5.44 ± 1.02 | 0.061 |
| GSP | 1.76 ± 0.09 | 1.75 ± 0.09 | 0.728 |
| Items | DLY | CB | SEM | p-Value |
|---|---|---|---|---|
| Carcass traits | ||||
| Carcass weight (kg) | 103.12 | 93.36 | 2.76 | 0.086 |
| Dressing percentage (%) | 79.14 | 77.48 | 1.96 | 0.686 |
| Carcass length (cm) | 84.11 a | 75.18 b | 1.18 | <0.01 |
| Backfat thickness (cm) | ||||
| First rib | 5.50 | 5.31 | 0.18 | 0.597 |
| Last rib | 3.69 | 3.48 | 0.14 | 0.472 |
| Last lumbar vertebra | 3.35 | 3.49 | 0.12 | 0.565 |
| Average backfat | 4.18 | 4.09 | 0.12 | 0.732 |
| EMA (cm2) | 41.26 a | 29.55 b | 1.74 | <0.01 |
| Abdominal fat index (%) | 2.09 | 2.28 | 0.09 | 0.305 |
| Visceral indexes | ||||
| Kidney index (%) | 0.34 b | 0.42 a | 0.01 | <0.01 |
| Heart index (%) | 0.53 a | 0.40 b | 0.02 | <0.01 |
| Liver index (%) | 2.40 a | 2.14 b | 0.06 | 0.024 |
| Pancreas index (%) | 0.32 a | 0.24 b | 0.02 | <0.01 |
| Items | DLY | CB | SEM | p-Value |
|---|---|---|---|---|
| LD muscle | ||||
| pH45 min | 6.44 b | 6.73 a | 0.05 | <0.01 |
| pH24 h | 6.14 b | 6.40 a | 0.04 | <0.01 |
| L*45 min | 46.17 | 45.58 | 0.62 | 0.649 |
| a*45 min | 5.87 b | 7.15 a | 0.31 | 0.033 |
| b*45 min | 0.56 | 0.85 | 0.21 | 0.507 |
| L*24 h | 48.97 | 48.77 | 0.66 | 0.880 |
| a*24 h | 7.41 | 7.93 | 0.29 | 0.383 |
| b*24 h | 2.07 | 1.90 | 0.17 | 0.630 |
| Marbling score | 1.20 b | 1.95 a | 0.14 | <0.01 |
| Meat color score | 3.20 b | 3.65 a | 0.09 | <0.01 |
| Drip loss (%) | 2.48 | 2.28 | 0.28 | 0.730 |
| Cooking loss (%) | 39.00 | 38.70 | 0.46 | 0.757 |
| Water loss rate (%) | 26.42 | 23.41 | 0.80 | 0.059 |
| Shear force (N) | 5950.73 | 5578.24 | 383.23 | 0.641 |
| Muscle flexibility (N) | 22525.07 | 21840.74 | 1677.40 | 0.845 |
| PM muscle | ||||
| pH 45 min | 6.52 b | 6.73 a | 0.03 | <0.01 |
| pH 24 h | 6.30 b | 6.55 a | 0.05 | <0.01 |
| L*45 min | 44.59 a | 38.57 b | 0.97 | <0.01 |
| a*45 min | 14.73 | 16.15 | 0.46 | 0.192 |
| b*45 min | 2.98 | 3.24 | 0.25 | 0.670 |
| L*24 h | 44.95 a | 40.07 b | 0.96 | <0.01 |
| a*24 h | 15.88 | 14.91 | 0.39 | 0.162 |
| b*24 h | 4.50 a | 2.59 b | 0.37 | 0.012 |
| Marbling score | 1.15 | 1.20 | 0.07 | 0.714 |
| Meat color score | 4.35 b | 4.95 a | 0.08 | <0.01 |
| Drip loss (%) | 1.81 | 1.68 | 0.22 | 0.762 |
| Cooking loss (%) | 37.95 a | 29.59 b | 1.35 | <0.01 |
| Classification | Alignment ID | Metabolite Name | Formula | Average Rt (min) | Average m/z | VIP | Higher Metabolite Intensity |
|---|---|---|---|---|---|---|---|
| Fatty Acyls | Com_1503_pos | 10-Nitrolinoleate | C18 H31 N O4 | 9.554 | 332.24301 | 1.391875933 | DLY-LD |
| Com_1848_pos | 13-HPODE | C18 H32 O4 | 14.099 | 313.23676 | 1.52045014 | CB-LD | |
| Com_1505_pos | Eicosapentaenoic acid ethyl ester | C22 H34 O2 | 14.225 | 348.28708 | 1.66408874 | CB-LD | |
| Com_9_pos | Hexadecanamide | C16 H33 N O | 15.029 | 256.26309 | 1.254291962 | CB-LD | |
| Com_808_neg | 13Z,16Z-Docosadienoic Acid | C22 H40 O2 | 15.713 | 335.29578 | 2.236571605 | CB-LD | |
| Com_2618_neg | Erucic acid | C22 H42 O2 | 16.197 | 337.3114 | 2.177129815 | CB-LD | |
| Com_1841_neg | Arachidic acid | C20 H40 O2 | 16.055 | 311.29575 | 1.66112227 | CB-LD | |
| Com_47_neg | Elaidic acid | C18 H34 O2 | 15.015 | 281.2486 | 1.36796235 | CB-LD | |
| Com_2710_neg | L-Palmitoylcarnitine | C23 H45 N O4 | 14.865 | 398.32758 | 2.06961347 | CB-LD | |
| Com_241_neg | Adrenic acid | C22 H36 O2 | 14.911 | 331.26434 | 1.083285533 | CB-LD | |
| Organooxygen compounds | Com_7401_pos | 5′-Adenylic acid | C10 H14 N5 O7 P | 0.521 | 348.07025 | 2.817207398 | CB-LD |
| Com_1292_pos | D-Fructose 6-phosphate | C6 H13 O9 P | 1.295 | 261.03683 | 2.183788827 | DLY-LD | |
| Com_417_pos | Inositol | C6 H12 O6 | 1.279 | 181.07106 | 1.443484593 | DLY-LD | |
| Com_2145_pos | Dulcitol | C6 H14 O6 | 1.301 | 183.08638 | 1.381627719 | DLY-LD | |
| Com_118_neg | 1-Caffeoylquinic Acid | C16 H18 O9 | 1.539 | 353.08679 | 1.719327459 | DLY-LD | |
| Com_179_neg | D-Erythrose 4-phosphate | C4 H9 O7 P | 1.252 | 199.0011 | 1.505253974 | DLY-LD | |
| Com_706_neg | Trehalose 6-phosphate | C12 H23 O14 P | 1.205 | 421.06442 | 2.139788243 | DLY-LD | |
| Steroids and steroid derivatives | Com_7675_pos | Cortisone | C21 H28 O5 | 11.027 | 361.20041 | 2.967351411 | CB-LD |
| Com_4382_pos | Corticosterone | C21 H30 O4 | 11.877 | 347.22113 | 2.694733591 | CB-LD | |
| Com_2128_pos | Cortisol | C21 H30 O5 | 11.292 | 363.21603 | 2.910071005 | CB-LD | |
| Com_11389_pos | Ergocalciferol | C28 H44 O | 13.204 | 397.34213 | 1.429230194 | CB-LD | |
| Com_664_pos | Tetrahydrocorticosterone | C21 H34 O4 | 11.905 | 368.27908 | 1.000092389 | CB-LD | |
| Com_3720_pos | 3b,7b-Dihydroxy-5-androsten-17-one | C19 H28 O3 | 13.067 | 305.21088 | 1.280434314 | DLY-LD | |
| Carboxylic acids and derivatives | Com_175_pos | Creatinine | C4 H7 N3 O | 1.248 | 114.06584 | 2.491237318 | DLY-LD |
| Com_1122_pos | Thr-Leu | C10 H20 N2 O4 | 1.399 | 233.14949 | 1.570491809 | DLY-LD | |
| Com_72553_pos | Triiodothyronine | C15 H12 I3 N O4 | 11.085 | 651.79559 | 1.515406142 | DLY-LD | |
| Benzene and substituted derivatives | Com_1383_pos | Anthranilic acid | C7 H7 N O2 | 1.352 | 138.05479 | 1.866095291 | DLY-LD |
| Com_1120_pos | Fenpropimorph | C20 H33 N O | 16.599 | 304.26038 | 2.020321593 | CB-LD | |
| Com_225_pos | Pyrogallol | C6 H6 O3 | 1.563 | 127.03893 | 1.105059701 | DLY-LD | |
| Purine nucleotides | Com_9657_pos | Inosine 5′-Monophosphate | C10 H13 N4 O8 P | 16.993 | 349.05402 | 1.338298159 | CB-LD |
| Com_2179_pos | cAMP | C10 H12 N5 O6 P | 1.493 | 330.05844 | 1.282233749 | DLY-LD |
| Classification | Alignment ID | Metabolite Name | Formula | Average Rt (min) | Average m/z | VIP | Higher Metabolite Intensity |
|---|---|---|---|---|---|---|---|
| Fatty Acyls | Com_81_pos | Palmitoylcarnitine | C23 H45 N O4 | 13.031 | 400.34155 | 1.439142002 | CB-PM |
| Com_597_pos | 5-OxoETE | C20 H30 O3 | 13.962 | 319.22421 | 1.081918664 | CB-PM | |
| Com_1503_pos | 10-Nitrolinoleate | C18 H31 N O4 | 9.554 | 332.24301 | 1.464664423 | DLY-PM | |
| Com_1848_pos | 13-HPODE | C18 H32 O4 | 14.099 | 313.23676 | 1.037461044 | CB-PM | |
| Com_2177_pos | Oleic acid | C18 H34 O2 | 15.709 | 283.26294 | 1.255329731 | CB-PM | |
| Com_227_pos | Propionylcarnitine | C10 H19 N O4 | 2.398 | 218.13853 | 1.630952432 | DLY-PM | |
| Com_808_neg | 13Z,16Z-Docosadienoic Acid | C22 H40 O2 | 15.713 | 335.29578 | 2.02287405 | CB-PM | |
| Com_1163_neg | trans-2-Butene-1,4-dicarboxylic Acid | C6 H8 O4 | 1.389 | 143.0347 | 1.911630199 | DLY-PM | |
| Com_45_neg | Palmitic acid | C16 H32 O2 | 14.921 | 255.23296 | 1.414632735 | CB-PM | |
| Com_47_neg | Elaidic acid | C18 H34 O2 | 15.015 | 281.2486 | 1.278893606 | CB-PM | |
| Com_27_neg | Stearic acid | C18 H36 O2 | 15.212 | 283.26422 | 1.322042603 | CB-PM | |
| Com_2710_neg | L-Palmitoylcarnitine | C23 H45 N O4 | 14.865 | 398.32758 | 1.447689259 | CB-PM | |
| Com_1308_neg | Azelaic acid | C9 H16 O4 | 3.954 | 187.0976 | 1.352170063 | DLY-PM | |
| Com_2618_neg | Erucic acid | C22 H42 O2 | 16.197 | 337.3114 | 2.035958072 | CB-PM | |
| Com_314_neg | 2-Methylpentanedioic acid | C6 H10 O4 | 1.658 | 337.11325 | 1.427108573 | DLY-PM | |
| Com_1460_neg | Nonadecanoic acid | C19 H38 O2 | 15.445 | 297.28003 | 1.200789926 | CB-PM | |
| Com_1841_neg | Arachidic acid | C20 H40 O2 | 16.055 | 311.29575 | 1.461889362 | CB-PM | |
| Organooxygen compounds | Com_417_pos | Inositol | C6 H12 O6 | 1.279 | 181.07106 | 1.89031476 | DLY-PM |
| Com_4441_pos | N-Formylkynurenine | C11 H12 N2 O4 | 8.363 | 237.08664 | 1.474626165 | CB-PM | |
| Com_141_neg | L-(+)-Arabinose | C5 H10 O5 | 1.353 | 149.04552 | 1.540664126 | DLY-PM | |
| Com_256_neg | D-Gluconic acid | C6 H12 O7 | 1.302 | 195.05086 | 1.274939821 | DLY-PM | |
| Com_492_neg | L-Fucose | C6 H12 O5 | 1.463 | 163.06108 | 1.329165871 | DLY-PM | |
| Steroids and steroid derivatives | Com_664_pos | Tetrahydrocorticosterone | C21 H34 O4 | 11.905 | 368.27908 | 2.052017617 | CB-PM |
| Com_2128_pos | Cortisol | C21 H30 O5 | 11.292 | 363.21603 | 1.433156433 | CB-PM | |
| Com_4382_pos | Corticosterone | C21 H30 O4 | 11.877 | 347.22113 | 1.454058579 | CB-PM | |
| Com_849_pos | Estrone | C18 H22 O2 | 14.136 | 288.19913 | 1.300778666 | CB-PM | |
| Com_3720_pos | 3b,7b-Dihydroxy-5-androsten-17-one | C19 H28 O3 | 13.067 | 305.21088 | 1.17201272 | DLY-PM | |
| Carboxylic acids and derivatives | Com_1612_pos | Ala-Ile | C9 H18 N2 O3 | 5.599 | 203.1391 | 1.627438461 | DLY-PM |
| Com_2153_pos | Gly-Phe | C11 H14 N2 O3 | 5.819 | 223.10756 | 1.690098742 | DLY-PM | |
| Com_4666_pos | Gamma-Glu-Leu | C11 H20 N2 O5 | 5.428 | 261.14371 | 1.468624065 | DLY-PM | |
| Com_7959_pos | Phe-Phe | C18 H20 N2 O3 | 8.651 | 313.15472 | 1.695959092 | DLY-PM | |
| Com_3240_pos | gamma-Glutamyltyrosine | C14 H18 N2 O6 | 5.963 | 311.12369 | 1.602102015 | CB-PM | |
| Com_447_pos | gamma-Glutamylglutamine | C10 H17 N3 O6 | 1.393 | 276.11877 | 1.418613319 | CB-PM | |
| Com_1933_pos | Asparagine | C4 H8 N2 O3 | 1.258 | 116.0341 | 1.321099005 | CB-PM | |
| Com_1045_pos | Phenylacetylglycine | C10 H11 N O3 | 8.425 | 194.08128 | 1.762377662 | DLY-PM | |
| Com_934_pos | Cysteinylglycine | C5 H10 N2 O3 S | 1.905 | 179.04845 | 1.609491744 | DLY-PM | |
| Com_2007_pos | L-Asparagine | C4 H8 N2 O3 | 1.449 | 133.06062 | 1.414171912 | CB-PM | |
| Com_749_neg | L-Serine | C3 H7 N O3 | 1.328 | 104.03523 | 1.554152699 | CB-PM | |
| Com_332_neg | L-aspartic Acid | C4 H7 N O4 | 1.297 | 132.03011 | 1.316965758 | CB-PM | |
| Com_1485_neg | Val-Ser | C8 H16 N2 O4 | 1.461 | 203.10345 | 1.24591355 | DLY-PM | |
| Com_393_neg | gamma-Glutamylglutamic acid | C10 H16 N2 O7 | 1.203 | 275.08838 | 1.04954549 | DLY-PM | |
| Com_62_neg | Methylmalonic acid | C4 H6 O4 | 1.255 | 117.01918 | 1.464664922 | DLY-PM | |
| Com_336_neg | Glu-Gln | C10 H17 N3 O6 | 1.297 | 274.10464 | 1.059186976 | CB-PM | |
| Benzene and substituted derivatives | Com_567_pos | Styrene | C8 H8 | 12.195 | 105.06965 | 1.314401788 | DLY-PM |
| Com_1383_pos | Anthranilic acid | C7 H7 N O2 | 1.352 | 138.05479 | 1.663538257 | DLY-PM | |
| Purine nucleotides | Com_149_pos | ADP-ribose | C15 H23 N5 O14 P2 | 2.611 | 560.07886 | 1.681990182 | DLY-PM |
| Com_9657_pos | Inosine 5′-Monophosphate | C10 H13 N4 O8 P | 16.993 | 349.05402 | 1.490088735 | DLY-PM | |
| Com_2179_pos | cAMP | C10 H12 N5 O6 P | 1.493 | 330.05844 | 1.159981164 | DLY-PM | |
| Com_74_neg | Adenosine diphosphate ribose | C15 H23 N5 O14 P2 | 1.461 | 558.06396 | 1.545314364 | DLY-PM | |
| Com_2240_neg | 3′-Dephospho-CoA | C21 H35 N7 O13 P2 S | 7.09 | 342.56744 | 1.258505255 | DLY-PM | |
| Com_142_neg | Adenylosuccinic acid | C14 H18 N5 O11 P | 1.231 | 462.06696 | 1.182469078 | CB-PM |
Disclaimer/Publisher’s Note: The statements, opinions and data contained in all publications are solely those of the individual author(s) and contributor(s) and not of MDPI and/or the editor(s). MDPI and/or the editor(s) disclaim responsibility for any injury to people or property resulting from any ideas, methods, instructions or products referred to in the content. |
© 2023 by the authors. Licensee MDPI, Basel, Switzerland. This article is an open access article distributed under the terms and conditions of the Creative Commons Attribution (CC BY) license (https://creativecommons.org/licenses/by/4.0/).
Share and Cite
Liu, H.; He, J.; Yuan, Z.; Xie, K.; He, Z.; Zhou, X.; Wang, M.; He, J. Metabolomics Analysis Provides Novel Insights into the Difference in Meat Quality between Different Pig Breeds. Foods 2023, 12, 3476. https://doi.org/10.3390/foods12183476
Liu H, He J, Yuan Z, Xie K, He Z, Zhou X, Wang M, He J. Metabolomics Analysis Provides Novel Insights into the Difference in Meat Quality between Different Pig Breeds. Foods. 2023; 12(18):3476. https://doi.org/10.3390/foods12183476
Chicago/Turabian StyleLiu, Hongwei, Jun He, Zehong Yuan, Kunhong Xie, Zongze He, Xiang Zhou, Man Wang, and Jian He. 2023. "Metabolomics Analysis Provides Novel Insights into the Difference in Meat Quality between Different Pig Breeds" Foods 12, no. 18: 3476. https://doi.org/10.3390/foods12183476
APA StyleLiu, H., He, J., Yuan, Z., Xie, K., He, Z., Zhou, X., Wang, M., & He, J. (2023). Metabolomics Analysis Provides Novel Insights into the Difference in Meat Quality between Different Pig Breeds. Foods, 12(18), 3476. https://doi.org/10.3390/foods12183476

