Intellectual Capital: A Review and Bibliometric Analysis
Abstract
:1. Introduction and Overview
1.1. Studies about Intellectual Capital around the World
1.2. Intellectual Capital (IC) on Scientific Production
1.2.1. Human Capital (HC)
1.2.2. Structural Capital (SC)
1.2.3. Relational Capital (RC)
1.3. Models for the Measurement of Intellectual Capital
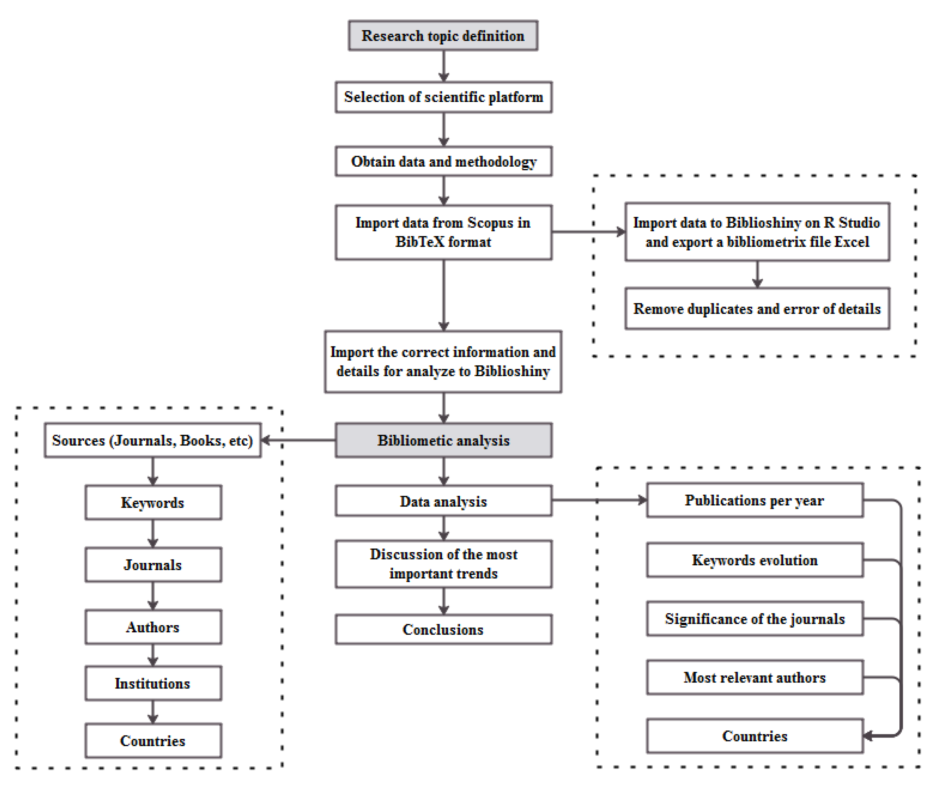
2. Materials and Methods
2.1. Bibliometric Analysis
2.2. Data Collection
3. Results and Discussions
3.1. Statistical Results
3.2. Keyword Evolution
3.3. Source’s Significance
3.4. Top Authors
3.5. Top Institutions and Countries
4. Conclusions and Trends
Author Contributions
Funding
Institutional Review Board Statement
Informed Consent Statement
Data Availability Statement
Acknowledgments
Conflicts of Interest
References
- Hermanson, R. Method for Recording All Assets and the Resulting Accounting and Economic Implications. Ph.D. Thesis, Michigan State University, East Lansing, MI, USA, 1963. [Google Scholar]
- Galbraith, J.K. The New Industrial State; Princeton University Press: Princeton, NJ, USA, 1967. [Google Scholar]
- Flamholtz, E. A Model for Human Resource Valuation: A Stochastic Process with Service Rewards. Account. Rev. 1971, 46, 253–267. [Google Scholar]
- Nonaka, I.; Takeuchi, H. The Knowledge—Creation Company: How Japanese Companies Create the Dynamics of Innovation; Oxford University Press: Oxford, UK, 1995; ISBN 970-613-454-9. [Google Scholar]
- Sveiby, K.E. The New Organizational Wealth: Managing and Measuring Knowledge Based Assets; Barrett-Kohler Publishers: San Francisco, CA, USA, 1997. [Google Scholar]
- Rooney, J.; Dumay, J. Intellectual capital, calculability and qualculation. Br. Account. Rev. 2016, 48, 1–16. [Google Scholar] [CrossRef]
- James, G.; John, D. New frontiers in the use of intellectual capital in the public sector. J. Intellect. Cap. 2015, 16, 258–266. [Google Scholar] [CrossRef]
- John, D.; Tatiana, G. Intellectual capital research: A critical examination of the third stage. J. Intellect. Cap. 2013, 14, 10–25. [Google Scholar] [CrossRef]
- Guthrie, J.; Dumay, J.; Ricceri, F.; Nielsen, C. The Routledge Companion to Intellectual Capital; Taylor and Francis: London, UK, 2017. [Google Scholar]
- Alcaniz, L.; Gomez-Bezares, F.; Roslender, R. Theoretical perspectives on intellectual capital: A backward look and a proposal for going forward. Account. Forum 2011, 35, 104–117. [Google Scholar] [CrossRef]
- Guthrie, J.; Ricceri, F.; Dumay, J. Reflections and projections: A decade of Intellectual Capital Accounting Research. Br. Account. Rev. 2012, 44, 68–82. [Google Scholar] [CrossRef]
- Marco, G.; Serena, C.M.; Stefano, M. A history of intellectual capital measurements: From production to consumption. J. Intellect. Cap. 2016, 17, 590–606. [Google Scholar] [CrossRef]
- Pedro, E.D.; Leitão, J.; Alves, H. Bridging Intellectual Capital, Sustainable Development and Quality of Life in Higher Education Institutions. Sustainability 2020, 12, 479. [Google Scholar] [CrossRef] [Green Version]
- Dameri, R.P.; Ricciardi, F. Smart city intellectual capital: An emerging view of territorial systems innovation management. J. Intellect. Cap. 2015, 16, 860–887. [Google Scholar] [CrossRef]
- Giustina, S.; John, D.; Giovanni, S.; Giuseppina, P. Managing intellectual capital through a collective intelligence approach: An integrated framework for universities. J. Intellect. Cap. 2016, 17, 298–319. [Google Scholar] [CrossRef]
- Reed, K.K.; Lubatkin, M.; Srinivasan, N. Proposing and Testing an Intellectual Capital-Based View of the Firm. J. Manag. Stud. 2006, 43, 867–893. [Google Scholar] [CrossRef]
- Foss, N.J.; Knudsen, T. The Resource-Based Tangle: Towards a Sustainable Explanation of Competitive Advantage. Manag. Decis. Econ. 2003, 24, 291–307. [Google Scholar] [CrossRef]
- Alama, E.M. Capital Intelectual Y Resultados Empresariales en Las Empresas de Servicios Profesionales de España. Ph.D. Thesis, Universidad Complutense de Madrid, Madrid, Spain, 2008. [Google Scholar]
- Rastogi, P.N. Knowledge management and intellectual capital—The new virtuous reality of competitiveness. Hum. Syst. Manag. 2000, 19, 39–48. [Google Scholar] [CrossRef]
- Bontis, N. Intellectual capital: An exploratory study that develops measures and models. Manag. Decis. 1998, 36, 63–76. [Google Scholar] [CrossRef] [Green Version]
- Kianto, A.; Sáenz, J.; Aramburu, N. Knowledge-based human resource management practices, intellectual capital and innovation. J. Bus. Res. 2017, 81, 11–20. [Google Scholar] [CrossRef]
- Vladimir, D.; Stevo, J.; Nick, B. Intellectual capital and financial performance in the Serbian ICT industry. J. Intellect. Cap. 2016, 17, 373–396. [Google Scholar] [CrossRef]
- Khalique, M.; Bontis, N.; Bin Shaari, J.A.N.; Isa, A.H.M. Intellectual capital in small and medium enterprises in Pakistan. J. Intellect. Cap. 2015, 16, 224–238. [Google Scholar] [CrossRef]
- Leitner, K.-H.; Warden, C. Managing and reporting knowledge-based resources and processes in research organisations: Specifics, lessons learned and perspectives. Manag. Account. Res. 2004, 15, 33–51. [Google Scholar] [CrossRef]
- Sánchez, M.P.; Susana, E.; Castrillo, R. Intellectual capital dynamics in universities: A reporting model. J. Intellect. Cap. 2009, 10, 307–324. [Google Scholar] [CrossRef]
- Ramírez-Córcoles, Y.; Manzaneque-Lizano, M. The relevance of intellectual capital disclosure: Empirical evidence from Spanish universities. Knowl. Manag. Res. Pract. 2015, 13, 31–44. [Google Scholar] [CrossRef]
- Giustina, S.; Maurizio, M.; John, D.; Carlo, B. Intellectual capital management in the fourth stage of IC research: A critical case study in university settings. J. Intellect. Cap. 2018, 19, 157–177. [Google Scholar] [CrossRef]
- Elena-Mădălina, V.; Gabriela, A.A.; Diana-Luiza, D.; Cristina, L. Harnessing network-based intellectual capital in online academic networks. From the organizational policies and practices towards competitiveness. J. Knowl. Manag. 2016, 20, 594–619. [Google Scholar] [CrossRef]
- Zhuravlev, P.V.; Poltarykhin, A.L.; Alkhimenko, O.N.; Kuksova, O.D. Human capital and its efficiency in the knowledge economy: The role of continuing education. Espacios 2018, 39, 1–8. [Google Scholar]
- Passaro, R.; Quinto, I.; Thomas, A. The impact of higher education on entrepreneurial intention and human capital. J. Intellect. Cap. 2018, 19, 135–156. [Google Scholar] [CrossRef]
- Di Berardino, D.; Corsi, C. A quality evaluation approach to disclosing third mission activities and intellectual capital in Italian universities. J. Intellect. Cap. 2018, 19, 178–201. [Google Scholar] [CrossRef]
- Veltri, S.; Puntillo, P. On intellectual capital management as an evaluation criterion for university managers: A case study. J. Manag. Gov. 2020, 24, 135–167. [Google Scholar] [CrossRef]
- Ramírez, Y.; Manzaneque, M.; Priego, A.M. Formulating and elaborating a model for the measurement of intellectual capital in Spanish public universities. Int. Rev. Adm. Sci. 2015, 83, 149–176. [Google Scholar] [CrossRef]
- Eugénia, P.; João, L.; Alves, H. Back to the future of intellectual capital research: A systematic literature review. Manag. Decis. 2018, 56, 2502–2583. [Google Scholar] [CrossRef]
- Chatterji, N.; Kiran, R. Role of human and relational capital of universities as underpinnings of a knowledge economy: A structural modelling perspective from north Indian universities. Int. J. Educ. Dev. 2017, 56, 52–61. [Google Scholar] [CrossRef]
- Herrera, C.G.N.; Salgado, M.A.C. Medición del capital estructural de la organización: Una investigación en el contexto de la Universidad Autónoma de Manizales. Univ. Empres. 2015, 17, 111–130. [Google Scholar]
- Kichuk, Y.; Kunchenko-Kharchenko, V.; Hrushchynska, N.; Zhukova, Y.; Yarish, O. Intellectual Capital of Institutions of Higher Education in the Knowledge Economy. J. Optim. Ind. Eng. 2021, 14, 159–166. [Google Scholar] [CrossRef]
- Nicolò, G.; Raimo, N.; Polcini, P.T.; Vitolla, F. Unveiling the link between performance and Intellectual Capital disclosure in the context of Italian Public universities. Eval. Program Plan. 2021, 88, 101969. [Google Scholar] [CrossRef]
- Aversano, N.; Nicolò, G.; Sannino, G.; Polcini, P.T. The Integrated Plan in Italian public universities: New patterns in intellectual capital disclosure. Meditari Account. Res. 2020, 28, 655–679. [Google Scholar] [CrossRef]
- Brusca, I.; Cohen, S.; Manes-Rossi, F.; Nicolò, G. Intellectual capital disclosure and academic rankings in European universities. Meditari Account. Res. 2020, 28, 51–71. [Google Scholar] [CrossRef]
- Ramirez, Y.; Merino, E.; Manzaneque, M. Examining the intellectual capital web reporting by Spanish universities. Online Inf. Rev. 2019, 43, 775–798. [Google Scholar] [CrossRef]
- Yudianto, I.; Mulyani, S.; Fahmi, M.; Winarningsih, S. The Influence of Good University Governance and Intellectual Capital on University Performance in Indonesia. Acad. J. Interdiscip. Stud. 2021, 10, 57. [Google Scholar] [CrossRef]
- Limon, M.L.S.; Tovar, Y.S.; Villazul, J.J. Characterization of Intellectual Capital in Public Mexican Universities. Int. J. Prof. Bus. Rev. 2021, 6, e203. [Google Scholar] [CrossRef]
- Colciencias Modelo de Medición de Grupos de Investigación, Desarrollo Tecnológico o de Innovación y de Reconocimiento de Investigadores del Sistema Nacional de Ciencia, Tecnología e Innovación. 2018. Available online: https://minciencias.gov.co/sistemas-informacion/modelo-medicion-grupos (accessed on 10 February 2021).
- Inkinen, H. Review of empirical research on intellectual capital and firm performance. J. Intellect. Cap. 2015, 16, 518–565. [Google Scholar] [CrossRef]
- Antosova, M.; Csikosova, A. Intellectual Capital in Context of Knowledge Management. In The Economic Geography of Globalization, Piotr Pachura; Intechopen: London, UK, 2011; pp. 113–142. [Google Scholar]
- Bueno, E.; Arrien, M.; Rodríguez, O. Modelo Intellectus: Medición y Gestión del Capital Intelectual. Available online: https://www.madrimasd.org/cultura-cientifica/ciencia-cultura/ensayo/modelo-intellectus-medicion-gestion-capital-intelectual#:~:text=El%20modelo%20Intellectus%20se%20enmarca,o%20controla%20en%20un%20momento (accessed on 10 February 2021).
- Casanueva, C.; Gallego, Á. Social capital and individual innovativeness in university research networks. Innovation 2010, 12, 105–117. [Google Scholar] [CrossRef]
- Secundo, G.; Margherita, A.; Elia, G.; Passiante, G. Intangible Assets in Higher Education and Research: Mission, Performance or Both? J. Intellect. Cap. 2010, 11, 140–157. [Google Scholar] [CrossRef]
- Ramírez Córcoles, Y. Intellectual capital management and reporting in European higher education institutions. Intang. Cap. 2013, 9, 1–19. [Google Scholar] [CrossRef]
- Bueno, E.; Del Real, H.; Fernández, P.; Longo, M.; Merino, C.; Murcia, C.; Salmador, M.P. Propuesta de Nuevo Modelo Intellectus de Medición, Gestión e Información del Capital Intelectual; IADE-UAM: Madrid, Spain, 2011. [Google Scholar]
- Bueno, E.; Rodriguez, P.; Salmador, M.P. Experiencias en Medición del Capital Intelectual; Instituto Universitario Euroforum Escorial: Madrid, Spain, 2000. [Google Scholar]
- Sablich Huamani, C.A. Aplicación de Un Modelo de Dirección Estratégica en éPocas de Crisis, Estudio de Caso: Agroexportadora de Perú. Available online: https://www.eumed.net/libros-gratis/2010e/837/Modelo%20de%20Direccion%20Estrategica%20por%20Competencias.htm (accessed on 10 February 2021).
- Marti, J.M.V. ICBS—Intellectual capital benchmarking system. J. Intellect. Cap. 2001, 2, 148–165. [Google Scholar] [CrossRef] [Green Version]
- Roos, J.; Roos, G.; Edvinsson, L.; Dragonetti, N.C. Capital Intelectual: El Valor Intangible de la Empresa; Paidós Empresa: Barcelona, Spain, 2001. [Google Scholar]
- Cobo, A. Modelo de Capital Intelectual de la Consejería de Educación de la Junta de Andalucía. Indicadores de Capital Humano Y Gestión Del Conocimiento; Universidad de Málaga: Málaga, Spain, 2006. [Google Scholar]
- De Castro, G.M.; Salazar, E.M.A.; Sáez, P.L.; López, J.E.N. El capital relacional como fuente de innovación tecnológica. Innovar. Rev. Cienc. Adm. Soc. 2009, 19, 119–135. [Google Scholar]
- Gerhard, K.; Nick, B. Constructing a definition for intangibles using the resource based view of the firm. Manag. Decis. 2007, 45, 1510–1524. [Google Scholar] [CrossRef] [Green Version]
- Salinas-Ávila, J.; Abreu-Ledón, R.; Tamayo-Arias, J. Intellectual capital and knowledge generation: An empirical study from Colombian public universities. J. Intellect. Cap. 2020, 21, 1053–1084. [Google Scholar] [CrossRef]
- Aria, M.; Cuccurullo, C. bibliometrix: An R-tool for comprehensive science mapping analysis. J. Informetr. 2017, 11, 959–975. [Google Scholar] [CrossRef]
- García-León, R.A.; Martínez-Trinidad, J.; Campos-Silva, I. Historical Review on the Boriding Process using Bibliometric Analysis. Trans. Indian Inst. Met. 2021, 74, 541–557. [Google Scholar] [CrossRef]
- García-León, R.A.; Gómez-Camperos, J.A.; Jaramillo, H.Y. Scientometric Review of Trends on the Mechanical Properties of Additive Manufacturing and 3D Printing. J. Mater. Eng. Perform. 2021, 30, 4724–4734. [Google Scholar] [CrossRef]
- García-León, R.A.; Gomez-Camperos, J.; Jaramillo, H. Bibliometric analysis in brake disc: An overview. DYNA 2021, 88, 23–31. [Google Scholar] [CrossRef]
- Aguillo, I.F. Is Google Scholar useful for bibliometrics? A webometric analysis. Scientometrics 2012, 91, 343–351. [Google Scholar] [CrossRef]
- Bellucci, M.; Marzi, G.; Orlando, B.; Ciampi, F. Journal of Intellectual Capital: A review of emerging themes and future trends. J. Intellect. Cap. 2020. [Google Scholar] [CrossRef]
- Takeuchi, H. Chapter 15: Towards a universal management concept of knowledge. In Managing Industrial Knowledge: Creation, Transfer and Utilization; Nonaka, I., Teece, D.J., Eds.; SAGE Publications Ltd.: London, UK, 2001; pp. 315–329. [Google Scholar]
- Millares, M.; Puerta, J. Diagnóstico Sobre El Nivel de Gestión Del Conocimiento Que Tienen Las Grandes Empresas de la Confección en El Municipio de Dosquebradas. Master’s Thesis, Universidad Tecnológica de Pereira, Pereira, Colombia, 2009. [Google Scholar]
- Drucker, P.F. Knowledge-Worker Productivity: The Biggest Challenge. Calif. Manag. Rev. 1999, 41, 79–94. [Google Scholar] [CrossRef]
- Dumay, J. The third stage of IC: Towards a new IC future and beyond. J. Intellect. Cap. 2013, 14, 5–9. [Google Scholar] [CrossRef]
- Sánchez, M.P.; Susana, E. Intellectual capital in universities: Improving transparency and internal management. J. Intellect. Cap. 2006, 7, 529–548. [Google Scholar] [CrossRef]
- Bueno, E. Dirección estratégica basada en conocimiento: Teoría y práctica de la nueva perspectiva. In Nuevas Claves Para la Dirección Estratégica; REBIUN: Madrid, Spain, 2002; pp. 91–116. ISBN 84-344-2191-7. [Google Scholar]
- Sirinuch, N. The relationship between intellectual capital, firms’ market value and financial performance: Empirical evidence from the ASEAN. J. Intellect. Cap. 2015, 16, 587–618. [Google Scholar] [CrossRef]















| Model | Reference | Objectives | Components |
|---|---|---|---|
| Intellect. | [52] | Evaluate the market value of the company and report on the organization’s ability to generate sustainable results, constant improvements, and long-term growth. | HC SC RC |
| Strategic management by competence. | [53] | It studies the generic attitudinal and evaluative competencies that the members of the organization develop in the work of the company and the projection of what it is capable of doing. | HC OC TC RC |
| Intellectual Capital—Benchmarking System (ICBS). | [54] | Determines the most relevant competitiveness factors and criteria in specific business activity (competitiveness inducers) of intellectual capital. | HC SC RC |
| Roos. | [55] | It proposes an index of indicators for each of the components of intellectual capital. | HC SC |
| Intellectus. | [51] | Intellectual capital presents a strategic sense from its consideration as a practical tool that allows the identification and measurement of intangible assets that add value to the organization. | HC OC TC NC SC |
| Intellectual Capital Model | [20] | Intellectual capital would be a multidimensional second-order construct. | HC RC SC |
| ABC—Cluster of Knowledge of the Basque Country | [56] | Exchange of ideas, experiences, and actions on knowledge in business management, which facilitate learning and dissemination of knowledge, contributing to improvement in the competitiveness of companies and their managers. | Creation of knowledge. Modeling, adaptation, and elaboration. Diffusion—transmission. Empirical knowledge application. |
| Description | Results |
|---|---|
| Timespan | 1947–2021 |
| Sources (journals, books, etc.) | 276 |
| Documents | 389 |
| Average years from publication | 8.95 |
| Average citations per documents | 16.47 |
| Average citations per year per doc. | 1.396 |
| References | 15,783 |
| Document types | |
| Article | 253 |
| Book | 7 |
| Book chapter | 21 |
| Conference paper | 78 |
| Conference review | 1 |
| Editorial | 2 |
| Review | 27 |
| Keywords Plus (ID) | 1431 |
| Author’s Keywords (DE) | 1094 |
| Authors | |
| Authors | 866 |
| Authors of single-authored documents | 111 |
| Authors of multi-authored documents | 755 |
| Author’s collaboration | |
| Single-authored documents | 118 |
| Documents per author | 0.449 |
| Authors per document | 2.23 |
| Co-authors per document | 2.4 |
| Collaboration index | 2.79 |
| Author | H_Index | Source | Year | Total Citations |
|---|---|---|---|---|
| Lockett A | 47 | Res. Policy | 2005 | 464 |
| Mcafee K | 13 | Environ. Plann. D Soc. Space | 1999 | 449 |
| Zucker LG | 27 | Proc. Natl. Acad. Sci. USA | 1996 | 371 |
| Bontis N | 45 | J. Intellect. Cap | 2004 | 305 |
| Serenko A | 33 | Knowl. Process Manag. | 2004 | 210 |
| Bose R | 27 | Ind. Manag. Data Sys. | 2004 | 199 |
| Ting IWK | 25 | J. Intellect. Cap | 2009 | 162 |
| Dumay JC | 35 | J. Intellect. Cap | 2009 | 162 |
| Whitley R | 33 | Account Organ Soc. | 1986 | 157 |
| Willcocks L | 47 | Inf. Syst. Manag. | 2004 | 141 |
| Erikson T | 23 | J. Bus. Venturing | 2002 | 141 |
| Shih KH | 11 | J. Intellect. Cap | 2010 | 122 |
| Lengnick-Hall CA | 19 | J. Eng. Technol. Manag. Jet M | 2004 | 115 |
| Yoshikawa T | 37 | Corp Gov. | 2009 | 111 |
| Sanchez MP | 22 | J. Intellect. Cap | 2006 | 107 |
| Joshi M | 34 | J. Intellect. Cap | 2013 | 101 |
| Mention AL | 11 | J. Intellect. Cap | 2013 | 93 |
| Rindermann H | 25 | Psychol. Sci. | 2011 | 93 |
| Kamukama N | 6 | J. Intellect. Cap | 2011 | 92 |
| Rezgui Y | 36 | Adv. Eng. Inf. | 2010 | 92 |
Publisher’s Note: MDPI stays neutral with regard to jurisdictional claims in published maps and institutional affiliations. |
© 2021 by the authors. Licensee MDPI, Basel, Switzerland. This article is an open access article distributed under the terms and conditions of the Creative Commons Attribution (CC BY) license (https://creativecommons.org/licenses/by/4.0/).
Share and Cite
Quintero-Quintero, W.; Blanco-Ariza, A.B.; Garzón-Castrillón, M.A. Intellectual Capital: A Review and Bibliometric Analysis. Publications 2021, 9, 46. https://doi.org/10.3390/publications9040046
Quintero-Quintero W, Blanco-Ariza AB, Garzón-Castrillón MA. Intellectual Capital: A Review and Bibliometric Analysis. Publications. 2021; 9(4):46. https://doi.org/10.3390/publications9040046
Chicago/Turabian StyleQuintero-Quintero, Wilder, Ana Beatriz Blanco-Ariza, and Manuel Alfonso Garzón-Castrillón. 2021. "Intellectual Capital: A Review and Bibliometric Analysis" Publications 9, no. 4: 46. https://doi.org/10.3390/publications9040046
APA StyleQuintero-Quintero, W., Blanco-Ariza, A. B., & Garzón-Castrillón, M. A. (2021). Intellectual Capital: A Review and Bibliometric Analysis. Publications, 9(4), 46. https://doi.org/10.3390/publications9040046

