In Vitro Assessment of Osteogenic Modulation and Molecular Responses Induced by Contemporary Endodontic Sealers in MC3T3-E1 Pre-Osteoblasts
Abstract
1. Introduction
2. Materials and Methods
2.1. Sealers
2.2. Cell Culture and Viability Assay
2.3. Alizarin Red S (ARS) Staining
2.4. Quantitative Reverse Transcription PCR (qRT-PCR) and Western Blot
2.5. MAPK Inhibition
2.6. Calcium and pH Assay
2.7. Statistical Analysis
3. Results
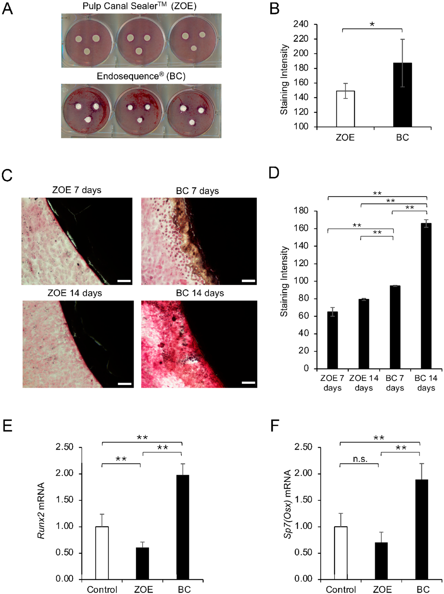
3.1. ARS Staining Revealed Distinct Sealer-Dependent Calcium-Associated Responses
3.2. BC Enhanced ARS Staining and Osteogenic Marker Expression Compared with ZOE
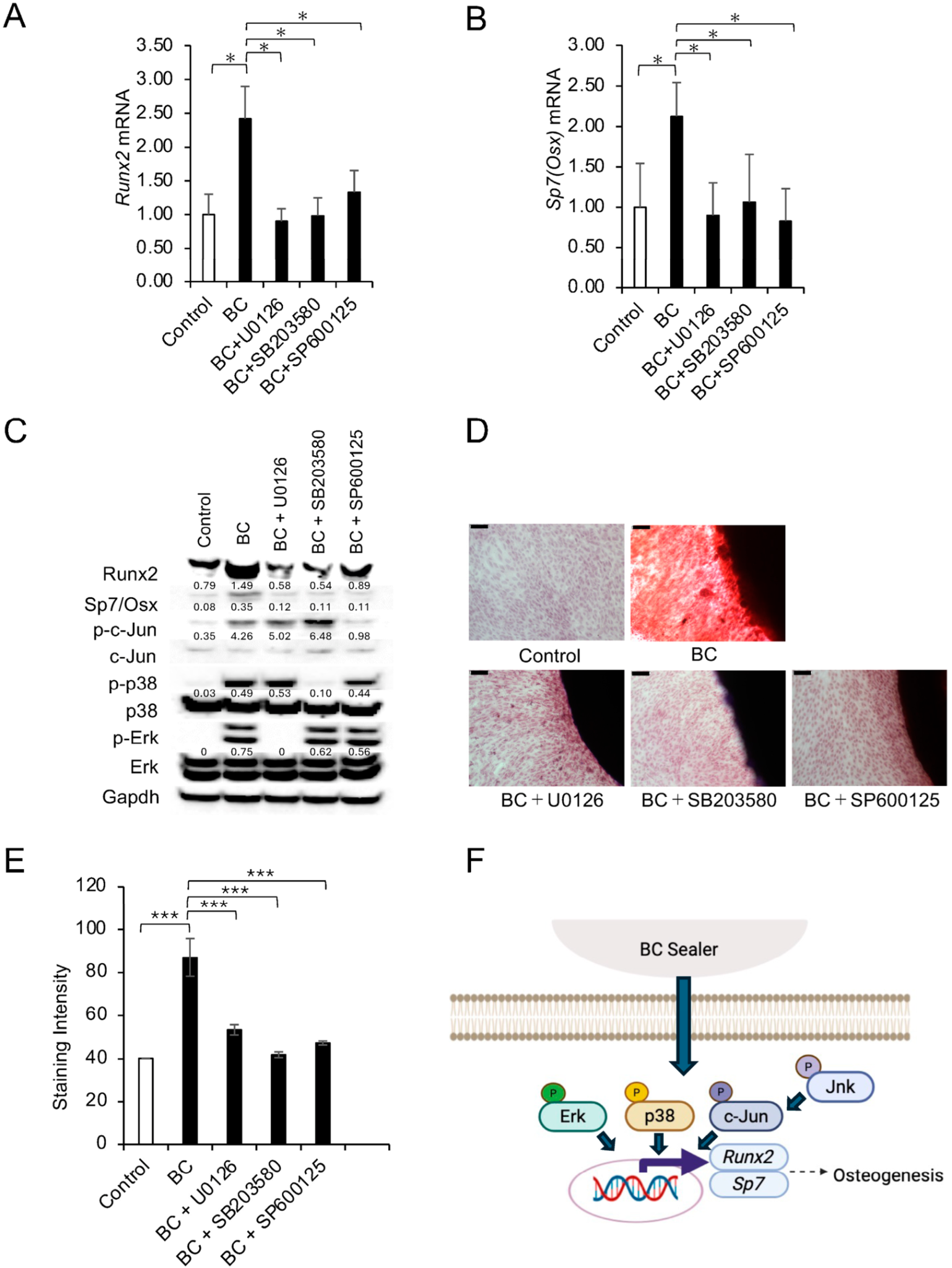
3.3. Differential MAPK Signaling and Cellular Response to BC and ZOE
4. Discussion
Limitations
5. Conclusions
Supplementary Materials
Author Contributions
Funding
Institutional Review Board Statement
Informed Consent Statement
Data Availability Statement
Conflicts of Interest
Abbreviations
| MAPK | Mitogen-activated protein kinase |
| ZOE | Zinc oxide eugenol |
| BC | Bioceramic |
| qRT-PCR | Quantitative reverse transcription PCR |
| ARS | Alizarin Red S |
| SD | Standard deviation |
References
- Sjögren, U.; Hägglund, B.; Sundqvist, G.; Wing, K. Factors affecting the long-term results of endodontic treatment. J. Endod. 1990, 16, 498–504. [Google Scholar] [CrossRef] [PubMed]
- Mehta, D.; Coleman, A.; Lessani, M. Success and failure of endodontic treatment: Predictability, complications, challenges and maintenance. Br. Dent. J. 2025, 238, 527–535. [Google Scholar] [CrossRef] [PubMed]
- Ørstavik, D. Materials used for root canal obturation: Technical, biological and clinical testing. Endod. Top. 2005, 12, 25–38. [Google Scholar] [CrossRef]
- Özdemir, O.; Kopac, T. Cytotoxicity and biocompatibility of root canal sealers: A review on recent studies. J. Appl. Biomater. Funct. Mater. 2022, 20, 22808000221076325. [Google Scholar] [CrossRef] [PubMed]
- Abulhamael, A.; Lim, D.-Y.; Chiang, K.; Alghamdi, F.; Roges, R. The Prevalence of Cases with Apical Sealer Extrusion Published In Recent Articles of the Endodontic Literature. Ann. Dent. Spec. 2022, 10, 62–64. [Google Scholar] [CrossRef]
- Radwanski, M.; Pietrzycka, K.; Eyüboğlu, T.F.; Özcan, M.; Lukomska-Szymanska, M. Clinical outcome of non-surgical root canal treatment using different sealers and techniques of obturation in 237 patients: A retrospective study. Clin. Oral Investig. 2024, 28, 479. [Google Scholar] [CrossRef]
- Aminoshariae, A.; Kulild, J.C. The impact of sealer extrusion on endodontic outcome: A systematic review with meta-analysis. Aust. Endod. J. 2020, 46, 123–129. [Google Scholar] [CrossRef]
- Bamrungwong, J.; Ratisoontorn, C.; Hiran-Us, S.; Sinsareekul, C. Outcomes and prognostic factors of endodontically treated teeth with unintentional root canal sealer extrusion: A retrospective cohort study. J. Dent. 2025, 158, 105804. [Google Scholar] [CrossRef]
- Haji, T.H.; Selivany, B.J.; Suliman, A.A. Sealing ability in vitro study and biocompatibility in vivo animal study of different bioceramic based sealers. Clin. Exp. Dent. Res. 2022, 8, 1582–1590. [Google Scholar] [CrossRef]
- Zhang, H.; Shen, Y.; Ruse, N.D.; Haapasalo, M. Antibacterial Activity of Endodontic Sealers by Modified Direct Contact Test Against Enterococcus faecalis. J. Endod. 2009, 35, 1051–1055. [Google Scholar] [CrossRef]
- Han, L.; Okiji, T. Uptake of calcium and silicon released from calcium silicate–based endodontic materials into root canal dentine. Int. Endod. J. 2011, 44, 1081–1087. [Google Scholar] [CrossRef] [PubMed]
- Matsuguchi, T.; Chiba, N.; Bandow, K.; Kakimoto, K.; Masuda, A.; Ohnishi, T. JNK Activity Is Essential for Atf4 Expression and Late-Stage Osteoblast Differentiation. J. Bone Miner. Res. 2009, 24, 398–410. [Google Scholar] [CrossRef] [PubMed]
- Johnson, G.L.; Lapadat, R. Mitogen-Activated Protein Kinase Pathways Mediated by ERK, JNK, and p38 Protein Kinases. Science 2002, 298, 1911–1912. [Google Scholar] [CrossRef] [PubMed]
- Greenblatt, M.B.; Shim, J.-H.; Glimcher, L.H. Mitogen-Activated Protein Kinase Pathways in Osteoblasts. Annu. Rev. Cell Dev. Biol. 2013, 29, 63–79. [Google Scholar] [CrossRef]
- Franceschi, R.T.; Ge, C. Control of the Osteoblast Lineage by Mitogen-Activated Protein Kinase Signaling. Curr. Mol. Biol. Rep. 2017, 3, 122–132. [Google Scholar] [CrossRef]
- Liu, X.; Zhao, W.; Peng, Y.; Liu, N.; Liu, Q. The relationship between MAPK signaling pathways and osteogenic differentiation of periodontal ligament stem cells: A literature review. PeerJ 2025, 13, e19193. [Google Scholar] [CrossRef]
- Błaszczyk-Pośpiech, A.; Struzik, N.; Szymonowicz, M.; Sareło, P.; Wiśniewska-Wrona, M.; Wiśniewska, K.; Dobrzyński, M.; Wawrzyńska, M. Endodontic Sealers and Innovations to Enhance Their Properties: A Current Review. Materials 2025, 18, 4259. [Google Scholar] [CrossRef]
- ISO 10993-12:2021; Biological Evaluation of Medical Devices-Part 12: Sample Preparation and Reference Materials. ISO: Geneva, Switzerland, 2021.
- ISO 6876:2012; Dentistry-Root Canal Sealing Materials. ISO: Geneva, Switzerland, 2012.
- ISO 10993-5:2009; Biological Evaluation of Medical Devices-Part 5: Tests for In Vitro Cytotoxicity. ISO: Geneva, Switzerland, 2009.
- Zhou, H.-M.; Shen, Y.; Zheng, W.; Li, L.; Zheng, Y.-F.; Haapasalo, M. Physical properties of 5 root canal sealers. J. Endod. 2013, 39, 1281–1286. [Google Scholar] [CrossRef]
- Hasija, M.K.; Meena, B.; Ahmad, L.; Wadhwani, K.K. Clinical implications of apically extruded resin-based sealers: A long-term observation. J. Conserv. Dent. Endod. 2025, 28, 1062–1065. [Google Scholar] [CrossRef]
- Santoro, V.; Lozito, P.; Donno, A.D.; Grassi, F.R.; Introna, F. Extrusion of Endodontic Filling Materials: Medico-Legal Aspects. Two Cases Open Dent. J. 2009, 3, 68–73. [Google Scholar] [CrossRef]
- Lim, M.; Jung, C.; Shin, D.-H.; Cho, Y.-B.; Song, M. Calcium silicate-based root canal sealers: A literature review. Restor. Dent. Endod. 2020, 45, e35. [Google Scholar] [CrossRef]
- Giacomino, C.M.; Wealleans, J.A.; Kuhn, N.; Diogenes, A. Comparative Biocompatibility and Osteogenic Potential of Two Bioceramic Sealers. J. Endod. 2019, 45, 51–56. [Google Scholar] [CrossRef] [PubMed]
- Hauman, C.H.J.; Love, R.M. Biocompatibility of dental materials used in contemporary endodontic therapy: A review. Part 2. Root-canal-filling materials. Int. Endod. J. 2003, 36, 147–160. [Google Scholar] [CrossRef] [PubMed]
- Oh, H.; Kim, E.; Lee, S.; Park, S.; Chen, D.; Shin, S.-J.; Kim, E.; Kim, S. Comparison of Biocompatibility of Calcium Silicate-Based Sealers and Epoxy Resin-Based Sealer on Human Periodontal Ligament Stem Cells. Materials 2020, 13, 5242. [Google Scholar] [CrossRef] [PubMed]
- Song, W.; Li, S.; Tang, Q.; Chen, L.; Yuan, Z. In vitro biocompatibility and bioactivity of calcium silicate-based bioceramics in endodontics (Review). Int. J. Mol. Med. 2021, 48, 128. [Google Scholar] [CrossRef]
- Ochoa Rodríguez, V.M.; Tanomaru-Filho, M.; Rodrigues, E.M.; de Oliveira Bugança, E.; Guerreiro-Tanomaru, J.M.; Faria, G. Physicochemical properties and effect of bioceramic root canal filling for primary teeth on osteoblast biology. J. Appl. Oral Sci. 2021, 29, e20200870. [Google Scholar] [CrossRef]
- Ge, C.; Xiao, G.; Jiang, D.; Yang, Q.; Hatch, N.E.; Roca, H.; Franceschi, R.T. Identification and Functional Characterization of ERK/MAPK Phosphorylation Sites in the Runx2 Transcription Factor. J. Biol. Chem. 2009, 284, 32533–32543. [Google Scholar] [CrossRef]
- Suzuki, A.; Palmer, G.; Bonjour, J.-P.; Caverzasio, J. Regulation of Alkaline Phosphatase Activity by p38 MAP Kinase in Response to Activation of Gi Protein-Coupled Receptors by Epinephrine in Osteoblast-Like Cells. Endocrinology 1999, 140, 3177–3182. [Google Scholar] [CrossRef]
- Greenblatt, M.B.; Shim, J.-H.; Zou, W.; Sitara, D.; Schweitzer, M.; Hu, D.; Lotinun, S.; Sano, Y.; Baron, R.; Park, J.M.; et al. The p38 MAPK pathway is essential for skeletogenesis and bone homeostasis in mice. J. Clin. Investig. 2010, 120, 2457–2473. [Google Scholar] [CrossRef]
- Yaltaghiyani, M.; Dizaj, S.M.; Shahi, S.; Sharifi, S.; Niaei, P.; Moslemi, E.; Haghighi, D. Solubility, Flowability, and Setting Time of a New Endodontic Sealer based on Polycaprolactone. Open Dent. J. 2024, 18, e18742106347092. [Google Scholar] [CrossRef]
- Franceschi, R.T.; Xiao, G. Regulation of the osteoblast-specific transcription factor, Runx2: Responsiveness to multiple signal transduction pathways. J. Cell Biochem. 2003, 88, 446–454. [Google Scholar] [CrossRef]
- Shahi, S.; Moslemi, E.; Yaltaghiyani, M.; Haghighi, D.; Maleki Dizaj, S.; Sharifi, S. Preparation of a New Endodontics Sealer and Comparison of its Sealing Ability with Commercial AH Plus Sealer. Open Dent. J. 2024, 18, e18742106284239. [Google Scholar] [CrossRef]
- Rodríguez-Carballo, E.; Gámez, B.; Ventura, F. p38 MAPK Signaling in Osteoblast Differentiation. Front. Cell Dev. Biol. 2016, 4, 40. [Google Scholar] [CrossRef]
- Zhang, W.; Liu, H.T. MAPK signal pathways in the regulation of cell proliferation in mammalian cells. Cell Res. 2002, 12, 9–18. [Google Scholar] [CrossRef] [PubMed]
- Cargnello, M.; Roux, P.P. Activation and Function of the MAPKs and Their Substrates, the MAPK-Activated Protein Kinases. Microbiol. Mol. Biol. Rev. 2011, 75, 50–83. [Google Scholar] [CrossRef] [PubMed]
- Troiano, G.; Perrone, D.; Dioguardi, M.; Buonavoglia, A.; Ardito, F.; Lo Muzio, L. In vitro evaluation of the cytotoxic activity of three epoxy resin-based endodontic sealers. Dent. Mater. J. 2018, 37, 374–378. [Google Scholar] [CrossRef] [PubMed]
- Baldawa, H.; Ravindran, V.; Jeevanandan, G.; Arthanari, A.; Teja, K.V.; Spagnuolo, G.; Rengo, C.; Iaculli, F.; Cernera, M. Histopathological assessment of tricalcium aluminate-free mineral trioxide aggregate and two antibacterial enhanced mineral trioxide aggregates as pulpotomy agents in rat model. Eur. Endod. J. 2024, 9, 344–351. [Google Scholar] [CrossRef]
- Kim, J.-K.; Baker, J.; Nor, J.E.; Hill, E.E. mTor Plays an Important Role in Odontoblast Differentiation. J. Endod. 2011, 37, 1081–1085. [Google Scholar] [CrossRef]
- Pouraghaei Sevari, S.; Kim, J.K.; Chen, C.; Nasajpour, A.; Wang, C.Y.; Krebsbach, P.H.; Khademhosseini, A.; Ansari, S.; Weiss, P.S.; Moshaverinia, A. Whitlockite-Enabled Hydrogel for Craniofacial Bone Regeneration. ACS Appl. Mater. Interfaces 2021, 13, 35342–35355. [Google Scholar] [CrossRef]
- Fujita, T.; Azuma, Y.; Fukuyama, R.; Hattori, Y.; Yoshida, C.; Koida, M.; Ogita, K.; Komori, T. Runx2 induces osteoblast and chondrocyte differentiation and enhances their migration by coupling with PI3K-Akt signaling. J. Cell Biol. 2004, 166, 85–95. [Google Scholar] [CrossRef]
- Zhang, Y.; Pizzute, T.; Pei, M. A review of crosstalk between MAPK and Wnt signals and its impact on cartilage regeneration. Cell Tissue Res. 2014, 358, 633–649. [Google Scholar] [CrossRef]
- Schäfer, E.; Zandbiglari, T. Solubility of root-canal sealers in water and artificial saliva. Int. Endod. J. 2003, 36, 660–669. [Google Scholar] [CrossRef]




Disclaimer/Publisher’s Note: The statements, opinions and data contained in all publications are solely those of the individual author(s) and contributor(s) and not of MDPI and/or the editor(s). MDPI and/or the editor(s) disclaim responsibility for any injury to people or property resulting from any ideas, methods, instructions or products referred to in the content. |
© 2026 by the authors. Licensee MDPI, Basel, Switzerland. This article is an open access article distributed under the terms and conditions of the Creative Commons Attribution (CC BY) license.
Share and Cite
Miyamoto, Y.; Kato, Y.; Needle, R.; Kim, J.Y.; Kim, J.K.; Krebsbach, P.H.; Chang, I. In Vitro Assessment of Osteogenic Modulation and Molecular Responses Induced by Contemporary Endodontic Sealers in MC3T3-E1 Pre-Osteoblasts. Dent. J. 2026, 14, 160. https://doi.org/10.3390/dj14030160
Miyamoto Y, Kato Y, Needle R, Kim JY, Kim JK, Krebsbach PH, Chang I. In Vitro Assessment of Osteogenic Modulation and Molecular Responses Induced by Contemporary Endodontic Sealers in MC3T3-E1 Pre-Osteoblasts. Dentistry Journal. 2026; 14(3):160. https://doi.org/10.3390/dj14030160
Chicago/Turabian StyleMiyamoto, Yuka, Yuka Kato, Ryan Needle, Julie Yongsook Kim, Jin Koo Kim, Paul H. Krebsbach, and Insoon Chang. 2026. "In Vitro Assessment of Osteogenic Modulation and Molecular Responses Induced by Contemporary Endodontic Sealers in MC3T3-E1 Pre-Osteoblasts" Dentistry Journal 14, no. 3: 160. https://doi.org/10.3390/dj14030160
APA StyleMiyamoto, Y., Kato, Y., Needle, R., Kim, J. Y., Kim, J. K., Krebsbach, P. H., & Chang, I. (2026). In Vitro Assessment of Osteogenic Modulation and Molecular Responses Induced by Contemporary Endodontic Sealers in MC3T3-E1 Pre-Osteoblasts. Dentistry Journal, 14(3), 160. https://doi.org/10.3390/dj14030160

