Comparative Analysis of Amelogenin-Derived Peptides LRAP and SP on Osteogenic Differentiation of Human Dental Pulp and Bone Marrow-Derived Stem Cells
Abstract
1. Introduction
2. Materials and Methods
2.1. Preparation of Samples
2.2. Cell Culture
2.3. Cell Viability
2.4. ALP—Alkaline Phosphatase Evaluation
2.5. Alizarin Red Staining
2.6. Gene Expression Analysis
2.7. Immunofluorescence
2.8. Statistical Analysis
3. Results
3.1. Cell Viability Assessment
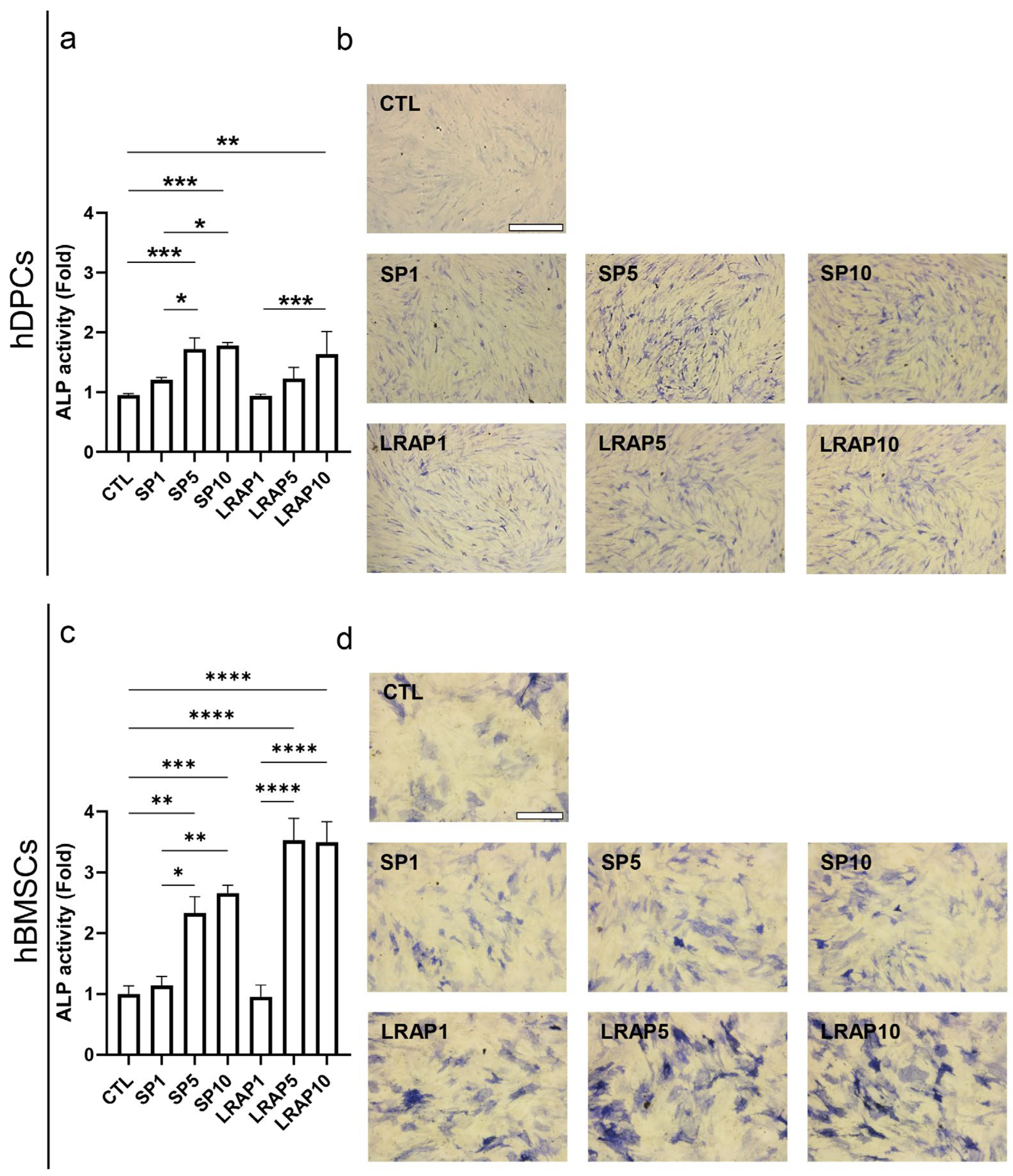
3.2. Alkaline Phosphatase (ALP) Activity
3.3. Mineralized Deposits Through Alizarin Red Staining
3.4. Gene Expression of Osteogenic and Odontogenic Markers
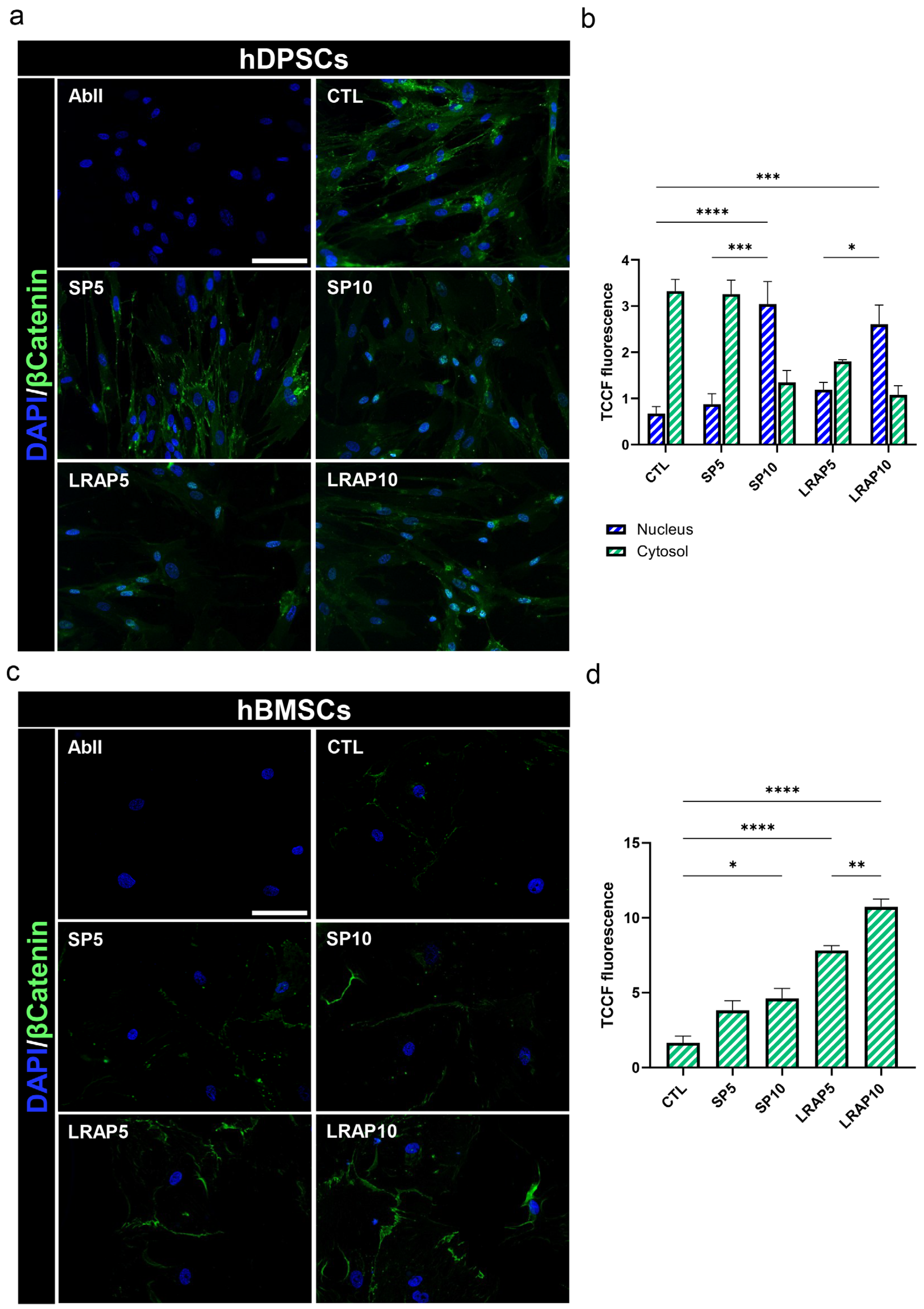
3.5. β-Catenin Expression Evaluation
4. Discussion
5. Conclusions
- Both LRAP and SP enhanced osteogenic differentiation in hDPSCs and hBMSCs, with the most pronounced effects observed at 10 ng/mL.
- β-catenin showed a cell-type-dependent subcellular distribution, with nuclear localization in hDPSCs and predominantly junctional/membrane-associated localization in hBMSCs.
Supplementary Materials
Author Contributions
Funding
Institutional Review Board Statement
Informed Consent Statement
Data Availability Statement
Conflicts of Interest
Abbreviations
| LRAP | the leucine-rich amelogenin peptide |
| SP | synthetic peptide |
| hDPSCs | human dental pulp stem cells |
| hBMSCs | bone marrow-derived mesenchymal stem cells |
| ALP | Alkaline Phosphatase |
| RUNX2 | Runt-related transcription factor 2 |
| COL1A1 | Collagen Type I Alpha 1 |
| OCN | Osteocalcin |
| MEPE | Matrix Extracellular Phosphoglycoprotein |
| DMP1 | Dentin Matrix Phosphoprotein 1 |
| EMD | Emdogain |
| AMG | Amelogenin |
| TGF-β | Transforming growth factor-β |
| GAPDH | Glyceraldehyde-3-Phosphate Dehydrogenase |
| Eef2 | Eukaryotic elongation factor 2 |
| Fez1 | Fasciculation and Elongation Protein Zeta 1 |
| LAMP-1 | Lysosomal-Associated Membrane Protein 1 |
| Flot-1 | Flotillin 1 |
References
- Schliephake, H. Bone growth factors in maxillofacial skeletal reconstruction. Int. J. Oral Maxillofac. Surg. 2002, 31, 469–484. [Google Scholar] [CrossRef] [PubMed]
- Porter, J.R.; Ruckh, T.T.; Popat, K.C. Bone tissue engineering: A review in bone biomimetics and drug delivery strategies. Biotechnol. Prog. 2009, 25, 1539–1560. [Google Scholar] [CrossRef] [PubMed]
- Cowan, C.M.; Soo, C.; Ting, K.; Wu, B. Evolving concepts in bone tissue engineering. Curr. Top. Dev. Biol. 2005, 66, 239–285. [Google Scholar] [PubMed]
- Wu, M.; Chen, G.; Li, Y.P. TGF-β and BMP signaling in osteoblast, skeletal development, and bone formation, homeostasis and disease. Bone Res. 2016, 4, 16009. [Google Scholar] [CrossRef]
- Chen, G.; Deng, C.; Li, Y.P. TGF-β and BMP signaling in osteoblast differentiation and bone formation. Int. J. Biol. Sci. 2012, 8, 272–288. [Google Scholar]
- Katagiri, T.; Watabe, T. Bone morphogenetic proteins. Cold Spring Harb. Perspect. Biol. 2016, 8, a021899. [Google Scholar] [CrossRef]
- Dituri, F.; Cossu, C.; Mancarella, S.; Giannelli, G. The Interactivity between TGFβ and BMP Signaling in Organogenesis, Fibrosis, and Cancer. Cells 2019, 8, 1130. [Google Scholar] [CrossRef]
- Ferrara, N. VEGF and the quest for tumour angiogenesis factors. Nat. Rev. Cancer 2002, 2, 795–803. [Google Scholar] [CrossRef]
- Galarraga-Vinueza, M.E.; Barootchi, S.; Nevins, M.L.; Nevins, M.; Miron, R.J.; Tavelli, L. Twenty-five years of recombinant human growth factors rhPDGF-BB and rhBMP-2 in oral hard and soft tissue regeneration. Periodontol. 2000 2024, 94, 483–509. [Google Scholar] [CrossRef]
- Ornitz, D.M.; Itoh, N. The fibroblast growth factor signaling pathway. Wiley Interdiscip. Rev. Dev. Biol. 2015, 4, 215–266. [Google Scholar] [CrossRef]
- Carreira, A.C.; Lojudice, F.H.; Halcsik, E.; Navarro, R.D.; Sogayar, M.C.; Granjeiro, J.M. Bone morphogenetic proteins: Facts, challenges, and future perspectives. J. Dent. Res. 2014, 93, 335–345. [Google Scholar] [CrossRef]
- Hammarström, L. The role of enamel matrix proteins in the development of cementum and periodontal tissues. Ciba Found. Symp. 1997, 205, 246–255. [Google Scholar]
- Haze, A.; Taylor, A.L.; Blumenfeld, A.; Rosenfeld, E.; Leiser, Y.; Dafni, L.; Shay, B.; Gruenbaum-Cohen, Y.; Fermon, E.; Haegewald, S.; et al. Amelogenin expression in long bone and cartilage cells and in bone marrow progenitor cells. Anat. Rec. 2007, 290, 455–460. [Google Scholar] [CrossRef] [PubMed]
- Miron, R.J.; Sculean, A.; Cochran, D.L.; Froum, S.; Zucchelli, G.; Nemcovsky, C.; Donos, N.; Lyngstadaas, S.P.; Deschner, J.; Dard, M.; et al. Twenty years of enamel matrix derivative: The past, the present and the future. J. Clin. Periodontol. 2016, 43, 668–683. [Google Scholar]
- Moradian-Oldak, J. Amelogenins: Assembly, processing, and control of crystal morphology. Matrix Biol. 2001, 20, 293–306. [Google Scholar] [CrossRef] [PubMed]
- Veis, A.; Tompkins, K.; Alvares, K.; Wei, K.; Wang, L.; Wang, X.S.; Brownell, A.G.; Jengh, S.M.; Healy, K.E. Specific amelogenin gene splice products have signaling effects on cells in culture and in implants in vivo. J. Biol. Chem. 2000, 275, 41263–41272. [Google Scholar] [CrossRef][Green Version]
- Deutsch, D.; Haze-Filderman, A.; Blumenfeld, A.; Dafni, L.; Leiser, Y.; Shay, B.; Gruenbaum-Cohen, Y.; Rosenfeld, E.; Fermon, E.; Zimmermann, B.; et al. Amelogenin, a major structural protein in mineralizing enamel, is also expressed in soft tissues. Eur. J. Oral Sci. 2006, 114, 183–189. [Google Scholar] [CrossRef] [PubMed]
- Warotayanont, R.; Frenkel, B.; Snead, M.L.; Zhou, Y. Leucine-rich amelogenin peptide induces osteogenesis by activation of the Wnt pathway. Biochem. Biophys. Res. Commun. 2009, 387, 558–563. [Google Scholar] [CrossRef]
- Gestrelius, S.; Andersson, C.; Lidström, D.; Hammarström, L.; Somerman, M. In vitro studies on periodontal ligament cells and enamel matrix derivative. J. Clin. Periodontol. 1997, 24, 685–692. [Google Scholar] [CrossRef]
- Cardaropoli, G.; Leonhardt, Å.S. Enamel matrix proteins in the treatment of deep intrabony defects. J. Periodontol. 2002, 73, 501–514. [Google Scholar] [CrossRef]
- Zucchelli, G.; Amore, C.; Montebugnoli, L.; De Sanctis, M. Enamel matrix proteins and bovine porous bone mineral in the treatment of intrabony defects: A randomized controlled clinical trial. J. Periodontol. 2003, 74, 1725–1735. [Google Scholar] [PubMed]
- Fiorino, A.; Marturano, A.; Placella, G.; Staderini, E.; Igual Domingo, L.; Cerulli, G.G.; Tiribuzi, R.; Blasi, P. Amelogenin-Derived Peptides in Bone Regeneration: A Systematic Review. Int. J. Mol. Sci. 2021, 22, 9224. [Google Scholar] [CrossRef] [PubMed]
- Caplan, A.I. Mesenchymal stem cells: Time to change the name! Stem Cells Transl. Med. 2017, 6, 1445–1451. [Google Scholar] [CrossRef] [PubMed]
- Dominici, M.; Le Blanc, K.; Mueller, I.; Slaper-Cortenbach, I.; Marini, F.; Krause, D.; Deans, R.; Keating, A.; Prockop, D.; Horwitz, E. Minimal criteria for defining multipotent mesenchymal stromal cells. Cytotherapy 2006, 8, 315–317. [Google Scholar] [CrossRef]
- Gronthos, S.; Mankani, M.; Brahim, J.; Robey, P.G.; Shi, S. Postnatal human dental pulp stem cells (DPSCs) in vitro and in vivo. Proc. Natl. Acad. Sci. USA 2000, 97, 13625–13630. [Google Scholar] [CrossRef]
- Augustine, R.; Gezek, M.; Nikolopoulos, V.K.; Buck, P.L.; Bostanci, N.S.; Camci-Unal, G. Stem cells in bone tissue engineering: Progress, promises and challenges. Stem Cell Rev. Rep. 2024, 20, 1692–1731. [Google Scholar] [CrossRef]
- Del Giudice, C.; Rengo, C.; Menale, C.; Fu Chou, Y.; Jovani Sancho, M.D.M.; Spagnuolo, G.; Sauro, S. Assessment of fluoride-infused calcium phosphate resin composites as effective remineralisation agents for human dental pulp stem cells. J. Dent. 2025, 161, 105997. [Google Scholar] [CrossRef]
- McCloy, R.A.; Rogers, S.; Caldon, C.E.; Lorca, T.; Castro, A.; Burgess, A. Partial inhibition of Cdk1 in G 2 phase overrides the SAC and decouples mitotic events. Cell Cycle 2014, 13, 1400–1412. [Google Scholar] [CrossRef]
- Haruyama, N.; Yamaza, T.; Suzuki, S.; Hall, B.; Cho, A.; Gibson, C.W.; Kulkarni, A.B. Leucine rich amelogenin peptide prevents ovariectomy-induced bone loss in mice. PLoS ONE 2021, 16, e0259966. [Google Scholar]
- Huang, Y.; Goldberg, M.; Le, T.; Qiang, R.; Warner, D.; Witkowska, H.E.; Liu, H.; Zhu, L.; Denbesten, P.; Li, W. Amelogenin exons 8 and 9 encoded peptide enhances leucine rich amelogenin peptide mediated dental pulp repair. Cells Tissues Organs 2012, 196, 151–160. [Google Scholar] [CrossRef]
- Pandya, M.; Lyu, H.; Luan, X.; Diekwisch, T.G.H. Polarized, Amelogenin Expressing Ameloblast-Like Cells from Cervical Loop/Dental Pulp Cocultures in Bioreactors. Stem Cells Dev. 2021, 30, 797–805. [Google Scholar] [CrossRef]
- Peng, X.; Han, S.; Wang, K.; Ding, L.; Liu, Z.; Zhang, L. Evaluating the potential of an amelogenin-derived peptide in tertiary dentin formation. Regen. Biomater. 2021, 8, rbab004. [Google Scholar] [CrossRef]
- Yu, Z.; Jiang, S.; Li, X.; Li, X.; Wang, G.; Dai, X.; Lian, X.; Yan, Y.; Wang, Y.; Yang, Z.; et al. Amelogenin Peptide Promotes Human Dental Pulp Cell Proliferation and Odontogenic Differentiation via ERK1/2 Pathway. Int. Dent. J. 2026, 76, 109304. [Google Scholar] [CrossRef] [PubMed]
- Wen, X.; Cawthorn, W.P.; MacDougald, O.A.; Stupp, S.I.; Snead, M.L.; Zhou, Y. The influence of Leucine-rich amelogenin peptide on MSC fate by inducing Wnt10b expression. Biomaterials 2011, 32, 6478–6486. [Google Scholar] [CrossRef] [PubMed]
- Katayama, N.; Kato, H.; Taguchi, Y.; Tanaka, A.; Umeda, M. The effects of synthetic oligopeptide derived from enamel matrix derivative on cell proliferation and osteoblastic differentiation of human mesenchymal stem cells. Int. J. Mol. Sci. 2014, 15, 14026–14043. [Google Scholar] [CrossRef] [PubMed]
- Yasui, N.; Taguchi, Y.; Tanaka, A.; Ueda, M.; Umeda, M. Biological Effects of Emdogain®-derived Oligopeptides on Rat Bone Marrow Cells in Vitro. J. Oral Tissue Eng. 2012, 9, 126–135. Available online: https://www.jstage.jst.go.jp/article/jarde/9/3/9_126/_article/-char/en (accessed on 26 January 2026).
- Ye, L.; Le, T.Q.; Zhu, L.; Butcher, K.; Schneider, R.A.; Li, W.; Besten, P.K. Amelogenins in human developing and mature dental pulp. J. Dent. Res. 2006, 85, 814–818. [Google Scholar] [CrossRef]
- Frasheri, I.; Ern, C.; Diegritz, C.; Hickel, R.; Hristov, M.; Folwaczny, M. Full-length amelogenin influences the differentiation of human dental pulp stem cells. Stem Cell Res. Ther. 2016, 7, 10. [Google Scholar] [CrossRef][Green Version]
- Matsuda, Y.; Hatakeyama, Y.; Nakashima, K.; Kamogashira, N.; Hatakeyama, J.; Tamaoki, S.; Sawa, Y.; Ishikawa, H. Effects of a Chemically Synthesized Leucine-Rich Amelogenin Peptide (csLRAP) on Chondrogenic and Osteogenic Cells. J. Hard Tissue Biol. 2017, 26, 51–60. [Google Scholar] [CrossRef][Green Version]
- Amin, H.D.; Olsen, I.; Knowles, J.C.; Donos, N. Differential effect of amelogenin peptides on osteogenic differentiation in vitro: Identification of possible new drugs for bone repair and regeneration. Tissue Eng. Part A 2012, 18, 1193–1202. [Google Scholar] [CrossRef]
- Zhang, H.; Tompkins, K.; Garrigues, J.; Snead, M.L.; Gibson, C.W.; Somerman, M.J. Full length amelogenin binds to cell surface LAMP-1 on tooth root/periodontium associated cells. Arch. Oral Biol. 2010, 55, 417–425. [Google Scholar] [CrossRef] [PubMed]
- Fukuda, T.; Sanui, T.; Toyoda, K.; Tanaka, U.; Taketomi, T.; Uchiumi, T.; Nishimura, F. Identification of novel amelogenin-binding proteins by proteomics analysis. PLoS ONE 2013, 8, e78129. [Google Scholar] [CrossRef] [PubMed]
- Toyoda, K.; Fukuda, T.; Sanui, T.; Tanaka, U.; Yamamichi, K.; Atomura, R.; Maeda, H.; Tomokiyo, A.; Taketomi, T.; Uchiumi, T.; et al. Grp78 Is Critical for Amelogenin-Induced Cell Migration in a Multipotent Clonal Human Periodontal Ligament Cell Line. J. Cell Physiol. 2016, 231, 414–427. [Google Scholar] [CrossRef] [PubMed]
- Wang, H.J.; Tannukit, S.; Wen, X.; Shapiro, J.L.; Snead, M.L.; Paine, M.L. Using the yeast two-hybrid assay to discover protein partners for the leucine-rich amelogenin peptide and for tuftelin-interacting protein 11. Eur. J. Oral Sci. 2006, 114, 276–279; discussion 285-286, 382. [Google Scholar] [CrossRef]
- Martins, L.; Leme, A.F.P.; Kantovitz, K.R.; de Luciane Martins, E.N.; Sallum, E.A.; Casati, M.Z.; Nociti, F.H., Jr. Leucine-Rich Amelogenin Peptide (LRAP) Uptake by Cementoblast Requires Flotillin-1 Mediated Endocytosis. J. Cell Physiol. 2016, 232, 556–565. [Google Scholar] [CrossRef]
- Zhang, H.; Yang, Y.; Han, Y.; Hu, Z.; Guan, L.; Wang, S. Amelogenin Promotes Periodontal Bone Regeneration by Inducing Bone Marrow Mesenchymal Stem Cell Homing. Stem Cells Dev. 2025, 34, 395–404. [Google Scholar] [CrossRef]
- Baron, R.; Kneissel, M. WNT signaling in bone homeostasis and disease: From human mutations to treatments. Nat. Med. 2013, 19, 179–192. [Google Scholar] [CrossRef]
- Zhu, S.; Chen, W.; Masson, A.; Li, Y.P. Cell signaling and transcriptional regulation of osteoblast lineage commitment, differentiation, bone formation, and homeostasis. Cell Discov. 2024, 10, 71. [Google Scholar] [CrossRef]
- Wróbel, E.; Wojdasiewicz, P.; Mikulska, A.; Szukiewicz, D. β-Catenin: A Key Molecule in Osteoblast Differentiation. Biomolecules 2025, 15, 1043. [Google Scholar] [CrossRef]
- Dong, J.; Xu, X.; Zhang, Q.; Yuan, Z.; Tan, B. The PI3K/AKT pathway promotes fracture healing through its crosstalk with Wnt/β-catenin. Exp. Cell Res. 2020, 394, 112137. [Google Scholar] [CrossRef]
- Guntur, A.R.; Rosen, C.J.; Naski, M.C. N-cadherin adherens junctions mediate osteogenesis through PI3K signaling. Bone 2012, 50, 54–62. [Google Scholar] [CrossRef]
- Dejaeger, M.; Böhm, A.M.; Dirckx, N.; Devriese, J.; Nefyodova, E.; Cardoen, R.; St-Arnaud, R.; Tournoy, J.; Luyten, F.P.; Maes, C. Integrin-Linked Kinase Regulates Bone Formation by Controlling Cytoskeletal Organization and Modulating BMP and Wnt Signaling in Osteoprogenitors. J. Bone Miner. Res. 2017, 32, 2087–2102. [Google Scholar] [CrossRef]
- Seubert, B.; Cui, H.; Simonavicius, N.; Honert, K.; Schäfer, S.; Reuning, U.; Heikenwalder, M.; Mari, B.; Krüger, A. Tetraspanin CD63 acts as a pro-metastatic factor via β-catenin stabilization. Int. J. Cancer 2015, 136, 2304–2315. [Google Scholar] [CrossRef]
- Kurrle, N.; Völlner, F.; Eming, R.; Hertl, M.; Banning, A.; Tikkanen, R. Flotillins directly interact with γ-catenin and regulate epithelial cell-cell adhesion. PLoS ONE 2013, 8, e84393. [Google Scholar] [CrossRef]





| Primer | Forward Sequence | Reverse Sequence |
|---|---|---|
| GAPDH | TCAGCAATGCCTCCTGCAC | TCTGGGTGGCAGTGATGGC |
| OCN | TGAGAGCCCTCACACTCCTC | ACCTTTGCTGGACTCTGCAC |
| Runx2 | ATGTGTGTTTGTTTCAGCAGCA | TCCCTAAAGTCACTCGGTATGTGTA |
| Col1α1 | CCCGGGTTTCAGAGACAACTTC | TCCACATGCTTTATTCCAGCAATC |
| MEPE | GGTTATACAGATCTTCAAGAGAGAG | GTTGGTACTTTCAGCTGCATCACT |
| DMP−1 | TGGGGATTATCCTGTGCTCT | TACTTCTGGGGTCACTGTCG |
Disclaimer/Publisher’s Note: The statements, opinions and data contained in all publications are solely those of the individual author(s) and contributor(s) and not of MDPI and/or the editor(s). MDPI and/or the editor(s) disclaim responsibility for any injury to people or property resulting from any ideas, methods, instructions or products referred to in the content. |
© 2026 by the authors. Licensee MDPI, Basel, Switzerland. This article is an open access article distributed under the terms and conditions of the Creative Commons Attribution (CC BY) license.
Share and Cite
Del Giudice, C.; La Rosa, G.; Vito, C.; Tiribuzi, R.; Spagnuolo, G.; Menale, C.; Rengo, C.; Fiorino, A. Comparative Analysis of Amelogenin-Derived Peptides LRAP and SP on Osteogenic Differentiation of Human Dental Pulp and Bone Marrow-Derived Stem Cells. Dent. J. 2026, 14, 94. https://doi.org/10.3390/dj14020094
Del Giudice C, La Rosa G, Vito C, Tiribuzi R, Spagnuolo G, Menale C, Rengo C, Fiorino A. Comparative Analysis of Amelogenin-Derived Peptides LRAP and SP on Osteogenic Differentiation of Human Dental Pulp and Bone Marrow-Derived Stem Cells. Dentistry Journal. 2026; 14(2):94. https://doi.org/10.3390/dj14020094
Chicago/Turabian StyleDel Giudice, Carmela, Giuliana La Rosa, Carmen Vito, Roberto Tiribuzi, Gianrico Spagnuolo, Ciro Menale, Carlo Rengo, and Antonino Fiorino. 2026. "Comparative Analysis of Amelogenin-Derived Peptides LRAP and SP on Osteogenic Differentiation of Human Dental Pulp and Bone Marrow-Derived Stem Cells" Dentistry Journal 14, no. 2: 94. https://doi.org/10.3390/dj14020094
APA StyleDel Giudice, C., La Rosa, G., Vito, C., Tiribuzi, R., Spagnuolo, G., Menale, C., Rengo, C., & Fiorino, A. (2026). Comparative Analysis of Amelogenin-Derived Peptides LRAP and SP on Osteogenic Differentiation of Human Dental Pulp and Bone Marrow-Derived Stem Cells. Dentistry Journal, 14(2), 94. https://doi.org/10.3390/dj14020094

