Enhancing Energy Efficiency of the Doze Mode Mechanism in Ethernet Passive Optical Networks Using Support Vector Regression
Abstract
:1. Introduction
2. Related Work
3. System Model
3.1. Proposed ONU and OLT Architecture
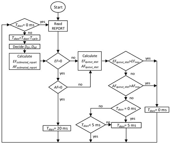
3.2. Determining the Duration of the Doze
3.3. Estimating EF and AF Traffic with SVR
3.4. SVR-Based Dynamic Bandwidth Allocation
3.5. OLT and ONU Operations
4. Experiments
4.1. Mean Packet Delay
4.2. Jitter
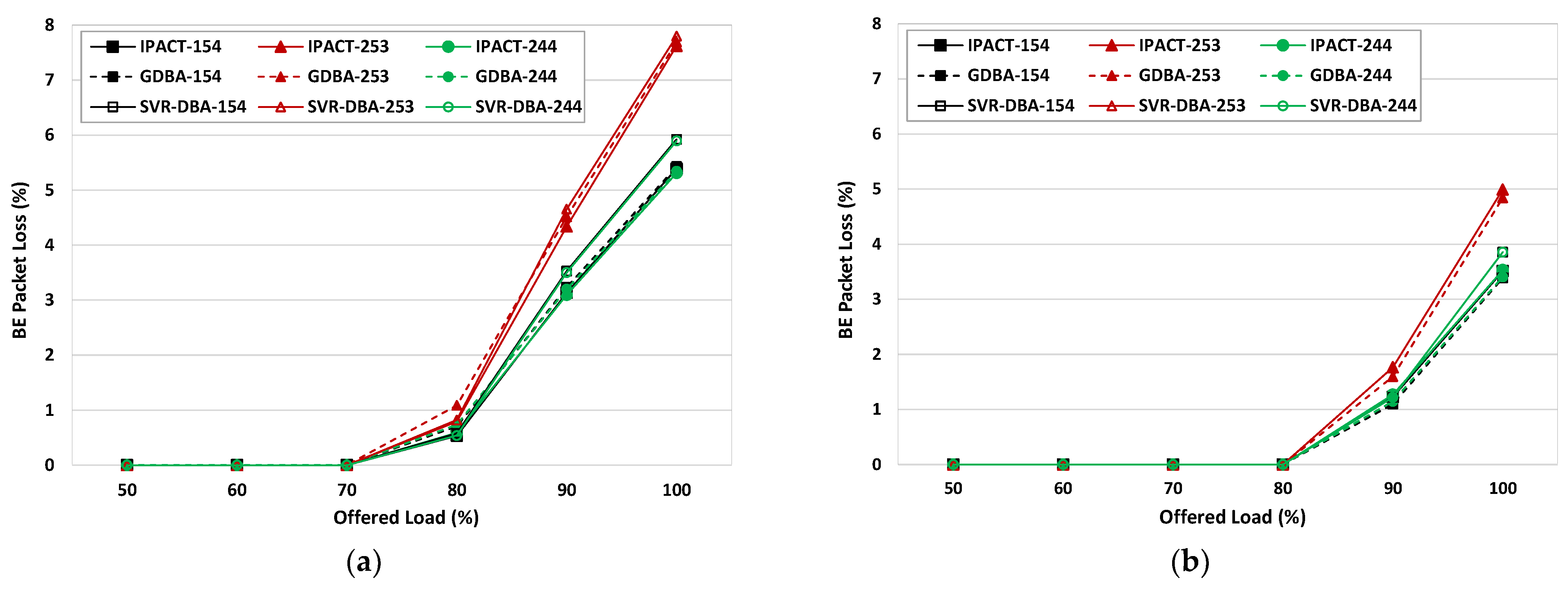
4.3. Packet Loss
4.4. Energy Savings
5. Conclusions
Author Contributions
Funding
Institutional Review Board Statement
Informed Consent Statement
Data Availability Statement
Conflicts of Interest
References
- Van Heddeghem, W.; Lambert, S.; Lannoo, B.; Colle, D.; Pickavet, M.; Demeester, P. Trends in worldwide ICT electricity consumption from 2007 to 2012. Comput. Commun. 2014, 50, 64–76. [Google Scholar] [CrossRef] [Green Version]
- Lv, Y.; Bi, M.; Zhai, Y.; Chi, H.; Wang, Y. Study on the solutions to heterogeneous onu propagation delays for energy-efficient and low-latency EPONs. IEEE Access 2020, 8, 193665–193680. [Google Scholar] [CrossRef]
- Dhaini, A.R.; Ho, P.; Shen, G. Toward green next-generation passive optical networks. IEEE Commun. Mag. 2011, 49, 94–101. [Google Scholar] [CrossRef]
- Newaz, S.H.S.; Cuevas, A.; Lee, G.M.; Crespi, N.; Choi, J.K. Improving energy saving in time-division multiplexing passive optical networks. IEEE Internet Comput. 2013, 17, 23–31. [Google Scholar] [CrossRef]
- Kramer, G.; Mukherjee, B.; Pesavento, G. Interleaved polling with adaptive cycle time (IPACT): A dynamic bandwidth distribution scheme in an optical access network. Photonic Netw. Commun. 2002, 4, 89–107. [Google Scholar] [CrossRef]
- Hwang, I.-S.; Lee, J.-Y.; Lai, K.R.; Liem, A.T. Generic QoS-aware interleaved dynamic bandwidth allocation in scalable EPONs. IEEE/OSA J. Opt. Commun. Netw. 2012, 4, 99–107. [Google Scholar] [CrossRef]
- Butt, R.A.; Idrus, S.M.; Zulkifli, N.; Ashraf, M.W. A survey of energy conservation schemes for present and next generation passive optical networks. J. Commun. 2018, 13, 129–138. [Google Scholar] [CrossRef]
- Kani, J. Power saving techniques and mechanisms for optical access networks systems. J. Lightwave Technol. 2013, 31, 563–570. [Google Scholar] [CrossRef]
- Hirafuji, R.O.C.; da Cunha, K.B.; Campelo, D.R.; Dhaini, A.R.; Khotimsky, D.A. The watchful sleep mode: A new standard for energy efficiency in future access networks. IEEE Commun. Mag. 2015, 53, 150–157. [Google Scholar] [CrossRef]
- Liu, C.-P.; Wu, H.-T.; Ke, K.-W. The QoS provisioning tri-mode energy saving mechanism for EPON networks. Photonic Netw. Commun. 2017, 33, 26–38. [Google Scholar] [CrossRef]
- Nikoukar, A.; Hwang, I.-S.; Su, Y.-M.; Liem, A.T. An adaptive two-stage energy-efficiency mechanism for the doze mode in EPON. Opt. Fiber Technol. 2016, 30, 81–88. [Google Scholar] [CrossRef]
- Nikoukar, A.; Hwang, I.-S.; Wang, C.-J.; Ab-Rahman, M.S.; Liem, A.T. A SIEPON based transmitter sleep mode energy-efficient mechanism in EPON. Opt. Fiber Technol. 2015, 23, 78–89. [Google Scholar] [CrossRef]
- Hwang, I.-S.; Nikoukar, A.; Su, Y.-M.; Liem, A.T. Decentralized SIEPON-based ONU-initiated Tx/TRx energy-efficiency mechanism in EPON. IEEE/OSA J. Opt. Commun. Netw. 2016, 8, 238–248. [Google Scholar] [CrossRef]
- Nikoukar, A.; Hwang, I.-S.; Liem, A.T.; Wang, C.-J. QoS-aware energy-efficient mechanism for sleeping mode ONUs in enhanced EPON. Photonic Netw. Commun. 2015, 30, 59–70. [Google Scholar] [CrossRef]
- Lotfolahi, M.; Yang, C.-Z.; Hwang, I.-S.; Nikoukar, A.; Wu, Y.-H. A predictive logistic regression based doze mode energy-efficiency mechanism in EPON. IEICE Trans. Inf. Syst. 2018, 101, 678–684. [Google Scholar] [CrossRef] [Green Version]
- Liu, C.-P.; Wu, H.-T.; Yu, P.-Y.; Ke, K.-W. An energy-saving scheme of TWDM-PON system for NG-EPON networks. In Proceedings of the 7th International Symposium on Next Generation Electronics (ISNE), Taipei, Taiwan, 7–9 May 2018. [Google Scholar]
- Butt, R.A.; Idrus, S.M.; Qureshi, K.N.; Shah, P.M.A.; Zulkifli, N. An energy efficient cyclic sleep control framework for ITU PONs. Opt. Switch. Netw. 2018, 27, 7–17. [Google Scholar] [CrossRef]
- Drucker, H.; Burges, C.J.C.; Kaufman, L.; Smola, A.J.; Vapnik, V. Support vector regression machines. In Proceedings of the 9th International Conference on Neural Information Processing Systems, Denvor, CO, USA, 2–5 December 1996; pp. 155–161. [Google Scholar]
- Ho, C.-H.; Lin, C.-J. Large-scale linear support vector regression. J. Mach. Learn. Res. 2012, 13, 3323–3348. [Google Scholar]
- Butt, R.A.; Ashraf, M.W.; Anwar, M.Y.; Anwar, M. Receiver on time optimization for watchful sleep mode to enhance energy savings of 10-gigabit passive optical network. Tech. J. Univ. Eng. Technol. (UET) 2018, 23, 72–80. [Google Scholar]
- Zin, A.M.; Idrus, S.M.; Ramli, A.; Butt, R.A.; Atan, F.M.; Ismail, N.A. Performance evaluation of XG-PON with DBA based-watchful sleep mode. In Proceedings of the IEEE 7th International Conference on Photonics (ICP 2018), Langkawi, Malaysia, 9–11 April 2018. [Google Scholar]
- Pakpahan, A.F.; Hwang, I.-S. Enabling flexible software-defined energy-efficientorchestration in TWDM-PON. J. Internet Technol. 2020, 21, 365–374. [Google Scholar]
- Ganesan, E.; Hwang, I.-S.; Liem, A.T.; Ab-Rahman, M.S. 5G-enabled tactile internet resource provision via software-defined optical access networks (SDOANs). Photonics 2021, 8, 140. [Google Scholar] [CrossRef]
- SafaeiSisakht, M.; Nikoukar, A.; Goudarzi, H.; Hwang, I.-S.; Liem, A.T. Lattice based EPON energy-saving scheme analysis. Opt. Fiber Technol. 2020, 57, 102243. [Google Scholar] [CrossRef]
- Garfias, P.; De Andrade, M.; Tornatore, M.; Buttaboni, A.; Sallent, S.; Gutiérrez, L. Energy-saving mechanism in WDM/TDM-PON based on upstream network traffic. Photonics 2014, 1, 235–250. [Google Scholar] [CrossRef] [Green Version]
- Awad, M.; Khanna., R. Support vector regression. In Efficient Learning Machines: Theories, Concepts, and Applications for Engineers and System Designers; Apress: Berkeley, CA, USA, 2015; pp. 67–80. [Google Scholar]
- Bi, L.; Tsimhoni, O.; Liu, Y. Using the support vector regression approach to model human performance. IEEE Trans. Syst. Man Cybern. Part A Syst. Hum. 2011, 41, 410–417. [Google Scholar] [CrossRef]
- Bishop, C.M. Pattern Recognition and Machine Learning; Springer: Berlin/Heidelberg, Germany, 2006. [Google Scholar]
- Ameri, A.; Kamavuako, E.N.; Scheme, E.J.; Englehart, K.B.; Parker, P.A. Support vector regression for improved real-time, simultaneous myoelectric control. IEEE Trans. Neural Syst. Rehabil. Eng. 2014, 22, 1198–1209. [Google Scholar] [CrossRef]
- Abualigah, L.; Diabat, A. A comprehensive survey of the grasshopper optimization algorithm: Results, variants, and applications. Neural Comput. Appl. 2020, 32, 15533–15556. [Google Scholar] [CrossRef]
- Abualigah, L. Group search optimizer: A nature-inspired meta-heuristic optimization algorithm with its results, variants, and applications. Neural Comput. Appl. 2021, 33, 2949–2972. [Google Scholar] [CrossRef]
- Lu, Z.; Yang, H. Unlocking the Power of OPNET Modeler; Cambridge University Press: Cambridge, UK, 2012. [Google Scholar]
- Sethi, A.S.; Hnatyshin, V.Y. The Practical OPNET User Guide for Computer Network Simulation; CRC Press: Boca Raton, FL, USA, 2012. [Google Scholar]
- Evans, J.; Filsfils, C. Deploying IP and MPLS QoS for Multiservice Networks: Theory and Practice; Morgan Kaufmann: San Francisco, CA, USA, 2007. [Google Scholar]
- Abualigah, L.; Shehab, M.; Diabat, A.; Abraham, A. Selection scheme sensitivity for a hybrid salp swarm algorithm: Analysis and applications. Eng. Comput. 2020, 1–27. [Google Scholar] [CrossRef]
- Abualigah, L.; Diabat, A.; Mirjalili, S.; Abd Elaziz, M.; Gandomi, A.H. The arithmetic optimization algorithm. Comput. Methods Appl. Mech. Eng. 2021, 376, 113609. [Google Scholar] [CrossRef]








| Parameter | Value |
|---|---|
| Number of ONUs | 32 |
| Up/Down link capacity | 1 Gbps |
| OLT-ONU distance | 10–20 km |
| ONU wakeup overhead time | 0.125 ms |
| ONU active mode power consumption | 3.85 W |
| ONU Doze mode power consumption | 1.7 W |
| ONU buffer size | 5 Mb |
| Maximum transmission cycle time | 1 ms, 1.5 ms |
| Guard time | 5 μs |
| DBA computation time | 10 μs |
Publisher’s Note: MDPI stays neutral with regard to jurisdictional claims in published maps and institutional affiliations. |
© 2022 by the authors. Licensee MDPI, Basel, Switzerland. This article is an open access article distributed under the terms and conditions of the Creative Commons Attribution (CC BY) license (https://creativecommons.org/licenses/by/4.0/).
Share and Cite
Yang, C.-Z.; Lotfolahi, M.A.; Hwang, I.-S.; Ab-Rahman, M.S.; Nikoukar, A.; Liem, A.T.; Ganesan, E. Enhancing Energy Efficiency of the Doze Mode Mechanism in Ethernet Passive Optical Networks Using Support Vector Regression. Photonics 2022, 9, 180. https://doi.org/10.3390/photonics9030180
Yang C-Z, Lotfolahi MA, Hwang I-S, Ab-Rahman MS, Nikoukar A, Liem AT, Ganesan E. Enhancing Energy Efficiency of the Doze Mode Mechanism in Ethernet Passive Optical Networks Using Support Vector Regression. Photonics. 2022; 9(3):180. https://doi.org/10.3390/photonics9030180
Chicago/Turabian StyleYang, Cheng-Zen, Mohammad Amin Lotfolahi, I-Shyan Hwang, Mohammed Syuhaimi Ab-Rahman, Aliakbar Nikoukar, Andrew Tanny Liem, and Elaiyasuriyan Ganesan. 2022. "Enhancing Energy Efficiency of the Doze Mode Mechanism in Ethernet Passive Optical Networks Using Support Vector Regression" Photonics 9, no. 3: 180. https://doi.org/10.3390/photonics9030180
APA StyleYang, C.-Z., Lotfolahi, M. A., Hwang, I.-S., Ab-Rahman, M. S., Nikoukar, A., Liem, A. T., & Ganesan, E. (2022). Enhancing Energy Efficiency of the Doze Mode Mechanism in Ethernet Passive Optical Networks Using Support Vector Regression. Photonics, 9(3), 180. https://doi.org/10.3390/photonics9030180

