Research and Application of Interferogram Acquisition Method for Ground-Based Fourier-Transform Infrared Greenhouse Gas Spectrometer
Abstract
1. Introduction
2. Dual-Channel Interferometric Data-Acquisition Methods
3. Simulation Analysis and Circuit Design
3.1. Simulation Experiments and Analysis
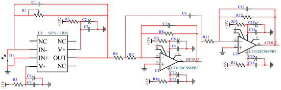
3.2. Hardware Design and Analysis
3.3. Calibration and Correction of Channel Errors
- Access a known zero-voltage signal at the input of the ADC, read the output value of the ADC (which represents the zero offset of the ADC), and subtract this zero offset from subsequent ADC output values to achieve zero calibration.
- Apply a known full-scale voltage signal to the input of the ADC, and read the ADC’s output value (which corresponds to the ADC’s output at full-scale voltage). The theoretical output value of the ADC at full-scale voltage should equal the reference voltage. Adjust the actual ADC output value to match the theoretical value proportionally through software programming, thereby achieving full-scale calibration.
- Measure the ADC’s output value at several known input voltage points. Based on the measured output values and the corresponding input voltage values, calculate the offset and gain factor for the ADC in each voltage range. In the software, create a look-up table to store the offsets and gain coefficients for each voltage range. During data acquisition, retrieve the corresponding offsets and gain coefficients from the look-up table based on the input voltage range, and use them to correct the ADC’s output value.
4. Applications and Analysis
4.1. Experimental Instruments
4.2. CO2 Observations and Analyses
5. Conclusions
Author Contributions
Funding
Institutional Review Board Statement
Informed Consent Statement
Data Availability Statement
Conflicts of Interest
References
- Löw, B.A.; Kleinschek, R.; Enders, V.; Sander, S.P.; Pongetti, T.J.; Schmitt, T.D.; Hase, F.; Kostinek, J.; Butz, A. A portable reflected-sunlight spectrometer for CO2 and CH4. Atmos. Meas. Tech. 2023, 16, 5125–5144. [Google Scholar] [CrossRef]
- Humpage, N.; Boesch, H.; Okello, W.; Chen, J.; Dietrich, F.; Lunt, M.F.; Feng, L.; Palmer, P.I.; Hase, F. Greenhouse gas column observations from a portable spectrometer in Uganda. Atmos. Meas. Tech. Discuss. 2023, 2023, 5679–5707. [Google Scholar] [CrossRef]
- Mostafavi Pak, N.; Hedelius, J.K.; Roche, S.; Cunningham, L.; Baier, B.; Sweeney, C.; Roehl, C.; Laughner, J.; Toon, G.; Wennberg, P.; et al. Using portable low-resolution spectrometers to evaluate Total Carbon Column Observing Network (TCCON) biases in North America. Atmos. Meas. Tech. 2023, 16, 1239–1261. [Google Scholar] [CrossRef]
- Davis, S.P.; Abrams, M.C.; Brault, J.W. Fourier Transform Spectrometry; Academic Press: Cambridge, MA, USA, 2001. [Google Scholar]
- Duan, M.; Zong, Y.; Zhu, R.; Li, J. Phase-tilt iteration: Accurate and robust phase extraction from random tilt-shift interferograms. Opt. Lasers Eng. 2021, 142, 106595. [Google Scholar] [CrossRef]
- Shu, S.; Liu, J.; Xu, L.; Wang, Y.; Deng, Y.; Sun, Y. Real-Time Simulation of Clear Sky Background Radiation in Gas Infrared Remote Sensing Monitoring. Photonics 2024, 11, 904. [Google Scholar] [CrossRef]
- Palchetti, L.; Lastrucci, D. Spectral noise due to sampling errors in Fourier-transform spectroscopy. Appl. Opt. 2001, 40, 3235–3243. [Google Scholar] [CrossRef]
- Griffiths, P.R.; de Haseth, J.A. Fourier Transform Infrared Spectrometry, 2nd ed.; Analytical and Bioanalytical Chemistry; Springer: Berlin/Heidelberg, Germany, 2008; Volume 391, pp. 2379–2380. [Google Scholar]
- Cohen, D.L. Performance degradation of a Michelson interferometer due to random sampling errors. Appl. Opt. 1999, 38, 139–151. [Google Scholar] [CrossRef] [PubMed]
- Simon, A.; Metz, W.; Keens, A. Data acquisition and interferogram data treatment in FT-IR spectrometers. Vib. Spectrosc. 2002, 29, 97–101. [Google Scholar] [CrossRef]
- Alber, G.M.; Marshall, A.G. Effect of sampling rate on Fourier transform spectra: Oversampling is overrated. Appl. Spectrosc. 1990, 44, 1111–1116. [Google Scholar] [CrossRef]
- Brault, J.W. New approach to high-precision Fourier transform spectrometer design. Appl. Opt. 1996, 35, 2891–2896. [Google Scholar] [CrossRef] [PubMed]
- Kang, Y. Analysis of sampling error in FTIR. In Proceedings of the PIAGENG 2013: Image Processing and Photonics for Agricultural Engineering, Sanya, China, 27–28 January 2013; SPIE: Bellingham, WA, USA, 2013; Volume 8761, pp. 122–127. [Google Scholar]
- Hao, J.; Lu, C.; Jiang, W. Research on interference signal acquisition technology of Fourier transform infrared spectrometer. Autom. Technol. Appl. 2016, 10, 23–27. [Google Scholar]
- Griffiths, P.R. Fourier transform infrared spectrometry. Science 1983, 222, 297–302. [Google Scholar] [CrossRef] [PubMed]
- Kester, W. (Ed.) Practical Design Techniques for Power and Thermal Management; Analog Devices: Wilmington, MA, USA, 1998. [Google Scholar]













Disclaimer/Publisher’s Note: The statements, opinions and data contained in all publications are solely those of the individual author(s) and contributor(s) and not of MDPI and/or the editor(s). MDPI and/or the editor(s) disclaim responsibility for any injury to people or property resulting from any ideas, methods, instructions or products referred to in the content. |
© 2025 by the authors. Licensee MDPI, Basel, Switzerland. This article is an open access article distributed under the terms and conditions of the Creative Commons Attribution (CC BY) license (https://creativecommons.org/licenses/by/4.0/).
Share and Cite
Deng, Y.; Xu, L.; Jin, L.; Sun, Y.; Zhang, L.; Liu, J.; Liu, W. Research and Application of Interferogram Acquisition Method for Ground-Based Fourier-Transform Infrared Greenhouse Gas Spectrometer. Photonics 2025, 12, 38. https://doi.org/10.3390/photonics12010038
Deng Y, Xu L, Jin L, Sun Y, Zhang L, Liu J, Liu W. Research and Application of Interferogram Acquisition Method for Ground-Based Fourier-Transform Infrared Greenhouse Gas Spectrometer. Photonics. 2025; 12(1):38. https://doi.org/10.3390/photonics12010038
Chicago/Turabian StyleDeng, Yasong, Liang Xu, Ling Jin, Yongfeng Sun, Lei Zhang, Jianguo Liu, and Wenqing Liu. 2025. "Research and Application of Interferogram Acquisition Method for Ground-Based Fourier-Transform Infrared Greenhouse Gas Spectrometer" Photonics 12, no. 1: 38. https://doi.org/10.3390/photonics12010038
APA StyleDeng, Y., Xu, L., Jin, L., Sun, Y., Zhang, L., Liu, J., & Liu, W. (2025). Research and Application of Interferogram Acquisition Method for Ground-Based Fourier-Transform Infrared Greenhouse Gas Spectrometer. Photonics, 12(1), 38. https://doi.org/10.3390/photonics12010038

