GDFSIC: A Few-Shot Image Classification Framework Integrating Global–Local Attention with Distance–Direction Similarity
Abstract
1. Introduction
2. Related Works
3. Methodology
3.1. Fundamentals of Few-Shot Learning
3.1.1. Few-Shot Learning
3.1.2. The -Way -Shot Problem
3.1.3. Meta-Learning
3.1.4. Metric-Based Meta-Learning
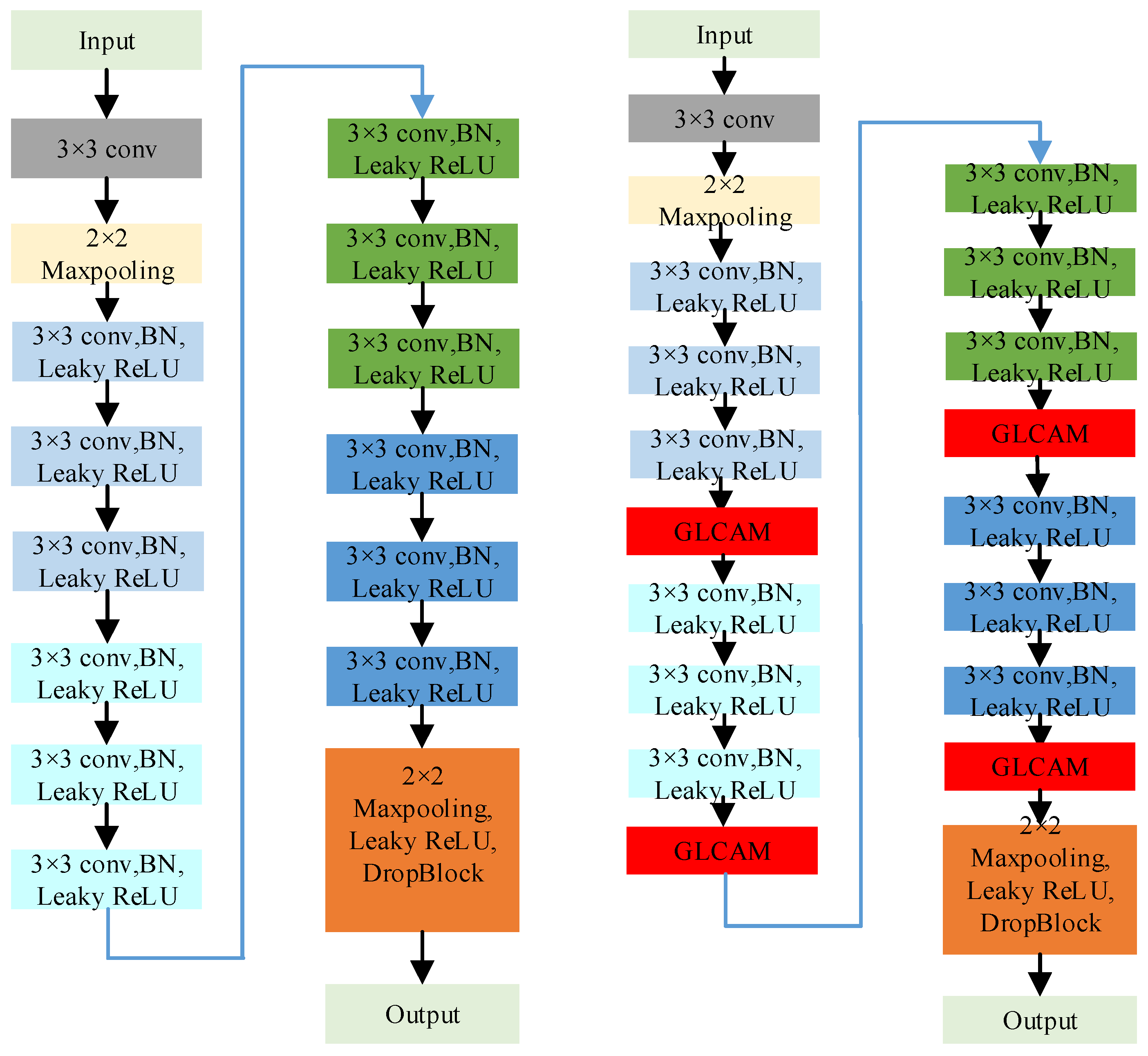
3.2. Methodological Structure
3.3. GLCAM
3.4. Image Propagation Module
3.5. Measurement Module
4. Experimental Results and Analysis
4.1. Experimental Environment and Dataset Setup
4.2. Evaluation Criteria and Parameterization
4.3. Experimental Flow
| Algorithm 1. In a Minibatch, is the number of all categories including the support set and the query set, is the number of samples per category in the support set, is the number of samples per category in the query set, is the set of samples per category in the support set, and is the set of samples in the query set; is the loss function, represents the feature extraction network, and represents the DDS-EMD. |
| Input: Training set , represents the i-th sample feature, represents the label of the i-th sample feature, and is a sample in the query set. Output: J. 1: Initialize network parameters 2: Preliminary feature embedding space is obtained through the GLCAM processing 3: Obtain the optimized feature embedding space through the Image propagation module processing 4: Calculate the ; 5: Initialization: ; 6: For k in do 7: For in do 8: Use DDS-EMD to calculate the similarity between the support set and the query set samples 9: 10: End for 11: End for |
4.4. Experimental Results and Comparative Analysis
4.5. Analysis of Ablation Experiments
- Baseline: the network without any attention module.
- Baseline + GLCAM: adding only the global–local channel attention module.
- Full model (GDFSIC): integrating both GLCAM and the graph propagation module.
4.6. Comparison with Other Metric Classifiers
4.7. Comparative Experiments with Other Methods That Incorporate Attention Mechanisms
4.8. Network Complexity Analysis
4.9. Computational Effort
4.10. Visualization Analysis
5. Concluding Remarks
Author Contributions
Funding
Data Availability Statement
Acknowledgments
Conflicts of Interest
Abbreviations
| GLCAM | Global–Local Channel Attention Module |
| EMD | Earth Mover’s Distance |
| DDS-EMD | Distance–Direction Similarity Earth Mover’s Distance |
| FSIC | Few-Shot Image Classification |
| ProtoNet | Prototypical Network |
| CNN | Convolutional Neural Network |
| DAN | Dual Attention Network |
| CBAM | Convolutional Block Attention Module |
| GNN | Graph Neural Network |
| EGNN | Edge-labeling Graph Neural Network |
| SE | Squeeze-and-Excitation |
| SENet | Squeeze-and-Excitation Network |
| FC | Fully-Connected |
| ECA | Efficient Channel Attention |
| SGD | Stochastic Gradient Descent |
| FLOPs | Floating-Point Operations |
| t-SNE | t-Distributed Stochastic Neighbor Embedding |
References
- Koch, G.; Zemel, R.; Salakhutdinov, R. Siamese neural networks for one-shot image recognition. In Proceedings of the 32nd International Conference on Machine Learning, Lille, France; JMLR.org: Brookline, MA, USA, 2015; Volume 37, pp. 2041–2049. [Google Scholar]
- Vinyals, O.; Blundell, C.; Lillicrap, T.; Wierstra, D. Matching networks for one shot learning. In Proceedings of the 30th International Conference on Neural Information Processing Systems, Barcelona, Spain; Curran Associates Inc.: Red Hook, NY, USA, 2016; pp. 3637–3645. [Google Scholar]
- Lin, X.X.; Li, Z.; Zhang, P.; Liu, L.C.; Zhou, C.; Wang, B. Structure-aware prototypical neural process for few-shot graph classification. IEEE Trans. Neural Netw. Learn. Syst. 2022, 35, 4607–4621. [Google Scholar] [CrossRef]
- Zuo, Y.; Chen, Z.; Feng, J.; Fan, Y. Federated learning and optimization for few-shot image classification. Comput. Mater. Contin. 2025, 82, 4649–4667. [Google Scholar] [CrossRef]
- Wu, Z.; Peng, C. Few-shot image classification for defect detection in aviation materials. Measurement 2025, 253, 117749. [Google Scholar] [CrossRef]
- Wu, Z.D.; Li, D.L.; Zou, L.; Zhao, H. Multi-granularity awareness via cross fusion for few-shot learning. Inf. Sci. 2025, 714, 122209. [Google Scholar] [CrossRef]
- Miller, E.; Matsakis, N.; Viola, P. Learning from one example through shared densities on transforms. In Proceedings of 2000 IEEE Conference on Computer Vision and Pattern Recognition, Hilton Head Island, SC, USA, 15 June 2000; IEEE: Piscataway, NJ, USA, 2000; pp. 464–471. [Google Scholar]
- Masana, M.; Liu, X.; Twardowski, B.; Menta, M.; Bagdanov, A.; Weijer, J. Class-incremental learning: Survey and performance evaluation on image classification. IEEE Trans. Pattern Anal. Mach. Intell. 2023, 45, 5513–5533. [Google Scholar] [CrossRef]
- Vilalta, R.; Drissi, Y. A perspective view and survey of meta-learning. Artif. Intell. Rev. 2002, 18, 77–95. [Google Scholar] [CrossRef]
- Tao, P.; Feng, L.; Du, Y.; Gong, X.; Wang, J. Meta-cosine loss for few-shot image classification. J. Image Graph. 2024, 29, 506–519. [Google Scholar] [CrossRef]
- Zhang, J.; Zhang, M.; Lu, Z.; Xiang, T.; Wen, J. AdarGCN: Adaptive aggregation GCN for few-shot learning. In Proceedings of 2021 IEEE Winter Conference on Applications of Computer Vision, Waikoloa, HI, USA; IEEE: Piscataway, NJ, USA, 2021; pp. 3482–3491. [Google Scholar]
- Xiao, T.; Xia, Y.; Tang, R.; Du, W.; Wang, Z. Fusion of global and adaptive local information for few-shot image classification. Pattern Recognit. 2025, 168, 111802. [Google Scholar] [CrossRef]
- Li, R.; Zheng, S.; Duan, C.; Yang, Y.; Wang, X. Classification of hyperspectral image based on double-branch dual-attention mechanism network. Remote Sens. 2020, 12, 582. [Google Scholar] [CrossRef]
- Li, X.; Lu, P.; Zhu, R.; Ma, Z.; Cao, J.; Xue, J. Rise by lifting others: Interacting features to uplift few-shot fine-grained classification. IEEE Trans. Circuits Syst. Video Technol. 2025, 35, 3094–3103. [Google Scholar] [CrossRef]
- Jia, Y.; Dong, L.; Jiao, Y. Medical image classification based on contour processing attention mechanism. Comput. Biol. Med. 2025, 191, 110102. [Google Scholar] [CrossRef]
- Nikulins, A.; Edelmers, E.; Sudars, K.; Polaka, I. Adapting classification neural network architectures for medical image segmentation using explainable AI. J. Imaging 2025, 11, 55. [Google Scholar] [CrossRef]
- Song, L.; Gao, Y.; Gui, Y.; Jiang, D.; Zhang, M.; Liu, H. LHAS: A lightweight network based on hierarchical attention for hyperspectral image segmentation. IEEE Trans. Geosci. Remote Sens. 2025, 63, 5508012. [Google Scholar] [CrossRef]
- Liang, X.; Li, X.; Wang, Q.; Qian, J.; Wang, Y. Hyperspectral image change detection method based on the balanced metric. Sensors 2025, 25, 1158. [Google Scholar] [CrossRef] [PubMed]
- Snell, J.; Swersky, K.; Richard, Z. Prototypical networks for few-shot learning. In Proceedings of 31st Conference on Neural Information Processing Systems Long Beach, CA, USA; Curran Associates Inc.: Red Hook, NY, USA, 2017; pp. 4077–4087. [Google Scholar]
- Sinha, A.K.; Fleuret, F. DeepEMD: A Transformer-Based Fast Estimation of the Earth Mover’s Distance. In Proceedings of the 27th International Conference on Pattern Recognition (ICPR 2024), Kolkata, India, 1–5 December 2024; Lecture Notes in Computer Science; Springer International Publishing: Cham, Switzerland, 2025; Volume 15304, p. 1. [Google Scholar] [CrossRef]
- Yang, L.; Li, L.L.; Zhang, Z.L.; Zhou, X.Y.; Zhou, E.J.; Liu, Y. DPGN: Distribution Propagation Graph Network for Few-shot Learning. In Proceedings of the 2020 IEEE/CVF Conference on Computer Vision and Pattern Recognition (CVPR), 14–19 June 2020; IEEE Computer Society: Los Alamitos, CA, USA, 2020; pp. 13387–13396. [Google Scholar] [CrossRef]
- Kim, J.W.; Joo, H.Y.; Moon, J.H.; Lee, G.J. Development of a radiation detector for the radioactive-plume monitoring network (RPMN). Prog. Nucl. Energy 2020, 123, 103290. [Google Scholar] [CrossRef]
- Huang, Z.H.; Shi, J.J.; Li, X.L. Quantum Few-Shot Image Classification. IEEE Trans. Cybern. 2025, 55, 194–206. [Google Scholar] [CrossRef] [PubMed]
- Shi, F.; Wang, R.; Zhang, S.Y.; Cao, X.C. Few-Shot Classification with Multi-task Self-supervised Learning. In Proceedings of the 28th International Conference on Neural Information Processing, 8–12 December 2021; Lecture Notes in Computer Science; Springer International Publishing: Cham, Switzerland, 2021; Volume 13111, pp. 224–236. [Google Scholar] [CrossRef]
- Sun, Y.C.; Keung, J.W.; Yu, H.K.; Luo, W.Q. LogMeta: A few-shot model-agnostic meta-learning framework for robust and adaptive log anomaly detection. J. Syst. Softw. 2026, 235, 112781. [Google Scholar] [CrossRef]
- Zeng, W.; Xiao, Z.Y. Few-shot learning based on deep learning: A survey. Math. Biosci. Eng. 2024, 21, 679–711. [Google Scholar] [CrossRef]
- Lu, K.D.; Huang, J.C.; Zeng, G.Q.; Chen, M.R.; Geng, G.G.; Weng, J. Multi-Objective Discrete Extremal Optimization of Variable-Length Blocks-Based CNN by Joint NAS and HPO for Intrusion Detection in IIoT. IEEE Trans. Dependable Secur. Comput. 2025, 22, 4266–4283. [Google Scholar] [CrossRef]
- Roy, A.G.; Navab, N.; Wachinger, C. Recalibrating Fully Convolutional Networks With Spatial and Channel Squeeze and Excitation Blocks. IEEE Trans. Med. Imaging 2019, 38, 540–549. [Google Scholar] [CrossRef]
- Sun, H.; Li, B.H.; Dan, Z.P.; Hu, W.; Du, B.; Yang, W.; Wan, J. Multi-level Feature Interaction and Efficient Non-Local Information Enhanced Channel Attention for image dehazing. Neural Netw. 2023, 163, 10–27. [Google Scholar] [CrossRef]
- Chen, C.; Wang, C.Y.; Liu, B.; He, C.; Cong, L.; Wan, S.H. Edge Intelligence Empowered Vehicle Detection and Image Segmentation for Autonomous Vehicles. IEEE Trans. Intell. Transp. Syst. 2023, 24, 13023–13034. [Google Scholar] [CrossRef]
- An, H.J.; He, H.H.; Ma, S.H.; Pan, R.X.; Liu, C.B.; Guo, Y.X.; Liu, G.; Song, M.X.; Dong, Z.K.; Chen, G.X. Fault Diagnosis Method for Axial Piston Pump Slipper Wear Based on Symmetric Dot Pattern and Multi-Channel Densely Connected Convolutional Networks. Sensors 2025, 25, 7465. [Google Scholar] [CrossRef]
- Ren, J.; An, Y.H.; Lei, T.; Yang, J.P.; Zhang, W.Y.; Pan, Z.C.; Liao, Y.; Gao, Y.S.; Sun, C.M.; Zhang, W.C. Adaptive feature selection-based feature reconstruction network for few-shot learning. Pattern Recognit. 2026, 171, 112289. [Google Scholar] [CrossRef]
- Przybylowicz, P.; Sobieraj, M. On the randomized Euler scheme for stochastic differential equations with integral-form drift. J. Comput. Appl. Math. 2026, 483, 117367. [Google Scholar] [CrossRef]
- Chen, H.K.; Luo, Z.X.; Zhang, J.H.; Zhou, L.; Bai, X.Y.; Hu, Z.Y. Learning to match features with seeded graph matching network. In Proceedings of 2021 IEEE International Conference on Computer Vision, Montreal, QC, Canada; IEEE: Piscataway, NJ, USA, 2021; pp. 6281–6290. [Google Scholar]
- Sung, F.; Yang, Y.; Zhang, L.; Xiang, T.; Torr, P.; Hospedales, T. Learning to compare: Relation network for few-shot learning. In Proceedings of 2018 IEEE/CVF Conference on Computer Vision and Pattern Recognition, Salt Lake City, UT, USA; IEEE: Piscataway, NJ, USA, 2018; pp. 1199–1208. [Google Scholar]
- Li, W.; Xu, J.; Huo, J.; Wang, L.; Gao, Y.; Luo, J. Distribution consistency based covariance metric networks for few-shot learning. In Proceedings of the Thirty-Third AAAI Conference on Artificial Intelligence, Honolulu, HI, USA; AAAI Press: Washington, DC, USA, 2019; pp. 8642–8649. [Google Scholar]
- Wei, T.; Hou, J.; Feng, R. Fuzzy graph neural network for few-shot learning. In Proceedings of 2020 International Joint Conference on Neural Networks, Glasgow, UK; IEEE: Piscataway, NJ, USA, 2020; pp. 1–8. [Google Scholar]
- Tian, Y.; Wang, Y.; Krishnan, D.; Tenenbaum, J.; Isola, P. Rethinking few-shot image classification: A good embedding is all you need? In Proceedings of 16th European Conference on Computer Vision, Glasgow, UK; Springer: Cham, Switzerland, 2020; pp. 1–17. [Google Scholar]
- Cai, Q.; Li, F. Meta-learning with class feature augmentation. J. Chin. Comput. Syst. 2022, 43, 225–230. [Google Scholar]
- Smirnov, E.; Timoshenko, D.; Andrianov, S. Comparison of regularization methods for ImageNet classification with deep convolutional neural networks. AASRI Procedia 2014, 6, 89–94. [Google Scholar] [CrossRef]
- Kim, J.; Kim, T.; Kim, S.; Yoo, C. Edge-Labeling graph neural network for few-shot learning. In Proceedings of 2019 IEEE Conference on Computer Vision and Pattern Recognition, Long Beach, CA, USA; IEEE: Piscataway, NJ, USA, 2019; pp. 11–20. [Google Scholar]
- Zhou, X.; Zhang, Y.; Wei, Q. Few-shot fine-grained image classification via GNN. Sensors 2022, 22, 7640. [Google Scholar] [CrossRef]
- Tang, S.; Chen, D.; Bai, L.; Liu, K.; Ge, Y.; Ouyang, W. Mutual CRF-GNN for few-shot learning. In Proceedings of 2021 IEEE/CVF Conference on Computer Vision and Pattern Recognition, Nashville, TN, USA; IEEE: Piscataway, NJ, USA, 2021; pp. 2329–2339. [Google Scholar]
- Zhang, T.; Shan, H.; Little, M. Causal GraphSAGE: A robust graph method for classification based on causal sampling. Pattern Recognit. 2022, 128, 108696. [Google Scholar] [CrossRef]
- Hu, S.; Miao, D.; Pedrycz, W. Multi granularity based label propagation with active learning for semi-supervised classification. Expert Syst. Appl. 2025, 192, 116276. [Google Scholar] [CrossRef]
- Raisi, E.; Bach, S. Selecting auxiliary data using knowledge graphs for image classification with limited labels. In Proceedings of 2020 IEEE/CVF Conference on Computer Vision and Pattern Recognition, Seattle, WA, USA; IEEE: Piscataway, NJ, USA, 2020; pp. 4026–4031. [Google Scholar]
- Ren, M.; Triantafillou, E.; Ravi, S.; Snell, J.; Swersky, K.; Tenenbaum, J.B.; Larochelle, H.; Zemel, R.S. Meta-learning for semi-supervised few-shot classification. In Proceedings of the 31st Conference on Neural Information Processing Systems, Long Beach, CA, USA; Curran Associates Inc.: Red Hook, NY, USA, 2017; pp. 1–5. [Google Scholar]
- Luo, H.F.; Li, H.H.; Huang, T.Q.; Huang, L.Q. PMGAE: Self-supervised graph representation with proximity matrix reconstruction auto-encoders. Neurocomputing 2026, 671, 132617. [Google Scholar] [CrossRef]
- Chen, L.; Lou, Y.; Wang, L.; Chen, G.R. D2R: A distance metric for exploring network structural robustness enhancement potential. Reliab. Eng. Syst. Saf. 2026, 270, 112173. [Google Scholar] [CrossRef]
- Wertheimer, D.; Tang, L.; Hariharan, B. Few-shot classification with feature map reconstruction networks. In Proceedings of 2021 IEEE Conference on Computer Vision and Pattern Recognition, Nashville, TN, USA; IEEE: Piscataway, NJ, USA, 2021; pp. 8008–8017. [Google Scholar]
- Yang, Z.; Wang, J.; Zhu, Y. Few-shot classification with contrastive learning. In Proceedings of 17th European Conference on Computer Vision, Tel Aviv, Israel; Springer: Berlin/Heidelberg, Germany, 2022; pp. 293–309. [Google Scholar]
- Xie, J.; Long, F.; Lv, J.; Wang, Q.; Li, P. Joint distribution matters: Deep brownian distance covariance for few-shot classification. In Proceedings of 2022 IEEE Conference on Computer Vision and Pattern Recognition, New Orleans, LA, USA; IEEE: Piscataway, NJ, USA, 2022; pp. 7962–7971. [Google Scholar]
- Kang, D.; Kwon, H.; Min, J.; Cho, M. Relational embedding for few-shot classification. In Proceedings of 2021 IEEE/CVF International Conference on Computer Vision, Montreal, QC, Canada; IEEE: Piscataway, NJ, USA, 2021; pp. 8802–8813. [Google Scholar]
- Cai, T.; Ma, R. Theoretical foundations of t-SNE for visualizing high-dimensional clustered data. J. Mach. Learn. Res. 2022, 23, 1–54. [Google Scholar]








| Method | Attention Mechanism | Image Propagation | Metric Learning | Core Integration Strategy | Fundamental Limitation |
|---|---|---|---|---|---|
| DeepEMD [20] | Local feature matching (for alignment only) | None | EMD | Attention guides local alignment, separate from metric. | Lacks global relation modeling; weak cross-dataset adaptability. |
| DPGN [21] | None (or for initialization only) | Yes (Dual Graph Iterative Propagation) | Cosine Similarity (Fixed) | Graph propagation and metric are decoupled; metric is non-learnable. | Relies on pre-defined similarity; struggles with distribution shifts. |
| RPMN [22] | Yes (Relational Attention) | Yes (Message Passing) | Learnable Linear Classifier | Attention refines relations but is separate from graph structure. | Graph construction relies on fixed rules; metric and graph learning are staged/separated. |
| Ours | GLCAM | Yes (Attention-Weighted Propagation) | DDS-EMD (dynamically adjusted) | Tripartite Synergy: Attention drives graph building, graph output optimizes metric, metric feedback refines attention. | - |
| Dataset | Division | Number of Categories | Image Size | Number of Images |
|---|---|---|---|---|
| Mini-ImageNet | training set | 64 | 84 × 84 | 60,000 |
| validation set | 16 | 84 × 84 | ||
| test set | 20 | 84 × 84 | ||
| Tiered-ImageNet | training set | 351 | 84 × 84 | 779,165 |
| validation set | 97 | 84 × 84 | ||
| test set | 160 | 84 × 84 | ||
| CIFAR-FS | training set | 64 | 84 × 84 | 60,000 |
| validation set | 16 | 84 × 84 | ||
| test set | 20 | 84 × 84 | ||
| CUB-200-2011 | training set | 100 | 84 × 84 | 11,788 |
| validation set | 50 | 84 × 84 | ||
| test set | 50 | 84 × 84 |
| Parameter Name | Parameter Values |
|---|---|
| Learning rate | 0.001 |
| Dropblock | 0.1 |
| Weight decay | 0.000 01 |
| Generation numbers | 6 |
| Loss generation numbers | 6 |
| Generation weight | 0.2 |
| Train batch size | 50 |
| Eval batch size | 4 |
| Method | Backbone | 5-Way 1-Shot | 5-Way 5-Shot |
|---|---|---|---|
| Relation Nets [35] | Conv-4 | 50.49 ± 0.85 | 65.37 ± 0.70 |
| Matching Nets [36] | Conv-4 | 43.62 ± 0.84 | 55.31 ± 0.75 |
| ProtoNet [37] | Conv-4 | 49.47 ± 0.78 | 68.25 ± 0.64 |
| MAML [38] | Conv-4 | 48.75 ± 1.84 | 63.16 ± 0.92 |
| R2D2 [39] | Conv-4 | 51.25 ± 0.64 | 68.85 ± 0.12 |
| SNAIL [40] | ResNet-12(pre) | 55.71 ± 0.97 | 68.83 ± 0.90 |
| TADAM [41] | ResNet-12(pre) | 58.55 ± 0.32 | 76.75 ± 0.33 |
| Variational FSL [42] | ResNet-12 | 61.23 ± 0.26 | 77.69 ± 0.17 |
| ADAResNet [43] | ResNet-12 | 56.83 ± 0.62 | 71.94 ± 0.59 |
| MetaOptNet [44] | ResNet-12 | 62.69 ± 0.61 | 78.68 ± 0.46 |
| DeepEMD [20] | ResNet-12 | 65.97 ± 0.80 | 82.45 ± 0.56 |
| CTM [45] | ResNet-18 | 64.17 ± 0.82 | 80.56 ± 0.15 |
| Fine-tuning [21] | WRN-28 | 57.75 ± 0.67 | 78.17 ± 0.49 |
| LEO-trainval [2] | WRN-28 | 61.76 ± 0.08 | 77.59 ± 0.10 |
| Boosting [46] | WRN-28 | 63.72 ± 0.45 | 80.75 ± 0.31 |
| Ours | ECAResNet-12 | 67.19 ± 0.32 | 84.94 ± 0.37 |
| Method | Backbone | 5-Way 1-Shot | 5-Way 5-Shot |
|---|---|---|---|
| Relation Nets [35] | Conv-4 | 54.44 ± 0.93 | 71.37 ± 0.76 |
| ProtoNet [37] | Conv-4 | 53.36 ± 0.89 | 72.74 ± 0.71 |
| MAML [38] | Conv-4 | 51.67 ± 1.81 | 70.30 ± 1.75 |
| MetaOptNet [44] | ResNet-12 | 65.94 ± 0.72 | 81.61 ± 0.53 |
| CTM [45] | ResNet-12 | 68.46 ± 0.39 | 84.23 ± 1.73 |
| DeepEMD [20] | ResNet-12 | 71.22 ± 0.87 | 86.08 ± 0.58 |
| Fine-tuning [21] | WRN-28 | 66.53 ± 0.70 | 85.55 ± 0.42 |
| LEO-trainval [2] | WRN-28 | 66.30 ± 0.07 | 81.49 ± 0.09 |
| Boosting [46] | WRN-28 | 70.58 ± 0.52 | 84.93 ± 0.36 |
| Ours | ECAResNet-12 | 73.56 ± 0.42 | 88.59 ± 0.49 |
| Method | Backbone | 5-Way 1-Shot | 5-Way 5-Shot |
|---|---|---|---|
| ProtoNet [37] | Conv-4 | 35.36 ± 0.62 | 48.61 ± 0.65 |
| TADAM [41] | ResNet-12(pre) | 40.15 ± 0.42 | 56.17 ± 0.40 |
| ProtoNet [37] | ResNet-12 | 37.52 ± 0.65 | 52.55 ± 0.63 |
| RFS-simple [47] | ResNet-12 | 42.65 ± 0.72 | 59.13 ± 0.61 |
| RFS-distill [47] | ResNet-12 | 44.63 ± 0.74 | 60.92 ± 0.62 |
| MetaOptNet [44] | ResNet-12 | 41.15 ± 0.62 | 55.50 ± 0.60 |
| DeepEMD [20] | ResNet-12 | 46.48 ± 0.71 | 63.22 ± 0.73 |
| Ours | ECAResNet-12 | 48.20 ± 0.25 | 65.58 ± 0.63 |
| Method | Backbone | 5-Way 1-Shot | 5-Way 5-Shot |
|---|---|---|---|
| ProtoNet [37] | ResNet-12 | 72.24 ± 0.71 | 83.56 ± 0.53 |
| RFS-simple [47] | ResNet-12 | 71.56 ± 0.83 | 86.04 ± 0.51 |
| RFS-distill [47] | ResNet-12 | 73.96 ± 0.83 | 86.94 ± 0.53 |
| MetaOptNet [44] | ResNet-12 | 72.65 ± 0.74 | 84.35 ± 0.50 |
| DeepEMD [20] | ECAResNet-12 | 75.69 ± 0.81 | 86.69 ± 0.52 |
| Relation Nets [35] | Conv-4 | 55.06 ± 1.20 | 69.35 ± 1.02 |
| ProtoNet [37] | Conv-4 | 55.56. ± 0.72 | 72.04 ± 0.61 |
| MAML [38] | Conv-4 | 58.96 ± 1.93 | 71.54 ± 1.01 |
| R2D2 [39] | Conv-4 | 65.34 ± 0.21 | 79.46 ± 0.13 |
| Ours | Conv-4 | 76.89 ± 0.38 | 88.81 ± 0.25 |
| GLCAM | Image Propagation Module | 5-Way 1-Shot | 5-Way 5-Shot | |
|---|---|---|---|---|
| 1 | 54.56 ± 0.84 | 77.12 ± 0.69 | ||
| 2 | 67.35 ± 0.74 | 82.85 ± 0.72 | ||
| 3 | 67.79 ± 0.75 | 83.56 ± 0.67 |
| Similarity Criteria | Mini-ImageNet | CUB-200-2011 | ||
|---|---|---|---|---|
| 5-Way 1-Shot | 5-Way 5-Shot | 5-Way 1-Shot | 5-Way 5-Hot | |
| Cosine distance [48] | 48.51 | 67.86 | 48.98 | 75.20 |
| Euclidean distance [49] | 49.47 | 68.25 | 50.51 | 76.43 |
| DDS-EMD | 55.45 | 71.61 | 65.43 | 80.79 |
| Backbone | FLOPs/MB | Parameters |
|---|---|---|
| WRN-18 | 15.85 | 117,120 |
| ResNet-12 | 138.61 | 10,737,672 |
| ResNet-18 | 151.06 | 11,271,432 |
| Ours | 27.07 | 153,440 |
| Model | Distance Metric | Patch Count | Mini-ImageNet | Tiered-ImageNet | ||
|---|---|---|---|---|---|---|
| 5-Way 1-Shot | 5-Way 5-Shot | 5-Way 1-Shot | 5-Way 5-Hot | |||
| MCL | Cosine | 25 | 66.51 | 82.86 | 71.98 | 85.20 |
| DeepEMD | Cosine | 25 | 66.83 | 82.14 | 71.19 | 85.04 |
| DDS-EMD | DDS | 16 | 67.45 | 83.61 | 72.43 | 85.79 |
Disclaimer/Publisher’s Note: The statements, opinions and data contained in all publications are solely those of the individual author(s) and contributor(s) and not of MDPI and/or the editor(s). MDPI and/or the editor(s) disclaim responsibility for any injury to people or property resulting from any ideas, methods, instructions or products referred to in the content. |
© 2026 by the authors. Licensee MDPI, Basel, Switzerland. This article is an open access article distributed under the terms and conditions of the Creative Commons Attribution (CC BY) license.
Share and Cite
Geng, B.; Pu, L. GDFSIC: A Few-Shot Image Classification Framework Integrating Global–Local Attention with Distance–Direction Similarity. Math. Comput. Appl. 2026, 31, 38. https://doi.org/10.3390/mca31020038
Geng B, Pu L. GDFSIC: A Few-Shot Image Classification Framework Integrating Global–Local Attention with Distance–Direction Similarity. Mathematical and Computational Applications. 2026; 31(2):38. https://doi.org/10.3390/mca31020038
Chicago/Turabian StyleGeng, Biao, and Liping Pu. 2026. "GDFSIC: A Few-Shot Image Classification Framework Integrating Global–Local Attention with Distance–Direction Similarity" Mathematical and Computational Applications 31, no. 2: 38. https://doi.org/10.3390/mca31020038
APA StyleGeng, B., & Pu, L. (2026). GDFSIC: A Few-Shot Image Classification Framework Integrating Global–Local Attention with Distance–Direction Similarity. Mathematical and Computational Applications, 31(2), 38. https://doi.org/10.3390/mca31020038
