Next Article in Journal
Life-threatening myasthenia gravis masked by a psychiatric disorder
Previous Article in Journal
Neurologist-in-training
 
 
Swiss Archives of Neurology, Psychiatry and Psychotherapy is published by MDPI from Volume 176 Issue 1 (2026). Previous articles were published by another publisher in Open Access under a CC-BY (or CC-BY-NC-ND) licence, and they are hosted by MDPI on mdpi.com as a courtesy and upon agreement with the previous journal publisher.
Font Type:
Arial Georgia Verdana
Font Size:
Aa Aa Aa
Line Spacing:
Column Width:
Background:
Article

Zur Diagnostik des idiopathischen Normaldruckhydrozephalus aus der Perspektive von Langzeitbeobachtungen

Klinik für Neurochirurgie, Unfallkrankenhaus Berlin (D)
*
Author to whom correspondence should be addressed.
Swiss Arch. Neurol. Psychiatry Psychother. 2007, 158(4), 139-149; https://doi.org/10.4414/sanp.2007.01848
Published: 1 January 2007

Simple Summary

Meier U,Lemcke J. [Diagnostic methods of normalpressure hydrocephalus.] Schweiz Arch Neurol Psychiatr. 2007;158:139–49. Currently there is no gold standard and no noninvasive diagnostic method for the idiopathic normal-pressure hydrocephalus which allows a valid prediction of the outcome after a shunt operation. The experience of our working group includes 670 patients whom we examined between May 1982 and September 1997 in the Department of Neurosurgery of the Friedrichshain Hospital and between September 1997 and July 2005 in the Department of Neurosurgery of the Unfallkrankenhaus in Berlin using non-invasive and invasive methods.We performed 717 lumbar and ventricular infusion tests. A walking disorder plus at least one other symptom of the HAKIM triad as well as the intrathecal infusion test and/or the cerebrospinal tap test (clinical improvement after removal of at least 50 ml of cerebrospinal fluid) were needed to establish the diagnosis of a normal pressure hydrocephalus. 348 patients (52%) fulfilled these criteria. We compared our own experiences with those of other groups by a systematic review of the recent literature. We therefore searched for English and German papers in medline with “idiopathic normal pressure hydrocephalus AND 1997/09: 2005/07 [Publication Date]”. We found 89 papers with a publication date between September 1997 and July 2005. Due to the evidence criteria we selected all original papers in which more than 30 patients were examined with follow-up time of 6 months and more for our analysis. In our opinion only a subtle preoperative diagnostic leads to good long-term results. In every patient the indication should be proved with clinical, neuroradiological and invasive methods. At the same time we have to stress the importance of long-term follow-ups to avoid late complications.

Einleitung

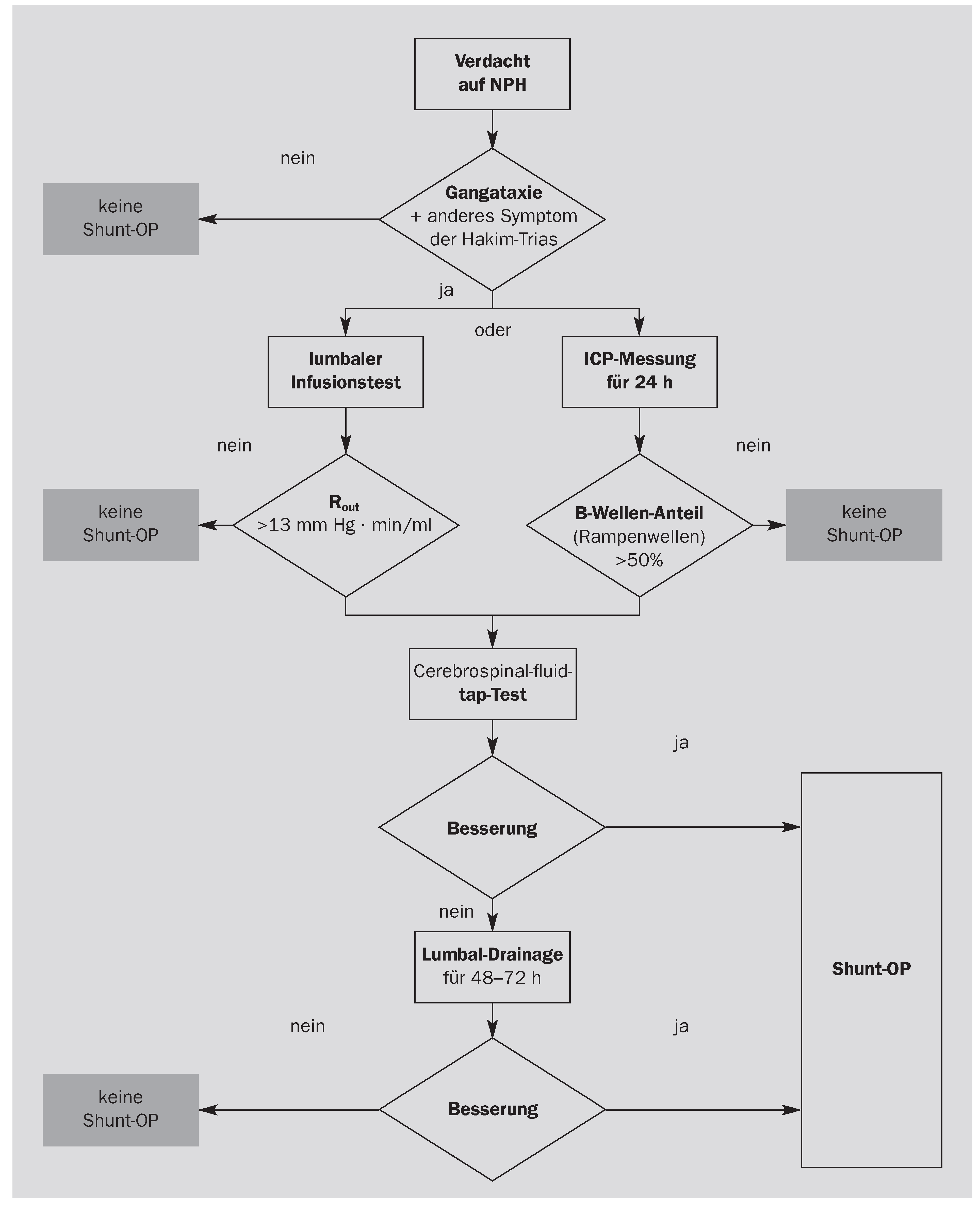
Die Diagnostik des Normaldruckhydrozephalus (NPH) stellt den Kliniker noch immer vor eine Herausforderung. Bis dato sind keine noninvasiven Diagnostikmethoden für dieses Krankheitsbild bekannt, die eine valide prädiktive Aussage erlauben.Aus diesem Grunde stellen wir einen Diagnostikpfad (Abb. 1) zur interdisziplinären Diskussion, der unsererseits zur Einarbeitung in die Leitlinien der Deutschen Gesellschaft für Neurochirurgie (DGNC) vorgeschlagen wurde und in unserer Klinik bereits bei einer Vielzahl von Patienten die Grundlage der Indikationsstellung gebildet hat.

Patienten und Methode

Unsere Erfahrungen bei der Diagnostik des Normaldruckhydrozephalus basieren auf nunmehr 670 Patienten, die im Zeitraum von Mai 1982 bis September 1997 in der Neurochirurgischen Klinik des Krankenhauses Berlin-Friedrichshain und im Zeitraum von September 1997 bis Juli 2005 in der Neurochirurgischen Klinik des Unfallkrankenhauses Berlin untersucht wurden.Dabei wurde unsererseits der linke Arm des Diagnostikpfades präferiert.Wir führten insgesamt 717 lumbale und ventrikuläre Infusionstests bei diesen Patienten durch. Die Diagnose eines idiopathischen Normaldruckhydrozephalus sahen wir als gegeben, wenn eine Gangstörung und ein weiteres Symptom der Hakim-Trias bestand und zusätzlich der intrathekale Infusionstest und/oder der cerebrospinal tap test (Symptombesserung nach probatorischer Entnahme von 50 ml Liquor cerebrospinalis) positiv waren. Diesen Kriterien entsprechend bestätigte sich die Verdachtsdiagnose bei 348 Patienten (52%). Der operativen Therapie stimmten 327 dieser Patienten zu; 21 Patienten lehnten eine Operation ab.
Ab September 1997 führten wir prospektive Nachuntersuchungen aller im UnfallkrankenhausBerlin operierten Patienten durch. Die Nachuntersuchungszeiträume betrugen 3, 6 und 12 Monate, anschliessend erfolgten Nachuntersuchungen in jährlichen Zeiträumen. Bis Juli 2005 waren 117 Patienten über ein Jahr oder länger beobachtet worden. Es handelte sich um 74 Männer und 43 Frauen, deren Durchschnittsalter zum Zeitpunkt der Operation 67 (23–83) Jahre betrug. Dabei liegen derzeit für einen Zeitpunkt von 2 Jahren nach der Shuntoperation die Nachuntersuchungsergebnisse von 67 Patienten, für ein Intervall von 3 Jahren die Ergebnisse von 36 Patienten, für 4 Jahre diejenigen von 22 Patienten und für 5 Jahre die von 13 Patienten vor. Die Bewertung der klinischen Symptomatik wurde entsprechend der Homburg-Scale nach Kiefer dokumentiert. In dieses von Kiefer [1] in die Literatur eingeführte Bewertungssystem gehen neben den Symptomen der Hakim-Trias (Gangstörungen, Urininkontinenz, dementielles Syndrom) auch Kopfschmerzen und Schwindel als Nebensymptome gewichtet in einen Punktwert ein. Der klinische Verlauf eines individuellen Patienten lässt sich damit präzise und umfassend dokumentieren.Weiterhin erfolgten die Auswertung aktueller CT- oder MRT-Aufnahmen des Kopfes unter der Fragestellung nach neuroradiologisch evidenten Über- oder Unterdrainagekomplikationen sowie die körperliche Untersuchung im Bereich der Operationsnarben und des Shuntverlaufs.
Um die eigenen Erfahrungen mit denjenigen anderer Arbeitsgruppen zu vergleichen, wurde die jüngere Literatur zum Thema evaluiert. Wir recherchierten bei Medline alle deutschen und englischen Literaturstellen die für die Suchanfrage «idiopathic normal pressure hydrocephalus AND 1997/09:2005/07 [Publication Date]» ermittelt wurden.Für den Publikationszeitraum von September 1997 bis Juli 2005, der mit unserem Erfahrungshorizont am Unfallkrankenhaus Berlin übereinstimmt, wurden insgesamt 89 Literaturstellen ermittelt. Entsprechend den Evidenzkriterien selektierten wir diejenigen Publikationen, die über mindestens 30 Patienten berichteten und einen Nachuntersuchungszeitraum von mindestens 6 Monaten evaluierten. Die Publikationen der eigenen Arbeitsgruppe konnten dabei aus methodischen Gründen keinen Eingang in die systematische Analyse finden, da in diesen Arbeiten Teilkollektive des obengenannten Patientengutes beschrieben werden.

Ergebnisse

Patientenalter
Das Patientenalter variiert in der Literatur zwischen 41 und 100 Jahren (Tab. 1). So werden z.B. typische Durchschnittswerte und Intervalle von 75 (59–89) Jahren [2], 73 (54–88) Jahren [3] oder 74 (50–85) Jahren [4] angegeben. Bezüglich der Geschlechtsverteilung beim Normaldruckhydrozephalus kann man mit einem Verhältnis von Männern zu Frauen von 2:1 rechnen. Unter den von uns behandelten Patienten ergab sich ein Durchschnittsalter von 67 (28–83) Jahren. Mit 74 Männern und 43 Frauen zeichnet sich auch hier die aus der Literatur bekannte Geschlechtsverteilung ab.
Dauer der klinischen Symptomatik
Zur Dauer der klinischen Symptomatik finden sich nur wenige Angaben in der systematisch untersuchten Literatur. Mori [5] beobachtete eine durchschnittliche Anamnese von etwa 15 Monaten, Boon et al. [4] von 2,3 Jahren und Delwel et al. [6] von mehr als 6 Monaten bei der Mehrzahl der Patienten. Im überwiegenden Anteil der sonstigen internationalen Literaturangaben bestehen die Symptome bei den meisten NPH-Patienten länger als 6 Monate [7]. Auch im eigenen Patientengut bestanden die Symptome mehrheitlich länger als 6 Monate. Durch den zunehmenden Bekanntheitsgrad des Krankheitsbildes bei den niedergelassenen Fachärzten werden die Patienten jedoch zusehends früher zur Diagnostik eingewiesen.
Klinische Symptomatik
Die überwiegende Anzahl der Autoren ist sich einig, dass die Gangataxie das Leitsymptom des Normaldruckhydrozephalus darstellt [3,8,9,10,11,12,13]. In einer Metaanalyse [11] wurde ein Anteil von NPHPatienten mit Gangataxie von 89% ermittelt. In dieser Grössenordnung finden sich auch andere Literaturangaben: 90% [9], 61% [12],69% schwere Gangataxien [10]. Die motorischen Störungen zeigen ihre überwiegende Manifestation im Bereich des Gangbildes. Das Gangbild ist charakterisiert durch einen langsamen, schlurfenden, kleinschrittigen, breitbasigen und unsicheren Bewegungsablauf. Die Gangstörungen werden im Sinne einer Abasie, einer Gangapraxie beziehungsweise einer Dyspraxie oder Ataxie beschrieben. Die Gangunsicherheit kann in ihrer Ausprägung bis hin zum Standunvermögen mit der Folge der Bettlägerigkeit reichen und spastisch-ataktische Komponenten beinhalten. Computergestützte Analysen des Ganges zeigten eine verminderte Schritthöhe, minimierte Schrittlänge, geringe Schrittfrequenz und eine Abnahme der Beckenrotation. Es wird die Ansicht vertreten, dass diese Störungen subkortikalen Ursprungs sind. In Verbindung mit den Gangstörungen können Probleme mit der Feinmotorik der Finger, ein Tremor der Hände und Schreibstörungen auftreten. Das Auftreten eines erhöhten Muskeltonus, lebhafte bzw. gesteigerte Muskeleigenreflexe und ein feinschlägiger Tremor der Finger sind Hinweise für die Beteiligung frontaler prämotorischer Areale. Extrapyramidale Elemente der motorischen Störungen beinhalten eine reduzierte faziale Mimik, eine generalisierte Steifheit und eine Bewegungsarmut mit Schwierigkeiten bei der Bewegungsinitialisierung. Diese extrapyramidale Symptomatik bereitet bei der differentialdiagnostischen Abgrenzung zum Morbus Parkinson erhebliche Probleme [9,14].
Dementielle Erkrankungen, meist als Kurzzeitgedächtnisstörungen beschrieben, aber auch schwere Demenzen werden bei bis zu 79% der Patienten [11] diagnostiziert. Die Angaben zur Demenz zeigen eine grössere Varianz als diejenigen zur Gangataxie: 42% [15], 82 bis 98% [14], 8% [9] und schwere Demenzen 60% [10]. Die Gedächtnisstörungen betreffen insbesondere das Neugedächtnis.Das Ausmass der Demenz ist in der überwiegenden Zahl der Fälle nur geringgradig ausgeprägt,kann jedoch im Schweregrad erheblich variieren. Die psychopathologischen Symptome und psychiatrischen Störungen reichen von Apathie mit Antriebs- und Interessenlosigkeit bis zum akinetischen Mutismus. Daneben werden eine Dys- bis Akalkulie,Orientierungsstörung,Depression und Angstzustände beobachtet. Manche Autoren berichten über weitere psychiatrische Symptome, wobei diese nicht mit absoluter Sicherheit durch den Normaldruckhydrozephalus verursacht werden, sondern möglicherweise Ausdruck begleitender psychischer Erkrankungen sind. Dazu zählen: Halluzinationen, delirante und Korsakow-ähnliche Symptome, Dysphorie und Konfabulationen, Aggressivität und Agitiertheit [9,14].
Die allgemein als Spätsymptom bezeichnete Urininkontinenz ist im Durchschnitt zu 44% [11] zu verifizieren. Aber auch bei diesen Symptomen variieren die Literaturangaben stark: 2% [12], 42 bis 64% [9] und 65% [10]. Die Inkontinenz betrifft in der überwiegenden Zahl der Patienten ausschliesslich die Miktion und nur ausnahmsweise die Defäkation. In manchen Fällen bietet sie das Bild einer Urge-Inkontinenz und erfordert daher eine urodynamische Abklärung. Häufig manifestiert sich die Inkontinenz im Anfangsstadium als imperativer Harndrang. Im weiteren Verlauf der Erkrankung kann es zu einem kompletten Kontrollverlust der Blasenfunktion kommen [9,14].
Die vollständige Hakim-Trias wird in der Literatur bei durchschnittlich 55% der Patienten mit Normaldruckhydrozephalus [14] angegeben.Aber auch bei diesen Symptomen sind die Inzidenzen sehr unterschiedlich gewichtet: 29% [12] versus 65 bis 74% [11]. Kopfschmerz- und Schwindelsymptomatik können nur als zusätzliche Symptome zur Hakim-Trias bewertet werden [9,14].
Komorbidität
In der systematisch ausgewerteten Literatur finden sich keine Angaben zur Komorbidität. Andere Autoren geben eine Komorbidität mit durchschnittlich 43% beim Normaldruckhydrozephalus an [1,13,16,17,18]. So wird eine zerebrovaskuläre Insuffizienz bei 45% der Patienten [16] beschrieben.Die häufigste Komorbidität dabei ist, mit 78% bezogen auf 100% Komorbidität, die vaskuläre Enzephalopathie auf den Boden eines zerebrovaskulären Insults, mit 10% der Morbus Parkinson oder das Parkinsonoid und mit 10% der histologisch nicht verifizierbare, aber klinisch suspekte Morbus Alzheimer [1].Weitere Autoren fanden bei 8% der therapierten Patienten mit Normaldruckhydrozephalus ein Parkinsonoid [9,14].
Prädiktoren des Outcomes
Einen positiven prädiktiven Wert für das Outcome nach Shuntimplantation haben nach der evidenten Literatur eine Besserung der klinischen Symptome nach lumbaler Liquordrainage [2,19] oder nach Spinal-tap-Test [5,20,21] sowie die Überschreitung verschiedener Schwellenwerte des Abflusswiderstandes Rout [2,4,5,6,21].
Zusätzlich werden in der internationalen Literatur eine nicht vorhandene Komorbidität [1,13,18,22], eine Anamnesedauer kürzer als 12 Monate [22] und eine nicht vorhandene bzw. nur gering ausgeprägte Demenz [18,22] als positive Prädiktoren des Outcomes beschrieben.Auch die Implantation eines hydrostatischen Ventils kann als positiver Prädiktor [22] bewertet werden. Kontrovers hierzu wird die Art des implantierten Ventils als unbedeutend für den weiteren Krankheitsverlauf beim kindlichen Hydrozephalus gewertet [23].
Langzeitergebnisse
Im eigenen Patientengut konnten bisher Langzeitergebnisse grösserer Patientenkollektive über einen postoperativen Beobachtungszeitraum von bis zu 5 Jahren gesammelt werden. Dabei wurden 117 Patienten, die von September 1997 bis Juli 2005 in der Neurochirurgischen Klinik des Unfallkrankenhauses Berlin operiert wurden, nachuntersucht. Aus diesen Untersuchungen liegen direkt postoperativ erhobene Nachuntersuchungsergebnisse für alle 177 Patienten, nach 2 Jahren erhobene Ergebnisse für 67, nach 3 Jahren erhobene Ergebnisse für 36 Patienten, nach 4 Jahren für 22 und nach 5 Jahren für 13 Patienten vor. Alle Patienten wurden entsprechend der Homburg-Scale nach Kiefer klinisch klassifiziert. Dabei zeigte sich mit zunehmender Dauer des Untersuchungszeitraumes eine leichte stetige Verschlechterung der postoperativ eruierten klinischen Symptomatik (Abb. 2). Zur besseren Vergleichbarkeit der Ergebnisse der unterschiedlich langen Verlaufsbeobachtungen berechneten wir aus der Klassifizierung nach Kiefer und den Ergebnissen der Nachuntersuchungen die Normal Pressure Hydrocephalus-Recovery Rate (NPH-RR). Dabei ergibt sich ein leichter Abwärtstrend der Ergebnisse mit steigender Dauer des Nachuntersuchungsintervalls (Abb. 3).
Bei den Nachuntersuchungsterminen nach 3, 6 und 12 Monaten wurde jeweils ein aktuelles zerebrales Nativ-CT ausgewertet.Bei den späteren Nachuntersuchungen erfolgten CT-Aufnahmen nur, wenn sich klinisch der Verdacht auf eine Komplikation ergab. Eine klinisch-neurologische Untersuchung wurde bei jedem follow-up durchgeführt. Die aufgetretenen Komplikationen wurden als ventilunabhängig oder ventilabhängig klassifiziert. Als ventilunabhängige Komplikationen waren Shuntdislokationen im gesamten Beobachtungszeitraum bei 4 Patienten (4%) zu beobachten; Infektionen traten bei 3 Patienten (3%) auf. Bei einem Patienten trat eine Fehlfunktion aufgrund einer nicht achsengerechten Stellung des Shuntassistenten auf. Ein Patient verstarb postoperativ trotz fachgerechter Thrombembolieprophylaxe an einer durch eine Beinvenenthrombose hervorgerufenen Lungenembolie. Als ventilabhängige Komplikationen wurden in 9 Fällen Unterdrainagen und in 6 Fällen Überdrainagen registriert. Als Unterdrainage wurde dabei eine weitere Zunahme der Ventrikelweite nach Shuntimplantation im Zusammenhang mit einer klinischen Verschlechterung oder einer im Vergleich zum präoperativen Status unveränderten Symptomatik definiert. Als Überdrainage definierten wir das Auftreten subduraler Hygrome von mehr als 2 mm Stärke, den Nachweis subduraler Hämatome oder eine deutliche Abnahme der Ventrikelweite bei klinischer Verschlechterung. Aufgrund der Unterdrainagen erfolgten bei 8 Patienten (7%) Ventilrevisionen. Dabei wurde jeweils ein Dual-Switch-Ventil mit niedrigerem Öffnungsdruck oder ein programmierbares Ventil mit Gravitationseinheit implantiert. Bei einem Patienten, der über ein verstellbares Ventil verfügte, konnte die Unterdrainage durch eine Ventilumstellung therapiert werden. Überdrainagen wurden in 6 Fällen (5%) evaluiert. Bei 3 Patienten erfolgte eine Ventilrevision, bei 3 anderen Patienten wurde eine Ventilumstellung vorgenommen. Insgesamt lässt sich damit eine Komplikationsrate von 19,7% festhalten, dabei entfallen 6,8% auf ventilunabhängige und 12,8% auf ventilabhängige Komplikationen.

Diskussion

Untersuchungsmethoden
An erster Stelle der einzelnen Untersuchungsverfahren stehen die ausführliche Anamneseerhebung und die körperlich-neurologische Untersuchung des Patienten. Insbesondere sollte bei der Erhebung der Anamnese gezielt nach möglichen intrakraniellen Erkrankungen und Schädel-Hirn-Traumen gefragt werden. Zur Sicherung der Diagnose eines Hydrozephalus muss per definitionem eine Ventrikelerweiterung vorliegen. Mit der Computertomographie allein kann ein Normaldruckhydrozephalus nicht diagnostiziert werden. Nach Børgesen und Gjerris [28] sowie Tans und Poortvliet [29] korreliert die Ventrikelgrösse nicht mit dem Druck-Volumen-Index, dem Abflusswiderstand und dem Ruhedruck.Aus diesem Grunde ist eine alleinige Selektion der Patienten für eine Shuntimplantation anhand des computertomographischen Befundes abzulehnen. Mit der Kernspintomographie ist die Bestimmung des Ventrikel/ Sulci-Quotienten möglich, der tendenzielle Hinweise zur Differenzierung zwischen einer zerebralen Atrophie und einem Normaldruckhydrozephalus gibt. Ein Ventrikel/Sulci-Quotient von über 0,34 soll für einen Normaldruckhydrozephalus pathognomonisch sein [30]. Ferner repräsentiert die Kernspintomographie eine besonders gute Untersuchungsmethode zur Verifizierung der Kommunikation der Liquorräume. Die Single-Photon-Emissions-Computertomographie (SPECT) und auch die Positronen-Emissions-Tomographie (PET) zählen nicht zu den Routineverfahren in der Diagnostik. Die damit gewonnenen Erkenntnisse über die rCBF und den zerebralen oxidativen Metabolismus liefern auch keine wesentlichen neuen Aspekte zur Pathogenese des Normaldruckhydrozephalus. Eine signifikante Abgrenzung zu anderen Krankheitsbildern, die mit einer Demenz einhergehen,ist nicht möglich [31,32].Die Pneumenzephalographie [33], die Angiographie [34,35] und auch die Isotopen-Zisternographie [36] werden lediglich im Rahmen der historischen Entwicklung in der Diagnostik des Normaldruckhydrozephalus erwähnt und besitzen heutzutage bei diesem Krankheitsbild keine Relevanz mehr. Børgesen und Mitarbeiter [37] bezifferten den Anteil der falsch positiven Ergebnisse der CTZisternographie auf über 60%.
Verschiedene Flussdiagramme zur Diagnostik des Normaldruckhydrozephalus [14] beinhalten die Analyse und Bewertung des ICP-Signals nach Langzeitmessung und der unterschiedlichen Methoden des Infusionstests. Als intrakranielle Druckwellen sind neben den Puls- und Atemwellen die A-Wellen, B-Wellen und C-Wellen bekannt. Oszillationen des intrakraniellen Druckes mit einer Frequenz von 0,5 bis 3/Minute und Amplituden von wenigen mm Hg bis zu über 50 mm Hg werden als B-Wellen bezeichnet. Gaab [38] unterscheidet B-Wellen vom sinusförmigen Typ (physiologisch: treten während des Schlafes auf) und B-Wellen vom Rampentyp, die als pathologisch zu bewerten sind. Eine erhöhte B-Wellen-Aktivität während der kontinuierlichen Liquordruckmessung wird von einigen Autoren als pathognomonisches Zeichen für einen Normaldruckhydrozephalus gewertet und soll mit einem guten Resultat nach Shuntimplantation korrelieren. Kosteljanetz [39] berichtet über falsch positive Befunde bei der kontinuierlichen Liquordruckmessung. Er fand bei 66% seiner Patienten B-Wellen, bei 31% eine Erhöhung der Resistance im nachfolgenden Infusionstest, aber nur bei 28% gleichzeitig B-Wellen und pathologisch erhöhte Abflusswiderstände und bei 38% der Patienten mit B-Wellen keinen erhöhten Abflusswiderstand.
Beim Infusionstest wird der intrakranielle Druck während der Infusion von artifiziellem Liquor gemessen. Der Fluss wird gegen den intrakraniellen Druck aufgetragen. Die Steigung der Regressionslinie ist Ausdruck der Conductance, der reziproke Wert ist die Resistance [40].
Das Prinzip des Konstant-Raten-Infusionstests ist die Infusion von artifiziellem Liquor in den lumbalen Subarachnoidalraum oder in einen Seitenventrikel. Das Volumen wird mit Hilfe einer Infusionspumpe mit einer konstanten Rate, die zwischen 0,76 und 2 ml/min beträgt, injiziert. Der provozierte Druckanstieg wird kontinuierlich registriert, und nach Erreichen eines neuen Steady state wird die Infusion abgebrochen. Im Zustand des sich neu eingestellten Plateaus kann man davon ausgehen, dass die Resorptionsrate gleich der Infusionsrate ist. Nach dem Verfahren von Katzman und Hussey [41] benötigt man zwischen 90 und 120 Minuten für die Untersuchung, da das Erreichen des Plateaus etwa 40 bis 60 Minuten in Anspruch nimmt. Der dynamische Infusionstest nach Meier et al. [14,42] benötigt nicht wie der herkömmliche Infusionstest den Gleichgewichtszustand zur Berechnung der beschriebenen Parameter. Mittels einer Regressionsanalyse werden diese durch den Vergleich des an- und absteigenden Schenkels der Druckkurve errechnet. Dauch und Zimmermann [43] haben die Literatur bezüglich der positiven Prädiktoren gesichtet und kamen zu dem Ergebnis, dass eine hohe Resistance (Rout >12,5 mm Hg · ml/min) eine Sensitivität von 98,5% und eine Spezifität von 62% erreicht und mit 86% insgesamt als Prädiktor anzusehen ist. Die Sensitivität der Cerebrospinal fluid dynamics studies wird mit Werten zwischen 56 und 100% sowie die Spezifität zwischen 50 und 90% in Publikationen mit mehr als 30 Patienten [11] angegeben. Kahlon et al. [21] beschreiben den Infusionstest mit 80% positivem prädiktivem Wert, wobei falsch negative Aussagen zu 16% möglich sind.
Der Cerebrospinal fluid tap test verfolgt jenes Prinzip, das mit der Implantation eines liquorableitenden Shunts erreicht werden soll. Durch die Entnahme von 40 bis 50 ml Liquor kommt es zu einer Senkung des Abflusswiderstandes und einer Verbesserung des regionalen zerebralen Blutflusses. Malm et al. [44] und Wikkelsö [8] geben 5 bis 10% sowohl falsch positive als auch falsch negative Ergebnisse beim Cerebrospinal-fluid-tap-Test an.Auch Ishikawa et al. [45] sowie Sand et al. [46] beschreiben falsch negative Untersuchungsergebnisse nach der diagnostischen Liquorentnahme. Als Ursache dafür müssen die Erkrankungsdauer und das Ausmass des durch den Normaldruckhydrozephalus bewirkten Hirnabbauprozesses diskutiert werden. Nach Kahlon et al.[21] ist der positive prädiktive Wert des Cerebrospinaltap-Tests mit 94% zwar höher als derjenige des Infusionstests mit 80%, allerdings wären allein mit dem Cerebrospinal-tap-Test 58% der Patienten mit positivem postoperativem Outcome nicht diagnostiziert worden. Somit beziffern sich die falsch negativen Befunde beim Cerebrospinal-tap-Test auf 58%. Aus diesen Gründen schlagen die Autoren [21] vor, die Indikation für eine Shuntoperation zu stellen, wenn entweder der Infusionstest oder der Cerebrospinal-tap-Test positiv ist.
Behandlungspfad
Es sollte deshalb das folgende diagnostische Prozedere beim klinischen Verdacht auf einen Normaldruckhydrozephalus veranlasst werden. Prästationär erfolgt die Untersuchung mittels Computertomographie oder Kernspintomographie zur Verifizierung eines Hydrozephalus internus, wobei geringe kortikale Atrophien und/oder periventrikuläre Hypodensitäten keine Prädiktoren darstellen [14]. Der Vorteil der Kernspintomographie ist in der grösseren Sicherheit bei der Diagnostik der Kommunikation aller Liquorräume als Voraussetzung für den lumbalen Infusionstest zu sehen. Danach erfolgt die stationäre Aufnahme des Patienten zur ICP-Messung über 48 Stunden oder zum intrathekalen Infusionstest. Die Indikation zum ventrikulären Infusionstest ist nur dann gegeben, wenn nicht mit letzter Sicherheit in den bildgebenden Verfahren der Neuroradiologie die Kommunikation der Liquorabflusswege nachgewiesen werden kann, Stenosen im Bereich des Spinalkanals vorliegen oder bei eindeutiger klinischer Symptomatik der lumbale Infusionstest physiologische Werte aufweist.Nach der ICP-Messung bzw. post infusionem wird der Cerebrospinal-fluidtap-Test mit einer Entnahmemenge von 40 bis 50 ml empfohlen. Nach der rechnergestützten Auswertung der B-Wellen-Aktivität bzw. der Parameter des Konstant-Raten-Infusionstests sollte beim Vorliegen einer pathologisch erhöhten BWellen-Aktivität bzw. pathologischer Abflusswiderstände die Indikation zur Shuntoperation gestellt werden. Eine Besserung der klinischen Symptomatik, insbesondere der Gangataxie, nach der diagnostischen Liquorentnahme würde diese Indikationsstellung untermauern. Beim Ausbleiben einer Besserung des Beschwerdebildes nach dem Cerebrospinal-fluid-tap-Test bei Patienten mit pathologischen Abflusswiderständen und sehr grosser Compliance ist eine lumbale CSF-Drainage über 72 Stunden indiziert. Bei Besserung der klinischen Symptomatik, insbesondere der Gangataxie, erfolgt die Shuntoperation im zeitlichen Intervall von mindestens 14 Tagen nach der Untersuchung. Das genannte Zeitintervall zwischen intrathekaler Diagnostik und operativer Therapie ist bei Patienten mit einem Normaldruckhydrozephalus generell zu empfehlen, da diese Patienten äusserst sensibel und mit einer klinischen Verschlechterung auf eine zu abrupte Liquordrainage reagieren können. Bei physiologischer B-Wellen-Aktivität bzw. physiologischen Abflusswiderständen wird eine konservative Therapie empfohlen.
In der Beobachtung der Krankheitsverläufe unserer Patienten zeigt sich nach 3 Jahren ein geringer Anstieg der durchschnittlichen Kiefer-Scores (Abb. 2) bzw. ein leichter Abfall der durchschnittlichen Recovery-Rate (Abb. 3). Beides drückt eine sekundäre Verschlechterung des bereits erreichten postoperativen klinischen Zustandes aus.Aus unserer Sicht bieten sich mehrere Erklärungsmöglichkeiten für dieses Phänomen an: Einerseits wäre ein zunehmender Einfluss der Multimorbidität der teilweise hochbetagten Patienten denkbar. So könnten beispielsweise Gangstörungen anderer Ursachen fälschlicherweise in den Kiefer-Score Eingang finden. Andererseits halten wir trotz erheblicher Anstrengungen, die Wiedervorstellungen der Patienten zu jährlichen Nachuntersuchungen zu organisieren, einen Selektionsfehler nicht für ausgeschlossen. Es fiel immer wieder auf, dass insbesondere Patienten mit einem hervorragenden Outcome mehrere Jahre nach der Operation nur noch schwer zu einer Vorstellung in der Ambulanz zu motivieren sind. Die insgesamt guten Langzeitergebnisse der eigenen Patienten bestärken uns jedoch in der Forderung nach einer subtilen präoperativen Diagnostik. Bei jedem Patienten sollte die Indikation anhand von klinischen, neuroradiologischen und liquordynamischen Untersuchungen abgewogen werden. Gleichzeitig unterstreichen sie jedoch auch die Wichtigkeit einer langfristigen Nachbetreuung der Patienten, um spät auftretende Komplikationen diagnostizieren und therapieren zu können.
Fazit für die Praxis
Wir schlagen den hier vorgestellten Diagnostikpfad vor, mit dem unsere Arbeitsgruppe bisher gute Ergebnisse bei der Diagnostik und Therapie dieses Krankheitsbildes erreicht hat.

Literatur

  1. Kiefer M, Eymann R, Meier U. Five years experience with gravitational shunts in chronic hydrocephalus of adults. Acta Neurochir (Wien). 2002;144:755–67.
  2. Marmarou A, Young HF, Aygok GA, Sawauchi S, Tsuji O, Yamamoto T, et al. Diagnosis and management of idiopathic normal-pressure hydrocephalus: a prospective study in 151 patients. J Neurosurg. 2005;102:987–97.
  3. Dixon GR, Friedman JA, Luetmer PH, Quast LM, McClelland RL, Petersen RC, et al. Use of cerebrospinal fluid flow rates measured by phase-contrast MR to predict outcome of ventriculoperitoneal shunting for idiopathic normal-pressure hydrocephalus. Mayo Clin Proc. 2002;77:509–14.
  4. Boon AJ, Tans JT, Delwel EJ, Egeler-Peerdeman SM, Hanlo PW, Wurzer JA, et al. Does CSF outflow resistance predict the response to shunting in patients with normal pressure hydrocephalus? Acta Neurochir Suppl (Wien). 1998;71:331–3.
  5. Mori K. Management of idiopathic normal-pressure hydrocephalus: a multiinstitutional study conducted in Japan. J Neurosurg. 2001;95:970–3.
  6. Delwel EJ, de Jong DA, Avezaat CJ. The prognostic value of clinical characteristics and parameters of cerebrospinal fluid hydrodynamics in shunting for idiopathic normal pressure hydrocephalus. Acta Neurochir (Wien). 2005;147:1037–43.
  7. Fukuhara T, Luciano MG. Clinical features of late-onset idiopathic aqueductal stenosis. Surg Neurol. 2001;55:132–6.
  8. Blomsterwall E, Svantesson U, Carlsson U, Tullberg M, Wikkelsö C. Postural disturbance in patients with normal pressure hydrocephalus. Acta Neurol Scand. 2000;102:284–91.
  9. Meier U, Zeilinger FS, Kintzel D. Signs, symptoms and course of normal pressure hydrocephalus in comparison with cerebral atrophy. Acta Neurochir (Wien). 1999;141:1039–48.
  10. Børgesen SE. Conductance to outflow of CSF in normal pressure hydrocephalus. Acta Neurochir (Wien). 1984;71:1–45.
  11. Hebb AO, Cusimano MD. Idiopathic normal pressure hydrocephalus: a systematic review of diagnosis and outcome. Neurosurgery 2001;49:1166–84.
  12. Krauss JK, Halve B. Normal pressure hydrocephalus: survey on contemporary diagnostic algorithms and therapeutic decision-making in clinical practice. Acta Neurochir (Wien). 2004;146:379–88.
  13. Vanneste JA. Diagnosis and management of normalpressure hydrocephalus. J Neurol. 2000;247:5–14.
  14. Meier U, Kiefer M, Sprung C. Normal-Pressure Hydrocephalus Pathology, Pathophysiology, Diagnostics, Therapeutics and Clinical Course. Ratingen: PVV Science Publications; 2003.
  15. Bech-Azeddine R, Waldemar G, Knudsen GM, Hogh P, Bruhn P, Wildschiodtz G, et al. Idiopathic normalpressure hydrocephalus: evaluation and findings in a multidisciplinary memory clinic. Eur J Neurol. 2001;8:601–11.
  16. Boon AJ, Tans JT, Delwel EJ, Egeler-Peerdeman SM, Hanlo PW, Wurzer HA, et al. Dutch Normal-Pressure Hydrocephalus Study: the role of cerebrovascular disease. J Neurosurg. 1999;90:221–6.
  17. Golomb J, Wisoff J, Miller DC, Boksay I, Kluger A, Weiner H, et al. Alzheimer’s disease comorbidity in normal pressure hydrocephalus: prevalence and shunt response. Neurol Neurosurg Psychiatry. 2000;68:778–81.
  18. Savolainen S, Paljarvi L, Vapalahti M. Prevalence of Alzheimer’s disease in patients investigated for presumed normal pressure hydrocephalus: a clinical and neuropathological study. Acta Neurochir (Wien). 1999;141:849–53.
  19. Walchenbach R, Geiger E, Thomeer RT, Vanneste JA. The value of temporary external lumbar CSF drainage in predicting the outcome of shunting on normal pressure hydrocephalus. Neurol Neurosurg Psychiatry. 2002;72:503–6.
  20. Luetmer PH, Huston J, Friedman JA, Dixon GR, Petersen RC, Jack CR, et al. Measurement of cerebrospinal fluid flow at the cerebral aqueduct by use of phase-contrast magnetic resonance imaging: technique validation and utility in diagnosing idiopathic normal pressure hydrocephalus. Neurosurgery. 2002;50:534–43.
  21. Kahlon B, Sundbarg G, Rehncrona S. Comparison between the lumbar infusion and CSF tap tests to predict outcome after shunt surgery in suspected normal pressure hydrocephalus. J Neurol Neurosurg Psychiatry. 2002;73:721–6.
  22. Meier U, Konig A, Miethke C. Predictors of outcome in patients with normal-pressure hydrocephalus. Eur Neurol. 2004;51:59–67.
  23. Drake JM, Kestle JR, Milner R, Cinalli G, Boop F, Piatt J Jr, et al. Randomized trial of cerebrospinal fluid shunt valve design in pediatric hydrocephalus. Neurosurgery. 1998;43:294–303.
  24. Bradley WG, Safar FG, Hurtado C, Ord J, Alksne JF. Increased intracranial volume: a clue to the etiology of idiopathic normal-pressure hydrocephalus? AJNR Am J Neuroradiol. 2004;25:1479–84.
  25. McConnell KA, Zou KH, Chabrerie AV, Bailey NO, Black PM. Decreases in ventricular volume correlate with decreases in ventricular pressure in idiopathic normal pressure hydrocephalus patients who experienced clinical improvement after implantation with adjustable valve shunts. Neurosurgery. 2004;55:582–92.
  26. Poca MA, Mataro M, Del Mar MM, Arikan F, Junque C, Sahuquillo J. Is the placement of shunts in patients with idiopathic normal-pressure hydrocephalus worth the risk? Results of a study based on continuous monitoring of intracranial pressure. J Neurosurg. 2004;100:855–66.
  27. Zemack G, Romner B. Adjustable valves in normalpressure hydrocephalus: a retrospective study of 218 patients. Neurosurgery. 2002;51:1392–400.
  28. Børgesen SE, Gjerris F. Relationships between intracranial pressure, ventricular size, and resistance to CSF outflow. J Neurosurg. 1987;67:535–9.
  29. Tans JT, Poortvliet DC. Relationship between compliance and resistance to outflow of CSF in adult hydrocephalus. J Neurosurg. 1989;1:59–62.
  30. Grant R, Cordon B, Hadley DM, Teasdale GM. Intracranial CSF volume distribution in normal pressure hydrocephalus. In: Hoff JT, Betz AL. Intracranial Pressure VII. Berlin: Springer; 2005. p. 341–3.
  31. Broich K, Adam S, Hartmann A, Biersack HJ, Grunwald F. [Disorders of regional cerebrovascular circulation and neuropsychological findings in dementia of the Alzheimer type]. Nervenarzt. 1989;60:141–8.
  32. Ebmeier KP, Besson JA, Crawford JR, Palin AN, Gemmel HG, Sharp PF, et al. Nuclear magnetic resonance imaging and single photon emission tomography with radio-iodine labelled compounds in the diagnosis of dementia. Acta Psychiatr Scand. 1987;75:549–56.
  33. Bannister R, Gilford E, Kocen R. Isotope encephalography in the diagnosis of dementia due to communicating hydrocephalus. Lancet. 1967;2:1014–7.
  34. Hakim S, Adams RD. The special clinical problem of symptomatic hydrocephalus with normal cerebrospinal fluid pressure. Observations on cerebrospinal fluid hydrodynamics. J Neurol Sci. 1965;2:307–27.
  35. Adams RD, Fisher CM, Hakim S, Ojemann RG, Sweet WH. Symptomatic occult hydrocephalus with “normal” cerebrospinal-fluid pressure. A treatable syndrome. N Engl J Med. 1965;273:117–26.
  36. Vanneste J, Augustijn P, Davies GA, Dirven C, Tan WF. Normal-pressure hydrocephalus. Is cisternography still useful in selecting patients for a shunt? Arch Neurol. 1992;49:366–70.
  37. Børgesen SE, Gyldensted C, Gjerris F, Lester J. Computed tomography and pneumoencephalography compared to conductance to outflow of CSF in normal pressure hydrocephalus. Neuroradiology. 1980;20:17–22.
  38. Gaab M. Die Registrierung des intrakraniellen Druckes [Dissertation]. Universität Würzburg; 1980.
  39. Kosteljanetz M. CSF dynamics and pressure-volume relationships in communicating hydrocephalus. Neurosurg. 1986;64:45–52.
  40. Marmarou A, Shulman K, LaMorgese J. Compartmental analysis of compliance and outflow resistance of the cerebrospinal fluid system. Neurosurg. 1975;43:523–34.
  41. Katzman R, Hussey F. A simple constant-infusion manometric test for measurement of CSF absorption. I. Rationale and method. Neurology. 1970;20:534–44.
  42. Meier U, Zeilinger FS, Kintzel D. Diagnostic in normal pressure hydrocephalus: a mathematical model for determination of the ICP-dependent resistance and compliance. Acta Neurochir (Wien). 1999;141:941–7.
  43. Dauch WA, Zimmermann R. [Normal pressure hydrocephalus. An evaluation 25 years following the initial description]. Fortschr Neurol Psychiatr. 1990;58:178–90.
  44. Malm J, Kristensen B, Fagerlund M, Koskinen LO, Ekstedt J. Cerebrospinal fluid shunt dynamics in patients with idiopathic adult hydrocephalus syndrome. J Neurol Neurosurg Psychiatry. 1995;58:715–23.
  45. Ishikawa M, Kikuchi H. Lumbar CSF pressure measurement in idiopathic normal pressure hydrocephalus in the aged. In: Nagai H, Kamiya K, Ishii S. Intracranial Pressure IX. New York: Springer; 1994. p. 448–9.
  46. Sand T, Bovim G, Grimse R, Myhr G, Helde G, Cappelen J. Idiopathic normal pressure hydrocephalus: the CSF tap-test may predict the clinical response to shunting. Acta Neurol Scand. 1994;89:311–6.
Abbildung 1. Diagnostikpfad.
Abbildung 1. Diagnostikpfad.
Sanpp 158 00139 g001
Abbildung 2. Klinische Symptomatik der nachuntersuchten Patienten entsprechend der Kiefer-Scale.
Abbildung 2. Klinische Symptomatik der nachuntersuchten Patienten entsprechend der Kiefer-Scale.
Sanpp 158 00139 g002
Abbildung 3. Durchschnittliche Besserung der klinischen Symptomatik (Normal Pressure Hydrocephalus-Recovery Rate [NPH-RR]).
Abbildung 3. Durchschnittliche Besserung der klinischen Symptomatik (Normal Pressure Hydrocephalus-Recovery Rate [NPH-RR]).
Sanpp 158 00139 g003
Tabelle 1.
Sanpp 158 00139 i001Sanpp 158 00139 i002

Share and Cite

MDPI and ACS Style

Meier, U.; Lemcke, J. Zur Diagnostik des idiopathischen Normaldruckhydrozephalus aus der Perspektive von Langzeitbeobachtungen. Swiss Arch. Neurol. Psychiatry Psychother. 2007, 158, 139-149. https://doi.org/10.4414/sanp.2007.01848

AMA Style

Meier U, Lemcke J. Zur Diagnostik des idiopathischen Normaldruckhydrozephalus aus der Perspektive von Langzeitbeobachtungen. Swiss Archives of Neurology, Psychiatry and Psychotherapy. 2007; 158(4):139-149. https://doi.org/10.4414/sanp.2007.01848

Chicago/Turabian Style

Meier, Ullrich, and J. Lemcke. 2007. "Zur Diagnostik des idiopathischen Normaldruckhydrozephalus aus der Perspektive von Langzeitbeobachtungen" Swiss Archives of Neurology, Psychiatry and Psychotherapy 158, no. 4: 139-149. https://doi.org/10.4414/sanp.2007.01848

APA Style

Meier, U., & Lemcke, J. (2007). Zur Diagnostik des idiopathischen Normaldruckhydrozephalus aus der Perspektive von Langzeitbeobachtungen. Swiss Archives of Neurology, Psychiatry and Psychotherapy, 158(4), 139-149. https://doi.org/10.4414/sanp.2007.01848

Article Metrics

Back to TopTop